Разработка сайта для редакции газеты 'Химик'
Содержание
ВВЕДЕНИЕ
. ИНФОРМАЦИОННЫЙ ОБЗОР
РЕШЕНИЙ
.1 Сущность и функции ресурса
СМИ
.2 Анализ продукта компании
FarbaSite CMS
.3 Анализ продукта Joomla CMS
.4 Постановка задачи
. ВЫБОР МЕТОДА РЕШЕНИЯ ЗАДАЧИ
.1 Серверные языки
программирования
.2 Выбор языка
программирования клиентской части
.3 Особенности
Model-View-Controller
. ПРОГРАММНАЯ РЕАЛИЗАЦИЯ
.1 UML-диаграммы
использования системы
.2 Проектирование базы данных
.3 Создание web-интерфейса
web-ресурса
. ОХОРОНА ПРАЦІ ТА ТА
БЕЗПЕКА В НАДЗВИЧАЙНИХ СИТУАЦІЯХ
.1 Характеристика приміщення,
в якому проводилось виконання дипломної роботи
.2 Шкідливі та небезпечні
фактори при роботі з ПЕОМ
.3 Розрахунок природного та
штучного освітлення
.4 Можливі аварії,
катастрофи, стихійні лиха, причини виникнення подій та їх наслідки для області
та України
ВЫВОДЫ
Список
литературы
ПРИЛОЖЕНИЕ
ВВЕДЕНИЕ
Современное общество живет в эпоху, которая совершенно меняет методы
создания, публикации, сбора и использования информации. Это отражается на
характере профессиональной, образовательной, развлекательной и других сфер
деятельности людей. И в центре этих изменений находится Интернет.
Интернет предоставляет беспрецедентные возможности повышения
продуктивности работы, продажи товаров и услуг на новых, быстро расширяющихся
рынках, а также реализует недорогой способ глобальных коммуникаций, как внутри
любой организации, так и вне ее. Технологии Интернет осваивают малые и большие
предприятия, коммерческие фирмы, банки, правительственные организации,
учреждения образования, науки, культуры, здравоохранения и других сфер
человеческой деятельности. Осваивают их и многочисленные отдельные
пользователи, открывающие для себя впечатляющие возможности коллективной работы
и глобального доступа к информации. В связи с этим, многие фирмы и предприятия
стараются разместить информацию о себе и своей продукции в глобальной сети. Не
исключением являются и средства массовой информации.
Средства масс-медиа посредсвом web-сайтов публикуют электронные версии своих изданий, будь-то газеты,
журналы или телевизионные передачи. Безусловно ими преследуется, прежде всего,
коммерческая выгода, которая достигается не только за счет расширения целевой
аудитории пользователей контента, но и за счет скорости предоставления
информации, которая становится доступна на практически неограниченный период
времени с момента публикации. Интерактивные средства web-приложений позволяют организовать в реальном времени
общение членов целевой аудитории в самых различных форматах от тематических
форумов и блогов, до социальных сетей. Это, в свою очередь, не только
привлекает новых пользователей контента, но и создает более тесную связь между
пользователями и издателем. Конечный пользователь остается не просто пассивным
потребителем, но и зачастую, становится активным участником создания нового
контента.
Электронная среда обладает целым рядом несомненных преимуществ и
возможностей, среди которых:
· интерактивный характер коммуникации;
· доступность информации в течение 24 часов пользователям Всего
мира;
· оперативное обновление информации, в том числе ее дополнение
с учетом вопросов или предложений посетителей сайта;
· предоставление неограниченного объема информации, причем
помимо текстовой и графической, еще звуковой и видеоинформации;
· формирование привлекательного образа статей редакции за счет
суммарного воздействия сведений о его истории, современном состоянии,
финансовых возможностях, техническом потенциале, участии в реализации
крупномасштабных проектах и т. д.;
· персонализация информации, предназначенной для различных целевых
групп;
· многоаспектный и быстрый поиск необходимых сведений в больших
массивах информации;
· получение сведений о посещаемости сайта, т. е. его
результативности как средства коммуникации;
· создание сайтов, посвященных отдельным темам или разделам, или
ориентированным на различные целевые аудитории [1].
Однако перечисленные достоинства приобретаются Web-сайтами не
автоматически, а появляются лишь в результате обдуманного, обоснованного
подхода к их созданию. Основная цель дипломной работы: проанализировать
существующие разработки уже готовых реализаций сайтов СМИ, и исходя из
полученных данных, разработать сайт для редакции газеты "Химик".
Исходя из цели, необходимо решить основные задачи:
. Проанализировать и охарактеризовать существующие разработки сайтов
СМИ, сделать их сравнительный анализ.
. Обозначить аудиторию сайта газеты, функции, которые он будет
выполнять; определить информационную составляющую.
. Подключить базу данных.
. Создать web-интерфейс
по стилю схожий с газетой .
. Обработать данные для контента сайта.
1. ИНФОРМАЦИОННЫЙ ОБЗОР РЕШЕНИЙ
1.1
Сущность и функции ресурса СМИ
Интернет был создан как способ передачи текстовой информации. Поэтому
печатные СМИ и информационные агентства столкнулись с его влиянием раньше, чем
электронная пресса. СМИ в Интернете начинались с простого дублирования
информации в Интернет, так в 1993 году появилась точная копия газеты Washington
Post. Постепенное перетекание традиционных СМИ в интернет сопровождалось
появлением новых видов сетевых СМИ, таких как интернет-издание
(интернет-газета, интернет-журнал) - 1994-1996 годы, интернет-радио (1998 год)
и интернет-телевидение (1999 год). Научная общественность уже проявила интерес
к двум первым видам, однако интернет-телевидение все еще остается неизученным.
На ноябрь 2004 года число зарегистрированных интернет-ресурсов в разделе
«СМИ» каталога «Яндекс» составляет 3477.
Требования к созданию сайта, предназначенного для интернет СМИ, сильно
отличаются от требований, которые выдвигаются при создании сайта для, например,
информационных целей юридической компании.
Типичными сложностями является нагрузка, скорость размещения, полномочия.
С такими сложностями постоянно сталкиваются в процессе создания сайта интернет
СМИ.
Такому сайту необходимо выдерживать огромную нагрузку, периодически до 1
000 000 просмотров в сутки. Таким образом, возникает ситуация, когда на сайте
СМИ определенная страница какое-то время не работает.
В интернет-изданиях, которые имеют большой поток материалов, один
сотрудник не может контролировать вопросы размещения, проверки и публикации
материалов на сайте. Становится необходимой одновременная работа некоторого
количества людей, которые имеют различные полномочия. Именно при управлении
сайтом начинают появляться проблемы правильного разграничения прав доступа.
Если для размещения материала необходимо в два раза больше времени, то
появляется необходимость в организации в два раза большего количества рабочих
мест. То, что приемлемо для обычных сайтов, становится критичным при большом
потоке материалов [2].
Конечно же, это далеко не исчерпывающий список всех сложностей. Но
устранение трех ключевых сложностей: нагрузки, полномочий и скорости размещения
даст возможность создать сайт достаточно крупного интернет-издания.
Ресурс "Информационное общество" сообщает, что для создания
сайта украинского интернет-СМИ, необходимо найти специальные программные
решения. Среди наиболее известных программных решений на постсоветском
пространстве, можно назвать российский пакет «Интернет газета» или адаптацию
системы управления сайтом FarbaSite CMS для интернет-СМИ от киевской веб-студии
«Аналитик».
Процесс создания сайта для интернет СМИ в Украине является достаточно
сложным по вопросам изначального устранения возможных ошибок, которые в
дальнейшем при работе могут вылиться в достаточно неприятные ситуации вплоть до
потерь аудитории и утраты положительной репутации.
1.2 Анализ
продукта компании FarbaSite CMS
CMS -это высокотехнологичная система управления сайтом (CMS):
Рисунок 1.1 - Вход в администрирование сайта FarbaSite
Использование технологий XML/XSLT и концепции MVC позволяет еще лучше
отделить дизайн от кода и данных сайта. Теперь сайт стал более универсальным, а
покупать разработку нового сайта необходимо существенно реже. Достаточно делать
редизайн и модернизацию существующего сайта.
Использование технологии AJAX делает редактирование сайта более быстрым и
удобным. Не нужны постоянные перегрузки страниц для сохранения данных.
Система прав и безопасности позволяет обслуживать разные группы
пользователей с разными правами и возможностями.
А система обслуживания событий дает возможность следить за действиями
каждого пользователя, реагировать на предупреждения системы, автоматизировать
выполнение плановых работ.
Система управления версиями контента дает возможность редактировать
сначала черновик сайта и только после проверки и рецензирования публиковать
изменения на сайте.
Благодаря системе кеширования сайт справится даже с большими нагрузками.
Все ли в порядке на сайте проверит система самотестирования ядра сайта.
Использование php4.xx позволяет разместить сайт на большинстве
профессиональных хостинг-площадок [3].
Рисунок 1.2 - Структура сайта
Система является платной. Цена на создание сайта имеет такие значения:
900 - 37 900 гривен, на создание уйдет 12-18 месяцев.
Техническая поддержка сайта 2 900 - 7 900 гривен в месяц на протяжении
года.
Не будет секретом тот факт, что во многих других веб-студиях либо у
частных лиц можно заказать создание сайта ощутимо дешевле. Объяснение причин,
почему же «Аналитик» дороже не конструктивно, ведь это не сделает создание
сайта более доступным.
1.3 Анализ продукта Joomla CMS
- это бесплатная CMS, которая написана на PHP, использует базу данных
MySQL, имеет открытый исходный код и, к тому же, отлично документирована.
Joomla! - самостоятельный продукт, который выделился в 2005 году вследствие разделения
группы разработчиков известной крупной CMS Mambo.
На сегодняшний день существует 2 версии Joomla: 1.0 и 1.5. Версия 1.0 -
это преемница Mambo, совместимая практически со всеми компонентами, модулями и
мамботами своей предшественницы. Версия 1.5 - это полностью новый
самостоятельный продукт, разработанный, что называется «с нуля». К
преимуществам использования версии 1.0 следует отнести огромное количество уже
написанных под нее расширений, с помощью которых, даже при отсутствии знаний по
веб-программированию, можно создать полнофункциональный сайт СМИ. Версия Joomla
1.5 более требовательна к ресурсам сервера, поэтому предъявляет высокие
требования к хостингу.
Для корректной работы с Joomla! к серверу предъявляются следующие
технические требования:
· PHP 4.2.x или выше;
· MySQL 3.23.x или выше;
· Apache 1.13.19 или выше.
Рисунок 1.3 - Вход в администрирование сайта Joomla
Какие возможности предоставляет Joomla?- предоставляет огромные
возможности по администрированию сайта. Вот лишь некоторые из них:
· возможность создавать неограниченное количество страниц;
· возможность создать свое описание и ключевые слова для каждой
динамической страницы;
· возможность сделать оригинальный дизайн благодаря полностью
настраиваемым схемам расположения элементов по 5 областям;
· наличие менеджера шаблонов, который дает возможность скачать
шаблоны и установить их на сайт за несколько секунд;
· возможность создания собственной библиотеки - для
последующего использования с любого места сайта;
· наличие различных модулей - последние новости, счетчик
посещений, подробная статистика посещений, гостевая книга, форум и т.д.;
· наличие модуля приёма от удалённых авторов новостей, статей и
ссылок;
· возможность создания не одной, а нескольких форм обратной
связи для каждого контакта;
· наличие менеджера архива, в который можно поместить старые
статьи;
· выбор из 3 визуальных редакторов, что упрощает редактирование
материалов до уровня редактирования текста в программе Word;
· возможность предварительного просмотра материалов перед
публикацией;
· наличие модулей персональных страниц - возможность
"оживить" свой сайт;
· экономное использование места на сервере за счет
использование базы данных MySQL;
· наличие системы управления баннерами.
Кроме того, Joomla! совместима с серверами Linux, FreeBSD, MacOSX server,
Solaris и AIX, что позволяет широко использовать ее, независимо от сервера,
установленного хостером.! - многофункциональный инструмент. Она позволяет
создавать сайты разной степени сложности: сайты-визитки, корпоративные сайты,
интернет-ресурсы, СМИ-ресурсы. С помощью Joomla! можно также создавать
интернет-магазины [4].
1.4
Постановка задачи
Таким образом, в работе необходимо разработать и программно реализовать
информационную web-систему ресурса редакции газеты "Химик".
Ресурс должен
быть представлен в виде сайта по стилю схожего с печатной версией газеты, на
страницах которого должны быть размещены все публикации. Навигация должна быть
понятной и легко сориентировать пользователя для нахождения интересующего его
раздела.
Результатом работы должен стать сайт-ресурс, который можно легко
администрировать наполнять и редактировать, должен бить быть быстро загружаемым
про большом количестве информации, должен быть простым в дизайне и понятным для
пользователя. Сайт должен работать во всех современных Web-браузерах,
предназначенных как для настольных и портативных компьютеров, так и для
мобильных устройств.
2. ВЫБОР
МЕТОДА РЕШЕНИЯ ЗАДАЧИ
Для решения задачи необходимо сделать следующее:
. спроектировать ресурс, который бы смог быстро обрабатывать и передавать
данные;
. выбрать базу данных для хранения информации;
. разработать карту сайта для отображения данных.
Все вышеперечисленные задачи неоднократно решались огромным количеством
программистов. Поэтому такие задачи можно считать типовыми. А для решения
типовых задач можно использовать типовые решения, которые часто называют
шаблонами или паттернами.
2.1 Серверные языки программирования
- это широко распространённый открытый язык скриптинга (сценариев) общего
назначения, который создан специально для Web и который можно внедрять в HTML.
Его синтаксис происходит от C, Java и Perl и лёгок для понимания и изучения.
Необходимо обратить внимание на отличие способа совмещения выполняемого
кода и презентационной части в скрипта на языке PHP от скриптов, написанных на
языках Perl или C - вместо написания программы с большим количеством команд для
вывода HTML, пишется HTML-скрипт с некоторым количеством встроенного кода для
выполнения каких-либо действий (в данном случае - для вывода некоторого
текста). Код PHP заключён в специальные начальный и конечный тэги, что
позволяет входить в и выходить из "режима PHP", причём делать это
именно там, где это необходимо.отличается от других подобных языков, тем, что
его интерпретатор встраивается непосредственно в web-сервер, обслуживающий
клиентские запросы и результат выполнения скрипта в виде сформированного
документа в формате HTML, отсылается непосредственно запросившему его клиенту в
сеансе сетевого соединения, инициированным web-браузером, отправившим исходный
запрос. Конечный пользователь не имеет возможности определить исходный код PHP
скрипта, что тем самым повышает надёжность от атак злоумышленников, и
способствует недоступности данных извне. Также существует возможность скрыть
тип выполняемых запросов, а следовательно и язык, на котором написан скрипт
приложения, от пользователя, специально сконфигурировав web-сервер. В этом
случае злоумышленнику предоставляется меньше возможностей по определению программного
окружения в котором работает серверное приложение. Данный способ совершенно не
влияет на конечную производительность web-приложения и всячески приветствуется
[5].
Важным качеством PHP является то, что он предельно прост для новичка в
программировании, и, в тоже время, предлагает программисту-профессионалу
широчайший спектр API для работы с различными видами данных.
Главной целью создателей этого языка являлась попытка дать
web-разработчикам возможность быстро создавать динамически генерируемые страницы
для web, сосредоточившись над выполнением самой задачи, но при необходимости,
предоставить средства для создания и обработки сложных структур данных и
обрабатывающих их алгоритмов.в основном сориентирован на серверный скриптинг,
поэтому может делать всё то, что делают CGI-программы: сбор данных форм,
динамическую генерацию содержимого страницы или приём и отправку cookie. Но
функциональность PHP намного шире.
Скрипты PHP главным образом применяются в следующих сферах:
Серверный скриптинг. Это наиболее традиционная и главная сфера применения
PHP. Для выполнения этой работы необходимы три вещи. Разборщик кода PHP (CGI
или серверный модуль), web-сервер и web-браузер. Сервер должен быть запущен и
должен иметь соединение с инсталлированным и сконфигурированным PHP. Можно
получить вывод PHP-программы в web-браузер, просматривая PHP-страницу на
сервере.
Скриптинг командной строки. Можно создать и запустить PHP-скрипт на
выполнение без сервера или браузера. Для этого необходим только разборщик PHP.
Этот тип использования идеально подходит для регулярного выполнения скрипта с
помощью программы cron (в *nix или Linux) или Task Scheduler (в Windows). Эти
скрипты можно использовать также для задач простейшего текстового
процессинга/обработки.
Клиентские GUI-приложения. PHP, возможно, не самый лучший язык для
написания оконных приложений, но, при хороших знаниях PHP и необходимости
использовать некоторые продвинутые возможности PHP в клиентских приложениях,
можно также применять PHP-GTK для создания таких программ.
Имеется также возможность создавать кроссплатформенные приложения. PHP-GTK
является расширением PHP, отсутствующим в основном дистрибутиве.может
использоваться на всех крупных операционных системах (ОС), включая Linux,
многие варианты Unix (HP-UX, Solaris, OpenBSD и Mac OS X), Microsoft Windows,
RISC OS и, возможно, другие, что не создает проблем при переходе от платформы к
платформе. PHP имеет поддержку для большинства существующих web-серверов. Это
ApacheHTTPD, Microsoft IIS, nginx и многие другие. Для большинства этих
серверов PHP имеет модули. В других, поддерживающих стандарт CGI, PHP может
работать как CGI-процессор.
Следуя из написанного выше, можно сделать вывод, что с помощью PHP можно
получить свободу выбора ОС и web-сервера. Более того, можно также выбрать
использование процедурного или объектно-ориентированного варианта
программирования или их сочетания. Хотя не всякая стандартная возможность OOП
реализована в текущей версии PHP, многие библиотеки кодов и большие приложения
(включая библиотеку PEAR) написаны только с использованием OOП-кода.
В PHP программист не имеет ограничений в выводе ориентируясь только на
HTML. PHP может выводить изображения, PDF-файлы, скрипты на языке JavaScript,
клипы Adobe Flash (используя расширения libswf и Ming), генерируемые на лету.
Легко можно выводить любой текст, включая XHTML, и любой другой XML-файл. PHP
может автоматически генерировать эти файлы и сохранять их в файловой системе,
формируя серверный кэш для динамического содержимого, или создания отчётов [5].
Одна из наиболее сильных и привлекательных черт PHP - поддержка им
большого количества баз данных (БД). Создать web-страницу, работающую с БД
невероятно легко.
Список поддерживаемых PHP библиотек доступа к БД достаточно широк и
включает следующие популярные серверы и форматы:
· Oracle
· dBase
· InterBase
· PostgreSQL
· mSQL
· MS SQL
· Sybase
· IBM DB2
· MySQL
· SQLite
· Informix
· ODBCподдерживает взаимодействие с другими службами по таким
протоколам, как LDAP, IMAP, SNMP, NNTP, POP3, HTTP, COM (под Windows) и множество
других. В случае отсутствия непосредственной программной реализации того или
иного сетевого протокола в PHP, существует возможность открыть обычный сетевой
сокет и взаимодействовать с удаленным сервисом согласно его протоколу [4].
Другой популярной технологией серверного скриптования является ASP. ASP по
своей сути не является языком программирования, это акроним для Active Server
Pages, в действительности, в программах ASP используется VBScript или JScript.
Наибольшим недостатком ASP является то, что он сам по себе является
проприетарной системой, которая используется исключительно на Microsoft
Internet Information Server (IIS). Это ограничивает его применение серверами на
платформе Windows.
Считается, что ASP громоздок и работает медленнее, чем PHP, а также менее
устойчив к внешним атакам. Одним из преимуществ ASP можно считать использование
языка программирования VBScript для написания сценариев, который, относительно
легко освоить, будучи знакомым с программированием на Visual Basic. Так-же
поддержка ASP по умолчанию встроена в web-сервер IIS, что упрощает
подготовительную стадию разработки приложений с его использованием [6].
Еще одной интересной альтернативой PHP является язык программирования
Perl. Наиболее важным преимуществом PHP по сравнению с Perl является то, что
PHP был разработан для скриптинга на web, а перед Perl ставились более широкие
задачи, в том числе и скриптинг на web, поэтому он получился намного более
сложным. Главное отличие работы интерпретаторов PHP и Perl - постоянное присутствие
в памяти первого интерпретатора, через который просто проходят скрипты по мере
их вызова, а сформированная HTML страница - отсылается клиенту. Второй
интерпретатор загружается в память и выгружается по мере необходимости, причём
для каждого скрипта вызывается один интерпретатор, что может повлиять на
производительность сервера.
Гибкость и сложность синтаксиса Perl облегчает написание кода, но делает
его трудно читаемым. PHP имеет более однозначный и строгий формат без потери
гибкости. PHP легче встраивается в существующий HTML, нежели Perl. PHP имеет
почти такую же хорошую функциональность, что и Perl: конструкции, синтаксис и т
д. без усложнения Perl. PHP развивается быстрее Perl, с каждой новой версией
приобретает новые функции и более гибкий синтаксис, а также улучшается
стабильность и безопасность. Это подтверждает тот факт, что в глобальной сети
сейчас присутствует множество проектов, которые написаны на PHP и работают
быстро, без сбоев. Попробуем обобщить всё, что касается преимуществ PHP,
которых нет в Perl:
Контекстно-зависимые include, которые видят переменные верхнего уровня;
Расширенные теги <?php ?> - что и называется удобным встраиванием в
HTML;
Высокая скорость работы с БД и огромное количество поддерживаемых баз
данных, где Perl по скорости проигрывает;
Встроенная поддержка XML в PHP;
Возможность менять заголовки ответа в любого места программы, даже после
того как уже были отправлены некоторые данные, за счёт буферизованного вывода;
Быстрые темпы развития и поддержка огромным количеством пользователей в
Internet;
Очень широкий выбор готовых каркасов приложений (фреймворков),
позволяющих достаточно легко создавать сложные системы, обеспечивая в
дальнейшем простую поддержку.
В последнее время также стали популярны некоторые новые языки программирования,
как Ruby или Python, но они, как правило ориентированы на работу со своими
каркасами приложений, такими как Ruby On Rails или Django, а поэтому
применяются для создания полноценных сложных приложений, нежели для написания
простых скриптов и требуют развертывания сервера приложений, работающим в
связке в web-сервером, обслуживающим HTTP запросы. То же касается и достаточно
старых технологий с применением языка Java, таких как JavaServletes или менее
абстрактными JavaServerPages.
Ниже приведены результаты анализа преимуществ и недостатков (табл. 2.1).
Таблица 2.1 - Сравнение технологий серверного скриптинга
|
PHP
|
Perl
|
ASP
|
Ruby
|
Python
|
Java
|
|
Легко встраивается в HTML
|
+
|
-
|
+
|
-
|
-
|
-
|
|
Кроссплатформенный
|
+
|
+
|
-
|
-
|
+
|
+
|
|
Прост в изучении,
использовании и поддержке
|
+
|
-
|
+
|
-
|
-
|
-
|
|
Можно использовать для
написания скриптов командной строки
|
+
|
+
|
-
|
+
|
+
|
-
|
|
Требует использование
каркаса приложений
|
-
|
-
|
-
|
+
|
+
|
+
|
|
Требует наличие сервера
приложений
|
-
|
-
|
-
|
+
|
+
|
+
|
2.2 Выбор языка программирования клиентской части
Главным требованием при написании данного приложения является его
кроссплатформенность, что исключило использование таких проприетарных
технологий, как Adobe Flash, Microsoft Silverlight и JavaFX. Их использование
подразумевает наличие на клиентском web-браузере установленного расширения для
поддержки той или иной технологии. На мобильных устройствах их поддержка
довольно ограничена либо вообще отсутствует.
Также очень важным недостатком этих технологий является то, что текстовая
и мультимедийная информация, включённая в приложения, созданные с
использованием данных технологий, не может быть полноценно проиндексирована
современными поисковыми системами, что, в итоге, как исключает их использования
в качестве подсистемы поиска контента на web-сайте, так и ограничивает продвижение конечного web-сайта в глобальных рейтингах поиска
[7]. Учитывая новые возможности HTML5 и CSS3, детально описанные в
информационной части данной работы, с широкой поддержкой в современных
web-браузерах, как на десктопных, так и на мобильных платформах, тройка HTML5,
CSS3, JavaScript на сегодняшний день представляет пока единственную
универсальную технологию, позволяющую создавать динамичные клиентские
кроссплатформенные web-приложения.по, своей сути, является универсальным языком
клиентского скриптинга. Так как создаваемое приложение будет активно
манипулировать объектами HTML
документа (DOM-объектами) и использовать анимацию
для создания эффекта присутствия, необходимо выбрать библиотеку, которая бы
позволила максимально упростить создание данной функциональности.
На данный момент на рынке программного обеспечения существует несколько
подобных библиотек. Рассмотрим наиболее широко используемые из них, а именно jQuery, Prototype и Dojo.- это библиотека, фокусирующаяся на взаимодействии
JavaScript и HTML. Библиотека jQuery помогает легко получать доступ к любому
элементу DOM, обращаться к атрибутам и содержимому элементов DOM,
манипулировать ими. Также библиотека jQuery предоставляет удобный API по работе
с Ajax. Она предоставляет разработчику следующие возможности:
· Движок кросс-браузерных CSS-селекторов Sizzle, который
существует в данный момент в виде отдельного проекта;
· Навигация по дереву DOM, включая поддержку XPath как плагина;
· Поддержка события DOM;
· Визуальные эффекты;
· AJAX-дополнения;
· JavaScript-плагины.
Точно так же, как CSS отделяет визуализацию от структуры HTML, jQuery отделяет поведение от структуры
HTML. Например, вместо прямого указания на обработчик события нажатия кнопки,
управление передаётся jQuery, идентифицирующей кнопки и затем преобразовывающий
его в обработчик события. Такое разделение поведения и структуры также
называется принципом ненавязчивого JavaScript.
Библиотека jQuery содержит функциональность, полезную для максимально
широкого круга задач. Тем не менее, разработчиками библиотеки не ставилась
задача совмещения в jQuery функций, которые подошли бы всюду, поскольку это
привело бы к большому коду, большая часть которого не востребована. Поэтому
была реализована архитектура компактного универсального ядра библиотеки и
плагинов. Это позволяет собрать для ресурса именно ту
JavaScript-функциональность, которая на нём была бы востребована.
Библиотека jQuery легка в изучении и использовании. Результирующий код
получается компактным, легко читаемым и легко поддерживаемым другими
разработчиками [8].
Другой схожей по функциональности с jQuery библиотекой является
Prototype. Ее главной задачей является добавление поддержки более
объектно-ориентированного программирования в JavaScript, нежели манипуляции
объектами DOM. Prototype не имеет встроенной поддержки анимации, которая
обеспечивается дополнительной библиотекой Scriptaculus, что в результате,
выводит ее из разряда легковесных библиотек, так как суммарный исходный код
занимает более 200 килобайт.
Третьей из рассматриваемых нами библиотек является Dojo. Это свободная
модульная библиотека JavaScript, создана с целью упростить ускоренную
разработку основанных на JavaScript или AJAX web-приложений и web-сайтов. Как и
jQuery она предоставляет гибкие возможности по манипулированию объектами DOM и
их анимацией, но при этом является очень тяжеловесной - объем библиотеки
достигает нескольких мегабайт [9].
Резюмируем сравнение описанных библиотек в виде таблицы.
Таблица 2.2 - Сравнение библиотек JavaScript
|
jQuery
|
Prototype
|
Dojo
|
|
Ориентирована на
манипуляцию DOM
|
+
|
-
|
+
|
|
Легковесная
|
+
|
+
|
-
|
|
Имеет встроенные средства
анимации
|
+
|
-
|
+
|
Таким образом, jQuery идеально подходит для разрабатываемого ресурса.
2.3
Описание Model-View-Controller
В наше время сложно найти разработчика, который не слышал бы о паттерне
под названием Model-View-Controller или сокращенно MVC, что в общем не
удивительно, так как с задачей отделения данных от их представления
сталкиваешься практически на каждом проекте. Однако, как ни странно, столь же
сложно найти разработчика, который действительно четко себе представляет, что
такое на самом деле паттерн MVC и как его можно реализовать в конкретной
ситуации. Подобное неведение явилось следствием того, что по историческим
причинам данной аббревиатурой принято называть не один единственный паттерн, а
целое семейство паттернов, призванное отделять представление от модели.
Произошло это в силу разных обстоятельств. Отчасти из-за того что MVC не просто
паттерн, а довольно объемное архитектурное решение, в котором каждый новый разработчик
видел что-то свое, и ставя во главу угла особенности своего проекта,
реализовывал его по своему. Отчасти же из-за возраста данного паттерна, во
времена его изобретения и сами приложения, и графические интерфейсы были
существенно беднее, чем в наше время, с тех пор они сильно эволюционировали и
вместе с ними изменялся и сам паттерн. Данная работа посвящена также одному из
паттернов входящих в это семейство, причинам его появления, особенностям
применения, преимуществам и недостаткам, а так же описанию сопутствующих
паттернов.
«Оригинальный» MVC
Несмотря на то, что, как уже говорилось, под аббревиатурой MVC обычно
понимают целое семейство паттернов, можно выделить первоначальный вариант
данного архитектурного решения. На данный момент, применение MVC в оригинальном
виде вряд ли будет оправдано, по разным причинам, однако эволюцию паттерна
лучше проследить с самого начала.
Впервые паттерн MVC появился в языке SmallTalk в конце семидесятых.
Собственно задача была хорошо всем знакомая, надо было придумать архитектурное
решение, которое позволяло бы манипулировать графическими представлениями
данных некоего приложения, таким образом, чтобы изменение Представления этих
данных не влияло на бизнес-логику и данные (Модель) приложения, а так же, чтобы
была возможность иметь несколько Представлений для одной Модели. Таким решением
и стал паттерн MVC, идея которого родилась в недрах Xerox PARK, и получила свое
первое публичное упоминание в документации к SmallTalk’80. В классическом
варианте, MVC состоит из трех частей, которые и дали ему название.(Модель)
Под Моделью, обычно понимается часть содержащая в себе функциональную
логику приложения, иными словами то, что обычно называем «Business Layer»,
«Бизнес-слой» или «Слой бизнес логики». Как именно организован этот слой, по
большому счету не важно, однако есть ряд ключевых моментов, на которых
остановимся позднее. Основная цель паттерна - сделать так, чтобы Модель была
полностью независима от остальных частей и практически ничего не знала об их
существовании, что позволило бы менять и Контроллер и Представление модели, не
трогая саму Модель и даже позволить функционирование нескольких экземпляров
Представлений и Контроллеров с одной Моделью одновременно. Вследствие чего,
Модель ни при каких условиях не может содержать ссылок на объекты Представления
или Контроллера. Обычно различают несколько типов паттернов в зависимости от
роли модели.Model (пассивная модель) - Модель не имеет вообще никаких способов
воздействовать на Представление или Контроллер и только используется ими в
качестве источника данных для отображения. Все изменения модели отслеживаются
Контроллером и он же отвечает за перерисовку Представления, если это
необходимо.Model (активная модель) - Модель имеет возможность оповестить
Представлениео том, что в ней произошли некие изменения, и Представление может
эти изменения отобразить.
Как правило, механизм оповещения реализуется на основе паттерна Observer
(обозреватель), Модель просто бросает сообщение, а Представления, которые
заинтересованы в оповещении, подписываются на эти сообщения, что позволяет
сохранить независимость Модели как от Контроллера так и от Представления, не
нарушая тем самым основного свойства паттерна. Классической реализацией
паттерна MVC принято считать версию именно с активной Моделью.(Представление)
В обязанности Представления входит отображение данных полученных от
Модели. Обычно Представление имеет свободный доступ к Модели и может брать из
нее данные, однако это доступ только на чтение, ничего менять в Модели или даже
просто вызывать методы приводящие к изменению ее внутреннего состояния,
Представлению позволять нельзя. В случае активной Модели, Представление может
подписаться на события изменения Модели и перерисовываться, забрав измененные
данные, при получении соответствующего оповещения.
Для взаимодействия с Контроллером, представление, как правило, реализует
некий интерфейс, известный Контроллеру, что позволяет менять представления
независимо и иметь несколько представлений на Контроллер. Вообще, подмена или
изменение Представления самая часто встречающаяся задача, по сути это и есть та
причина по которой придумывают различные паттерны разделения Модели и
Представления.(Контроллер)
В задачи Контроллера входит реакция на внешние раздражители и изменение
Модели и/или Представления в соответствии с заложенной в него логикой. Один
Контроллер может работать с несколькими Представлениями, в зависимости от
ситуации, взаимодействуя с ними через некий заранее известный интерфейс,
который эти Представления реализуют. Важный нюанс, в классической версии MVC
Контроллер не занимается передачей данных из Модели в Представление и не
является медиатором (Mediator) между Моделью и Представлениями.
Стоит упомянуть, что MVC ни коим образом не определяет каким именно
способом Модель взаимодействует с данными и как реализован уровень доступа к
данным - это лежит вне зоны ответственности данного паттерна.
Таким образом, типичная схема взаимодействия компонентов паттерна
выглядит примерно так: Контроллер перехватывает событие извне и в соответствии
с заложенной в него логикой, реагирует на это событие изменяя Mодель,
посредством вызова соответствующего метода Модели. После изменения Модель
бросает событие о том что она изменилась, и все подписанные на это события
Представления, получив его, обращаются к Модели за обновленными данными, после
чего их и отображают (рис. 2.1).
Рис.2.1 - Схема MVC
При этом еще в описании оригинального шаблона упоминалось, что выделение
отдельного Контроллера не так важно как отделение Представления от Модели и
Контроллер вполне может быть интегрирован в Представление, тем более что в
классическом варианте MVC логики в Контроллере не очень много [10].
Говоря о типовом решении модель - представление - контроллер, нельзя не
подчеркнуть два принципиальных типа разделения: отделение представления от
модели и отделение контроллера от представления.
Отделение представления от модели - это один из фундаментальных принципов
проектирования программного обеспечения. Наличие подобного разделения весьма
важно по ряду причин.
• Представление и модель относятся к совершенно разным сферам
программирования. Разрабатывая представление, думают о механизмах
пользовательского интерфейса и о том, как сделать интерфейс приложения
максимально удобным для пользователя. В свою очередь, при работе с моделью
внимание сосредоточено на бизнес-политиках и, возможно, на взаимодействии с
базой данных. Очевидно, при разработке модели и представления применяются
разные (совершенно разные!) библиотеки. Кроме того, большинство разработчиков
специализируются только в одной из этих областей.
• Пользователи хотят, чтобы, в зависимости от ситуации, одна и та же
информация могла быть отображена разными способами. Отделение представления от
модели позволяет разработать для одного и того же кода модели несколько
представлений, а точнее, несколько абсолютно разных интерфейсов. Наиболее
наглядно данный подход проявляется в том случае, когда одна и та же модель
может быть представлена с помощью толстого клиента, Web-обозревателя, удаленного
API или интерфейса командной строки. Даже в пределах одного и того же
Web-интерфейса в разных местах приложения одному и тому же покупателю могут
соответствовать разные страницы.
• Объекты, не имеющие визуального интерфейса, гораздо легче тестировать,
чем объекты с интерфейсом. Отделение представления от модели позволяет легко
протестировать всю логику домена, не прибегая к таким "ужасным"
вещам, как средства написания сценариев для поддержки графического интерфейса
пользователя.
Ключевым моментом в отделении представления от модели является
направление зависимостей: представление зависит от модели, но модель не зависит
от представления. Программисты, занимающиеся разработкой модели, вообще не
должны быть осведомлены о том, какое представление будет использоваться. Это
существенно облегчает разработку модели и одновременно упрощает последующее
добавление новых представлений. Кроме того, это означает, что изменение
представления не требует изменения модели.
Данный принцип тесно связан с распространенной проблемой. При
использовании толстого клиента с множеством диалоговых окон на экране могут
одновременно находиться несколько представлений одной и той же модели. Если
пользователь внесет изменения в модель посредством одного представления, эти
изменения должны быть отражены и во всех остальных представлениях. В этом
случае представление будет выполнять роль "наблюдателя" за моделью:
как только модель будет изменена, представление генерирует соответствующее
событие и все остальные представления обновляют свое содержимое.
Отделение контроллера от представления не играет такой важной роли, как
предыдущий тип разделения. Действительно, по иронии судьбы практически во всех
версиях Smalltalk разделение на контроллер и представление не проводилось.
Классическим примером необходимости подобного разделения является поддержка
редактируемого и нередактируемого поведения. Этого можно достичь при наличии
одного представления и двух контроллеров (для двух вариантов использования).
Между тем на практике в большинстве систем каждому представлению соответствует
только один контроллер, поэтому разделение между ними не проводится. О данном
решении вспомнили только при появлении Web-интерфейсов, где отделение
контроллера от представления оказалось чрезвычайно полезным.
Как у же отмечалось, ценность типового решения
модель-представление-контроллер заключается в наличии двух типов разделения.
Отделение представления от модели - один из основополагающих принципов, на
котором держится все проектирование программного обеспечения, и пренебрегать им
можно только тогда, когда речь идет о совсем простых системах, в которых модель
вообще не имеет какого-либо реального поведения. Как только в приложении
появляется невизуализированная логика, разделение становится крайне
необходимым. К сожалению, во многих инфраструктурах пользовательских
интерфейсов реализовать подобное разделение довольно сложно, а там, где это
несложно, о нем все равно забывают.
Отделение представления от контроллера не так важно, поэтому
рекомендуется проводить его только в том случае, когда оно действительно нужно.
Подобная необходимость практически не возникает в системах с толстыми
клиентами, а вот в Web-интерфейсах отделение контроллера весьма полезно.
Большинство типовых решений, предназначенных для проектирования Web-приложений,
основаны именно на этом принципе [11].
сайт
электронный программирование клиентский
3. ПРОГРАММНАЯ РЕАЛИЗАЦИЯ
Необходимо осуществить описание программной реализации приложения. В
качестве инструмента для реализации поставленных задач данной работы будем
использовать PHP Expert Editor и базу данных MySQL.
3.1 UML-диаграммы использования системы
Для опредставления
цели работы и последующей программной
реализации была
разработана информационная модель приложения, представленная на рисунке 3.1.
Рисунок 3.1 - Информационная модель системы
В соответствии с формулированным требованием, проектируемый web-ресурс
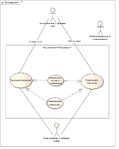
можно представить в виде UML-диаграмм использования (рис. 3.2-3.7). Например,
подсистема пользователей представлена на рисунке 3.2.
Рисунок 3.2 - UML-диаграмма использования «подсистемы пользователей»
Данная подсистема отвечает за регистрацию, редактирование и просмотр
пользователей и их данных. В web-ресурсе предусмотрено три вида пользователей
неавторизированные, пользователи с правами «user» и пользователи с правами
«admin». Незарегистрированные пользователи могут просматривать информацию и
могут зарегистрироваться в системе. Пользователи с правами «user» расширяет возможности
незарегистрированного пользователя, и они могут предлагать новости для
публикации. Пользователи с правами «admin» могут выполнять любые действия в
системе.
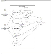
Подсистема редакции представлена на рисунке 3.3.
Рисунок 3.3 - UML-диаграмма использования «подсистема редакции»
Так как данный web-ресурс разрабатывается для людей, которые хотят
оставаться в центре всех событий и быть в курсе всех новостей, то данной
подсистеме выделяет особое внимание. Данная часть системы будет отвечать за
действия: создание, просмотр, редактирование, поиск и добавление новостей в
избранное.
Предложить новость для публикации могут только авторизированные
пользователи, при просмотре новостей будут отрабатывать еще две небольшие
подсистемы - похожие и рекомендуемые новости к данной новости. Редактировать
новости могут пользователи с правами «admin». Поиск новостей является в свою
очередь еще небольшой подсистемой, которая состоит из трех частей: простой
поиск, по разделам и расширенный.
Подсистема каталога редакции представлена на рисунке 3.4
Рисунок 3.4 - UML-диаграмма использования «подсистема каталога редакции»
Данная подсистема отвечает за каталогизацию web-ресурса. В системе будет
предусмотрено основной каталог, который будет иметь иерархическую структуру и
дополнительные каталоги. Новости будут в обязательном порядке привязаны к
основному каталогу и по специфике к дополнительным каталогам. Пользователи с
правами «admin» смогут добавлять, редактировать каталоги и их разделы.
Остальные пользователи смогут просматривать только их содержимое.
Подсистема приватные сообщения представлена на рисунке 3.5.
Рисунок 3.5 UML-диаграмма использования «подсистема приватных сообщений»
Подсистема оповещения на электронную почту представлена на рисунке 3.6.
Данная подсистема отвечает за оповещения таких событий, как «кто-то
прислал Вам личное сообщение» и «опубликована новая новость» на электронную
почту. Данная часть системы позволяет настраивать, через какой интервал
присылать оповещения или вообще не присылать.
Рисунок 3.6 UML-диаграмма использования «оповещения»
Подсистема сообществ представлена на рисунке 3.7.
Так как целью работы является разработка web-ресурса, необходимо
рассмотреть языки программирования, предназначенные для решения данной задачи,
и выбрать наиболее подходящий вариант.
.2 Проектирование базы данных
Наша система создается для хранения и управления данными. Следующий шаг
при проектировании - продумать, как будут эти данные храниться. Проектирование
базы будет производиться по подсистемам:
. Подсистема пользователей
Вся информация, предоставляемая подсистемой, информация о пользователе,
роль пользователяи уровень пользователя будет храниться в таблицах:
а) users;
б) roles;
В таблице users будет храниться информация о пользователях, а именно:
а) индивидуальный номер пользователя (id);
б) электронная почта пользователя(email);
в) имя пользователя (name);
г) фамилия пользователя(surname);
д) логин пользователя (nick);
ж) стать пользователя (sex);
е) дата рождения пользователя(birthday);
з) сайт пользователя (site);
и) статус пользователя (status);
й) информация о себе (about);
к) у каждого пользователя будет ссылка на роль (role_id);
В таблице roles будет хранится информация о роли пользователя в системе,
а именно:
а) индивидуальный номер роли(id);
б) название роли (name);
в) приоритет роли (weight).
После преобразования описания данных в отношения получим:
а)
users(id, email, name, surname, nick, sex, birthday, site, status, about,
role_id, level_id);
б)
roles(id, name, weight);
Следующий шаг - проверка, соответствуют ли отношения первой нормальной
форме. Первая нормальная форма требует, чтобы каждое поле таблицы базы данных
было атомарным, то есть было неделимым и не содержало повторяющихся групп. Так
как в базе данных в каждой таблице все поля не делимых и нет повторяющихся групп,
то все отношения соответствуют первой нормальной форме.
Далее следует проверка соответствия отношений второй нормальной форме.
Вторая нормальная форма требует, чтобы все не ключевые поля таблицы зависели от
первичного ключа, то есть, чтобы первичный ключ однозначно определял запись и
не был избыточным. Также отношения должно удовлетворять первой нормальной
форме. Зависимости полей от первичного ключа представлены в таблице 3.1.
Таблица 3.1 - Зависимости полей подсистемы пользователей от первичного ключа
|
Имя таблицы
|
Зависимость
|
|
Users
|
id ->email,
name, surname, nick, sex, birthday, site, status, about, role_id
|
|
Roles
|
id-> name, weight
|
Как видно из таблицы 3.1 во всех таблицах первичный ключ однозначно
определяет все поля, а значит, отношения соответствуют второй нормальной форме.
Следующий этап - проверка соответствия отношения третьей нормальной
форме. Третья нормальная форма требует, чтобы в таблице не имелось транзитивных
зависимостей между не ключевыми полями, то есть, чтобы значения любого поля, не
входящего в первичный ключ, не зависело от значения другого поля, также не
входящего в первичный ключ. Также отношения должно удовлетворять вторую
нормальную форму. В таблице 3.1 видно, что в отношениях нет транзитивных
зависимостей между не ключевыми полями, а значит, они соответствуют третей
нормальной форме.
После анализа базы данных видно, что все отношения нормализированы.
Хранение данных именно в таком виде наиболее удобно, так как оно позволяет
очень легко находить и манипулировать необходимой информацией, в результате
получаем ER-диаграмму подсистемы пользователей, представленную на рисунке 3.9.
Рисунок 3.9 - ERD-диаграмма подсистемы пользователей
. Подсистема новостей
Вся информация предоставляемая подсистемой, информация о новостях будет храниться в таблице:
а)
news;
б)
steps;
в)
recommended_news;
г) recommended_news _users.
В таблице news будет
храниться информация о новостях, а именно:
а) индивидуальный номер новости (id);
б) название новости (title);
в) краткое описание новости (small_news);
г) полное описание новости (big_news);
д) количество просмотров (views);
е) автор статьи (user_id).
В таблице recommended_news
будет храниться информация рекомендуемых новостях к данному рецепту, а именно:
а) индивидуальный номер (id);
б) ссылка на новость, к которому рекомендуют (url_id);
в) ссылка на новость, который рекомендуют (url2_id);
г) количество рекомендаций (vote).
В таблице recommended_news_users
будет храниться информация о том, какие пользователи рекомендовали какие
новости, а именно:
а) индивидуальный номер (id);
б) ссылка на таблицу рекомендаций (recommended_news_id);
в) ссылка на пользователя (user_id).
Преобразуем описания данных в отношения:
а) news (id, title, small_news, big_news,
user_id, views);
б)
recommended_news (id, url_id, ul2_id);
в)
recommended_news_users (id, recommended_news_id, user_id)
Проверим, соответствуют ли отношения первой нормальной форме. Так как в
базе данных в каждой таблице все поля не делимых и нет повторяющихся групп, то
все отношения соответствуют первой нормальной форме.
Таблица 3.2 - Зависимости полей подсистемы рецептов от первичного ключа
|
Имя таблицы
|
Зависимость
|
|
News
|
id -> title
title, small_news, big_news, user_id, views;
|
|
Recommended_news
|
id -> url_id,
ul2_id;
|
|
Recommended_news_users
|
id ->
recommended_news_id, user_id.
|
Как видно из таблицы 3.2 во всех таблицах первичный ключ однозначно
определяет все поля, а значит, отношения соответствуют второй нормальной форме.
В таблице 3.1 видно, что в отношениях нет транзитивных зависимостей между не
ключевыми полями, а значит, они соответствуют третей нормальной форме.
3.3 Создание web-интерфейса web-ресурса
Приступим к проектированию внешнего вида главной страницы. Но сначала для
уменьшения количества кода, написанного для каждой страницы веб-сайта, выделим
общие части, которые будут отображаться на каждой странице. Такими блоками
будут:
1 Логотип сайта
2 Навигационное меню
3 “Подвал“
На главной странице сайта основным содержанием страницы будет информация
об основных разделах сайта (Main). Модель главной страницы имеет вид:
<!DOCTYPE html PUBLIC "-//W3C//DTD XHTML 1.0 Transitional//EN" "#"656680.files/image012.gif">
Рис. 3.10 - Главная страница сайта газеты "Химик"
Рис. 3.11 - Главная страница сайта газеты "Химик"
Создание пользоваьелем новой новости, которая после отправляется на
модерацию и публикуется (рис. 3.12).
Рис. 3.12 - Форма добавления новости
4. ОХОРОНА ПРАЦІ ТА ТА БЕЗПЕКА В НАДЗВИЧАЙНИХ СИТУАЦІЯХ
4.1
Характеристика
приміщення, в якому проводилось виконання дипломної роботи
Робота над дипломним проектом проводилася в приміщенні адміністративній
будівлі ПАТ "Сумихімпром", яке і є об'єктом дослідження.
У розглянутому приміщенні знаходиться 6 робочих місць, і всі вони обладнані комп'ютерами. План приміщення представлений на рисунку 4.1 та
4.2.
Рисунок 4.1 - План приміщення зверху
Рисунок 4.2 - План приміщення збоку
Схема приміщення та його детальні характеристики наведені в таблиці 1 та
на рисунку 1 відповідно:
Таблиця 4.1 - Характеристика приміщення
|
Найменування характеристики
приміщення
|
Чисельне значення
характеристики
|
|
Довжина приміщення
|
10 м
|
|
Ширина приміщення
|
5 м
|
|
Висота приміщення
|
3,2 м
|
|
Ширина вікна
|
1,4 м
|
|
Висота вікна
|
2,2 м
|
|
Кількість вікон
|
2 шт.
|
|
Висота від підлоги до
підвіконня
|
0,8 м
|
|
Відстань від вікна до розрахункової точки
|
5 м
|
|
Рівень робочої поверхні
відносно підлоги
|
0,8 м
|
Приміщення розташоване в цегляному будинку на четвертому поверсі. Загальна площа приміщення
складає 50 м2, висота 3,2 м.
Об’єм
приміщення
м3.
Площу
і об'єм приміщення, що припадають на одного працюючого, можна визначити за
формулами:
де,
і
- площа
і об'єм, що припадають на одну людину відповідно,
-
кількість робочих місць в нашому випадку N=6.
Згідно
з «Державними санітарними правилами і нормами роботи з візуальними дисплейними
терміналами електронно-обчислювальних машин» (ДСанПіН 3.3.2.007-98 ) площа
приміщення на одне робоче місце користувача ПЕОМ повинна становити 6м2,
а об’єм - 20м3. Але у даному приміщенні на працюючого припадає 8,3 м2
площі та 26,7 м3 об’єму, що відповідає цим вимогам. Це
приміщення по безпеці поразки електричним струмом відноситься до категорії без
підвищеної небезпеки.
Організація
робочого місця користувача ПК повинна відповідати ГОСТ 12.2.032 - 78 ССБТ [20],
які містять в собі:
· ергономічні характеристики основних елементів робочого місця;
· достатня освітленість приміщення і робочого місця,
відсутність відблисків;
· оптимальні параметри мікроклімату (температура, відносна
вологість, швидкість руху, рівень іонізації повітря);
При розміщенні робочих місць необхідно враховувати наступні чинники:
· відстань між бічними поверхнями відеотерміналів має бути не
менше 1,2 м;
· робочі місця з відеотерміналами і персональними ПК повинні
розташовуватися на відстані не менше 1 м від стін з віконними прорізами;
· відстань між тильною стороною одного відеотерміналу і екраном
іншого має бути не менше 2,5 м;
· прохід між рядами належний бути не менше 1 м
У приміщенні, в якому проводилася робота над дипломним проектом, ці
вимоги до розміщення робочих місць виконані.
Повинні враховувати небезпечні чинники:
· наявність шуму і вібрації;
· небезпека виникнення пожеж;
· рентгенівське випромінювання;
· електромагнітне випромінювання;
· поразка електричним струмом;
· ультрафіолетове і інфрачервоне випромінювання;
· електростатичне поле між екраном і оператором;
Робоче місце має бути зручне для використання і повинне мати такі
характеристики:
· нахил голови повинен складати 15°- 20°;
· стопи ніг повинні розташовуватися на підлозі або спеціальній
підставці для ніг;
· лікті, зігнуті під кутом 70°- 90°;
· зап'ясток - не більше 20° відносно горизонтальної площини.
По ГОСТ 12.2.032 - 78 ССБТ [20], екран і клавіатура повинні
розташовуватися на оптимальній відстані від очей користувача. На кожному
робочому місці дисплей знаходитися на відстані 700-800 мм від користувача на
20° нижче за рівень очей. Відсутнє щоденне очищення поверхні екрану від пилу.
Клавіатура розташовується на поверхні столу на відстані 200 мм; кут нахилу
клавіатури складає 10°. Вимог до клавіатури виконані, а саме: є виділення
кольором і місцем розташування окремих груп клавіша; наявність поглиблень
посеред клавіш; висота на рівні переднього ряду не більше 15 мм.
У розглянутому приміщенні висота столу не регулюється і складає 800 мм.
По ГОСТ 12.2.032 - 78 ССБТ [20], у конструкції стільця має бути
передбачена можливість зміни кута нахилу сидіння і спинки. Поверхня сидіння і
спинки має бути напівм'якою, неслизькою, не повинна електризуватися.
Конструкція стільців відповідає цим параметрам.
По небезпеці поразки робітників електричним струмом приміщення
відноситися до категорії без підвищеної небезпеки - сухі, не запилені
приміщення [39], з нормальною температурою повітря і ізолюючою підлогою; монтаж
електричних установок можна проводити, використовуючи проведення без підвищеної
ізоляції з установкою вмикачів, штепсельних розеток і світильників, який
відповідає нормам ОНТП 24-86 [21].
Забарвлення стін світло-зелене, стеля - біла, підлога - коричнева.
Кольорове оформлення виконане з урахуванням рекомендацій СН-181-70. Кольори
стін, стелі, підлоги гармоніюють між собою, що покращує настрій працюючих і
позитивно впливають на нервову систему і стан в цілому.
Для аналізу санітарно-гігієнічних умов досліджуємо достатність природного
та штучного освітлення приміщення, а також достатність вентиляції. Для цього
були зроблені необхідні виміри, результати яких наведені нижче:
· габаритні розміри приміщення: ширина a = 5 м, довжина b = 10 м, висота h = 3,2 м;
· розміри вікон: ширина aВ = 1,4 м,
висота hв = 2,2 м, кількість nв = 2
· розміщення вікон по висоті приміщення: висота від підлоги hп=0,8 м,
· відстань від вікна до розрахункової точки - 5
м.
Природне освітлення у приміщенні забезпечується завдяки двом
вікнам загальною площею 6,16 м2.
Штучне освітлення створюється завдяки роботі 32
люмінісцентних ламп потужністю 30 Вт . Нормоване значення при загальному освітленні по СНіП ІІ-4-79
[23] при використанні люмінісцентних
ламп становить 400Люкс.
У приміщеннях з ЕОМ рівень шуму не повинен перевищувати 50 дБ. Шумові обладнання (принтер та інші), рівні
шуму якого перевищують нормовані, повинні знаходитися зовні приміщення з монітором. Ця умова не виконується для даного приміщення. Знизити рівень шуму у приміщеннях з моніторами і ЕОМ можна за допомогою використання звукопоглинаючих матеріалів з максимальними коефіцієнтами звукопоглинання для оздоблення приміщень, підтверждених
спеціальними акустичними розрахунками.
Пожежна безпека
Досліджуване робоче приміщення по пожежній небезпеці
відповідно до СНіП 2.01.02-85 [28] відноситься до категорії В -
пожежонебезпечні приміщення, оскільки пожежа можлива у разі несправності
комп'ютера і інших електричних приладів. У приміщенні присутні такі
пожежонебезпечні матеріали і речовини: пластмаса (комп'ютери), деревина (столи,
стільці), папір. При появі в приміщенні прикмет виникнення пожежі необхідно
вимкнути ЕОМ, викликати пожежну охорону, доповісти про це своєму керівнику, та
розпочати ліквідацію пожежі первинними засобами пожежогасіння.
В разі настання нещасного випадку працівник повинен припинити
роботу, звільнити потерпілого від дії шкідливого виробничого фактору, оцінити його
стан та надати при необхідності першу медичну допомогу, викликати швидку
допомогу, доповісти про це своєму керівнику.
Протипожежна безпека у приміщенні забезпечується:
1 запобіганням утворення горючого середовища чи внесення у нього джерел загорання. Для забезпечення виконання цієї вимоги заборонено
куріння в приміщенні;
2 використанням засобів пожаротушіння - вогнегасника;
3 пристроєм системи пожежної сигналізації автоматичної дії з тепловими сповіщувачами.
У коридорах будівлі вивішені "Плани евакуації людей при
пожежі" (рис. 4.3), де вказані шляхи евакуації людей і місцерозташування
щитів з інвентарем для гасіння. У будівлі передбачено один евакуаційний вихід,
ширина ділянки шляху евакуації складає 2 м, що відповідає нормам СНіП
2.01.02-85 [28].
Узявши до уваги перераховані заходи протипожежної безпеки, можна зробити
висновок, що норми пожежної безпеки витримані. Регулярно проводяться
інструктажі серед співробітників по техніці безпеки. В цілому приділяється
належна увага тому, щоб попередити виникнення пожежі.
Рисунок 4.3 - План евакуації
4.2
Шкідливі та
небезпечні фактори при роботі з ПЕОМ
Небезпечним називається виробничий фактор, вплив якого на працюючу людину
в певних умовах призводить до травми або іншого раптового різкого погіршення
здоров'я. Якщо ж виробничий фактор призводить тільки до захворювання або
зниження працездатності, то його вважають шкідливим. Залежно від рівня і
тривалості впливу шкідливий виробничий фактор може стати небезпечним.
Небезпечні і шкідливі виробничі фактори поділяються на чотири групи: фізичні,
хімічні, біологічні та психофізичні.
При роботі на персональних комп'ютерах мають місце наступні небезпечні і
шкідливі виробничі чинники:
· наявність шуму і вібрації; м'яке рентгенівське випромінювання;
електромагнітне випромінювання; ультрафіолетове і інфрачервоне випромінювання;
підвищене значення напруги в електричному крузі; електростатичне поле між
екраном і оператором; наявність пилу, озону, оксидів азоту;
· психофізіологічні статичні і динамічні перенапруження;
перенапруження органу зору.
· Згідно правил охорони праці при експлуатації
електронно-обчислювальних машин (ЕОМ), будинки та приміщення, в яких
експлуатуються ЕОМ та виконується їх обслуговування, налагодження і ремонт,
повинні відповідати вимогам:
ü СНіП 2.09.02-85 "Виробничі будинки";
ü СНіП 2.09.04-87 "Адміністративні та побутові
будівлі";
ü "Правил улаштування електроустановок", затверджених
Головдерженергонаглядом СРСР у 1984 р. (ПУЕ);
ü "Правил технічної експлуатації електроустановок
споживачів", затверджених Головдерженергонаглядом СРСР 21.12.84 (ПТЕ);
ü Правил безпечної експлуатації електроустановок споживачів,
затверджених наказом Держнаглядохоронпраці 09.01.98 № 4, зареєстрованих у
Міністерстві юстиції України 10.02.98 за № 93/2533;
ü СНіП 2.01.02-85 "Протипожежні норми";
ü ГОСТу 12.1.004 "ССБТ. Пожежна безпека. Загальні вимоги
безпеки";
ü Правил пожежної безпеки в Україні, затверджених наказом
Управління Державної пожежної охорони МВС України від 14.06.95 р. № 400, зареєстрованих
у Міністерстві юстиції України 14.07.95 р. за № 219/755;
ü СНіП 2.08.02-89 "Громадські будівлі і споруди", з
доповненнями, затвердженими наказом Держкоммістобудування України від 29.12.94
№ 106;
ü СН 512-78 "Інструкція з проектування будинків і приміщень
для електронно-обчислювальних машин", затверджених Держбудом СРСР;
ü ДСанПіН 3.3.2-007-98 "Державні санітарні правила і норми
роботи з візуальними дисплейними терміналами електронно-обчислювальних
машин", затверджених МЗ України 10.12.98, а також вимогам
нормативно-технічної та експлуатаційної документації заводу-виробника ЕОМ,
чинних санітарних норм і правил, у сфері охорони праці. Монітор, робота якого
заснована на використанні електронно-променевої трубки, є джерелом досить
інтенсивного випромінювання у вигляді змінних електричних і магнітних полів з
частотою від 60 Гц. Екран монітора також є джерелом слабкого рентгенівського
випромінювання, яке виникає в результаті гальмування електронів через екран.
Тривалий вплив цього чинника на організм людини призводить до виникнення
різних захворювань. При роботі з комп'ютером мають місце чинники
психофізіологічної групи, серед яких найбільш значним є перенапруження органів
зору. Нечітке зображення і мерехтіння екрану підвищують загрозу здоров'ю.
У виробничих приміщеннях на робочих місцях з комп'ютерною
технікою мають забезпечуватись оптимальні значення параметрів мікроклімату:
температури, відносної вологості й швидкості руху повітря (ГОСТ 12.1.005-88, СН
4088-86, ДСН 3.3.6.042-99). Температура повітря має знаходиться в діапазоні
21-24град.С., відносна вологість 40-60%, швидкість руху повітря 0,1-0,2м/с.
Система освітлення повинна відповідати таким вимогам:
· Освітленість на робочому місці повинна відповідати
характеру зорової роботи, який визначається трьома параметрами: об'єктом
розрізнення-найменшим розміром об'єкта, що розглядається на моніторі
персонального комп'ютера (ПК) та робочої станції (РС); фоном, який
характеризується коефіцієнтом відбиття; контрастом об'єкта і фону;
· Необхідно забезпечити достатньо рівномірний розподіл
яскравості на робочій поверхні монітора, а також в межах навколишнього
простору;
· На робочій поверхні повинні бути відсутні різкі тіні;
· У полі зору не повинно бути відблисків (підвищеної
яскравості поверхонь, які світяться та викликають осліплення);
· Величина освітленості повинна бути постійною під час
роботи;
· Слід обирати оптимальну спрямованість світлового
потоку і необхідний склад світла.
Необхідно забезпечувати коефіцієнт природної освітленості (КПО) не нижче
1,5%.
Значення освітленості на поверхні робочого столу в зоні
розміщення документів має становити 300-500лк. Якщо ці значення освітленості не
можливо забезпечити системою загального освітлення, допускається
використовувати місцеве освітлення. При цьому світильники місцевого освітлення
слід встановлювати таким чином, щоб не створювати відблисків на поверхні
екрана, а освітленість екрана має не перевищувати 300лк.
Згідно перерахованих нормативних документів ергономіка робочого місця
користувача ПЕОМ має відповідати наступним вимогам:
· нахил голови повинен складати 15°-20°;
· стопи ніг повинні розташовуватися на підлозі або спеціальній
підставці для ніг;
· лікті, зігнуті під кутом 70°-90 °;
· зап’ястя - не більше 20 відносно горизонтальної площини.
· висота першого рядка клавіатури не повинна перевищувати 15 мм
При розміщенні робочих місць необхідно враховувати наступні фактори:
· відстань між бічними поверхнями відео терміналів має бути не
менше 1,2 м;
· робочі місця з відео терміналами та ПК повинні
розташовуватися не менш ніж за 1м від стін з віконними прорізами;
· відстань між задньою частиною одного відео термінала та
екраном іншого повинно бути не менше 2,5 м; прохід між рядами повинна бути не
менше 1 м;
· температура повітря має знаходиться в діапазоні 21-24 °С.,
· відносна вологість повинна складати 40-60%,
· швидкість руху повітря не перевищувати 0,1-0,2 м/с
· також необхідно забезпечити достатньо рівномірний розподіл
яскравості на робочій поверхні монітора, а також в межах навколишнього
простору;
· на робочій поверхні повинні бути відсутні різкі тіні;
· у полі зору не повинно бути відблисків (підвищеної яскравості
поверхонь, які світяться та викликають осліплення);
· величина освітленості повинна бути постійною під час роботи;
· необхідно забезпечувати коефіцієнт природної освітленості
(КПО) не нижче 1,5%.
4.3
Розрахунок природного та штучного освітлення
Рисунок 4.4 - Схема розрахунку природного освітлення
Нормоване значення коефіцієнта природного освітлення (КПО) для четвертого
світлового поясу, в якому розміщується Україна
, визначається у відсотках по
формулі:
(4.1)
де:
- нормоване значення КПО для III світлового поясу,
яке визначається по СНіП II-4-79. Для більшості адміністративно-управлінських
приміщень для бічного освітлення нормоване значення КПО рівне: 
;-
коефіцієнт світлового клімату (для України m=0,9);
с - коефіцієнт сонячності клімату
(з урахуванням прямого сонячного світла). Для географічної широти, в якій
знаходиться м. Суми, коефіцієнт сонячності клімату знаходиться у межах
0,75-1,0. Беремо с = 1, оскільки вікно виходить на північ [29].
Визначимо
нормоване значення КПО
Фактичне
значення коефіцієнта природного освітлення для досліджуваного приміщення можна
визначити по формулі:
(4.2)
де
SB - площа усіх вікон в приміщенні, м2,
м2;
Sh -
площа підлоги приміщення, м2,
м2;
- -
загальний коефіцієнт світлопроникності віконного отвору. Для віконних отворів
адміністративно-управлінських будівель, які не оснащені сонцезахисними установками
= 0,5.1 - коефіцієнт, який враховує
віддзеркалення світла від внутрішніх поверхонь приміщення. Його значення
залежить від розмірів приміщення (довжини і ширина), глибини приміщення
(відстані від вікна до протилежної до нього стінки), висоти від верху вікна до
рівня робочої поверхні, відстані від вікна до розрахункової точки, середньозваженого коефіцієнта віддзеркалення світла від стін, стелі, підлоги.
Значення коефіцієнта r1 візьмемо з таблиці [29].
Для
цього необхідно було підрахувати наступні співвідношення:
· відношення глибини приміщення до висоти від рівня робочої
поверхні до верху вікна дорівнює 10/2.2=4.5;
· відношення відстані розрахункової точки
від зовнішньої стіни до
глибини приміщення дорівнює 8/10=0,8;
· середній коефіціент
віддзеркалення стелі, стін, підлоги:
(для
меблів світлого відтінку).
· відношення
довжини приміщення до його глибини дорівнює 5/10=0,5 Виходячи
з розрахунків, з таблиці значень коефіцієнта
при
бічному освітленні визначаємо, що r1 =7,4.
Для
визначення коефіцієнта
необхідно використовувати таблицю значень світлових
характеристик
світлових прорізів при бічному освітленні, береться по [29]. Для даного приміщення
.
кзд
- коефіцієнт, який враховує затемнення вікон іншими будівлями, якщо будівель
немає, то кзд=1. У даному приміщенні немає навпроти інших приміщень,
тому приймаємо кзд=1;
кз
- коефіцієнт запасу, береться в межах кз=1,3-1,5, залежно від типу
приміщення, береться по [29], приймаємо кз = 1,3;
Фактичне
значення коефіцієнта природного освітлення для досліджуваного приміщення буде
рівне:
Порівнюючи
значення нормованого коефіцієнта природного освітлення для цього приміщення (
= 1,8%) і фактичного (
= 0,64%)
робимо висновок, що так як фактичне значення коефіцієнту набагато менше за нормоване, то природне освітлення в приміщенні є недостатнім. Цей недолік необхідно компенсувати
застосуванням штучного освітлення.
Дослідження штучного освітлення
Рисунок 4.5 - Схема розміщення світильників
Значення фактичного освітлення Еф, лк, в приміщенні можна вичислити за
допомогою методу коефіцієнта використання світлового потоку з формули:
,
(4.3)
,
(4.4)
де:
FЛ - світловий потік лампи, лм
(для ламп потужністю 30 Вт = 2100 лм);
-
коефіцієнт використання світлового потоку
(у рамках 0,4-0,6, візьмемо середнє значення - 0,5);- кількість світильників,
шт.;
n - кількість
ламп у світильнику, шт.;- площа приміщення, м2;- коефіцієнт запасу
(рамках 1,5-2, візьмемо середнє значення - 1,75);- коефіцієнт нерівномірності
освітлення (для люмінісцентних ламп складає 1,1).
Фактичне
значення штучного освітлення складає:
Порівнююче фактичне штучне освітлення з нормованим (400 лк), можна зробити висновок, що штучного освітлення
достатньо.
4.4 Можливі аварії, катастрофи, стихійні лиха, причини
виникнення подій та їх наслідки для області та України
Аварія - це небезпечна подія
техногенного характеру, що створює на об'єкті або території загрозу для життя і
здоров'я людей і призводить до руйнування будівель, споруд, обладнання і
транспортних засобів, порушення виробничого або транспортного процесу чи завдає
шкоди довкіллю.
Катастрофа - великомасштабна аварія чи інша подія, що
призводить до тяжких трагічних наслідків.
Виходячи з характеру походження подій, що зумовлюють
виникнення надзвичайних ситуацій на території України, розрізняють надзвичайні ситуації
техногенного, природного, соціально-політичного та воєнного характеру.
Техногенні надзвичайні ситуації
Щорічно в Україні відбувається близько 140-150 техногенних
аварій і катастроф регіонального і державного рівня. Орієнтовна структура
надзвичайних ситуацій техногенного характеру має такий вигляд: аварії з
викидами СДОР - 4%, пожежі й вибухи - 19,5%, транспортні аварії- 17,7%, аварії
на системах життєзабезпечення - 17,3%, аварії на радіаційних об'єктах - 8,4%,
аварії на комунальних системах та очисних спорудах - 17,3%, надзвичайні
ситуації на об'єктах інших видів - 15,8%. Експертами встановлено, що щорічні
народногосподарські втрати від аварій становлять 140-150 млн грн
Аварії і катастрофи на транспорті. Наявність в Україні розвиненої мережі транспортних
комунікацій, перевезення ними у великій кількості потенційно небезпечних
речовин, стан самих комунікацій і транспортних засобів часто стають
загрозливими для населення, економіки та природного середовища. Зношення
основних фондів залізничного транспорту є основною причиною аварій і катастроф.
Особливу тривогу викликає критичний стан під'їзних залізничних колій, якими
транспортуються СДОР, пожежо- та вибухонебезпечні речовини. На автомобільному
транспорті щодня відбувається 95-100 ДТП, в яких гине 18-20 і травмується понад 100 пасажирів. Автотранспорт є
джерелом істотного забруднення атмосферного повітря, особливо у великих містах.
Техногенні пожежі й вибухи. Наявність в Україні розвиненої
промисловості, її надмірна концентрація в окремих регіонах, існування великих
промислових комплексів, більшість з яких потенційно небезпечні, концентрація на
них агрегатів та установок великої і надвеликої потужності, розвинена мережа
транспортних комунікацій, а також нафто-, газо- та продуктопроводів, велика
кількість об'єктів енергетики та використання у виробництві великої кількості
небезпечних речовин - усе це збільшує вірогідність виникнення техногенних
надзвичайних ситуацій, які несуть у собі загрозу для людини, економіки і
природного середовища. Майже третину всіх промислових об'єктів становлять
підприємства, пов'язані з виробництвом, переробкою та зберіганням сильнодіючих
отруйних, вибухо- і вогненебезпечних речовин. В Україні діє понад 1200 вибухо-
та пожежонебезпечних об'єктів, на яких зосереджено понад 13,6 млн т твердих і
рідких вибухо- та пожежонебезпечних речовин. Переважна більшість таких об'єктів
розташована в центральних, східних і південних областях України, де
сконцентровано хімічні, нафто- і газопереробні, коксохімічні, металургійні та
машинобудівні підприємства, функціонує розгалужена мережа нафто-, газо-,
аміако-проводів, експлуатуються газові, нафтові та вугільні родовища. Загалом
ризик виникнення надзвичайної ситуації, пов'язаної з технологічними процесами,
існує на будь-якому підприємстві і в будь-якій державі. В Україні наявне значне
зношення основних виробничих фондів, аварійний стан споруд, інженерних і
транспортних комунікацій.
Об'єкти комунальної теплоенергетики. Комунальна теплоенергетика - підгалузь
житлово-комунального господарства, яка забезпечує теплом і гарячою водою 70 %
житлового фонду та соціально-культурного побуту України. Щорічно підприємства
теплопостачання виробляють близько 60 млн Гкал теплової енергії. Нині стан комунальної теплоенергетики
близький до критичного. Основне і допоміжне обладнання комунальних котелень
практично вичерпало допустимі строки експлуатації.
Пожежі. За оцінками фахівців, пожежі - одна з найсерйозніших
причин витрачання ресурсів, матеріальних цінностей і людського потенціалу
України, а пожежна небезпека техносфери досягла загрозливих розмірів і стала в
один ряд з іншими національними проблемами. Чисельність населення в Україні не
перевищує 1% населення планети, а щорічна загибель від пожеж в Україні сягає 4%
загальної кількості загиблих на пожежах у світі. Незважаючи на те, що кількість
пожеж у перерахунку на 10 тис, населення значно менша, ніж у провідних країнах
світу, показник загибелі людей на 1 млн. перевищує показники цих же
країн у 2-8 разів. В Україні щорічні економічні втрати від вогню сягають 100
млн. грн. зі сталою тенденцією до збільшення. Домінуючою причиною пожеж у 41 %
випадків є необережне поводження з вогнем на виробництві і в побуті, і саме з
цієї причини у вогні гине 57 % людей.
Природні надзвичайні ситуації
В Україні щороку виникає від 100 до 300 надзвичайних ситуацій природного
походження. Кожне стихійне лихо має свої причини виникнення, притаманні тільки
йому особливості впливу на навколишнє середовище, фізичну суть і рушійні сили.
Проте їм характерні й загальні властивості - це великий просторовий захват,
сильна психологічна дія на населення і значний вплив на навколишнє середовище. В Україні найчастіше
спостерігаються такі надзвичайні ситуації природного походження:
- небезпечні геологічні явища: зсуви,
обвали, осипки, просадки земної поверхні різного походження;
- небезпечні метеорологічні явища: зливи, урагани,
сильні снігопади, сильний град, ожеледь;
небезпечні гідрологічні явища: повені, паводки,
підвищення рівня ґрунтових вод;
природні пожежі лісових та торф'яних масивів;
масові інфекції та хвороби людей, тварин, рослин.
Вірогідними зонами можливих повеней
на території України є: басейни річок Прип'ять, Десна, Верхній Дністер,
Західний Буг, Прут, Тиса, Сіверський Донець, Ворскла, Сула, Псел,Дніпро, Дунай,
Південний Буг та їхніх приток.
Зсуви - це зміщення мас гірських порід вниз по схилу
під дією сили земного тяжіння без втрати контакту з нерухомою основою на більш
низький гіпсометричний рівень. Найбільше зсуви поширені в Запорізькій, Івано-Франківській,
Чернівецькій, Закарпатській, Одеській, Дніпропетровській, Хмельницькій
областях, у Донбасі та Криму.
Обвал - це відрив брил або мас
гірських порід від схилу чи укосу гір або снігових (льодяних) мас та їх вільне
падіння під дією сили тяжіння. Карпатські та Кримські гори небезпечні
утворенням обвалів з катастрофічними наслідками. Селевий потік - це бурхливий
потік води, грязі, каміння, який виникає несподівано під час великих злив або
швидкого танення снігу, льодовиків у горах та їх сповзання в русла річок.
Близько 30 міст, селищ і сільських населених пунктів у Закарпатській,
Івано-Франківській, Львівській, Чернівецькій областях і в Криму перебувають під
загрозою селевих потоків. Особливо небезпечні басейни рік Дністра, Пруту, Тиси
і Черемошу.
Лісові й торфові пожежі завдають
великих збитків державі, а при поганій організації боротьби з ними може
постраждати і населення, яке проживає в зоні їх поширення. Північний та східний
регіони України, де щорічно буває в середньому відповідно 37 і 40% усіх лісових
пожеж, є найбільш пожежонебезпечними. У цілому по Україні в середньому на рік буває близько 3,5
тис. лісових пожеж, які знищують більше 5 тис. гектарів лісу.
До метеорологічних небезпечних явищ,
що бувають в Україні, належать: сильні зливи (Карпатські та Кримські гори),
град (на всій території України); сильна спека (Степова зона); посуха, суховії
(Степова та східна Лісостепова зони); урагани, шквали, смерчі (більша частина
території); пилові бурі (південний схід Степової зони); снігові заноси (Карпати);
значні ожеледі (Степова зона); сильний мороз (північ Полісся та схід
Лісостепової зони); сильні тумани (південний схід Степової зони); шторми,
урагани, ураганні вітри, смерчі, зливи, ожеледі й заметілі, сильні тумани
(узбережжя й акваторія Чорного і Азовського морів).
Соціально-політичні надзвичайні
ситуації
Надзвичайні ситуації
соціально-політичного характеру, які пов'язані з протиправними діями
терористичного і антиконституційного спрямування, діляться на наступні НС:
· здійснення або реальна
загроза збройних нападів і утримання важливих об'єктів або реальна загроза
вчинення таких акцій щодо органів державної влади, дипломатичних та
консульських установ, правоохоронних органів, телерадіоцентрів та вузлів
зв'язку, військових гарнізонів, державних закладів, атомних електростанцій або
інших об'єктів атомної енергетики;
· викрадення (спроба викрадення) чи
знищення суден, захоплення заручників, напад, замах на членів екіпажу
повітряного або морського (річкового) судна;
· знищення або викрадення вогнепальної
зброї, боєприпасів, бронетехніки, артозброєння, вибухових речовин,
радіоактивних і сильнодіючих речовин, наркотичних речовин, препаратів і
сировини;
· аварії на арсеналах, складах
боєприпасів та на інших об'єктах військового призначення з викидом уламків, реактивних
та звичайних боєприпасів, виявлення застарілих боєприпасів;
· захоплення заручників.
Останнім часом прояви
соціально-політичних надзвичайних ситуацій мають місце в нашій країні, зокрема
серія вибухів у Дніпропетровську, що призвели до загибелі мирних громадян і
вважаються терористичним актом.
Надзвичайні ситуації воєнного
характеру пов’язані
з наслідками застосування зброї масового ураження або звичайних засобів
ураження, під час яких виникають вторинні фактори ураження населення внаслідок
руйнування атомних, гідроелектростанцій, складів, сховищ радіоактивних і
токсичних речовин і відходів, вибухівки тощо. До них відносять ураження
ядерною, хімічною, бактеріологічною (біологічною) зброєю.
Будь-які надзвичайні ситуації
приводять до жахливих наслідків: це загибель і травмування мирного населення,
нанесення шкоди природному середовищу, інколи непоправної, а також величезні
збитки для економіки. Тому задача будь-якої держави - запобігання надзвичайним
ситуаціям з вини людини, а також проведення заходів щодо інформування населення
про дії у надзвичайних ситуаціях.
ВЫВОДЫ
Результаты проведённой работы говорят о том, что разработано множество WEB сайтов для разных видов
образовательных учреждений, в том числе и музыкальных школ. В работе приведен
обзор двух продуктов, которые содержат модуль «Электронный дневник»: продукта
компании FarbaSite CMS и продукта Joomla CMS. Были
рассмотрены сильные и слабые стороны этих продуктов, проведен сравнительный
анализ систем.
Для достижения цели работы была обозначена аудитория сайта, был проведен
анализ функцыонала пользователей информационной системы, рассмотрены задачи,
которые она призвана решить. На основании анализа полученной информации была
составлена модель базы данных.
Описан процесс создания структуры базы данных в формате сервера MySQL.
В результате проектирования были выделены объекты и явления предметной
области, сведения о которых должны храниться в базе данных, а также был
определен характер связей между ними.
На основании спроектированной модели был разработан сайт редакции газеты.
Список литературы
1. Trachtenberg
A., Sklar D. PHP Cookbook: Solutions and Examples for PHP Programmers.
-O'Reilly Media, 2006.- 816 с.
. Lerdorf
R., Tatroe K., MacIntyre P. Programming PHP. -O'Reilly Media, 2006.- 544 с.
. Flanagan
D. JavaScript: The Definitive Guide: Activate Your Web Pages. -O'Reilly Media,
2011.- 1100 с.
. Powers
S. JavaScript Cookbook. -O'Reilly Media, 2010.- 560 с.
. Bibeault
B., Katz Y. jQuery in Action. -Manning Publications, 2010.- 475 с.
. Gasston
P. The Book of CSS3: A Developer's Guide to the Future of Web Design. -No
Starch Press, 2011.- 304 с.
. David
M. HTML5: Designing Rich Internet Applications (Visualizing the Web). -Focal
Press, 2010.- 299 с.
8. Пирогов
С.В. Обзор крупных проектов. - Москва: «Электронная коммерция» 2003 - С.69-61.
9. Петров
В.Н. Информационные системы.- СПб.: Питер, 2003. - 688с.
10. КарповаТ.С.
Базы данных: Модели, разработка, реализация. - СПб.: Питер, 2002. - 304 с.
. ТорресР.
Дж. Практическое руководство по проектированию и разработке пользовательского
интерфейса. М.: Вильямс, 2002. - 543 с.
. НильсенЯ.
Веб-дизайн: книга Якоба Нильсена.- СПб.: Символ-Плюс, 2001. - 332 с.
. НильсенЯ.,
ТахирМ. Дизайн Web-страниц. Анализ удобства и простоты использования 50 узлов.-
М.: Вильямс, 2002. - 241 с.
14. EveretN.
McKay. DevelopingInterfacesforMicrosoftWindows. MicrosoftPress, 1999. - 354 р.
. FowlerS.,StanwickV.
TheGUIDesign Hanbook. McGraw Hill. - 2001. - 224 р.
. PolskyJ.
User Interface Design for Programmers. - New - York :Apress, 2010.- 223 р.
. Wilbert
O. Galitz The Essential Guide to User Interface Design. - New - York: John
Wiley & Sons, 2002. - 450 р.
. GunderloyM.
Developer to Designer: GUI Design for the Busy Developer. -New - York :Sybex,
2005. - 546 р.
19. СНиП 2.09.04-87. Административные и
бытовые здания и сооружения.
20. ГОСТ 12.2.032-78
ССБТ. Рабочее место при выполнении работ сидя. Общие эргономические требования
<http://dev.csoft.spb.ru:8889/Doclist/doc/3F6.html>.
. ОНТП 24-86.
Определение категорий помещений и зданий по взрывопожарной и пожарной
опасности.
22. ГОСТ 12.1.019-79
ССБТ. Электробезопасность. Общие требования и номенклатура защиты.
23. СНиП ΙΙ-4-79.
Естественное и искусственное освещение.
24. Методичні вказівки до
дипломного пректування з розділу “Охорона праці”.- Суми. Вид-во СумДУ . - 2001.
25. Методичні вказівки до
виконання обов’язкового домашнього завдання к курсу “Охорона праці” для
студентів механіко-математичного факультету. Суми. Вид-во СумДУ. - 2001.
26. ГОСТ 12.1.005-88
ССБТ. Общие санитарно-гигиенические требования к воздуху рабочей зоны.
27. СНиП 2.04.05-91.
Отопление, вентиляция и кондиционирование.
28. СНиП 2.01.02-85.
Противопожарные нормы.
. М. П. Гандзюк, Э.
П. Желібо, М. О. Халімовський. Основи охорони праці. - Київ. Каравела. - 2004.
- 366 c.
Ïðèëîæåíèå
Листинг файла addnews
<div class="news addnews">
<div class="news-header">Добавление новости</div>
<fieldset>
<label><span>Введите
заголовок:</span><input
type="text" name="title" value="{title}">
<label><span>URL статьи:</span><input type="text"
name="alt_name" value="{alt-name}">
<label><span>Категория:</span>{category}</label>
<div>
<label><textarea name="short_story"
id="short_story" onclick="setFieldName(this.name)">
<label><span>Полная
новость:</span>[not-wysywyg]<textarea
name="full_story" id="full_story">
<label><span>Теги:</span><input type="text"
name="tags" value="{tags}">
<table>
[sec_code]
<label><span>Код:</span>{sec_code}</label>
<label><span>Введите
код:</span><input
type="text" name="sec_code">
[/sec_code]
<div>
<div>
<input>Отправить" />
<input>Просмотр" />
</div>
</fieldset>
</div>
Листинг файла addcomments
<div>
<div>
[not-logged]
<div>
<label><input type="text"
name="name" id="name">
<label><input type="text"
name="mail" id="mail">
</div>
[/not-logged]
<label>
[sec_code]
<label>{sec_code}</label>
<label><input type="text"
name="sec_code" id="sec_code">
[/sec_code]
<div><input onclick="doAddComments();return
false;" name="submit" type="submit">
</div>
</div>
Листинг файла pm
<div>
<div>
<div>
<p>[inbox]Входящие сообщение[/inbox]</p>
<p>[outbox]Исходящие сообщения[/outbox]</p>
<p>[new_pm]Отправить
письмо другому пользователю[/new_pm]</p>
</div>
</div>
[pmlist]
<div>
<div>
<div>
</div>
<div>
<div class="page-title">Отправка сообщения</div>
<fieldset>
<label><span>Получатель:</span><input
type="text" name="name" value="{author}">
<label><span>Тема:</span><input
type="text" name="subj" value="{subj}">
<label>
<div>
[sec_code]
<label><span>Код:</span>{sec_code}</label>
<label><span>Введите код:</span><input
type="text" name="sec_code" id="sec_code">
[/sec_code]
<div>
</fieldset>
</div>
<div>
<div class="comment-header">Это сообщение отправил вам
{author}:</div>
<div>
<div>
</div>
[/readpm]
Листинг файла search
[searchposts]
[fullresult]
<div>
<div>
<ul>
<li>{result-author} <del>|</del></li>
<li>Раздел: {link-category}
<del>|</del></li>
<li>
</ul>
<div>
<ul>
<li>Комментарии [{result-comments}]</li>
<li>Просмотров: {views} <del>|</del>
</li>
</ul>
</div>
[/fullresult]
[shortresult]
<div>
<div>
<ul>
<li>{result-author} <del>|</del></li>
<li>Раздел: {link-category}
<del>|</del></li>
<li>
</ul>
</div>
[/shortresult]
[/searchposts]
[fullresult]
<div>
<ul>
<div>
<ul>
<li>Пишет: {result-author}<del> |
</del></li>
<li>{result-date}</li>
</ul>
[result-link]{result-title}[/result-link]<br
/>{result-text}[signature]<br /><br />--------<br
/><div>
</div>
<div>
</div>
[/fullresult]
[shortresult]
<div>
<ul>
<div>
<ul>
<li>Пишет: {result-author}<del> |
</del></li>
<li>{result-date}</li>
</ul>
[result-link]{result-title}[/result-link]
</div>
<div>
</div>
[/shortresult]
[/searchcomments]