Разработка технологического процесса изготовления детали

  • Вид работы:
    Дипломная (ВКР)
  • Предмет:
    Другое
  • Язык:
    Русский
    ,
    Формат файла:
    MS Word
    3,2 Мб
  • Опубликовано:
    2013-06-24
Вы можете узнать стоимость помощи в написании студенческой работы.
Помощь в написании работы, которую точно примут!

Разработка технологического процесса изготовления детали

Введение

автоматизация технологический деталь

Автоматизация - одно из направлений научно-технического прогресса, использующее саморегулирующие технические средства и математические методы с целью освобождения человека от участия в процессах получения, преобразования, передачи и использования энергии, материалов, изделий или информации, либо существенного уменьшения степени этого участия или трудоёмкости выполняемых операций.

Автоматизация обладает рядом преимуществ и недостатков в сравнении с предыдущим этапом технического развития.

К основным преимуществам можно отнести:

) Замена человека в задачах, включающих тяжелый физический или монотонный труд.

) Замена человека при выполнении задач в опасных условиях (а именно: пожар, космос, извержения вулканов, ядерные объекты, под водой и т.д.)

) Выполнение задач, которые выходят за рамки человеческих возможностей по весу, скорости, выносливости и т.д.

) Экономика улучшения. Автоматизация может вносить улучшения в экономику предприятия, общества или большей части человечества.

Основными недостатками автоматизации являются:

) Рост уровня безработицы из-за высвобождения людей в результате замены их труда машинным.

) Технические ограничения.

) Угрозы безопасности, уязвимость.

) Непредсказуемые затраты на разработку.

) Высокая начальная стоимость.

При работе на автоматических и полуавтоматических станках может возникнуть проблема с крупногабаритными деталями. Так как, во-первых, они могут иметь неудобную для оператора форму и, во-вторых, могут иметь слишком большой вес для одного человека. А значит, для загрузки и разгрузки ей со станка требуются дополнительные рабочие. Всё это значительно уменьшает производительность и обеспечивает дополнительную, ненужную загруженность оператора.

Вследствие этого, необходимо автоматизировать технологический процесс обработки детали в плане загрузки, разгрузки и перемещения детали на станке.

1. Анализ отечественных и зарубежных решений по автоматизации транспортирования изделий на машиностроительных производствах

В данной работе будет решаться задача автоматизации транспортирования труб и швеллеров для фрезерного обрабатывающего центра с ЧПУ GSM 2000S на ООО «КЗ «Ростсельмаш» в корпусе МСК-2.

Так как это обрабатывающий центр кабинетного типа - сначала необходимо снять верхние защитные панели для доступа к столу сверху. Так как изделия, обрабатываемые в этом центре, по габаритам превышают длину самого центра - боковые защитные панели так же снимаются.

Изделия, обрабатываемые на этом центре, могут достигать в длину 6 метров и весить более 100 кг. Поэтому при работе с деталью необходимо продвигать её по станку по мере обработки.

Далее в таблице 1.1 представлены технические характеристики фрезерного обрабатывающего центра с ЧПУ GSM 2000S (рисунок 1.1).

Таблица 1.1 - Технические характеристики GSM 2000S

Рабочее перемещение по оси Х, мм

2000

Рабочее перемещение по оси Y, мм

860

Рабочее перемещение по оси Z, мм

710

Точностные параметры станка: Позиционирование по осям X, Y, Z, мм Повторяемость по осям X, Y, Z, мм

 ±0,005 ±0,003

Размер рабочей поверхности, мм

813х2185

Максимальная нагрузка (в центре), кг

1800

Т-образные пазы: (Количество, шт./Ширина, мм/Расстояние между), мм

 18х5х100

Максимальная скорость вращения, об/мин

6000

Мощность привода, кВт

15

Внутренний конус, размер ISO

ВТ40

Скорость быстрых перемещений по осям, м/мин

10

Максимальная скорость рабочей подачи по осям, м/мин

5

Мощность двигателей осевых приводов (Fanuc), кВт

2,5

Габаритные размеры: Длина, мм Ширина, мм Высота, мм

 2210 1780 2800

Вег, кг

6600


Рисунок 1.1 - Фрезерный обрабатывающий центр с ЧПУ GSM 2000S

Далее представлен технологический процесс обработки трубы длинною 4055 мм на данном обрабатывающем центре.

)        Переместить заготовку по рольгангу в приспособление до упора, закрепить.

)        Сверлить отверстия d=25,5+0,52, выдерживая размеры 771,5±1,6; 30±0,5.

D или B=25,5 мм; L=9 мм; t=12,75 мм; i=1; S=200 об/мин; n=2000 об/мин; V=160,22 м/мин.

)        Сверлить отверстия d=9+0,36, выдерживая размеры 890-1,4; 30±0,5.

D или B=9 мм; L=24 мм; t=4,5 мм; i=1; S=500 об/мин; n=3500 об/мин; V=98,96 м/мин.

)        Открепить заготовки, переустановить, закрепить.

)        Сверлить отверстия d=10+0,36, выдерживая размеры 30±0,5; 1465±0,5.

D или B=10 мм; L=12 мм; t=5 мм; i=1; S=600 об/мин; n=3200 об/мин; V=100,53 м/мин.

)        Открепить заготовки, переустановить, закрепить.

)        Сверлить отверстия d=9+0,36, выдерживая размеры 2930±1; 30±0,5.

D или B=9 мм; L=24 мм; t=4,5 мм; i=1; S=500 об/мин; n=3500 об/мин; V=98,96 м/мин.

)        Открепить заготовки, переустановить, закрепить.

)        Сверлить 3 отверстия d=25,5+0,52, выдерживая размеры 583±0,6; 500±0,6; 1070±0,8; 27±0,5.

D или B=25,5 мм; L=9 мм; t=12,75 мм; i=1; S=200 об/мин; n=2000 об/мин; V=160,22 м/мин.

)        Сверлить 3 отверстия d=20+0,52, выдерживая размеры 583±0,6; 500±0,6; 1070±0,8; 27±0,5.

D или B=20 мм; L=9 мм; t=10 мм; i=1; S=200 об/мин; n=2500 об/мин; V=157,08 м/мин.

)        Открепить заготовки, переустановить, закрепить.

)        Сверлить 2 отверстия d=25,5+0,52, выдерживая размеры 1855±1,2; 2555±1,7; 27±0,5.

D или B=20 мм; L=9 мм; t=12,75 мм; i=1; S=200 об/мин; n=2500 об/мин; V=160,22 м/мин.

)        Сверлить 2 отверстия d=20+0,52, выдерживая размеры 1855±1,2; 2555±1,7; 27±0,5.

D или B=20 мм; L=9 мм; t=10 мм; i=1; S=200 об/мин; n=2500 об/мин; V=157,08 м/мин.

)        Открепить заготовки, переустановить, закрепить.

)        Фрезеровать 2 отверстия d=32H14(+0,62), выдерживая размеры 3126±1,7; 3324±1,7; 27±0,5.

D или B=17 мм; L=55 мм; t=4 мм; i=1; S=420 об/мин; n=3000 об/мин; V=160,22 м/мин.

)        Фрезеровать 2 отверстия d=24+0,52, выдерживая размеры 3126±1,7; 3324±1,7; 27±0,5.

D или B=17 мм; L=24 мм; t=4 мм; i=1; S=400 об/мин; n=3000 об/мин; V=160,22 м/мин.

)        Фрезеровать 2 фаски 2х45° в двух отверстиях d=24.

D или B=20 мм; L=88 мм; t=2 мм; i=1; S=100 об/мин; n=1000 об/мин; V=62,83 м/мин.

)        Открепить заготовки, переустановить, закрепить.

)        Сверлить 3 отверстия d=13+0,1, выдерживая размеры 105±0,4; 135±0,5; 125±0,5; 24±0,5.

D или B=13 мм; L=9 мм; t=6,5 мм; i=1; S=700 об/мин; n=2500 об/мин; V=102,1 м/мин.

)        Зенковать 3 фаски 1,6х45° в трёх отверстиях d=13.

D или B=16,2 мм; L=3 мм; t=1,6 мм; i=1; S=200 об/мин; n=650 об/мин; V=33,08 м/мин.

)        Открепить деталь, слить СОЖ, приподняв деталь, продуть внутри сжатым воздухом, переместить деталь по рольгангу, переложить в накопитель, зачистить заусенцы в просверленных отверстиях. (L=570 мм)

)        Контроль.

Деталь, полученная при данной технологической обработке, находится в приложении А. Так же, для примера, приведена ещё одна деталь, обрабатываемая на данном центре (приложение Б).

1.1 Обзор существующих транспортных систем

.1.1 Козловой кран

Козловые краны - краны мостового типа, мост (пролётные строения) которых установлен на опоры, перемещающиеся по рельсам, установленным на бетонные фундаменты /1/.

Рисунок 1.1 - Козловой кран

1.1.2 Подвесной кран

Подвесные краны приводятся в движение специальными ходовыми (подвесными) тележками, монорельсовые крановые пути изготовлены из двутаврового профиля и проходят под перекрытиями помещения, будучи к ним подвешенными. С учётом того, что точка опоры располагается ниже плоскости движения подвесного крана, за счет рабочего вылета консоли такой кран может использовать в работе всю полезную территорию данного помещения, в том числе труднодоступные части (например, вдоль стен). Это делает подвесные краны более универсальными и эффективными в эксплуатации, чем краны опорные. Подвесные краны можно применять в замкнутом пространстве, в малогабаритных помещениях (в отличие от опорных кранов). К тому же подвесные краны легче и компактнее, чем краны опорные /2/.

Рисунок 1.2 - Подвесной кран

.2 Анализ преимуществ и недостатков существующих транспортных систем

.2.1 Козловой кран

Преимуществами козлового крана являются:

)        Простота изготовления крана, оптимальное соотношение себестоимости производства кранов и их производительности, которая исчисляется уровнем грузоподъёмности.

)        Плавный ход.

)        Экономичность расхода топлива и возможность работы в нестандартных условиях, например, при низких температурах.

Недостатком является то, что использование козлового крана целесообразно на открытых площадях.

1.2.2 Подвесной кран

Преимуществами подвесного крана являются:

)        Универсальность.

)        Легкость сборки и демонтажа конструкции

)        Удобство в управлении работой крана.

1.3 Обоснование выбора решения задачи загрузки/разгрузки труб и швеллеров

Для решения задачи требуется использовать систему подвесного крана, так как ввиду ограниченного пространства и безопасности, следует установить кран под потолком.

Разработка структурной схемы мехатронного устройства для автоматической подачи заготовок во фрезерные станки серии GSM

На рисунке 2.1 представлена структурная схема мехатронного устройства для автоматической подачи заготовок во фрезерные станки серии GSM, где ЦМК - центральный микроконтроллер; АД - асинхронный двигатель; ШВП - шарико-винтовая передача; ПЧ - преобразователь частот.

Рисунок 2.1 - Структурная схема мехатронного устройства для автоматической подачи заготовок во фрезерные станки серии GSM

АД и ШВП представлены в одном корпусе в качестве линейного мехатронного модуля движения.

С помощью широтно-импульсных преобразователей и устройств управления приводами, центральный микроконтроллер управляет перемещениями мехатронного устройства по рельсам и тележки по направляющим. Ориентация в пространстве для горизонтальных перемещений осуществляется с помощью лазерных дальномеров. А вертикальное перемещение осуществляется с помощью мехатронного модуля поступательного движения с шарико-винтовой передачей, границы перемещения которого будут задаваться с помощью датчиков конечных положений. Мехатронный модуль будет перемещать захватное устройство, которое через электропневматический преобразователь соединяется с микроконтроллером.

Для управления данным мехатронным устройством будут подобраны два двигателя постоянного тока. Для их управления будут выполнены расчёты широтно-импульсного преобразователя.

3. Проектирование мехатронного модуля линейного перемещения с захватным устройством

.1 Расчет и проектирование захватного устройства

.1.1 Выбор типа захватного устройства. Определение усилия захватывания

Для захватывания деталей выбираем клещевой механический схват /3/ рычажного типа. Захватное устройство представлено в графической части проекта. Кинематическая схема схвата показана на рисунке 2.1.

Определим ускорение центра масс объекта манипулирования.

a=, где

Vсp=0,3 м/с - средняя скорость перемещения объекта манипулирования; S=1 м - перемещение объекта манипулирования.

a=2×0,32/1=0,18 м/с2.

Усилие захватывания

F=m×(g+a)×K1×K2, где

=100 кг - масса объекта манипулирования;1=0,5 - коэффициент, зависящий от положения заготовки по отношению к губкам схвата;

К2=2 - коэффициент запаса.

=100×(9,8+0,18)×0,5×2=998 Н.

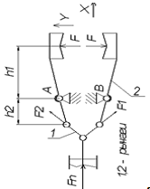
Рисунок 3.1 - Кинематическая схема схвата

3.1.2 Расчет элементов конструкции схвата

Определим усилия, действующие на элементы конструкции схвата, и усилие привода.

Из конструктивных соображений принимаем h1=80мм, h2=90мм (рисунок 3.1).

Рассмотрим равновесие звена 2.

ΣМА:Fh1-F1×h2×cosg=0,  1=F·

Усилие, действующее на шарнир А, находим из суммы проекций сил на оси х и у:

ΣFix:F1×sing2-FАx=0,Аx=F1×sing2,

ΣFiy:F1×cosg2+F-FAy=0,  Ay=F1cosg2+F,A=.

Подставляя значения силы F1 из (2.4) в (2.8), имеем

FAy=F(1+),

γ2=arccos.        

Определим неизвестные параметры:

γ2=arccos=28,3º,

FAy=998(1+)=1866 Н,

F1=998· Н,

FАx=1008×sin28,3°=473,6 H,A= Н.

Усилие привода:

FП=2×F1×sing2,

FП=2×1008×sin28,3°=947,52 H.

Рассчитаем элементы схвата на прочность. Ширину губок определяем по контактным напряжениям:

tcp=,=0,418·, где

Е=2×105 МПа - модуль упругости материала (сталь 40Х);

Н]=650 МПа - допускаемое контактное напряжение;g=60 мм - диаметр детали в месте захватывания.

b=0,418·=1,65 мм.

Принимаем b=5 мм.

Из конструктивных соображений принимаем сечение рычагов m×n=

=40×25 мм. Тогда момент сопротивления сечения:

W=,==3333,3 мм3.

Изгибающий момент в точке А:П=F×h1)

П=988×80=79040 Н∙мм.

Напряжение изгиба:

σн=≤[σн], где

[sн]=80 МПа - допускаемое напряжение изгиба для стали 40Х.

σн==23,71 МПа.

Условие прочности выполняется.

Рассчитаем шарниры схвата на срез и смятие. Диаметр шарнира:

dш, где

[τ]=20 МПа - допускаемое напряжение среза для стали 45.

dш=11,07 мм.

Принимаем dш=12 мм.

Длина рабочей части шарнира:

l≥, где

[σ]СМ=80 МПа - допускаемое напряжение сжатия для стали 45.

l≥=0,63 см.

Принимаем l=65 мм.

Определим передаточное отношение привода схвата. Из (3.4) и (3.12) получим:

FП=2·F··tgγ2.

Тогда передаточное отношение привода схвата:

i==2··tgγ2,=2··tg28,3°

3.1.3 Расчет параметров привода схвата

Для обработки всех деталей группы необходимо, чтобы схват шел возможность захватывать детали диаметром от dg2=70мм до dg1=40мм. При этом губка схвата перемещается на расстояние

Δd=,

Δd==15 мм.

Шток пневмоцилиндра перемещается на расстояние:

hш=Δd×i,

hш=15×0,94=14,1 мм.

Определим диаметр поршня привода схвата:

d=         , где

Р=0,4 МПа - давление пневмосети;

hП=0,8 - КПД привода;

hC=0,9 - КПД схвата.

d==65 мм.

Выбираем пневмоцилиндр, у которого диаметр поршня d=80 мм, ход штока hш=160 мм. Определим площадь поршня пневмоцилиндра:

S=·10-2,

S=·10-2=50,24 см2.

Рассчитаем время срабатывания пневмопривода. Для этого определим вспомогательный параметр:

ε=, где        

b1=0,92 - коэффициент, учитывающий трение в цилиндре.

ε==51,24.

Так как ε>0,528, то время срабатывания определим по формуле:

tcp=, где

=213,4 мм - длина пневмоцилиндра;

β= - отношение диаметра трубопровода к диаметру поршня;

dтруб=4 мм,

β==0,05,

tcp==3,5 с.

С учетом перемещения звеньев схвата примем время его сжатия/разжатия t=4 с.

3.2 Расчёт линейного мехатронного модуля с ШВП

Для расчета параметров шарико-винтовой передачи (ШВП) необходимо определить максимальное усилие передачи /4/. Для этого рассчитываем массу, действующую на ШВП:

m=mдет+mсхв+mтел,

где mдет - максимальная масса детали, mсхв - масса схвата, mтел - масса тележки.

m=100+30+55=185 кг.

Масса перемещаемого механизма равна:

,

.

Для вертикального движения вес, Р(Н), перемещаемого механизма равен:

Р=mSg,

Р= 205×9,81=2011,05 Н,

где g - ускорение свободного падения, g=9,81 м/c2.

Максимальное усилие передачи равно:

)

=1,15×2011,05=2312,7 Н.

.2.1 Расчет геометрических параметров винта шарико-винтовой передачи

Для определения геометрических параметров звеньев механизма вначале задаемся некоторыми величинами в первом приближении.

Угловая скорость гайки определяется по формуле:

 

где n - частота вращения вала двигателя мехатронного модуля.

Принимаем n=1500 об/мин и определяем угловую скорость гайки:

Передаточное отношение ШВП определяется по формуле:

 

где  - линейная скорость винта, т.е. выходного звена мехатронного модуля. Устанавливаем максимальную скорость продольных перемещений суппорта :

Шаг резьбы определяется по формуле:


где K - число заходов резьбы (принимаем K=1).


Используем полученное значение шага резьбы для определения рабочей длины гайки:

,


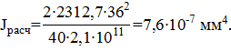
Определим приведенный к винту момент инерции поступательно перемещающихся масс из условия устойчивости винта:

)

где ny - коэффициент запаса устойчивости (ny=2); q - коэффициент закрепления винта (q=40); Ey - модуль упругости первого рода материала винта (Ey=2,1·1011 Па).


Определяем средний диаметр винта по формуле:


Округляем до ближайшего большего стандартного значения: dср=63 мм.

Диаметр шариков определяется формулой:

)

где kр - коэффициент шага резьбы, равный 0,6.

Округляем до ближайшего большего стандартного значения: dш=7,5 мм.

Определяем угол подъема винтовой линии на среднем радиусе ходового винта по формуле:

,

где d0 - диаметр окружности, на которой располагаются центры шариков (рисунок 2.2). Принимаем .

Приведенный угол трения качения определяется по формуле:


где fк - приведенный коэффициент трения качения (fк=0,007…0,01);  - угол контакта шарика с винтом и гайкой ().


Рисунок 3.2 - Геометрия шарико-винтовой передачи

Коэффициент полезного действия винтовой пары:


Определяем длину развертки рабочей части винтовой шариковой канавки по формуле:

,

Расчетное количество шариков:

)


Уточняем длину развертки рабочей части винтовой шариковой канавки:

,


Уточняем длину гайки:

,


Зазор между винтом (гайкой) и шариком:

,


Радиус канавки (радиус профиля резьбы винта и гайки) определяется по формуле:

,)



Внутренний диаметр винта:

,


Внешний диаметр винта определяется по формуле:


где h1 - глубина профиля резьбы у винта и гайки


3.2.2 Расчет геометрических параметров гайки шарико-винтовой передачи

Смещение профиля резьбы в радиальном направлении:

,


Внутренний диаметр гайки:

,        


Диаметр окружности, по которой происходит контакт шариков с гайкой:

,


Внешний диаметр гайки:

,        


Наружный диаметр гайки с учетом того, что в ней будет расположен возвратный канал, равен:

,


Наружный диаметр гайки с учетом того, что в ней не будет расположен возвратный канал, равен:


Проверочный расчет передачи по контактным напряжениям

Условие контактной прочности имеет вид:


где

 - максимальные контактные напряжения, МПа;

 - допускаемые контактные напряжения (для винтовых поверхностей винта и гайки твердостью HRC≥53 и шариков твердостью HRC≥63 допускаемые контактные напряжения равны );

rш - радиус шарика, мм;

rв - внутренний радиус винта, мм;

;

 - суммарная осевая сила.

.

Fн - сила предварительного натяга.


np - коэффициент нагрузки, определяемый по таблице 3.1 в зависимости от отношения главных кривизн А/Д

Главная кривизна в плоскости наиболее плотного касания:

,


Главная кривизна в плоскости наименее плотного касания:

,)



Полученному отношению главных кривизн А/Д соответствует коэффициент нагрузки .

Таблица 3.1 - Значения коэффициента нагрузки np

А/Д

np

А/Д

np

А/Д

np

1,0000

1,0000

0,2967

0,05797

0,7144

0,8459

0,9985

0,2501

0,9067

0,04237

0,6740

0,6816

0,9919

0,2004

0,8766

0,02962

0,6300

0,5022

0,9746

0,1462

0,8386

0,01787

0,5721

0,3410

0,9409

0,09287

0,7774

0,00385

0,4267


.

Максимальные контактные напряжения не превышают допускаемых, следовательно, шарико-винтовая передача проходит проверку на контактную прочность.

Проверочный расчет винта на статическую устойчивость.

Винты передачи подвержены воздействию значительной осевой силы. В зависимости от схемы осевой фиксации вращающиеся винты работают на растяжение или сжатие.

Значение критической силы по Эйлеру вычисляется по формуле:


где

s - коэффициент запаса,  (принимаем s=3);

µ - коэффициент, зависящий от способа закрепления винта (в модернизируемом станке оба конца винта будут жестко заделаны, чему соответствует коэффициент µ=0,5);

l - длина нагруженного (неопорного) участка винта, l=225 мм

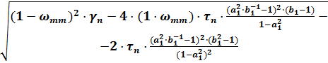
Статическая устойчивость обеспечивается, если выполняется условие:

,

Требуемое условие соблюдается, следовательно, винт проходит проверку на статическую устойчивость.

Проверочный расчет винта на динамическую устойчивость.

Предельную частоту nпред вращения ШВП регламентируют двумя факторами: критической частотой nкр вращения и линейной скоростью движения шарика. Последнюю, в свою очередь, ограничивают фактором:

Из этого условия следует:

,


Критическую частоту nкр вращения вычисляют из условия предотвращения резонанса:

где

 - коэффициент, зависящий от способа закрепления винта, ;

Kв - коэффициент запаса по частоте вращения,

.

В качестве предельной частоты nпред принимаем наименьшую из двух выше рассчитанных:

Частота находится в допустимых пределах, если:

,

.

Требуемое условие выполняется. Винт проходит проверку.

3.2.3 Расчёт асинхронного двигателя

Расчёт требуемой мощности двигателя /5/.

Величину вращающего момента ТНм) считают по формуле:

,

Где

, , k=2,8,

=604,8 Нм.

Так как электродвигатель имеет разные номинальные вращательные моменты, то необходимо определить требуемый момент двигателя:

Tд.тр.=,

Tд.тр.==672 Нм.

Для ММ поступательного движения мощность двигателя вычисляется по следующей формуле:

,  


Имея частоту вращения и частоту сети, находим количество пар полюсов:

p=6050/1500=2.

Таблица 3.2 - Технические характеристики двигателя

Наименование заданных параметров и их условные обозначения

Двигатель

Номинальный режим работы

Продолжительный

Исполнение ротора

Короткозамкнутый

Номинальная отдаваемая мощность Р2, кВт

1,3

Количество фаз статора m1

2

Способ соединения фаз статора

Δ/Y

Частота сети f, Гц

50

Номинальное линейное напряжение U, В

220/380

Синхронная частота вращения n1, об/мин

1500

Степень защиты от внешних воздействий

IP44

Способ охлаждения

ICI0141

Исполнение по способу монтажа

IM1001

Климатические условия и категории размещения

У3

Вероятность безотказной работы обмотки за наработку 10000 ч Pоб

0,9

Форма выступающего конца вала

Цилиндрическая

Количество пар полюсов р

3


Имея мощность двигателя 1,3 кВт и частоту оборотов выходного звена ММ, равную 1500 об/мин, исходя из данных таблицы 3.3, принимаем асинхронный двигатель с короткозамкнутым ротором исполнения по защите IP44, со способом охлаждения IC0141.

Таблица 3.3 - Типы асинхронных двигателей


Мощность двигателя P2=18,5 кВт, высота вращения оси h=160 мм, вращательный момент М2=118 Н·м, максимальный диаметр сердечника Dн1.max=285 мм, припуск на штамповку Δшт=7 мм, ширина резаных лент 292 мм.

Исходя из таблицы 3.4, находим внутренний диаметр сердечника статора:

D1=0,61·Dн1-4=169,85 мм.

Таблица 3.4 - Определение внутреннего диаметра сердечника статора по количеству пар полюсов.


Для определения второго главного размера - длины сердечника статора 11 вначале находят расчетную длину сердечника 1'1 (с соответствующим округлением). При этом следует задать предварительные значения обмоточного коэффициента k'об1, который при 2р=4 равен 0,91, а так же электромагнитных нагрузок А'1 и В'δ.

При полученной оси вращения h мы принимаем форму паза трапецеидальную полузакрытую и двухслойную обмотку.

По рисунку 3.2 мы находим А'1=330.

Аналогичным способом находим В'δ=0,77.

Предварительные значения η' и cos' для двигателей с короткозамкнутым ротором могут быть приняты на уровне средних энергетических показателей выпускаемых электродвигателей (рисунок 3.3 и 3.4) или по ГОСТ 19523-74.

Рисунок 3.2 - Среднее значение А’1 и B’δ

Рисунок 3.3 - Среднее значение η=f(P2) асинхронных двигателей с короткозамкнутым ротором

Рисунок 3.4 - Среднее значение cosφ асинхронных двигателей с короткозамкнутым ротором

η’=0,9.

cosφ’=0,87.

Конструктивная длина сердечника статора 11 при отсутствии в сердечнике радиальных вентиляционных каналов равна расчетной длине l'1, округленной до ближайшего целого числа (при длине менее 100 мм) и до ближайшего числа, кратного пяти (при длине более 100 мм); соответственно изменяется значение 11.

При длине сердечника более 300-350 мм применяются радиальные вентиляционные каналы. В этом случае 11 определяется с округлением, до ближайшего числа, кратного пяти.

Количество вентиляционных каналов nk1 определяется длиной одноrо пакета сердечника статора tПl, выбираемой в пределах 55-75 мм при длине вентиляционного канала lk1=10 мм. Отношение λ=l1/D1 целесообразно выбирать таким, чтобы оно приближалось к предельно допускаемому отношению λmax, которое мы вычисляем по таблице 3.5.

λmax=1,46-0,00071Dн1,

λmax=1,25765,

l1maxD1,

l1=1,25765169,85 ≈ 214 мм.

Таблица 2.5 - Выбор значения λmax


Сердечник статора собирают из отдельных отштампованных листов электротехнической стали толщиной 0,5 мм, имеющих изоляционные покрытия для уменьшения потерь в стали от вихревых токов. Для сердечников рекомендуется применять следующие марки холоднокатаной изотропной электротехнической стали:


Для стали 2013 обычно используют изолирование листов оксидированием (коэффициент заполнения стали kc=0,97), для стали 2312 и 2411 - лакировкой (kc=0,97) или термостойким электроизоляционным покрытием листов (kc=0,960,97).

Количество пазов сердечника статора:

,

зависит от выбранного количества пазов на полюс и фазу:


Обычно выбирают равным целому числу. Только для унификации листов статора двигателем с разным количеством полюсов и для тихоходных двигателей иногда применяют дробное  (1,5; 2,5 и др.). В таблице 3.6 приведены рекомендуемые значения .

Таблица 3.6 - Количество пазов на полюс и фазу


Сердечник ротора собирают из отдельных отштампованных листов электротехнической стали толщиной 0,5 мм. Марки стали и изоляционные покрытия такие же, как в статоре.

В короткозамкнутом роторе применяют закрытые, полузакрытые и открытые пазы. Для уменьшения влияния моментов высших гармоник на пусковые и виброаккустические характеристики машин роторы двигателей с высотами оси вращения h≤160 мм имеют скос пазов bск1 на одно зубцовое деление статора t1 при этом βск1=1. Двигатели с большими высотами оси вращения обычно выполняют без скоса пазов.

Наружный диаметр сердечника ротора:

,

169,85-1,6=168,25 мм,

где

 - воздушный зазор между статором и ротором, мм.

Величину воздушного зазора выбирают из таблицы 3.7 с учетом противоречивых требований, так как, с одной стороны, при увеличении воздушного зазора уменьшается коэффициент мощности, а с другой - увеличиваются фактический КПД и надежность двигателя, снижается нагрев обмоток, уменьшаются добавочные потери, уровень шума и вибраций магнитного происхождения, возможность задевания ротора о статор.

Таблица 3.7 - Средние значения воздушного зазора.

Для высот осей вращения h≥71 мм внутренний диаметр листов ротора рассчитывается по формуле:

D2≈0,23DH1,

D2≈0,23*285≈65,55 мм.

Для улучшения охлаждения, уменьшения массы и динамического момента инерции ротора в сердечниках ротора с h≥250мм предусматривают круглые аксиальные вентиляционные каналы. У двигателей с меньшей высотой оси вращения аксиальные каналы обычно не предусматривают из-за повышения при этом магнитной индукции в спинке ротора.

Длину сердечника ротора l2 принимают равной длине сердечника статора l1 для h≤250 мм, а для h>250 мм 12=l1+5 мм. Радиальные вентиляционные каналы в роторе выполняют при l2 >350 мм. Количество, размеры и расположение этих каналов в роторе такое же, как в сердечнике статора.

Следовательно, принимаем l2=l1=214 мм.

Количество пазов z2 для двигателей с короткозамкнутым ротором выбирают в зависимости от z1 и наличия скоса пазов в роторе. В таблице 3.8 приведены рекомендуемые количества пазов z2. Соотношения получены в результате теоретических и экспериментальных исследований. Отступление от рекомендованных соотношений z1 / z2 может привести к недопустимым провалам в характеристике пускового момента, к повышенным шумам и вибрациям.

Таблица 3.8 - Рекомендуемые количества пазов z2


В таблице 3.9 приведены соотношения количества пазов z1 / z2, принятые в серии 4А.

Таблица 3.9 - Соотношения количества пазов z1 / z2, принятые в серии 4А.


Исходя из наших данных, выбираем z1=36 и z2=28.

3.3 Расчёт цилиндрической направляющей

Цилиндрическая направляющая расположена параллельно винту и её длина L=1500 мм. Направляющая не передаёт вращающего момента а воспринимает только поперечные нагрузки. Направляющая предназначена для увеличения жёсткости системы /4/.

Рассчитываем изгибающий момент, действующий на направляющую:

Ми=F·L,

F=m·a=200·0,6=120 Н,

где

m - масса захватного устройства и масса детали.

Ми=120·1500=180000 Н·мм.

Рассчитываем диаметр цилиндрической направляющей:

d=,        

где

из] - допускаемое напряжение на изгиб, МПа. Для стали 40Х улучшенной [σиз]=1000 МПа.

d==12,16 мм.

4. Статический расчёт широтно-импульсного преобразователя (ШИП) и выбор ключей для двигателя перемещения мехатронного устройства

.1 Силовой расчёт и выбор электродвигателя перемещения мехатронного устройства

4.1.1 Определим статическую мощность при передвижении тележки с номинальным грузом /6/

Задаёмся следующими исходными параметрами:

Номинальная грузоподъёмность GН, кг…100

Скорость передвижения механизма Vt, м/мин….18

Диаметр ходового колеса D, м….0,1

Диаметр цапфы ходового колеса d, м…0,09

Относительная продолжительность включения механизма ПВ, %...15

Номинальная частота вращения двигателя nН, об/мин…1500

Число включений в час z…25

Скорость вращения вала рабочего механизма кранового механизма ΩМ, рад/с…..4,7

PCH=,

где

m - масса перемещаемой конструкции;

G0 - сила тяжести всей перемещаемой конструкции:

G0=m·g=750·9,81=7357,5 Н;

k - коэффициент, учитывающий увеличение сопротивления движению из-за трения реборд ходовых колес о рельсы, k=2,5;

μ - коэффициент трения скольжения в подшипниках опор вала ходового колеса, μ=0,01 для подшипников качения;

η - КПД механизма передвижения η=0,9;

f - коэффициент трения качения ходовых колес по рельсам, f=0,002 м.

PCH=0,403 кВт.

Определяем предварительную номинальную мощность электродвигателя:

PП=,

где

kt - коэффициент, зависящий от номинального режима работы, kt=1,2 для тяжелого режима;

PП=0,336 кВт.

4.1.2 Выбор двигателя

Предварительный выбор двигателя производят по результатам расчета номинальной мощности.

Окончательно требуется выбрать только один из трёх двигателей. Для этого необходимо построить энергетические характеристики каждого, а затем (по необходимым условиям и параметрам) выбрать соответствующий тип.

Таблица 4.1- Номинальные параметры выбранных двигателей

Тип двигателя

Uном

ω

Рн

Jя

Iном

η


В

рад/с

Вт

кг·м2

А

-

П-11

220

157

300

0,0125

2,1

0,65

П-21

220

104,7

300

0,042

2

0,68

П-22

220

78,5

300

0,058

1,95

0,7


Определение характеристик двигателя.

Для построения энергетической характеристики каждого двигателя необходимо рассчитать следующие параметры:

номинальный момент инерции ротора:

Jр=0,2·Jя,

Jт=1,5·(Jя+Jр),

Jн=Jя+Jр+ Jт,        

Jрп-11=2,5·10-3 кг·м2,

Jрп-21=8,4·10-3 кг·м2,

Jрп-22=0,012 кг·м2,

Jтп-11=0,023 кг·м2,

Jтп-21=0,076 кг·м2,

Jтп-22=0,104 кг·м2,

Jнп-11=0,038 кг·м2,

Jнп-21=0,126 кг·м2,

Jнп-22=0,174 кг·м2,

эквивалентную мощность двигателя при ηэz=0,91:

ηэ= ,

ηэп-11эп-21эп-22=0,868,

при =0,9.

Задаёмся значениями: kэкв=0,7, εр=0,075, kз=1, ε0=0,6, εрб=0,05, kн=1,1, k0=0,9, пв=60.

kр=1-1,2·(εррб), )

kр=0,97.

εн=,

εн=0,6.

Рэкв=,)

Рэкв=0,37 кВт.

Выбранные для сравнения двигатели не подходят, так как эквивалентная потребляемая мощность больше мощности, выдаваемой двигателями.

Для сравнения берутся двигатели с большей мощностью.

Таблица 4.2 - Номинальные параметры выбранных двигателей

Тип двигателя

Uном

ω

Рн

Jя

Iном

η


В

рад/с

Вт

кг·м2

А

-

П-12

380

157

550

0,015

1,7

0,71

П-23

380

104,7

550

0,058

1,6

0,74

П-31

380

78,5

550

0,09

1,9

0,71


Определение характеристик двигателя.

Для построения энергетической характеристики каждого двигателя необходимо рассчитать следующие параметры:

номинальный момент инерции ротора:

Jр=0,2·Jя,

Jт=1,5·(Jя+Jр),

Jн=Jя+Jр+ Jт,

Jрп-12=3·10-3 кг·м2,

Jрп-23=0,012 кг·м2,

Jрп-31=0,018 кг·м2,

Jтп-12=0,027 кг·м2,

Jтп-23=0,104 кг·м2,

Jтп-31=0,162 кг·м2,

Jнп-12=0,045 кг·м2,

Jнп-23=0,174 кг·м2,

Jнп-31=0,27 кг·м2.

эквивалентную мощность двигателя при ηэz=0,91:

ηэ= ,

ηэп-12эп-23эп-31=0,868,

при =0,9.

Задаёмся значениями: kэкв=0,7, εр=0,075, kз=1, ε0=0,6, εрб=0,05, kн=1,1, k0=0,9, пв=60.

kр=1-1,2·(εррб),

kр=0,97,

εн=,

εн=0,6.

Рэкв=,

Рэкв=0,37 кВт.

Любой из этих двигателей подходит, так как эквивалентная мощность меньше выдаваемой мощности требуемого двигателя.

номинальный вращающий момент двигателя:

Мн=,)

Мнп-12=3,503 Н·м,

Мнп-23=5,253 Н·м,

Мнп-31=7,006 Н·м.

значение вращательного момента двигателя в точке экстремума:

kзм=1,1, а=0,3,

Динамический момент Md=a·,

Mdп-12=0,177 Н·м,

Mdп-23=0,455 Н·м,

Mdп-31=0,53 Н·м.

Mсп-12=2,567 Н·м,

Mсп-23=3,849 Н·м,

Mсп-31=5,134 Н·м.

Мэкс=kзм·(Md+ Mс),

Мэксп-12=3,018 Н·м,

Мэксп-23=4,735 Н·м,

Мэксп-31=6,23 Н·м.

Рабочий диапазон двигателя Мр=2·Мн,

Мрп-12=7,006 Н·м,

Мрп-23=10,506 Н·м,

требуемый вращательный момент:

Мтреб=,

Мтреб=60,447 Н·м.

Построение характеристик выполняется в координатах Ω(М), Р(М):

Ω_1(М)=·(Ωп-121)+ Ω1,

Ω_2(М)=·(Ωп-232)+ Ω2,

Ω_3(М)=·(Ωп-313)+ Ω3,

Ω1= рад/с,

Ω1=314,159 рад/с,

Ω2= рад/с,

Ω2=209,44 рад/с,

Ω3= рад/с,

Ω3=157,08 рад/с,

P1(M)=Ω_1(M)·M, P2(M)=Ω_2(M)·M,P3(M)=Ω_3(M)·M.

М=0,0.1…1000; Ω=0.1…42000.

Рисунок 4.1 - Энергетические характеристики выбранных двигателей

.1.3 Определение передаточного числа редуктора

Расчет ориентировочного значения передаточного числа редуктора:

i=,)п-12=17,25,п-23=11,5,

iп-31=8,62

Определение ожидаемой линейной скорости на выходе редуктора с ориентировочным передаточным числом:

Vред=,

Vред.п-12=0,45 м/с,

Vред.п-23=0,45 м/с,

Vред.п-31=0,45 м/с.

Полученные значения удовлетворяют условию: Vред>Vдв.

Исходя из массогабаритных параметров, требований, ограничений, связанных с выбором редуктора, выбираем двигатель с номинальной мощностью 550 Вт и частотой вращения 1500 об/мин, т. е. двигатель П-12.

Определение реального передаточного числа и пересчет линейной скорости с учетом редуктора:

Реальное передаточное число выбирается из ряда /7/ (для двухступенчатых цилиндрических редукторов): 8, 10, 12,5, 16, 20, 22,4, 25, 28, 31,5, 35,5 40.

Соответственно выбираем для двигателя П-12 передаточное число i=18.

Пересчитываем линейную скорость:

Vред=,

Vред=0,43 м/с.

4.1.4 Выбор редуктора

Выбор редуктора осуществляется по параметрам выбранного двигателя и рассчитанным характеристикам: i=18, Pп-12=550 Вт, Мтреб=60,447 Н·м.

Выбираем редуктор двухступенчатый цилиндрический типа Ц2У-100 с основными параметрами:

крутящий момент на тихоходном валу, Н·м…250

межосевое расстояние быстроходной ступени, мм…80

тихоходной ступени, мм….100

передаточное число редуктора  .18

4.2 Расчет широтно-импульсного преобразователя (ШИП)

.2.1 Исходные данные для расчета

Рассчитаем транзисторный ШИП для управления двигателем постоянного тока по цепи якоря в динамическом режиме.

Данные двигателя:

номинальное напряжение Uн=380 В;

номинальная мощность Pн=550 Вт;

номинальный ток якоря Iн=,

н==1,7 А.

номинальная частота вращения n=1500 об/мин;

момент инерции якоря двигателя Jдв=0,0013 кг·м2;

сопротивление якорной обмотки Rя=0,5··(1-η),я=0,5··(1-0,705)=0,5·223,5·0,295=33 Ом.

индуктивность якорной обмотки Lя=,

Ωн=π·,)

С=,

С=2,062 Гн,я=0,734 Гн.

Для получения линейных характеристик по каналу управления примем для ШИП симметричный закон коммутации силовых ключей gо=0,5.

С учетом номинального напряжения Uн, потерь на силовых ключах в режиме насыщения DUк и необходимости 20%-го запаса по напряжению, выбираем источника питания с напряжением

=1.2·UH+2·Uk,

гдеk - потеря напряжения на насыщенном силовом ключе, Uk=5В.=1,2·380+2·5=466 В.

Ток якоря двигателя в динамических режимах может превышать Iн в 2,5¸4 раза, поэтому расчетный ток силового транзисторного ключа принимаем:тк=4·Iн, Iтк=4·1,7=6,8 А.

Выбираем транзисторный модуль ТКД335-16-7 со следующими параметрами:

Напряжение коллектор-эмитер Ukt, В….700

В режиме насыщения (2 группа) Uktnas, В…3

Максимальный ток коллектора Ikmax, А…10

Максимальный ток базы Io, А.… 10

Статический коэффициент передачи по току h21e…50

Время включения tvkl, с…3·10-6

Время выключения tvykl, с…14·10-6

Граничная частота fgr, МГц…3

Мощность рассеивания на коллекторе Prk, Вт…125

Тепловое сопротивление «переход-корпус» Rtep, Ом…0,6

Параметры диода, шунтирующего транзисторный ключ Д112-10:

Действующий ток Ivd, А…10

Пороговое напряжение Uo, В…1,35

Динамическое сопротивление Rvd, Ом…0,02

Сопротивление при типовом охладителе Rvdt, Ом 0,55

Максимальная температура структуры Θpn190º

4.2.2 Определение оптимальной частоты коммутации ШИП

В связи с применением ненасыщенного ключа коэффициент форсировок на включение и отключение транзисторов принимается: К1=1 и К2=1.

Длительность фронта и спада коллекторного тока силового ключа по паспортным данным силового IGBT-модуля принимают:+=0,07 мкс =0,07·10-6 с;-=0,22 мкс =0,22·10-6 с;

Определяют оптимальную частоту коммутации ШИП:

fопт=Kf· Гц,

гдеf=0,332 для ШИП с симметричным законом коммутации;

αк=,

αк==6,77,

fопт=330,756 Гц.

Принимаем частоту коммутации:

fk=350 Гц.

4.2.3 Определение постоянных и базовых величин, необходимых для расчета электромагнитных нагрузок энергетического канала

Конструктивная постоянная двигателя:

Со=,)

Со=2,062 В·с/рад.

Базовая скорость:

ωb=,

ωb=225,993 рад/с.

Базовый ток:

Ib=,

Ib=14,121 А

Базовый момент:

Мbо·Ib,

Мb=29,118 Н·м.

Учитывая, что ШИП с симметричным управлением не искажает естественных механических характеристик двигателя, определяем относительную продолжительность включения в номинальном режиме:

γн=,

γн=0,908.

Относительная скорость в номинальном режиме:

ωnn=,

ωnn=0,695.

Относительная электромагнитная постоянная времени:

τн=,

где Т - период коммутации;

Т=,

Т=2,86·10-3 с,

τн=7,78.

На естественной механической характеристике ДПТ для максимального тока двигателя в динамическом режиме (Iмакс=172 А) определяем частоту вращения:

ωm=,

ωm=129,873 рад/с,

а также относительное значение этой скорости:

ωmm=,)

ωmm=0,575.

4.2.4 Среднее значение тока двигателя

Insrot=2·γн-1-ωmm,

Insrot=0,241 А,nsr=Ib· Insrot,       

Insr=3,4 А.

4.2.5 Действующее значение тока двигателя

Indot=,       (4.39)

где1==0,938,      )1==0,89.ndot=0,241 А.nd=Indot·Ib,)nd=3,401 А.

.2.6 Значение среднего тока транзисторного ключа при максимальном токе двигателя

Itsrot=,tsrot=0,219 А.

Itsr=3,087 А.

4.2.7 Значение действующего тока транзисторного ключа

Ivtdot=, (4.45)vtdot=0,229 А.

Ivtd=3,241 А.

4.2.8 Среднее значение тока шунтирующего диода

Ivdsrot=,vdsr=Ivdsrot·Ib,vdsr=1,811 А.

4.2.9 Значение действующего тока шунтирующего диода

Ivddot=,

Ivddot=0,073 А,

.2.10 Потери энергии в силовом транзисторном ключе

Ptr=(1+2·αk·Kα)·Itk·U·fk·+I2tk·ηtr,       

αk=,

αk=4,153,α=0,116·,α=0,062.

Сопротивление насыщенного ключа ηtr=,

ηtr=0,882 Ом,

Ptr=17,338 Вт.

4.2.11 Определение потерь мощности в шунтирующем диоде

Рvd=Uo·Ivdcp+ Ivdcp2·RVD,

Рvd=2,511 Вт.

4.2.12 Максимальную температуру структуры диода определяют из условия, что температура окружающей среды не превышает Qокр=50оС

Q’pn=Qокр+Pvd·RVDT,

Q’pn=51,381 оС.

4.2.13 Расчет суммарных дополнительных потерь в системе ШИП-ДПТ в относительных единицах

ΔPdop1=·(1+0,232·αk),

ΔPdop1=8,847·10-3 Вт.

.2.14 Абсолютные дополнительные потери

ΔPdop=Itk·Uн·ΔPdop1,

ΔPdop=11,43 Вт.

.2.15 Основные потери в цепи якоря двигателя

ΔPosn=Itk2·Rя,

ΔPosn=381,48 Вт.

4.2.16 Потери мощности в цепи якоря двигателя

ΔP=ΔPosn+ ΔPdop,

ΔP=392,91 Вт.

4.3 Расчет основных статических параметров двигателя

.3.1 Сопротивление якорной цепи в нагретом состоянии

Rnag=Rя·(1+α·(tном-tхол)),         ном - температура двигателя в номинальном режиме работы, tном=80оС;хол - температура двигателя в не нагретом состоянии, tхол=20оС;

Rnag=38,94 Ом.

4.3.2 Жесткость естественной механической характеристики

βе=,

βе=0,109 Н·м·с.

где arctg(bе)=80,882о - угол наклона естественной механической характеристики к оси w.

4.3.3 Скорость идеального холостого хода для естественной механической характеристики

ωо=,

ωо=184,286 рад/с.

4.3.4 Момент короткого замыкания

Мкз=wо·bе,

Мкз=20,122 Н·м.

4.3.5 Ток короткого замыкания

Ikz=,

Ikz=9,759 А.

4.3.6 Построим естественные электромеханическую и механическую характеристики ДПТ

ΩI(i)=.

Рисунок 4.2 - Статическая электромеханическая характеристика ДПТ ΩM(M)=ωo·M. M=0,1…120.

Рисунок 4.3 - Статическая механическая характеристика ДПТ

4.4 Динамический расчет электропривода

.4.1 Основные параметры передаточной функции двигателя

Задаемся величиной максимального статического тока:max=2·Iн,

max=2·1,7=3,4 А.

Сопротивление насыщенного ключа определяют как:

Rtr=,

Rtr=0,882 Ом.

Эквивалентное сопротивление якорной цепи:

яэкв=Rnag+Rtr,яэкв=39,882 Ом.

Механическая постоянная времени с учетом приведенного момента инерции:

Tm=,

гдеm - коэффициент, учитывающий момент инерции механической части привода, Nm=3.

Tm=2,529 с.

Электромагнитную постоянную времени можно определить:

Тя=,

Тя=0,018 с.

Коэффициент усиления (передачи) двигателя:

Kdv=,

Kdv=0,485.

Определение коэффициента усиления разомкнутой системы:

М=40,

Δω=ΩМ(0)-ωn,

Δω=27,206 рад/с,

Кр=1)

где- диапазон регулирования D=1000,

δ - статическая погрешность δ=0,03.

Кр=5772,387.

Определяем коэффициент передачи тахогенератора:

Ктг=,         

гдеn - сопротивление входа усилителя, равное Rn=5·103 Ом.

Ктг=0,063.

Коэффициент передачи ШИП совместно с широтно-импульсным модулятором и учётом того, чтоUзт=5 В, равен:

Кшип=,

Кшип=143,1.

Определяем коэффициент усиления усилителя:

Ку=,

Ку=1313,804.

Определяем коэффициент усиления регулятора тока и скорости:

Крс=,

Крс=36,246,

Кртрс.

Датчик тока:

Iшунта=10 А,

Uшунта=2,5·10-3 В.

Коэффициент усиления усилителя датчика тока:

Кудт=100.

Примем максимальный ток электродвигателя равным:

Imax=2·In,max=1,7 А,

Кдт=,

Кдт=0,025 В/А.

Рисунок 4.4 - Передаточная функция двигателя

Исходные данные для расчёта:

Трс=0,002, Тяуа=0,018, Крс=36,246, Кдв=0,485, Тm=2.529, Трт=0,002, Кртрс=36,246, Тдт=0,002, Кдт=0,025, Кшип=143,1, Ттг=0,002, Ктг=0,063, Тшип=0,006.

В системе электроприводов ПР момент инерции нагрузки изменяется, а, следовательно и механическая постоянная времени Тm тоже будет изменяться. При Тm<4Тя обычно корни характеристического уравнения комплексно-сопряженные и переходные процессы носят колебательный характер. При Тm>4Тя корни действительные что соответствует апериодическим переходным процессам. При Тm>10Тя влияние Тя можно пренебречь, переходные процессы близки к экспоненциальным.

Найдем отношение электромеханической постоянной времени к электромагнитной постоянной:

=137,274.       

Так как Тm>10Tя, то двигатель представляем как 1 апериодическое звено:

Wдв(р)=.82)

Передаточные функции звеньев имеют вид:

Wрс(р)= - регулятор скорости;

Wтг(р)= - регулятор тока;

Wрт(р)= - тахогенератор;

Wдт(р)= - датчик тока;

Wшип(р)= - ТП;

Wдв1(р)= - двигатель;

Wдв2(р)= - двигатель.

Для определения устойчивости относительно задающего воздействия по критерию Найквиста необходимо разорвать цепь обратной связи и определить передаточную функцию в разомкнутом состоянии.

Схема разомкнутой динамической системы привода приведена на рисунке 4.5.

Рисунок 4.5 - Схема разомкнутой динамической системы привода

ω=0,1, 0,2…10000,

p(ω)=ω·j.

Передаточная функция разомкнутой системы имеет вид:

W(p)=.

Построим ЛАЧХ и ЛФЧХ исходной разомкнутой системы.

Кр=W(0),

L(p)=20·log(|W(p)|),

Lp=20·log(Kp),

Lp=75,227.

Рисунок 4.6 - ЛАЧХ и ЛФЧХ нескорректированной системы

b=2, tпп=0,15.

Определим частоту среза:

ωн=1,

ωc=root(L(ωн), ωн).

Частота среза равна ωc=11,2.

Построим желаемую ЛАЧХ и определим форму корректирующего звена.

Для построения желаемой ЛАЧХ определяем желаемую частоту среза ωж:

ωж=,

где- коэффициент по номограмме Солодовникова, b=4;пп - время переходного процесса tпп=0,15.

ωж=41,888.

Значение ЛАЧХ в точке ωж:

Fpж)=-184,197.

Значение ЛФЧХ в точке ωж:

Fpж)=-184,197.

Для обеспечения требуемого запаса устойчивости по фазе ΔΦу=30-45º необходимо поднять ЛФЧХ в точке ωж на величину:

ΔΦ=-180- Fpж)+45,

ΔΦ=49,197

Параметр Т корректирующего звена:

Т=,         )

Т=0,024.

Параметр λ корректирующего звена:

nk=1, t=0,1.

λ=root(arctg(t) - arctg(),t),

λ=2,689.

Постоянные времени корректирующего звена:

Т1=λ·Т с,

Т1=0,064 с,

Т2=,

Т2=8,879·10-3.

Wk1(p)=.

Построим ЛАЧХ и ЛФЧХ исходной разомкнутой системы:

L(p)=20·log(|W(p)·Wk1(p)|),

p=20·log(Kp),

Lp=75,227.

Рисунок 4.7 - ЛАЧХ и ЛФЧХ предварительно скорректированной системы

Определим частоту среза:

ωн=1,

ωc=root(L(ωн), ωн).

Частота среза равна ωc=14,8.

Построим желаемую ЛАЧХ и определим форму корректирующего звена.

Для построения желаемой ЛАЧХ определяем желаемую частоту среза ωж:

L(ωж)=-14,534 дБ.

Необходимо поднять ЛАЧХ на величину:

ΔL=L(ωж),

ΔL=-14,534 дБ.

Для этого необходим дополнительный коэффициент усиления корректирующего звена:

К=,

К=5,33,

К=1.

Таким образом, получим следующее корректирующее звено:

Wk1(p)=.

Построим ЛАЧХ и ЛФЧХ скорректированной разомкнутой системы:

L(p)=20·log(|W(p)·Wk1(p)|),

Lp=20·log(Kp),

Lp=75,227.

Рисунок 4.8 - ЛАЧХ и ЛФЧХ скорректированной системы

Определим частоту среза:

ωн=1,

ωc=root(L(ωн), ωн),

ωc=41,9.

Запас устойчивости по фазе:

ΔΦу=Fpc)+180,

ΔΦу=45.

Запас устойчивости по амплитуде:

ωf=root(Fpн)+180, ωн, 100, 1000),        

ωf=216,157,

ΔLy=|L(ωf)|,

ΔLy=25,334.

L(p)=20·log(|Wk(p)|),=20·log(Kp),=75,227,

ω=1,2…1000000.

Рисунок 4.9 - ЛАЧХ и ЛФЧХ корректирующего звена

Передаточная функция замкнутой системы:

WЗ(р)=.

Вещественная частотная характеристика замкнутой системы:

ω=0,1, 1…3500.

Рисунок 4.10 - Вещественная частотная характеристика

Переходный процесс по каналу управления:

h(t)=·,

t=0, 0,005…0,575,

hуст=Re(W3(0)).

Рисунок 4.11 - Переходный процесс по каналу управления

Установившееся значение переходного процесса:

hуст=15,795 рад/с,

t=0,13 с,p=root(h(t)-1,05· hуст, t).

Время переходного процесса по третьей точке перехода кривой через линию установившегося значения составляет 0,13 с и не превышает заданного значения в сравнении с исходными данными для проектирования ([tпп]=0,15 с),

Время регулирования при 5% трубке регулирования:

Тр=0,125 с,

Uo=U·,

Uo=659,0,24 В,

Rn=,n=193,83 Ом.

4.5 Расчёт выпрямителя источника питания

.5.1 Выбор схемы выпрямителя

В качестве схемы выпрямления выбираем однофазную мостовую схему со следующими параметрами:

Число фаз, m…1

Отношение среднего выпрямленного напряжения к напряжению во вторичной обмотке трансформатора, Uд/U2…1,11

Отношение обратного напряжения на вентиле к среднему выпрямленному напряжению, Uобр/Uд…1,57

Отношение мощности трансформатора к выходной мощности выпрямителя, Ртд…1,21

Коэффициент использования вентиля по току, KI…0,78

Частота пульсаций (при fсети=50 Гц), fп,… 100

Для расчета необходимы следующие исходные данные:

Напряжение на выходе выпрямителя, Uд, В…274

Ток нагрузки выпрямителя, Iд, А…180

4.5.2 Определение обратного напряжения на вентиле

Uобр=1,57·Uд,обр=1,57·274=430 В.

Определение среднего значения тока вентиля:в=0,5·Iд,в=0,5·180=90 А.

4.5.3 Выбор диодов

По вычисленным значениям Uобр и Iв и заданным температурным режимам работы выпрямителя выбираем диод Д112-10 со следующими параметрами:

Прямой постоянный ток Iпр, А….1,7

Наибольшее обратное напряжение Uобрм, В... 1000

Падение напряжения на открытом диоде Uпр, В…1,35

Предельно допустимая рабочая частота f, кГц…0,5

Диапазон допустимых рабочих температур Т, оС.…-60…+190

4.5.4 Определение дифференциального сопротивления вентиля

hв=1,2·,

hв=0,95 Ом.

.5.5 Сопротивление плеча выпрямительного моста

hп=2·hв,

hп=1,9 Ом.

.5.6 Ориентировочное значение активного сопротивления фазы выпрямителя

Rf=Rp+,        

где

К2 - коэффициент схемы выпрямления, К2=4; Rн - сопротивление нагрузки, Rн=Uд/Iд=1,5 Ом; N - число стержней трансформатора, N=fc - частота сети питания, fc=50 Гц; Bm - максимальная индукция в стали сердечника, Bm=0,7 Тл;

Rf=12,062 Ом.

4.5.7 Определение индуктивности рассеяния обмоток трансформатора при частоте напряжения сети fc=50 Гц

Ls=,

Кl - коэффициент, зависящий от схемы выпрямления, Кl=6,4.

Ls=0,674 Гн.

4.5.8 Индуктивное сопротивление обмоток трансформатора

xT=2·p·fc·Ls,         T=211,989 Ом.

4.5.9 Расчетное выпрямленное напряжение ненагруженного выпрямителя

Uxx=U+Itk·(Rf+)·10-

Uxx=466,27 В.

4.5.10 Фактическое обратное напряжение на вентиле

Uob=·1,1·Uxx,  

Uob=725,346 В.

4.6 Расчёт и выбор параметров сглаживающего фильтра

Для снижения пульсации выпрямленного напряжения на выходе преобразователя-выпрямителя устанавливается сглаживающий фильтр. Эффективность сглаживающего фильтра оценивают по его способности уменьшать амплитуду пульсации, т.е. по значению коэффициента сглаживания qc.

4.6.1 Расчёт коэффициента сглаживания

qc=,

где

U1m, Ud - амплитуда основной гармоники пульсаций и постоянная составляющая напряжения на входе фильтра, U1m=183,6 В, Ud=274 В;

U2m - амплитуда основной гармоники пульсаций и постоянная составляющая напряжения на выходе фильтра, U2m=1 В.

qc=310,667.

.6.2 Выбор схемы фильтра

Выбираем Г-образный LC-фильтр. Определяем произведение Lд·С:

д·С=,

где

mn- частота пульсаций выпрямленного напряжения, mn=100 Гц;

ωc=2·π·fc,

ωc=314,159 рад/с,д·С=3,158·10-7.

4.6.3 Определение минимального значения индуктивности дросселя

L=,

L=1,234·10-6 Гн.

По рассчитанному значению L выбираем стандартный дроссель фильтра ДПМ 200-1000 со следующими параметрами:

Индуктивность дросселя L, 10-6 Гн…1000

Номинальный постоянный ток, А…200

4.6.4 Расчёт ёмкости конденсатора фильтра

С=,

С=3,158·10-4 Ф.

.6.5 Рабочее напряжение конденсатора

Рабочее напряжение конденсатора при проектировании выбирается больше значения выпрямленного напряжения из выражения:

Uсраб=1,11··Uд,

Uсраб=427 В.

По рассчитанному значению емкости С и рабочему напряжению выбираем конденсатор К50-78-450В - 220мкФ ± 20%.

4.7 Расчёт трансформатора источника питания

.7.1 Теоретическое значение типовой мощности трансформатора

St=Kt·Un·In,

гдеt - схемный коэффициент типовой мощности трансформатора Kt=1,23; Un - номинальное напряжение сети; In - средний выпрямленный ток.

St=794,58 В·А.

4.7.2 Расчетная типовая мощность трансформатора

Pt=Kc·Kt·St,

где

Кс - коэффициент запаса, учитывающий возможное снижение напряжения сети Кс=1,1.

Pt=1075,067 Вт.

По рассчитанному значению типовой мощности выбираем силовой трансформатор ТС-19 со следующими параметрами:

Типовая номинальная мощность St, кВт…19

Напряжение во вторичной обмотке U2, В…270

Напряжение короткого замыкания Uкз, %…..10

4.7.3 Действующее значение первичного тока трансформатора

I1=()·Ki1·Iд,

где

Кi1 - схемный коэффициент первичного тока Кi1=1,11; Ктр - коэффициент трансформации трансформатора Ктр=1,2.

I1=2,314 А.

С учетом результатов выполненного расчета далее разрабатывается система управления электроприводом (СУЭ).

5. Статический расчёт ШИП и выбор ключей для двигателя перемещения тележки

.1 Силовой расчёт и выбор электродвигателя перемещения тележки

.1.1 Определим статическую мощность при передвижении тележки с номинальным грузом

Задаёмся следующими исходными параметрами:

Номинальная грузоподъёмность GН, кг…100

Скорость передвижения механизма Vt, м/мин…18

Диаметр ходового колеса D, м….0,1

Диаметр цапфы ходового колеса d, м…0,09

Относительная продолжительность включения механизма ПВ, %..15

Номинальная частота вращения двигателя nН, об/мин…1500

Число включений в час z……25

Скорость вращения вала рабочего механизма кранового механизма ΩМ, рад/с…….4,7

PCH=,

где

m - масса перемещаемой конструкции;

G0 - сила тяжести всей перемещаемой конструкции:

G0=m·g=250·9,81=1960 Н;

k - коэффициент, учитывающий увеличение сопротивления движению из-за трения реборд ходовых колес о рельсы, k=2,5;

μ - коэффициент трения скольжения в подшипниках опор вала ходового колеса, μ=0,01 для подшипников качения;

η - КПД механизма передвижения η=0,9;

f - коэффициент трения качения ходовых колес по рельсам, f=0,002 м.

PCH=0,142 кВт.

Определяем предварительную номинальную мощность электродвигателя:

PП=,

где

kt - коэффициент, зависящий от номинального режима работы, kt=1,2 для тяжелого режима;

PП=0,118 кВт.

5.1.2 Выбор двигателя

Предварительный выбор двигателя производят по результатам расчета номинальной мощности.

Окончательно требуется выбрать только один из трёх двигателей. Для этого необходимо построить энергетические характеристики каждого, а затем (по необходимым условиям и параметрам) выбрать соответствующий тип.

Таблица 5.1- Номинальные параметры выбранных двигателей

Тип двигателя

Uном

ω

Рн

Jя

Iном

η


В

рад/с

Вт

кг·м2

А

-

П-11

220

157

300

0,0125

2,1

0,65

П-21

220

104,7

300

0,042

2

0,68

П-22

220

78,5

300

0,058

1,95

0,7


Определение характеристик двигателя.

Для построения энергетической характеристики каждого двигателя необходимо рассчитать следующие параметры:

номинальный момент инерции ротора:

Jр=0,2·Jя,

Jт=1,5·(Jя+Jр),

Jн=Jя+Jр+ Jт,

Jрп-11=2,5·10-3 кг·м2,

Jрп-21=8,4·10-3 кг·м2,

Jрп-22=0,012 кг·м2,

Jтп-11=0,023 кг·м2,

Jтп-21=0,076 кг·м2,

Jтп-22=0,104 кг·м2,

Jнп-11=0,038 кг·м2,

Jнп-21=0,126 кг·м2,

Jнп-22=0,174 кг·м2,

эквивалентную мощность двигателя при ηэz=0,91:

ηэ= ,

ηэп-11эп-21эп-22=0,868,

при =0,9.

Задаёмся значениями: kэкв=0,7, εр=0,075, kз=1, ε0=0,6, εрб=0,05, kн=1,1, k0=0,9, пв=60.

kр=1-1,2·(εррб),

kр=0,97,

εн=,

εн=0,6,

Рэкв=,

Рэкв=0,13 кВт.

Выбранные для сравнения двигатели не подходят, так как эквивалентная потребляемая мощность слишком мала по сравнению с необходимой выдаваемой мощностью двигателя.

Для сравнения берутся двигатели с меньшей мощностью.

Таблица 5.2 - Номинальные параметры выбранных двигателей

Тип двигателя

Uном

ω

Рн

Jя

Iном

η


В

рад/с

Вт

кг·м2

А

-

П-12

380

157

180

0,00079

0,66

0,72

П-23

380

104,7

180

0,0058

0,6

0,79

П-31

380

78,5

180

0,009

0,66

0,72


Определение характеристик двигателя.

Для построения энергетической характеристики каждого двигателя необходимо рассчитать следующие параметры:

номинальный момент инерции ротора:

Jр=0,2·Jя,

Jт=1,5·(Jя+Jр),

Jн=Jя+Jр+ Jт,

Jрп-12=1,58·10-4 кг·м2,

Jрп-23=1,16·10-3 кг·м2,

Jрп-31=1,8·10-3 кг·м2,

Jтп-12=1,422·10-3 кг·м2,

Jтп-23=0,01 кг·м2,

Jтп-31=0,016 кг·м2,

Jнп-12=9,48·10-4 кг·м2,

Jнп-23=6,96·10-3 кг·м2,

Jнп-31=0,011 кг·м2.

эквивалентную мощность двигателя при ηэz=0,91:

ηэ= ,

ηэп-12эп-23эп-31=0,868,

при =0,9.

Задаёмся значениями: kэкв=0,7, εр=0,075, kз=1, ε0=0,6, εрб=0,05, kн=1,1, k0=0,9, пв=60.

kр=1-1,2·(εррб),

kр=0,97,

εн=,

εн=0,6,

Рэкв=,

Рэкв=0,13 кВт.

Любой из этих двигателей подходит, так как эквивалентная мощность меньше выдаваемой мощности требуемого двигателя.

номинальный вращающий момент двигателя:

Мн=,

Мнп-12=1,146 Н·м,

Мнп-23=1,719 Н·м,

Мнп-31=2,293 Н·м.

значение вращательного момента двигателя в точке экстремума:

kзм=1,1, а=0,3,

Динамический момент Md=a·,

Mdп-12=9,302·10-3 Н·м,

Mdп-23=0,046 Н·м,

Mdп-31=0,053 Н·м.

Статический момент Mс=9550· Н·м,

Mсп-12=0,905 Н·м,

Mсп-23=1,357 Н·м,

Mсп-31=1,81 Н·м.

Мэкс=kзм·(Md+ Mс),

Мэксп-12=1,006 Н·м,

Мэксп-23=1,543 Н·м,

Мэксп-31=2,05 Н·м.

Рабочий диапазон двигателя Мр=2·Мн,

Мрп-12=2,293 Н·м,

Мрп-23=3,438 Н·м,

Мрп-31=4,586 Н·м.

требуемый вращательный момент:

Мтреб=,

Мтреб=21,315 Н·м.

Построение характеристик выполняется в координатах Ω(М), Р(М):

Ω_1(М)=·(Ωп-121)+ Ω1,

Ω_2(М)=·(Ωп-232)+ Ω2,

Ω_3(М)=·(Ωп-313)+ Ω3,

Ω1= рад/с,

Ω1=314,159 рад/с,

Ω2= рад/с,

Ω2=209,44 рад/с,

Ω3= рад/с,

Ω3=157,08 рад/с,

P1(M)=Ω_1(M)·M, P2(M)=Ω_2(M)·M,P3(M)=Ω_3(M)·M.

М=0,0.1…1000; Ω=0.1…42000.

Рисунок 5.1 - Энергетические характеристики выбранных двигателей

5.1.3 Определение передаточного числа редуктора

Расчет ориентировочного значения передаточного числа редуктора:

i=,п-12=11,73,п-23=7,82,

iп-31=5,86.

Определение ожидаемой линейной скорости на выходе редуктора с ориентировочным передаточным числом:

Vред=,

Vред.п-12=0,67 м/с,

Vред.п-23=0,67 м/с,

Vред.п-31=0,67 м/с.

Полученные значения удовлетворяют условию: Vред>Vдв.

Исходя из массогабаритных параметров, требований, ограничений, связанных с выбором редуктора, выбираем двигатель с номинальной мощностью 180 Вт и частотой вращения 1500 об/мин, т. е. двигатель П-12.

Определение реального передаточного числа и пересчет линейной скорости с учетом редуктора:

Реальное передаточное число выбирается из ряда (для двухступенчатых цилиндрических редукторов): 8, 10, 12,5, 16, 20, 22,4, 25, 28, 31,5, 35,5 40.

Соответственно выбираем для двигателя П-12 передаточное число i=12,5.

Пересчитываем линейную скорость:

Vред=,

Vред=0,62 м/с.

5.1.4 Выбор редуктора

Выбор редуктора осуществляется по параметрам выбранного двигателя и рассчитанным характеристикам: i=12,5, Pп-12=180 Вт, Мтреб=21,315 Н·м.

Выбираем редуктор двухступенчатый цилиндрический типа Ц2У-100 с основными параметрами:

крутящий момент на тихоходном валу, Н·м…250

межосевое расстояние быстроходной ступени, мм….80

тихоходной ступени, мм….100

передаточное число редуктора….12,5

5.2 Расчет широтно-импульсного преобразователя (ШИП)

.2.1 Исходные данные для расчета

Рассчитаем транзисторный ШИП для управления двигателем постоянного тока по цепи якоря в динамическом режиме.

Данные двигателя:

номинальное напряжение Uн=380 В;

номинальная мощность Pн=180 Вт;

номинальный ток якоря Iн=,

н==0,66 А.

номинальная частота вращения n=1500 об/мин;

момент инерции якоря двигателя Jдв=0,00079 кг·м2;

сопротивление якорной обмотки Rя=0,5··(1-η),

я=0,5··(1-0,66)=0,5·223,5·0,295=97,8 Ом.


Ωн=π·,

С=,

С=1,986 Гн,я=1,82 Гн.

Для получения линейных характеристик по каналу управления примем для ШИП симметричный закон коммутации силовых ключей gо=0,5.

С учетом номинального напряжения Uн, потерь на силовых ключах в режиме насыщения DUк и необходимости 20%-го запаса по напряжению, выбираем источника питания с напряжением

=1,2·UH+2·Uk,

гдеk - потеря напряжения на насыщенном силовом ключе, Uk=5В.

=1,2·380+2·5=466 В.

Ток якоря двигателя в динамических режимах может превышать Iн в 2,5¸4 раза, поэтому расчетный ток силового транзисторного ключа принимаем:

тк=2·Iн,тк=2·0,66=1,32 А.

Выбираем транзисторный модуль ТКД335-16-7 со следующими параметрами:

Напряжение коллектор-эмитер Ukt, В….700

В режиме насыщения (2 группа) Uktnas, В…3

Максимальный ток коллектора Ikmax, А…10

Максимальный ток базы Io, А.… 10

Статический коэффициент передачи по току h21e…50

Время включения tvkl, с…3·10-6

Время выключения tvykl, с….14·10-6

Граничная частота fgr, МГц…3

Мощность рассеивания на коллекторе Prk, Вт…125

Тепловое сопротивление «переход-корпус» Rtep, Ом…0,6

Параметры диода, шунтирующего транзисторный ключ Д112-10:

Действующий ток Ivd, А…10

Пороговое напряжение Uo, В…1,35

Динамическое сопротивление Rvd, Ом…0,02

Сопротивление при типовом охладителе Rvdt, Ом…0,55

Максимальная температура структуры Θpn…190º

5.2.2 Определение оптимальной частоты коммутации ШИП

В связи с применением ненасыщенного ключа коэффициент форсировок на включение и отключение транзисторов принимается: К1=1 и К2=1.

Длительность фронта и спада коллекторного тока силового ключа по паспортным данным силового IGBT-модуля принимают:+=0,07 мкс =0,07·10-6 с;-=0,22 мкс =0,22·10-6 с;

Определяют оптимальную частоту коммутации ШИП:

fопт=Kf·,

гдеf=0,332 для ШИП с симметричным законом коммутации;

αк=,

αк==6,85,

fопт=361,521 Гц.

Принимаем частоту коммутации:

.2.3 Определение постоянных и базовых величин, необходимых для расчета электромагнитных нагрузок энергетического канала

Конструктивная постоянная двигателя:

Со=,

Со=1,986 В·с/рад.

Базовая скорость:

ωb=,

ωb=234,597 рад/с.

Базовый ток:

Ib=,

Ib=4,524 А

Базовый момент:

Мbо·Ib,

Мb=8,987 Н·м.

Учитывая, что ШИП с симметричным управлением не искажает естественных механических характеристик двигателя, определяем относительную продолжительность включения в номинальном режиме:

γн=,

γн=0,908.

Относительная скорость в номинальном режиме:

ωnn=,

ωnn=0,67.

Относительная электромагнитная постоянная времени:

τн=,

где

Т - период коммутации;

Т=,

Т=2,5·10-3 с,

τн=7,069.

На естественной механической характеристике ДПТ для максимального тока двигателя в динамическом режиме (Iмакс=172 А) определяем частоту вращения:

ωm=,

ωm=122,857 рад/с,

а также относительное значение этой скорости:

ωmm=,

ωmm=0,524.

.2.4 Среднее значение тока двигателя

Insrot=2·γн-1-ωmm,

Insrot=0,292 А.nsr=Ib· Insrot,

Insr=1,32 А.

5.2.5 Действующее значение тока двигателя

Indot= ,

где

1==0,932,1==1,137.ndot=0,292 А.nd=Indot·Ib,nd=1,32 А.

5.2.6 Значение среднего тока транзисторного ключа при максимальном токе двигателя

Itsrot=,tsrot=0,265 А.tsr=Itsrot·Ib,tsr=1,198 А.

.2.7 Значение действующего тока транзисторного ключа

Ivtdot=,vtdot=0,278 А.vtd=Ivtdot·Ib,vtd=1,258 А.

5.2.8 Среднее значение тока шунтирующего диода

Ivdsrot=,vdsrot=0,124 А,vdsr=Ivdsrot·Ib,vdsr=0,559 А.

5.2.9 Значение действующего тока шунтирующего диода

Ivddot=,vddot=0,089 А,vdd=Ivddot·Ib,vdd=0,401 А.

5.2.10 Потери энергии в силовом транзисторном ключе

Ptr=(1+2·αk·Kα)·Itk·U·fk·+I2tk·ηtr,

Где

αk=,

αk=3,427,

Kα=0,116·,

Kα=0,056.

Сопротивление насыщенного ключа ηtr=,

ηtr=2,273 Ом,

Ptr=6,858 Вт.

5.2.11 Определение потерь мощности в шунтирующем диоде

Рvd=Uo·Ivdcp+ Ivdcp2·RVD,

Рvd=0,761 Вт.

5.2.12 Максимальную температуру структуры диода определяют из условии, что температура окружающей среды не превышает Qокр=50оС

Q’pn=Qокр+Pvd·RVDT,

Q’pn=50,418 оС.

Так как Q’pn<[Qpn]=140 оС, то дополнительное охлаждение диодов не требуется.

.2.13суммарных дополнительных потерь в системе ШИП-ДПТ в относительных единицах

ΔPdop1=·(1+0,232·αk),

ΔPdop1=8,958·10-3 Вт.

5.2.14 Абсолютные дополнительные потери

ΔPdop=Itk·Uн·ΔPdop1,

ΔPdop=4,493 Вт.

5.2.15 Основные потери в цепи якоря двигателя

ΔPosn=Itk2·Rя,

ΔPosn=179,467 Вт.

5.2.16 Потери мощности в цепи якоря двигателя

ΔP=ΔPosn+ ΔPdop,

ΔP=183,96 Вт.

5.3 Расчет основных статических параметров двигателя

.3.1 Сопротивление якорной цепи в нагретом состоянии

Rnag=Rя·(1+α·(tном-tхол)),

гденом - температура двигателя в номинальном режиме работы, tном=80оС;хол - температура двигателя в не нагретом состоянии, tхол=20оС;

a - температурный коэффициент сопротивления, для медной обмотки значение a принимается равным 0,004 [1/оС].

Rnag=121,54 Ом.

.3.2 Жесткость естественной механической характеристики

βе=,

βе=0,032 Н·м·с.

arctg(bе)=82,32о - угол наклона естественной механической характеристики к оси w.

5.3.3 Скорость идеального холостого хода для естественной механической характеристики

ωо=,

ωо=191,303 рад/с.

5.3.4 Момент короткого замыкания

Мкз=wо·bе,

Мкз=6,211 Н·м.

5.3.5 Ток короткого замыкания

Ikz=,

Ikz=3,127 А.

5.3.6 Построим естественные электромеханическую и механическую характеристики ДПТ

ΩI(i)=.

Рисунок 5.2 - Статическая электромеханическая характеристика ДПТ

ΩM(M)=ωo·M.

M=0,1…120.

Рисунок 5.3 - Статическая механическая характеристика ДПТ

.4 Динамический расчет электропривода

.4.1. Основные параметры передаточной функции двигателя

Задаемся величиной максимального статического тока:max=2·Iн,max=2·0,66=1,32 А.

Сопротивление насыщенного ключа определяют как:

Rtr=,

Rtr=2,273 Ом.

Эквивалентное сопротивление якорной цепи:

яэкв=Rnag+Rtr,яэкв=123,813 Ом.

Механическая постоянная времени с учетом приведенного момента инерции:

Tm=,

гдеm - коэффициент, учитывающий момент инерции механической части привода, Nm=3.

Tm=0,847 с.

Электромагнитную постоянную времени можно определить:

Тя=,

Тя=0,015 с.

Коэффициент усиления (передачи) двигателя:

Kdv=,

Kdv=0,503.

Определение коэффициента усиления разомкнутой системы:

М=40,

Δω=ΩМ(0)-ωn,

Δω=34,223 рад/с,

Кр=1,

где- диапазон регулирования D=1000,

δ - статическая погрешность δ=0,03.

Кр=7261,355.

Определяем коэффициент передачи тахогенератора:

Ктг=,

гдеn - сопротивление входа усилителя, равное Rn=5·103 Ом.

Ктг=0,063. Коэффициент передачи ШИП совместно с широтно-импульсным модулятором и учётом того, чтоUзт=5 В, равен:

Кшип=,

Кшип=141,151.

Определяем коэффициент усиления усилителя:

Ку=,

Ку=1614,054.

Определяем коэффициент усиления регулятора тока и скорости:

Крс=,

Крс=40,175,

Крт= Крс.

Датчик тока:

Iшунта=10 А,

Uшунта=2,5·10-3 В.

Коэффициент усиления усилителя датчика тока:

Кудт=100.

Примем максимальный ток электродвигателя равным:

Imax=2·In,max=1,32 А,

Кдт=,

Кдт=0,025 В/А.

Рисунок 5.4 - Передаточная функция двигателя

Исходные данные для расчёта:

Трс=0,002, Тяуа=0,015, Крс=40,175, Кдв=0,503, Тm=0,847, Трт=0,002, Кртрс=40,175, Тдт=0,002, Кдт=0,025, Кшип=141,151, Ттг=0,002, Ктг=0,063, Тшип=0,006.

В системе электроприводов ПР момент инерции нагрузки изменяется, а, следовательно и механическая постоянная времени Тm тоже будет изменяться. При Тm<4Тя обычно корни характеристического уравнения комплексно-сопряженные и переходные процессы носят колебательный характер. При Тm>4Тя корни действительные что соответствует апериодическим переходным процессам. При Тm>10Тя влияние Тя можно пренебречь, переходные процессы близки к экспоненциальным.

Найдем отношение электромеханической постоянной времени к электромагнитной постоянной:

=57,63.

Так как Тm>10Tя, то двигатель представляем как 1 апериодическое звено:

Wдв(р)=.

Передаточные функции звеньев имеют вид:

Wрс(р)= - регулятор скорости;

Wтг(р)= - регулятор тока;

Wрт(р)= - тахогенератор;

Wдт(р)= - датчик тока;

Wшип(р)= - ТП;

Wдв1(р)= - двигатель;

Wдв2(р)= - двигатель.

Для определения устойчивости относительно задающего воздействия по критерию Найквиста необходимо разорвать цепь обратной связи и определить передаточную функцию в разомкнутом состоянии.

Схема разомкнутой динамической системы привода приведена на рисунке 5.5.

Рисунок 5.5 - Схема разомкнутой динамической системы привода

ω=0,1, 0,2…10000,

p(ω)=ω·j.

Передаточная функция разомкнутой системы имеет вид:

W(p)=.

Построим ЛАЧХ и ЛФЧХ исходной разомкнутой системы.

L(p)=20·log(|W(p)|),

Lp=20·log(Kp),

Lp=77,22.

Рисунок 5.6 - ЛАЧХ и ЛФЧХ нескорректированной системы

b=2, tпп=0,15.

Определим частоту среза:

ωн=1,

ωc=root(L(ωн), ωн).

Частота среза равна ωc=61,5.

Построим желаемую ЛАЧХ и определим форму корректирующего звена. Для построения желаемой ЛАЧХ определяем желаемую частоту среза ωж:

ωж=,

где- коэффициент по номограмме Солодовникова, b=4;пп - время переходного процесса tпп=0,15.

ωж=41,888.

Значение ЛАЧХ в точке ωж:

Fpж)=-182,688.

Значение ЛФЧХ в точке ωж:

Fpж)=-182,688.

Для обеспечения требуемого запаса устойчивости по фазе ΔΦу=30-45º необходимо поднять ЛФЧХ в точке ωж на величину:

ΔΦ=-180- Fpж)+45,

ΔΦ=47,688.

Параметр Т корректирующего звена:

Т=,

Т=0,024.

Параметр λ корректирующего звена:

nk=1, t=0,1.

λ=root(arctg(t) - arctg(),t),

λ=2,584.

Постоянные времени корректирующего звена:

Т1=λ·Т,

Т1=0,062 с,

Т2=,

Т2=9,239·10-3,

Wk1(p)=.

Построим ЛАЧХ и ЛФЧХ исходной разомкнутой системы:

L(p)=20·log(|W(p)·Wk1(p)|),

p=20·log(Kp),

Lp=77,22.

Рисунок 5.7 - ЛАЧХ и ЛФЧХ предварительно скорректированной системы

Определим частоту среза:

ωн=1,

ωc=root(L(ωн), ωн).

Частота среза равна ωc=116,9.

Построим желаемую ЛАЧХ и определим форму корректирующего звена.

Для построения желаемой ЛАЧХ определяем желаемую частоту среза ωж:

L(ωж)=15,133 дБ.

Необходимо поднять ЛАЧХ на величину:

ΔL=L(ωж),

ΔL=15,133 дБ.

Для этого необходим дополнительный коэффициент усиления корректирующего звена:

К=,

К=0,175,

К=1.

Таким образом, получим следующее корректирующее звено:

Wk1(p)=.

Построим ЛАЧХ и ЛФЧХ скорректированной разомкнутой системы:

L(p)=20·log(|W(p)·Wk1(p)|),

Lp=20·log(Kp),

Lp=77,22.

Рисунок 5.8 - ЛАЧХ и ЛФЧХ скорректированной системы

Определим частоту среза:

ωн=1,

ωc=root(L(ωн), ωн).

ωc=41,9.

Запас устойчивости по фазе:

ΔΦу=Fpc)+180,

ΔΦу=45.

Запас устойчивости по амплитуде:

ωf=root(Fpн)+180, ωн, 100, 1000),

ωf=207,647,

ΔLy=|L(ωf)|,

ΔLy=24,816.

Построим ЛАЧХ и ЛФЧХ корректирующего звена:

L(p)=20·log(|Wk(p)|),

Fp(ω)=·arg(Wk(p(ω))),

Lp=20·log(Kp),=77,22,

ω=1,2…1000000.

Рисунок 5.9 - ЛАЧХ и ЛФЧХ корректирующего звена

Передаточная функция замкнутой системы:

WЗ(р)=.

Вещественная частотная характеристика замкнутой системы:

ω=0,1, 1…3500.

Рисунок 5.10 - Вещественная частотная характеристика

Переходный процесс по каналу управления:

h(t)=·,

t=0, 0,005…0,575,

hуст=Re(W3(0)).

Рисунок 5.11 - Переходный процесс по каналу управления

Установившееся значение переходного процесса:

hуст=15,783 рад/с,

t=0,13 с,p=root(h(t)-1,05· hуст, t).

Время переходного процесса по третьей точке перехода кривой через линию установившегося значения составляет 0,13 с и не превышает заданного значения в сравнении с исходными данными для проектирования ([tпп]=0,15 с),

Время регулирования при 5% трубке регулирования:

Тр=0,117 с,

Uo=U·,

Uo=659,024 В,

Rn=,n=499,26 Ом.

5.5 Расчёт выпрямителя источника питания

.5.1 Выбор схемы выпрямителя

В качестве схемы выпрямления выбираем однофазную мостовую схему со следующими параметрами:

Число фаз, m…1

Отношение среднего выпрямленного напряжения к напряжению во вторичной обмотке трансформатора, Uд/U2……1,11

Отношение обратного напряжения на вентиле к среднему выпрямленному напряжению, Uобр/Uд……1,57

Отношение мощности трансформатора к выходной мощности выпрямителя, Ртд…1,21

Коэффициент использования вентиля по току, KI…0,78

Частота пульсаций (при fсети=50 Гц), fп,… 100

Для расчета необходимы следующие исходные данные:

Напряжение на выходе выпрямителя, Uд, В……274

Ток нагрузки выпрямителя, Iд, А…180

5.5.2 Определение обратного напряжения на вентиле

обр=1,57·Uд,обр=1,57·274=430 В.

Определение среднего значения тока вентиля:

в=0,5·Iд,в=0,5·180=90 А.

5.5.3 Выбор диодов

По вычисленным значениям Uобр и Iв и заданным температурным режимам работы выпрямителя выбираем диод Д112-10 со следующими параметрами:

Прямой постоянный ток Iпр, А….0,66

Наибольшее обратное напряжение Uобрм, В...… 1000

Падение напряжения на открытом диоде Uпр, В….1,35

Предельно допустимая рабочая частота f, кГц…...0,5

Диапазон допустимых рабочих температур Т, оС….…-60…+190

5.5.4 Определение дифференциального сопротивления вентиля

hв=1,2·,

hв=2,45 Ом.

5.5.5 Сопротивление плеча выпрямительного моста

hп=2·hв,

hп=5,9 Ом.

5.5.6 Ориентировочное значение активного сопротивления фазы выпрямителя

Rf=Rp+,


5.5.7 Определение индуктивности рассеяния обмоток трансформатора при частоте напряжения сети fc=50 Гц

Ls=,

где Кl - коэффициент, зависящий от схемы выпрямления, Кl=6,4.

Ls=1,083 Гн.

5.5.8 Индуктивное сопротивление обмоток трансформатора

T=2·p·fc·Ls,T=211,989 Ом.

5.5.9 Расчетное выпрямленное напряжение ненагруженного выпрямителя

Uxx=U+Itk·(Rf+)·10-3,

Uxx=340,079 В.

5.5.10 Фактическое обратное напряжение на вентиле

Uob=·1,1·Uxx,

Uob=725,226 В.

5.6 Расчёт и выбор параметров сглаживающего фильтра

Для снижения пульсации выпрямленного напряжения на выходе преобразователя-выпрямителя устанавливается сглаживающий фильтр. Эффективность сглаживающего фильтра оценивают по его способности уменьшать амплитуду пульсации, т.е. по значению коэффициента сглаживания qc.

5.6.1 Расчёт коэффициента сглаживания

qc=,

где

U1m, Ud - амплитуда основной гармоники пульсаций и постоянная составляющая напряжения на входе фильтра, U1m=183,6 В, Ud=274 В;

U2m - амплитуда основной гармоники пульсаций и постоянная составляющая напряжения на выходе фильтра, U2m=1 В.

qc=310,667.

5.6.2 Выбор схемы фильтра

Выбираем Г-образный LC-фильтр. Определяем произведение Lд·С:

д·С=,

где

mn- частота пульсаций выпрямленного напряжения, mn=100 Гц;

ωc=2·π·fc,

ωc=314,159 рад/с,д·С=3,158·10-7.

5.6.3 Определение минимального значения индуктивности дросселя

L=,

L=3,158·10-7 Гн.

По рассчитанному значению L выбираем стандартный дроссель фильтра ДПМ 200-1000 со следующими параметрами:

Индуктивность дросселя L, 10-6 Гн…1000

Номинальный постоянный ток, А…200

5.6.4 Расчёт ёмкости конденсатора фильтра

С=,

С=3,158·10-4 Ф.

.6.5 Рабочее напряжение конденсатора

Рабочее напряжение конденсатора при проектировании выбирается больше значения выпрямленного напряжения из выражения:

Uсраб=1,11··Uд,

Uсраб=427 В.

По рассчитанному значению емкости С и рабочему напряжению выбираем конденсатор К50-78-450В - 220мкФ ± 20%.

5.7 Расчёт трансформатора источника питания

.7.1 Теоретическое значение типовой мощности трансформатора

St=Kt·Un·In,

гдеt - схемный коэффициент типовой мощности трансформатора Kt=1,23; Un - номинальное напряжение сети; In - средний выпрямленный ток.

St=308,484 В·А.

5.7.2 Расчетная типовая мощность трансформатора

Pt=Kc·Kt·St,

где

Кс - коэффициент запаса, учитывающий возможное снижение напряжения сети Кс=1,1.

Pt=417,379 Вт.

По рассчитанному значению типовой мощности выбираем силовой трансформатор ТС-19 со следующими параметрами:

Типовая номинальная мощность St, кВт…19

Напряжение во вторичной обмотке U2, В….270

Напряжение короткого замыкания Uкз, %…10

5.7.3 Действующее значение первичного тока трансформатора

I1=()·Ki1·Iд,

где Кi1 - схемный коэффициент первичного тока Кi1=1,11; Ктр - коэффициент трансформации трансформатора Ктр=0,815.

I1=0,898 А.

С учетом результатов выполненного расчета далее разрабатывается система управления электроприводом (СУЭ).

6. Синтез системы автоматического управления мехатронного устройства

.1 Синтез ПИД-регулятора электропривода постоянного тока c широтно-импульсным преобразователем

Пропорционально-интегрально-дифференциальный (ПИД) регулятор - устройство в управляющем контуре с обратной связью (рисунок 6.1). Используется в системах автоматического управления для формирования управляющего сигнала с целью получения необходимых точности и качества переходного процесса/8/ /9/. ПИД-регулятор формирует управляющий сигнал, являющийся суммой трёх слагаемых, первое из которых пропорционально разности входного сигнала и сигнала обратной связи (сигнал рассогласования), второе - интеграл сигнала рассогласования, третье - производная сигнала рассогласования.

Если какие-то из составляющих не используются, то регулятор называют пропорционально-интегральным, пропорционально-дифференциаль-ным, пропорциональным и т. п.

Рисунок 6.1 - Структурная схема ПИД-регулятора

Пропорциональная составляющая вырабатывает выходной сигнал, противодействующий отклонению регулируемой величины от заданного значения, наблюдаемому в данный момент времени. Он тем больше, чем больше это отклонение. Если входной сигнал равен заданному значению, то выходной равен нулю.

Однако при использовании только пропорционального регулятора значение регулируемой величины никогда не стабилизируется на заданном значении. Существует так называемая статическая ошибка, которая равна такому отклонению регулируемой величины, которое обеспечивает выходной сигнал, стабилизирующий выходную величину именно на этом значении. Например, в регуляторе температуры выходной сигнал (мощность нагревателя) постепенно уменьшается при приближении температуры к заданной, и система стабилизируется при мощности равной тепловым потерям. Температура не может достичь заданного значения, так как в этом случае мощность нагревателя станет равна нулю, и он начнёт остывать.

Чем больше коэффициент пропорциональности между входным и выходным сигналом (коэффициент усиления), тем меньше статическая ошибка, однако при слишком большом коэффициенте усиления, при наличии задержек в системе, могут начаться автоколебания, а при дальнейшем увеличении коэффициента система может потерять устойчивость.

Интегральная составляющая пропорциональна интегралу от отклонения регулируемой величины. Её используют для устранения статической ошибки. Она позволяет регулятору со временем учесть статическую ошибку.

Если система не испытывает внешних возмущений, то через некоторое время регулируемая величина стабилизируется на заданном значении, сигнал пропорциональной составляющей будет равен нулю, а выходной сигнал будет полностью обеспечивать интегральная составляющая. Тем не менее, интегральная составляющая также может приводить к автоколебаниям.

Дифференциальная составляющая пропорциональна темпу изменения отклонения регулируемой величины и предназначена для противодействия отклонениям от целевого значения, которые прогнозируются в будущем. Отклонения могут быть вызваны внешними возмущениями или запаздыванием воздействия регулятора на систему.

Назначение ПИД-регулятора - в поддержании заданного значения x0 некоторой величины x с помощью изменения другой величины u. Значение x0 называется заданным значением, а разность e=(x0−x) - невязкой, рассогласованием или отклонением величины от заданной.

Выходной сигнал регулятора u определяется тремя слагаемыми:

u(t)=P+I+D=Kp·e(t)+Ki·Kd·,                                               (6.1)

где

Кp, Кi, Кd - коэффициенты усиления пропорциональной, интегральной и дифференциальной составляющих регулятора, соответственно.

Большинство методов настройки ПИД-регуляторов используют несколько иную формулу для выходного сигнала, в которой на пропорциональный коэффициент усиления умножены также интегральная и дифференциальная составляющие:

u(t)=Kp·(e(t)+Kpi·Kpd·.        

Для обеспечения желаемого качества переходного процесса по частоте вращения якоря двигателя постоянного тока электропривода исполнительного механизма средствами пакета MatLab был произведен синтез ПИД-регулятора частоты вращения якоря двигателя (блок Transfer Function на рисунке 6.2), имеющего передаточную функцию вида:

WПИД(p)=,

где

Kp - коэффициент пропорциональной составляющей ПИД-регулятора;

Ki - коэффициент интегральной составляющей ПИД-регулятора;

Kd - коэффициент дифференциальной составляющей ПИД-регулятора.

Для этого в был введен блок Signal Constraint (рисунок 6.2).

Рисунок 6.2 - Модель электропривода постоянного тока исполнительного механизма с обратной связью по скорости в MatLab

В блоке Signal Constraint были заданы следующие показатели качества переходного процесса:

перерегулирование не более 13,5%;

время регулирования не более 0,6с;

установившаяся ошибка не более 0,5%).

В результате выполнения поискового алгоритма были получены следующие значения коэффициентов регулятора:

Kp=321,667;

Ki=10-4;

Kd=36,834.

Полученный переходный процесс по частоте вращения якоря двигателя постоянного тока с найденными коэффициентами ПИД-регулятора представлен на рисунке 6.3. Переходный процесс полностью укладывается в ограничения, накладываемые желаемыми показателями качества, указанными выше.

Рисунок 6.3 - Переходный процесс по частоте вращения якоря двигателя

Далее было выполнено моделирование разгона электропривода до номинальной частоты вращения (1500 об/мин), наброс нагрузки в виде момента величиной 3,5 Н·м, и торможение электропривода.

Добавим в схему на рисунке 6.2 обратную связь по положению исполнительного механизма и ПИД-регулятор, осуществляющий компенсацию ошибки по положению. Полученная модель электропривода постоянного тока исполнительного механизма изображена на рисунке 6.4.

Рисунок 6.4 - Модель электропривода постоянного тока исполнительного механизма с обратной связью по положению в MatLab

В блоке Signal Constraint были заданы следующие показатели качества переходного процесса:

перерегулирование не более 0%;

время регулирования не более 1,0с;

установившаяся ошибка не более 1%).

В результате выполнения поискового алгоритма были получены следующие значения коэффициентов регулятора:

Kp=267,6715;

Ki=0;

Kd=30,989.

Полученный переходный процесс по углу поворота якоря двигателя постоянного тока с найденными коэффициентами ПИД-регулятора представлен на рисунке 6.5. Переходный процесс полностью укладывается в ограничения, накладываемые желаемыми показателями качества, указанными выше.

Рисунок 6.5 - Переходный процесс по углу поворота якоря двигателя

Далее было выполнено моделирование разгона поворота якоря двигателя постоянного тока электропривода исполнительного механизма на 20·π рад. Результаты моделирования приведены плакате 2204.780100.002Д.

Задание угла поворота Alfa_ref моделировалось импульсной функцией с амплитудой 20·π рад, нулевой начальной фазой и длительностью 1 с. Момент нагрузки моделировался импульсной функцией с амплитудой 3,5 Н·м, начальной фазой 144° и длительностью 0,8 с. Как видно на плакате время поворота якоря двигателя на заданный угол составляет 1 с, просадка частоты вращения при набросе нагрузки не превышает 0,5%, что говорит о хороших динамических свойствах электропривода с синтезированным ПИД-регулятором. На плакате также представлены переходные процессы по току якоря двигателя, току возбуждения и электромагнитному моменту, развиваемому двигателем.

6.2 Синтез регулятора системы управления электропривода мехатронного модуля

Произведем моделирование работы электропривода мехатронного модуля на базе электропривода переменного тока в программе MatLab 6.5. В этой программе структурная схема привода лабораторного стенда будет иметь вид как на рисунке 6.6.

Для обеспечения желаемого качества переходного процесса по угловой скорости вращения ротора асинхронного двигателя привода мехатронного модуля средствами пакета MatLab был произведен синтез ПИД-регулятора угловой скорости вращения ротора асинхронного двигателя, имеющего передаточную функцию вида:

Wпид(p)=,

где

Kp - коэффициент пропорциональной составляющей ПИД-регулятора;

Ki - коэффициент интегральной составляющей ПИД-регулятора;

Kd - коэффициент дифференциальной составляющей ПИД-регулятора.

Рисунок 6.6 - Модель привода мехатронного модуля в MatLab

В блоке Signal Constraint были заданы следующие показатели качества переходного процесса:

перерегулирование не более 20%;

время регулирования не более 0,2с;

установившаяся ошибка не более 0,5%.

В результате выполнения поискового алгоритма были получены следующие значения коэффициентов регулятора:

Kp=2081,7;

Ki=0,0146;

Kd=51,6156.

6.3 Разработка варианта технической реализации

Выбор управляющих устройств.

Для управления всеми асинхронными двигателями, которые установлены на мехатронном устройстве, предлагается использовать преобразователь частоты серии ЭПВ, производства Научно-Технического Центра Электропривода "Вектор" /9/ (рис. 6.7).

Данная серия выпускается в четырех исполнениях:

для механизма перемещения предлагается использовать преобразователь второго исполнения - преобразователи с векторным управлением, предназначенные для широкодиапазонного (не менее 1000:1) высококачественного асинхронного электропривода различных производственных механизмов, в том числе механизмов главного движения и подачи металлорежущих станков с ЧПУ и промышленных роботов;

Рисунок 6.7 - Внешний вид комплектного привода

Данные преобразователи частоты идут в комплекте с асинхронными двигателями, в которые встроены датчик скорости/положения и электромагнитный тормоз, что упрощает монтаж систем управления механизмами перемещения.

Конструкция преобразователей - моноблок настенного монтажа и одностороннего обслуживания со степенью защиты IP20 (блок защищается от проникновения твердых тел размером свыше 12 мм, защита от проникновения воды отсутствует). Различные исполнения интерфейсной платы обеспечивают подключение датчиков скорости/положения с различными типами сигналов: импульсных, синусно-косинусных.

Благодаря предельно низким статическим и динамическим потерям и низкой мощности цепей управления обеспечен очень высокий к.п.д. преобразователя.

Конструкция состоит всего из нескольких элементов: несущего радиатора с установленными на него вентиляторами, силовой, процессорной и интерфейсной плат и защитного пластикового корпуса.

Подключения всех силовых цепей выполняются на одном клеммнике силового блока, удобно сгруппированном и имеющем четкую маркировку. Источник питания цепей управления подключен непосредственно к DC-шине и отдельного подключения не требует. Управляющие сигналы сгруппированы по назначению на разъемах и клеммниках интерфейсной платы.

Рисунок 6.8 - Плата преобразователя

Рисунок 6.9 - Общий вид пульта управления преобразователя частоты

С помощью пульта управления выполняются процедуры просмотра и редактирования параметров электропривода, запуск и контроль режимов его работы.

Структура информации, отображаемой на ЖК-дисплее:

В верхней строке - строке индикации состояния - отображаются флаги защит, обменных сигналов и режимов работы электропривода.

В нижней строке - строке индикации параметра - отображаются параметры электропривода, переменные и заголовки меню.

Рисунок 6.10 - Структура информации на дисплее пульта управления

Режимы работы пульта управления:

Возможна работа с пультом управления в следующих режимах:

• режим выбора и просмотра параметра,

• режим редактирования параметра,

• режим управления пуском/остановкой двигателя.

В режиме выбора и просмотра параметра пользователь имеет возможность просматривать параметры текущего меню, а также переходить к просмотру параметров на выше- и ниже- стоящие уровни меню.

В режиме редактирования параметра пользователь имеет возможность изменять текущее значение выбранного параметра. При переходе в режим редактирования изображение значения параметра начинает мигать.

В режиме управления пуском/остановом двигателя пользователь имеет возможность разблокировать/заблокировать преобразователь и запустить/остановить двигатель.

Назначение кнопок клавиатуры:

Кнопки клавиатуры пульта управления обозначены следующими символами (рисунок 6.9):

é - кнопка «Вверх/Увеличить»,

ê - кнопка «Вниз/Уменьшить»,

СБРОС - кнопка «Сброс/Возврат»,

РЕЖИМ/ВВОД - кнопка «Режим/Ввод».

Назначение кнопок зависит от режима работы пульта управления.

В режиме выбора и просмотра параметра:

• Кнопка «é» - переход к просмотру предыдущего параметра текущего меню. При этом в строке индикации параметра будет отображаться значение этого параметра.

• Кнопка «ê» - переход к просмотру следующего параметра текущего меню. При этом в строке индикации параметра будет отображаться значение этого параметра.

Кнопка «Режим/Ввод» в данном режиме выполняет две функции:

• для редактируемых параметров нажатием кнопки вызывается режим редактирования, при этом поле значения параметра начинает мигать. Недоступные для редактирования параметры не изменяют своего состояния - переход в режим редактирования не происходит;

• для заголовков меню кнопка «Режим/Ввод» служит для входа в выбранное меню, после ее нажатия в строке индикации параметра будут отображаться параметры данного меню.

• Нажатие кнопки «Сброс» вызывает переход (возврат) из текущего меню к меню более высокого уровня.

В режиме редактирования параметра:

• Кнопка «é» - увеличение значения параметра, выбор предыдущего значения параметра из списка.

• Кнопка «ê» - уменьшение значения параметра, выбор следующего значения параметра из списка.

Кнопка «Режим / Ввод» в этом режиме служит для установки отредактированного значения параметра в качестве нового и перехода в режим выбора и просмотра параметра.

• Кнопка «Сброс» - отмена результата редактирования параметра и переход в режим выбора и просмотра параметра.

В режиме управления пуском/остановом двигателя:

• Одновременное нажатие кнопок «Режим/Ввод» и «é» позволяет разблокировать преобразователь и произвести пуск двигателя в соответствии со сформированным заданием.

• Одновременное нажатие кнопок «Режим / Ввод» и «ê» позволяет остановить двигатель с заданной интенсивностью и заблокировать преобразователь.

Преобразователь содержит следующую защиту:

максимально-токовая защита преобразователя (в том числе от замыкания выходных фаз между собой и на землю);

защита от пропадания питания цепей управления;

защита от сбоев программного обеспечения;

защита от недопустимого превышения напряжения питающей сети;

защита от недопустимого понижения напряжения питающей сети;

защита от аварии узла сброса энергии;

защита от несоответствия скорости заданной (в том числе от ошибок подключения датчика);

температурная защита преобразователя;

температурная защита двигателя (при наличии встроенного датчика температуры);

время - токовая защита двигателя.

Программно реализованная структура системы управления позволяет работать в замкнутом контуре регулирования скорости или момента. Минимальный полный цикл расчета контура скорости 100 мкс, контура момента - 50 мкс. Интеллектуальные функции реализуются в виде программных опций:

Режим автоматического определения параметров двигателя и расчета параметров регуляторов существенно упрощает процедуру настройки системы векторного управления;

Алгоритм автоматического перерасчета параметров регуляторов позволяет оптимизировать соотношения между параметрами регуляторов при изменении одного из них, что облегчает настройку замкнутых контуров регулирования и снижает вероятность ошибок;

Режим адаптации к изменению постоянной времени роторной цепи обеспечивает нечувствительность характеристик привода к изменению температуры двигателя в процессе работы;

Режим адаптации к механической части обеспечивает нечувствительность характеристик привода к изменению нагрузочного момента и момента инерции.

Все параметры имеют разумные диапазоны изменения и дискретность, а также значения по умолчанию, установленные на заводе, к которым всегда можно вернуться.

Стандартная документация для всех типоразмеров содержит подробные инструкции по подключению, вводу в эксплуатацию, настройкам и различным случаям применения.

Входные сигналы:

4 изолированных аналоговых;

12 программируемых изолированных логических входов;

Встроенный изолированный источник постоянного напряжения 24 В, 40 mA (24VI).

Выходные сигналы:

4 изолированных программируемых транзисторных выхода;

2 программируемых релейных выхода;

Коммуникационные порты RS-232/485 предназначен для подключения ЭВМ при загрузке и модификации программного обеспечения.

Функции программирования могут выполняться с помощью пульта ручного управления или ЭВМ через коммуникационный порт.

Программирование аналоговых входов. Настраивается диапазон и нулевой уровень управляющего сигнала. Программируются параметры цифровой фильтрации.

Программирование параметров датчика скорости/положения. Определяется тип сигнала, число периодов на оборот.

Программирование структуры и параметров системы управления.

Основными параметрами для выбора преобразователя являются:

напряжение питания;

номинальная выходная мощность;

номинальный выходной ток.

Определим номинальный ток, потребляемый электродвигателями по формуле:

Iном=,

где

РНОМ - номинальная мощность потребляемая двигателем, Вт;

UНОМ - номинальное напряжение питания, В;

cosφ - косинус двигателя;

η - номинальный КПД двигателя.

На основании формулы (6.1) получим:

ток двигателя перемещения мехатронного устройства - 0,025 А

ток двигателя перемещения тележки - 0,01 А.

Т.к. на приводе перемещения установлены два двигателя их номинальные токи складываются, и на основании этого числа выбирается преобразователь. Данное действие допустимо в связи с тем, что разрешается подключение нескольких двигателей работающих в одном технологическом цикле к выходу преобразователя при достаточной выходной мощности последнего.

По каталогу НТЦ Электропривода «Вектор» выбираем преобразователи следующих типоразмеров:

Таблица 6.3 - Параметры преобразователя

Номинальная выходная мощность

кВ·А

3,3

Типовая мощность двигателя для исполнений 2

кВт

1,5

Напряжение питания

В

380 +10/-15%

Частота напряжения питания

Гц

48..63

Выходное напряжение

В

0…входное напряжение

Выходная частота

Гц

0..400

Номинальный выходной ток IНОМ (действ.)

А

5

Максимальный выходной ток IMAX (действ.)2

А

6,5

Ток срабатывания защиты IМТЗ (абсолютное значение)

А

12

Максимальный ток торможения

А

10

Рабочий диапазон температур окружающей среды 4

ОС

0..+40


Для решения задач мехатронного устройства выбираем микроконтроллер PIC18F622 фирмы Microchip Inc /10/.

Корпус микроконтроллера PIC18F622 с указанием назначения выводов показан на рисунке 6.11.

Рисунок 6.11 - Корпус микроконтроллера PIC18F622 с указанием назначения выводов

Рисунок 6.12 - Структурная схема микроконтроллера PIC18F622

Микроконтроллер PIC18F622 - высокоскоростной RISC микроконтроллер с полностью статичной архитектурой, выполненный по высокоэкономичной помехоустойчивой КМОП-технологии.

Микроконтроллер имеет 13-уровневый аппаратный стек программ и 28 источников внутренних и внешних прерываний. В гарвардской архитектуре RISC ядра микроконтроллера разделены 16-разрядная память программ и 8-разрядная память данных. Все команды состоят из одного слова (16 бит шириной) и исполняются за один машинный цикл (100 нс, при 40МГц), кроме команд ветвления, которые выполняются за два машинных цикла (200 нс.). Микроконтроллер включает в себя следующие периферийные устройства:

33 линии двунаправленного ввода-вывода;

модуль TMR0: 8/16-разрядный таймер/счетчик с программируемым 8-разрядным предделителем;

модуль TMR1:16-разрядный таймер/счетчик;

модуль TMR2: 8-разрядный таймер/счетчик с 8-разрядным регистром периода (основной для ШИМ);

модуль TMR3:16-разрядный таймер/счетчик;

вторичный генератор тактового сигнала на основе TMRWMR3;

два модуля ССР;

модуль ведущего последовательного синхронного порта (MSSP), включающий :

3-х проводной интерфейс SPITM (поддерживает 4 режима);

I2CTM (ведущий и ведомый режим);

2 адресуемых модуля USART, поддержка интерфейса RS485 и RS232;

модуль 10-разрядного ЦАП;

программируемый детектор пониженного напряжения (PLVD).

Высокая нагрузочная способность линий ввода-вывода упрощает внешние драйверы и, тем самым, уменьшается общая стоимость системы. Ассемблер PIC18F622 достаточно прост и имеет 35 команд совместимых с семействами PIC16xxx и PIC17xxx

Характеристики микроконтроллера PIC18F622:

Диапазон рабочих температур, °С…55°С...+125

Диапазон температуры хранения, °С…65°С...+150

Напряжение на выводе Vdd относительно Vss, В…0,3...+7,5

Напряжение на выводе MCLR относительно Vss, В…0...+14

Общая максимальная рассеиваемая мощность, мВт…1000

Максимальный ток по выводу Vss, мА…300

Максимальный ток по выводу Vdd, мА…250

Входной ток ограничения, (Vi<0 или Vi>Voo), мА…±20

Выходной ток ограничения (Vo<0 или Vo>Voo), мА……………….±20

Макс. выходной втекающий ток по любому разряду порта, мА….25

Макс. выходной вытекающий ток по любому разряду порта, мА…25

Макс. суммарный втекающий ток всех разрядов одного порта, мА..200

Макс. суммарный втекающий ток всех разрядов одного порта, мА..200

Максимальная тактовая частота, МГц…40

Память программ, кБайт…64

Память данных (ОЗУ), кБайт…2

Память данных (ЭППЗУ), кБайт…4

Модули таймеров…4

Источники прерываний…28

Разряды ввода/вывода…33

Диапазон напряжения питания, В…2,0-6,0

Тип корпуса….DIP 40

В качестве микросхем последовательного интерфейса выбираем специализированные микросхемы МАХ 232С. Внешний вид корпуса микросхемы МАХ232С с указанием назначения выводов приведен на рисунке 6.13.

Микросхема МАХ 232С представляет собой двухканальный приемо-передатчик сигналов последовательного интерфейса RS232. Она предназначена для преобразования уровней выходного напряжения сигнала с микроконтроллера (лог «0» - до 0,8 В, лог «1» от 1,5 В) в уровни сигналов RS232 (двуполярное напряжение610 В с усилением мощности сигнала). Преобразование однополярного напряжения сигнала со входов в двуполярное 610 В, при напряжении питания +5В, осуществляется при помощи внешних конденсаторов емкостью не менее 0,1 мкФ (С1-С4 на рисунке 6.14), подключенных к выводам 1-6 микросхемы.

Рисунок 6.13 - Внешний вид корпуса микросхемы МАХ 232С с указанием назначения выводов

Структурная схема микросхемы МАХ 232С приведена на рисунке 6.14.

Рисунок 6.14 - Структурная схема микросхемы МАХ 232С

Характеристики микросхемы МАХ 232С:

Напряжение питания, Vсс, B…от -0,3 до +6

Максимальное выходное напряжение:

на выводе Тout, В…615

на выводе Rout, В.от -0,3 до 6,3

Максимальное входное напряжение:

на выводе ТIN , В….от -0,3 до +5,7

на выводе RIN, В…630

Диапазон рабочих температур, оС….от -40 до +85

Максимальная скорость передачи данных, кБод/с….120

В качестве аналогового коммутатора выбираем микросхему 590КН1 -аналоговый мультиплексор 8 линий в одну, - условное графическое обозначение которой изображено на рисунке 6.15.

Рисунок 6.15 - Условное графическое обозначение микросхемы 590КН1

Назначение выводов микросхемы 590КН1:-I7 - аналоговые входы (выходы);- аналоговый выход (вход);,B,C - адрес (выбор соединения);- разрешение: En=L - выход изолирован от входов; En=H - выход соединен с адресуемым входом;

.4 Разработка алгоритма управления мехатронного устройства

Рабочий цикл мехатронного устройства состоит из трех основных операции: перемещения мехатронного устройства, перемещения тележки и подъема груза. Технологический цикл работы мехатронного устройства начинается с включения питания (блок 2) и проверки систем защиты (блок 3). После проверки включается один из двигателей мехатронного устройства: двигатель перемещения мехатронного устройства (блок 4), двигатель подъема груза (блок 9), двигатель перемещения тележки (блок 14). При не выполнении этого условия система переходит в начальное состояние и ожидает включение одного из двигателей.

Рисунок 6.16 - Алгоритм работы мехатронного устройства

6.5 Выбор датчиков

.5.1 Для корректного перемещения мехатронного устройства и тележки следует использовать высокоточные датчики

Поэтому в качестве датчиков расстояния выбираем лазерный датчик Acuity AR1000 /11/.

Обзор выходов для передачи данных:

Стандартный последовательный выход RS-232;

Дополнительный последовательный выход RS-422;

Дополнительный аналоговый выход;

SSI и Profibus.

Рисунок 6.17 - Общий вид датчика Acuity AR1000

Технические характеристики:

Диапазон измерений, м…0,1-150

Точность измерений, мм…±2,5

Частота измерений, Гц          ….50

Размер лазерного пятна       , мм…5,1

Тип лазера…2

Питание…10-30 В, 50-150 мА

Рабочие температуры, °С…-10...50

Вес (без кабеля), г…850

Пыле- влагозащита…IP67

Длина кабеля, м2

6.5.2 Линейная скорость подвижного звена может быть определена из угловой скорости ротора двигателя

Для ее измерения целесообразно использовать фотоимпульсный датчик щелевого типа, поскольку он имеет простую конструкцию и может быть встроен в мехатронный модуль.

Фотоимпульсный датчик угловой скорости (рисунок 6.18) представляет собой устройство, состоящее из источника излучения (светодиода), фотоприемника (фотодиода) и кодировочного диска с равномерно распределенными на нем отверстиями или прорезями. Диск крепится на подвижном элементе мехатронного модуля (в данном случае - на роторе электродвигателя).

Рисунок 6.18 - Фотоимпульсный датчик угловой скорости

Световой поток от источника излучения 1, проходя через отверстия или прорези в диске 2, попадает на чувствительную поверхность фотоприемника 3, генерируя в нем электрические импульсы с частотой.

В спроектированном мехатронном устройстве используются щелевые фотоимпульсные датчики HOA1874 фирмы Honeywell /12/ со следующими характеристиками:

Тип изделияинфракрасный переключатель

Выход транзисторный

Прямой ток, мА 20

Постоянный прямой ток, мА 50

Прямое напряжение, В 1,6

Обратное напряжение пробоя, В 3

Обратный ток, мкА 10

Время включения-выключения, мкс 15

Рассеиваемая мощность, мВт 100

Диапазон рабочих температур, оC -40…+85

Постоянный ток коллектора, мА 30

Напряжение пробоя коллектор-эмиттер, В 30

Напряжение пробоя эмиттер-коллектор, В 5

Напряжение насыщения коллектор-эмиттер, В 0,4

Диаметр отверстия датчика, мм 1,52

Ширина щели, мм3,05

В качестве датчиков конечного положения в конструкции вертикальной колонны выбираем емкостные цилиндрические датчики бесконтактного типа серии CR, модель CR30-15DP /13/. Данные датчики при простоте конструкции обеспечивают высокую надежность и продолжительный цикл работы. Защищенный от влияний окружающей среды датчик так же не требователен к чистоте объекта управления, тем самым обеспечивая работоспособность даже в условиях повышенной загрязненности, которая бывает на производстве. Датчик имеет следующие технические характеристики:

Диапазон номинальных напряжений питания, В 2-24

Потребляемый ток, мА 15

Выход, мА 200

Температура окружающей среды, оС -20- +70

Масса, гр212

Частота отклика, Гц 50

Зона чувствительности, мм 15±10%

Длинна кабеля, м 2

Степень защиты IP66

Рисунок 6.19 - Датчик конечного положения CR30-15DP

В губки схвата встраиваются индуктивные датчики положения и наличия объекта IIS 205 /14/.

Технические характеристики:

Рабочее напряжение, В.10-36

Наибольшая допустимая нагрузка на выходе, мА.100

Падение напряжения внутри датчика, В<2,5

Потребление тока при 24 В, мА<10

Реальный интервал переключений, мм.22±10%

Рабочий интервал, мм…0-17,6

Частота переключений, Гц100

Степень защиты IP67

Рисунок 6.20 - Индуктивный датчик IIS 205

7. Разработка функциональной схемы системы управления мехатронного устройства для автоматической подачи заготовок во фрезерные станки серии GSM

На листе 2204.780100.000Э2 изображена функциональная схема системы управления мехатронного устройства для автоматической подачи заготовок во фрезерные станки серии GSM. Она содержит модуль центрального микроконтроллера (ЦМК), к которому подключены:

блоки управления широтно-импульсными преобразователями через интерфейс RS232;

блоки питания через стабилизатор напряжения;

датчики скорости и наличия трубы через узел гальванической развязки;

лазерные датчики положения через интерфейс RS232;

датчики конечного положения через мультиплексор аналоговых сигналов;

ЭВМ верхнего уровня управления через интерфейс RS232.

Для связи с ЭВМ верхнего уровня предусмотрен интерфейс связи RS232, через который осуществляется обмен управляющей информацией данными между ЦМК и ЭВМ верхнего уровня управления при помощи сигналов «RxD», «TxD».

ЦМК также имеет энергонезависимую память для хранения программ и параметров текущего режима работы системы управления, а также стабилизатор тактовой частоты для синхронизации работы своих внутренних блоков и внешних устройств.

В схеме используются два стабилизированных источника питания на напряжение «+5» и «+10» для питания ЦМК и внешних устройств.

8. Разработка схемы электрической принципиальной модуля центрального микроконтроллера системы управления мехатронного устройства для автоматической подачи заготовок во фрезерные станки серии GSM

Схема электрическая принципиальная модуля центрального микроконтроллера системы управления мехатронного устройства для автоматической подачи заготовок во фрезерные станки серии GSM представлена на листе 2204.780100.000Э3 графической части дипломного проекта.

Схема составлена на основе функциональной электрической схемы.

Она содержит 10 цифровых устройств:

DD1, DD5, DD8…DD10 - микросхемы МАХ232С;

DD2 - микросхема 74HC14 - 6 триггеров Шмидта с инверсными выходами;

DD3, DD4 - микросхемы 16R8 для обработки сигналов с датчиков скорости левого и правого колес;

DD6 - микросхема X2402 - энергонезависимая память;

DD7 - микроконтроллер PIC18F628.

Таким образом, получен модуль центрального микроконтроллера системы управления пожарного робота, который имеет небольшие габариты и массу, высокую надежность, достаточное быстродействие и объем памяти, возможность связи с ЭВМ верхнего уровня управления, низкий уровень энергопотребления.

9. Безопасность и экологичность проекта

.1 Характеристика мехатронного устройства для автоматической подачи заготовок во фрезерные станки серии GSM в соответствии с нормативными требованиями производственной безопасности

В дипломном проекте «мехатронное устройство для автоматической подачи во фрезерные станки серии GSM» рассматривается способ автоматизации технологического процесса обработки деталей. В теории данное мехатронное устройство применимо практически к любому типу оборудования, позволяющего доступ к рабочему столу сверху. Однако экспериментальные работы проводятся в лабораторных условиях на фрезерном обрабатывающем центре GSM 2000S.

Работа мехатронного устройства является автоматизированной, однако возможно управление устройством с помощью оператора.

Опасными и вредными производственными факторами (ОПВФ) /15/ транспортировки деталей в процессе фрезерной обработки, являются: шум, вибрация и поражение электрическим током. Психофизиологические, химические и биологические ОПВФ отсутствуют.

.1.1 Влияние шума на организм человека

Шумом принято называть нежелательное для восприятия органами слуха человека беспорядочное сочетание звуков различной частоты и интенсивности.

Источниками шума являются все тела, находящиеся в состоянии колебаний (воздух, вода, металл и т.п.).

Уровень шума и фактор времени имеют решающее значение. Степень раздражающего воздействия зависит и от того, на сколько шум превышает привычный окружающий фон, какова заключенная в нем информация.

Влияние производственного шума на организм человека также может сопровождаться развитием профессиональных заболеваний. Длительное воздействие шума на человека может привести к частичной, а иногда значительной потере слуха - профессиональной тугоухости и оказывать глубокое воздействие на весь организм человека. Уже при шуме 130 дБ человек испытывает болевые ощущения. Шум в 150 дБ для человека, непереносим, а в 190 дБ вырывает заклепки из металлических конструкций. Шум, обладая кумулятивными качествами, накапливаясь в организме, оказывает вредное воздействие в первую очередь на центральную нервную и сердечно-сосудистую системы. Шум - источник и причина многих-заболеваний и функциональных расстройств. Как показали результаты медико-биологических исследований, каждый" децибел шума сверх допустимой нормы снижает производительность труда на один процент, увеличивает риск потери слуха на полтора процента и на полпроцента - риск сердечно-сосудистых расстройств /16/.

Шум является причиной снижения работоспособности, ослабления памяти, внимания, остроты зрения, чувствительности к предупредительным сигналам.

9.1.2 Электробезопасность

Электробезопасность - система организационных и технических мероприятий и средств, обеспечивающих защиту людей от вредного и опасного воздействия электрического тока, электрической дуги, электромагнитного поля и статического электричества.

Электрические установки, используемые на производстве, представляют большую потенциальную опасность. Кроме поражения людей электрическим током нарушение режима работы электроустановок может сопровождаться в отдельных случаях возникновением пожара или взрыва.

Опасность поражения инженеров-программистов электрическим током специфична и усугубляется еще тем, что она не может быть обнаружена органами чувств человека: зрением, слухом, обонянием.

Анализ статистических данных показывает, что электротравматизм в общем балансе травматизма на производстве не высок - всего 0,5...1%. Однако по числу случаев со смертельным исходом электротравматизм занимает одно из первых мест, достигая в отдельных отраслях 30...40%. При этом до 80% случаев со смертельным исходом приходится на электроустановки напряжением 127...380 В.

Причины несчастных случаев от электрического тока многочисленны и разнообразны. Основными из них являются:

) случайное прикосновение к открытым токоведущим частям, находящимся под напряжением. Это может происходить, например при производстве каких-либо работ вблизи или непосредственно на частях, находящихся под напряжением: при неисправности защитных средств, посредством которых пострадавший прикасался к токоведущим частям; при переноске на плече длинномерных металлических предметов, которыми можно случайно прикоснуться к неизолированным электропроводам, расположенным на доступной в данном случае высоте;

) появление напряжения на металлических частях электрооборудования (корпусах, кожухах, ограждениях и т.п.), которые в нормальных условиях не находятся под напряжением. Чаше всего это может происходить вследствие повреждения изоляции кабелей, проводов или обмоток электрических машин и аппаратов, приводящего, как правило, к замыканию на корпус;

) электрическая дуга, которая может образоваться в электроустановках напряжением свыше 1000 В между токоведущей частью и человеком при условии, если человек окажется в непосредственной близости от токоведущих частей;

) возникновение шагового напряжения на поверхности земли при замыкании провода на землю или при стекании тока с заземлителя в землю (при пробое на корпус заземленного электрооборудования);

) прочие причины, к которым можно отнести такие, как: несогласованные и ошибочные действия персонала, оставление электроустановок под напряжением без надзора, допуск к ремонтным работам на отключенном оборудовании без предварительной проверки отсутствия напряжения и неисправности заземляющего устройства и т.д.

Основными мерами по устранению рассмотренных выше причин поражения током и обеспечивающими защиту обслуживающего персонала являются:

обеспечение недопустимости токоведущих частей, находящихся под напряжением, для случайного прикосновения. С этой целью токоведущие части необходимо располагать, на недоступной высоте, широко применяется ограждение и изоляция токоведущих частей;

применение защитного заземления и зануления электроустановок;

автоматическое отключение, применение пониженного напряжения, двойной изоляции и др.;

применение специальных защитных средств - переносных приборов и приспособлений, средств индивидуальной защиты;

четкая организация безопасной эксплуатации электроустановок.

Состояние окружающей среды также сказывается на механизме поражения. Присутствие в воздухе помещения ряда производств химически активных и токсичных газов, попавших в организм человека, снижает электрическое сопротивление его тела. Во влажных и сырых помещениях происходит увлажнение кожи, что в значительной степени снижает ее сопротивление.

При работе в помещениях с высокой температурой окружающей среды кожа нагревается и происходит усиленное потовыделение, при этом электропроводимость кожи увеличивается.

Влияние состояний окружающей среды учитывается классификацией помещений (ПУЭ) по опасности поражения людей электрическим током /20/.

9.2 Обеспечение безопасных условий эксплуатации мехатронного устройства для автоматической подачи заготовок во фрезерные станки серии GSM

.2.1 Снижение ОВПФ в источнике возникновения

При движении тележки по направляющим рельсам возможно возникновение шума, защититься от которого можно с помощью обрезинивания колёс тележки.

Специфика работы мехатронного устройства заключается в том, что направляющие рельсы расположены на потолке, что исключает прямые контакты с оператором. Однако, необходимо произвести заземление токоведущих частей конструкции, чтобы не допустить прохождения электрического тока по потолку.

Погрузочно-разгрузочные работы следует выполнять в соответствии с требованиями /17/, настоящего стандарта и государственных стандартов на отдельные виды производственных процессов, учитывающими особенности выполнения работ.

Выбор способов производства работ должен предусматривать предотвращение или снижение до уровня допустимых норм воздействия на работающих опасных и вредных производственных факторов путем:

механизации и автоматизации погрузочно-разгрузочных работ;

применения устройств и приспособлений, отвечающих требованиям безопасности;

эксплуатации производственного оборудования в соответствии с действующей нормативно-технической документацией и эксплуатационными документами;

применения знаковой и других видов сигнализации при перемещении грузов подъемно-транспортным оборудованием;

правильного размещения и укладки грузов в местах производства работ и в транспортные средства;

соблюдения требований к охранным зонам электропередачи, узлам инженерных коммуникаций и энергоснабжения.

При перемещении груза подъемно-транспортным оборудованием нахождение работающих на грузе и в зоне его возможного падения не допускается.

9.2.2 Защита от вибраций

В цеху металлообработки на оператора процесса могут воздействовать вибрации оборудования, в том числе в диапазоне низких частот. Низкочастотные вибрации вредны для организма человека, так как может наблюдаться явление резонанса с низкочастотными вибрациями внутренних органов человека, что может привести к ухудшению самочувствия и некоторым заболеваниям.

Для выполнения расчета /18/ необходимо определить: коэффициент эффективности виброизоляции Кэф(w), Sa, Va, aa - абсолютные величины амплитуд перемещения, скорости и ускорения гармонических колебаний сидения, средние квадратичные значения скорости V и ускорения а: ṽ(n), ã(n) со среднегеометрической частотой n и логарифмический уровень αv(n).

Вспомогательными величинами являются: масса подрессорной части сиденья с сидящим оператором m=mc+mn,=12+70=82 кг.

Соответственная угловая частота системы виброизоляции без демпфирования:

ω0=,

ω0==0,063 рад/с.

Относительное демпфирование:

β=B/2,

β=0,21/2=0,02.

Угловая частота:

ω=2πf,)

ω=2·3,14·4=25,12 рад/с.

Коэффициент ω/ω0:

ω/ω0=25,12/0,063=398,73.

Определение коэффициента виброизоляции.

Относительный коэффициент при виброизоляции подсчитывается по формуле:

μs(ω/ω0)=(ω/ω0)2/,

μs(ω/ω0)=158985,61/= =158985,61/158984,61=1.

Абсолютный коэффициент передачи определяют по формуле:

μu(ω/ω0)=,(7.6)

μu(ω/ω0)===1.

Расчет коэффициента эффективности виброизоляции.

Коэффициент эффективности виброизоляции Кэф определяется по формуле:эф=1.

Определение параметров вибрации.

Определяем амплитуды: Sa, Va, aa:a=1·1,126=1,126,a=1·25,12·1,126=28,28,a=1/25,12·1,126=0,045.

Расчет нормативных параметров вибрации.

Частота f=4 Гц /18/ находится в октаве со среднегеометрической частотой 4 Гц. Находим среднее квадратичное значение V, а для октавы со среднегеометрической частотой n:

Ṽ(n)=Va/1,41,

Ṽ(n)=1,126/1,41=0,79,

ã(n)=aa/1,41,

ã(n)=28,28/1,41=20,05.

Логарифмический уровень (дБ) определяется по формуле:

αv(n) = 20lg(Ṽ(n))/(5·10-8),

αv(n)=20lg(0,79/(5·10-8))=144 дБ.

Расчет виброизоляции показал, что частота колебаний кресла оператора соответствует нормам безопасности и не вызывает опасного явления резонанса.

9.2.3 Требования эргономики

Специфика работы оператора мехатронного устройства имеет определенные особенности. Так, на человека воздействуют физиологические и психологические нагрузки, что повышает утомляемость и снижает работоспособность человека. Поэтому, важное значение приобретает соответствие рабочего места эргономическим нормам.

Рабочее место должно быть укомплектовано необходимой технологической и организационной оснасткой; работа на нем должна осуществляться в режимах и условиях, предусмотренных нормативно-технической документацией, в том числе в отношении освещения, микроклимата, шума и т.д.

Рабочая поза «сидя» имеет ряд преимуществ перед рабочим положением «стоя»: снижаются энергетические затраты организма человека, так как происходит расслабление отдельных групп мышц, наступает разгрузка работы сердечно-сосудистой системы, уменьшается нагрузка на мышцы, поддерживающие тело в равновесном состоянии, что способствует снижению утомления.

Для этой рабочей позы характерны и свои недостатки. К ним следует отнести ограничение возможности изменять положение тела при работе, уменьшение зоны досягаемости, а также снижение возможности прилагать большую физическую силу. Длительная работа в положении «сидя» ведет к изменениям межпозвоночных связей и искривлению позвоночника, к расслаблению мышц живота, спины, к появлению сутулости. Особенно неблагоприятно отражается на деятельности организма неправильная поза, что вызывает преждевременную усталость, способствует деформации отдельных частей тела и снижает работоспособность человека /19/.

9.2.4 Действия в чрезвычайных ситуациях

ЧС (авария) - внешне неожиданная, внезапно возникающая обстановка, характеризующаяся резким нарушением установившегося процесса или явления и оказывающая значительное отрицательное воздействие на ЖД людей, функционирование экономики, социальную сферу и природную среду.

Каждая ЧС имеет свою физическую сущность, свои, только ей присущие причины возникновения, движущие силы, характер и стадии развития, свои особенности воздействия на человека и среду его обитания. Катастрофа - авария, сопровождающаяся гибелью людей.

Классификация ЧС:

а) по причинам возникновения:

стихийные бедствия (землетрясения, наводнения, селевые потоки, оползни, ураганы, снежные заносы, грозы, ливни, засухи и др.);

техногенные катастрофы (аварии на энергетических, химических, биотехнологических объектах, транспортных коммуникациях при перевозке разрядных грузов, продуктопроводах и т.д.);

антропогенные катастрофы (катастрофические изменения биосферы под воздействием научно-технического прогресса и хозяйственной деятельности);

социально-политические конфликты (военные, социальные).

б) по масштабу распространения с учетом тяжести последствий:

локальные; объектовые; местные; региональные; национальные и глобальные.

в) по скорости распространения опасности (темпу развития):

внезапные; быстро распространяющиеся; умеренные; плавные "ползучие" катастрофы.

Основные последствия ЧС:

разрушения; затопления; массовые пожары; химическое заражения; радиоактивные загрязнения (заражение); бактериальное (биологическое) заражение.

Масштаб последствий (ущерб) ЧС (количество заболеваний, травм, смертей, экономические потери и т. д.) является следствием взаимодействия многих факторов.

Основными причинами аварий и катастроф на объектах являются:

ошибки, допущенные при проектировании, строительстве и изготовлении оборудования;

нарушение технологии производства, правил эксплуатации оборудования, требований безопасности;

низкая трудовая дисциплина;

стихийные бедствия, военные конфликты.

Наиболее характерными последствиями аварий являются взрывы, пожары, обрушение зданий, заражение местности сильнодействующими ядовитыми и радиоактивными веществами.

В мехатронном устройстве присутствует опасность возгорания, но так как в устройстве используются электродвигатели, для тушения необходимо использовать углекислотные огнетушители ОУ-1.

9.3 Экологичность проекта

Мехатронное устройство не производит отходов, не имеет выбросов вредных веществ и не даёт излучения.

Мехатронного устройство может представлять опасность для окружающей среды только в случаях технического обслуживания и утилизации.

При техническом обслуживании в устройстве происходит замена масла, также происходит чистка устройства. При замене масла возможна утечка масла на пол и поэтому пол должен быть оборудован сточными канавами, защищёнными решётками.

Мехатронное устройство в процессе чистки протирается ветошью, которая в дальнейшем направляется в заводскую котельную для сжигания.

Так как мехатронное устройство практически полностью состоит из металла, при утилизации оно переплавляется в печах для дальнейшей реализации.

На стадии проектно-конструкторской разработки мехатронного устройства для автоматической подачи заготовок во фрезерные станки серии GSM выполнен анализ возможных ОПВФ. Наиболее значимыми факторами опасности в проектируемых условиях являются: шум, вибрация, поражение электрическим током.

С целью обеспечения безопасных и комфортных условий труда персонала выполнен расчёт вибрации.

Таким образом, можно заключить, что проектируемый мехатронное устройство для автоматической подачи заготовок во фрезерные станки серии GSM и технологический процесс в целом соответствуют требованиям производственной и экологической безопасности.

10. Экономическое обоснование дипломного проекта

.1 Концепция бизнеса

Разрабатываемое мехатронное устройство применяется для автоматизации процесса обработки крупногабаритных деталей на ООО «КЗ «Ростсельмаш». Это устройство будет перемещать длинномерные трубы и швеллера на станке для обработки, а также обеспечивать загрузку и выгрузку станка.

Мехатронное устройство для автоматической подачи заготовок на фрезерные станки серии GSM, это подвесной кран, использующий для точности перемещения лазерные дальномеры. Основным рабочим органом мехатронного устройства является вертикальная телескопическая колонна, состоящая из линейного мехатронного модуля движения, направляющих и двойного захватного устройства, работающего с помощью пневмопривода.

В комплекте к мехатронному устройству для автоматической подачи заготовок во фрезерные станки серии GSM прилагается:

·        кабели интеграции данных станка и мехатронного устройства;

·        кабель USB;

·        инструкция по эксплуатации.

Производство мехатронных устройств будет осуществляться на собственном предприятии. Изготовление и сборка печатных плат будет производиться квалифицированными и опытными радиомонтажниками. Изготовление мехатронного модуля и захватного устройства будет производиться квалифицированными рабочими-сборщиками, а изготовление основной конструкции мехатронного устройства и корпуса механизма подачи будет производиться сварщиками и сборщиками совместно.

На разработку данного устройства потребуются капиталовложения на сумму 7699340 рублей, которые окупятся уже в IV квартале 2013 г.

Достижение безубыточности возможно при объеме производства и продаж не менее 264 шт. за первый год производства.

.2 Характеристика мехатронного устройства для автоматической подачи заготовок во фрезерные станки серии GSM

На ООО «КЗ «Ростсельмаш» эксплуатируются фрезерные станки серии GSM, которые обрабатывают детали длинной до 6 метров и весом до 100 кг. В этом случае фрезеровщику трудно справиться самостоятельно, так как загружать и разгружать станок физически неудобно. Но его с лёгкостью заменит разрабатываемое мехатронное устройство. Автоматизация процесса на этом уровне позволит улучшить работоспособность и качество работы на станке.

Мехатронное устройство для автоматической подачи заготовок на фрезерные станки серии GSM, это подвесной двухкоординатный кран, состоящий из трёх направляющих рельс, которые осуществляют движение механизма подачи заготовок с захватным устройством в горизонтальной плоскости.

Механизм подачи, в свою очередь, является третьей изменяемой координатой мехатронного устройства и управляет захватом в вертикальной плоскости.

Механизм подачи представляет собой колонну, которая обеспечивает движение захватного устройства по вертикали на подобие гидравлического цилиндра. Внутри колонны располагается мехатронный модуль линейного движения с шарико-винтовой парой, а так же пневматическая направляющая.

Захватное устройство так же имеет пневматическое управление и работает на разжим. Это позволяет в случае отключения электричества избежать разжатия схвата и падения детали.

Для точного позиционирования схвата, мехатронное устройство оснащено лазерными дальномерами.

В таблице 10.1 представлены технические характеристики мехатронного устройства.

Таблица 10.1 - Технические характеристики мехатронного устройства для автоматической подачи заготовок во фрезерные станки серии GSM.

Габаритные размеры направляющих конструкций, мм

11000х675х11000

Габаритные размеры механизма подачи, мм

500х1730х1000

Грузоподъёмность, кг

До 1000

Горизонтальное перемещение механизма подачи, м2

100

Вертикальное перемещение механизма подачи, мм

1100

Максимальная ширина схвата, мм

60

Масса, кг

1650


Мехатронное устройство для автоматической загрузки может применяться на любых предприятиях на станках с открытым сверху столом обработки. Так же, это устройство может применяться как отдельное от станка мехатронного устройство.

Приобретая данное мехатронное устройство, потребитель получает высокоточное устройство с гарантией качества и работоспособности. Ему предоставляются необходимые консультации по работе с устройством. При гарантийных случаях неполадок производится бесплатное устранение неисправностей. В отличие от подобных механизмов подач зарубежных производителей, данное мехатронное устройство сопровождено технической и эксплуатационной литературой полностью на русском языке.

Возможность изготовления различных модификаций мехатронного устройства в зависимости от требуемой грузоподъёмности, размера деталей и условий их перемещения.

В комплекте к мехатронному устройству для автоматической подачи заготовок во фрезерные станки серии GSM прилагается:

·        кабели интеграции данных станка и мехатронного устройства;

·        кабель USB;

·        инструкция по эксплуатации.

В мехатронном устройстве точность позиционирования схвата определяется с помощью двух высокоточных лазерных дальномеров и датчиком положения, расположенном внутри линейного мехатронного модуля.

Существует огромное множество различных кранов и кран-балок. Вследствие чего, сложно реально оценить конкурентоспособность на рынке сбыта. Однако, данное мехатронное устройство может считаться универсальным для конкретного типа станков.

На рисунке 10.1 представлена маркетинговая модель в виде блок-схемы.

Рисунок 10.1 - Маркетинговая модель в виде блок-схемы

.3 Исследование и анализ рынка

Мехатронное устройство для автоматической подачи заготовок во фрезерные станки серии GSM может использоваться на любых предприятиях со станками серии GSM, а так же на других станках, конструкцией позволяющей осуществлять подачу заготовки данным образом.

Ориентировочная сегментация потребителей приведена в таблице 10.2.

Таблица 10.2 - Сегментация потенциальных потребителей

Сегменты рынка

Планируемые объемы продаж по годам (шт.)


2013г.

2014г.

2015г.


3 кв

4 кв

1 п/г

2 п/г


Предприятия в Ростове-на-Дону

5

5

10

10

20

Предприятия по ЮФО

-

10

20

20

60

Предприятия по России

-

40

50

60

120

Предприятия в остальных странах

-

20

50

80

150

Итого

5

75

130

170

350


10.4 Производственный план

Процесс изготовления мехатронного устройства включает в себя следующие этапы:

·        изготовление основы для печатной платы;

·        установка микросхем и других элементов на печатные платы;

·        пайка;

·        изготовление линейного мехатронного модуля;

·        изготовление винта;

·        изготовление захватного устройства;

·        сварка основной конструкции мехатронного устройства;

·        изготовление корпуса механизма подачи;

·        установка основных элементов мехатронного устройства;

·        установка прочих элементов мехатронного устройства;

·        проводка;

·        установка прочих элементов мобильного устройства;

·        проверка работоспособности, устранение неисправностей;

·        выпуск инструкции по эксплуатации.

Производство мехатронных устройств будет осуществляться на собственном предприятии. Изготовление и сборка печатных плат будет производиться квалифицированными и опытными радиомонтажниками. Изготовление мехатронного модуля и захватного устройства будет производиться квалифицированными рабочими-сборщиками, а изготовление основной конструкции крана и корпуса механизма подачи будет производиться сварщиками и сборщиками совместно.

10.4.1 Определение себестоимости и цены мехатронного устройства для автоматической подачи во фрезерные станки серии GSM

Закупка комплектующих для производства мехатронного устройства будет производиться в фирмах г. Ростова-на-Дону, занимающихся оптовой торговлей электронными элементами, или непосредственно на предприятиях-производителях. Потребность в комплектующих и материалах в расчете на одно устройство приведена в таблицах 10.3-10.6.

Потребность в персонале и средствах на оплату труда на производство одного устройства приведена в таблице 10.7.

Таблица 10.3 - Потребность в интегральных микросхемах

Тип микросхемы

Цена за единицу, руб

Количество

Сумма, руб

133ЛН3

257

4

1028

LT1105CN8

181

2

362

NCP1200D60R2G

21,5

2

43

PKS603PN

34

1

34

PKS605FN

51

1

51

NCP1396ADR2G

102,5

4

410

LT1357CN8

123

2

246

MCP6271-E/SN

20

10

200

ADS1201U

356

3

1068

AD2S1200WST

798

2

1596

DS1013S-15

168

4

672

381

1

381

TC7116ACPL

240

2

480

74AC74PC

6

24

144



Таблица 10.4 - Потребность в других электронных элементах

Наименование элементов

Тип или номинал

Цена за  единицу, руб

Количество

Сумма, руб

Резисторы МЛТ-0.25

220R

3

7

21


300R

4

1

4


330R

4

3

12


510R

5

2

10


1K

6

33

198


1K5

6

1

6


2K

8

1

8


2K5

8

6

48


3K3

10

1

10


4K7

10

7

70


10K

10

1

10

Конденсатор КМ-6

0,0047М

12

73

846

Конденсатор К50

2М2

24

2

48


20М

43

2

86

Диод

КД512А

1

2

2


КД525Б

1

2

2

Светодиод

АЛ307БМ

19

3

57

Индикатор

АЛС314А

200

4

800

Кварцевый резистор

IT145H

130

1

130

Транзистор

КТ817А

5

4

20

Переключатель

КН1

15

1

15


ТМ3

20

2

40

Разъём

ГРПП

95

3

285


2РМ24Б

100

2

200

Итого




2928


Таблица 10.5 - Потребность в прочих комплектующих

Наименование

Цена за единицу, руб

Количество

Сумма, руб

Лазерный датчик Dimetix EDS-C

5000

2

10000

Нап. рельс Р-33, L=11 м, ТУ 14-2-297-78

2500

3

7500

Катки «Лидер»

800

6

4800

Пн. Сер. SC, D=80 мм, ход штока 700 мм

7904

1

7904

Итого



30204



Таблица 10.6 - Потребность во вспомогательных материалах

Наименование материала

Цена за 1 кг, руб

Количество, кг

Сумма, руб

Припой ПОС-61

620

0,1

62

Флюс КЭ

175

0,1

17,5

Сталь лист. AISI 430, 12Х17, 2B, 0,8x1250х2500

70

100

7000

Спирт этиловый

35

0,5

17,5

Итого



7097

Таблица 10.7 - Потребность в персонале и оплате труда на производство одной единицы товара

Категория персонала

Численность, чел

Оплата труда за один час, руб

Потребное время на работу, ч

Суммарная заработная плата на производство одной единицы товара, руб

Радиомонтажник

2

300

12

7200

Рабочий-сборщик

3

300

34

30600

Инженер-электронщик

1

250

12

3000

Сварщик

2

450

24

21600

Рабочий-токарь

1

300

36

10800

Итого




73200


Страховые взносы на заработную плату (СВз) приняты в размере 30% от заработной платы на производство одного устройства (Зпр):

СВ3=0,3·3пр=0,3·73200=21960 руб.       

Себестоимость мехатронного устройства определяем в таблице 10.8.

Таблица 10.8 - Калькуляция затрат на производство одной единицы товара

Статьи затрат

Сумма, руб

Комплектующие изделия и материалы, за вычетом возвратных отходов (Мз)

49414

Заработная плата производственных рабочих (Зпр)

73200

Страховые взносы (СВз)

21960

Общепроизводственные расходы (Опр) (420% от Зпр)

307440

Общехозяйственные расходы (Охр) (120% от Зпр)

87840

Коммерческие расходы Кр (4% от Мз)

8776

Итого себестоимость мехатронного устройства (С)

548630


Для определения цены рассчитывается плановая прибыль (П). Предположим, что будет обеспечена рентабельность Р=35% (можно принять рентабельность от 35 до 55%), тогда прибыль составит:

П=С·,

П=548630·=192020 руб.

Определяется оптовая цена устройства (Цо) по формуле:

Цо=С+П,

Цо=548630+192020=740650 руб.

Свободная отпускная цена (Цпр) определяется по формуле:

Цпро+НДС,

где НДС - налог на добавленную стоимость (НДС - 18% от С).

Цпр=740650+98753=839403 руб.

10.4.2 Определение величины собственных капиталовложений на разработку и производство мехатронного устройства

Величина собственных капиталовложений на разработку и производство мехатронного устройства для автоматической подачи заготовок во фрезерные станки серии GSM (Зк) будет обусловлена величиной единовременных (капитальных) затрат, затрат на НИОКР, технологическую подготовку производства, маркетинг.

Единовременные (капитальные) затраты (К) включают затраты на приобретение: двух сварочных аппаратов BestWeld PR 300 - 9180р, токарного станка с ЧПУ SK40P - 1005000р, сетевого импульсного паяльника Weller 9200 UC Standart - 1600р, а так же на подготовку рабочих кадров - 100000р.

К=Кобпк,

где

Коб=1015780 руб. - затраты на приобретение оборудования;

Кпк=100000 руб. - затраты по подготовке кадров рабочих.

К=1015780+100000=1115780 руб.

Кроме того, потребность в капиталовложениях определяется затратами на НИОКР, технологическую подготовку производства, маркетинг. Расчёт данных затрат производится на основании расчёта себестоимости устройства.

Затраты на НИОКР, технологическую подготовку и маркетинг (З*) определяются укрупнёно как 30% от произведения себестоимости одного изделия на среднеквартальный выпуск изделий в 1-м полугодии планируемого периода:

З*=0,3∙С∙Nср=0,3∙548630((5+75)/2)=6583560 руб.                      (10.6)

Таким образом, общая потребность в капиталовложениях будет определена по формуле:

Зк=К+З*,)

Зк=1115780+6583560=7699340 руб.

10.5 План маркетинговых действий

.5.1 Товарная политика предусматривает

1высокое качество товара, которое обеспечивается применением прогрессивной технологии и высоким профессионализмом кадров. Производство будет осуществляться на новейшем высокоточном оборудовании по технологиям и конструкторским соображениям высококвалифицированных специалистов, имеющих опыт работы и хорошие рекомендации;

2постоянную работу по совершенствованию объекта производства. С течением времени, оборудование будет заменяться на усовершенствованные модели, что будет давать ещё большую точность и надёжность, несмотря на и так высокие показатели качества;

3выпуск различных модификаций устройства. Будет возможно изготовление мобильного робота на заказ, основываясь на потребностях заказчика.

10.5.2 Ценовая политика предусматривает

4использование гибких цен в зависимости от модификации. Цена на изделие будет зависеть от объёма работы и затраченных ресурсов, а не от эксклюзивности выпускаемого устройства;

5постепенное снижение цены за счет снижения издержек производства.

10.5.3 Сбытовая политика предусматривает

6сбыт продукции непосредственно предприятием-изготовителем. Часть территории предприятия будет использована под демонстрационный зал, в котором будут установлены образцы различных модификаций изделия;

рекламную деятельность (выпуск рекламных проспектов и их рассылка потенциальным потребителям). Основным рекламным ядром предприятия будет реклама в интернете. Но, на случай проведения выставок на выезде и показательных выступлений, будут заказаны информационные буклеты по каждому типу изделия.

10.6 Финансовый план

В финансовом плане определяются доходы и затраты, чистая прибыль, возможность погашения собственных капиталовложений и условия безубыточности.

Предполагаемые доходы от продаж (Q) определяются по формуле:

Q=Цо·N,

где

N - объем продаж по периодам, шт.; Цо - оптовая цена устройства (без НДС).

Издержки производства (И) определяются по формуле:

И=С·N,

где С - себестоимость устройства.

Доходы и затраты заносятся в таблицу 10.9, в результате определяется чистая прибыль по периодам.

В таблице 10.10 рассчитывается возможность погашения капиталовложений.

Таблица 10.9 - Доходы и затраты, тыс. руб.

Показатели

2013 г.

2014 г.

2015 г.


3 кв

4 кв

1п/г

2 п/г


Планируемый объем продаж, шт.

5

75

130

170

350

Доходы от продаж

3703,25

55548,75

96284,5

125910,5

259227,5

Затраты на производство

2743,15

41147,25

71321,9

93267,1

192020,5

Прибыль от реализации

960,1

14401,5

24962,6

32643,4

67207

Налог на прибыль (20%)

192,02

2880,3

4992,52

6528,68

13441,4

Чистая прибыль

768,08

11521,2

19970,08

26114,72

53765,6


Таблица 10.10 - Расчёт возможности погашения капиталовложений, тыс. руб.

Показатели

2013 г.

2014 г.

2015 г.


3 кв

4 кв

1п/г

2 п/г


1. Сумма капиталовложений

7699,34

-

-

-

-

2. Ожидаемая чистая прибыль за период

768,08

11521,2

19970,08

26114,72

53765,6


Продолжение таблицы 10.10

3. Дисконтированная чистая прибыль ( п.2/(1+к)t)*

698,254

10473,818

18154,618

23740,654

44434,38

4. Неп. ост. капит. на кон. пер.

7001,086

-

-

-

-

5. Остаток чистой прибыли (нарастающим итогом)

3472,732

21627,35

45368,004

89802,384


*к - показатель, характеризующий уровень инфляции (10%);

t - показатель, характеризующий временной период (1-й год t=1, 2-й год t=2 и т.д.). Погашение капиталовложений возможно в IV квартале 2013 года. Срок возврата капиталовложений - три месяца.

10.7 Расчёт безубыточности

Объемом безубыточности производства является объем продаж, при котором предприятие уже не несет убытков, но еще не имеет прибыли (объем производства принимается равным объему продаж).

Для определения объема безубыточности все затраты на производство продукции разделяются на переменные и постоянные. Переменные затраты прямо пропорциональны объему производства, постоянные затраты, практически, не зависят от объемов производства.

Переменные затраты (V) определяют прямым счетом на единицу продукции, к ним условно можно отнести: материальные затраты, заработную плату, страховые взносы:

V=Мзпр+СВз,

V=49414+73200+21960=144574 руб.

Постоянные затраты (W) определяют в целом на объем выпуска продукции за расчетный период, а при калькулировании себестоимости единицы продукции эти затраты распределяются на объем произведенной продукции:

W=Опрхрр,

W=307440+87840+8776=404056 руб.

Расчеты объемов безубыточности на первый и третий годы реализации проекта проводятся в таблице 10.11.

Таблица 10.11 - Расчёт безубыточности

Показатели

2013г.

2015г.

1. Объем продаж (QПР) , шт.

80

350

2. Объем продаж (QПР) , тыс. руб.

59252

259227,5

3. Постоянные затраты за год (W), тыс. руб.

32324,48

141419,6

4. Переменные затраты на 1 шт (V), тыс. руб.

144,574

144,574


Таблица

5. Оптовая цена единицы изделия (Цо), тыс. руб.

740,65

740,65

6. Критический объем продаж (Qкр), шт.

53

233

7. То же, тыс. руб. (стр. 5×стр. 6 )

39254,45

172571,45

8. Запас финансовой прочности (ЗФП), тыс. руб.

19997,55

86656,05

9. Коэффициент запаса финансовой прочности КЗФП, %

33

33


Объем продаж в точке безубыточности определяется расчетом по следующей формуле:

Qкр=.

Запас финансовой прочности:

ЗФП=Qпр-Qкр.

Коэффициент запаса финансовой прочности КЗФП определяется отношением величины запаса финансовой прочности к объему продаж. Он характеризует степень финансовой устойчивости, рекомендуемая нижняя граница - 30% к объему продаж:

КЗФП=.)

Данный расчет иллюстрируется построением графика безубыточности, построив который можно определить, сколько необходимо выпустить и реализовать продукции, чтобы покрыть все издержки, а также при каком объеме продаж производство убыточно, а при каком - прибыльно.

График безубыточности приведен на рисунке 10.2.

Рисунок 10.2 - График безубыточности на 2013 г.

Заключение

Целью дипломного проекта была разработка мехатронного устройства для автоматической подачи заготовок во фрезерные станки серии GSM. В ходе выполнения работы были произведены расчёты захватного устройства с учётом характерных особенностей обрабатываемых деталей на данном станке. Также, для вертикального перемещения схвата, был рассчитан мехатронный модуль линейного движения, движение которого осуществляется с помощью шарико-винтовой передачи. Для двухкоординатного перемещения детали в горизонтальной плоскости были рассчитаны и выбраны два двигатели постоянного тока. Для их управления были рассчитаны широтно-импульсные преобразователи.

Для управления мехатронным устройством были выбраны соответствующие системы управления и необходимых компоненты системы управления.

Применение данного мехатронного устройства позволит значительно уменьшить воздействие на человека физических опасных производственных факторов.

Список использованных источников

.Википедия. http://ru.wikipedia.org/wiki/Козловой_кран

.Балканкар-сервис. http://telfermag.ru/stati/preimushchestva-podvesnogo-krana

.А. Г. Косилова, Р. К. Косилова «Справочник технолога-машиностроителя». Т.1- М.: Машиностроение, 1986 г.

.В. И. Анурьев «Справочник конструктора-машиностроителя». Т.2 - М.: Машиностроение, 1992 г.

.О. Д. Гольдберг, Я. С. Гурин, И. С. Свириденко «Проектирование электрических машин» - М.: Высш.шк., 1984г.

.Н. Ф. Карнаухов «Электромеханические модули мехатронных систем. Основы расчета и проектирования: Учебное пособие». - Ростов н/Д: Издательский центр ДГТУ, 2001.

.В. В. Длоугий «Приводы машин: Справочник» - 2-е изд., перераб. и доп. - Л.: Машиностроение, Ленингр. отд-ние, 1982.

.Гольдфарб Л.С., Балтрушевич А.В., Круг Г.К. «Теория автоматического управления». Ч1 - М: «Высшая школа», 1968г.

.НТЦ электропривода Вектор. http://vectorgroup.ru/

.Сид Катцен; пер с англ. А. В. Евстифеева «PIC-микроконтроллеры. Полное руководство». - М.: Додэка-XXI, 2010.

.Acuity Laser Measurement. http://www.acuity.ru/AR1000/index.shtml

.ChipDind. http://www.chipfind.ru/datasheet/honeywell/hoa1874.htm

.Промэлектроника. http://www.promelec.ru/catalog/1712/1734/1739/0/126871/

.Датчики для измерения и автоматизации. http://www.sensor.ru/catalog/datchiki_polojeniya/inductivnye/element_275.html

.ГОСТ 12.0.003-74 ССБТ. Опасные и вредные производственные факторы. Классификация.

.ГОСТ 12.1.003-83.

.ГОСТ 12.3.002-75.

.Расчеты по безопасности и экологичности технологических процессов и производств. Учебное пособие. / ДГТУ. Ростов-на-Дону, 2004 г.

.ГОСТ 12.0.005-84.

.ГОСТ 12.1.030-81 ССБТ; ГОСТ 464-79; ГОСТ Р 50571.10-96 (МЭК 364-5-54-80; ГОСТ Р 50571.21-2000 (МЭК 60364-5-548-96; ГОСТ Р 50571.22-2000 (МЭК 60364-7-707-84).

Похожие работы на - Разработка технологического процесса изготовления детали

 

Не нашли материал для своей работы?
Поможем написать уникальную работу
Без плагиата!
Без нейросетей!