Анализ рынка продвижения интернет-магазинов

  • Вид работы:
    Дипломная (ВКР)
  • Предмет:
    Информационное обеспечение, программирование
  • Язык:
    Русский
    ,
    Формат файла:
    MS Word
    1,44 Мб
  • Опубликовано:
    2013-10-27
Вы можете узнать стоимость помощи в написании студенческой работы.
Помощь в написании работы, которую точно примут!

Анализ рынка продвижения интернет-магазинов

Введение


Интернет-магазин - сайт, на котором пользователь может купить товары. Значение интернет-магазинов растет с каждым годом в экономиках стран мира и в доле розничной и оптовой торговли.

Конкретно в России, в настоящее время, насчитывается 25 000 интернет-магазинов. Годовой оборот этих интернет-магазинов в 2011 году составил 246,6 млрд. рублей.

В зону ответственности руководителя интернет-магазина входят продажи и продвижение интернет-магазина.

Заниматься продвижением интернет-магазина, руководитель может, как самостоятельно, так делегируя своим сотрудникам. Также, руководитель может отдавать продвижение интернет-магазина на аутсорсинг сторонним компаниям, которые занимаются продвижением сайтов в интернете.

Проблема заключается в том, что на рынке нет компаний, которые специализируются на продвижении интернет-магазинов.

Целью работы является анализ рынка продвижения интернет-магазинов, а затем вывод на рынок компании, которая специализируется на продвижении интернет-магазинов. Одной из задач работы является создание информационного сайта для этой компании.

 


1. Бизнес-проект компании по продвижению интернет-магазинов

 

.1 Роль интернет-магазинов


В России 57,8 млн. человек каждый месяц пользуются интернетом [1]. Это 40% населения всей страны.

Суммарный оборот интернет-магазинов в Россиии за 2011 год составил 244,6 млрд руб. В 2010 году сумарный оборот интернет-магазинов оценивался в 176 млрд рублей. Таким образом, рост рынка составил 39%. На их долю приходится 1,5% всех розничных продаж в России, что в 4 раза меньше, чем в США и 3.5 раза меньше, чем в Европе.

В 2011 году, в России насчитывалось около 25 000 розничных магазинов. В 2010 году этот показатель составлял - 16 000. [2] Рост составил 56%.

Аудитория онлайн-магазинов - 14 миллионов пользователей [3].

% электронной торговли приходится на региональные продажи.

В Рунете 550 крупнейших интернет-магазинов контролируют 82% рынка.

Онлайн-покупки делали 29% российских веб-пользователей. Соответственно 71% пользователей никогда не совершали покупки в интернете. Не имеют подобного опыта, как правило, жители малых годов и сел (78%), в то время как в Москве и Санкт-Петербурге доля таких респондентов (ни разу не совершали покупки в интернет-магазинах) значительно ниже - 57%.

Исходя их этих данных, можно сказать, что рынок интернет-торговли молодой, но при этом активно развивающийся (ежегодно растет 2 раза). Способ удаленных покупок через интернет прочно вошел в жизнь современного человека.

1.2 Описание компании

Позиционирующее определение компании «Им-Ап»

«Им-Ап» - это компания, которая занимается увеличением продаж для владельцев и руководителей интернет-магазинов. В отличие от компаний, которые оказывают услуги по продвижению любых сайтов, мы работаем только с интернет-магазинами. Компания не занимается продвижение сайтов-визиток, блогов, промо-сайтов и т.д.

Благодаря этому, мы накопили большой опыт в работе с интернет-магазинами, поэтому используем только проверенные и рабочие способы продвижения, которые позволяют увеличить продажи в 2-3 раза за год.

Компания базируется в Новосибирске, но работать будет с интернет-магазинами из любых городов России.

Предпосылки возникновения компании

C 2008 года я активно занимался администрированием и созданием web-сайтов.

В июле 2011 года устроился работать в зоомагазин Любимчик в качестве оператора интернет-магазина.

В октябре 2012 года дорос до должности руководитель интернет-магазина. За это время увеличил продажи интернет-магазина в 6 раз.

С июля по декабрь 2012 года занимался созданием с нуля бренда и интернет-магазина постельных принадлежностей Культура Сна. В настоящее время, являюсь руководителям этого интернет-магазина.

Успешный опыт, большой интерес и постоянное изучение информации об эффективности интернет-магазинов подтолкнули меня к созданию компании, задача которой увеличение продаж интернет-магазинов.

1.3 Услуги

интернет магазин веб сайт

Компания будет предоставлять услуги по увеличению продаж в интернет-магазинах.

Рост продаж в интернет-магазине зависит от 4 показателей:

·        Посещаемость (количество пользователей, которые посетили сайт за определенный промежуток времени).

·        Конверсия (отношение покупателей к посетителям интернет-магазина).

·        Повторные продажи.

·        Средний чек.

На начальном этапе, мы будем предлагать решения для увеличения первых трех показателей.

Увеличение посещаемости

Поисковое продвижение

Поисковое продвижение - комплекс мер для поднятия позиций сайта в результатах выдачи поисковых систем по определенным запросам пользователей. Обычно чем выше позиция сайта в результатах поиска, тем больше заинтересованных посетителей переходит на него с поисковых систем [4].

Особенностью поискового продвижения для интернет-магазинов является огромное количество страниц, по сравнению с обычными сайтами и неуникальный контент для описания товаров.

Контекстная реклама

Контекстная реклама - размещение интернет-рекламы, основанное на соответствии содержания рекламного материала контексту (содержанию) интернет-страницы, на которой размещается рекламный блок [5].

Мы будем предоставлять услуги по размещению контекстной рекламы в следующих системах:

·        Яндекс. Директ.

·        Google Adwords.

Увеличение конверсии

Улучшение юзабилити сайта

Юзабилити (usability) - удобство использования продукта.

У каждого интернет-ресурса есть своя степень юзабилити, которая определяется пользователями. Юзабилити может отчасти повлиять на продвижение сайта [6].

У сайта с высоким юзабилити большой приток посетителей, что сказывается на трафике и на местах в ТОПе. Низкое юзабилити не всегда стоит приравнивать к некачественному контенту, ресурс может быть информативным, но с непонятной навигацией и высоким уровнем вложенности, или сам текст непригоден для комфортного чтения.

Наша компания будет выполнять комплекс работ по улучшению юзабилити: определение задач сайта, разработка прототипов, внесение правок в сайт, тестирование новых версий сайта и т.д.

Увеличение количества повторных продаж

Е-мейл маркетинг

Е-мейл маркетинг - это коммерческое сообщение группе людей, которые используют электронную почту. Предварительно, эти люди должны совершить целевое действие на сайте: совершить покупку или подписаться на рассылку.

Компания будет заниматься созданием концепции рассылок, созданием дизайна, рекламных текстов, версткой макета рассылки, анализом эффективности.

Ремаркетинг

Ремаркетинг - это рекламный механизм, посредством которого онлайн-реклама направляется тем пользователям, которые уже просмотрели рекламируемый продукт, посетив сайт рекламодателя, но не совершили покупку [7].

Согласно исследованиям, от 95 до 98% пользователей покидают веб-сайт без совершения покупки. Ретаргетинг помогает компаниям нацеливать рекламу именно на таких пользователей. В простейшем виде, при использовании ретаргетинга пользователи видят рекламу конкретного продукта после того, как они покидают сайт данного продукта. Считается, что такой подход более эффективен, чем нетаргетированная рекламная кампания.

До момента превращения пользователя в покупателя необходимо как минимум 7 взаимодействий. Ретаргетинг позволяет продолжить маркетинговую коммуникацию с пользователем после того, как он покинул сайт рекламодателя, и увеличить вероятность совершения этим пользователем целевого действия. Такая форма покупки рекламы стала быстро растущей тенденцией в онлайн-рекламе.

Компания будет предоставлять следующие услуги по ремаркетингу: создание баннеров и написание текстов для объявлений, настройка инструментов ремаркетинга, анализ эффективности.

1.4. Маркетинг


В рекламе собственных услуг мы будем делать ставку на рекламные площадки, на которых проводят время наши потенциальные клиенты - руководители интернет-магазинов.

В интернете это следующие площадки:

·        Форумы для руководителей интернет-магазинов.

·        Блоги для руководителей интернет-магазинов.

·        Сообщества в социальных сетях для владельцев интернет-магазинов.

·        Сервисы для владельцев интернет-магазинов.

·        Рассылки для владельцев интернет-магазинов.

В офлайне это следующие площадки:

·        Семинары, тренинги, конференции для руководителей интернет-магазинов.

·        Клубы для руководителей интернет-магазинов.

Кроме этого, руководители интернет-магазинов могут проявлять активность на следующих площадках:

·        Сайты с вакансиями (поиск сотрудников для интернет-магазина).

·        Сайты для поиска исполнителей-фрилансеров (freelance.ru и т.д.).

.5 Перспективы

В ближайшей перспективе планируется расширить спектр услуг по продвижению интернет-магазинов. В ближайшие полгода компания начнет оказывать следующие услуги по продвижение:

.        Продвижение интернет-магазина в социальных сетях.

.        Создание landing page (продающих страниц).

3.      Комплексное продвижение интернет-магазина.

В будущем, планируется расширить спектр своих услуг для руководителей интернет-магазина, помимо продвижения. Компания будет предоставлять следующие услуги:

.        Создание и разработка интернет-магазинов.

.        Консультации для руководителей интернет-магазинов.

.        Обучение руководителей интернет-магазинов (семинары, тренинги).

.        Обучение новичков, которые только планируют открыть свой интернет-магазин (семинары, тренинги).

 


2. Анализ рынка услуг для интернет-магазинов

 

.1 Анализ клиентов


В 2011 году в России насчитывалось 25 000 интернет-магазинов. Нашей целевой аудиторией будут руководители интернет-магазинов со следующими параметрами:

·        Месячный оборот интернет-магазина от 50 000 до 1 000 000 руб.

·        Российская компания.

Портрет руководителя интернет-магазина:

Владеет собственным интернет-магазином или является руководителем проекта.

Возраст: 21 - 40 лет.

Он проживает в российском городе с населением от 500 000 человек: Москва, Санкт-Петербург, Новосибирск, Екатеринбург, Нижний Новгород, Самара, Омск, Казань, Челябинск, Ростов-на-Дону, Уфа, Волгоград, Пермь, Красноярск, Воронеж, Саратов, Краснодар, Тольятти, Ижевск, Ульяновск, Барнаул, Владивосток, Ярославль, Иркутск, Тюмень, Хабаровск, Махачкала, Оренбург, Новокузнецк, Кемерово, Томск, Рязань, Астрахань, Пенза, Набережные Челны, Липецк, Тула.

2.2 Анализ конкурентов


На российском рынке в настоящее время нет компаний, которые бы специализировались на продвижении интенет-магазинов.

Существует огромное количество компаний, которые занимаются продвижением сайтов в интернете. Но у них нет четкой специализации: они работают с любыми типами сайтов и не всегда понимают особенности работы с каждым из типов.

Основные представители таких компаний:

·        Интелсиб.

·        Директлайн.

·        Bdbd.

·        Демис.

·        Промо-Новосибирск.

Также есть компании, которые занимаются как продвижение сайтов, так и их созданием.

·        B-face.

·        SeoMan.

·        Deepsign.

·        Кинетика.

Вышеперечисленные примеры компаний можно отнести к косвенным конкурентам.

К основным конкурентам нашей компании можно отнести екатеринбургскую компанию StoreDev, которая специализируется на создании и продвижении интернет-магазинов.

 

.3 Анализ партнеров


На начальном этапе развития компании планируется, что часть работы будет отдаваться на аутсорсинг фрилансерам. Следующие работы могут выполнены сторонними подрядчиками:

·        Дизайн сайтов при улучшении юзабилити сайта (дизайнер).

·        Дизайн баннеров для ремаркетинга (дизайнер).

·        Дизайн емейл-рассылки (дизайнер).

·        Верстка и программирование при улучшении юзабилити (веб-программист).

·        Верстка емейл-рассылок (веб-программист).

Поэтому, партнерство будет выстраиваться с веб-дизайнерами и веб-программистами.

Также, партнерские отношения будут выстроены с системами контекстной реклама:

·        Яндекс. Директ.

·        Google. Adwords.

Наличие договора с Яндекс и Google дает право получать в качестве вознаграждения партнера от 10 до 15% рекламного бюджета заказчика контекстной рекламы.

 

 


3. Веб-сайт как канал привлечения клиентов

 

.1 Роль веб-сайта для интернет-компании


В настоящее время, веб-сайт компании является ключевым звеном в процессе привлечения новых клиентов.

С учетом того, что целевая аудитория компании - руководители интернет-магазинов, они по определению пользуются интернетом.

На типовом сайте компании, занимающийся продвижение обычно представлена следующая информация.

Услуги

Описание услуг компании, которая она предоставляет для своих клиентов. Пользователю дается понять, как будет проходить работа, какие результаты будут достигнуты. Обычно, компании указывают приблизительную цену на свои услуги. Окончательная цена становится известной после подготовки коммерческого предложения.

Портфолио

В разделе портфолио компании публикуют информацию о своих клиентах и о том, какие работы были проделаны и какие результаты были достигнуты.

О компании

В этом разделе описывается информация о компании, дата ее создания, информация о сотрудниках, больших достижениях, партнерстве с другими компаниями, сертификаты и т.д.

Контакты

Информация о местонахождении компании и способах связи: телефоны, е-мейл адреса и т.д.

Главная страница

Публикуется основная информация, которая дает понять суть компании, чем она занимается, ее достижения, отличия от конкурентов и т.д.

3.2 Сравнение веб-сайтов конкурентов


Был произведен анализ сайта главного конкурента компании Storedev из Екатеринбурга.

Рисунок 1 - Сайт конкурента Storedev

Сайт выполнен в простой и наглядной форме (см. Рисунок 1). Расположение блоков стандартно для сайтов такого типа:

·        Шапка сайта с телефонов, меню и логотипом.

·        Область контента с текстами и изображениями.

·        Подвал сайта с дополнительной информацией и формой подписки на рассылку.

На главную страницу выведен промо-блок с тарифными планами на разработку интернет-магазинов и премущества компании.

Структура сайта следующая:

·        Главная.

·        Работы.

·        Услуги.

·        О нас.

·        Блог.

·        Отзывы.

·        Контакты.

Для проекта «Им-Ап» будет использоваться такая же структура за исключением разделов Отзывы и Блог. Блог на сайте «Им-Ап» будет запущен позже, при второй итерации разработки.

4. Разработка веб-сайта

 

.1 Нефункциональные требования

 

Масштабируемость

Нужно заложить возможность масштабирования проекта по следующему функционалу

.        Добавление новых типов услуг в будущем.

.        Создание блога на платформе этого сайта.

CMS

Требования предъявляемые к системе управления сайтом:

·        Бесплатная лицензия.

·        Наличие русифицированной версии.

·        Наличие документации по работе с системой.

·        База данных на MySQL.

·        CMS на Php.

·        Расширение функционала за счет подключаемых модулей.

Выбирать CMS для реализации сайта пришлось из трех вариантов:

·        Joomla.

·        Wordpress.

·        Drupal.

Эти CMS являются самыми популярными в России на данный момент [8].

От CMS Drupal пришлось отказаться в первую очередь, так как ее большой функционал не требовался для данного проекта. Выбирая между Joomla и Wordpress, выбор был сделан в пользу второй CMS, так как хотелось получить новый опыт разработки под CMS Wordpress. До этого опыта работы с CMS Wordpress не было, в отличие от опыта работы с Joomla CMS.

Требования к надежности

Сайт должен предусматривать базовую защиту от основных видов атак: межсайтового скриптинга (XSS), SQL-инъекций, CSRF-уязвимостей.

Рекомендуется хранить одну копию программного обеспечения на внешнем носителе. Также рекомендуется регулярно копировать файл базы данных на внешний носитель, если такую услугу не предоставляет хостинговая компания.

Требования к хостингу

Конфигурация хостинга необходимая для функционирования:

·        Хостинг с дисковой квотой не менее 500 Мб.

·        Хостинг с PHP5 и установленным модулем Rewrite.

·        База данных MySQL версии 5 и выше с модулем InnoDB.

·        Для отправки писем требуется доступ к SMTP-серверу.

Кроссбраузерность

Сайт должен корректно отображаться и функционировать в следующих браузерах:

·        Chrome 13.

·        FireFox 4.

·        Safari 5.

·        Opera 11.

·        Internet Explorer 8.

 

.2 Функциональные требования

 

Задача

Создание сайта для компании IM-UP.RU, которая занимается увеличением продаж в интернет-магазинах.

Основной задачей веб-сайта является - привлечь максимальное количество заказчиков на услуги компании «Им-Ап» по увеличению продаж в интернет-магазинах.

Общие положения

«Им-Ап» - это новая компания, которая занимается увеличением продаж в интернет-магазинах. В данный момент, мы на постоянной основе работаем с несколькими интернет-магазинами (например, kultura-sna.ru, mylubicmhik.ru). Сайт нужен для продажи наших услуг новым клиентам (руководителям интернет-магазинов).

Сейчас мы предоставляем следующие услуги для интернет-магазинов:

·        Поисковое продвижение.

·        Контекстная реклама.

·        Улучшение юзабилити.

·        Емейл-маркетинг.

·        Ремаркетинг.

В 2013 году мы расширим список наших услуг. Добавится:

·        Продвижение в социальных сетях.

·        Создание landing page.

·        Консалтинг для руководителей.

·        Комплексное обслуживание.

Нашей особенностью является то, что мы специализируемся на работе именно с интернет-магазинами. Мы не обслуживаем сайты-визитки, корпоративные сайты, блоги и т.д.

Это позволило нам накопить большой опыт в работе с интернет-магазинами. Поэтому, мы предлагаем только проверенные и эффективные решения.

На российском рынке, в данный момент, нет компаний, которые бы специализировались именно на продвижении для интернет-магазинов.

Веб-студии, которые разрабатывают интернет-магазины с нуля, в дальнейшем не заинтересованы в прибыльности интернет-магазина. Руководителю, зачастую, приходится самостоятельно заниматься продвижением своего интернет-магазина. Обычно, такой подход приносит слабые результаты, так как у руководителя не хватает навыков интернет-продвижения и свободного. Потому что, основное время уходит на операционные задачи (работа с сотрудниками, клиентами, поставщиками).

Бывает, что руководитель интернет-магазина обращается в агентства по продвижению или к фрилансерам, у которых работа с сайтами стоит на потоке. И которые тоже мало заинтересованы в главном - в увеличении продаж интернет-магазинов.

Поэтому, было и решено предложить руководителям интернет-магазинов свои услуги, эффективность которых мы проверили на своих проектах ни один раз.

Целевая аудитория сайта

Руководитель небольшого или среднего интернет-магазина, в котором уже есть продажи.

Руководитель хочет увеличить продажи своего интернет-магазина, тем самым получить большую чистую прибыль или премию за достижение плана.

Подробнее о целевой аудитории рассказано в разделе 2.1 Анализ клиентов.

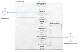
Пользователи и сценарии использования

Использование сайта предполагается двумя типами пользователей: администратором сайта и обычным пользователем. Для каждой роли были прописаны возможные действия на веб-сайте (см. Рисунок 2).

Рисунок 2 - Сценарии использования сайта пользователями

Базы данных

СУБД должна:

·        Обеспечивать пользователю возможность создавать новые БД с идентичной логической структурой данных.

·        Позволять записывать, хранить, находить, редактировать и считывать данные.

·        Поддерживать хранение больших массивов данных, объем базы данных составляет до 150 тыс. слов (entries), в течение долгого времени, защищая их от системных сбоев и случайной порчи (автоматическое восстанавление базы с помощью журналов СУБД).

·        Обеспечивать модификацию БД.

·        Высокое быстродействие (малое время отклика на запрос).

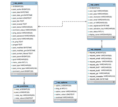
ER-диаграмма

Была составлена ER-диаграмма для используемых таблиц CMS Wordpress и созданной вручную wp_request для обработки заявок через форму «Оформить заявку» (см. Рисунок 3).

Рисунок 3 - Er-диаграмма баз данных для сайта Им-Ап

Таблица wp_posts

Все самое основное, т.е. контент, сосредоточено в таблице wp_posts. В таблице хранятся данные о том кто автор статьи (в соответствии со списком зарегистрированных пользователей на блоге, дата создания записи, сам текст, название страницы, статус записи (опубликовано, черновик, на утверждении), открыто или нет комментирование и т.д. Скриншот балицы wp_posts приведен на Рисунке 4.

Рисунок 4 - Скриншот таблицы wp_post

Добавить новую запись на сайт:

INSERT INTO wp_posts (id) VALUES (NULL);last_insert_id() AS id FROM wp_posts;

Поля таблицы wp_posts

·        guid - URL записи в виде www.im-up.ru/? p=:id

·        post_type - тип записи, в нашем случае ‘post’

·        post_parent - ноль для нового поста. Если это новая версия поста, то id родительской записи поста

·        post_title - Заголовок поста

·        post_name - код поста, его алиас, который будет использован при формировании ЧПУ (человекоподобный URL). Это значение обычно получается транслитерацией заголовка поста

·        post_content - HTML содержимое поста

·        post_date, post_date_gmt - дата поста и дата поста в GMT

·        post_modified, post_modified_gmt - дата последней модификации поста и дата последней модификации поста в GMT

·        comment_status - ‘open’, если комментирование поста разрешено

·        post_author - id пользователя - автора. Можно использовать, например, id администратора из wp_users

·        post_excerpt - описание поста

Таблица wp_options

Хранит настройки вордпресс, в том числе параметры доступные из консоли администрирования на одноименной вкладке Параметры. А так как после установки некоторых плагинов они добавляют свои настройки на эту вкладку, то и они хранятся в этой таблице. Скриншот части таблицы wp_options представлен на Рисунке 5.

Рисунок 5 - Скриншот таблицы wp_options

Таблица wp_users

Список зарегистрированных пользователей, включая администратора системы admin. Для пользователя определен набор основных атрибутов, одним из которых является хеш пароля (см. Рисунок 6).

Рисунок 6 - Скриншот таблицы wp_users

Таблица wp_request

Таблица wp_request используется для сбора заявок из веб-формы «Оформить заявку» (см. Рисунок 7).

Рисунок 7 - Скриншот таблицы wp_request

Вставка данных при отправки запроса через форму «Отставить заявку»:

INSERT INTO `wp_request` (

`ID`,

`request_name`,

`request_phone`,

`request_email`,

`request_site`,

`request_bud1`,

`request_bud2`,

`request_ysl`,

`request_message`,

`request_date`

)(

'2', 'Кирюхин А.В.', '81374719419', 'av@ngs.ru', 'eslipusto.ru', '10000', '25000', 'Ремаркетинг', 'Нам нужно запустить ремаркетинг. Подготовьте ком. предложение', '2013-06-05'

);Таблица wp_postmeta

Содержит огромное количество информации о записях и статичных страницах: информацию о прикрепленных файлах (изображения, видео и прочие), данные заполняемых полей при создании или редактировании постов (см. Рисунок 8).

Рисунок 8 - Скриншот таблицы wp_postmeta

 

Требования к дизайну

Для дизайнера были сформулированы основные пожелания к будущему дизайну сайта:

·        Использование светлого фона.

·        Тексты написаны черным по светлому.

·        Использование фирменных цветов на основе логотипа.

·        Использование графических иконок, инфографики и т.д.

·        Яркий и запоминающийся дизайн.

Примеры сайтов

Чтобы дизайнер лучше понял, в какой стилистике должен быть выполнен сайт, был подобран список веб-сайтов:

·        Http://netology.ru/ - представление информации, отсутствие лишних элементов.

·        Http://agilis-design.ru/ - представление информации, иконки.

Стилистику этих сайтов и выделенные элементы дизайна можно использовать при создании интерфейса нашего сайта.

Элементы сайта

Шапка

·        Логотип.

·        Меню (главная, услуги, портфолио, о нас, контакты).

·        Телефон.

·        Ссылка «Оставить заявку».

Основная область

·        Левый сайдбар (кроме главной страницы).

·        Меню на странице «Услуги» и «Портфолио» (Поисковое продвижение, Контекстная реклама, Улучшение юзабилити, емейл-маркетинг, ремаркетинг).

·        Область контента.

Подвал

·        Копирайт и описание компании.

·        Телефон, Емейл.

Страницы сайта

Ниже приведен текстовый и графический контент, который будет размещен на сайте компании «Им-Ап».

Главная

На главной странице будет размещен следующий контент:

Важно показать проблему, которая есть у целевого посетителя нашего сайта:

·        Тратите много времени и денег на продвижение своего интернет-магазина, но получаете низкую отдачу?

·        За последний год ваши продажи не увеличились более, чем в два раза?

Мы предлагаем решение проблемы:

·        Увеличим продажи вашего интернет-магазина более, чем в три за год.

Наши особенности:

·        Мы занимаемся продвижением только интернет-магазинов (не работаем с корпоративными сайтами, порталами, блогами). Это позволило скопить нам большой опыт и поэтому, мы предлагаем только самые эффективные и проверенные решения для увеличение продаж.

Наши услуги в зависимости от задачи:

·        Нужно увеличить посещаемость интернет-магазина?

§  Поисковое продвижение (невысокая стоимость привлечения нового клиента, первый эффект через 3-4 недели).

§  Контекстная реклама Яндекс. Директ, Google Adwords (новые покупатели на третий день после запуска, гибкость - таргетинг по городам, реклама сезонного товара).

·        Нужно увеличить конверсию интернет-магазина?

§  Улучшение юзабилити (пользователи начнут склыдывать товары в корзину и оформлять заказы, а не просто бродить по вашему каталогу).

·        Нужно увеличить количество заказов?

§  Е-мейл маркетинг (повторная продажа или допродажа лояльной аудитории через емейл, максимальная персонализациия и таргетинг ваших клиентов, высокий процент конверсии - до 30%).

§  Ремаркетинг (показ рекламы посетителям, которые были на вашем сайте, но ничего не купили или наполнили корзину, но не оформили заказ).

В заключении, привести динамику продаж интернет-магазина за 2012 год, продвижение которого мы занимаемся с июля 2011 года (Рисунок 9).

Рисунок 9 - График продаж интернет-магазина

 


Услуги

В этой части описывается текстовый и графический контент, который будет располагаться на страницах «Им-Ап»

Поисковое продвижение

В вашем интернет-магазине продается отличный продукт (например, велосипед). Скорее всего, вы предлагаете покупателю бесплатную доставку до дома. Возможно и такое, что у вас самые лучшие условия на рынке для покупателей: низкая цена, гарантия и много других бонусов для покупателей.

Но вот незадача. Покупатель, который хочет купить велосипед, открывает Яндекс и вводит поисковые запросы «интернет-магазин велосипедов», «купить велосипед» и т.д. Но, увы, он так и не становится посетителем вашего интернет-магазина, потому что вас не было на первых позициях в поисковой выдаче. В итоге, он покупает у ваших конкурентов, у которых не самые выгодные условия.

Наша задача - вывести ваш интернет-магазин на первые позиции в поисковых системах. Нам важно, чтобы люди, которые ищут «велосипеды», находили именно ваш сайт с самыми лучшими «велосипедами».

Мы занимаемся seo-продвижением только интернет-магазинов!

Мы накопили хороший опыт и знаем, чем отличается продвижение обычного сайта от продвижения интернет-магазина:

·        Огромное количество продвигаемых страниц.

·        Зачастую, неуникальный контент для описания товаров.

Большинство SEO-специалистов не обращают внимания не эти особенности, что приводит к плачевным результатам.

Наша компания, строит стратегию продвижения, с учетом этих особенности.

Кроме этого, мы используем только «белые» методы продвижения (не обманываем поисковые системы). Это гарантирует, что ваш сайт никогда не будет забанен поисковыми системами.

А для внешней оптимизации интернет-магазина, мы покупаем только «вечные ссылки». Если в будущем, вы продолжите поисковое продвижение самостоятельно или с другими специалистами, достигнутые нами результаты будут приносить плоды еще очень долго.

При продвижении арендованными ссылками, если сменится специалист, вся ссылочная масса будет утеряна и сайт сильно упадет в поисковых системах. Кроме этого, Google начал активную борьбу с арендованными ссылками и банит сайты, которые их используют для продвижения.

Примеры наших работ

Мой Любимчик - интернет-зоомагазин www.mylubimchik.ru (см. Таблицу 1).

Регион: Новосибирск

Таблица 1 - Результаты поискового продвижения для сайта mylubimchik.ru

Запрос

Позиция

интернет-зоомагазин

1

интернет магазинов зоотоваров

1

купить корм для собак

1

купить корм для собак

2

зоомагазин в новосибирске

3


Как будет проходить работа

.        Вы оставляете заявку на поисковое продвижение.

.        Мы проводим бесплатный анализ вашего интернет-магазина. Подготавливаем список слов для продвижения. Называем окончательную цену наших услуг.

.        Занимаемся глубоким анализом вашего сайта, знакомимся с вашими конкурентами в поисковиках, разрабатываем семантическое ядро.

.        Работаем над внутренней оптимизацией сайта. Приводим ваш сайт в порядок, чтобы он соответствовал требованием поисковых систем. Уже здесь появляются первые результаты!

.        Нарашиваем ссылочку массу сайта. Позиции в поисковых системах начинают быстро расти!

.        Предоставляем подробные отчеты о проделанной работе и отчет о позициях для продвигаемых запросов.

Цены на тарифы на поисковое продвижение приведены в Таблице 2.

Таблица 2 - Тарифы на поисковое продвижения в компании «Им-Ап»


Стандарт

Максимум

XXL

Анализ сайта

+

+

+

Составление списка продвигаемых слов

+

+

+

Разработка семантического ядра

+

+

+

Внутренняя оптимизация сайта

+

+

Написание оригинальных текстов, кол-во знаков в месяц

10 000

25 000

50 000

Нарашивание ссылочной массы

+

+

+

Количество внешних ссылок, в месяц

20

40

60

Цена руб., в месяц

9 000

21 000

36 000

Контекстная реклама

Контекстная реклама - это отличный способ донести свое предложение до потенциальных покупателей, которые хотят купить ваш продукт и ищут о нем информацию в интернете.

Результат от контекстной рекламы можно получить практически сразу после запуска кампании (на 3-4 день).

Мы занимаемся контекстной рекламой только для интернет-магазинов. Никаких сайтов-визиток, блогов и форумов!

Мы целенаправленно сфокусированы на контекстной рекламе для интернет-магазинов. И постоянно повышаем эффективность наших кампаний. Поэтому, для вас мы будем использовать только проверенные и самые современные техники ведения контекстной рекламы.

Также, мы лучше других знаем, в чем особенности контекстной рекламы для интернет-магазин:

·        Большое количество объявлений. Из-за широкого ассортимента магазинов.

·        Реклама в разных регионах по большому количеству объявлений.

В чем особенности нашей работы?

·        Работаем только с Яндекс. Директ и Google. Adwords.

·        Ваши объявления всегда будут в спецразмещении.

·        Отдельные кампании для поисковых систем и тематических сайтов.

·        Придерживаемся правила «Одно объявление = одна ключевая фраза».

·        Ежедневный мониторинг кампаний и внесение правок.

Благодаря этому, вы получаете гарантированные результаты:

·        Высокий CTR для объявлений (20-30%).

·        Низкая стоимость клика (от 3 руб.).

·        Высокая конверсия покупок (от 5 до 25%).

Пример объявления приведен на Рисунке 10.

Рисунок 10 - Скриншот из системы Яндекс. Директ

Как будет проходить работа по контекстной рекламе?

.        Вы оставляете заявку на контекстную рекламу в Яндекс или Google.

.        Мы бесплатно анализируем ваш сайт на эффективность контекстной рекламы.

.        Подбираем ключевые слова, составляем объявления, настраиваем и запускаем кампанию.

.        Ежедневый анализ рекламной кампании, улучшение показателей CTR и снижение цены клика.

.        Ежемесячный отчет с графиками посещаемости, кликабельности, расходов и конверсии.

Тарифы на контекстную рекламу приведены в Таблице 3.

Таблица 3 - Тарифы на контекстную рекламу в компании «Им-Ап»

НачальныйСтандартМаксимум




Подбор ключевых слов и посадочных страниц

+

+

+

Составление рекламных объявлений

+

+

+

Анализ кампании, улучшение эффективности кампании

+

+

+

Ежемесячный отчет с графиками и пояснениями

+

+

+

Рекомендации по улучшению конверсии сайта

-

+

+

Ежедневный мониторинг и внесение правок

-

+

+

Гостевой доступ к аккаунту

-

+

+

Обхват кампании

1 регион

До 5 регионов

Вся Россия

Количество объявлений

До 50

До 100

До 200

Первый платеж, руб.

9 000

20 000

38 000

Из них бюджет Яндексу или Гуглу, руб.

6 000

15 000

30 000

Оплата услуг im-up.ru, руб.

3 000

5 000

8 000

Последующие платежи, руб.

8 000

19 000

36 000

Из них бюджет Яндексу или Гуглу, руб.

6 000

15 000

30 000

Оплата услуг im-up.ru, руб.

2 000

4 000

6 000


Улучшение юзабилити

Термин образован от английского слова usability, которое можно перевести как «удобство и простота использования». Может показаться, что для бизнеса абстрактное понятие «удобство использования» имеет второстепенное значение, а главным является ассортимент товаров и цена. Но это далеко не так.

Если человеку неприятен дизайн интернет-ресурса, он просто уйдет с него.

Если человеку непонятна форма регистрации, он не станет её заполнять.

Если человек сразу не разобрался с тем, как сделать заказ, он не станет его делать. Таковы печальные факты. Как видно, юзабилити сайта напрямую влияет на величину прибыли.

Каким образом улучшение юзабилити сайта может увеличить прибыль?

·        Рост продаж. Как уже было показано, от юзабилити в значительной степени зависит: сделает ли посетитель сайта покупку или уйдет к конкурентам. Чем привлекательнее дизайн, удобнее структура, проще формы заказа, тем больше объемы продаж.

·        Снижение издержек, связанных с поддержкой пользователей. Неудобства вызывают множество вопросов. Чтобы отвечать на них, владельцам интернет-магазинов приходится содержать большой штат сотрудников службы поддержки. Улучшение юзабилити сайта просто снимет эти вопросы - пользователи смогут во всём разобраться самостоятельно.

·        Уменьшение затрат на обучение нового персонала. Повысив юзабилити, можно сделать сайт понятнее не только для посетителей, но и для сотрудников. Это в свою очередь существенно уменьшит сроки включения новых работников в общий процесс. [9]

Емейл-маркетинг

Е-мейл маркетинг - это легкий способ донести коммерческое сообщение группе людей, которые используют электронную почту. Предварительно, эти люди должны совершить целевое действие на сайте: совершить покупку или подписаться на рассылку.

Мы выполняем все работы по емейл-маркетингу: создание концепции рассылок, создание дизайна, рекламных текстов, верстка макета рассылки, анализ эффективности.

Принципы нашей работы:

·        Нет спаму (рассылаем письмо только покупателям или тем, кто подписался на рассылку).

·        От наших рассылок всегда можно отписаться.

·        Мы используем максимум персонализации в рассылках: имена получателей, дни рождения и т.д.

Емейл-маркетинг - это самый дешевый и надежный способ получить повторные продажи от ваших лояльных покупателей!

Также, мы занимаемся наращиваем подписной базы вашего бизнеса. Мы нагреваем отношения с вашим клиентом, а затем продаем ему нужный товар.

Пример рассылки, созданной нами приведен на Рисунке 11.

Рисунок 11 - Пример емейл-рассылки для интернет-магазина Мой Любимчик

Ремаркетинг

Ремаркетинг - это рекламный механизм, посредством которого онлайн-реклама направляется тем пользователям, которые уже посетили интернет-магазин, но не совершили покупку.

Согласно исследованиям, от 95 до 98% пользователей покидают веб-сайт без совершения покупки. Ретаргетинг помогает компаниям нацеливать рекламу именно на таких пользователей. В простейшем виде, при использовании ретаргетинга пользователи видят рекламу конкретного продукта после того, как они покидают сайт данного продукта. Такой подход более эффективен, чем нетаргетированная рекламная кампания.

Ремаркетинг является трендом в рекламе западных интернет-магазинов. В России же, ремаркетинг используется только крупными интернет-магазинами (Enter.ru, Sapato, Ozon). Успейте подключить эффективный канал рекламы для лояльных посетителей, пока остальные ваши конкуренты не сдалели этого.

Пример баннера размещенного по технологии ремаркетинга размещен на Рисунке 12.

Рисунок 12 - Скриншот сайта avito.ru с примером ремаркетинга (баннер интернет-магазина Культура Сна)

 

.3 Реализация

 

Интерфейс сайта

Чтобы разработать дизайн сайта к работе был подключен профессиональный дизайнер. На сайте www.free-lance.ru был размешен тендер на дизайн сайта. Из нескольких кандидатур был выбран исполнитель. Для исполнителя был заполнен бриф на дизайн. Создание дизайна заняло 10 рабочих дней. Конечный результат дизайна представлен на Рисунке 13.


Рисунок 13 - Дизайн сайта «Им-Ап»

 

Верстка и программирование сайта

Для верстки шаблона использовалась связка технологий HTML, CSS и Javascript.

Верстка сайта выполнена div-блоками, так как она обеспечивает более быструю загрузку страниц сайта, код страницы удобен для чтения, содержимое div-блоков отображается по мере загрузки. В отличие от таблицы, в которой содержимое не отобразится до тех пор, пока все ее содержимое не загрузится.

Описание внешнего вида сайта (блоков, шрифтов и т.д.) вынесено в css-файл - style.css.

Технология Javascript используется для открытия формы «Отправить заявку» без перезагрузки страницы.

Результат работы

Результаты работы приведены в Приложении А в виде скриншотов основных страниц сайта.

Тестирование

Сайт был протестирован на корректность отображения во всех популярных браузерах. Скриншоты отображения сайта в разных браузерах приведены в Приложении Б.

Инструкция пользователям

Инструкция для администратора сайта.

Добавить материал в портфолио

1.      Нажимаем слева в меню: «Записи».

.        Выбираем пункт «Добавить запись».

.        Заполняем заголовок, текст, метку (это сайт, который будет указываться на главной странице портфолио и на странице материала сверху), цитату (краткое описание, которое будет только на главной странице портфолио под картинкой), добавляем миниатюру, выбираем нужную рубрику справа.

.        Нажимаем кнопку «Сохранить».

Добавить новую услугу

1.      Слева в меню нажимаем «Страница».

.        Выбираем пункт «Добавить новую страницу».

.        Справа в блоке «Атрибуты страницы» выбираем шаблон: uslugi.

Изменить статическую страницу (например, главная или о нас)

1.      Выбираем статическую страницу в левом меню (Главная, О нас и так далее).

.        Редактируем код редакторе «Текст».

Инструкция для пользователя сайта

Просмотр разделов сайта

Навигация между основными разделами сайта осуществляется через верхнее меню.

Навигация по типам услуг и типам работ в портфолио осуществляется через левое меню на соответствующих страницах (услуги и портфолио).

Заявка на оказание услуг

Чтобы оставить заявку на оказание услуг, нужно:

.        Кликнуть на ссылку «Оформить заявку» в левом верхнем углу.

.        Заполнить поля: Имя и фамилия, е-мейл, телефон, адрес сайта, бюджет типы услуг, комментарий

.        Нажать кнопку «Оформить заявку»

Также оставить заявку можно со страницы Портфолио и Услуга.

.        Заполнить поля: Имя и фамилия, Адрес сайта, Емейл, телефон, комментарий

.        Нажать кнопку «Оформить»

Задать вопрос

1.      Перейти в раздел Контакты

.        Заполнить поля: Имя и фамилия, телефон, емейл, сообщение

.        Нажать кнопку «Отправить сообщение»

 


5. Экономические расходы на реализацию проекта

 

.1 Описание проекта


«Им-Ап» - это компания, которая занимается увеличением продаж для владельцев и руководителей интернет-магазинов. В отличии от компаний, которые оказывают услуги по продвижению любых сайтов, мы работаем только с интернет-магазинами. Компания не занимается продвижение сайтов-визиток, блогов, промо-сайтов и т.д.

Благодаря этому, мы накопили большой опыт в работе с интернет-магазинами, поэтому используем только проверенные и рабочие способы продвижения, которые позволяют увеличить продажи в 2-3 раза за год.

Основные услуги компании: поисковое продвижение, контекстная реклама, улучшение юзабилити, е-мейл маркетинг, ремаркетинг.

Компания базируется в Новосибирске, но работать будет с интернет-магазинами из любых городов России.

Для расчета экономической эффективности использовался метод приведенных затрат [10].

5.2 Расчет экономической эффективности на основе метода приведенных затрат


Исходные данные для расчета приведены в Таблице 4.

Таблица 4 - Исходные данные для расчета эффективности методом приведенных затрат

Наименование показателей

Условные обозначения

Единицы измерения

Значение показателей





До внедрения системы

После внедрения системы

1

Заработная плата директора

З1

Руб.

25000

25000

2

Заработная плата интернет-маркетолога

32

Руб.

12000

12000

3

Заработная плата дизайнера

33

Руб.

10000

10000

4

Заработная плата веб-программиста

З4

Руб.


5000

5

Единый социальный налог

ЕСН

%

30,2

30,2

6

Районный коэффициент

Кр

%

25

25

7

Коэффициент накладных расходов

Кнакл

%

40

40

8

Нормативный коэффициент приведения затрат к единому году

Ен

-

-

0,2

9

Балансовая стоимость комплекса технических средств (ЭВМ, принтер и т.д.)

Соб

Руб.

30000

30000

10

Срок службы комплекса технических средств

Тэ

мес

60

60

11

Стоимость электроэнергии


Руб.

1,86

1,86

12

Время на разработку

Т

Мес.

-

6


При решении примем следующие допущения:

·        Заработная плата программиста на этапе разработки - 10000 руб.

·        Ответы на вопросы потенциальных клиентов по 1 часу каждый день.

·        Прием заявок на услуги по продвижению интернет-магазинов 1,5 часа каждый день.

·        Ежемесячные затраты на ремонт оборудования - 500 руб.

·        Ежемесячное потребление электроэнергии - 200 квт/ч.

·        Ежемесячные затраты на материалы - 1150 руб. (см. Таблицу 5).

Таблица 5 - Расходы на материалы

Материалы

Единица измерения

Кол-во

Цена за ед. (руб.)

Стоимость (Руб.)

Бумага

Лист

1000

0,25

250,00

Канцтовары

-


-

200,00

Картридж для принтера

Шт.

1

600,00

700,00

Итого

1150,00


1. Находим общее время на решение задач ответы на вопросы и запись клиентом на обслуживание интернет-магазинов, считая 247 рабочих дней в год:

T1 = УТ*247=(1,5+1)*247 = 617 часов = 77 дней = 2,5 месяца

. Находим месячный ФЗП:

ФЗП = УЗi * (1+Кр) * (1+ЕСН) = (25000 + 12000 + 10000) * (1 + 0,25)* (1 + 0,302) = 76492 руб.

. Находим прочие ежемесячные затраты, приняв затраты на ЖКХ 2000 руб., а затраты на связь и Интернет - 490 руб.:

Рпроч = Рмат + Ррем + Ржкх + Рээ + Ркс + Раморт = 1150 +500 + 2000 + (200 * 1,86) + 490 + 30000 / 60 = 5012 руб.

. Находим общие затраты до внедрения системы:

Ро = (ФЗП * (1 + Kнакл) + Рпроч) * T1 = (76492 * (1 + 0,4) + 5012) * 2,5= 280252 руб.

5. Находим капитальные затраты на разработку системы, учитывая только заработную плату программиста, накладные расходы и амортизационные отчисления:

Кр = (ФЗПр * (1+Kнакл) + Раморт) * Tр=

(10000 *(1 + 0,25)* (1 + 0,302) * (1 + 0,4) + 30000 / 60) * 6 = 139710 руб.

. Находим общее время на решение задач, ответы на вопросы потенциальных клиентов и запись на обслуживание интернет-магазинов, после внедрения системы:

T2 = T1 / 2 = 1,25 мес.

. Находим месячный ФЗП после внедрения системы:

ФЗП = УЗi * T* (1+ЕСН) = (25000 + 12000 + 10000 + 5000) * (1 + 0,25)* (1 + 0,302) = 84630 руб.

. Находим общие затраты после внедрения системы, считая прочие затраты неизменными:

Р1 = (ФЗП * (1 + Kнакл) + Рпроч) * T2= (84630* (1 + 0,4) + 5012) * 1,25 = 112054 руб.

. Найдем условный годовой экономический эффект от внедрения:

ДЭ = Ро - Р1 = 280252 - 112054 = 168198 руб.

. Найдем срок окупаемости разработки по задачам ответы на вопросы и запись на экскурсии:

Ток = 139710 / 168198 = 0,83 года = 9,9 мес.

. Найдем расчетный коэффициент приведения:

Ер = 1 / Ток = 1 / 0.83 = 1,2

Неравенство Ен < Ер выполняется (0,2 < 1,2), что доказывает целесообразность разработки и внедрения системы.

 


Заключение


В ходе проделанной работы, был проанализирован рынок компаний, которые предлагают услуги по продвижение интернет-магазинов. Были выявлены основные конкуренты и клиенты компании, выбрана целевая аудитория.

На основе этой информации, было разработано подробное техническое задание на разработку веб-сайта компании. Были выработаны технические требования для веб-сайта.

Далее, на базе технического задания был разработан интерфейс и дизайн сайта. Затем, сайт был сверстан и запрограммирован на CMS Wordpress с использованием HTML, CSS, Javascript. Было выполнено тестирование сайта.

В настоящее время сайт запущен в эксплуатацию и доступен по адресу www.im-up.ru.

 


Список литературы

интернет магазин веб сайт

1. Рынок интернет-торговли в России в 2011 году [Электронный ресурс]. - Режим доступа: http://www.siliconrus.com/stuff/InSales-analytics-4.pdf.

. Сколько в России интернет-пользователей [Электронный ресурс]. - Режим доступа: http://www.r-trends.ru/trends/social/social_531.html.

. Итоги интернет-торговли в России за 2012 и 2011 годы [Электронный ресурс]. - Режим доступа: http://www.bizhit.ru/index/e_commerce_oborot/0-159.

. Поисковая оптимизация [Электронный ресурс]. - Режим доступа: http://ru.wikipedia.org/wiki/Поисковая_оптимизация.

. Контекстная реклама [Электронный ресурс]. - Режим доступа: http://ru.wikipedia.org/wiki/Контекстная_реклама.

. Юзабилити [Электронный ресурс]. - Режим доступа: http://wiki.rookee.ru/YUzabiliti/.

. Ретаргетинг [Электронный ресурс]. - Режим доступа: http://ru.wikipedia.org/w/index.php? title=Ретаргетинг&stable=0&redirect=no.

. Каталог CMS / Бесплатные [Электронный ресурс]. - Режим доступа: http://www.cmsmagazine.ru/catalogue? sk=_partners&so=desc&box=&ctl=2&st=&bt=&pan=&cpp=40.

. Купер, А. Алан Купер об интерфейсе. Основы проектирования взаимодействия / А. Купер, Д. Кронин, Р. Рейман. - Санкт-Петербург: Символ, 2009. - 688 с.

. Кобылянский, В.Г. Организационно-экономический раздел дипломного проекта / В.Г. Кобылянский. - Новосибирск: Новосибирский государственный технический университет, 2009. - 79 с.

Приложение

Основной шаблон index.php

<? php get_header();?>

<div>

<? php get_sidebar('Menu');?>

</div>

<div>

<div>

<? php if (have_posts()):?>

<? php while (have_posts()):the_post();?>

<div>

<a href= "<? php the_permalink();?>">

<? php if (has_post_thumbnail()) {?>

<div id= «layer1»><? php the_post_thumbnail();?></div>

<div id= «layer2»></div>

<? php}?>

<div>

</a>

<div>

<div>

</div>

<? php endwhile;?>

<? php endif;?>

</div>

</div>

<div style= «clear:both;»></div>

Мета-информация и шапка сайта header.php

<! DOCTYPE html PUBLIC «- //W3C //DTD XHTML 1.0 Transitional //EN» «http://www.w3.org/TR/xhtml1/DTD/xhtml1-transitional.dtd»>

<html xmlns= «http://www.w3.org/1999/xhtml»>

<head profile= «http://gmpg.org/xfn/11»>

<title><? php bloginfo('name');?><? php wp_title();?></title>

<meta http-equiv= «Content-Type» content= "<? php bloginfo ('html_type');?>; charset=<? php bloginfo('charset');?>» />

<meta name= «generator» content= «WordPress <? php bloginfo('version');?>» /> <! - leave this for stats please ->

<link rel= «stylesheet» href= "<? php bloginfo ('stylesheet_url');?>» type= «text/css» media= «screen» />

<link rel= «alternate» type= «application/rss+xml» title= «RSS 2.0» href= "<? php bloginfo ('rss2_url');?>» />

<link rel= «alternate» type= «text/xml» title= «RSS.92» href= "<? php bloginfo ('rss_url');?>» />

<link rel= «alternate» type= «application/atom+xml» title= «Atom 0.3» href= "<? php bloginfo ('atom_url');?>» />

<link rel= «pingback» href= "<? php bloginfo ('pingback_url');?>» />

<script src=»/wp-includes/js/jquery/jquery.js» type= «text/javascript»></script>

<script src=»/wp-content/themes/sait/js/spoiler.js» type= «text/javascript»></script>

<link href= "<? php bloginfo ('template_url');?>/jflow.style.css» type= «text/css» rel= «stylesheet»/>

<script type= «text/javascript» src= «http://ajax.googleapis.com/ajax/libs/jquery/1.4.2/jquery.min.js»></script>

<script src= "<? php bloginfo ('template_url');?>/scripts/jflow.plus.js» type= «text/javascript»></script>

<script language= «javascript»>

$(document).ready (function() {

$(«#myController»).jFlow({:».jFlowControl», // must be class, use. sign: «#jFlowSlider», // must be id, use # sign: «#mySlides», // the div where all your sliding divs are nested in: «jFlowSelected», // just pure text, no sign: «900px», // this is the width for the content-slider: «350px», // this is the height for the content-slider: 400, // time in miliseconds to transition one slide:».jFlowPrev», // must be class, use. sign:».jFlowNext», // must be class, use. sign: true     

});

});

</script>

<? php wp_get_archives ('type=monthly&format=link');?>

<? php //comments_popup_script(); // off by default?>

<? php wp_head();?>

<link rel= «stylesheet» href= "<? php bloginfo ('template_url');?>/css/style.css»>

<link rel= «stylesheet» href= "<? php bloginfo ('template_url');?>/css/jquery-ui-1.8.19.custom.css»>

<script type= «text/javascript» src= "<? php bloginfo ('template_url');?>/js/jquery-1.7.2.min.js»></script>

<script type= «text/javascript» src= "<? php bloginfo ('template_url');?>/js/jquery-ui-1.8.19.custom.min.js»></script>

</head>

<body>

<div>

<div id= «header»>

<div id= «menu»>

<div id= «menu1»><p>8 800 300-30-30 <br/>

<a>

</div>

<div id= «menu2»><a href= "<? php echo home_url();?>">

<img src= "<? php bloginfo ('template_url');?>/image/logo.png» Width= «202» Height= «70»></a></div>

<div id= «menu3»>     

<? php get_sidebar('Sidebar');?>

</div>

</div>

</div>

Подвал сайта footer.php

<div>

<div id= «infa»>

<p>@ 2013 IM-UP <br/> Продвижение интернет-магазина</p>        

</div>

<div id= «pochta»>

<p>Электронная почта <br/> <a href=»">info@in-up.ru</a></p>      

</div>

</div>

<script>(function($) {

////////////////////////////////////////////////////

$('#color1 img:first').addClass («active»);

$(«#color1 img»).click (function() {

$(«#color1 img»).removeClass («active»);

$(this).addClass («active»);

})

// при загрузке страницы изначально задаем значение первого элемента

$(«#colorb1 img»).attr ('src', 'http://srv29037.ht-test.ru/wp-content/themes/them/image/r1.png');

//////////////////////////////////////////

$(«#color1 a»).hover (function() {

$(«#colorb1 img»).attr ('src',$(this).attr('href'));

$(«#colortext1»).text($(this).find («img»).attr('title'));

$(«#colortext1»).css («text-align», «center»);false;

})

$(«#color1 a»).click (function() {

$(«#colorb1 img»).attr ('src',$(this).attr('href'));

$(«#colortext1»).text($(this).find («img»).attr('title'));

$(«#colortext1»).css («text-align», «center»);false;

})

});

////////////////////////////////////////////////////////////////////

</script>

</div>

</body>

</html>

Страница с конкретной услугой или портфолио single.php

<div>

<? php(function_exists ('bcn_display'))

{_display();

}

?></div>

<? php if (have_posts()):?>

<? php while (have_posts()):the_post();?>

<div>

<h2>

<div>

<div>

$category = get_the_category();$category[1]->cat_name;

?> </div><div>

<div>

</div>

<div>

<p><? php the_content();?></p></div>

</div>

<? php endwhile;?>

<? php endif;?>

<? php get_footer();?>

Шаблон страницы услуги

<? php

/*Name: uslugi

*/

?>

<? php get_header();?>

<div>

<? php get_sidebar('Menu2');?>

</div>

<div>

<? php if (have_posts()):?>

<? php while (have_posts()):the_post();?>

<h2><? php the_title();?></h2>

<p><? php the_content();?></p>

<? php endwhile;?>

<? php endif;?>

</div>

<div style= «clear:both;»></div>

<? php get_footer();?>

Форма «Оформить заявку»

<p style=» font-family: Segoe UI; color:#696969; font-size: 22px; ">Оформить заявку</p>

<div>

<div id= «left»>

<p style= «color:#a7a7a7; font-family: Times New Roman; font-size: 12px; margin-top: 10px;»>Имя и фамилия<br />

[text* your-name] </p>

<p style= «color:#a7a7a7; font-family: Times New Roman; font-size: 12px; margin-top: 10px;»>Контактный емейл<br />

[email* your-email] </p>

<p style= «color:#a7a7a7; font-family: Times New Roman; font-size: 12px; margin-top: 10px;»>Телефон<br />

[text your-subject] </p>

<p style= «color:#a7a7a7; font-family: Times New Roman; font-size: 12px; margin-top: 10px;»>Адрес сайта<br />

[text your-subject1] </p>

<p style= «color:#a7a7a7; font-family: Times New Roman; font-size: 12px; margin-top: 10px;»>Бюджет<br />

<div id= «options»>

<label for= «price»><span style=«color:#a7a7a7; font-family: Times New Roman; font-size: 12px; «>От:</span>

<input type= «text» name= «price» id= «price» style= «margin-left: 30px; margin-top: -22px;»>

</label>

<label for= «price2»><span style= «color:#a7a7a7; font-family: Times New Roman; font-size: 12px;»>До:</span>

<input type= «text» name= «price2» id= «price2» style= «margin-left: 30px; margin-top: -16px;»>

</label>     

<div id= «slider_price»></div>

</div>

</p>

<p style= «color:#a7a7a7; font-family: Times New Roman; font-size: 12px; margin-top: 10px;»>Ваше сообщение<br />

[textarea your-message] </p>

</div>

<div id= «right»>

<p style= «color:#a7a7a7; font-family: Times New Roman; font-size: 12px; margin-top: 10px;»>Выбор услуги

<span style= «color:#303030; font-size:12px; ">[checkbox checkbox-22 «поисковое продвижение» «контекстная реклама» «улучшение юзабилити»]<span>

</p>

</div>

</div>

<p>[submit «Оформить заявку»]</p>

Таблицы стилей CSS - style.css (часть кода)

body {: 0 auto;: 980px;family: Segoe UI;

}

{: 23px;

}

#eModal-Container input {: 20px;:1;

}

#eModal-Container.wpcf7 {width: 100%;}li {style-type: none;

}

#header {: url (./image/hed.png) no-repeat 100% 100%;

}

#menu

{:110px;

}

#head {:290px;:url (./image/bgr.png) repeat-x;

}

#head1

{width: 600px;:left;left: 65px;

}

#head1 p

{: #333333;size: 48px;: 105px;

}

#head1.knop{

}

#head1.knop p {: #fff;size:15px;align:center;style: solid;width: 5px 5px 5px;color:#f9b000;:url (./image/knopka.png) repeat-x;: 40px;:340px;

}

#head1.knop p a {padding-top: 8px; padding-bottom: 12px;: block;: #fff;size:15px;decoration:none;

}

#head1.knop p:hover {radius:5px;style: solid;width: 5px 5px 5px;color:#f9bd00;

}

#head1.knop p:active {radius:5px;style: solid;width: 5px 5px 5px;color:#f9c300;

}

#head1.knop a:hover {: block;

}

#head2 {:url (./image/korzina.png) no-repeat;:225px;:260px;:right;top: 15px;right: 55px;

}

#menu1 {float: left;left: 20px;top: 8px;:155px;:url (./image/telef.png) no-repeat 90% 46%;

}

#menu1 p a

{:#1570a6;decoration:none;size: 12px;}

#menu2 {float: left; margin-right: 60px;}

#menu2 img {left: 90px;

}

#menu3 {padding-top: 10px; width: 1000px;width: 1000px;}

#menu3 ul li

{

margin-right: 1px;style-type:none;: left;

}

#menu3 ul li a

{text-decoration:none;: #000;top: 9px;right: 19px;left: 18px;bottom: 9px;size: 14px;

}

#menu3 ul li:hover {: #f9c300; padding-bottom: 2px; margin-right: 1px;

}

#menu3 ul li.current-menu-item {: #f9c300; padding-bottom: 2px; margin-right: 1px;

}

#menu3 ul li a:hover {background: url (image/strelka2.png) no-repeat 50% 96%;top: 9px;right: 19px;left: 18px;bottom: 9px;size: 14px;

}

#menu3 ul li.current-menu-item a {: url (image/strelka2.png) no-repeat 50% 96%;top: 9px;right: 19px;left: 18px;bottom: 9px;size: 14px;

}{size:12px;

}p {:url (./image/smile.png) no-repeat 0% 20%; padding-left: 20px;

}p {:url (./image/roz.png) no-repeat;left:250px

}

#text1 {left: 250px;: 545px;

}

Похожие работы на - Анализ рынка продвижения интернет-магазинов

 

Не нашли материал для своей работы?
Поможем написать уникальную работу
Без плагиата!
Без нейросетей!