Система муниципального управления городской округ г. Улан-Удэ

  • Вид работы:
    Курсовая работа (т)
  • Предмет:
    Основы права
  • Язык:
    Русский
    ,
    Формат файла:
    MS Word
    939,46 Кб
  • Опубликовано:
    2013-03-02
Вы можете узнать стоимость помощи в написании студенческой работы.
Помощь в написании работы, которую точно примут!

Система муниципального управления городской округ г. Улан-Удэ

Введение

В настоящее время в обществе сложились определенные социальные проблемы: снизился уровень жизни населения, негативные тенденции в состоянии здоровья населения, рост заболеваемости социально-обусловленными болезнями, безработица, проблемы безнадзорности слабой социальной защищенности детей, женщин, пожилых людей, инвалидов и других категорий малообеспеченных слоев населения. Социальная жизнь общества в первую очередь находится под ведением органов управления. Наиболее приближенным к проблемам общества является местное самоуправление. Муниципальное управление играет важную роль в развитии социальной сферы на территории, которого оно располагается.

Институт местного самоуправления способствует обретению населением полной свободы в выборе и использовании разнообразных форм непосредственной демократии (местных сходов, собраний жителей, референдумов и т.п.) в решении вопросов местного значения, повышению уровня его политического образования, приближает граждан к процессу государственного управления. В свою очередь, самоорганизация и самостоятельность осуществления общественно значимых функций, усиление гражданской ответственности самостоятельности населения, формирование гражданина с определенной организационной культурой и правосознанием, который может не только влиять на власть, но и участвовать в управлении.

Ни государство, ни местное самоуправление не могут полностью изолироваться и самоустраниться друг от друга. Местное самоуправление (МСУ) - это сложный и многогранный институт, включающий в себя государственные и общественные элементы, находящиеся во взаимодействии друг с другом.

В соответствии с Конституцией Российской Федерации местное самоуправление в Российской Федерации обеспечивает самостоятельное решение населением вопросов местного значения, владение, пользование и распоряжение муниципальной собственностью. Вопросы местного значения вопросы непосредственного обеспечения жизнедеятельности населения муниципального образования.

Федеральный закон №131 «Об общих принципах организации местного самоуправления в Российской Федерации» устанавливает вопросы местного значения поселения, муниципального района, городского округа, а также полномочия органов государственной власти по решению вопросов местного значения.

Интерес данной курсовой работы будет представлен муниципальному образованию городской округ г. Улан - Удэ.

 


Гл. 1. Характеристика и анализ муниципального образования


Ула́н - Удэ́ (бур. Улаан Үдэ) - столица республики Бурятия, её значимая и представительская часть, отражающая стратегическую задачу республики с учётом её геоэкономического, геополитического и геокультурного положения.

Улан-Удэ, как и многие сибирские города, был основан в XVII веке русскими землепроходцами. Город был основан в 1666 как казачье зимовье на правом берегу реки Селенги при впадении в неё реки Уды. В 1678 году уже известен как острог - форпост продвижения казаков на восток. В 1775 году Верхнеудинск получил статус города и герб согласно грамоте вольностей городам Екатерины II. Развитие торговых связей России с Монголией и Китаем, заселение Забайкалья русскими способствовали дальнейшему росту населения Верхнеудинска и его застройке. К 1700 году город уже имел «населения более 300 душ мужского пола».

Город делился на две части - городскую и слободскую. Городская часть состояла из деревянной крепости с башнями, пороховым погребом, артиллерийским цейхгаузом и гауптвахтой, а в слободской части размещались провиантские и заводские магазины, присутственные места, казармы, винные амбары, торговые лавки, частные дома и церкви. Население города занималось торговлей, хлебопашеством, ремеслами, перевозкой товаров, охотой, рыбной ловлей.

По долинам рек Уды и Селенги издавна обитали бурятские племена, занимавшиеся скотоводческим хозяйством и охотой. Общаясь с русскими казаками и поселенцами, буряты научились у них земледелию. Не раз русские казаки и буряты совместно отражали набеги иноземных захватчиков. Все это явилось той исторической основой, на которой в дальнейшем развилась и выросла дружба русского и бурятского народа.

июля 1934 года город был переименован в Улан-Удэ. В настоящее время представляет собой административный, экономический, промышленный и культурный центр республики.

Миссия, цель и задачи г. Улан - Удэ

Миссия формируется как основание для стратегического самоопределения города, выступает основой для выбора приоритетных направлений и типа будущего развития поселения:

Улан - Удэ - современный многофункциональный деловой и культурный центр, интегрированный в глобальную экономику, участвующий в инновационных национальных и региональных процессах, создающий комфортную среду обитания жителей и обеспечение высокого качества жизни населения.

Целью стратегии социально - экономического развития Улан - Удэ является усиление его конкурентоспособности для обеспечения динамичного развития города и повышения качества жизни населения. Для достижения цели необходимо решить комплекс взаимосвязанных задач.

Административно - территориальное устройство

Город Улан-Удэ является муниципальным образованием, наделенным законом Республики Бурятия статусом городского округа. Включает в себя внутригородские административно-территориальные единицы (районы, микрорайоны, поселки и т.д.), не являющиеся муниципальными образованиями.

Состоит из 3 районов:

Советский район.

Железнодорожный район.

Октябрьский район.

Районы образованы Постановлением Президиума ВЦИК от 25 марта 1938 года, переименованы Указом Президиума Верховного Совета РСФСР от 20 июня 1957 года. Образование, преобразование и упразднение административно-территориальных единиц в городе, присвоение им наименований, переименование, установление и изменение их границ производится в соответствии с действующим законодательством.

Улан - Удэ имеет официальные символы: герб, флаг и гимн, которые отражают исторические, культурные, местные традиции и особенности. Порядок официального использования символов устанавливаются решением городского Совета.

октября 2005 года Улан - Удэнский городской Совет депутатов утвердил положение о гербе и флаге города.

Башенная корона герба указывает на статус города Улан-Удэ - столицы субъекта Российской Федерации. Изображённое на центральном зубце короны соёмбо указывает на принадлежность к Республике Бурятия. В нижней части щита - лента Ордена Трудового Красного Знамени, в память о награждении города в 1984 году.

Гимном города является музыкально - поэтическое произведение, созданное композитором Ч. Павловым и поэтом Д. Дамбаевым, с авторским названием «Улан-Удэ» в 1966 году.

Градообслуживающая сфера

Жилищно-коммунальный комплекс

Жилищно - коммунальное хозяйство города является значимым сектором, который непосредственно влияет на качество жизни населения. Реконструкция и модернизация коммунальных объектов осуществляются на основе реализации Республиканской целевой программы «Жилище» на 2011 2015 гг., включающей в себя 6 подпрограмм, направленных на модернизацию и улучшение коммунальных объектов, а также на помощь нуждающимся гражданам и др.

Жилищный фонд города на 01.01.2011г. составляет 18,644 млн.кв.метров, в том числе 1,7 млн.кв.м (8,9%) составляет муниципальное жильё.

ЖКХ Улан - Удэ неоднородно и является проблематичным сектором, как и во всех многих городах России. Проблемой является эксплуатация старых деревянных домов, построенных ещё в начале прошлого века. Многие здания и сооружения находятся в аварийном состоянии и не отвечают современным требованиям благоустройства и комфорта. Численность населения, проживающего в ветхих и аварийных домах, находящихся в собственности муниципалитета составляет более 9 тыс. чел. На ликвидацию, капитальный ремонт и реконструкцию старого жилья требуется немалых финансовых средств и вложений.

Обеспеченность населения города жильём: в 1998г. - 15,7 кв. м., в 2005г. - 17,9 кв.м., 2011г. - 19,3 кв. м. на одного жителя. К 2015 г. поставлена задача достичь показателя обеспеченности жилья на одного человека - 21 кв.м.

В настоящее время 85% городского жилищного фонда оборудовано водопроводом, канализацией и центральным отоплением, 79% - горячим водоснабжением. Стоило бы отметить, недавнюю «тепловую войну» в 2011г. между Томской и Читинской компаниями за право осуществлять в Улан - Удэ обеспечение теплоснабжения в городе. Что повлекло за собой изменения тарифов на горячую и холодную воду, а также принесло с собой большие неудобства для плательщиков ЖК - услуг.

Транспортная инфраструктура

В настоящее время маршрутная сеть общественного пассажирского транспорта города насчитывает 71 автобусных и 4 трамвайных маршрутов. Во время летнего сезона организуется 15 маршрутов по дачным направлениям. Ежегодно перевозится до 100 миллионов пассажиров. Ежедневно услугами пассажирского транспорта пользуются более 270 тысяч горожан. До 80 % пассажиров перевозится частным транспортом.

Пассажирскими перевозками в Улан - Удэ заняты муниципальные унитарные предприятия «Городские маршруты », «Управление трамвая», а также водители - предприниматели.

За последние 10 лет значительно обострилась ситуация с аварийностью на дорогах города и республики. В Улан - Удэ значительно увеличилось количество транспортных средств, в том числе и пассажирского транспорта, при неизменной пропускной способности улиц, что создает предпосылки для роста ДТП. Спецификой городского пассажирского транспорта является то, что рынок пассажирских перевозок, в основном, представлен индивидуальными предпринимателями, объединенными в бригады (неюридические образования).

Производство

Основу экономического роста Улан - Удэ составляют предприятия промышленного производства. По состоянию на начало 2010 года в г.Улан-Удэ осуществляет свою деятельность 954 предприятия промышленности, в т.ч. в обрабатывающих производствах 767, электроэнергетике 82 предприятия.

Доля малых предприятий в промышленном производстве незначительная, но имеет тенденцию к росту. Особенно это наблюдается в пищеперерабатывающей отрасли и швейном производстве

Объём отгруженных товаров собственного производства, выполнено работ и услуг собственными силами по обрабатывающим производствам за 2010 год 32,376 млрд. рублей, наибольшую долю в структуре промышленной продукции занимают предприятия машиностроения - 62 %, пищевой промышленности - 11 %, производство мостовых конструкций - 5 %.

Таблица 1

Отрасли

Предприятия

Машиностроение <#"609198.files/image001.gif">

Одним из преимуществ города является высокая концентрация академических и отраслевых институтов, вузов. Научно-образовательный комплекс г.Улан-Удэ представлен 15 высшими учебными заведениями, Бурятским научно-исследовательским институтом сельского хозяйства СО РАСХН, Бурятским научным центром Сибирского отделения Российской Академии наук, включающий Геологический институт СО РАН, Институт общей и экспериментальной биологии СО РАН, Институт монголоведения буддологии и тибетологии СО РАН, Байкальский институт природопользования СО РАН, отдел региональных экономических исследований и отдел физических проблем при Президиуме БНЦ СО РАН.

Между тем по уровню инновационной активности г.Улан-Удэ заметно отстает от городов Сибири: Томска, Красноярска, Новосибирска, Иркутска.

Основным фактором, сдерживающим развитие инновационной деятельности в г. Улан-Удэ, является недостаток инвестиций как непосредственно в инновационную сферу, так и в предприятия традиционных отраслей, что определяет низкую инновационную активность, обусловленную отсутствием спроса на инновации.

Наука, которая неотделимо идёт вместе с инновациями, также находится не в самом лучшем состоянии. Сейчас в Улан-Удэ научными исследованиями занимается около шестисот учёных. Затраты на их деятельность составили в 2011 году порядка 370-ти миллионов рублей. Из них 80 процентов приходится на заработную плату и лишь 80 миллионов тратится на оборудование.

По данным Бурятстата уровень инновационной активности в городе оценивается как низкий. В городе из 103 обследованных крупных и средних предприятий (промышленности, связи и связанных с использованием вычислительной техники и информационных технологий) только 7(5) (или 6,8%) предприятий осуществляют инновационную деятельность, в том числе технологические инновации всего 4 организации.

Итак, основными проблемами сферы инвестирования и инноваций является:

Узкий спектр источников инвестирования, в том числе отсутствие венчурных и инвестиционных фондов и др.

Структура основных капиталов вкладывается в долю строительно-монтажных работ, и ведёт к уменьшению затрат на оборудование, инструментов, машин.

Низкая степень внедрения в производство наукоемких и высокотехнологичных разработок; отсутствие спроса на инновации. Незначительные затраты предприятий и организаций на НИОКР.

Туризм и культура

Улан-Удэ формируется как туристический центр Сибири и Дальнего Востока. В отличие от большинства городов Российской Федерации он обладает уникальными преимуществами - своей близостью к озеру Байкал, этнокультурными особенностями населения, в городе тесно переплетается культура более 100 национальностей, представлены практически все основные религии мира.

В Улан-Удэ находятся духовное управление Традиционной Буддийской Сангхи России, Улан-Удэнской и Бурятской епархии Русской Православной церкви, старообрядческие, римско-католическая, еврейская, мусульманская, армянская и другие общины. Духовная сфера общества исторически формировалась под взаимным влиянием буддизма, шаманизма коренных народов и старообрядческого православия, что обусловило особый климат, где в равной степени уживаются все культуры и религии.

Религиозно-этнические туристско-рекреационные ресурсы Улан-Удэ и прилегающих территорий - это организации и религиозные сооружения, связанные преимущественно с распространением буддизма. В этом отношении г. Улан-Удэ и являются уникальными субъектом Российской Федерации. В отличие от православных религиозных сооружений и архитектурно-исторических памятников, возникновение буддийских центров происходило в середине и конце XX века. В настоящее время в Улан-Удэ действуют:

Буддийский центр «Римпоче - Багша»,

Дацан «Хамбыр - Хурэ»,

Буддийский женский дацан «Зунгон Даржалинг»,

Буддийская община «Ламрим».

Наиболее известным буддийским центром является Иволгинский дацан, расположенный в 30 км от Улан-Удэ на территории Иволгинского района. На территории района также находится нетленное тело хамбы-ламы Д.Д. Итыгилова и Гуннское городище.

Основным «знаком отличия» и особым видом ресурса является непосредственная близость города к о.Байкал. Особая экономическая зона туристско-рекреационного типа на восточном побережье о. Байкал в 150-180 км от Улан-Удэ - это Байкальская гавань. Она будет состоять из пяти участков: Турка, Пески, Гора Бычья, Бухта Безымянная, Горячинск.

Власти рассчитывают, что после создания «Байкальской гавани» турпоток в Бурятию увеличится к 2015 году до 2 миллионов человек.

Планы по созданию особой экономической зоны туристско-рекреационного типа появились в конце 2005 года после визита в республику министра экономического развития России Германа Грефа. Спустя год заявка из Бурятии прошла конкурсный отбор, и республика попала в число 7 регионов России, где началось создание туристско-рекреационных зон. В июле 2010 года «Байкальскую гавань» включили в утвержденный правительством России список приоритетных инвестиционных проектов в Сибирском федеральном округе.

Всего в 2010 году объем государственных инвестиций составил около 2 млрд. рублей. В 2011 году в инфраструктуру «Байкальской гавани» инвестировано 3,8 млрд. руб. из бюджетов всех уровней. Инвесторы «Байкальской гавани» пользуются рядом налоговых льгот.

В структуре обслуживания туристов г. Улан-Удэ преобладает въездной туризм: количество принятых туристов в 2009 году превысило количество отправленных туристов в 6,6 раза. В структуре принятых туристов преобладают граждане России - внутренние туристы (93%). Доля иностранных граждан, совершивших путешествия по территории России составляет 7%. Среди иностранных туристов, посетивших г. Улан-Удэ, лидируют туристы из соседних государств: Монголии и Китая и традиционно наиболее мобильные представители Германии и США. Около половины посещений всех туристов связаны с досугом, рекреацией и отдыхом.

Инженерная инфраструктура

Теплоснабжение города Улан-Удэ осуществляется централизованно от ТЭЦ-1 и ТЭЦ-2 и локально от 35 котельных.

Источники тепловой энергии ОАО «ТГК-14» - ТЭЦ-1, ТЭЦ-2, котельные и тепловые сети, которые эксплуатируются без проведения модернизации и реконструкции последние 10 - 12 лет. Выработка тепловой энергии источниками тепла ТЭЦ-1 и ТЭЦ-2 остается на уровне 2000 года, что сдерживает развитие строительства, в том числе жилищного, в Юго-Восточной и центральной части г. Улан-Удэ.

Система электроснабжения г.Улан-Удэ характеризуется пониженной надежностью и энергодефицитом. Суммарное потребление электрической и тепловой энергии на территории муниципального образования в топливном эквиваленте составило в 2009 г. более 719,10 тыс. у.т. Общий объем потребления воды в 2009 г. составил 36,96 млн. куб. м (по данным МУП «Водоканал»), горячей воды - 8,35 млн. куб. м.

Проблемы: значительный износ оборудования, высокий уровень потерь энергетических ресурсов при их передаче, нехватка существующих мощностей для обеспечения быстрорастущих потребностей города.

В 2010 году разработана и принята муниципальная целевая программа энергосбережения и повышения энергетической эффективности на период до 2020 г. Программа рассчитана на три этапа и охватывает все сферы жизнедеятельности города: жилищный фонд, бюджетную сферу, систему коммунальной инфраструктуры, энергетику, промышленность, транспорт, строительство, наружное освещение.

2.2 Анализ внутренней среды городского округа

Промышленно - технологический комплекс

Город Улан-Удэ традиционно имеет полиотраслевую структуру экономики, где представлены основные виды экономической деятельности. Наряду с традиционными для города производственными секторами: машиностроением, пищевой промышленностью, производством готовых металлических изделий, металлургией, приборостроением, энергетикой, все более активно развиваются строительная индустрия, транспорт и связь, индустрия сервиса, промышленность строительных материалов.

По состоянию на начало 2012 года в г.Улан-Удэ осуществляет свою деятельность 954 предприятия промышленности, в т.ч. в обрабатывающих производствах 767, электроэнергетике 82 предприятия.

Наибольшую долю в структуре промышленной продукции занимают предприятия машиностроения - 62%, электроэнергетики - 20%, пищевой промышленности - 10%, производство мостовых конструкций - 4%.

ОАО «Улан-Удэнский авиационный завод» и Улан-Удэнский локомотиво-вагоноремонтный завод (ОАО «Желдорреммаш») занимают лидирующее положение в структуре промышленности. Авиационный завод выпускает вертолёты МИ - 171 и самолёты СУ - 25 различных модификаций, которые экспортируются в страны Азии, Африки, Южной Америки и Европы. Следующую позицию занимает производство пищевых продуктов и напитков. Для этой отрасли наиболее характерно участие предприятий малого бизнеса, вкладывающих инвестиции в приобретение современного оборудования. Третье место в структуре промышленного производства занимает такое предприятие как ЗАО «Улан-Удэстальмост», являющееся частью ОАО «Мотостройиндустрия». В 2009 году вследствие экономического кризиса по отрасли наблюдалось снижение объемов производства. В настоящее время ситуация стабилизировалась и предприятие планирует выйти на докризисные объёмы производства.

Среднесписочная численность работающих в промышленности 26 тыс. человек (по крупным и средним предприятиям), наибольшее количество работников задействовано в производстве транспортных средств и оборудования 13,2 тыс. чел., продуктов питания 2,1 тыс.чел., электрооборудования - 1,8 тыс. чел., готовых металлических конструкций - 1,8 тыс. чел.

Таблица 4. Структура промышленной продукции


2007

2008

2009

Промышленность

100

100

100

Обрабатывающие производства

62

78

80

производство пищевых продуктов, включая напитки

11

11

10

текстильное и швейное производство

0,1

0,0

0,1

производство кожи, изделий из кожи и производство обуви

0,1

0,2

0,1

обработка древесины и производство изделий из дерева

0,1

0,1

0,1

издательская и полиграфическая деятельность

0,1

0,4

0,3

производство прочих неметаллических минеральных продуктов

0,3

0,5

0,4

металлургическое производство и производство готовых металлических изделий

9

10

4

производство электрооборудования, электронного и оптического оборудования

3

3

2

производство транспортных средств и оборудования

37

53

62

Производство и распределение электроэнергии и воды

38

22

20


Трудовая и потребительская сферы

Динамика численности трудоспособного населения в целом отражает демографические тенденции Улан-Удэ. С начала 1990 годов численность трудоспособного населения возрастает с 221,2 тысяч человек до 248,9 тысяч человек в (2006 год), с 2007 года численность сокращается до 240,6 тыс. чел. (01.01.2010г.). В малых организациях в 2009 году по оценкам было занято 77 тыс. человек (с учетом индивидуальных предпринимателей). Отмечается возрастающая маятниковая миграция населения из прилегающих к городу территорий, работающего в организациях Улан-Удэ.

Вследствие старения и сокращения трудоспособного населения и «демографической ямы» 1990-х гг., в Улан-Удэ в последние годы отмечается увеличение коэффициента демографической нагрузки (количество лиц нетрудоспособного возраста на 1000 человек трудоспособного возраста). Если 1998 году данный показатель составлял 21,9 +, то в 2010 году достиг 26,4 +, дальнейшее его увеличение может стать значительным сдерживающим фактором экономического роста города. Численность экономически активного населения г.Улан-Удэ на 1 января 2010 года составила 183,86 тыс. человек или 75,5% трудоспособного населения. Улан-Удэ концентрирует 37,4% экономически активного населения Республики Бурятия.

Среднесписочная численность занятых на крупных и средних предприятиях города в 2009 году составила 106,1 тыс. чел. или 63,9% от числа занятых(9) в городе, в том числе: 104 тыс. человек без учета совместителей, 2,1 тыс. человек, занятных на условиях совместительства и по договорам гражданско-правового характера.

Проблемы:

. Наличие дисбаланса спроса и предложения на рынке.

. Проблема трудоустройства выпускников.

. Высокий уровень численности населения, работающего не по полученной специальности, занятого в сфере обслуживания; недостаточное развитие системы стимулирования населения для обучения прикладным и научным знаниям, саморазвития и повышения собственного квалификационного уровня.

Денежные доходы на душу населения в июне 2012 года составили 16535 рублей, потребительские расходы - 12536 рублей, в июне 2011 года - соответственно - 16781 и 11291 рубль.

Местный бюджет

Местные бюджеты - один из главных каналов доведения до населения конечных результатов производства. Через них общественные фонды потребления распределяются между отдельными группами населения. Из этих бюджетов известной мере финансируется и развитие отраслей производственной сферы, в первую очередь местной и пищевой промышленности, коммунального хозяйства, объем продукции и услуги которых также являются важным компонентом обеспечения жизнедеятельности населения.

Город имеет свой собственный бюджет. Порядок формирования, утверждения и исполнения местного бюджета, а также порядок контроля за его исполнением определяются федеральным законодательством, законами Республики Бурятия, настоящим Уставом и решениями городского Совета.

За 2010 год доходы бюджета города составили 4 693 940,4т.р., из которых 33% поступило в виде межбюджетных трансфертов, 67% обеспечено за счет собственных доходов. Львиная доля поступлений налога - более 70% - обеспечивается за счет объектов розничной торговли. Доходы местного бюджета г. Улан-Удэ складываются из налоговых доходов, а также от предпринимательской и иной приносящей доход деятельности (платное образование, платная медицина, платные культурные мероприятия и др.).

Безопасность

Коэффициент преступности (количество зарегистрированных преступлений на 10 тыс. чел.) в городе значительно выше, чем по республике в целом. Практически каждое второе преступление, зарегистрированное на территории Республики Бурятия, совершено в г. Улан-Удэ. При этом 12% преступлений, совершаются несовершеннолетними гражданами или при их соучастии. Криминогенная ситуация напрямую влияет на экономическое развитие города, благополучие её населения. Согласно рейтингу российских городов «Самые привлекательные для бизнеса города России», проводимым журналом «РБК» (РосБизнесКонсалтинг), город Улан-Удэ по итогам 2009 года занял 49 место из 62 городов России (в 2008г. 51 место) с численностью свыше 250 тыс.чел.

На сегодняшний день город не имеет устойчивых перспектив развития для отраслей и секторов экономики. Более сильная промышленность смежных регионов ограничивает в этой части конкурентоспособность промышленных предприятий Улан-Удэ. Не имея до настоящего времени собственной выраженной специфики, город не может конкурировать с соседними, более интенсивно развивающимися городами. Промышленное развитие Иркутска и Читы существенно влияет на динамику экономического развития регионов, привлекая человеческие ресурсы из близлежащих территорий, в том числе, из Бурятии и города Улан-Удэ.

Следствием неконкурентоспособности города в будущем станет прогнозируемый отток ресурсов развития, в первую очередь, кадров и инвестиций. Значит, что сегодня необходим поиск иных, альтернативных, вариантов развития города, компенсирующих указанные ключевые риски.

Анализ внешних и внутренних факторов позволяет выявить те отрасли и виды деятельности, где город обладает значительным потенциалом развития, а также сформулировать конкретные задачи и меры, которые должны быть выполнены для реализации этого потенциала.

SWOT - матрица

Сильные стороны

Возможности

Геостратегическое положение города

Становление опорной точкой в развитии дипломатических, торговых отношений России с странами АТР

Непосредственная близость к озеру Байкал

Развитие экологического бизнес - туризма

Этнокультурные особенности

Центр буддизма в России

Международный аэропорт, участок Транссибирской железной дороги, Байкало-Амурской магистрали

Организации транзитного товаропотока и транспортного обслуживания производств

Слабые стороны

Угрозы

Неразвитость инженерной инфраструктуры

Снижение уровня жизни населения, отрицательное влияние на экономику в целом

Изношенность транспортных средств, технологическое отставание технических средств и недостаток инвестиций

Дисбаланс отраслей экономик

Отсутствием дешевых ресурсов для обеспечения производственного процесса

Неэффективность городской экономики

Низкая инвестиционная привлекательность

Снижают конкурентоспособность на рынке капитала и сдерживают поступление внешних инвестиций



Гл. 3. Разработка управленческих решений по эффективной организации местного самоуправления в муниципальном образовании

.1 Разработка структуры органов МСУ, организационной структуры и штатного расписания местной администрации

Органы местного самоуправления - избираемые непосредственно населением и (или) образуемые представительным органом муниципального образования органы, наделенные собственными полномочиями по решению вопросов местного значения.

Структуру органов местного самоуправления составляют: Улан - Удэнский городской Совет депутатов, глава муниципального образования - мэр города, Администрация города и Контрольно-счетная палата города.

Порядок формирования, полномочия, срок полномочий, подотчетность, подконтрольность органов местного самоуправления, а также иные вопросы организации деятельности указанных органов определяются настоящим Уставом.

Городской совет

Представительным органом местного самоуправления города является Городской Совет. 19 декабря 2007 года Улан-Удэнский городской Совет депутатов наделен полномочиями юридического лица.

В настоящее время в составе городского Совета 26 депутатов, полномочия которых начались со дня их избрания и прекратятся через пять лет, в день начала работы Улан-Удэнского городского Совета депутатов нового 5 созыва.

Среди народных избранников 16 предпринимателей, один военнослужащий, представители бюджетной сферы. В их числе три заслуженных врача РБ, один заслуженный врач РФ, четыре заслуженных работника сферы обслуживания РБ, заслуженный строитель РБ, заслуженный инженер РБ, заслуженный работник транспорта РБ, заслуженный работник социальной защиты населения РБ, два заслуженных работника здравоохранения РБ.

В компетенции Улан-Удэнского городского Совета депутатов находится решение всех больших и малых проблем городского округа "город Улан-Удэ", касающихся обеспечения его жизнедеятельности, в том числе принятие Устава города; утверждение местного бюджета; установление местных налогов, сборов и льгот; принятие планов и программ развития города; формирование городской Избирательной комиссии и многое другое.

Городской Совет самостоятельно определяет свою структуру. Возглавляется председателем и заместителем председателя, избираемых городским Советом из своего состава тайным голосованием.

Председатель городского совета депутатов - Голков Александр Михайлович, родился в 1965 году в г. Улан - Удэ. Полномочия председателя городского Совета:

представляет городской Совет в отношениях с населением города, органами и должностными лицами местного самоуправления города, органами территориального общественного самоуправления, организациями, органами государственной власти;

созывает заседания городского Совета;

осуществляет руководство подготовкой заседаний городского Совета;

председательствует на заседаниях городского Совета;

издает постановления, распоряжения и приказы по вопросам организации деятельности городского Совета;

назначает и освобождает от должности работников аппарата городского Совета, обладает правом их приема на работу и увольнения;

осуществляет общее руководство работой аппарата городского Совета;

от имени городского Совета подписывает заявления в суды, выдает доверенности и др.

Основной организационно - правовой формой работы городского Совета являются сессии (очередные, внеочередные), проводимые не реже одного раза в три месяца. Внеочередные сессии проводятся по инициативе мэра города, председателя городского Совета или не менее одной трети установленной численности депутатов городского Совета. Сессия городского Совета правомочна, если на ней присутствует более 50 процентов от числа избранных депутатов, проводятся гласно и носят открытый характер.

Депутаты городского Совета избираются на срок полномочий городского Совета. Полномочия депутата начинаются со дня его избрания и прекращаются со дня начала работы городского Совета нового созыва.

Депутат представляет в городском Совете интересы населения своего избирательного округа и города Улан-Удэ, отчитывается перед избирателями о своей депутатской деятельности не реже одного раза в год, ведет прием граждан, рассматривает поступившие к нему заявления, жалобы и предложения, в рамках своих полномочий способствует их своевременному разрешению.

Полномочия городского Совета могут быть прекращены:

в случае принятия городским Советом решения о самороспуске.

в случае вступления в силу решения суда о неправомочности данного состава депутатов городского Совета.

в случае преобразования городского округа "город Улан-Удэ", в соответствии с федеральным законом, а также в случае упразднения муниципального образования и др.

Досрочное прекращение полномочий городского Совета влечет досрочное прекращение полномочий его депутатов.

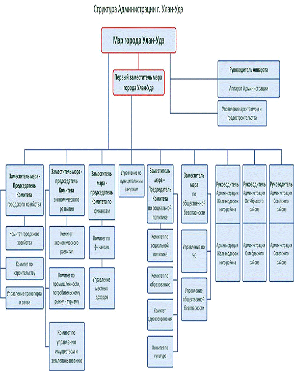
Администрация

Администрация города является исполнительно-распорядительным органом местного самоуправления города Улан-Удэ, обладает правами юридического лица.

Администрация возглавляется и формируется мэром города в соответствии с федеральными законами и Уставом городского округа. Мэр города является высшим должностным лицом города, обладающим собственными полномочиями по решению вопросов местного значения. Осуществляет свои полномочия на постоянной основе, избирается на муниципальных выборах на основе всеобщего равного и прямого избирательного права при тайном голосовании сроком на 5 лет.

Айдаев Геннадий Архипович - мэр города Улан - Удэ, родился в 1950 году в селе Вершино - Рыбное Красноярского края. Доктор экономических наук, профессор, член - корреспондент Международной инженерной академии, Российской муниципальной академии, академик Международной академии менеджмента, профессор Восточно - Сибирского государственного технологического университета. Заслуженный экономист Республики Бурятия. Кавалер ордена Почёта, ордена Полярной Звезды (Монголия).

Полномочия мэра города начинаются со дня его вступления в должность и прекращаются со дня вступления в должность вновь избранного мэра города. Мэр города не позднее 30 дней с момента официального объявления об избрании на должность принимает присягу. Полномочия:

) представляет город Улан-Удэ в отношениях с органами местного самоуправления других муниципальных образований, органами государственной власти, гражданами и организациями, без доверенности действует от имени города Улан-Удэ;

) подписывает и обнародует в порядке, установленном настоящим Уставом, решения, принятые городским Советом;

) издает в пределах своих полномочий постановления и распоряжения;

) вправе требовать созыва внеочередного заседания городского Совета;

) представляет на рассмотрение и утверждение городскому Совету проект местного бюджета и отчет об его исполнении;

) представляет на рассмотрение городскому Совету проекты решений об установлении, изменении или отмене местных налогов и сборов, а также решений, предусматривающих расходы, покрываемые за счет местного бюджета;

) формирует Администрацию города и руководит ее деятельностью в соответствии с Уставом городского округа «город Улан-Удэ» и Положением об Администрации города и др.

Структура Администрации города и Положение об Администрации города утверждаются городским Советом по представлению мэра города. В структуру Администрации могут входить отраслевые (функциональные) и территориальные органы Администрации. Территориальные (районные) администрации возглавляются руководителями. Руководители структурных подразделений Администрации города в пределах своих полномочий могут заключать договоры, соглашения.

В качестве совещательных органов в Администрации города, в ее структурных подразделениях могут создаваться коллегии или консультативные общественные советы.

К полномочиям Администрации города относятся:

) решение вопросов местного значения в соответствии с федеральными законами, настоящим Уставом, решениями городского Совета, постановлениями и распоряжениями мэра города;

) исполнение отдельных государственных полномочий, переданных Администрации города федеральными законами и законами Республики Бурятия;

) разработка и организация реализации концепций, планов и программ развития города, утверждаемых городским Советом;

) разработка проекта местного бюджета;

) исполнение местного бюджета;

) контроль за использованием территорий и инфраструктуры города;

) управление муниципальной собственностью в соответствии с действующим законодательством и решениями городского Совета и др.



Контрольно-счетная палата

Контрольно-счетная палата города Улан-Удэ является постоянно действующим органом муниципального финансового контроля, образуемым Улан - Удэнским городским Советом депутатов и подотчетным ему, осуществляет свою деятельность самостоятельно, обладает правами юридического лица.

Контрольно-счетная палата формируется в целях контроля за исполнением местного бюджета, соблюдением установленного порядка подготовки и рассмотрения проекта местного бюджета, отчета о его исполнении, а также в целях контроля за соблюдением установленного порядка управления и распоряжения имуществом, находящимся в муниципальной собственности.

Состоит из председателя, заместителя председателя, аудиторов и аппарата Контрольно - счетной палаты.

Структура и численность Контрольно - счетной палаты утверждается городским Советом по представлению председателя Контрольно-счетной палаты. Председатель Контрольно-счетной палаты, заместитель председателя, аудиторы назначаются на должность сроком на 5 лет решением городского Совета.

Штатная численность Контрольно-счетной палаты города Улан-Удэ в количестве 12 человек: председатель, заместитель председателя, 4 аудитора и в аппарате 6 человек.

Структура Контрольно-счетной палаты города Улан-Удэ



Заключение

Одной из важнейших мер, обеспечивающих устойчивое социально - экономическое развитие города является изменение системы управления или способов принятия управленческих решений.

Недостаток финансовых средств на решение вопросов местного значения, опять же ставит вопрос об оптимизации муниципального устройства. Проблема оптимизации муниципального управления постоянно обсуждается и рассматривается на всех уровнях.

Подобная ситуация характерна не только для города Улан - Удэ, но и для России в целом, в связи с чем в регионах возникло движение по пересмотру муниципального устройства. 7 февраля 2010г. полномочный представитель Президента Российской Федерации в Сибирском федеральном округе Виктор Толоконский в рамках рабочей поездки в Иркутскую область также обратил внимание на необходимость оптимизации системы муниципального управления. Отметил: «Чтобы формировалась структура, которая позволяет эффективно решать те или иные задачи и на долгосрочной основе выстраивать межбюджетные отношения».

Ключевой вопрос местного самоуправления - это объединение усилий местного населения по решению местных вопросов, которые в конечном счете обеспечивают демократизм, стабильность и целостность российского государства. Только сильная местная власть, финансово обеспеченная и самостоятельная может обеспечить благоприятное развитие своей территории и населения.

Список литературы

131-ФЗ «Об общих принципах организации местного самоуправления в российской Федерации» от 6.12.2003г.

Европейская хартия, октябрь 1985г.

Устав городского округа «Город Улан - Удэ » от 19.12.2009г.

Статья «Ключевая роль местного самоуправления в укреплении государственности», Владимир Мокрый.

Статья «Кто был мэром 100 лет назад?» Анна Галлас

Роль местного самоуправления в повышении качества жизни населения, Виктор Мосейко, Наталья Морозова 2011г.

Статья Замула И.Ю. Институт монголоведения, буддологии и тибетологии СО РАН.

Деятельность должностных лиц в системе местного самоуправления бурят в 19 - нач. 20 в.в.; Бутид Жалсанова 2011г.

Похожие работы на - Система муниципального управления городской округ г. Улан-Удэ

 

Не нашли материал для своей работы?
Поможем написать уникальную работу
Без плагиата!
Без нейросетей!