|
Тип авто трансформатора
|
Номинальная мощность, МВА
|
Наибольший допустимый ток, А
|
Номинальное напряжение, кВ
|
Потери холостого хода, кВт
|
|
автотрансф
|
обмотки НН
|
|
ВН
|
СН
|
НН
|
|
|
АТДЦТН - 250000/500/110
|
250
|
100
|
520
|
500
|
110
|
10
|
200
|
|
Напряжение короткого замыкания, %
|
Ток холостого хода, %
|
|
ВН - СН
|
ВН - НН
|
СН - НН
|
|
|
13
|
33
|
18,5
|
0,4
|
|
|
|
|
|
|
|
|
|
|
|
Проверяем обмотку низшего напряжения автотрансформатора:
(1.8)
где
- мощность нагрузки на стороне НН:
(1.9)
МВА 100
55
Данный
автотрансформатор удовлетворяет условиям выбора.
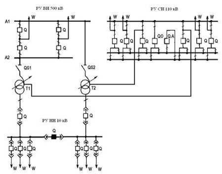
2. Выбор схемы РУ устройств высшего, среднего и низшего напряжений
На стороне высшего напряжения (ВН) 500 кВ выбираем кольцевую схему
четырёхугольник.
На стороне среднего напряжения (СН) 110 кВ выбираем схему с двумя
рабочими и одной обходной система сборных шин.
Для стороны низшего напряжения (НН) 10 кВ выбираем схему с одной
секционированной системой сборных шин.
Рис 2.1. Схемы распределительных устройств подстанции 500/110/10 кВ.
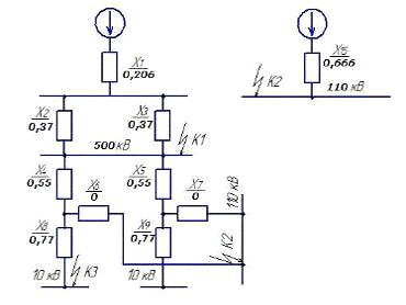
3. Расчет токов короткого замыкания
Составим схему замещения для расчета токов коротких замыканий:
Рис. 3.1. Схема замещения подстанции 500/110/10 кВ.
Расчет
будем производить в относительных единицах. Принимаем базовую мощность
.
3.1 Определение сопротивлений схемы замещения
Определяем сопротивление системы, приведенное к базовым условиям:
, (3.1.1)
где
- относительное номинальное сопротивление
энергосистемы:
;
-
номинальная мощность энергосистемы, МВ·А:

.
.
Определим
сопротивление воздушной линии электропередач (ВЛЭП):
, (3.1.2)
где
- удельное значение индуктивного сопротивления ВЛЭП,
Ом/км;
= 0,32
Ом/км для U=500 кВ [1, 130];
Uср - среднее значение напряжения на шинах ВН, кВ:
Uср = 515 кВ;
- длина
ВЛЭП от энергосистемы до подстанции, км:
= 310
.
.
Определяем
сопротивление трансформатора в относительных единицах согласно [1, 131]:
, (3.1.3)
где Sном - номинальная мощность
трансформатора, МВ·А:
Sном = 250 МВ·А;
-
сопротивление обмоток трансформатора, согласно [1, 129]:
,
(3.1.4)
,
(3.1.5)
. (3.1.6)

,

,
%.
Тогда
,
,
.
.2
Расчет токов короткого замыкания в точке К1
а) б)
Рис. 3.2.1. Схемы замещения для расчета токов короткого замыкания в точке
К1:
а) полная схема; б) упрощенная схема.
Определяем эквивалентное сопротивление:
; (3.2.1)
;
; (3.2.2)
.
Определяем
базовый ток согласно [1, 142]:
, (3.2.3)
где
- среднее напряжение короткого замыкания в точке К1,
кВ:

.

.
Определим
начальное значение периодической составляющей тока короткого замыкания в точке
К1 согласно [1, 142]:
, (3.2.4)
где
- ЭДС системы:
= 1 [1,
130]

.
Определяем
ударный ток системы при коротком замыкании в точке К1 согласно [1, 148]:
, (3.2.5)
где
- ударный коэффициент:
=1,895
[1, 150].

.
Определяем
апериодическую составляющую тока короткого замыкания в момент времени t
согласно [1, 151]:
, (3.2.6)
где
- время отключения линии при коротком замыкании, с:
-
собственное время отключения выключателя, с:
= 0,025 с
(для выключателей типа ВВБК - 500Б - 50), [1, 630];
- время
срабатывания релейной защиты, с:
= 0,01с;

;
-
постоянная времени затухания апериодической составляющей тока короткого
замыкания, с:
=0,06 с
[1, 150]

.
Определяем
периодическую составляющую тока короткого замыкания в момент времени t.
Так как система всегда является удаленной от места короткого замыкания, то
.
(3.2.7)

.
.3 Расчет токов короткого замыкания в точке К2
а) б)
Рис. 3.3.1. Схемы замещения для расчета токов короткого замыкания в точке
К2:
а) полная схема; б) упрощенная схема.
Определяем эквивалентное сопротивление:
; (3.3.1)
;
; (3.3.2)
.
Определяем
базовый ток согласно [1, 142]:
, (3.3.3)
где
- среднее напряжение короткого замыкания в точке К2,
кВ:

.

.
Определим
начальное значение периодической составляющей тока короткого замыкания в точке
К2 согласно [1, 142]:
, (3.3.4)
где
- ЭДС системы:
= 1 [1,
130]

.
Определяем
ударный ток системы при коротком замыкании в точке К2 согласно [1, 148]:
, (3.3.5)
где
- ударный коэффициент:
=1,608
[1, 150].

.
Определяем
апериодическую составляющую тока короткого замыкания в момент времени t
согласно [1, 151]:
, (3.3.6)
где
- время отключения линии при коротком замыкании, с:
-
собственное время отключения выключателя, с:
= 0,045 с
(для выключателей типа ВВБК - 110Б -50) [1, 630];
- время
срабатывания релейной защиты, с:
= 0,01с;

;
-
постоянная времени затухания апериодической составляющей тока короткого
замыкания, с:
= 0,02 с
[1, 150]

.
Определяем
периодическую составляющую тока короткого замыкания в момент времени t.
Так как система всегда является удаленной от места короткого замыкания, то
.
(3.3.7)

.
3.4 Расчет токов короткого замыкания в точке К3
а) б)
Рис. 3.3.1. Схемы замещения для расчета токов короткого замыкания в точке
К3: а) полная схема; б) упрощенная схема.
Определяем эквивалентное сопротивление:
; (3.4.1)
.
Определяем
базовый ток согласно [1, 142]:
, (3.4.2)
где
- среднее напряжение короткого замыкания в точке К3,
кВ:

.

.
Определяем
начальное значение периодической составляющей тока короткого замыкания в точке
К3 согласно [1, 142]:
, (3.4.3)
где
- ЭДС системы:
= 1 [1,
130]

.
Определяем
ударный ток системы при коротком замыкании в точке К3 согласно [1, 148]:
, (3.4.4)
где
- ударный коэффициент:
=1,85 [1,
150].

.
Определяем
апериодическую составляющую тока короткого замыкания в момент времени t
согласно [1, 151]:
,
(3.4.5)
где
- время отключения линии при коротком замыкании, с:
-
собственное время отключения выключателя, с:
= 0,06 с
(для выключателей типа ВЭ - 10 -31,5) [1, 630];
- время
срабатывания релейной защиты, с:
= 0,01с;

;
-
постоянная времени затухания апериодической составляющей тока короткого
замыкания, с:
= 0,01 с
[1, 150]

.
Определяем
периодическую составляющую тока короткого замыкания в момент времени t.
Так как система всегда является удаленной от места короткого замыкания, то
, (3.4.6)
Результаты расчетов токов короткого замыкания заносим в табл. 3.1.
Таблица №3.1
|
Точки К З
|
Uном, кВ
|
, кA , кА , кА , кA
|
|
|
|
|
К1 К2 К3
|
500 110 10
|
2,86 7,53 31,05
|
7,66 17,07
78,48
|
2,28 7,53 31,05
|
2,25 1,12 0,04
|
подстанция трансформатор питание ток
4. Выбор сборных шин
4.1 Выбор сборных шин на стороне СН (110 кВ)
Определяем расчётный и максимальный токи сборных шин на стороне СН:
, (4.1.1)
. (4.1.2)


По
табл. П3.3 [1, 624] принимаем шины марки АС - 1000/56, с сечением провода q =
1000 мм2 , наружным диаметром провода d = 42,4 мм,
допустимой токовой нагрузкой 
,
расстояние между фазами 
.
Условия
проверки гибких шин:
Проверка
по допустимому току
, [1,
233] (4.1.3)
, [1,
233] (4.1.4)
Проверку
гибких шин на схлёстывание не производим, т.к.
[1,233].
Проверка
сборных шин по условию коронирования:
При горизонтальном расположении проводов напряженность электрического
поля на средней фазе больше на 7%, чем расчетное значение, т.е.
, [1,
238] (4.1.5)
где
- начальная критическая напряженность электрического
поля, при котором возникает корона,
:
, [1,
237] (4.1.6)
где
m - коэффициент, учитывающий шероховатость поверхности
провода:
m = 0,82 [1,
237];
- радиус
провода, см:
=2,12 см
(4.1.7)

.
Е
- напряженность электрического поля около провода,
, [1,
237] (4.1.8)
где:
Dcp - среднее геометрическое расстояние между проводами
фаз, расположенными горизонтально, см:
, [1,
237] (4.1.9)
где
D - расстояние между соседними фазами, см:
D = 300 см
[1,237]

.

.
,




.
Таким
образом, шины АС - 1000/56 по условиям короны проходят.
Проверяем
сечение на термическое действие тока короткого замыкания:
, [1,
220] (4.1.10)
где
- выбранное поперечное сечение шины,
;
-
минимальное сечение по термической стойкости,
:
, [1,
191] (4.1.11)
где
,
(4.1.12)

, 
.

,
с
- коэффициент для алюминиевых шин,
:
[1,192].





Условие
проверки на термическое действие выполняется.
.2
Выбор сборных шин на стороне НН (10кВ)
Определяем
расчётный и максимальный токи сборных шин на стороне НН:
. (4.2.1)
. (4.2.2)

,

.
По
табл. П3.5 [1, 625] выбираем алюминиевые 3-х полосные шины прямоугольного
сечения 2(120×10) мм2 с Iдоп = 3760 А;
Условия
проверки жёстких шин:
Выбираем
сечение шин по нагреву (по допустимому току):
;
.
,
.
Условие
по допустимому току выполняется.
Проверяем
выбранные шины на термическую стойкость при коротком замыкании. Согласно
(4.1.11):
,
где
минимальное сечение по термической стойкости
при
= 0,01 с,
= 0,07 с
согласно (4.1.12) и (4.1.13) равно:

.

.
.
Условие
проверки на термическую стойкость выполняется.
Проверяем
шины на механическую прочность. Шины будут механически прочны, если будет
соблюдаться условие:
, [1,
222] (4.2.3)
где
- допустимая величина напряжения, МПа:
, для
алюминиевого сплава [1,224]
-
расчетная величина напряжения, МПа, определяемая для шин коробчатого сечения,
расположенных по вершинам прямоугольного треугольника по:
[1, 227] (4.2.4)
где
а - расстояние между фазами, м:
а
= 0,5 м, [1,221];
- длина пролёта
между изоляторами:
= 5 м,
согласно [1.229];


кА
- момент
сопротивления шины,
.

(4.2.15)
Принимая,
что швеллеры шин соединены жестко по всей длине сварным швом, получаем:

.
,
Условие
выбора выполняется, т.е. шины механически прочны.
5.1 Выбор выключателя на стороне СН
Согласно (4.1.1) и (4.1.2)

,

.
Согласно
табл.3.1:

,

,

.
По
табл.П4.4 [1,630] предварительно выбираем выключатель
ВВБК-110Б-50,
который удовлетворяет условиям выбора:
по
напряжению установки:
, [1,
296] (5.1.1)
где
- напряжение на стороне ВН подстанции, кВ:
= 110 кВ;
-
номинальное напряжение выключателя, кВ:
=110 кВ.
кВ
=110 кВ;
, [1,
296](5.1.2)
. [1,
296] (5.1.3)
Таблица 5.1.
Каталожные данные выключателя ВВБК - 110Б -50
, кВ
,АIн.откл
кА
,%iдин,
кАIдин,
кАIтер,
кАtтер,
ctотк,
сtсв,
|
с
|
|
|
|
|
|
|
|
|
|
|
110
|
3150
|
50
|
35
|
128
|
50
|
56
|
3
|
0,06
|
0,045
|
Проверяем выключатель по отключающей способности:
отключение симметричного тока короткого замыкания:
(5.1.4)
отключение
апериодической составляющей тока короткого замыкания:
, (5.1.5)
где
- номинальное значение апериодической составляющей в
отключаемом токе для времени t, кА:
, (5.1.6)
где
=35% ,
Условие
и
соблюдаются.
Проверяем
выключатель по включающей способности:
, (5.1.7)
где
- номинальный ток включения, кА:
, [1,
338]
, (5.1.8)
(5.1.9)
По
включающей способности выключатель проходит.
Проверяем
на электродинамическую стойкость:
[1.338]
(5.1.10)
,
[1.338] (5.1.11)
Условия электродинамической стойкости выполняются.
Проверяем на термическую стойкость:
, [1.339]
(5.1.12)
где
, согласно пункту 4.1
Условие
термической стойкости выполняется.
Полученные
данные заносим в табл.5.1.
Таблица
5.1
Данные
выключателя ВВБК - 110Б -50 на стороне СН
|
Условия выбора
|
Расчетные данные
|
Каталожные данные
|
|
Uуcт Uном110 кВ110 кВ
|
|
|
|
Iрасч < Iном Imax < Iном
|
918,5 А 1837 А
|
3150 А 3150 А
|
|
In.t. < Iном.откл
|
7,53
кА
|
50 кА
|
|
iу < iвкл In.o. < Iном.откл
|
17,07
кА 7,53 кА
|
127,28кА 50 кА
|
|
In.o. < Iдин iу < iдин
|
7,53 кА 17,07 кА
|
50 кА 128 кА
|
|
4,25 кА2с9408 кА2с
|
|
|
.2 Выбор разъединителя на стороне СН
По табл.П4.1 [1,628] выбираем разъединитель наружной установки двух
колонный с заземляющими ножами типа РДЗ-110/2000 [1, 628].
Таблица 5.2
Каталожные данные разъединителя РДЗ-110/2000
|
Uном, кВ
|
Iном, А
|
, кАIтер кА/tтер, сПривод
|
|
|
|
|
|
Главные ножи
|
Заземляющие ножи.
|
ПД-1У1
|
|
110
|
2000
|
100
|
40/3
|
40/4
|
|
Разъединитель удовлетворяет проверке по напряжению установки:
.
[1, 290]
110
кВ = 110 кВ.
и
по длительному току:
, [1,
290]
. [1,
290]
,5
А < 2000 А,
А
< 2000 А.
Производим
проверку по электродинамической стойкости:
[1,
291] (5.2.1)
где
- амплитуда предельного сквозного тока разъединителя,
кА:
= 100 кА
,07
кА < 100 кА
Условия
электродинамической стойкости выполняются.
Производим
проверку по термической стойкости:
, [1,
291]
где
, согласно (4.1.13)
Условие
термической стойкости выполняется.
Полученные
данные сводим в табл. 5.3.
Таблица
5.3
Данные
разъединителя РДЗ-110/2000 на стороне СН
|
Условия выбора
|
Расчетные данные
|
Каталожные данные
|
|
Uуcт Uном110 кВ110 кВ
|
|
|
|
Iрасч < Iном Imax < Iном
|
918,5 А 1837 А
|
2000 А 2000 А
|
|
17,07 кА100 кА
|
|
|
|
4,25 кА2с2977 кА2с
|
|
|
5.3 Выбор трансформатора тока на стороне СН
Выбираем по табл.П4.5 [1, 632] трансформатор тока типа
ТФЗМ-110-2000 - У1 - 0,5/10Р, который удовлетворяет условиям выбора:
по напряжению установки:
. [1,
373]
кВ
= 110 кВ
по
номинальному току первичной обмотки:
, [1,
373] (5.3.1)
. [1,
373] (5.3.2)
.
.
Таблица
5.4
Каталожные
данные трансформатора тока типа
ТФЗМ-110-2000-У1-0,5/10Р
, кВ
, А
Аiдин,
кАIтер,
кАtтер,
|
c , ВА
|
|
|
|
|
|
|
|
110
|
2000
|
5
|
212
|
68
|
3
|
30
|
Проверяем выбранный трансформатор тока на электродинамическую стойкость:
, [1,
373]
.
Условие
электродинамической стойкости выполняется.
Проверяем
его на термическую стойкость:
, [1,
373]
где
, согласно (4.1.13)
,
.
Условие
термической стойкости выполняется.
Перечень
необходимых измерительных приборов принимаем по табл. 4.11, [1, 364]; типы
приборов, их параметры - по табл.П4.7, [1, 635] и проводим их в табл.5.6.
Таблица
5.6
Вторичная
нагрузка трансформатора тока типа
ТФЗМ-110-1000-У1-0,5/10Р
|
Прибор
|
Тип
|
Нагрузка фазы, ВА
|
|
|
А
|
В
|
С
|
|
Амперметр
|
Э-335
|
0,5
|
0,5
|
0,5
|
|
Ваттметр
|
Д-335
|
0,5
|
-
|
0,5
|
|
Варметр
|
Д-335
|
0,5
|
-
|
0,5
|
|
Счётчик активной энергии
|
САЗ-И681
|
2,5
|
2,5
|
-
|
|
Счётчик реактивной энергии
|
СР4-И689
|
-
|
2,5
|
2,5
|
|
Итого:
|
4
|
5,5
|
4
|
Проверяем выбранный трансформатор по вторичной нагрузке:
, [1,
373] (5.3.3)
где
- номинальная допустимая нагрузка трансформатора тока
в выбранном классе точности, Ом;
-
вторичная нагрузка трансформатора тока, Ом.
Так
как индуктивное сопротивление токовых цепей очень мало, то принимаем
.
(5.3.4)
Определяем расчетную вторичную нагрузку:
, [1,
374] (5.3.5)
где
- сопротивление приборов, Ом:
, [1,
374] (5.3.6)
где
- мощность, потребляемая приборами, ВА:
= 5,5
ВА;
- вторичный ток трансформатора, А:
=5 А

.
-
сопротивление контактов, Ом:
= 0,1 Ом
, [1, 374]
-
сопротивление проводов, Ом. Сопротивление проводов зависит от их длины и
сечения. Чтобы трансформатор работал в выбранном классе точности, необходимо
выдержать условие:
. [1,
374] (5.3.7)
следовательно:
,
(5.3.8)
где
. (5.3.9)

.

.
Определим
сечение соединительных проводов:
, [1,
374] (5.3.10)
где
- удельное сопротивление провода,
:

, для
медного провода [1, 374];
-
расчетная длина, зависящая от схемы соединения трансформатора, м.
Для
включения в полную звезду:
,
(5.3.11)

, для ОРУ
110кВ

Для
соединения трансформатора тока с приборами выбираем контрольный кабель марки
КРВГ, сечением 
, [1,
375].
Определяем
действительное сопротивление проводов:
. [1,
374] (5.3.12)

.
Определяем
действительную вторичную нагрузку:

.
Проверяем
условие
.
.
Условие
выполняется.
Полученные
данные вносим в табл. 5.7.
Таблица
5.7 Расчетные и каталожные данные трансформатора тока типа
ТФЗМ-110-2000-У1-0,5/10Р
|
Условия выбора
|
Расчетные данные
|
Каталожные данные
|
|
110 кВ110 кВ
|
|
|
918,5 А
А2000
А
|
2000 А
|
|
|
|
17,07 кА212 кА
|
|
|
|
4,25 кА2с13872 кА2с
|
|
|
|
1,2 Ом1,2 Ом
|
|
|
.5 Выбор трансформатора напряжения на стороне СН
По
напряжению установки 
и табл.
П4.6, [1,634] выбираем трансформатор напряжения типа НКФ-110-57 с классом
точности 0,5.
Таблица
5.8.
Каталожные
данные трансформатора напряжения типа НКФ - 110 - 57
|
Параметры
|
Каталожные данные
|
|
Номинальное напряжение первичной обмотки
|
110/√3 кВ
|
|
Номинальное напряжение основной вторичной обмотки
|
100/√3 В
|
|
Номинальное напряжение дополнительной обмотки
|
100 В
|
|
Номинальная мощность
|
400 ВА
|
|
Максимальная мощность
|
2000 ВА
|
Перечень приборов, установленных на РУ 110 кВ принимаем по табл. 4.11,
[1, 364], их параметры - по табл. П4.7, [1, 635]. Полученные данные сведём в
табл. 5.9.
Таблица 5.9
Вторичная нагрузка трансформатора напряжения типа НКФ - 110 - 57
|
Приборы
|
Тип
|
S одной обмотки, ВА
|
Число обмоток
|
cosц
|
sinц
|
Число приборов
|
Общая потребляемая мощность
|
|
|
|
|
|
|
|
Р, Вт
|
Q, вар
|
|
Отходящие линии:
|
|
Ваттметр
|
Д-335
|
1,5
|
2
|
1
|
0
|
1
|
3
|
0
|
|
Варметр
|
Д-335
|
1,5
|
2
|
1
|
0
|
1
|
3
|
0
|
|
Фиксатор импульсного действия
|
ФИП
|
3
|
2
|
0,38
|
0,925
|
1
|
2,28
|
5,55
|
|
Счетчик активной энергии
|
САЗ-И681
|
5,26
|
2
|
0,38
|
0,925
|
1
|
4
|
9,73
|
|
Счётчик реактивной энергии
|
СР4 - И689
|
7,89
|
2
|
0,38
|
0,925
|
1
|
6
|
14,6
|
|
Сборные шины
|
|
Вольтметр пофазный
|
2
|
1
|
1
|
0
|
1
|
2
|
0
|
|
Вольтметр регистрирующий
|
Н-394
|
10
|
1
|
1
|
0
|
3
|
30
|
0
|
|
Частотомер регстрирующий
|
Н-397
|
1
|
2
|
1
|
0
|
1
|
2
|
0
|
|
Итого:
|
|
|
|
|
12
|
52,28
|
29,88
|
|
|
|
|
|
|
|
|
|
|
|
|
Определим суммарную мощность приборов, присоединённых к трансформатору
напряжения:
[1, 375]
(5.5.1)
Проверим
выбранный трансформатор напряжения:
по
напряжению:
[1,
375]
по
вторичной нагрузке:
, [1,375]
(5.5.2)
где
- мощность трансформатора напряжения в заданном классе
мощности по табл. П4.6, [1, 634]; так как трансформатор напряжения соединен в
звезду, то вместо
берём сумму трёх трансформаторов:
тогда
Условия
соблюдаются.
Таким
образом, трансформаторы напряжения будут работать в выбранном классе точности
0,5.
Для
соединения трансформаторов с приборами принимают контрольный кабель КРВГ с
сечением
по условию механической прочности.
6.
Выбор оборудования на стороне НН
.1
Выбор вводного выключателя на стороне НН
Согласно
(4.2.1) и (4.2.2):
= 1587 А,
= 3175
А;
Согласно
пункту 3:
По
табл.П4.4 [1,630] предварительно выбираем вводный выключатель ВЭ-10-3600-31,5
удовлетворяющий условиям выбора:
по
напряжению установки:
,
10кВ=10кВ;
по длительному току:
,
,
Таблица
6.1
Каталожные
данные вводного выключателя ВЭ-10-3600-31,5УЗ
|
Вводной выключатель
|
кВ , АIн.откл кА ,%iдин, кАIдин, кАIтер, кАtтер, ctотк, сtсв, с
|
|
|
|
|
|
|
|
|
|
|
ВЭ-10-3600-31,5
|
10
|
3600
|
31,5
|
-
|
80
|
31,5
|
31,5
|
4
|
0,75
|
0,06
|
Проверяем выключатель по отключающей способности:
отключение симметричного тока короткого замыкания:
отключение
апериодической составляющей тока короткого замыкания:
,
где
- номинальное значение апериодической составляющей в
отключаемом токе для времени t, кА:
где
для вводного
=25% , [1, 296]
Условия соблюдаются.
Проверяем выключатель по включающей способности:
,
где
- номинальный ток включения, кА:
, [1,
338]
,
По
включающей способности выключатель проходит.
Проверяем
на электродинамическую стойкость:
,
Условия электродинамической стойкости выполняются.
Проверяем на термическую стойкость:
,
где
, согласно пункту 4.2
Условия
термической стойкости выполняется.
Полученные
данные сводим в табл. 6.2.
Таблица
6.2
Данные
вводного ВЭ-10-3600-31,5УЗ выключателя на стороне НН
.2
Выбор секционного выключателя на стороне НН
Согласно
(4.2.1) и (4.2.2):
= 1587 А,
= 3175
А;
Согласно
пункту 3:
По
табл.П4.4 [1,630] предварительно выбираем секционный выключатель
ВВЭ-10-31,5/3600 удовлетворяющий условиям выбора:
по
напряжению установки:
,
кВ=10кВ;
по длительному току:
,
,
Таблица
6.3
Каталожные
данные секционного выключателя ВВЭ-10-31,5/3600 У3
|
Секционный выключатель
|
кВ АIн.откл кА ,%iдин, кАIдин, кАIтер, кАtтер,ctотк, сtсв, с
|
|
|
|
|
|
|
|
|
|
|
ВВЭ-10-31,5/3600
|
10
|
3600
|
31,5
|
-
|
80
|
31,5
|
31,5
|
4
|
0,75
|
0,06
|
Проверяем выключатели по отключающей способности:
отключение симметричного тока короткого замыкания:
отключение
апериодической составляющей тока короткого замыкания:
,
где
- номинальное значение апериодической составляющей в
отключаемом токе для времени t, кА:
где
для секционного
=25% , [1, 296]
Условия соблюдаются.
Проверяем выключатель по включающей способности:
,
где
- номинальный ток включения, кА:
, [1,
338]
,
По
включающей способности выключатель проходит.
Проверяем
на электродинамическую стойкость:
,
Условия электродинамической стойкости выполняются.
Проверяем на термическую стойкость:
,
где
, согласно пункту 4.2
Условия
термической стойкости выполняется.
Полученные
данные сводим в табл. 6.4.
Таблица
6.4
Данные
секционного выключателя ВВЭ-10-31,5/3600 У3 на стороне НН
6.3
Выбор линейного выключателя на стороне НН
Наибольший
ток нормального режима на стороне НН для выбора линейного выключателя:
, (6.2.1)
Наибольший
ток ремонтного или послеаварийного режима на стороне НН для выбора линейного
выключателя:
По
табл.5.1 [2,232] выбираем выключатель ВВЭ-10-31,5/1250 Т3, который
удовлетворяет условиям выбора:
по
напряжению установки:
,
кВ=10кВ;
по
длительному току:
,
,
Таблица
6.5
Каталожные
данные линейного выключателя ВВЭ-10-31,5/1250 ТЗ
|
, кВ ,АIн.откл кА ,%iдин, кАIдин, кАIтер, кАtтер, ctотк, сtсв, с
|
|
|
|
|
|
|
|
|
|
|
10
|
1250
|
31,5
|
-
|
80
|
31,5
|
31,5
|
3
|
0,075
|
0,05
|
Проверяем выключатель по отключающей способности:
отключение симметричного тока короткого замыкания:
отключение
апериодической составляющей тока короткого замыкания:
,
где
- номинальное значение апериодической составляющей в
отключаемом токе для времени t, кА:
,
где
=22,5% [1,296],
Проверяем
выключатель по включающей способности:
,
где
- номинальный ток включения, кА:
, [1,338]
,
.

По
включающей способности выключатель проходит.
Проверяем
на электродинамическую стойкость:
,
Условия
электродинамической стойкости выполняются.
Проверяем
на термическую стойкость:
,
где,
- согласно пункта 4.2
Условие
термической стойкости выполняется.
Полученные
данные сводим в табл. 6.6.
Таблица
6.6
Данные
линейного выключателя ВВЭ-10-31,5/1250 Т3 на стороне НН
|
Условия выбора
|
Расчетные данные
|
Каталожные данные
|
|
Uуcт Uном10 кВ10 кВ
|
|
|
|
Iрасч < Iном Imax < Iном
|
529 А 1058 А
|
1250 А 1250 А
|
|
In.t. < 31,05 кА31,5 кА
|
|
|
|
iу < iвкл In.o. < Iн.отк
|
78,48 А 31,05 кА
|
80,2 кА 31,5 кА
|
|
In.o. < Iдин iу < iдин
|
31,05 кА 78,48 кА
|
31,5 кА 80 кА
|
|
77,12 А2с2977 кА2с
|
|
|
6.4 Выбор вводного трансформатора тока на стороне НН
Выбираем по табл.5.9 [2,298] трансформатор тока типа
ТЛШ-10-2000У3-0,5/10Р, который удовлетворяет условиям выбора:
по напряжению установки:
кВ
= 10кВ
по номинальному току первичной обмотки:
Таблица 6.7
Каталожные данные трансформатора тока типа
ТЛШ-10-2000У3-0,5/10Р
|
, кВ , А Аiдин, кАIтер, кАtтер, c , ВА
|
|
|
|
|
|
|
|
10
|
2000
|
5
|
81
|
31,5
|
3
|
20
|
Проверяем выбранный трансформатор тока на электродинамическую стойкость:
Условие
электродинамической стойкости выполняется.
Проверяем
его на термическую стойкость:
,
где
, согласно пункту 4.2
.
Условие
термической стойкости выполняется.
Перечень
необходимых измерительных приборов принимаем по табл.4.11, [1, 364]; типы
приборов, их параметры - по табл. П4.7, [1, 635] и проводим их в табл.6.8.
Таблица
6.8
Вторичная
нагрузка трансформатора тока типа
ТЛШ
- 10 -2000У3 - 0,5/10Р
|
Прибор
|
Тип
|
Нагрузка фазы, ВА
|
|
|
А
|
В
|
С
|
|
Амперметр
|
Э-335
|
0,5
|
0,5
|
0,5
|
|
Ваттметр
|
Д-335
|
0,5
|
-
|
0,5
|
|
Варметр
|
Д-335
|
0,5
|
-
|
0,5
|
|
Счётчик активной энергии
|
САЗ-И681
|
2,5
|
2,5
|
-
|
|
Счётчик реактивной энергии
|
СР4-И689
|
-
|
2,5
|
2,5
|
|
Итого:
|
4
|
5,5
|
4
|
Проверяем выбранный трансформатор по вторичной нагрузке:
,
где
- номинальная допустимая нагрузка трансформатора тока
в выбранном классе точности, Ом;
-
вторичная нагрузка трансформатора тока, Ом.
Так
как индуктивное сопротивление токовых цепей очень мало, то принимаем
Определяем расчетную вторичную нагрузку:
где
- сопротивление приборов, Ом:
,
где
- мощность, потребляемая приборами, ВА:
= 5,5
ВА;
- вторичный ток трансформатора, А:
=5А
-
сопротивление контактов, Ом:
= 0,1Ом ,
[1,374]
-
сопротивление проводов, Ом.
Сопротивление
проводов зависит от их длины и сечения. Чтобы трансформатор работал в выбранном
классе точности, необходимо выдержать условие:

,
где
Определим
сечение соединительных проводов:
,
где
- удельное сопротивление провода,
:
, [1,
374]
-
расчетная длина, зависящая от схемы соединения трансформатора, м. Для включения
в неполную звезду:
,
(6.3.1)
где
М, [1, 374]
м;
Для
соединения трансформатора тока с приборами выбираем контрольный кабель марки
КРВГ, сечением
, [1, 375]
Определяем
действительное сопротивление проводов:
Определяем
действительную вторичную нагрузку:
Проверяем
условие
Условие выполняется.
Полученные данные внесём в табл.6.9.
Таблица 6.9
Расчетные и каталожные данные трансформатора тока типа
ТЛШ-10-2000У3 - 0,5/10Р
|
Условия выбора
|
Расчетные данные
|
Каталожные данные
|
|
10В10В
|
|
|
529 А
А2000
А
|
2000 А
|
|
|
|
78,48 кА81кА
|
|
|
|
77,12 кА2с2977 кА2с
|
|
|
|
0,41Ом0,8 Ом
|
|
|
.5 Выбор линейного трансформатора тока на стороне НН
Выбираем по табл.П4.5 [1, 633] трансформатор тока типа
ТЛМ-10-1500У3-0,5/10Р, который удовлетворяет условиям выбора:
по напряжению установки:
кВ
= 10кВ
по
номинальному току первичной обмотки:
Таблица 6.10
Каталожные данные трансформатора тока типа
ТЛМ-10-1500У3-0,5/10Р
|
, кВ , А , Аiдин, кАIтер, кАtтер, c , ВА
|
|
|
|
|
|
|
|
10
|
1500
|
5
|
100
|
26
|
3
|
10
|
Проверяем выбранный трансформатор тока на электродинамическую стойкость:
Условие
электродинамической стойкости выполняется.
Проверяем
его на термическую стойкость:
,
где
, согласно пункту 4.2
Условие
термической стойкости выполняется.
Перечень
необходимых измерительных приборов принимаем по табл.4.11, [1, 364]; типы
приборов, их параметры - по табл. П4.7, [1, 635] и приводим их в табл.6.11.
Таблица
6.11
Вторичная
нагрузка трансформатора тока типа
ТЛМ
- 10 - 1500У3 - 0,5/10Р
|
Прибор
|
Тип
|
Нагрузка фазы, ВА
|
|
|
А
|
В
|
С
|
|
Амперметр
|
Э-335
|
0,5
|
-
|
0,5
|
|
Счётчик активной энергии
|
САЗ-И681
|
2,5
|
-
|
2,5
|
|
Счётчик реактивной энергии
|
СР4-И676
|
2,5
|
-
|
2,5
|
|
Итого:
|
5,5
|
-
|
5,5
|
Проверяем выбранный трансформатор по вторичной нагрузке:
,
где
- номинальная допустимая нагрузка трансформатора тока
в выбранном классе точности, Ом;
- вторичная
нагрузка трансформатора тока, Ом. Так как индуктивное сопротивление токовых
цепей очень мало, то принимаем
Определяем расчетную вторичную нагрузку:
,
где
- сопротивление приборов, Ом:
,
где
- мощность, потребляемая приборами, ВА:
= 5,5
ВА;
-
вторичный ток трансформатора, А:
=5А
-
сопротивление контактов, Ом:
= 0,1Ом ,
[1,374]
-
сопротивление проводов, Ом.
Сопротивление
проводов зависит от их длины сечения. Чтобы трансформатор работал в выбранном
классе точности, необходимо выдержать условие:
следовательно:
,
Определим
сечение соединительных проводов:
,
где
- удельное сопротивление провода,
:
, для
медного провода
-
расчетная длина, зависящая от схемы соединения трансформатора, м.
Для
включения в неполную звезду:
,
где, для ГРУ 6-10кВ [1, 374]
Для
соединения трансформатора тока с приборами выбираем контрольный кабель марки
КРВГ, сечением 4
, [1, 375]
Определяем
действительное сопротивление проводов:
Определяем
действительную вторичную нагрузку:
Проверяем
условие
Условие
выполняется.
Полученные
данные внесём в табл.6.12.
Таблица
6.12
Расчетные
и каталожные данные трансформатора тока типа
ТЛМ
- 10 - 1500У3 - 0,5/10Р
|
Условия выбора
|
Расчетные данные
|
Каталожные данные
|
|
10 кВ10 кВ
|
|
|
529 А
А1500
А
|
1500 А
|
|
|
|
78,48 кА100 кА
|
|
|
|
77,12 кА2с2028 кА2с
|
|
|
|
0,374 Ом0,4 Ом
|
|
|
.6 Выбор трансформатора напряжения на стороне НН
По
напряжению установки
и табл. П5.13 [2, 328] выбираем трансформатор
напряжения типа НОЛ-10-66У3 с классом точности 0,5.
Таблица
6.13
Каталожные
данные трансформатора напряжения типа НОЛ-10-66У3
|
Параметры
|
Каталожные данные
|
|
Номинальное напряжение первичной обмотки
|
10/√3кВ
|
|
Номинальное напряжение основной вторичной обмотки
|
100/√3В
|
|
Номинальное напряжение дополнительной обмотки
|
-
|
|
Номинальная мощность
|
75 ВА
|
|
Максимальная мощность
|
960 ВА
|
Перечень приборов, установленных на РУ 10кВ принимаем по табл. 4.11, [1,
364], их параметры - по табл.П4.7, [1, 635]. Полученные данные сведём в табл.
6.14.
Таблица 6.14
Вторичная нагрузка трансформатора напряжения типа НОЛ 0,8 - 10-66У3
|
Приборы
|
Тип
|
S одной обмотки, ВА
|
Число обмоток
|
cosц
|
sinц
|
Число приборов
|
Общая потребляемая мощность
|
|
|
|
|
|
|
|
Р, Вт
|
Q, вар
|
|
Отходящие линии:
|
|
Счетчик активной энергии
|
САЗ-И681
|
5,26
|
2
|
0,38
|
0,925
|
7
|
28
|
68,16
|
|
Счётчик реактивной энергии
|
СР4 - И689
|
7,9
|
2
|
0,38
|
0,925
|
7
|
42
|
102,24
|
|
Сборные шины:
|
|
Вольтметр
|
Э - 335
|
2
|
1
|
1
|
0
|
3
|
6
|
0
|
|
Вольтметр пофазный
|
Э - 335
|
2
|
1
|
1
|
0
|
1
|
2
|
0
|
|
Трансформатор:
|
|
Варметр
|
Д - 335
|
1,5
|
1
|
1
|
0
|
1
|
1,5
|
0
|
|
Ваттметр
|
Д - 335
|
1,5
|
1
|
1
|
0
|
1
|
1,5
|
0
|
|
Счетчик активной мощности
|
САЗ-И681
|
5,26
|
2
|
0,38
|
0,925
|
1
|
2
|
9,74
|
|
Счётчик реактивной энергии
|
СР4 -И689
|
7,9
|
2
|
0,38
|
0,925
|
1
|
2
|
14,61
|
|
Итого:
|
|
|
|
|
20
|
85
|
194,75
|
Определим суммарную мощность приборов, присоединённых к трансформатору
напряжения:
Проверим
выбранный трансформатор напряжения:
по
напряжению:
по
вторичной нагрузке:
,
где
- мощность трансформатора напряжения в заданном классе
мощности по табл. П4.6, [1, 634]; так как трансформатор напряжения однофазный,
то вместо
берём сумму трёх трансформаторов:
тогда
Условия
соблюдаются.
7.
Выбор трансформаторов собственных нужд и схемы питания потребителей собственных
нужд
Согласно
указаниям [1, 474] принимаем для двухтрансформаторной подстанции 500 кВ два
трансформатора собственных нужд. Так же для подстанции принимаем постоянный
оперативный ток. Трансформаторы собственных нужд присоединяются к сборным шинам
10 кВ. По табл. П6.1 [1, 639] и табл. П6.2 [1, 640] определяем суммарную
нагрузку собственных нужд и сводим в табл. 8.1.
Таблица
7.1.
Нагрузка
собственных нужд подстанции 500/110/10
|
Вид потребителя собственных нужд
|
Установленная мощность
|
cosц
|
tgц
|
Нагрузка
|
|
Ед.кВт´кол
|
Всего кВт
|
|
|
Pуст, кВт
|
Qуст, квар
|
|
Охлаждение трансформатора АТДЦТН - 250 000/ 500/110/10
|
44,4´2
|
88,8
|
0,85
|
0,62
|
88,8
|
55,01
|
|
Подогрев ВВБK-500
|
4,6´4
|
18,4
|
1
|
0
|
18,4
|
─
|
|
Подогрев ВВБК-110
|
1,8´9
|
16,2
|
1
|
0
|
16,2
|
─
|
|
Подогрев шкафов КРУ-10
|
1×21
|
21
|
1
|
0
|
21
|
─
|
|
Отопление, освещение, вентиляция: ОПУ
|
─
|
90
|
1
|
0
|
90
|
─
|
|
Компрессорная
|
Электродвигатели
|
30×5
|
150
|
0,85
|
0,62
|
150
|
93
|
|
Отопление, освещение
|
15×5
|
75
|
1
|
0
|
75
|
─
|
|
Освещение ОРУ 500 кВ
|
─
|
12
|
1
|
0
|
12
|
─
|
|
Освещение ОРУ 110 кВ
|
10
|
1
|
0
|
10
|
─
|
|
Маслохозяйство
|
─
|
75
|
1
|
0
|
75
|
─
|
|
Подзарядно-зарядный агрегат ВАЗП
|
─
|
46
|
1
|
0
|
46
|
─
|
|
Итого:
|
602,4
|
148,01
|
|
|
|
|
|
|
|
|
|
Расчетная полная мощность потребителей собственных нужд:
, [1,
475] (7.1)
где
- коэффициент спроса, учитывающий коэффициенты
загрузки и одновременности:
=0,8 ,
[1, 475]
.
Устанавливаем
два трансформатора собственных нужд. При двух трансформаторах собственных нужд
(ТСН) при постоянном дежурстве персонала условие выбора ТСН:
,
[1, 475] (7.2)
где
- коэффициент допустимой аварийной перегрузки.
[1, 475]
Выбираем 2 трансформатора ТСЗ - 400/10 [2, 121]. При отключении одного из
них другой будет загружен на 496,25/400=1,24, то есть перегружен на 24%, что
допустимо.
Рис. 8.1. Схема питания потребителей собственных нужд.
8. Расчет заземляющего устройства
Производим расчёт заземляющего устройства площадью 100´110 м2
Рис.8.1. Упрощенная схема заземляющего устройства.
Определим удельное сопротивление грунта:
-
чернозём
; [1,
592]
глина
. [1, 592]
Определим
глубину верхнего слоя почвы:
. [1,
589]
Определим
глубину залегания заземления:
. [1,
589]
Определим
высоту вертикальных заземлений:
.
Расстояние
между вертикальными заземлителями:
. [1,
593]
Длительность протекания тока к.з.:
.
Принимаем
для
допустимое напряжение прикосновения по длительности
протекания тока через тело:
. [1,
596]
Определим
по плану ОРУ длину горизонтальных заземлений:
.
[1, 592]
Действующий
план преобразуем в расчетную квадратную модель со стороной:
, [1,
601] (9.1)
.
Определим
число вертикальных заземлений по периметру контура:
. [1,
601]
Число
вертикальных заземлений:
, [1,
601] (9.2)
.
Принимаем
=42.
Общие
длины вершин заземлителей:
, [1,
601] (9.3)
.
Относительная
глубина:
. [1,
599]
Общее
сопротивление сложного заземления:
, [1,
599] (9.4)
где
, [1, 599] (9.5)
т.к.
;
-
эквивалентное сопротивление земли, Ом∙м:
По
табл. 7.6 [1, 600] определяем
т.
к.
;
;
следовательно
.
.
Определим
коэффициент напряжения прикосновения:
, [1,
598] (9.6)
где
М - параметр, зависящий от
:
М=0,5
, [1, 598]
-
коэффициент, определяемый по сопротивлению тела человека и сопротивлению
протекания тока от ступней:
, [1,
598] (9.7)
где
- сопротивление тела человека, Ом:
, [1,
598]
-
сопротивление протекания тока от ступней, Ом:
, [1,
598] (9.8)
.
.
Определим
напряжение на заземлении:
, [1,
598] (9.9)
.
Должно соблюдаться условие:
,
.
Условие
выполняется.
Вычислим
ток, стекающий с заземлителя при однофазном к.з в пределах установки,
определяемый согласно [1,598] по:
,
(9.11)
где
- сопротивление нулевой последовательности
трансформаторов;
.
.
Определим
сопротивление заземляющего устройства:
, [1,
598] (9.12)
.
Должно
соблюдаться условие:
,
.
Условие
выполняется.
Определим
напряжение прикосновения:
, [1,
601] (9.13)
.
Должно
соблюдаться условие:
,
.
Условие
выполняется.
Заключение
В
данном курсовом проекте спроектирована подстанция напряжением 500/110/10 кВ,
для которой выбрано основное электротехническое оборудование: выключатели,
разъединители, измерительные трансформаторы тока и напряжения, сборные шины,
трёхобмоточные автотрансформаторы, комплектные распределительные устройства на
10 кВ.
На
стороне высокого напряжения 500 кВ применена схема ОРУ кольцевая схема
четырёхугольник, на среднем напряжении 110 кВ применена схема ОРУ с двумя
рабочими системами шин и обходной, на низком напряжении 10 кВ одна
секционированная система шин. На стороне среднего напряжения выбраны
выключатели типа ВВБК-110, трансформаторы тока ТФЗМ-110, трансформаторы
напряжения НКФ-110; на низшем напряжении выключатели ВЭ-10 и ВВЭ-10 ,
трансформаторы тока ТЛШ-10 и ТЛМ-10, трансформаторы напряжения НОЛ-10.
Для
надежного электроснабжения потребителей выбраны автотрансформаторы типа АТДЦТН
250000/500/110/10.
Также
была выбрана схема питания потребителей собственных нужд, а также были выбраны
трансформаторы собственных нужд ТСЗ 400/10/0,4.
В
курсовом проекте было рассчитано заземляющее устройство.
Всё
выбранное оборудование удовлетворяет условиям выбора и является наиболее
эффективным для данной подстанции.