|
H,км
|
n11
|
n12
|
n13
|
n14
|
n21
|
n22
|
n23
|
n24
|
n31
|
n0
|
n32
|
n33
|
n34
|
nВ
|
nД
|
|
8
|
0,026
|
-0,025
|
0,1
|
-0,0004
|
-0,38
|
3
|
0
|
-0,011
|
0
|
1,17
|
4,2
|
2,5
|
-0,05
|
28
|
0,02
|
. Расчетные формулы




Для
данной работы получились следующие значения:

; 
; 
; 
; ; d=1
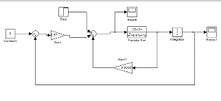
Структурная схема
Рисунок 1. Структурная схема системы управления углом тангажа
Промоделируем
составленную систему в нормальных условиях и состояния отказов. Для нормального
случая посмотрим реакцию системы на единичный скачек по управлению и
возмущению. Реакцию будем наблюдать по отклонению руля высоты. Далее рассмотрим
отказ по датчику угла (kϑ) и датчику угловой скорости (
).
Эквивалентом отказа будет принятие этих коэффициентов, равными нулю. Наблюдать
будем как за отклонением руля высоты так и по значению угла тангажа. Приведем
схемы и соответствующие им графики переходных процессов.
.Схемы
и графики
Рисунок
2 - подача единичного скачка на управление.
Рисунок
3 - График переходного процесса по отклонению руля высоты.
Рисунок
4 - Схема подачи возмущающего скачка на руль высоты.
Рисунок
5 - График переходного процесса отклонения руля высоты.
Рисунок
6 - Переходной процесс по углу тангажа.
Рисунок
7 - Схема отказа по датчику угла, скачек по управлению.
Рисунок
8 - Переходной процесс по рулю высоты.
Рисунок
9 - Переходной процесс по углу тангажа.
Рисунок
10 - Схема отказа по датчику угла, скачек по рулю высоты.
Рисунок
11 - Переходной процесс по рулю высоты.
Рисунок
12 - Переходной процесс по углу тангажа.
Рисунок
13 - Схема отказа по датчику угловой скорости, скачек по управлению.
Рисунок
14 - Переходной процесс по рулю высоты.
Рисунок
15 - Переходной процесс по углу тангажа.
Рисунок
16 - Схема отказа по датчику угловой скорости, скачек по рулю высоты.
Рисунок
17 - Переходной процесс по рулю высоты.
Рисунок
18 - Переходной процесс по углу тангажа.
.Оценка
устойчивости
Для
оценки устойчивости воспользуемся диаграммой Боде (ЛАФХ). Как известно, для
устойчивых систем пересечениее графика амплитудной характеристики с наклоном не
более -20 дБ на декаду и значением угла фазы в пределах от 0 до -90 градусов
говорит об устойчивом переходном процессе. Построим этот график.
Учитывая
то, что структурная схема построена так, что выходной сигнал идет в
противофазе, можно не обращать внимание на положительные значения углов фазы.
Выводы
В
данной лабораторной построена система управления углом тангажа посредством
статического автопилота, проведен синтез параметров автопилота и исследована
система управления подачей скачков по управляющему и возмущающему воздействию,
а также оценено качество переходных процессов.
САУ
углом тангажа и его угловой скоростью схематически имеет вид, представленный на
рис.1. Модель была построена при помощи пакета для математического
моделирования Simulink, встроенного в MATLAB.
Неизвестные коэффициенты стабилизации движения, участвующие в обратных связях,
получены по алгоритму, представленному в формулах (1) - (5). Далее были
приведены все графические характеристики, требуемые в работе.
Таким
образом, были получены следующие результаты:
ü Коэффициенты
стабилизации имеют значения
=
2,5714;
= 0.0354;
ü Собственная
частота системы
= 2,4 рад/с;
ü Переходные
процессы по углу тангажа и его угловой скорости в системе при исправной работе
всех датчиков и органов управления - сходящиеся:
· При отказе
по
видно, что САУ не реагирует на управление (рисунки 8
и 9), а при возникновении возмущения по рулю высоты наблюдается устойчивый
процесс для угла руля высоты (рисунок 11) и неустойчивый процесс по углу
тангажа, что соответствует накоплению ошибки управления (рисунок 12).
· При отказе
по
для управляющего воздействия наблюдаются затухающие
колебания как по углу руля высоты (рисунок 14) так и по углу тангажа (рисунок 15).
При возмущающих воздействиях по рулю высоты наблюдаются схожие переходные
процессы (рисунки 17 и 18).
ü По качеству переходных процессов система является устойчивой.
Список использованной литературы
1. В.А. Боднер, Системы управления летательными аппаратами -
Москва: «Машиностроение», 1973. - 503с.