Синтез системы стабилизации объекта, содержащего спутниковую навигационную аппаратуру

  • Вид работы:
    Дипломная (ВКР)
  • Предмет:
    Информационное обеспечение, программирование
  • Язык:
    Русский
    ,
    Формат файла:
    MS Word
    1,59 Мб
  • Опубликовано:
    2013-11-01
Вы можете узнать стоимость помощи в написании студенческой работы.
Помощь в написании работы, которую точно примут!

Синтез системы стабилизации объекта, содержащего спутниковую навигационную аппаратуру

Содержание

Список сокращений

Введение

Глава 1. Общие сведения о спутниковой навигационной аппаратуре

.1 Основные требования и их реализация

.2 Подсистема космических аппаратов

.3 Подсистема контроля и управления

.4 Навигационная аппаратура потребителей

.5 Особенности формирования эфемеридной информации в среднеорбитальных СРНС

.6 Требования различных потребителей к спутниковым радионавигационным системам

.7 Структура и основные характеристики спутниковой системы ГЛОНАСС

.8 Система координат, используемая в СРНС ГЛОНАСС

.9 Принципы построения аппаратуры потребителей

Глава 2. Баллистическая ракета и ее система стабилизации

.1 Особенности баллистических ракет как динамических систем

.2 Траектории баллистических ракет

.3 Состав системы стабилизации

.4 Аппаратура системы стабилизации

.5 Требования к системам стабилизации

.6 Функции системы стабилизации

Глава 3. Выбор математической модели системы стабилизации

.1 Формирование алгоритмов управления и стабилизации систем управления летательным аппаратом

.2 Формирование математической модели движения

Глава 4. Синтез системы стабилизации

.1 Алгоритмы частотных методов синтеза

.2 Метод «замороженных» коэффициентов

.3 Передаточные функции объекта управления

.4 Определение параметров корректирующего фильтра

Глава 5. Синтез системы управления баллистической ракетой

.1 Исходные данные для расчета баллистической траектории

.1.1 Тактико-технические характеристики

.1.2 Начальные условия для расчета баллистической траектории

.2 Расчет эталонной траектории

.3 Вычисление коэффициентов передаточных функций летательного аппарата

.4 Построение логарифмическо-амплитудных характеристик эталонной системы

.5 Расчет неизменной системы

.6 Вычисление коэффициентов предаточных функций летательного аппарата при наличии возмущения

.7 Построение логарифмическо-амплитудных характеристик неизменной системы

.8 Синтез корректирующего контура

.9 Проверка корректирующего фильтра

.10 Статистические испытания

Глава 6. Технология написания программы

.1 Общие положения программирования

.2 Методика написания программного обеспечения

.2.1 Этапы решения задачи на ЭВМ

.2.2 Рекомендации к этапам написания программного обеспечения

.2.2.1 Рекомендации к стилю программирования

.2.2.2 Рекомендации к проектированию программ

.2.2.3 Рекомендации к эффективности программ

.2.2.4 Рекомендации к отладке программ

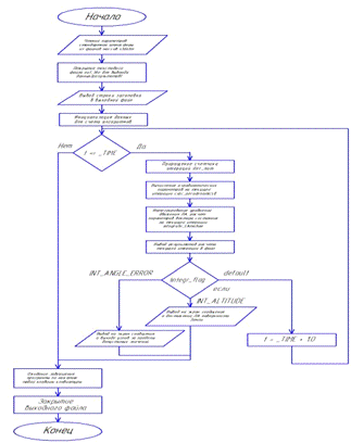
.3 Программа model_diplom

.3.1 Состав программного обеспечения дипломного проекта

.3.1.1 Последовательность технологической обработки программы

.3.1.2 Технологическая обработка программы

Глава 7. Охрана труда и экология на рабочем месте инженера-разработчика

.1 Введение

.2 Влияние вредных факторов при работе на ЭВМ на здоровье человека

.3 Требования к помещениям для работы с ЭВМ

.4 Анализ условий труда на рабочем месте инженера-разработчика программного обеспечения

.5 Освещение на рабочих местах, оборудованных ЭВМ

.5.1 Светотехнический расчет

Вывод

.7 Проблема утилизации космического мусора

.8 Подходы к решению проблемы космического мусора

Выводы. Экология космоса на сегодняшний день

Глава 8. Планирование разработки программного продукта. Определение затрат на разработку программного продукта

Введение

.1 Расчет трудоемкости создания ПП

.2 Определение затрат на создание ПП

Вывод

Заключение

Список литературы

Приложения

Список сокращений

АП

-

аппаратура потребителей

АУТ

-

активный участок траектории

АЦП

-

аналогово-цифровой преобразователь

БР

-

баллистическая ракета

БШВ

-

бортовая шкала времени

БЭВЧ

-

бортовой эталон времени и частоты

ВКС

-

Военно-космические силы

ГЛОНАСС

-

глобальная навигационная система

ИА

-

измерительная аппаратура

ИКАО

-

Международная организация гражданской авиации

ИМО

-

Международная морская организация

КВЦ

-

координационно-вычислительный центр

КНИЦ

-

координационный научно-информационный центр

ЛА

-

летательный аппарат

ЛАХ

-

логарифмическо-амплитудная характеристика

МО

-

Министерство обороны

НАП

-

навигационная аппаратура потребителя

НВО

-

навигационно-временные определентия

НС

-

навигационный спутник

ПКУ

-

подсистема контроля и управления

ПП

-

программный продукт

РП

-

рулевой привод

РСБН

-

радионавигационная система ближней навигации

РСДН

-

радионавигационная система дальней навигации

РЧБ

-

радиочастотный блок

СКО

-

среднеквадратичная ошибка

СКС

-

стартовая система координат

СРНС

-

спутниковая радионавигационная система

ССК

-

связанная система координат

СТИ

-

станция траекторных измерений и управления

СУ

-

система управления

СЧ

-

синтезатор частот

СШВ

-

системная шкала времени

ЦАП

-

цифро-аналоговый преобразователь

ЦВ

-

цифровой вычислитель

ЧВП

-

частотно-временные поправки

ШВ

-

шкала времени

ЭВМ

-

электронно-вычислительная машина

DSP

-

digital signal processor (цифровой сигнальный процессор)

UTC(SU)

-

шкала Госэталона Всемирного координационного времени

Введение

В данном дипломном проекте был проведен синтез системы стабилизации объекта с использованием спутниковой навигационной аппаратуры.

Для решения поставленной задачи в первую очередь необходимо провести анализ технических элементов, входящих в систему, поэтому первая глава данного проекта посвящена вопросам строения и функционирования спутниковой системе навигации и навигационной аппаратуре потребителя (НАП).

При выборе математической модели было отдано предпочтение плоской модели движения, как более простой и удобной для вычислений. Дифференцирование этой модели движения по методу Эйлера легло в основу алгоритма разработанной программы. В проекте проводится ее технологическая обработка и приведены блок-схема и листинг.

В качестве эталонной траектории было выбрано не возмущенное движение ЛА.

Поскольку ракета представляет собой нелинейный, не стационарный объект управления, для расчета динамических коэффициентов систем необходимо воспользоваться принципов «замороженных» коэффициентов. Далее, для синтеза корректирующего фильтра используется метод В.В. Солодовникова, известный как метод логарифмических амплитудных характеристик.

Для построения корректирующего фильтра, работающего на всей траектории полета, вид корректирующего фильтра выбирается одинаковым для всех «замороженных» точек, после чего все коэффициенты полученных фильтров аппроксимируются функциями.

Для оценки актуальности выполненной работы проводятся статистические испытания по методу Монтэ-Карло, с целью проведения сравнения между работой синтезированной системы с использованием и без использования НАП.

Помимо выше перечисленного, необходимо провести оценку затрат на разработку программного продукта и провести анализ условий труда на рабочем месте инженера-разработчика программного обеспечения.

Глава 1. Общие сведения о спутниковой навигационной аппаратуре

.1 Основные требования и их реализация

Основными требованиями к спутниковой радионавигационной системе являются:

·  глобальность навигационно-временного обеспечения потребителей, т.е. потребитель, находящийся в любой точке околоземного пространства, должен иметь возможность определения своих координат;

·        непрерывность навигационно-временного обеспечения, т.е. возможность определять координаты потребителя в любое время суток;

·        неограниченность числа потребителей системы;

·        высокая точность навигационно-временных определений (НВО), под которыми понимают вычисление трех пространственных координат потребителя, трех составляющих его вектора скорости и текущего времени.

Удовлетворение первого требования обеспечивается выбором параметров орбит навигационных спутников (искусственных спутников Земли) и их расположением на орбитах.

Для решения проблемы неограниченности числа потребителей системы выгоднее всего применять технологию независимой навигации, предусматривающую выполнение навигационно-временные определения непосредственно в аппаратуре потребителя, а в рамках этой концепции использован метод пассивных (беззапросных) дальномерных и доплеровских измерений по сигналам нескольких навигационных спутников (НС).

Концепция независимой навигации и пассивные измерения, дополненные непрерывным излучением сигналов с НС, решают задачу непрерывности навигационно-временного обеспечения потребителей.

Высокая точность навигационно-временных определений достигается за счет использования сложных радиосигналов, излучаемых с НС; правильного выбора рабочего созвездия НС, т.е. тех НС, сигналы которых принимаются в обработку при навигационно-временных определениях; излучения сигналов с НС с достаточной мощностью; использования высокоточной информации о параметрах движения НС; оптимизации алгоритмов обработки сигналов в аппаратуре потребителей и рядом других факторов.

Реализация перечисленных методов и подходов, обеспечивающих выполнение основных требований к спутниковой радионавигационной системе, возможна в сетевой структуре спутниковой радионавигационной системы, включающей три основные подсистемы (рис. 1.1):

·  космических аппаратов, состоящую из навигационных спутников (космический сегмент);

·        контроля и управления (наземный командно-измерительный комплекс или сегмент управления);

·        навигационная аппаратура потребителей (НАП) спутниковой радионавигационной системы (сегмент потребителей).

Рис. 1.1 Глобальная спутниковая радионавигационная система

1.2 Подсистема космических аппаратов

Подсистема космических аппаратов СРНС состоит из определенного числа навигационных спутников (штатно 24 НС). Основные функции НС - формирование и излучение радиосигналов, необходимых для навигационных определений потребителей СРНС, контроля бортовых систем спутника подсистемой контроля и управления СРНС. В состав аппаратуры НС включают радиотехническое оборудование (передатчики навигационных сигналов и телеметрической информации, приемники данных и команд от подсистемы контроля и управления (ПКУ), антенны, блоки ориентации), ЭВМ, бортовой эталон времени и частоты (БЭВЧ), солнечные батареи и т. д. Бортовые эталоны времени и частоты обеспечивают практически синхронное излучение навигационных сигналов всеми спутниками, что необходимо для реализации режима пассивных дальномерных измерений в аппаратуре потребителей.

Навигационные сигналы спутников являются сложными сигналами, позволяющими точно измерять дальность и доплеровское смещение частоты, которые, кроме того, переносят навигационное сообщение. Сложный радиосигнал получается в результате цифровой фазовой модуляции (манипуляции) гармонического колебания кодовой последовательностью, которую называют дальномерным кодом. Передаваемое навигационное сообщение является цифровым и содержит информацию о параметрах движения НС (эфемеридная информация) и некоторую дополнительную (служебную) информацию. Основная часть навигационного сообщения спутника готовится в наземной ПКУ и передается по радиолинии на борт спутника. И только небольшая его часть формируется непосредственно бортовой аппаратурой.

В бортовой аппаратуре предусмотрено формирование двух типов дальномерных кодов: стандартной и высокой точности.

Выбор состава и конфигурации орбитальной группировки НС обеспечивает заданную рабочую зону, непрерывность НВО, возможность реализации различных методов НВО и т.д. А использование 24 НС, расположенных на определенных орбитах, формирует сплошное, с точки зрения наземного и авиационного потребителя, радионавигационное поле (глобальную рабочую зону).

В современной СРНС ГЛОНАСС большое внимание уделяется взаимной синхронизации НС по орбитальным координатам и излучаемым сигналам, что обусловило применение к ним термина «сетевые СРНС».

1.3 Подсистема контроля и управления

Наземная подсистема контроля и управления выполняет следующие основные задачи:

·  эфемеридное и частотно-временное обеспечение НС;

·        мониторинг радионавигационного поля;

·        радиотелеметрический мониторинг НС;

·        командное и программное радиоуправление функционированием НС.

Под эфемеридным обеспечением понимают определение и прогноз параметров движения всех НС с помощью наземных средств и передачу этой информации («закладка») на НС с целью ее последующей передачи в навигационном сообщении потребителям.

Частотно-временное обеспечение означает определение и прогноз отклонений бортовых шкал времени НС от системной шкалы времени и «закладка» на борт НС частотно-временных поправок (ЧВП) с целью последующей их передачи в навигационном сообщении потребителям.

Излучаемые с НС непрерывные радиосигналы образуют в околоземном пространстве радионавигационное поле. Мониторинг радионавигационного поля в ПКУ осуществляется с целью обеспечения потребителей навигационными радиосигналами гарантированного качества, реализующими требуемую точность НВО. При выявлении сигналов НС, не удовлетворяющих заданным требованиям, принимаются меры по выявлению и устранению возникших дефектов или исключению этих сигналов из процедур НВО.

При штатной комплектации ПКУ состоит из координационно-вычислительного центра (КВЦ), станций траекторных измерений и управления (СТИ), системного (наземного) эталона времени и частоты.

Периодически при полете НС в зоне видимости СТИ происходит наблюдение за спутником, что позволяет с помощью КВЦ определять и прогнозировать эфемеридную и другую необходимую информацию. Затем эти данные закладывают в память бортовой ЭВМ и передают потребителям в навигационном сообщении.

Синхронизация различных процессов в СРНС обеспечивается с помощью высокостабильного (атомного) системного эталона времени и частоты, который используется, в частности, в процессе юстировки бортовых эталонов времени и частоты навигационных спутников СРНС.

1.4 Навигационная аппаратура потребителей

Навигационная аппаратура потребителей предназначена для приема и обработки радиосигналов НС с целью определения необходимой потребителям информации (пространственно-временных координат, направления и скорости, пространственной ориентации и т.п.). В состав НАП входят антенна с равномерной диаграммой направленности в верхнюю полусферу; высокочастотный приемник, осуществляющий фильтрацию и разделение сигналов, и вычислитель, решающий задачу НВО. Обычно используют двухэтапное решение задачи НВО. На первом этапе формируют оценки параметров радиосигнала - задержки и доплеровского смешения частоты, и извлекают из сигнала навигационное сообщение, содержащее, в том числе, информацию о параметрах движения НС. На втором этапе рассчитывают координаты потребителя и составляющие его вектора скорости.

В зависимости от типа НАП (носимая человеком, авиационная, морская, автомобильная, геодезическая и т.д.) в ней реализуются дополнительные сервисные функции, например, привязка к карте местности, движение по заданному маршруту, определение положения потребителя относительно заданной точки и др.

Области использования НАП СРНС неуклонно расширяются и в настоящее время охватывают авиацию, мореплавание, железнодорожный и автомобильный транспорт, геодезию и картографию, геодинамику и сейсмологию, военное дело, космонавтику, сельское хозяйство, системы связи и телекоммуникаций и т.д.

1.5 Особенности формирования эфемеридной информации в среднеорбитальных СРНС

Способ функционирования среднеорбитальных СРНС ГЛОНАСС позволяет отнести их к радиомаячным навигационным средствам, где роль маяков выполняют НС. Однако они отличаются от традиционных радиомаячных систем ближней и дальней навигации (РСБН, РСДН) тем, что координаты маяков (НС) постоянно меняются, причем с достаточно большой скоростью. Непрерывное высокоточное определение координат НС представляет собой сложную задачу.

Координаты НС могут быть определены в общем случае либо в ПКУ, либо непосредственно на спутнике (самоопределяющиеся НС). При разработке СРНС ГЛОНАСС предпочтение отдано первому подходу. Это связано с тем, что существуют хорошо апробированные на практике методы и средства решения этой проблемы в наземных условиях. В современных СРНС управление НС осуществляется с ограниченных территорий и, следовательно, не обеспечивается постоянное взаимодействие сети НС с ПКУ. В связи с этим выделяют два этапа решения данной задачи. На первом этапе в ПКУ измеряют координаты спутников в процессе их пролета в зоне видимости и вычисляют параметры их орбит. Эти данные прогнозируются на фиксированные (опорные) моменты времени, например на середину каждого получасового интервала предстоящих суток, до выработки следующего прогноза. Спрогнозированные координаты НС и их производные (эфемериды) передаются на НС, а затем в виде навигационного (служебного) сообщения - потребителям. На втором этапе в аппаратуре потребителя по этим данным осуществляется последующее прогнозирование координат НС, т.е. вычисляются текущие координаты НС в интервалах между опорными точками траектории. Процедуры первичного и вторичного прогнозирования координат проводят при известных закономерностях движения НС.

В отличие от самоопределяющихся НС, рассмотренный вариант функционирования СРНС обеспечивает упрощение аппаратуры спутников за счет усложнения структуры и аппаратуры ПКУ.

1.6 Требования различных потребителей к спутниковым радионавигационным системам

В п. 1.1 приведены основные требования к СРНС ГЛОНАСС, сформулированные на этапе разработки системы. После введения системы в эксплуатацию и при непрерывном расширении сфер ее применения в интересах различных потребителей возникла необходимость введения ряда новых требований и уточнения отдельных требований.

Следовательно, необходимо ввести дополнительные характеристики СРСНС:

·  доступность (готовность), мерой которой является вероятность работоспособности радионавигационных систем перед выполнением той или иной задачи и в процессе ее выполнения;

·        целостность, мерой которой является вероятность выявления отказа в течение времени, равного заданному или меньшего;

·        непрерывность обслуживания, мерой которой служит вероятность работоспособности системы в течение наиболее ответственных отрезков времени движения (выполнения задачи).

Требования к навигационному обеспечению различных гражданских объектов, реализуемому, в частности, с помощью СРНС, впервые в РФ сформулированы, обобщены и приведены в Российском радионавигационном плане, подготовленном с участием специалистов заинтересованных ведомств и служб. Они учитывают также положения документов таких международных организаций, как ИКАО (Международная организация гражданской авиации), ИМО (Международная морская организация), а также ряда национальных радионавигационных планов других стран, например, США.

1.7 Структура и основные характеристики спутниковой системы ГЛОНАСС

Отечественная сетевая среднеорбитальная СРНС ГЛОНАСС (ГЛОбальная НАвигационная Спутниковая Система) предназначена для непрерывного и высокоточного определения времени, пространственного (трехмерного) местоположения, а также вектора скорости движения космических, авиационных, морских и наземных потребителей в любой точке Земли или околоземного пространства.

Навигационные определения в аппаратуре потребителей системы ГЛОНАСС осуществляются на основе беззапросных измерений псевдо дальностей и радиальных псевдо скоростей до четырех или более спутников ГЛОНАСС (или трех спутников при использовании дополнительной информации) с учетом информации, содержащейся в навигационных сообщениях, передаваемых в радиосигналах этих спутников. Для решения навигационной задачи из навигационного сообщения извлекаются данные о параметрах движения навигационных спутников на соответствующие моменты времени. В результате обработки этих данных в НАП обычно определяются три (две) координаты потребителя, величина и направление вектора его земной (путевой) скорости, текущее время (местное или в шкале Госэталона Координированного Всемирного Времени UTC(SU), или по другому, ИТС (ГЭВЧ) (ГЭВЧ - Государственный эталон времени и частоты).

Разработчиком системы ГЛОНАСС в целом, в том числе НС и программного обеспечения управления НС, является Научно-производственное объединение прикладной механики. Разработчиком бортовой аппаратуры НС ГЛОНАСС, подсистемы контроля и управления, а также отдельных образцов НАП является Российский научно-исследовательский институт космического приборостроения. Он же - обладатель патента на СРНС ГЛОНАСС. Генеральным заказчиком системы ГЛОНАСС являлись Военно-космические силы (ВКС) Министерства обороны (МО) РФ, которые длительное время осуществляли управление системой ГЛОНАСС и информирование потребителей о ее состоянии (через Координационный научно-информационный центр (КНИЦ ВКС МО РФ)). В настоящее время управление системой ГЛОНАСС осуществляется Космическими войсками РФ.

Основным документом, содержащим описание структуры и наиболее общих характеристик навигационных сигналов и сообщений системы, служит интерфейсный контрольный документ ГЛОНАСС. Основные характеристики СРНС ГЛОНАСС (а также аналогичной американской системы GPS) приведены в табл.1.1.

Таблица 1.1

Параметр, способ

ГЛОНАСС

GPS

1

2

3

Число НС (резерв)

24 (3)

24 (3)

Число орбитальных плоскостей

3

6

Число НС в орбитальной плоскости

8

4

Тип орбит

Круговая (е =0±0,01)

Круговая

Высота орбит, км

19100

20145

Наклонение орбит, 1рад

64,8±0,3

55 (63)

Драконический период обращения НС

11ч 15 мин 44 с ±5с

11 ч 56,9 мин

Способ разделения сигналов НС

Частотный

Кодовый

Несущие частоты навигационных радиосигналов МГц:



L1

1602,5625...1615,5

1575.42

L2

1246,4375...1256,5

1227,6

Период повторения дальномерного кода (или его сегмента)

1 мс

1мс(С/А-код)

Тактовая частота дальномерного кода, МГц

0,511

7 дн (Р-код) 1,023(С/А-код) 10,23 (Р(Y)-код)

Скорость передачи цифровой информации (соответственно СИ- и D- код), бит/с

50

50

Длительность супрекадра, мин

2,5

12,5

Число кадров в суперкадре

5

25

1

2

3

Число строк в кадре

15

5

Система отсчетов времени

UTC(SU)

UTC(USNO)

Система отсчета координат

ПЗ-90.02

WGS-84

Тип эфемерид

Геоцентрические координаты и их производные

Модифицированные Кеплеровы элементы


Точность определения координат потребителя существенно зависит от условий распространения сигнала в атмосфере, маневренности потребителя, алгоритмов обработки сигналов в НАП и ряда других факторов. Потенциальные характеристики точности сведены в табл. 1.2.

Таблица 1.2

Параметр

Точность

Сферическая ошибка по координатам, м

15

Ошибка по координатам в горизонтальной плоскости, м

8,5

Ошибка по координатам в вертикальной плоскости, м

12,5

Сферическая ошибка по скорости, м/с

0,2

Время, мкс

1


В перспективе на базе СРНС ГЛОНАСС предполагается создание Единой глобальной системы координатно-временного обеспечения (ЕС КВО). Кроме СРНС эта система будет включать: Государственную систему Единого времени с эталонной базой страны; Государственную систему и службу определения параметров вращения Земли; систему наземной и заатмосферной оптической астрометрии; космическую геодезическую систему и т. д. Считается, что возможности существенного повышения точности навигационных определений связаны с созданием глобальной системы отсчета, использующей самоопределяющиеся навигационно-геодезические спутники без привлечения измерений с поверхности Земли.

Система ГЛОНАСС с полностью развернутой группировкой НС характеризуется вероятностью обеспечения навигационных определений не хуже 0,947 в непрерывном навигационном поле (в Российском радионавигационном плане 1994 г. приведены несколько отличающиеся данные; точностные характеристики определения плановых координат, высоты и времени (1 s) равны соответственно 30 м, 30 м и 1 мкс, а доступность системы - 0,98). Значение HDOP в этом случае для 93% потребителей будет менее двух.

Точностные характеристики определения плановых координат, высоты и времени (1 s) у ГЛОНАСС составят соответственно 10 м, 10 м и десятки наносекунд.

1.8 Система координат, используемая в СРНС ГЛОНАСС

Эфемеридная информация, передаваемая потребителям ГЛОНАСС в составе служебной информации конкретного НС, содержит координаты фазового центра передающей антенны данного НС в геоцентрической системе координат ПЗ-90. Эта система координат, как и принятая в СРНС GPS система координат WGS-84, является декартовой системой координат, связанной с Землей, т.е. ее центр «О» находится в центре масс Земли, ось OZ направлена к Северному полюсу, плоскость XOY лежит в плоскости экватора, а ось ОХ лежит в плоскости Гринвичского меридиана. До 1993 г. в СРНС ГЛОНАСС использовалась система координат СГС-85.

Несмотря на схожесть систем координат ПЗ-90 (OXYZ) и WGS-84 (AUVW), они различаются в некоторых важных параметрах. Принято сводить эти различия к некоторому повороту системы относительно оси Z или Y и смещению начала координат (рис. 1.2).

Рис. 1.2 Системы координат ПЗ-90 и WGS-84

Смещение координат точки на земной поверхности в двух указанных системах координат оценивается по результатам измерений как не превышающее 15 м (в среднем 5 м). В 2008 году в системе ГЛОНАСС была введена модернизированная версия системы координат: ПЗ-90.02 (Распоряжение Правительства РФ от 20.06.07 №797/Р). При модернизации общеземной системы координат ПЗ-90 были максимально использованы данные об установлении общеземных систем координат, полученные отечественными и международными научными организациями из многолетних наблюдений искусственных спутников Земли и космических объектов. На основании этих данных в модернизированной системе координат ПЗ-90.02 изменены долготная ориентировка и линейный масштаб. Они приближены к значениям, принятым в системе координат Международной земной сети (ITRF).

1.9 Принцип построение аппаратуры потребителей

Навигационная аппаратура потребителей СРНС предназначена для определения пространственных координат и составляющих вектора скорости потребителя, текущего времени и других навигационных параметров в результате приема и обработки радиосигналов, излучаемых навигационными спутниками.

Современная НАП является аналого-цифровой системой, сочетающей аналоговую и цифровую обработку сигналов. Обобщенная схема НАП приведена на рис. 1.3 и включает антенну, радиочастотный блок (РЧБ), синтезатор частот (СЧ) аналого-цифровой преобразователь (АЦП) и цифровой вычислитель (ЦВ).

Рис. 1.3 Обобщенная схема аппаратуры потребителя

Антенна выполняет функцию преобразования электромагнитных волн в электрический сигнал и может состоять из одного или нескольких антенных элементов с необходимыми блоками электронного управления.

Радиочастотный блок (радиоприемник) предназначен для усиления принятых сигналов, частотной селекции (фильтрации) полезных сигналов из смеси с шумами и помехами, понижение несущей частоты принятых сигналов до заданного значения, которое принято называть промежуточной частотой. Синтезатор частот формирует набор гармонических колебаний, необходимых для работы РЧБ, шкалу времени АП и тактовые сигналы, синхронизирующие работу АЦП и ЦВ.

Аналого-цифровой преобразователь трансформирует аналоговый сигнал, поступающий с выхода РЧБ, в цифровой сигнал, предназначенный для последующей обработки в цифровом вычислителе.

Цифровой вычислитель решает задачу извлечения навигационной и другой информации из принятых и преобразованных в цифровую форму радиосигналов.

Глава 2. Баллистическая ракета и ее система стабилизации

.1 Особенности баллистических ракет как динамических систем

Баллистические ракеты вместе с системами управления образуют замкнутые динамические системы, процессы в которых описываются сложной системой дифференциальных уравнений.

Традиционным для ракет является разделение их движения на следующие составляющие: 1) движение центра масс; 2) движение вокруг центра масс; 3) упругие колебания корпуса.

При разработке и исследовании метода управления в первом приближении рассматривается движение центра масс как абсолютно твердого тела.

Движение центра масс ракет БР является неустановившимся, причем как параметры ракеты, так и ее движение существенно изменяются в течение полета и зависят от секундного расхода топлива твердотопливной двигательной установкой и перемещения ракеты с переменной скоростью в атмосфере, плотность которой с высотой резко падает. От переменного расхода топлива зависят такие характеристики ракеты, как ее масса, моменты инерции, положение центра тяжести. Специфический характер изменения величины скоростного напора зависит от таких параметров траектории, как высота и скорость ракеты.

В зависимости от скорости (числа М), высоты и углов атаки изменяются аэродинамические характеристики ракеты, такие, как коэффициенты аэродинамической силы (Сτ, Сn), положение центра давления (Cd). Для режима пониженной тяги ДУ и при обнулении ее возникает резкое изменение не только величины тяги, но и осевой перегрузки (nх).

Скачкообразные изменения параметров ракеты и движения оказывают существенное влияние на динамические свойства ракеты как объекта управления, например, эффективность органов управления, реакцию ракеты на отклонение органов управления и т.д.

Система дифференциальных уравнений, достаточно полно описывающая полет управляемой БР, имеет высокий порядок и является сугубо нелинейной стохастической системой уравнений.

Движение ракеты как абсолютно твердого тела характеризуется в общем случае шестью степенями свободы и описывается соответственно системой дифференциальных уравнений 12-го порядка. Если учитывать упругие колебания ракеты, то число степеней свободы значительно увеличивается.

Нелинейность системы дифференциальных уравнений обусловлена наличием таких зависимостей, как аэродинамические силы и моменты от параметров движения, ограничений на отклонения органов управления, характеристик элементов системы уравнений (СУ).

Стохастический характер системы дифференциальных уравнений обусловлен воздействием на ракету в полете многочисленных случайных возмущений. Действующая в полете совокупность возмущений обусловлена целым рядом причин: технологическими погрешностями изготовления ракеты, двигательной установки, рулевых органов, определяющимися отклонениями массы, геометрических характеристик; отклонением аэродинамических показателей ракеты и головных частей от номинальных; отклонением энергетических характеристик топлива двигательной установки от номинальных; отклонением параметров атмосферы от стандартной и ветром.

В зависимости от формализованной модели ракеты изменяется состав возмущений, на который существенно влияют такие признаки, как количество ступеней, схема действия, вид траектории и её основные параметры.

Обычно возмущения задаются в составе исходных данных по ракете подчиненными нормальному закону распределения с нулевыми математическими ожиданиями и известными центрированными характеристиками (дисперсией, среднеквадратическим отклонением).

Поэтому решение любой задачи исследования динамики начинается с формирования рациональной математической модели полета: ее составления и дальнейшего упрощения до требуемого уровня.

2.2 Траектории баллистических ракет

Одной из основных задач внешней баллистики является расчет траектории движения летательного аппарата (ЛА) по заранее известным исходным данным. Для решения этой задачи необходимо:

·  определить силы и моменты, действующие на ЛA в полете;

·        составить математическую модель движения ЛА с учетом действующих сил и моментов;

·        провести расчеты и обработать результаты расчетов.

В результате моделирования получаем все характеристики движения ЛА: скорость, углы, определяющие ориентацию вектора скорости и ЛА в пространстве, время полета, координаты центра масс, по которым может быть построена траектория.

Вид модели, состав исходных данных по ЛА зависит, прежде всего, от поставленной цели моделирования, а также от назначения, конструкции ЛА, способов управления и стабилизации.

Расчет траекторий представляет собой итерационный процесс, который проводится на двух стадиях проектирования ракетного комплекса:

·  баллистического проектирования;

·        подготовки баллистического обеспечения полета.

На первой стадии осуществляется определение основных проектных характеристик ракеты по заданным тактико-техническим требованиям, отыскание оптимальных режимов движения и траекторий полета, обеспечивающих заданный диапазон дальностей.

На второй стадии при подготовке баллистического обеспечения полета проводятся исследования вопросов стабилизации ЛА; определение условий управляемости; разработка алгоритмов управления движением центра масс; исследование вопросов рассеивания ракет и способов его уменьшения и другие задачи. Задачи баллистического обеспечения полета решаются при разработке СУ ракетного комплекса.

На этапах проектирования СУ, разработки и исследования методов управления и стабилизации, подготовки и проведения натурных испытаний при определенных допущениях формируются специальные траектории, имеющие общепринятые названия такие, как номинальные, попадающие, опорные, программные, возмущенные, продольные и оптимальные.

Траектории, рассчитанные при отсутствии возмущающих движение факторов, при номинальных значениях конструктивных характеристик ракеты и параметров окружающей среды, принято называть номинальными.

Если номинальная траектория проходит через точки старта и цели, то она является попадающей. Кроме того, попадающей называют любую траекторию, проходящую через точки старта и цели в заданном диапазоне дальностей.

Вследствие случайного разброса параметров, определяющих движение ракеты, может быть получен целый набор траекторий, обеспечивающих попадание в цель. Такой набор обыкновенно называют трубкой траекторий, а каждую траекторию из этой трубки - возмущенной траекторией. Последняя прежде всего характеризуется набором возмущений, которые для данной траектории имеют определенные величины и знаки и могут рассматриваться как детерминированные величины.

Для решения некоторых задач исследования методов стабилизации используются предельные возмущенные траектории, при формировании которых уровни и знаки возмущений задаются таким образом, чтобы можно было получить наибольший разброс элементов движения и предельную трубку траекторий. Вероятность появления такой траектории близка к нулю в реальных пусках.

Иногда в литературе используются понятия опорных и программных траекторий. Опорная траектория - это попадающая номинальная траектория с фиксированной дальностью, как правило, используемая при расчете ПЗ.

Программная траектория - это специально сформированная траектория определяющая вид программ управления, а также постоянные величины, характеризующие программы.

Задача формирования номинальной попадающей траектории может быть сформулирована в терминах теории оптимального управления с точки зрения достижения экстремума какого-либо критерия. Такая траектория называется оптимальной.

Все рассмотренные выше траектории составляют группу траекторий, различающихся по назначению. Они не определяют геометрический вид траекторий, но значительно упрощают методику некоторых исследований.

2.3 Состав системы управления

Система управления - важнейший элемент ЛА. Она предназначена для предстартовой подготовки, пуска ракеты и управления ее полетом на всей траектории, а также для регламентных проверок бортовой аппаратуры и технического обслуживания наземной аппаратуры.

Система управления включает в себя следующие элементы: бортовую аппаратуру; наземную контрольно-пусковую аппаратуру; систему прицеливания; систему топопривязки и навигации; контрольно-испытательную аппаратуру; аппаратуру технического обслуживания.

Бортовая аппаратура системы управления предназначена для управления и стабилизации полета ракеты и обеспечения требуемой точности стрельбы в заданном диапазоне дальности.

2.4 Аппаратура системы управления

Бортовая система управления состоит из командно-гироскопического прибора, дискретно-аналогового вычислительного устройства, блока бортовой автоматики, рулевого привода, датчиков угловых скоростей, турбогенераторного источника питания, бортовой кабельной сети.

Командно-гироскопический прибор сохраняет в инерциальном пространстве заданную ориентацию измерительных элементов, формирует сигналы, пропорциональные ускорению ракеты, сигналы, пропорциональные углам отклонения ракеты по осям рыскания и крена и относительно программного угла тангажа, формирует также программные углы тангажа. Этот прибор представляет собой трехстепенную карданную электромеханическую систему с тремя идентичными каналами силовой стабилизации. Датчики команд, расположенные на осях стабилизации гиростабилизированной платформы, при отклонении ракеты от заданного положения выдают сигналы, пропорциональные этим отклонениям. На гиростабилизированной платформе установлены два гироинтегратора линейных ускорений.

Дискретно-аналоговое вычислительное устройство состоит из дискретного вычислительного устройства, аналогового вычислительного устройства и блока питания.

Дискретное вычислительное устройство является специализированной вычислительной машиной параллельного действия с жестким программным управлением. Оно осуществляет прием и запись чисел полетного задания, управление шаговым двигателем программного механизма тангажа, прием и преобразование в цифровой код сигналов с гироинтегратора, вычисление управляющих воздействий.

Аналоговое вычислительное устройство предназначено для реализации алгоритмов угловой стабилизации и наведения ракеты. Оно формирует команды управления, подающиеся на рулевой привод, по сигналам, поступающим с измерителей; Аналоговое вычислительное устройство состоит из трех независимых каналов: тангажа, рыскания и крена.

Блок бортовой автоматики предназначен для коммутации и межприборных цепей и необходимых переключений схемы, связанных с подготовкой ракеты к старту и работой приборов в полете.

Рулевой привод предназначен для перемещения органов управления ракетой на углы, пропорциональные величине и полярности управляющих сигналов, поступающих от аналогового вычислительного устройства.

2.5 Требования к системам управления

Современные системы управления - это сложные автоматизированные технические системы, обеспечивающие управление выводом самоходных пусковых установок в заданный район, подготовку и пуск ракет с неподготовленных позиций, прицеливание ракет в горизонтальном положении, поражение цели в любых метеорологических условиях, в любое время суток и года, а также быструю передислокацию СПУ на новую позицию. Все эти требования определяют структуру системы управления, которая реализуется как в ракете, так и в СПУ.

К перспективным высокоточным ракетным комплексам предъявляется ряд требований, не свойственных разработанным ранее комплексам и в значительной мере определяющих выбор направлений исследований и разработок методов управления. Так, помимо обеспечения высокой точности требуется увеличить диапазоны дальности стрельбы, высот старта и цели, обеспечить прохождение ракеты по навесной или настильной траекториям, вывод ракеты на местную вертикаль в районе цели и движение по ней с требуемыми скоростями. Вывод в заданную точку пространства должен происходить в заданное время и с заданными параметрами движения.

Все эти требования должны выполняться при значительных разбросах значений характеристик двигательной установки, работающей до полного выгорания топлива, а также при воздействии существенных атмосферных возмущений и широком диапазоне изменения аэродинамических характеристик вследствие того, что значительная часть траектории проходит в плотных слоях атмосферы.

2.6 Функции системы управления

В процессе полета ракеты система управления решает три основных задачи:

·  Наведение на цель - обеспечение полёта ракеты согласно траектории, указанной в полётном задании. Подсистема наведения должна учитывать реальное и программное положение ракеты и корректировать с помощью двигателей и рулей отклонения ракеты от указанного курса, возникающие вследствие возмущений. В качестве основного источника положения ракеты обычно используются гиростабилизированная платформа или бесплатформенная инерциальная навигационная система. В дополнение к ним, для компенсации ошибок используется спутниковая система навигации и астровизирование. Качество реализации автомата наведения непосредственно влияет на точность выведения полезной нагрузки в заданную точку.

·        Стабилизация полета - учёт внешних и внутренних возмущений и компенсация их с учетом предельно допустимых значений, допустимых для данной ракеты. Подсистема стабилизации обеспечивает устойчивый полет ракеты, неразрушение ее конструкции. Качество реализации автомата стабилизации непосредственно влияет на предельные габариты полезной нагрузки, а также на возможности оптимизации конструкции ракеты с целью снижения ее массы.

·        Управление расходом топлива - обеспечение максимально эффективного расхода топлива и полного выгорания компонентов. При использовании ракеты пакетной схемы система управления расходом топлива также обеспечивает полное выгорание компонентов во всех блоках ракеты одновременно к моменту разделения. Эффективно работающая СУРТ обеспечивает повышение полезной нагрузки, вследствие снижения требований к гарантийным запасам топлива, вместо которых берётся полезный груз. Работа СУРТ вызывает возмущения в работе автомата наведения и автомата стабилизации.

Глава 3. Выбор математической модели системы управления

.1 Формирование алгоритмов управления и стабилизации систем управления летательным аппаратом

Методика проектирования алгоритмов управления и стабилизации систем управления летательным аппаратом включает следующие этапы:

·  анализ тактико-технических требований и технического задания на разработку системы управления;

·        анализ исходных данных по объекту управления;

·        экспертная оценка основных технических требований к элементам системы управления;

·        выбор метода управления и разработка математической модели управления движением центра масс летательного аппарата;

·        разработка алгоритмов системы стабилизации;

·        оценка помехоустойчивости системы стабилизации.

На первом этапе проводится анализ следующих тактико- технических требований:

·  назначение летательных аппаратов;

·        точностные характеристики;

·        требования к метеообеспечению;

·        условия применения (диапазон дальностей, сектор стрельбы высоты расположения точек старта и цели и т. д.);

·        условия эксплуатации (температурный диапазон, перегрузу вибрации, требования к радиоактивным воздействиям, надежность и т. д.).

На втором этапе проводится анализ исходных данных объекта управления. Исходные данные должны содержать:

·  описание конструкции летательных аппаратов;

·        массогабаритные и инерционные характеристики;

·        аэродинамические характеристики;

·        характеристики двигательной установки;

·        характеристики органов управления и их кинематические схемы;

·        характеристики начальных условий схода летательного аппарата;

·        основные конструктивные разбросы характеристик летательного аппарата;

·        характеристики первых трех тонов упругих колебаний.

На третьем этапе проводится экспертная оценка основных технических требований к элементам системы управления по аналогии с предшествующими разработками и по предварительным расчетам. На основании этого определяются:

·  требования к точностным характеристикам чувствительных элементов;

·        требования к точностным характеристикам системы прицеливания;

·        требования к точностным характеристикам систем топопри- вязки;

·        мощность бортовой ЦВМ;

·        нагрузочные и скоростные характеристики рулевых приводов;

·        требования к источникам питания.

Выбор метода управления определяется заданными точностными характеристиками. Точность систем управления зависит от инструментальных, методических и динамических ошибок. Инструментальные ошибки определяются техническими характеристиками приборов, методические - характеристиками бортовой ЦВМ, а динамические - непосредственно выбранными законом управления и параметрами системы стабилизации. Для обеспечения высокой точности попадания в качестве метода управления могут быть использованы программные, программно-терминальные и терминальные методы, при заданной точности от нескольких единиц до 10...30 м - комбинированные методы управления.

Современные системы стабилизации относятся к классу дискретно-аналоговых систем. Существуют различные методики расчета устойчивости таких систем. Однако системы, частоты счета алгоритмов которых на порядок и более превышают собственные частоты каналов стабилизации, могут рассматриваться как непрерывные. Поэтому для расчета устойчивости может быть рекомендован метод логарифмических частотных характеристик.

Данный метод достаточно полно отражает динамические процессы в системе, алгоритмически прост и хорошо апробирован. При этом дискретность учитывается экстраполятором первого порядка, описываемым передаточной функцией запаздывающего звена.

Время запаздывания на счет алгоритмов первоначально принимается равным половине времени шага счета алгоритмов.

Рассматриваемые системы стабилизации относятся к классу систем, объекты регулирования которых, имеют широкий диапазон изменений собственных частот. В этом диапазоне максимальные значения могут более чем на порядок отличаться от минимальных. Для таких систем целесообразно применять для обеспечения устойчивости параметрическую самонастройку основных коэффициентов и постоянных времени. В качестве параметра самонастройки чаще всего используется расчетный скоростной напор, а для более точной настройки - расчетная частота среза логарифмической частотной характеристики объекта регулирования.

Исследование устойчивости начинается с описания передаточными функциями всех элементов системы стабилизации и последующим составлением расчетной структурной схемы.

Для разработки алгоритмов системы стабилизации необходимо знание диапазона изменения динамических характеристик летательного аппарата. Его характеристики зависят от следующих факторов:

·  условий стрельбы - дальности и высот расположения точек старта и цели;

·        разбросов конструктивных и аэродинамических характеристик ЛA;

·        разбросов конструктивных и внутрибаллистических характеристик двигательной установки;

·        разбросов параметров атмосферы;

·        ветровых возмущений и т. д.

Поскольку чаще всего достоверно определить диапазон изменения логарифмических частотных характеристик в виде двух крайних траекторий не представляется возможным, то используется следующая методика. Для сокращения расчетов все перечисленные выше факторы разделяют на четыре группы:

·  предельные «летняя» и «зимняя» атмосферы;

·        предельные значения «попутного» и «встречного» ветров;

·        сочетания максимальных разбросов конструктивных и аэродинамических характеристик, определяющие предельные разбросы частот среза логарифмических частотных характеристик;

·        сочетания максимальных разбросов конструктивных и внутрибаллистических характеристик двигательной установки, характеризующие предельные разбросы частот среза логарифмических частотных характеристик.

Обычно две последние группы объединяются в одну, в которой объекты регулирования с сочетанием разбросов, дающих максимальные частоты среза, условно называют «повышенный объект», а с сочетанием разбросов, дающих минимальные частоты среза, - «пониженный объект».

3.2 Формирование математической модели движения

Для построения математической модели движения ЛА, необходимо ввести некоторое количество допущений:

.   Ветер отсутствует

2.      Рассматривается настильная траектория, движение происходит в плотных слоях атмосферы.

.        Ускорение силы тяжести постоянно по величине и направлению.

.        Кориолисовым ускорением пренебрегаем

.        Кривизна Земли не учитывается.

.        Рассматриваем полет в вертикальной плоскости

.        Все силы действуют только в вертикальной плоскости

Учитывая, что рассматривается плоская модель движения, математическую модель можно упростить. В результате получим следующую систему:

Проецируем уравнение поступательного движения ЦМ на траекторные системы координат:

 (3.1)

Здесь:

 - масса ЛА

 - ускорение ЛА

 - скорость изменения угла наклона траектории

 - угол атаки

 - угол наклона траектории

 - сила тяжести

 - соответствующие проекции тяги

 - управляющие силы, действующие в направлении связанных осей при неуправляемом движении эти силы обращаются в 0. При этом они определяются по формулам:

 (3.2)

Где:  - характерная площадь рулей

 - скоростной напор

 - угол отклонения рулей рыскания (направления)

 - угол отклонения рулей тангажа (высоты)

- соответствующие частные производные по

 - проекции аэродинамической силы  на траекторные оси координат. При этом:

 (3.3)

Где:

 - лобовое сопротивление

 - подъемная сила

Уравнения вращательного движения вокруг ЦМ ЛА и кинематические уравнения мы проецируем на связанные оси:

 (3.4)

 - моменты инерции ЛА относительно осей координат

 - угловое ускорение движения вокруг ЦМ ЛА

 - полный аэродинамический момент крена

 (3.5)

Где:  - скоростной напор набегающего потока

 - массовая плотность воздуха

 - площадь миделева сечения ЛА

 - характерная длинна ЛА

 - безразмерный аэродинамический коэффициент, зависящий от формы ЛА, его положения на траектории, скорости вращательного движения, времени и тд.

 - суммарный момент реактивных сил относительно центра инерции

(3.6)

 - скорость изменения угла тангажа

Кинематическое уравнение поступательного движения запишем в проекциях на земные оси:

 (3.7)

Остальные два уравнения остаются неизменными.

(3.8)

(3.9)

Глава 4. Синтез системы управления

.1 Алгоритмы частотных методов синтеза

На начальных этапах проектирования системы стабилизации удобно пользоваться частотными методами синтеза, основанными на логарифмических частотных характеристиках, с помощью которых летательный аппарат и система стабилизации представляются в виде передаточных функций. В настоящее время частотные методы продолжают оставаться наиболее распространенными методами решения линейных задач синтеза систем стабилизации летательных аппаратов. Для реализации частотных методов необходимо в отдельных точках траекторий производить расчет частотных характеристик синтезируемой системы. По полученным частотным характеристикам как непрерывных, так и дискретно-аналоговых систем стабилизации может быть проведен синтез системы стабилизации на основании известных частотных критериев.

Для непрерывных систем стабилизации расчет однозначных частотных характеристик не представляет принципиальных трудностей. В случае дискретно-аналоговых и дискретных систем стабилизации для получения однозначных частотных характеристик необходимо применение специальных методов, реализация которых для систем высокого порядка невозможна без высокопроизводительной ЦВМ.

4.2 Метод «замораживания» коэффициентов

Исследование линейных систем с переменными коэффициентами является очень сложной задачей. Методы нахождения общего аналитического решения таких систем неизвестны, за исключением отдельных редких случаев. Обычно возможно только получение частных решений с помощью либо численного интегрирования, либо моделирования. Более просто исследуются линейные уравнения с постоянными коэффициентами. Для них, в частности, известны методы получения общего аналитического решения. Кроме того, имеется большое число различных методов исследования решений уравнений с постоянными коэффициентами, широко применяемых в инженерной практике. К ним, например, относятся методы оценки устойчивости решений, частотные методы и другие.

У современных летательных аппаратов, в особенности у управляемых ракет и снарядов, скорость и высота полета быстро изменяются. В результате этого динамические коэффициенты претерпевают весьма значительные изменения, что существенно затрудняет исследование процессов управления летательным аппаратом. Чтобы в этом случае иметь возможность применить известные методы теории автоматического регулирования, разработанные для линейных систем с постоянными коэффициентами, обычно используют так называемый прием «замораживания» коэффициентов.

Исключаем из рассмотрения вариацию ∆ωz с помощью уравнения

(4.1)

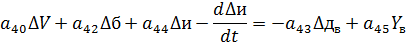
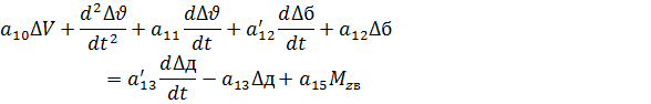
Тогда продольное движение летательного аппарата описывается системой уравнений

(4.2)

Коэффициенты которой а00(t),…, а44(t) определены для некоторой невозмущенной траектории.

На данной невозмущенной траектории выбирают несколько характерных точек и вместо системы уравнений с переменными коэффициентами рассматривают совокупность аналогичных систем с постоянными коэффициентами а00(tk),…, а44(tk), представляющими собой значения коэффициентов уравнений в выбранные фиксированные моменты времени tk. Другими словами, динамические коэффициенты считают постоянными и соответствующими их значениям в рассматриваемых характерных точках данной траектории полета.

Указанный прием существенно упрощает исследование динамических свойств летательного аппарата и процессов стабилизации и наведения, однако он используется без строгих теоретических обоснований. Обычно рассуждают так. За время переходного процесса летательного аппарата с автопилотом динамические коэффициенты aij(t) не успевают заметно измениться и можно пренебречь этими изменениями, если их относительная величина не превосходит точности определения динамических коэффициентов (10-20%).

Можно предполагать, что замораживание коэффициентов во многих случаях является вполне допустимым. Этот прием удобен для предварительного выбора параметров летательного аппарата и системы управления с последующим исследованием системы управления другими методами.

Коэффициенты линеаризованных уравнений ракеты, имеющей рули управления расположенные по схеме «Х»,вычисляются следующими формулами:

(4.3)(4.4)

(4.5)(4.6)

(4.7)(4.8)

(4.9)(4.10)

(4.11)(4.12)

(4.13)(4.14)

(4.15)(4.16)

(4.17)(4.18)

(4.19)

.3 Передаточные функции объекта управления

Передаточные функции получаются из линеаризованных уравнений ракеты в результате преобразования данных этих уравнений. Передаточные функции будут иметь вид:

(4.20)

Где:


Знаменатель передаточных функций представляется в виде произаедения колебательного и апериодического звеньев, поскольку корни передаточных функций представляют собой один действительный и два комплексно сопряженных.

При анализе устойчивости системы управления влияние силы тяжести не учитывается, а передаточные функции примут вид:

(4.21)

Где:


Приведенные передаточные функции ракеты получены на основе множества допущений, поэтому справедливы лишь в ограниченной области частот. Нижняя граница этой области определяется допущениями о возможности пренебрежения вариациями скорости и влияния силы тяжести и составляет величину порядка 0,1 1/с. Величина верхней границы зависит от отношения собственной частоты свободных колебаний канала системы стабилизации к наименьшей частоте изгибных колебаний корпуса и составляет по опыту разработок систем 500 1/с. Значения наименьших частот первого тона изгибных колебаний корпуса рассматриваемого класса объектов составляет диапазон 20 - 40 Гц, а диапазон собственных частот свободных колебаний каналов системы стабилизации как правило не превышает 5 Гц. Опыт разработок показал, что допущение о возможности рассмотрения ракеты как абсолютно жесткого тела справедливо лишь в том случае, если собственные частоты системы стабилизации на порядок меньше частоты первого тона изгибных колебаний корпуса.

Полученные передаточные функции позволяют определить все интересующие нас характеристики БР, как объекта управления. Прежде всего, определим переходные функции БР, подав на ее вход ступенчатое воздействие в виде

(4.22)

В результате получим две переходные функции БР:

 характеризующие ее реакции на управляющее воздействие по повороту корпуса вокруг поперечной оси и поворота вектора скорости поступательного движения центра масс.

При формировании математической модели управляемого движения БР, необходимо в итоге сформулировать алгоритм управления в виде функции угла поворота или линейного отклонения соответствующего органа управления от его нулевого положения - δ(t).

В реальных условиях полёта, отмеченные высокочастотные составляющие сигналов управления, проходя через БР фильтруются в силу его существенной инерционности. Поэтому при расчете траектории полета БР можно с учетом того, что на входе СУ действуют медленно меняющиеся во времени сигналы, считать все элементы бортовой системы управления полётом идеальными безынерционными звеньями.

В соответствии со сделанными допущениями передаточные функции элементов бортовой системы управления, представленные на расчётных структурных схемах рисунков, получают следующие приближённые выражения:

·  Цифро-аналоговый преобразователь WЦАП=KЦАП

·        исполнительные органы Wрп=Kрп

·        корректирующие фильтры Wкфi=Kкфi

·        измерительная аппаратура Wиа=Kиа

Таким образом, для моделирования и анализа движения БР сформирована упрощенная структурная схема системы управления по каналу тангажа.

Рис. 4.1 Структурная схема системы управления по каналу тангажа

4.4 Определение параметров корректирующего фильтра

Пусть каким-либо образом определены состав и структура последовательного корректирующего фильтра системы угловой стабилизации ЗУР. Теперь необходимо проделать то же самое для корректирующего фильтра, включаемого в цепь местной обратной связи.

Принципиальный облик такого корректирующего фильтра может быть определён из предельного соотношения, существующего для некоторого диапазона частот .

Используем для этого выражение передаточной функции системы, с гибкой местной обратной связью, записанное так:

(4.23)

Где  - передаточная функция синтезируемой системы, которую можно назвать "желаемой".

Учтём, что для синтеза систем автоматического управления часто используют логарифмические частотные характеристики, где

(4.24)

Где  - амплитудно-частотная характеристика рассматриваемой линейной динамической системы, которая представляет собой модуль АФЧХ системы.

Переходя к модулям в выражении (1), можно записать:

(4.26)

Непосредственно из (2) следует, что при выполнении условия , можно для этого диапазона частот приближённо записать:

(4.27)

Переходя к логарифмической форме записи в выражении, получаем:

(4.28)

Где  - ЛАХ желаемой синтезируемой системы в разомкнутом состоянии, а  - называется обратной ЛАХ корректирующей обратной связи. Непосредственно из (4) следует, что

(4.29)

Рис. 4.2 Схема обращения ЛАХ

Схема обращения ЛАХ в выбранном диапазоне частот поясняется на рисунке 4.2.

Такой подход не даёт общей картины поведения требуемой ЛАХ обратного корректирующего фильтра вне выделенной области изменения частот. Ответ на такой вопрос даёт другой подход.

При этом сначала определяют ЛАХ и передаточную функцию последовательного корректирующего фильтра - . Затем учитывают очевидное равенство:

(4.30)

Или:

(4.31)

Откуда имеем:

(4.32)

Продолжая преобразования, можем записать искомое выражение для передаточной функции обратного корректирующего фильтра, учитывая, что

(4.33)

в следующем виде:

(4.34)

Где

(4.35)

В варианте ЛАХ запись, эквивалентная имеет вид:

(4.36)

Если ЛАХ вспомогательной системы с передаточной функцией

(4.37)

построена, то дальнейшая работа не представляет труда.

Для определения состава и структуры этой вспомогательной системы могут использоваться различные подходы.

. Аналитический.

Пусть определён последовательный корректирующий фильтр в виде системы последовательно соединённых интегродифференцирующих звеньев первого порядка:

(4.38)

Используя выражение, можно записать формулу для  в следующем виде:

(4.39)

Производя в выражении (11) тривиальные алгебраические преобразования, можно записать:

(4.40)

Нетрудно заметить, что знаменатель искомой передаточной функции равен известному нам знаменателю передаточной функции последовательного корректирующего фильтра. Остаётся только определить выражение числителя. Для упрощения записи, не внося в процесс каких-либо принципиальных особенностей, ограничим порядок полиномов третьим. Тогда запишем:

 (4.41)

Таким образом, выражение для вспомогательной передаточной функции получает следующий вид:

(4.42)

Где

; ; ; ;

; ;

.(4.43)

В общем случае основную трудность с работой условного звена  представляет определение нулей полинома числителя. В том случае, если это полином первого, второго или третьего порядка нули определяются по известным аналитическим зависимостям.

) Графоаналитический (модельный в Simulink).

Если порядок рассматриваемого полинома выше, то надо применять приближённый графоаналитический анализ, или использовать пакет PDS. Для этого следует придерживаться следующего порядка операций.

)        Набираем в PDS модель условной системы  по следующей расчётной структурной схеме.

Рис. 4.3 Структурная схема для графоаналитического нахождения обратного корректирующего фильтра

) В меню "Анализ" выбираем пункт "корни". По этому пункту на выходе модели имеем корни полиномов числителя и знаменателя искомой передаточной функции.

Используем корни полинома числителя, так как корни полинома знаменателя нам известны, и получаем выражение для вспомогательной передаточной функции в виде:

(4.44)

Построение асимптотической ЛАХ этого звена на основе выражения не представляет сложности. Затем надо использовать выражение и реализовывать графически формулу

(4.45)

Если все построения выполнены правильно, то ЛАХ обратного корректирующего фильтра, полученная последним способом полностью совпадёт на указанном выше интервале частот  с обратной желаемой ЛАХ.

Глава 5. Синтез системы управления баллистической ракетой

5.1 Исходные данные для расчета баллистической траектории.

.1.1 Тактико-технические характеристики

Таблица 5.1

Дальность стрельбы, км: - минимальная - максимальная

50280

Точность стрельбы (КВО),м: - без системы самонаведения - с системой самонаведения

30-705-7

Количество ракет: - на СПУ - на ТЗМ

22

Время пуска первой ракеты, мин : - из высшей готовности - с марша

не более 4не более 16

Интервал между пусками, мин

до 1

Назначенный срок службы, лет

10 (из них 3 года в полевых условиях)

Температурный диапазон применения, °С

до ± 50

Высота над уровнем моря, м

до 3000

Ракета

Стартовый вес ракеты, кг

3300

Масса боевой части, кг

480

Длина, мм

7200

Максимальный диаметр, мм: - по бугельным обоймам - по двигателю

950920

5.1.2 Начальные условия для расчета баллистической траектории

 - характерная площадь;

 - характерная длинна;

 - единичный импульс;

 - начальная скорость;

- начальные координаты;

 - массовый расход;

 - время активного участка;

 - начальная масса;

 - начальный угол тангажа;

5.2 Расчет эталонной траектории

По представленным исходным данным рассчитываем баллистическую траекторию ракеты, предполагая, что на протяжении всей траектории поета отсутствуют возмущения. Для проведения расчетов используем разработанную программу Model_diplom.

Рис. 5.1 Вид эталонной траектории

5.3 Вычисление коэффициентов передаточных функций летательного аппарата

Коэффициенты передаточных функций элементов системы управления.

Цифро-аналоговый преобразователь

Рулевой привод



Измерительная аппаратура


Метод «замороженных» коэффициентов

На базовой траектории выбираем несколько участков траектории, где можно применить метод «замороженных» коэффициентов. Будем выбирать интервалы по скорости. График изменения скорости от времени имеет следующий вид:

Рис. 5.2 График изменения скорости от времени

Учитывая, что относительно «замороженной» точки, скорость не должна меняться больше, чем на 20%, получаем следующие точки:

Основные параметры траектории для замороженных моментов времени приведены в приложении 2.

Таблица 5.2

Выбор интервалов для невозмущенной траектории

№ Интервала

Начальная скорость на интервале, [м/с]

Скорость в замороженной точке, [м/с]

Скорость в конце интервала, [м/с]

Момент времени замороженной точки, [с]

1

5,00

6,25

7,50

0,03

2

7,50

9,37

11,24

0,09

3

11,24

14,05

16,86

0,18

4

16,86

21,08

25,30

0,33

5

25,30

31,63

37,96

0,54

6

37,96

47,45

56,94

0,86

7

56,94

68,33

81,99

1,28

8

81,99

98,39

118,07

1,80

9

118,07

141,68

170,02

2,60

10

170,02

204,03

244,83

3,60

11

244,83

293,80

352,56

4,96

12

352,56

423,07

507,68

6,85

13

507,68

609,22

731,06

9,78

14

731,06

877,28

1052,73

13,79

15

1052,73

1263,28

1515,93

18,85

16

1515,93

1705,08

1364,06

24,02

17

1364,06

1091,25

873,00

53,63

18

873,00

698,40

558,72

96,27

19

558,72

446,98

357,58

108,17

20

357,58

320,62

283,65

117,13


Вычисление параметров передаточной функции

В каждой из этих точек необходимо рассчитать динамические коэффициенты. В общем виде расчетные формулы были приведены ранее.

Передаточная функция для ЛА в данном случае имеет вид:

(5.1)

Согласно формулам, коэффициенты передаточной функции имеют следующий вид:

(5.2)

(5.3)

(5.4)

(5.5)

(5.6)

(5.7)

Для их вычисления, необходимо найти следующие динамические коэффициенты:

(5.8)(5.9)

(5.10)(5.11)

(5.12)(5.13)

(5.14)

Где:

 - интерполируем по таблице (см. приложение 3)


Таблицы значений аэродинамических сил и моментов, а также значений динамических коэффициентов смотрите соответственно в приложениях 4 и 5. Значения параметров передаточной функции приведены ниже в таблице 5.3.

Таблица 5.3

Параметры передаточной функции ЛА эталонной системы

№ Интервала

 [-]

T, [c]

T1 [c]

 [-]

1

8,57

0,594

2,13

2,79

2

1,91

0,409

2,96

1,23

1

2

3

4

5

3

0,85

0,281

4,11

0,548

4

0,404

0,192

5,52

0,228

5

0,4

0,139

5

0,9

6

0,82

0,206

7,04

1,52

7

1,51

0,921

5,76

0,771

8

1,9

0,897

3,91

0,922

9

1,68

0,755

2,36

1,14

10

1,4

0,427

1,87

0,92

11

1,34

0,335

0,993

0,508

12

1,2

0,545

0,592

0,495

13

1,55

0,338

0,355

0,631

14

3,46

0,128

0,276

0,455

15

4,62

0,121

0,251

0,372

16

1,71

0,22

0,68

0,29

17

0,928

0,627

3,15

0,61

18

0,502

0,903

9,73

0,827

19

2,1

1,232

5,03

1,55

20

2,53

1,48

4,96

2,11

5.4 Построение логарифмическо-амплитудных характеристик эталонной системы

Структурная схема системы имеет вид:

Рис. 5.3 Расчетно-структурная схема системы

Проведем синтез корректирующего контура. В эталонной траектории корректирующий фильтр идеальный безинерционный, следовательно, Wкф=1; Wрп, Wиа, Wцап сводим к коэффициентам усиления, считая их идеальными для безинерционной траектории. Также на идеальной траектории отсутствует НАП, а АЦП представляет из себя звено запаздывания и в синтезе эталонной системы так же не используется.

При построении ЛАХ следует помнить, что в качестве неизменной части следует рассматривать контур имеющий одинаковую размерность на входе и выходе.

Тогда передаточные функции системы будут иметь вид:

(5.15)

Строим ЛАХ неизменной части для каждой «замороженной» точки. Ниже, на рис. 5.4 приведены результаты построения ЛАХ для 1й, 5й, 10й, 15й и 20й «замороженных» точек.

Рис. 5.4 Вид ЛАХ для 1й, 5й, 10й, 15й и 20й «замороженных» точек

Значения запаса устойчивости по фазе и амплитуде приведены ниже в таблице 5.4

Таблица 5.4

№ Интервала

Запас устойчивости по амплитуде, [Дб]

Запас устойчивости по фазе, [рад]

1

2

3

1

21,5

54,9

2

20,8

50,8

3

14,6

29,3

4

7,5

11,7

5

18,3

75,2

6

17,2

59,8

7

19,5

25

8

22

32,2

1

2

3

9

27,6

53,1

10

24,6

58,7

11

21

48

12

18,9

47,3

13

23,5

69

14

21

46,8

15

8

23

16

11,6

23

17

23

37,2

18

25,4

40,8

25,3

37,2

20

29,5

53,8

5.5 Расчет неизменной системы

Для получения неизменной системы вводим в модель дополнительные возмущения по углу тангажа на -5˚. Для проведения расчетов используем ту же программу. Ниже, на рис. 5.5, представлена получившаяся траектория в сравнении с эталонной, не возмущенной, траекторией.

Рис. 5.5 Вид возмущенной траектории в сравнении с эталонной

5.6 Вычисление коэффициентов передаточных функций летательного аппарата при наличии возмущения

Для построения неизменной системы используем ту же систему, меняя параметры ЛА. Вычислим новые коэффициенты передаточной функции ЛА.

Метод «замороженных» коэффициентов

Берем те же интервалы по времени, как и при разбиении эталонной траектории. Параметры ЛА при этом изменятся. На рис. 6.6 приведен график изменения значений скорости от времени на возмущенной траектории в сравнении со скоростью на не возмущенной траектории и нанесены выбранные ранее интервалы по времени (синим на рис. изображена эталонная траектория, красным - неизменная)

Рис. 5.6 График изменения скорости от времени на невозмущенной траектории

На выбранных интервалах проверяем начальные и конечные значения скоростей и выбираем новые замороженные точки. Результаты приведены в таблице 5.5:

Таблица 5.5

Выбор интервалов для возмущенной траектории

№ Интервала

Начальная скорость на интервале, [м/с]

Скорость в замороженной точке [м/с]

Скорость в конце интервала [м/с]

Момент времени замороженной точки [с]

1

5,00

5,92

7,09

0,03

2

7,09

8,87

10,65

0,09

3

10,65

13,32

16,32

0,18

4

16,32

20,82

25,09

0,33

5

25,09

31,48

38,13

0,54

6

38,13

48,09

57,08

0,86

7

57,08

70,56

82,11

1,28

8

82,11

99,44

118,14

1,80

9

118,14

146,19

171,17

2,60

10

171,17

208,64

245,15

3,60

11

245,15

299,92

350,78

4,96

12

350,78

427,08

503,55

6,85

13

503,55

618,26

723,89

9,78

14

723,89

882,34

1033,83

13,79

15

1033,83

1261,07

1430,27

18,85

16

1430,27

1684,08

1101,42

24,02

17

1101,42

1069,48

823,30

53,63

18

823,30

454,01

399,05

96,27

19

399,05

316,60

299,28

108,17

20

299,28

273,30

273,69

117,13


Основные параметры траектории для замороженных моментов времени приведены в приложении 6.

Вычисление параметров передаточной функции

В каждой из этих точек необходимо рассчитать динамические коэффициенты. В общем виде расчетные формулы были приведены ранее.

Таблицы значений аэродинамических сил и моментов, а также значений динамических коэффициентов смотрите соответственно в приложениях 7 и 8. Значения параметров передаточной функции приведены ниже в таблице 5.6:

Таблица 5.6

Параметры передаточной функции возмущенной траектории

№ Интервала

 [-]

T, [c]

T1 [c]

 [-]

1

2

3

4

5

1

8,63E-05

5,92E+00

2,14E-01

2,77E+01

2

1,94E-04

3,97E+00

3,19E-01

1,25E+01

3

4,35E-04

2,66E+00

4,76E-01

5,65E+00

4

1,03E-03

1,73E+00

7,35E-01

2,46E+00

5

2,02E-03

1,17E+00

1,09E+00

1,30E+00

6

2,82E-03

7,96E-01

1,63E+00

9,91E-01

7

2,48E-03

5,75E-01

2,32E+00

1,24E+00

8

1,86E-03

4,44E-01

3,14E+00

1,88E+00

9

1,45E-03

3,59E-01

4,35E+00

3,05E+00

10

1,72E-03

3,57E-01

5,75E+00

3,99E+00

11

4,75E-03

8,14E-01

7,50E+00

2,35E+00

12

2,41E-02

1,74E+00

1,01E+01

1,58E+00

13

4,15E-04

1,88E-01

1,36E+01

1,70E+01

14

3,89E-04

1,49E-01

1,71E+01

2,61E+01

15

5,00E-04

1,28E-01

2,02E+01

3,47E+01

16

4,06E-05

2,97E-01

3,97E+02

1,13E+02

17

7,47E-07

5,29E-01

2,29E+03

2,29E+02

18

1,35E-07

2,00E-01

1,48E+03

3,77E+02

19

5,89E-08

2,14E-01

2,54E+03

3,59E+02

20

3,94E-07

2,76E-01

6,15E+02

2,62E+02

5.7 Построение логарифмическо-амплитудных характеристик неизменной системы

Расчет ведем по той же структурной схеме. Проведем синтез корректирующего контура. В неизменной системе корректирующий фильтр также считается идеальным безинерционным, следовательно, Wкф=1.

При построении ЛАХ следует помнить, что в качестве неизменной части следует рассматривать контур имеющий одинаковую размерность на входе и выходе.

Тогда передаточные функции системы будут иметь вид:

(5.16)

Строим ЛАХ неизменной части для каждой «замороженной» точки. Ниже, на рис. 6.7 приведены результаты построения ЛАХ для 1й, 5й, 10й, 15й и 20й «замороженных» точек.

Рис. 5.7 Вид ЛАХ для 1-й, 5-й, 10-й, 15-й и 20-й «замороженных» точек

Значения запаса устойчивости по фазе и амплитуде приведены ниже в таблице 5.7

Таблица 5.7

№ Интервала

Запас устойчивости по амплитуде, [Дб]

Запас устойчивости по фазе, [рад]

1

174

88,4

2

154

88,9

3

133

89,3

4

111

89,5

5

94,3

89,8

6

84,4

90

7

83,2

90,1

8

85,1

90,2

9

87,3

90,3

10

86,2

90,2

11

76,7

91

12

62,8

96,2

13

99,7

90,2

14

101

90,2

15

98,5

90,3

16

112

90,8

17

143

90

18

- 143

-

19

161

90

20

156

90

5.8 Синтез корректирующего контура

Из основ теории автоматического регулирования известно, что

(5.17)

Тогда получаем, что


И как следствие

 (5.18)

Вычитание проводим графически. На рис.5.8, 5.9, 5.10, 5.11 и 5.12 приведены построения соответственно для 1й, 5й, 10й, 15й и 20й «замороженных» точек. При этом передаточную функцию выбираем следующего вида:

 (5.19)

Рис. 5.8 Построения КФ для первой «замороженной» точки, соответствующей t=0.03 с.

Рис. 5.9 Построения КФ для пятой «замороженной» точки, соответствующей t=0.54 с.

Рис. 5.10 Построения КФ для десятой «замороженной» точки, соответствующей t=3.6 с.

Рис. 5.11 Построения КФ для пятнадцатой «замороженной» точки, соответствующей t=8.85 с.

Рис. 5.12 Построения КФ для двадцатой «замороженной» точки, соответствующей t=117.13 с.

Поскольку в каждый отдельно рассматриваемый момент времени корректирующий фильтр отличается от предыдущего только значениями временных коэффициентов , (полученные значения приведены в таблице 5.8), можно аппроксимировать полученные значения функциями по времени.

Таблица 5.8

Параметры корректирующего фильтра

№ Интервала

K [-]

T1 [c]

T2 [c]

T3 [c]

T4 [c]

T5 [c]

T6 [c]

1

100000

1000

100

0,7

500

1

0,1

8000

1100

130

1

500

0,3

0,2

3

1900

500

130

2,5

800

0,6

0,4

4

400

30

1

1

0,6

0,6

0,1

5

200

420

7

2,5

650

0,3

0,1

6

400

250

7

2,5

950

1

0,1

7

800

350

16

0,2

800

2,1

0,5

8

1200

300

17

0,2

800

2,9

1,5

9

1000

2,5

0,25

0,1

100

2

1,25

10

750

2,69

2,69

0,15

3,09

1,71

1,1

11

250

6,5

0,55

0,2

3

0,5

0,5

12

50

1,5

1

0,2

2

0,5

0,5

13

3500

1

0,055

0,007

1,5

0,2

0,5

14

8600

65

2

0,004

110

0,5

0,4

15

15000

120

5

0,002

1120

0,55

0,2

16

38000

7,5

6,5

0,002

45

0,9

0,6

17

500000

7,9

7,9

0,011

45

0,9

0,7

18

2500000

7,8

7,8

0,0001

43

0,9

0,8

19

5300000

7,8

7,8

0,0001

170

0,9

0,8

20

6000000

8,8

7,3

0,0001

170

0,9

0,8


В результате аппроксимации вид функций временных коэффициентов будет следующий:

5.9 Проверка корректирующего фильтра

После того как определены все параметры и структура передаточной функции корректирующего фильтра, необходимо промоделировать замкнутую неизменную систему с включенным в нее корректирующим фильтром и сравнить ее с переходными процессами эталонной системы.

На рисунках 5.13, 5.14, 5.15, 5.16 и 5.17 приведены такие построения для 1й, 5й, 10й, 15й и 20й точек.

Рис. 5.13 Сравнения переходных процессов для первой «замороженной» точки, соответствующей t=0.03 с.

Рис. 5.14 Сравнения переходных процессов для пятой «замороженной» точки, соответствующей t=0.54 с.

Рис. 5.15 Сравнения переходных процессов для десятой «замороженной» точки, соответствующей t=3.6 с.

Рис. 5.16 Сравнения переходных процессов для пятнадцатой «замороженной» точки, соответствующей t=8.85 с.

Рис. 5.17 Сравнения переходных процессов для двадцатой «замороженной» точки, соответствующей t=117.13 с.

5.10 Статистические испытания

Проведем статистические испытания. Для этого введем дополнительные возмущения по углу тангажа и атаки на  и по координатам на . Возмущения задавались одновременно по всем выбранным параметрам в произвольным образом. В качестве координаты цели берем координаты конца эталонной траектории y = 0 м, x=96574 м. Ниже в таблице 6.9 приведены значения отклонений по х от точки положения цели сначала без управления, потом с управлением, но без коррекции по ГЛОНАСС и в третьем столбце представлены значения отклонений с использованием коррекции по ГЛОНАСС.

Таблица 5.9

№ испытания

Без коррекции, [м]

Без коррекции по НАПу, [м]

С коррекцией по НАПу, [м]

1

2

3

4

1

-8033

120

37

2

-7456

300

32

3

-6245

-45

-29

4

9456

-150

-27

5

7564

238

-36

6

6789

-145

50

7

5237

-240

32

8

4283

200

-33

9

3276

80

-12

10

2483

-200

-36

11

1384

-238

32

12

549

175

15

13

-2456

150

29

14

-3482

200

31

15

-4826

-180

-13

16

-6782

-225

-22

17

-7813

215

37

18

-8249

-230

-25

19

-9428

230

-29

20

-7164

238

-34

21

-6782

-250

-37

22

-5782

126

28

23

-4728

115

22

24

-5782

-236

25

1

2

3

4

25

1726

145

48

26

3482

237

-13

27

4276

-145

-24

28

5248

230

-16

29

6715

215

-28

30

7183

197

-31

31

4283

-238

-37

32

1783

139

-15

33

6782

-238

-37

34

4729

222

15

35

8246

-219

25

36

8033

235

10

37

4729

136

6

38

3728

238

16

39

7264

-215

25

40

2483

-205

32

41

4738

230

37

42

4286

118

43

1735

218

-36

44

8046

214

-29

45

5782

-236

-56

46

3475

146

34

47

2943

216

27

48

483

-216

16

49

-1834

215

2

50

-2483

-198

-13

51

-4762

-270

-27

1

2

3

4

52

-8432

231

-35

53

-6791

-99

-24

54

-5792

205

-36

55

-4728

199

-14

56

-3791

-106

-2

57

-1910

-209

0

58

-3102

-225

14

59

-6724

-215

26

60

-8033

233

35


Для наглядности отображения результатов посчитаем диапазон, вероятность попадания в который равна 0,947.

Получим:

Глава 6. Технология написания программы

.1 Общие положения программирования

Внедрение ЭВМ во все сферы человеческой деятельности требует от специалистов разного профиля овладения навыками использования вычислительной техники.

Возникла многочисленная категория специалистов - пользователей ЭВМ, которым необходимы знания по применению ЭВМ в своей отрасли, навыки работы с уже имеющимся программным обеспечением, а так же создания своего собственного ПО, приспособленного для решения конкретной задачи. И здесь на помощь пользователю приходят описания языков программирования высокого уровня и численные методы.

В связи с этим возникает необходимость разработки методики написания ПО, классификации этапов его разработки и формировании рекомендаций к этим этапам. Все это изложено в данном разделе работы.

Задачей технологической части дипломного проекта является составить алгоритм и технологию написания программного комплекса синтеза системы стабилизации летательного аппарата с использованием спутниковой навигационной аппаратуры..

.2 Методика написания программного обеспечения

.2.1 Этапы решения задачи на ЭВМ

Наиболее эффективное применение вычислительная техника нашла при проведении трудоемких расчетов в научных исследованиях и инженерных расчетах. При решении задачи на ЭВМ основная роль все-таки принадлежит человеку. Машина лишь выполняет его задания по разработанной программе. Роль человека и машины легко определить, если процесс решения задачи разбить на перечисленные ниже этапы.

Постановка задачи

Этот этап заключается в содержательной (физической) постановке задачи и определении конечных решений. Построение математической модели. Модель должна правильно (адекватно) описывать основные законы физического процесса. Построение или выбор математической модели из существующих требует глубокого понимания проблемы и знания соответствующих разделов математики.

Разработка численных методов

Поскольку ЭВМ может выполнять лишь простейшие операции, она «не понимает» постановки задачи, даже в математической формулировке. Для ее решения должен быть найден численный метод, позволяющий свести задачу к некоторому вычислительному алгоритму. В каждом конкретном случае необходимо выбрать подходящее решение из уже разработанных стандартных.

Разработка алгоритма

Процесс решения задачи (вычислительный процесс) записывается в виде последовательности элементарных арифметических и логических операций, приводящей к конечному результату и называемой алгоритмом решения задачи.

Программирование

Алгоритм решения задачи записывается на понятном машине языке в виде точно определенной последовательности операций - программы. Процесс обычно производится с помощью некоторого промежуточного языка, а ее трансляция осуществляется самой машинной и ее системой.

Отладка программы

Составленная программа содержит разного рода ошибки, неточности, описки. Отладка программы включает контроль программы, диагностику (поиск и определение содержания) ошибок, их устранение. Программа испытывается на решении контрольных (тестовых) задач для получения уверенности в достоверности результатов.

Проведение расчетов

На этом этапе готовятся исходные данные для расчетов и проводится расчет по отлаженной программе, при этом для уменьшения ручного труда по обработке результатов можно широко использовать удобные формы выдачи результатов в виде текстовой и графической информации, в понятном для человека виде.

Анализ результатов

Результаты расчетов тщательно анализируется, оформляется научно-техническая документация.

.2.2 Рекомендации к этапам написания программного обеспечения

Для облегчения понимания написания структуры программы, ясности исходного кода, простоты отладки при разработке ПО необходимо придерживаться следующих рекомендаций:

.2.2.1 Рекомендации к стилю программирования

·  Делать комментариев больше, чем это кажется необходимым.

·        Использовать вводные комментарии.

·        Делать оглавление в больших программах

·        Комментарии должны содержать дополнительную информацию, а не перефразировать программу.

·        Располагать комментарии надо таким образом, чтобы это не делало программу менее наглядной.

·        Неправильные комментарии хуже, чем их отсутствие.

·        Делать пробелы для улучшения читаемости программы.

·        Использовать имена с подходящей мнемоникой.

·        При наименовании файлов использовать определенный префикс или суффикс.

·        Одного оператора в строке достаточно.

·        Упорядочить списки по алфавиту.

·        Для выявления структуры программы использовать отступы.

·        Для выявления структуры данных использовать отступы.

.2.2.2 Рекомендации к проектированию программ

·  Стремления к простоте.

·        Добиваться точности при определении задачи

·        Выбирать алгоритм задачи самым тщательным образом.

·        Выбирать представление данных, соответствующее задаче.

·        Использовать в качестве параметров переменные, а не константы.

·        Создавать универсальные программы.

·        Устанавливать цели проекта заблаговременно и точно.

·        Сначала написать программу на естественном языке.

·        Разрабатывать текстовые данные заранее.

·        Прежде, чем начинать программировать, разработать проект.

·        Исключать ошибки заранее.

·        Короткие модулли предпочтительнее длинных.

·        Прежде, чем программировать, записать программу в псевдокодах.

·        Планировать возможные изменения в программе.

·        Начинать документирование на стадии разработки программы.

.2.2.3 Рекомендации к эффективности программ

·  Если программа неправильна, не имеет значения, какова ее эффективность.

·        Определять требования к эффективности на стадии проектирования.

·        Удобочитаемость программы обычно более важна, чем ее эффективность.

·        Использовать оптимизирующий компилятор.

·        Инициировать переменные во время компилирования.

·        Избегать смешанных типов данных

·        Оптимизировать сначала внутренние циклы.

·        Использовать для индексации наиболее предпочтительный тип данных.

·        Группировать записи в эффективные блоки для ввода-вывода.

·        Использовать загрузочные модули.

.2.2.4 Рекомендации к отладке программ

·  Применять отладочный компилятор.

·        Первым делом проверять программу за столом.

·        Выполнять эхо-проверку вводимых данных.

·        Вводить средства отладки как можно раньше

·        Контролировать правдоподобность вводимых данных.

·        Использовать доступные средства отладки.

·        Делать программу правильной с самого начала.

·        Обходиться минимальным количеством контрольных примеров.

·        Учитывая, что исчерпывающее тестирование невозможно, испытывать программу разумно.

·        Начинать тестирование как можно раньше.

·        Прежде всего проводить ручную проверку.

·        Стараться проверять правильность принципов построения на ее простом варианте.

·        Стараться применять тестирование по методу сверху вниз.

·        В каждом следующем тесте должен использоваться класс данных, отличный от предыдущего.

·        Использовать программу в нормальных, экстремальных и исключительных условиях.

·        Подготавливать текстовые данные для проверки каждой ветви алгоритма.

·        Повторять тестирование после каждого случая внесения изменений в программу.

6.3    Программа model_diplom

Данное программное обеспечение создано для расчета настильной не управляемой и управляемой траектории летательного аппарата, исследование результатов работы системы управления ЛА.

Программный комплекс написан на языке программирования С++ в среде Borland.

.3.1 Состав программного обеспечения дипломного проекта

Для решения поставленных в дипломном проекте задач было использованы как уже существующие программы, такие, как Microsoft Exel, MatLab, так и специально разработанное программное обеспечение, программа model_diplom, разработанная для построения траекторий движения летательного аппарата.

6.3.1.1 Последовательность технологической обработки программы:

1. Задача, которую выполняет программа.

2.      Блок-схема алгоритма написания программы

.        Особенности написания рассматриваемой программы

.        Структура программы.

.        Некоторые результаты работы прграммы.

.        Анализ и преимущества программы перед другими аналогичными программами.

6.3.1.2 Технологическая обработка программы

Как было сказано ранее, программа model_diplom создана для решения системы дифференциальных уравнений и расчета получающейся траектории.

Рис. 6.1 Блок-схема программы model_diplom

Особенности написания

Главной особенностью написания программы является реализация интегрирования системы уравнений методом Эйлера. Этот метод был выбран как наиболее простой и быстрый, и, при этом, дающий удовлетворяющие по точности результаты.

Наличие отдельного файла с начальными данными дает возможность легко менять начальные параметры движения ЛА.

Реализация производилась посредством создания универсальной программы интегрирования.

Структура программы

Программа состоит из следующих подпрограмм и структур:

_tmain-основная функция программы, определяющая последовательность вызова остальных функций и вывод полученных результатов в текстовый документ_center-функция вычисления координаты центра масс аппарата_moments-функция вычисления моментов инерции аппарата

calc_aerodynamic-функция вычисления аэродинамических параметров аппарата

integrate_LAmotion-функция интегрирования уравнений движения аппарата

Ini_data.h-заголовочный файл, задающий начальные данные

TStateVector-структура вектора состоянияструктура аэродинамических силструктура параметров потока

Полный листинг программы приведен в приложении 1.

Результат работы программы

Результатом работы программы является таблица параметров движения ЛА. Данные выводятся в текстовый документ, по которому, с помощью программы Microsoft Exel строится траектория движения ЛА.

Анализ и преимущества программы model_diplom перед другими аналогичными программами

Преимуществом данной программы является ее простота реализации и возможность подстраивать ее под любую задачу подобного рода, вне зависимости от имеющейся модели движения.

Глава 7. Охрана труда и экология на рабочем месте инженера-разработчика

Введение

Данная дипломная работа посвящена синтезу системы управления, содержащего спутниковую навигационную аппаратуру. Для решения задачи разрабатывается программа управления летательным аппаратом с использованием данных, получаемых с системы ГЛОНАСС. В связи с необходимостью разработки программы необходимо спроектировать рабочее место разработчика программного обеспечения с учетом требований эргономики. Поскольку разрабатываемое программное обеспечение предназначено для работы пользователя, необходимо разработать требования к интерфейсу с точки зрения лучшего зрительного восприятия и удобства работы.

Рис. 7.1 План рабочего помещения

- Оконный проем

- Лампа

- Рабочий стол

A = 4м.; B = 5м.4 - Телефонный стол

- Шкаф

6 - Дверной проем

7.1 Влияние вредных факторов при работе на ЭВМ на здоровье человека

Нагрузка на зрение

При работе на ПЭВМ основным вредным фактором является зрительное утомление, имеющее общее название «компьютерный зрительный синдром» (КЗС), который проявляется в виде:

·   жжения в глазах;

·   чувства "песка" под веками;

·   боли в области глазниц и лба;

·   боли при движении глаз;

·   покраснение глазных яблок;

·   боли в области шейных позвонков;

·   быстрое утомление при работе.

Также при длительной работе при несоблюдении правил безопасности может возникнуть "астенопия" - отсутствие силы зрения, проявляющаяся в:

·   снижении остроты зрения;

·   замедленной перефокусировке;

·   двоении предметов;

·   развитии близорукости.

Причины возникновения КЗС:

1) особенности зрительного восприятия человека. Зрительная система человека приспособлена для восприятия изображения в отраженном свете. Изображение на дисплее принципиально отличается от привычных глазу объектов наблюдения и имеет следующие особенности:

·   постоянное свечение;

·   дискретность точек;

·   мерцание (точки с определенной частотой зажигаются и гаснут);

·   цветное компьютерное изображение не соответствует естественным цветам (спектры излучения люминофоров отличаются от спектров поглощения зрительных пигментов в колбочках сетчатки глаза, которые ответственны за наше цветовое зрение).

2) перенапряжение зрения, причинами которого являются:

·   отсутствие необходимых фаз расслабления;

·   постоянный перевод взгляда с экрана на текст и клавиатуру при вводе информации;

·   наличие разноудаленных предметов (дисплей, клавиатура, печатный текст);

·   неравномерная и недостаточная освещенность на рабочем месте.

Микротравмы

Микротравма - это постепенный износ организма в результате ежедневных нагрузок. Большинство нарушений в организме происходит из-за накапливающихся микротравм. Причинами возникновения микротравм могут быть:

·   сидение в неправильной позе;

·   повторяющиеся движения.

Микротравмы могут проявляться в виде жжения, колющей или стреляющей боли, покалывания.

Заболевания, вызванные повторяющимися нагрузками (ПВПН)и ПТВРК

Повторяющиеся действия приводят к накоплению продуктов распада в мышцах. Эти продукты и вызывают болезненные ощущения. Очень трудно предотвратить повторяющиеся движения кистей и ладоней при работе на компьютере, однако регулярные перерывы и упражнения на растягивание мышц могут предотвратить ПВПН и ПТВРК.

При следующих типах неправильной осанки вероятность ПВПН и ПТВРК повышается:

·   Сгорбленное положение;

·   Сутулость. Линия плеч располагается не точно над линией бедер и под линией ушей. Сутулость вызывает чрезмерную нагрузку на плечевые сухожилия, что приводит к напряжению мышц плеча;

·   Синдром запястного канала. Синдром запястного канала (СЗК) по существу представляет собой травму запястья. Патологическое состояние, называемое синдромом запястного канала (СЗК), вызывается ущемлением срединного нерва в запястном канале. Оно возникает при распухании срединного нерва и/или сухожилий кисти. Чаще всего СЗК - это ПВПН в результате многочасового сидения за компьютером с неправильной осанкой. Накапливающаяся травма вызывает накопление продуктов распада в области запястного канала. Если пользователь не делает регулярных перерывов и не выполняет простые эрг-упражнения для кисти, продукты распада вызывают распухание, а затем и развитие СЗК.

7.2    Требования к помещениям для работы с ЭВМ

Условия труда - совокупность факторов трудового процесса и рабочей среды, в которой осуществляется деятельность человека.

Вредный фактор рабочей среды - фактор среды и трудового процесса, воздействие которого на работника может вызывать профессиональное заболевание или другое нарушение состояния здоровья, повреждение здоровья потомства. Исходя из степени отклонения фактических уровней факторов рабочей среды и трудового процесса от гигиенических нормативов условия труда по степени вредности и опасности условно подразделяются на 4 класса: оптимальные, допустимые, вредные и опасные.

Оптимальные условия труда (1 класс) - условия, при которых сохраняется здоровье работника и создаются предпосылки для поддержания высокого уровня работоспособности. Оптимальные нормативы факторов рабочей среды установлены для микроклиматических параметров и факторов трудовой нагрузки. Для других факторов за оптимальные условно принимают такие условия труда, при которых вредные факторы отсутствуют либо не превышают уровни, принятые в качестве безопасных для населения.

Допустимые условия труда (2 класс) характеризуются такими уровнями факторов среды и трудового процесса, которые не превышают установленных гигиенических нормативов для рабочих мест, а возможные изменения функционального состояния организма восстанавливаются во время регламентированного отдыха или к началу следующей смены и не оказывают неблагоприятного действия в ближайшем и отдаленном периоде на состояние здоровья работников и их потомство. Допустимые условия труда условно относят к безопасным.

Вредные условия труда (3 класс) характеризуются наличием вредных факторов, уровни которых превышают гигиенические нормативы и оказывают неблагоприятное действие на организм работника и/или его потомство.

Опасные (экстремальные) условия труда (4 класс) характеризуются уровнями факторов рабочей среды, воздействие которых в течение рабочей смены (или ее части) создает угрозу для жизни, высокий риск развития острых профессиональных поражений, в т. ч. и тяжелых форм.

7.3 Анализ условий труда на рабочем месте инженера-разработчика программного обеспечения

Химический фактор

При выполнении работы инженер-программист не имеет контакта с химическими веществами, поэтому химический фактор отсутствует, а условия труда оптимальны.

Биологический фактор

Биологический фактор отсутствует, а условия труда оптимальны.

Аэрозоли

При работе в отделе основным источником аэрозолей фиброгенного действия является пыль. Для борьбы с ней проводятся регулярные уборки помещений. Условия труда в пределах допустимых нормы.

Шум

1) Шум является одним из факторов, оказывающих неблагоприятное воздействие на человека. Шум воздействует не только на органы слуха, но также оказывает сильное воздействие на всю нервную систему. Воздействие на нервную систему проявляется в виде появления общей усталости, снижении работоспособности, головокружении, головных болей и т.д. Считается, что наиболее раздражающими являются звуки, лежащие в полосе частот свыше 4000 Гц.

Ограничения на уровень шума рабочей зоны предусмотрены санитарно-эпидемиологических правилами и нормативами.

2) Уровень шума исправного современного компьютера находится в пределах от 35 до 50 дБА. Если в компьютере установлен плохо сбалансированный вентилятор, то он, особенно на первых минутах после включения, может достигать 55 дБА и более. Так как это - кратковременное превышение, оно не влияет на оценку.

3)      Так как в рассматриваемом помещении находиться 2 ПЭВМ, то, с учетом имеющихся средств защиты, уровень шума не превышает допустимый уровень.

Вибрации

4) В помещении для интеллектуальной деятельности допускается уровень вибраций 75 Дб. Вибрация разделяется на общую и локальную. Общая вибрация - вибрация, действующая на опорные поверхности, локальная - действующая на не опорные поверхности. В данном случае мы рассматриваем помещение без собственных источников вибраций. В рассматриваемом случае внешние источники вибрации отсутствуют, вибрация находится в пределах допустимого уровня.

Микроклимат

Согласно ГОСТ 12.1.005-88 работа оператора ЭВМ может быть определена как легкая 1а (работа, производимая сидя, не требующая физического напряжения, при которой расход энергии составляет до 139 ккал/час). Для данной категории работ по уровню энергозатрат оптимальные величины показателей микроклимата на рабочих местах производственных помещений следующие:

Таблица 7.1

Период года

Температура воздуха, °С

Температура поверхностей, °С

Относительная влажность воздуха, %

Скорость движения воздуха, м/с

Холодный

22-24

21-25

60-40

0,1

Теплый

23-25

22-26

60-40

0,1


В рассматриваемом помещении наблюдаются следующие характеристики:

Таблица 7.2

Период годаТемпература воздуха, °СТемпература поверхностей, °СОтносительная влажность воздуха, %Скорость движения воздуха, м/с





Холодный

20-25

19-26

75-15

0,1

Теплый

21-23

20-29

75-15

0,1-0,2


Очевидно, микроклимат в нем относится к допустимым условиям.

Световая среда

При оценке условий труда по фактору «освещение» учитывается яркость источников света, их расположение в помещении, яркостной контраст между устройствами ЭВМ и фоном, блесткость поверхностей, качество и цвет светильников и поверхностей. Условия труда допустимы.

В помещения, где используют ЭВМ необходимо предусматривать систему искусственного освещения из люминесцентных ламп дневного света или ламп накаливания. Необходимо также ограничивать неравномерность распределения яркости в поле зрения инженера-программиста, а также нужно, чтобы монитор имел возможность регулирования параметров изображения (яркость, контраст и т.п.).

Неионизирующие электромагнитные поля и излучения

Основным источником неблагоприятного воздействия на здоровье пользователя компьютера с точки зрения излучения является средство визуального отображения информации на электронно-лучевой трубке.

Электромагнитное поле, создаваемое персональным компьютером, имеет сложный спектральный состав в диапазоне частот от 0 Гц до 1000 МГц. Электромагнитное поле имеет электрическую (Е) и магнитную (Н) составляющие, причем взаимосвязь их достаточно сложна, поэтому оценка Е и Н производится раздельно.

Диапазон значений электромагнитных полей, измеренных на рабочих местах пользователей ПК:

Таблица 7.3

Наименование измеряемых параметров

Диапазон частот 5 Гц-2 кГц

Диапазон частот 2-400 кГц

Напряженность переменного электрического поля, (В/м)

1,0-25,0

0,1-1,0

Индукция переменного магнитного поля, (нТл)

6,0-500,0

1,0-30,0


На рассматриваемом предприятии используются современные ЖК-мониторы, что обеспечивает допустимые условия труда. В качестве способа защиты используется ограничение времени нахождения в зоне действия ЭМП (защита расстоянием).

Работа с источниками ионизирующих излучений

Работа с источниками ионизирующих излучений отсутствует, поэтому условия труда оптимальны.

Аэроионный состав воздуха

Аэроионный состав воздуха не является обязательным показателем. Его рекомендуется измерять в рабочих помещениях, воздушная среда которых подвергается специальной очистке или кондиционированию. В рассматриваемом помещении кондиционеры отсутствуют, поэтому фактор отсутствует, а условия труда оптимальны.

Тяжесть и напряженность трудового процесса

Тяжесть труда - характеристика трудового процесса, отражающая преимущественную нагрузку на опорно-двигательный аппарат и функциональные системы организма (сердечно-сосудистую, дыхательную и др.), обеспечивающие его деятельность. Тяжесть труда характеризуется физической динамической нагрузкой, массой поднимаемого и перемещаемого груза, общим числом стереотипных рабочих движений, величиной статической нагрузки, характером рабочей позы, глубиной и частотой наклона корпуса, перемещениями в пространстве.

Условия труда по показателям тяжести трудового процесса относятся к классу оптимальных (легкая физическая нагрузка).

Напряженность труда - характеристика трудового процесса, отражающая нагрузку преимущественно на центральную нервную систему, органы чувств, эмоциональную сферу работника. К факторам, характеризующим напряженность труда, относятся: интеллектуальные, сенсорные, эмоциональные нагрузки, степень монотонности нагрузок, режим работы.

Классы условий труда по показателям напряженности трудового процесса:

спутниковый баллистический навигация стабилизация

Таблица 7.4

Показатели напряженности трудового процесса

Классы условий труда


Оптимальный (Напряженность труда легкой степени)

Допустимый (Напряженность труда средней степени)

Вредный (Напряженный труд)




1 степени

2 степени

1

2

3

4

5

1. Интеллектуальные нагрузки:

1.1 Содержание работы

Отсутствует необходимость принятия решения

Решение простых задач по инструкции

Решение сложных задач с выбором по известным алгоритмам (работа по серии инструкций)

Эвристическая (творческая) деятельность, требующая решения алгоритма, единоличное руководство в сложных ситуациях

1.2 Восприятие сигналов (информации) и их оценка

Восприятие сигналов, но не требуется коррекция действий

Восприятие сигналов с последующей коррекцией действий и операций

Восприятие сигналов с последующим сопоставлением фактических значений параметров с их номинальными значениями. Заключительная оценка фактических значений параметров

Восприятие сигналов с последующей комплексной оценкой связанных параметров. Комплексная оценка всей производственной деятельности

Обработка и выполнение задания

Обработка, выполнение задания и его проверка

Обработка, проверка и контроль за выполнением задания

Контроль и предварительная работа по распределению заданий другим лицам.

1.4 Характер выполняемой работы

Работа по индивидуальному плану

Работа по установленному графику с возможной его коррекцией по ходу деятельности

Работа в условиях дефицита времени

Работа в условиях дефицита времени и информации с повышенной ответственностью за конечный результат

2. Сенсорные нагрузки

2.1 Длительность сосредоточенного наблюдения (% времени смены)

до 25

26-50

51-75

более 75

3. Эмоциональные нагрузки

З.1Степень ответственности за результат собственной деятельности. Значимость ошибки

Несет ответственность за выполнение отдельных элементов заданий. Влечет за собой дополнительные усилия в работе со стороны работника

Несет ответственность за функциональное качество вспомогательных работ (заданий). Влечет за собой дополнительные усилия со стороны вышестоящего руководства (бригадира, мастера и т.п.)

Несет ответственность за функциональное качество основной работы (задания). Влечет за собой исправления за счет дополнительных усилий всего коллектива (группы, бригады и т.п.)

Несет ответственность за функциональное качество конечной продукции, работы, задания. Влечет за собой повреждение оборудования, остановку технологического процесса и может возникнуть опасность для жизни

4. Монотонность нагрузок

4.1 Число элементов (приемов), необходимых для реализации простого задания или в многократно повторяющихся операциях

более 10

9-6

5-3

менее 3

4.2 Продолжительность (в сек) выполнения простых заданий или повторяющихся операций

более 100

100-25

24-10

менее 10

4.3 Время активных действий (в % к продолжительности смены). В остальное время - наблюдение за ходом производственного процесса

20 и более

19-10

9-5

менее 5

5. Режим работы

5.1 Фактическая продолжительность рабочего дня

6-7 ч

8-9 ч

10 - 12 ч

более 12 ч

5.2 Наличие регламентированных перерывов и их продолжительность

Перерывы регламентированы, достаточной продолжительности: 7% и более рабочего времени

Перерывы регламентированы, недостаточной продолжительности: от 3 до 7% рабочего времени

Перерывы не регламентированы и недостаточной продолжительности: до 3% рабочего времени

Перерывы отсутствуют



Труд инженера-программиста, как правило, однообразен: в процессе работы человек вынужден повторять много раз одни и те же движения, вследствие чего возникает быстрая утомляемость.

Работа требует повышенного внимания и оперативности действий, в связи с чем программист находится в постоянном эмоциональном и умственном напряжении. Принудительность позы является следствием повышенной интенсивности труда в связи с полным поглощением внимания работника процессом.

Условия труда по показателям напряженности трудового процесса относятся к 3 классу вредности - напряженный труд, поскольку требуется решение сложных задач в условиях дефицита времени с высоким уровнем ответственности.

Самыми вредными факторами являются напряженность труда, повышенная длительная сосредоточенность органов зрения и гиподинамия.

Для профилактики профессиональных заболеваний требуется активный физический отдых, эмоциональное и умственное расслабление, лечебная гимнастика.

Рабочая мебель для пользователей компьютерной техникой должна отвечать следующим требованиям:

·  высота рабочей поверхности стола должна регулироваться в пределах 680-800 мм; при отсутствии такой возможности высота рабочей поверхности стола должна составлять 725 мм;

·        рабочий стол должен иметь пространство для ног высотой не менее 600 мм, глубиной на уровне колен - не менее 450 мм и на уровне вытянутых ног - не менее 650 мм;

·        рабочий стул (кресло) должен быть подъемно-поворотным и регулируемым по высоте и углам наклона сиденья и спинки, а так же - расстоянию спинки от переднего края сиденья;

·        рабочее место с персональным компьютером должно быть оснащено легко перемещаемым пюпитром для документов.

Электробезопасность

Основным источником угрозы электробезопасности являются система освещения помещения, персональный компьютер и периферия, с которыми работает инженер-исследователь. Причиной несчастных случаев от воздействия электрического тока является появление напряжения на металлических конструктивных частях электрооборудования - корпусах, кожухах и т.п. - в результате повреждения изоляции и других причин.

Основными мерами защиты от поражения током являются: обеспечение недоступности токоведущих частей, находящихся под напряжением, для случайного прикосновения; электрическое разделение сети; устранение опасности поражения при появлении напряжения на корпусах, кожухах и других частях электрооборудования, что достигается применением малых напряжений, использованием двойной изоляции, выравниванием потенциала, защитным заземлением, занулением, защитным отключением, и др.

Неэлектротехнический персонал (к которому относится инженер-программист) должен один раз в год проходить инструктаж и устную проверку знаний. Этой категории сотрудников присваивается группа I по электробезопасности (не реже одного раза в год). В программу инструктажа обязательно включаются: безопасные способы работы с электроприборами, правила оказания первой помощи при поражении электрическим током.

С точки зрения электробезопасности работу инженера-программиста можно отнести к допустимому классу.

Пожарная безопасность

Пожарная безопасность тесно связана с электробезопасностью, поскольку основным источником возникновения пожара является электрооборудование. Помещение должно быть оборудовано углекислотным или порошковым огнетушителем, планом эвакуации при пожаре и аптечкой первой помощи.

Под системами пожарной защиты понимаются комплексы организационных мероприятий и технических средств, направленных на предотвращение воздействия на людей опасных и вредных факторов, а также ограничение материального ущерба.

Пожарная защита и взрывозащита производственных объектов достигаются:

·  правильным выбором степени огнестойкости объекта и пределов огнестойкости отдельных элементов и конструкций;

·        ограничением распространения огня в случае возникновения очага пожара;

·        обеспечением безопасной эвакуации людей;

·        организацией пожарной охраны объекта.

Противопожарный инструктаж - доведение до работников организаций основных требований пожарной безопасности, изучение пожарной опасности средств противопожарной защиты и действий в случае возникновения пожара - проводится со всеми работниками организаций по утвержденным программам и в порядке, определяемом руководителем.

С точки зрения пожарной безопасности работу инженера-программиста можно отнести к допустимому классу.

7.4    Освещение на рабочих местах, оборудованных ЭВМ

Правильно спроектированное и рационально выполненное освещение помещений оказывает положительное психофизическое воздействие на работающих, способствует повышению эффективности и безопасности труда, снижает утомление и травматизм, сохраняет высокую работоспособность пользователя.

Похожие работы на - Синтез системы стабилизации объекта, содержащего спутниковую навигационную аппаратуру

 

Не нашли материал для своей работы?
Поможем написать уникальную работу
Без плагиата!
Без нейросетей!