Разработка регулятора температуры

  • Вид работы:
    Курсовая работа (т)
  • Предмет:
    Информатика, ВТ, телекоммуникации
  • Язык:
    Русский
    ,
    Формат файла:
    MS Word
    863,3 Кб
  • Опубликовано:
    2013-03-31
Вы можете узнать стоимость помощи в написании студенческой работы.
Помощь в написании работы, которую точно примут!

Разработка регулятора температуры

Введение

Темой данного курсового проекта является разработка регулятора температуры. Электроника является универсальным и исключительным средством при решении проблем в самых различных областях. Сфера её применения постоянно расширяется. Практически каждая достаточно сложная техническая система оснащается электронными устройствами. Трудно назвать технологический процесс, управление которым осуществлялось бы без неё. Функции устройств становятся всё более разнообразными. Наилучшим радиотехническим устройством является то, которое можно и не замечать, но оно при этом само будет выполнять все необходимые функции. Одним из таких является электронный регулятор температуры.

Очень важно не только знать величину температуры, но и управлять ею. Например, во многих сферах промышленности, сельского хозяйства, да и просто в жизни, требуется поддерживать определённую температуру для процессов производства, либо для поддержания нормального функционирования узлов, т.к. всем известно что изменение температуры в большую или меньшую сторону ведёт к порче устройств, либо объектов для регулирования которых применяются эти устройства.

Существует множество разновидностей термометров: ртутный, где указателем уровня измеряемой температуры является ртуть, у которой коэффициент линейного расширения изменяется в зависимости от температуры окружающей среды, также нашёл применение термометр, датчиком температуры у которого служит термопара и много других. Каждый из них имеет ряд недостатков. Например, ртутный недостаточно точен, а в случае раскола колбы произойдёт утечка ртути, которая очень опасна для здоровья людей. Поэтому темой настоящего курсового проекта является разработка безопасного регулятора температуры, который предназначен для регулирования и поддержания температуры в нужной для его применения области. Применение электронных микросхемпозволит создать довольно несложное устройство способное регулировать температуру в широком интервале значений и поддерживать её с высокой точностью.

1.   Назначение и область применения

Устройство предназначено для регулирования выявления отклонений от нужной в данной области применения температуры и предотвращения её критического изменения. Если температура объекта слежения понижается или повышается регулятор должен зафиксировать это изменение и привести температуру в норму, после чего поддерживать её постоянной до момента, когда потребуется изменить значение температуры.

Область применения терморегулятора достаточно широка. Его можно применить, например, в медицинском холодильнике для поддержания постоянной температуры хранения лекарств, либо в сельскохозяйственных погребах для управления температурой среды, дабы предотвратить порчу продуктов. Применение терморегулятора возможно в инкубаторах, т.к. отклонение температуры хотя бы на один два градуса ведёт к необратимым последствиям и большим финансовым потерям. Так же регулятор можно применять в совокупности с бойлерами, если в них такового не предусмотрено, тогда регулятор позволит регулировать температуру воды. Другие области применения терморегулятора это, к примеру, промышленость. В промышленности терморегулятор может применяться для регулирования температуры печей, для слежения за температурой двигателей и предотвращения их перегрева, так же может применяться для слежения за температурой в цехах производства и обеспечивать комфортную работу персонала.

2.   Расчётно-проектировочный раздел

.1   Разработка структурной схемы

При разработке структурной схемы требуется определить и учесть назначения функциональных узлов, связь между ними, разрабатываемого устройства.

Рисунок 1 - Структурная схема регулятора температуры воды

Структурная схема состоит из следующих блоков:

.     Блок питания(БП) - обеспечивает питание схемы преобразуя напряжение бытовой сети в приемлемое для питания элементов схемы.

2.      Блок управления(БУ) - Содержит в себе элементы управления схемой , а так же датчик определяющий состояние и отклонение этого состояния от нормы контролируемого объекта.

.        Програмируемый регулятор(ПР) - Данный блок включает в себя непосредственно ИМС, которая благодаря заданным в БУ значениям регулирует подключение нагревательного элемента.

.        Датчик - Часть позволяющая получать данные об состоянии контролируемого объекта

.        Нагревательный элемент (НЭ) - Устройство схемы позволяющее корректировать состояние контролируемого объекта

2.2 Расчет узлов и блоков

Для расчёта блока питания в частности трансформатора использовал интернет ресурс [1] :

Рисунок 2 - Параметры заданные для расчёта обмоток трансформатора

Для расчета требуется указать напряжение первичной и вторичной обмоток, а так же ток вторичной обмотки. Так же требуется указать мощность трансформатора, вид сердечника и плотность тока в обмотке как видно из рисунка 2. Для получения расчета нужно кликнуть «ответ:», после чего ниже появится окно показанное на рисунке 3.

Рисунок 3 - Итог расчётов

Для выбора диодного моста рассчитаю максимальный ток через каждый диод:

Iд = 0,5∙с∙Iн;

С -коэффициент зависящий от тока нагрузки; С = 2,4;

Iд=0,5∙2,4∙250=300 (мА) Т.к нам известен максимальный ток через каждый диод можно выбрать диодный мост из справочника, выбираем КЦ401Б;

В качестве сглаживающего фильтра использую конденсатор высокой ёмкости

Рассчет:

Cф= 3200∙Iн/Uн∙К=3200∙250∙10-3 /27∙0,15=197,3

по справочнику под общей редакцией Акимова Н.Н. выбираем:

C1 К52 -50 В ± 10% 200 мкФ

Для правильного функционирования компаратора выбираем резисторы которые будут регулировать опорное напряжение подающееся на него, выбираем из справочника под общей редакцией ГендинаГ.С:

R1МЛТ-0,5-1,0кОм±5%

R2ПП3-40 1.5 3 Вт кОм

Резисторы R3, R5, R6, R7 для правильного функционирования схемы и ограничения напряжения на элементах выбираем из справочника под общей редакцией Гендина Г.С:

R3 ММТ1-10 кОм 0,25 Вт 20%

R5 ММТ1-10 кОм 0,25 Вт 20%

R6 МЛТ-1 5.1 кОм 0,125 Вт 20%

R7 МЛТ-1 1 Мом0,5 Вт 10%

Так же в схеме применен терморезисторКМТ-1 10 кОм ±2%

2.3 Выбор элементной базы

Компаратор К554СА3 - Микросхема изготовлена по биполярной технологии и представляет собой компаратор напряжения. Благодаря малым входным токам и большому коэффициенту усиления может подключаться к высокоомным датчикам, использоваться в прецизионных преобразователях сигналов, генераторах импульсов.

Предусмотрена возможность совместной работы с ЭСЛ-, ТТЛ- и МОП- схемами, для чего напряжение питания на коллектор выходного транзистора подается от внешнего источника в зависмости от типа логики. Корпустипа 201.14-1, массанеболее 1 г.

А) Б)

Рисунок 4 - Компаратор К554СА3 (А - УГО, Б - фото элемента)

Таблица 1 - Электрические параметры компаратора К554СА3

Параметр

Значение

Напряжение питания, Ucc1

13,5...16,5 В

Напряжение питания, Ucc2

-13,5...-16,5

Потребляемая мощность при t<=75°C

500мВт


Реле РЭС9 - Завальцованное, двухпозиционное, одностабильное реле постоянного тока РЭС9 предназначено для коммутации электрических цепей постоянного и переменного тока частотой 50... 1100 Гц. Условия эксплуатации : относительная влажность до 98% при температуре +35° С. Атмосферное давление от 0,6 до 104 кПа. Потребляемая мощность не более 1,4 Вт

ПП3-43 Переменный проволочный регулировочный резистор - служит для изменения напряжения подающегося в цепь путем увеличения либо уменьшения его сопративления.С помощью регулятора можно изменять величину опорного напряжения, а значит и температуру, при которой срабатывает компаратор

А) Б)

Рисунок 7 - Переменный резистор ППЗ-43(А - УГО, Б - фото элемента)

Таблица 2 - Параметры переменного резистора ППЗ-43

Параметр

Значение

Номинальное сопротивление

1,5 кОм

Допуск

±5%

Мощность при температуре до 55°С

3 Вт


А)  Б)

Рисунок 8 - Диод Д311(А - УГО, Б - фото элемента)

Таблица 3 - Параметры диода Д311

Параметр

Значение

Максимальное постоянное обратное напряжение

30 В

Максимальный прямой(выпрямленный за полупериод) ток

40 мА

Потребляемая мощность

1,2 Вт



Диодный мост(блок) КЦ401Б - Внутри блока состоящего из кремниевого сплавного блока соединены диоды по схеме моста.

А) Б)

Рисунок 9 - Диодный мост КЦ401Б(А - УГО, Б - фото элемента)

Таблица 4 - Электрические параметры диодного моста КЦ401Б

Параметр

Значение

Постоянныйобратный ток

100 мкА

Постоянное обратное напряжение

50 В

Средний выпрямленный ток

250 мкА

Потребляемая мощность

6,3 Вт

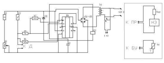
.4   Разработка принципиальной схемы

В соответствие со структурной схемой, приведенной на рисунке 1, учитывая расчеты и выбор элементной базы, разрабатываем принципиальную схему цифрового амперметра.

Блок управления(БУ):

В качестве датчика определяющего состояние контролируемого объекта используется терморезистор.

 

Рисунок 10 - Схемаблока управления

регулятор температура схема устройство

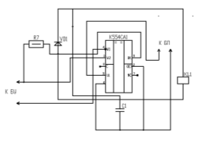
Программируемый регулятор(ПР):

Часть схемы в которой находится непосредственно сам компаратор , являющийся основной частью всего устройства и осуществляющий управление подключением и отключением реле.

Рисунок 11 - Расположение и подключение компаратора в устройстве

Блок питания(БП):

Часть схемы которая подключается непосредственно в сеть и производит преобразование напряжения в приемлимое для питания схемы, состоит из диодного моста, трансформатора и фильтра-конденсатора.

Рисунок 12 - Блок питания

Нагревательныйэлемент(НЭ):

Часть устройства которая не входит в основной блок и устанавливается непосредственно на контролируемый объект, приводит отклонения от нормы заданые в ПР и полученые от датчика, к приемлемому состоянию.

Рисунок 13- Нагревательный элемент

Датчик (Д) :

Предназначен для получения информации о контролируемом объекте. Представляет из себя терморезистор который крепится на объект или опускается в него.

Рисунок 14 - Датчик

Полученная структурная схема представлена на рисунке 15:

Рисунок 15 - Принципиальная схема регулятора

2.5 Принцип действия устройства

Как известно, выходное напряжение компаратора может находится лишь на стандартных уровнях логической 1 или 0 в зависимости от соотношения напряжений сигнала и опорного напряжения. Выходная мощность К554СА3 достаточна для управления исполнительным реле. Таким образом, не требуется дополнительного мощного выходного транзистора. Диагональ моста подключена к компаратору DD1. С помощью регулятора R2 можно изменять величину опорного напряжения, а значит и температуру, при которой срабатывает компаратор. На инверсный вход компаратора (выв. 4 DD1) подается измеряемое напряжение, величина которого определяется сопротивлением терморезистора R4 - датчика температуры воды. Если напряжение на выводе 4 DD1 превышает напряжение на ее выводе 3, на выходе микросхемы появляется логический "0", как следствие реле К1 включается и своими контактами подключает нагревательный элемент.

Если температура воды растет, то уменьшается сопротивление терморезистора R4 . Когда потенциал на выводе 4 DD1 становится меньше потенциала выводе 3, изменяется состояние на выходе компаратора и реле выключается. В результате нагреватель отключается от сети.

Настройка устройства сводится к градуировке шкалы регулятора температуры R2 с помощью эталонного термометра и термометра установленного на объекте контроля. В заключение необходимо отметить, что гальваническая развязка схемы с сетью отсутствует, поэтому к настройке схемы необходимо подойти с особой осторожностью. Терморезистор R4 должен быть надежно изолирован.

После регулировки схемы отключают от нее внешний ИП и проверяют работу регулятора в реальном режиме.

2.6 Расчет мощности схемы

В данном разделе выполню расчет мощности потребляемый устройством во время работы. После расчета станет ясно насколько эффективно, экономично и полезно данное устройство т.к если оно затребует для эксплуатации большую мощность собирать его смысла не будет.

Для расчета мощности требуется учесть мощности следующих элементов:

·    компаратор К554СА3 мощностью 500 мВт;

·        Реле РЭС-9 мощностью 1,4 Вт;

·        Диод Д311 , мощность рассчитывал по формуле:

P=U∙I=30∙40∙10-3=1,2 (Вт),

где U - Максимальное напряжение на диоде (U=30В), I - максимальный ток проходящий через диод (I=40 мА);

·    Диодный мост КЦ401Б потребляемая мощность 6,3 Вт (интернет справочник[2])

Расчет мощности всей схемы:

Р=500∙10-3+1,4+1,2+6,3=9,4 (Вт).

3.  Проектно-технологический раздел

.1 Компоновка печатной платы

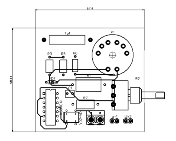
Для компоновки печатной платы, использую программу PCB Layout , которая входит в состав пакета diptrace предназначенного для проектирование плат.


Рисунок 16 - Компоновка печатной платы регулятора температуры

3.2 Трассировка печатной платы

После расположения элементов на печатной плате и их компоновки требуется трассировать плату - преобразовать связи элементов в дорожки на печатной плате, для этого следует воспользоваться кнопкой на панели «Запуск автотрассировки», либо «Трассировать» в выпадающем меню «Трассировка», либо клавишей «F9».

После проведения трассировки программой следует проверить ошибки трассировки и в ручную устранить их, если ошибок нет допускается по желанию пользователя изменять вид дорожек и пути кудой они проложены.

Трассировка печатной платы регулятора температуры представлена на рисунке 17 (верхний слой платы), и на рисунке 18 ( нижний слой платы).

Рисунок 17 - Трассировка верхнего слоя печатной платы

Рисунок 18 - Трассировка нижнего слоя печатной платы

4.   Энерго- и материалосбережение

В наше время энергосбережение и применяемы для разработки материалы имеют большое значение. Поэтому при разработке приборов и работе с ними требуется правильно рассчитывать время работы, материалы и элементы для устройства с наименьшими потребностями, а так же экономию пространства печатных плат. Во время работы над курсовым проектом для соблюдения этих правил:

.     Старался подбирать элементы с наибольшей эффективностью и как можно меньшим энергопотреблением;

2.      Так же старался экономить рабочую область печатной платы для экономии материала

.        Для работы над курсовым применял ноутбук который требует гораздо меньше энергии нежели обычный ПК;

.        Работа над курсовым проектом осуществлялась в основном в вечером либо ночью с выключенным освещением и электроприборами.

5.   Охрана труда

При изготовлении печатных плат учащийся подвержен воздействию опасных и вредных факторов, таких как возможность ожогов от паяльника, подверженость ударам электрического тока, а так же возможность отравления всевозможными химикатами используемыми при травлении плат. Чтобы обезопасить себя от всего этого требуется соблюдать самые простые нормы. Быть осторожным при работе с паяльником, не оставлять его включенным в сеть во время перерывов в работе, использовать специальные подставки, применять паяльник только по назначению.

Во время травления быть осторожным с раствором хлорного железа т.к. при небрежном обращении с раствором возможно отравление, так же пятна попавшие на одежду не отстирываются что ведет к как минимум некоторым материальным затратам не учтенным в разработке курсового проекта и проектировании устройства.

Устройство не является вредным для человека и не требует специального обучения для работы с ним.

6. Охрана окружающей среды

При разработке курсового проекта требовалось разработать полезное для человека устройство которое при этом не будет вредным окружающей среде.

Для соблюдения этого требования старался использовать        элементы которые при утилизации будут наносить как можно меньше вреда окружающей среде, а так же во время работы. При работе с печатной платой требуется правильно и вовремя утилизировать отходы.

Ко всему прочему для развития правил и их соблюдения при разработке курсовых проектов и работе с устройствами в      учебных заведениях, в том числе и нашем есть курс экологии и охраны окружающей среды.

В результате курсового проекта получилось устройство сминимальным воздействие на окружающую среду, при производстве которого должны быть соблюдены все правила безопасности и охраны окружающей среды. В ходе эксплуатации при соблюдении норм работы с электроприборами устройство так же не должно наносить вред окружающей среде.

Для утилизации не следует просто выбрасывать прибор на свалку т.к. электроприборы даже изготовленные с соблюдением всех норм все равно наносят вред. Утилизация должна осуществляться в соответствии с законом Закон РБ от 25.11.1993 «Об отходах».

Заключение

В результате выполнения курсового проекта мной были разработаны структурная и принципиальная схема устройства, схемы основных блоков устройства, а так же выполнена компоновка и трассировка печатной платы.

При разработке курсового проекта руководствовался знаниями полученными во время изучения дисциплин «Теоретические основы электротехники», «Вторичные источники питания», «Основы конструирования ЭВС», «Проектирование цифровых устройств», а так же такие дисциплины как «Системы автоматизированного проектирования», «Охрана окружающей среды».

При работе со схемами использовал программы Auto-Cad 2007, и пакет программ Diptrace.

Литература

.       Акимов Н.Н. Резисторы, конденсаторы, трансформаторы, дроссели, коммутационные устройства РЭА: Справ./Мн.: Беларусь, 1994.-591 с: ил.

2.      Бокунев А.А., Борисов Н.М. и др.; Справочная книга радиолюбителя-конструктора: Под ред. Н.И.Чистякова.-М.:Радио и связь, 1990г.

.        Галкин В.И. Промышленная электроника и микро- электроника; Минск

.        Гендин Г.С. Все о резисторах и транзисторах: Справочник, 1999.

.        Коалабекой Б.А. Цифровые устройства и микропроцессорные системы: Учебник для техникумов связи. -М.:Горячая линия - Телеком,2000.336с.:ил.

.        Мулярчук С.Г. Интегральная схемотехника. - Минск: Издательство БГУ им. В.И.Ленина, 1983.

.        Орлов И.А. и др., Эксплуатация и ремонт ЭВМ, организация работы вычислительного центра: Учебник для техникумов/ И.А. Орлов, В.Ф.Корнюшко, В.В.Бурляев,-М.:Энергоатомиздат, 1989.

.        Преснухин Л.Н. Расчет элементов цифровых устройств: Учебн. пособие./ Л.Н. Преснухин, Н.В. Воробьев, А.А. Шишкевич; /Под ред. Л.Н. Преснухина./- 2-е изд., перераб. и доп.-М.: Высш. шк.,1991.-526с.

.        Мулярчук С.Г. Интегральная схемотехника. - Минск: Издательство БГУ им. В.И.Ленина, 1983.

.        Цифровые интегральные микросхемы: Справочник.- Минск: ”Беларусь”

Были использованы следующие интернет ресурсы:

[1] <http://www.skrutka.ru/sk/tekst.php?id=19>Дата доступа:26.05.2012г.

[2] <http://radioelectronic.ru/diodnye-bloki-kc401a-kc401b>Датадоступа:07.06.2012г.

[3]<http://radioelectronic.ru/diodnye-bloki-kc401a-kc401b/>Дата доступа:07.06.2012г.

[4] <http://radioelectronic.ru/diody-d311-d311-a-d311b/> Дата доступа:07.06.2012г.

[5]<http://www.chipinfo.ru/dsheets/ic/554/ca3.html> Дата доступа: 07.06.2012г.

Похожие работы на - Разработка регулятора температуры

 

Не нашли материал для своей работы?
Поможем написать уникальную работу
Без плагиата!
Без нейросетей!