Проектирование каналов радиосвязи
Кафедра
"Радиотехника"
Проектирование
каналов радиосвязи
Реферат
Курсовой проект содержит 41 страниц машинописного текста, 1 таблицу, 12
рисунков.
Канал радиосвязи, приёмник, передатчик, ГУН, УРЧ, каскад усиления
мощности, преобразование частоты, синтезатор частоты, буферный каскадный
усилитель напряжения, оконечный усилитель мощности, предварительные усилители
мощности.
Целью данного проекта является проектирование радиоканала, которое
включает в себя:
а) выбор варианта проекта;
б) выбор структурной схемы;
в) выбор и обоснование функциональной схемы канала радиосвязи;
г) предварительный расчёт основных параметров передающей части канала;
д) предварительный расчёт основных параметров приемной части канала;
е) расчёты режимов узлов и разработки принципиальных схем передающей
части канала радиосвязи;
ж) расчёт кривой наземного затухания напряженности поля радиоволны при
радиосвязи дежурного по станции с машинистом поезда;
з) разработка синтезатора частоты, обслуживающего радиоканал.
Содержание
. Выбор варианта проекта
.1 Задача курсового проектирования
.2 Исходные параметры задания
. Выбор структурной схемы
. Выбор и обоснование функциональной схемы канала радиосвязи
.1 Радиопередающая часть канала
.2 Радиоприёмная часть канала
. Предварительный расчёт основных параметров передающей части
канала
. Предварительный расчёт основных параметров приемной части
канала
. Расчёт кривой наземного затухания напряженности поля
радиоволны при радиосвязи дежурного по станции с машинистом поезда
. Расчёты режимов узлов и разработка принципиальной схемы
передающей части канала радиосвязи
.1 Расчёт оконечного каскада
.2 Расчёт предоконечного каскада на транзисторе КТ606
. Расчёт буферного усилителя радиочастоты
.1 Расчёт режима термостабилизации
.2 Расчёт Y - параметров для каскодного включения
транзисторов
.3 Расчёт режима усиления буферного усилителя
. Расчёт режимов задающего автогенератора рабочей частоты
.1 Расчёт режима по постоянному току
.2 Энергетический расчёт автогенератора
.3 Расчёт колебательного контура
.4 Расчёт режима частотной модуляции автогенератора
. Принципиальная схема передающей части
Заключение
Список использованной литературы
Введение
Приемопередающее устройство - это источник и приемник радиочастотных
колебаний в системах радиосвязи, телевидения, радиолокации и др. Назначение
приемопередатчика - сформировать и принять радиосигнал в соответствии с
требованиями, установленными при разработке системы.
Радиосигналом называют колебание радиочастоты, один или несколько
параметров, которого изменяются (модулируются) в соответствии с передаваемым
сообщением (информацией).
Частотная модуляция (ЧМ) применяется в высококачественном радиовещании, в
радиорелейных линиях с большим числом каналов, в радиолокационных системах
непрерывного излучения. При любых видах модуляции энергия сигнала локализована
в узкой полосе частот радиоспектра. Это означает, что радиосигнал представляет
собой колебание, близкое к гармоническому. Поэтому основным сигналом, для
которого рассчитываются режимы каскадов приемопередатчика, является
гармонический.
Системы радиосвязи на железнодорожном транспорте делятся на: поездные,
станционные, ремонтно-оперативные, индивидуальные по специально выделенным
каналам и др. Железнодорожная радиосвязь осуществляется в нескольких диапазонах
радиоволн: гектометровые волны КВ (f0 = 2,13
МГц), метровые волны УКВ1 (f0 = 151,725
- 156 МГц) и дециметровые - УКВ2 (f1 = 457,4 - 458,45 МГц и f2 = 467,4 - 468,45 МГц). Наибольшее использование в поездной и
станционной радиосвязи получил диапазон метровых радиоволн, поэтому парк
радиостанций этого диапазона самый обширный. Задачей учебного курсового
проектирования является разработка канала радиосвязи метрового диапазона,
включающего в себя передающую и приемную части. Успешное решение поставленной
задачи зависит от правильности выбора структурной схемы и предварительного
расчёта параметров функциональной схемы канала радиосвязи.
При разработке радиоканала производятся расчёт и проектирование следующих
принципиальных электрических схем, входящих в передающую часть канала:
оконечный усилитель мощности радиочастоты;
предоконечный усилитель мощности;
буферный усилитель напряжения;
задающий автогенератор рабочей частоты;
частотный модулятор.
1. Выбор варианта проекта
1.1 Задача
курсового проектирования
Системы радиосвязи на железнодорожном транспорте делятся на поездные,
станционные, ремонтно-оперативные, индивидуальные по специально выделенным
каналам и др. Железнодорожная радиосвязь осуществляется в нескольких диапазонах
радиоволн: гектометровые - КВ (f0= 2,13 МГц), метровые - УКВ1 (f0
= 151,725 - 156 МГц) и дециметровые - УКВ2 (f1 = 457,4 - 458,45 МГц
и f2 = 467,4 - 468,45 МГц). Наибольшее использование в поездной и
станционной радиосвязи получил диапазон метровых радиоволн, поэтому
радиостанции этого диапазона нашли широкое применение. Задачей учебного
курсового проектирования является разработка канала радиосвязи метрового
диапазона, включающая в себя передающую и приемную части.
К важнейшим техническим параметрам канала радиосвязи относятся:
а) рабочие частоты возбудителя передатчика и первого гетеродина приёмника
fВ и fГ1;
б) выходная мощность передатчика РВЫХ;
в) чувствительность приемника UВХ.МИН;
г) номинальная и максимальная девиации частоты передатчика ΔfНОМ и ΔfМАКС;
д) избирательности по зеркальным и соседним каналам приёмника Se З.К.
и SeС.К.;
е) стабильности частот возбудителя и гетеродина δf.
1.2 Исходные
параметры задания
Вариант 1.
а) рабочие частоты возбудителя и первого гетеродина:
fВ= 155,625 МГц;
fГ1= 177,025 МГц;
б) выходная мощность передающего устройства на нагрузке 50 Ом составляет
10 Вт, при этом коэффициент усиления постоянного тока в оконечном и в
предоконечных каскадах, выполненных на транзисторах КТ907А и КТ606, составляет: β0 = 21; (Рвых = 9 Вт)
в) Высота стационарной антенны: Н =
13 м;
Высота локомотивной антенны h = 6 м;
г) чувствительность приёмного устройства по системе СИНАД 12 дБ
составляет при входном сопротивлении приёмника 50 Ом UВХ.МИН = 0,5 мкВ, при этом все каскады усиления и преобразования
рекомендуется выполнить на транзисторах ГТ311Е, которые имеют коэффициенты
усиления по постоянному току β0 = 41;
д) параметры девиации частоты модулятора: ΔfНОМ = 3,5 кГц; ΔfМАКС = 4кГц;
е) избирательность приемника:
) по зеркальному каналу Se З.К. = 50 дБ;
) по соседнему каналу Se
С.К. = 60 дБ;
ж) стабильность частоты генераторов возбудителя и гетеродинов δf = 10-5;
з) коэффициент нелинейных искажений сигналов в радиоканале составляет КГ ≤ 0,08 (8 %);
и) материальная база разработки: транзисторы, микросхемы;
к) номиналы напряжений питания: 25, 15, 12, 9, 5 В.
2. Выбор структурной схемы
Проектирование радиопередающей части канала начинается с разработки
функциональной схемы. В настоящее время на железнодорожном транспорте внедрена
система аналоговой ЧМ радиосвязи на основе приемопередатчика диапазона метровых
волн УПП - 2МВ стационарной радиостанции "Транспорт РС - 46М".
Система выполнена на современной микроэлементной базе с применением
микропроцессорной технологии обслуживания с программным обеспечением,
позволяющим конфигурировать радиостанции применительно к конкретным условиям
эксплуатации на используемой сетке частот, при т.н. симплексе (работает
передатчик - выключен собственный приемник и - наоборот).
На рисунке 2.1 приведена структурная схема такого канала, в состав
которой входят:
блок коммутации К симплексного режима работы;
передающая часть канала, включающая усилитель мощности УМ,
синтезатор-возбудитель, опорный генератор и модулятор, обеспечивающий
оптимальный режим частотной модуляции;
приемная часть канала, включающая тракт усиления радиочастоты УРЧ,
синтезатор первого гетеродина и сам гетеродин, первый смеситель, усилитель
первой промежуточной частоты, завершающую часть приёмника, выполненную на одной
микросхеме МС3371Р. Микросхема включает в себя: второй смеситель, второй
гетеродин, усилитель второй промежуточной частоты, частотный детектор и
предварительный усилитель звуковой частоты. После микросхемы следует тракт
дополнительного усиления сигнала, который подается затем в блок автоматики.
Приведённая схема значительно упрощена по сравнению с оригиналом, но вполне
приемлема для задачи учебного курсового проектирования.
Рисунок 2.1 - Структурная схема канала радиосвязи
3. Выбор и обоснование функциональной
схемы канала радиосвязи
3.1
Радиопередающая часть канала
Для разрабатываемой функциональной схемы передающей части канала из
структурной схемы выбираются: коммутатор К, усилитель мощности, который может
состоять из двух каскадов предварительного усиления ПОК1 и ПОК2 и оконечного усилителя
мощности ОК. Схема синтезатора-возбудителя предназначена для формирования
высокочастотного ЧМ колебания с амплитудой не менее 0,5 В, которое используется
для возбуждения предварительного усилителя мощности ПОК1. Диапазон частот возбудителя 151,725 - 156,000 МГц, шаг сетки
частот 25 кГц. В состав возбудителя входят: ГУН1 на транзисторе
ГТ311Е и варикапах КВ121А, буферный усилитель на двух транзисторах того же
типа, включенных по каскадной схеме ОЭ - ОБ, большая интегральная схема
синтезатора частоты типа КФ1015ПЛ4Б (КР1015ХК2). Опорный сигнал частотой 10 МГц
для передающего и приёмного синтезаторов вырабатывает высокостабильный
генератор "Топаз - 03", выпускаемый на Российских предприятиях по
техническим условиям ШИ3.423.009ТУ в виде малогабаритного конструктивного
устройства, питаемого стабилизированным напряжением +9 В. В проекте его можно
использовать, как функциональный блок без представления принципиальной схемы.
На вход синтезатора частоты поступает сигнал с ГУН1 через
буферный усилитель. Входом является входящий в синтезатор делитель частоты с
переменным коэффициентом деления ДПКД, с выхода которого сигнал поступает на
один из входов частотно-фазового детектора ЧФД. На второй вход детектора
подается высокочастотный сигнал опорного генератора ОГ, прошедший через
делитель опорной частоты ДОЧ. ЧДФ формирует сигнал ошибки, пропорциональный
разности фаз входных сигналов. Это напряжение ошибки по цепи фазовой
автоподстройки ФАПЧ через фильтр низких частот ФНЧ подаётся на управляющий вход
ГУН1, что приводит к изменению его частоты до требуемого,
определяемого коэффициентом ДПКД значения. Синтезатор имеет выход сигнала
детектора захвата частоты петлёй ФАПЧ. На ГУН1 одновременно
осуществляются частотная модуляция и автоподстройка его частоты. Чтобы не происходило
снижения девиации частоты за счёт схемы ФАПЧ, постоянная времени фильтра низких
частот ФНЧ на выходе синтезатора выбрана много больше, чем период низкой
частоты (FМИН = 300 Гц) спектра НЧ сигнала. При
этом ФАПЧ работает на частотах ΔF<< 300 Гц и не реагирует на сравнительно быстрые
изменения частоты при её девиации, что делает возможным одновременное
сосуществование частотной модуляции и автоподстройки. Информация о частоте конкретного канала поступает в регистр
синтезатора по цепям "Запись", "Данные" и
"Синхронизация". Сигнал "Запись" содержит байт информации о
включении или выключении передатчика. Сигнал "Данные" содержит ещё
три байта информации для передачи трёхзначного номера канала, общее число
которых составляет в диапазоне частот 151,725 - 156,000 МГц N = 172. Т.о. для хранения информации
"Запись" и "Данные" должно использоваться 32 - разрядное (4
- байтовое) управляющее слово, формируемое в блоке автоматики. Запись номера
канала, по которому устанавливается в ДПКД синтезатора необходимый коэффициент
деления, производится двоичным последовательным кодом, продвигаемым через
регистр синтезатора с каждым синхроимпульсом, поступающим по цепи
"Синхронизация". При этом внутри синтезатора последовательный код
преобразуется в параллельный, что обеспечивает нормальное функционирование
режима ФАПЧ возбудителя. Все сигналы поступают в синтезатор через буферную
микросхему 564ПУ4Б D1. Сигнал синтезатора подаётся также
на схему контроля для формирования сигнала исправности его работы. Особое место в схеме передающего тракта занимает модулятор,
который выполняет следующие функции:
а) обеспечивает номинальную девиацию частоты ΔfНОМ;
б) ограничивает максимальное значение девиации частоты ΔfМАКС;
в) осуществляет необходимую предкоррекцию амплитудно-частотной характеристики
тракта АЧХ по закону +6 дБ/октава.
Для выполнения указанных функций схема модулятора содержит:
усилитель звуковой частоты, охваченный петлей автоматической регулировки
усиления АРУ, которая производит сжатие динамического диапазона входных сигналов;
корректор АЧХ +6 дБ/октава для модулирующего сигнала, поступающего с
блока автоматики;
амплитудный ограничитель, устраняющий перемодуляцию передатчика;
фильтр низких частот, служащий для ограничения полосы пропускания
модулирующих сигналов в пределах от 0,3 до 3,4 кГц;
формирователь сигнала исправности модулятора.
Расчёт режима модулятора в данном проекте не выполняется, в
принципиальную и функциональную схемы вставляется лишь его функциональный блок
и перечисляются все вышеприведенные функции, которые реализует модулятор.
Параметры стандартного модулятора:
а) чувствительность модуляционного входа модулятора при RВХ= 600 Ом должна быть не менее 300 мВ;
б) отклонение амплитудно-частотной модуляционной характеристики
передатчика АЧМХ от характеристики с предкоррекцией + 6 дБ/октава должно быть в
пределах ± 12,5 дБ;
в) уровень паразитной амплитудной модуляции не более 3 %.
Функциональная схема передающего канала приведена на рисунке 3.1. В
соответствии с этой схемой производятся расчёты предварительных параметров
передающей части.
Рисунок 3.1 - Функциональная схема передающей части канала
3.2
Радиоприёмная часть канала
Проектирование радиоприемной части канала начинается с разработки
функциональной схемы. Эта схема составляется также на основе структурной схемы,
приведённой на рисунке 2.1. Для функциональной схемы приёмника выбираются кроме
коммутатора К два усилителя радиочастоты УРЧ1 и УРЧ2,
первый смеситель VT1, на второй
вход которого подается через буферный усилитель БУ2 сигнал с
генератора, управляемого напряжением ГУН2, который выполняет роль
первого гетеродина приемника. Диапазон перестраиваемых частот первого
гетеродина 173,125 - 177,400 МГц (N = 172 канала) обеспечивается собственным синтезатором приемной части
канала, аналогичным синтезатору возбудителя.
Схема генератора, управляемого напряжением ГУН2 аналогична
схеме ГУН1, но имеет более простую колебательную систему, т.к. в ней
не должна производиться частотная модуляция. Для увеличения мощности сигнала
первого гетеродина также должен быть применён буферный усилитель БУ2,
собранный по каскодной схеме ОЭ - ОБ.
В состав большой интегральной схемы БИС синтезатора частоты приёмника
входят те же элементы и выполнен он на микросхеме D2 типа КФ1015ПЛ4Б (КР1015ХК2). В качестве опорной частоты f0 = 10 МГц используется частота опорного генератора ОГ
"Топаз - 03", имеющего относительную нестабильность частоты δf ≤ 10-5. Напряжение рассогласования,
сформированное частотно-фазовым детектором синтезатора, через фильтр низких
частот поступает на варикапы колебательного контура ГУН2 и управляет
его частотой. Запись коэффициентов деления ДПКД и опорного делителя в регистр
синтезатора осуществляется последовательным двоичным кодом по цепям
"Запись 1", "Данные", "Синхронизация². В приемном синтезаторе также
предусмотрена схема контроля, формирующая сигнал исправности синтезатора при
наличии захвата в кольце ФАПЧ.
Преобразованный сигнал со смесителя СМ1 через фильтр
сосредоточенной избирательности ФСИ1 поступает на усилитель первой
промежуточной частоты fПР1 = 21,4 МГц, выполненный по
стандартной схеме. С её нагрузки - двухконтурного фильтра сигнал поступает на
вход микросхемы D3 типа МС3371Р. Микросхема D осуществляет второе преобразование
частоты сигнала во вторую промежуточную частоту f ПР2 = 455 кГц, её усиление, частотное детектирование и
предварительное усиление звуковой частоты речевого сигнала.
К выводу 1 микросхемы D
подключен кварцевый резонатор Z1, который служит для генерации вторым
гетеродином стабильной частоты fГ2 = f ПР1 + 455 кГц. Сигнал второй промежуточной частоты выделяется
кварцевым фильтром сосредоточенной избирательности ФСИ2 (Se С.К. ≥ 60 дБ), усиливается и детектируется. Усиленный
микросхемой D3 сигнал поступает на активный фильтр низких частот ФНЧ
и на конечный усилитель в блоке автоматики и управления, выполняющий функцию
частотного корректора, обеспечивающего завал частотной характеристики сигнала
минус 6 дБ/октава. Далее сигнал звуковой частоты используется в блоке
автоматики.
Функциональная схема приёмной части канала приведёна на рисунке 3.2. По
этой схеме производится расчёт предварительных параметров приёмника.
Рисунок 3.2 - Функциональная схема приёмной части канала
4. Предварительный расчёт основных
параметров передающей части канала
Требуется рассчитать передающую часть канала со следующими
исходными параметрами:
рабочая частота канала f =
155,625 МГц;
нестабильность частоты возбудителя δf = 10-5;
выходная мощность на нагрузке 50 Ом РН = 9 Вт;
девиация частоты: номинальная девиация Δf = 3,5 кГц, максимальная девиация Δf = 4 кГц;
полоса частот модулирующего сигнала ΔF = 300 - 3400 Гц.
Расчет параметров проводится в следующем порядке:
) в таблице параметров транзистора КТ909А приведены следующие данные для
типового режима его работы: РТИП = 24 Вт, К = 2,4, fТИП = 500 МГц, по которым может быть
рассчитан коэффициент усиления мощности КР оконечного каскада на
рабочей частот
(4.1)
2) мощность возбуждения на входе оконечного каскада
(4.2)
где hКС - коэффициент полезного действия
контура предоконечного каскада, его значение выбираем с запасом, равным hКС = 0,5;
3) предоконечных каскад может быть выполнен на менее мощном транзисторе
КТ907A с параметрами типового режима: fТИП = 400 МГц, КР ТИП. = 3,
по ним может быть рассчитан коэффициент КР на рабочей частоте:
(4.3)
4) найденное значение КР позволяет определить мощность
возбуждения на входе предоконечного каскада ПОК
(4.4)
5) предыдущий результат показал, что для возбуждения предоконечного
каскада мощности буферного усилителя, нагружающего ГУН1, будет
недостаточно, поэтому требуется ещё один предоконечный каскад ПОК2
на транзисторе КТ606 с мощностью возбуждения
(4.5)
теперь мощности ГУН1 достаточно, чтобы возбудить
дополнительный каскад;
) требуется узнать оптимальную амплитуду модулирующего напряжения
звуковой частоты
(4.6)
где ν - коэффициент нелинейности характеристики варикапа (обычно в
большинстве случаев рекомендуется принимать ν = 0,5);
UВ0 - напряжение постоянного смещения
варикапа (обычно UВ0 = 4 - 10 В), для данного проекта
берем варикап КВ121А с параметрами UВ0 = 4 В;
7) режимы автогенератора ГУН с буферным усилителем не нуждаются в
предварительных расчётах.
5. Предварительный расчёт основных
параметров приемной чаСти канала
Порядок расчёта параметров приемного тракта следующий:
) полоса частот генерации ЧМ канала рассчитывается по формуле
(5.1)
где М f
= Δ f МАКС / FМАКС - индекс частотной модуляции;
ΔfМАКС = 4 кГц - максимальная девиация частоты ЧМ сигнала;
FМАКС = 3,4 кГц - максимальная частота
телефонного спектра;
2) полоса частотной нестабильности канала
, (5.2)
где ∆fС =fC ∙ δf = 155,625 Гц - абсолютная
нестабильность частоты возбудителя;
∆fГ1 = fГ1 ∙δf = 177,025 Гц - абсолютная нестабильность частоты гетеродина;
ΔfПЧ = (fПЧ
∙ δf ПЧ) - абсолютная нестабильность тракта
промежуточной частоты;
ΔfПЧ1 = 214 Гц; ΔfПЧ2 = 4,55 Гц; ∆fГ2 = ΔfПЧ1+ ΔfПЧ2 = 218,55 Гц.
3) ширина полосы пропускания приёмного тракта
П ОБЩ = П С + П НЕСТ (5.3)
П ОБЩ = 22,180 + 2,377 = 24,557 кГц,
не должна превышать 25 кГц;
) первая промежуточная частота определяется заданной избирательностью по
зеркальной помехе Se‘ЗП,
числом колебательных контуров в тракте nВЧ = 3 и их эквивалентным затуханием dЭ:
(5.4)
Примем в качестве первой промежуточной частоты стандартную, принятую в
новых железнодорожных радиостанциях fПР1 = 21,4
МГц;
) проверка показывает, что полученная промежуточная частота не сможет
обеспечить требуемую избирательность по соседнему каналу (SeCK=60 дБ),следовательно, неизбежно
двойное преобразование частоты. Вторая промежуточная частота может быть
вычислена по формуле
(5.5)
где DfCK = 25 кГц,
, dЭ =0,02 (При использовании ФСИ), nВЧ = 9;
в качестве второй промежуточной частоты выбираем стандартную для
железнодорожных радиостанций fПР2
= 455 кГц;
) оценим степень ослабления второй зеркальной помехи в тракте
преселектора (УРЧ):
(5.6)
где dЭ.ВЧ » 0,02, fПР2
= 455 кГц, fС. ВЧ = 156 МГц, nВЧ = 3;
7) малое ослабление зеркальной помехи в преселекторе требует
использования в трактах УПЧ1 и УПЧ2 фильтров
сосредоточенной избирательности ФСИ кварцевого или пьезокерамического типа;
выбираем в качестве фильтра для УПЧ1 фильтр ФП2П4-272-21,4М-18к,
выполненный по техническим условиям АЦО.206.091ТУ; для работы с микросхемой D3 (микросхема МС3371Р) в качестве
фильтра УПЧ2 используем ФСИ типа ФП1П1-11АДКШ.433.550.001ТУ;
) произведём предварительное распределение усиления по каскадам
приёмника, так двухкаскадный УРЧ может иметь устойчивый коэффициент усиления не
менее КУРЧ = 10, тогда при чувствительности приёмника UВХ. МИН = 0,5 мкВ на входе первого
преобразователя появится сигнал с напряжением:
UВХ.
ПР1 = UВХ. МИН × КУРЧ; (5.7)
UВХ.
ПР1 = 0,5 ×10-6× 10 = 5 мкВ
9) примем общий коэффициент усиления в тракте УПЧ1 КУПЧ1
= 30, тогда на вход второго преобразователя будет подаваться напряжение:
ВХ. ПР2 = UВХ. ПР1 × КУПЧ1; (5.8)
UВХ.
ПР2 = 5× 10-6× 30 = 150 мкВ
10) оценим общий коэффициент усиления приёмного тракта если на предельной
чувствительности микросхема МС3371Р может выдавать выходное напряжение низкой
частоты не менее 0,1 В:
(5.9)
11) коэффициент усиления, приходящийся на микросхему МС3371Р должен быть
не менее:
(5.10)
.
6. Расчёт кривой наземного затухания
напряженности поля радиоволны при радиосвязи дежурного по станции с машинистом
поезда
Требуется рассчитать значения напряженности поля радиосигнала Е, напряжений
сигнала на входе кабеля, соединяющего локомотивную антенну с приёмником
радиостанции и значения напряжений сигнала на входе самого локомотивного
приёмника, если длина соединительного кабеля lK = 10м, а погонное затухание кабеля
= 0,1 дБ/м. Расчёт можно проводить в следующем
порядке:
) напряжённость поля в месте расположения локомотивной антенны Е может
быть рассчитана по квадратичной формуле Б.А.Введенского:
(6.1)
которая справедлива для ровной сферической земной поверхности, когда
расстояния между абонентами свыше r0 > 1 км.
В формуле (6.1) используются следующие функции, параметры и обозначения:
PΣ - мощность, излучаемая антенной;
GA = 1,64 - коэффициент усиления простейшей стационарной антенны
-полуволнового вибратора;
приведённая с учётом сферичности земли высота стационарной
антенны;
приведённая с учётом сферичности земли высота локомотивной
антенны;
км - приведённый радиус земли с
учётом нормальной тропосферной рефракции радиоволн в приземном слое атмосферы;
В - Чувствительность приемника
Рисунок 6.1 - Схематичный рисунок земли с передающей и принимающей
антеннами
2) напряжение на входе кабеля, соединяющего локомотивные антенну и
приёмник радиостанции, может быть рассчитано по формуле:
, (6.2)
где
- действующая высота локомотивного четвертьволнового
вибратора;
) напряжение на входе локомотивного приёмника радиостанции UВХ при длине кабеля lK = 10 м рассчитывается по формуле
(6.3)
где
- коэффициент затухания напряжения в кабеле lK;
Произведем расчет для r0=10 км.
м;
м;
м
В/м;
м
В;
В;
В.
Дальнейший расчет выполняется аналогично. Результаты расчёта приведены в
таблице 1.
Таблица 6.1 - Расчётные данные по затуханию радиоволны в канале
|
r0, км
|
5
|
10
|
15
|
21
|
22
|
23
|
24
|
|
H`, м
|
12,479
|
10,914
|
8,307
|
3,802
|
2,905
|
1,966
|
0,986
|
|
h`, м
|
5,759
|
5,037
|
3,834
|
1,755
|
1,341
|
0,908
|
0,455
|
|
Е, мкВ/м
|
|
|
|
|
|
|
|
|
UВХ1, мкВ
|
|
|
|
|
|
|
|
|
UВХ, мкВ
|
|
|
|
|
|
|
|
График зависимости напряжённости поля от места расположения локомотивной
антенны приведен на рисунке 1.
Рисунок 6.2 - График зависимости Uвх(r0)
Расстояние предельной радиосвязи - 21,75 км.
7. Расчёты режимов узлов и разработка
принципиальной схемы передающей части канала радиосвязи
Для передающей части канала требуется разработать принципиальные
электрические схемы следующих каскадов:
1) оконечный усилитель мощности радиочастоты;
2) предоконечный усилитель мощности;
) буферный усилитель напряжения;
) задающий автогенератор рабочей частоты;
) режим частотной модуляции автогенератора.
Типовая рабочая схема выходного каскада представлена на рисунке 5. Угол
отсечки коллекторного тока транзистора выбирается обычно для критического
режима класса В: θ = 900 (α1 = 0,5; α0 = 0,318).
7.1 Расчёт
оконечного каскада
Параметры транзистора КТ909А: Sгр=0,46 См,
Еко=28 В, h21Э=15, r`б = 2 Ом, tП =1200,
,
.
) Коэффициент использования коллекторного напряжения транзистора в
граничном режиме
(7.1)
при этом напряжение эквивалентного генератора
(7.2)
2) Амплитуда тока первой гармоники коллектора
(7.3)
А;
Рисунок 7.1 - Типовая электрическая схема оконечного каскада
) Проверка допустимого напряжения коллекторного перехода
(7.4)
В;
4) Нагрузка эквивалентного генератора
(7.5)
Ом;
5) Амплитуда импульса коллекторного тока
, (7.6)
А;
6) Постоянный ток коллектора
(7.7)
А;
7) Мощность, потребляемая от источника питания
(7.8)
Вт;
8) Мощность, рассеиваемая на коллекторе
(7.9)
Вт;
9) Коэффициент полезного действия генератора
(7.10)
11) Угол дрейфа носителей тока через базу
(7.11)
град;
12) Нижний угол отсечки импульсов эмиттерного тока
(7.12)
град,
затем по таблице коэффициентов А.И.Берга по углу отсечки
находятся коэффициенты разложения α
1Э =0,484 и
α 0Э = 0,299, а также cos
θ = 0,105
) Постоянный ток эмиттера
(7.13)
А;
14) Амплитуда эмиттерного тока
(7.14)
А;
15) Ток первой гармоники эмиттера
(7.15)
А;
16) Крутизна тока коллектора на рабочей частоте
(7.16)
;
17) Амплитуда переменного напряжения возбуждения базы
(7.17)
В;
18) Модуль коэффициента передачи напряжения возбуждения с входных
электродов (б - э) на рn -
переход (б ‘ - э)
(7.18)
;
19) Приближённое значение входного сопротивления транзистора на рабочей
частоте
(7.19)
Ом;
20) Мощность сигнала на входе оконечного каскада
(7.20)
Вт;
21) Коэффициент усиления мощности в оконечном каскаде
(7.21)
;
22) Тепловое сопротивление радиатора охлаждения транзистора
(7.22)
0
С/Вт.
Здесь tСР ≈ +(30
÷ 40)0 С - температура окружающей транзистор
среды в 0 C;
RПК - тепловое сопротивление (переход -
корпус) транзистора (Для КТ909А - 3,8);
RКТ≈(0,5
÷ 1) - тепловое
сопротивление между теплоотводом и корпусом транзистора,0 С/Вт.
По тепловому сопротивлению радиатора охлаждения RT может быть найден его объём и форма
конструкции.
7.2 Расчёт
предоконечного каскада на транзисторе КТ606
Энергетический расчёт предоконечных каскадов производится по той же
методике, изложенной выше, только в качестве выходной мощности второго
предоконечного каскада выбирается входная мощность оконечного каскада,
увеличенная в КЗАП раз, где КЗАП - коэффициент запаса,
обычно КЗАП = 1,5 (Pпок2вых = 0,18·1,5 = 0,269 Вт).
Параметры транзистора КТ606: fГР = 450 МГц
Sгр = 0,03 См, h21Э=20, r`б
= 4 Ом, tП =1200С
) Коэффициент использования коллекторного напряжения транзистора в
граничном режиме
при этом напряжение эквивалентного генератора
2) Амплитуда тока первой гармоники коллектора
А;
3) Проверка допустимого напряжения коллекторного перехода
В;
4) Нагрузка эквивалентного генератора
Ом;
5) Амплитуда импульса коллекторного тока
А;
6) Постоянный ток коллектора
А;
7) Мощность, потребляемая от источника питания
Вт;
8) Мощность, рассеиваемая на коллекторе
Вт;
9) Коэффициент полезного действия генератора
10) Угол дрейфа носителей тока через базу
град;
11) Нижний угол отсечки импульсов эмиттерного тока
град,
затем по таблице коэффициентов А.И.Берга по углу отсечки
находятся коэффициенты разложения
α 1Э =0,472 и α
0Э = 0,286, а также cos
θ = 0,174
12) Постоянный ток эмиттера
А;
13) Амплитуда эмиттерного тока
А;
14) Ток первой гармоники эмиттера
А;
15) Крутизна тока коллектора на рабочей частоте
См;
16) Амплитуда переменного напряжения возбуждения базы
В;
17) Модуль коэффициента передачи напряжения возбуждения с входных
электродов (б - э) на рn -
переход (б ‘ - э)
;
18) Приближённое значение входного сопротивления транзистора на рабочей
частоте
Ом;
19) Мощность сигнала на входе ПОК
мВт;
20) Коэффициент усиления мощности в ПОК
;
21) Тепловое сопротивление радиатора охлаждения транзистора
0
С/Вт.
8. Расчёт буферного усилителя
радиочастоты
Промежуточный каскад усиления, включённый между автогенератором и
каскадом усиления мощности, называется буферным, т.е. разделительным. Он
выполняет две функции: 1) ослабляет влияние мощных усилительных каскадов на
режим автогенератора; 2) обеспечивает по возможности малую нагрузку для
автогенератора с целью повышения стабильности его частоты. Первая функция
требует минимальной проходной ёмкости с коллектора на базу буферного усилителя,
вторая - высокого входного сопротивления усилителя. Обе задачи достаточно
хорошо решаются в усилителе, собранном по т.н. каскадному принципу включения,
когда первый каскад усиления включён по схеме с общим эмиттером ОЭ, а второй -
по схеме с общей базой ОБ. У такого усилителя получаются достаточно высокое
(выше, чем у усилителя мощности) входное сопротивление и минимальная проходная
ёмкость С12 ≤ 0,1 пФ. Кроме того, каскадный усилитель
обеспечивает высокий устойчивый коэффициент усиления сигнала по напряжению.
Расчёт режима буферного усиления делится на три части: расчёт
термостабилизации усиления, уточнение Y - параметров для каскадного включения транзисторов и расчёт всех
параметров усиления. Схема буферного усилителя представлена на рисунке 8.1. В качестве активных элементов VT1 и VT2 взяты транзисторы типа ГТ311Е. Параметры этого транзистора:
IК ОБР = 2 мкА, tП = 700, IКО = 5 мА, UКЭ ДОП = 12 В, UКО = 5 В,
8.1 Расчёт
режима термостабилизации
Расчёт режима постоянного тока и температурной стабилизации в интервале ±
600 С проводится в следующем порядке.
) Температурное смещение обратного тока коллектора транзистора
Рисунок 8.1 - Схема буферного усилителя
(8.1)
,
где Т - значения температур в абсолютной системе градусов Кельвина, Т0
= 293 0 К.
) Температурное смещение напряжения базы
(8.2)
где γ = (1,6 ÷ 2,1) - коэффициент температурного смещения,
мВ/ 0 К.
) Температурное смещение прямого тока коллектора
(8.3)
4) Сопротивление резистора в эмиттерной цепи g11Э = 13мСм [1, приложение 4]
, Ом; (8.4)
(RЭ = 130 Ом).
5) Общее сопротивление смещения
(8.5)
Здесь r11 = 1/g11Э =76,923 Ом, а ЕПИТ - напряжение питания ( обычно
ЕПИТ ≤ UКЭ
ДОП, ЕПИТ=12
В).
) Сопротивление базового смещения транзистора VT1
(8.6)
(R3 = 1,8 кОм).
7) Сопротивление базового смещения транзистора VT2
(8.7)
(R2 = 15 кОм).
8) Гасящее сопротивление R1
(8.8)
(R1 = 15 кОм).
9) Сопротивление фильтра
(8.9)
(RФ = 270Ом).
10) Блокировочные ёмкости
(8.10)
(390 пФ).
8.2 Расчёт Y - параметров для каскадного
включения транзисторов
Как показывает исследование свойств усилителя с включением транзисторов
по принципу ОЭ - ОБ, его параметры заметно улучшаются, благодаря изменению
- параметров. Расчёт
- параметров для каскадного включения
транзисторов производится по следующим формулам:
(8.11)
8.3 Расчёт режима усиления буферного усилителя
Расчёт начинается с выбора согласующего устройства в качестве
высокочастотной нагрузки каскада в виде последовательного колебательного
контура, представленного на рисунке 1. Величины сопротивлений R 1 и R 2 равны соответственно выходному
сопротивлению буферного усилителя и входному сопротивлению предоконечного
каскада.
) Устойчивый коэффициент усиления усилителя
(8.12)
2) Реальный коэффициент усиления не может превосходить коэффициент
устойчивого усиления
(8.13)
где gЭКВ - эквивалентная проводимость нагрузки
буферного усилителя.
Рисунок 8.2 - Межкаскадное согласующее устройство
3) Эквивалентная проводимость
(8.14)
Величина сопротивления R 1
(8.15)
Ом (
Ом)
4) Можно определить величины элементов, если вычислить эквивалентную
добротность
(8.16)
.
Примем Q=8
) Значение индуктивности контура
(8.17)
мкГн.
6) Значение ёмкости С1
(8.18)
Ф (2,4 пФ).
Значение ёмкости С 2
(8.19)
Ф (56пФ).
7) Входное сопротивление буферного усилителя
(8.20)
Ом.
8) Если предположить, что с автогенератора на вход буферного усилителя
поступает переменное напряжение с амплитудой не менее величины UВХ БУ = 0,5 В, то выходное напряжение
составит
(8.21)
В.
9) Выходная мощность буферного усилителя будет равна
(8.22)
Вт.
9. Расчёт режимов задающего
автогенератора рабочей частоты
Автогенераторами (АГ) называются устройства, в которых энергия источников
питания преобразуется в энергию высокочастотных колебаний без внешнего
возбуждения. Автогенераторы являются первичными источниками колебаний, частота
и амплитуда которых определяются только собственными параметрами схемы и должны
в очень малой степени зависеть от внешних условий. В состав автогенератора
входят активный элемент (АЭ) и колебательная система (КС). Активный элемент
управляет поступлением порций энергии источника питания в колебательную систему
для поддержания амплитуды колебаний на определённом уровне. Колебательная
система задаёт частоту колебаний, близкую к одной из её собственных частот.
Автогенераторы применяются в качестве задающих генераторов, входящих в
состав возбудителей передающих устройств, а также гетеродинов приёмников.
Выходная мощность АГ играет роль только в однокаскадных передатчиках. В
многокаскадных - основные требования предъявляются к стабильности частоты АГ,
которую невозможно улучшить в последующих каскадах.
Расчёт режима автогенератора делится на четыре части: расчёт режима
постоянного тока, энергетический расчёт, расчёт колебательной системы и расчёт
режима частотной модуляции полезным сигналом.
Рисунок 9.1 - Схема автогенератора
На рисунке 1 представлена схема автогенератора, работающего в режиме
частотной модуляции полезным сигналом и сигналом автоподстройки частоты от
синтезатора. В основе АГ заложена схема трехточечного генератора Клаппа с
колебательным контуром третьего вида. Все автогенераторы в проекте выполняются
на транзисторе ГТ311Е. В качестве шины питания используется шина c напряжением EK02 = + 12 В для питания всех делителей
напряжения, а для коллектора активного элемента напряжение ЕК01 от
этой шины подаётся через ограничивающее сопротивление R ОГР.
9.1 Расчёт
режима по постоянному току
Начало расчёта режима постоянного тока и температурной стабилизации
приведено в п. 8.1
) Напряжение коллекторного питания
ко1=Uко+Iко
(9.1)
Eко1
=
=5,65 В
2) Сопротивления делителя напряжения R1 и R2
(9.2)
R1=
=28,400 кОм (R1 = 27 кОм).
(9.3)
Ом (R2 = 1,6 кОм).
3) Блокировочная ёмкость СЭ
(9.4)
Ф (390 пФ).
4) Ограничивающее сопротивление в цепи питания коллектора
(9.5)
Ом (1,3 кОм).
9.2
Энергетический расчёт автогенератора
Энергетический расчёт начинается с выбора угла отсечки коллекторного
тока, который для автогенераторов выбирается в пределах θ
= 60 ÷ 900.
) Пусть θ = 700,
тогда в соответствии с таблицей коэффициентов Берга можно установить следующие
значения:

(9.6)
2) Амплитуда импульса коллекторного ток, соответствующего напряжению UK0 = 5 В и току IK0 = 5 мА
, (9.7)
А.
3) Определяются коэффициенты положительной обратной связи
соответствующие работе АЭ в предельных режимах: Кi - по току IК МАКС; КU -по напряжению UЭБ МАКС; КР - по мощности
транзистора РК МАКС. Эти формулы имеют вид:
(9.8)
(9.9)
(9.10)
4) Рабочее значение коэффициента обратной связи должно быть меньше
наименьшей из этих величин
(9.11)
5) Рассчитываются энергетические параметры для статической крутизны S = 0,1 См транзистора ГТ311Е при UK0 = 5 B:
а) нормирующее напряжение базы
(9.12)
В;
б) напряжение возбуждения
(9.13)
В
в) переменное напряжение коллектор - эмиттер
(9.14)
В;
г) ток первой гармоники коллектора

(9.15)
мА;
д) напряжение базового смещения
(9.16)
В;
е) пиковое обратное напряжение базы
(9.17)
;
ж) мощность, отдаваемая в нагрузку
(9.18)
Вт;
з) мощность, потребляемая от источника питания
(9.19)
Вт;
и) коэффициент полезного действия автогенератора
(9.20)
к) мощность, рассеиваемая коллектором
(9.21)
л) эквивалентное сопротивление генератора
Ом. (9.22)
Ом.
9.3 Расчёт
колебательного контура
Перед началом расчёта колебательного контура, представленного на рисунке
2, необходимо задать его основные параметры. Для лучшей стабильности частоты
целесообразно выбирать контур с высокой добротностью (Q = 80 ÷ 100) и большим характеристическим
сопротивлением ρ. Кроме того выбирается реактивное сопротивление емкости
С2 в предела ХС2 = - (5 ÷ 10) Ом. Обычно на частотах до 150 МГц
удаётся реализовать указанную добротность и ρ = 200 ÷
400 Ом. Пусть QХХ
= 80, ρ = 350 Ом, а
величина Хс2 = - 8 Ом.
) емкость С2
(9.23)
Ф (130 пФ).
2) Реактивное сопротивление ёмкости С1
(9.24)
Ом.
3) Ёмкость С1
(9.25)
Ф (8,2 пФ).
4) Коэффициент включения нагрузки со стороны ёмкости С1
(9.26)
5) Сопротивление реактивности Х3
(9.27)
Ом.
напряженность связь радиоволна транзистор
6) Индуктивность L3 определяется из характеристического
сопротивления колебательного контура
(9.28)
Гн .(0,36мкГн)
7) Реактивное сопротивление ёмкости С3
(9.29)
Ом.
Рисунок 9.2 - Колебательный контур трехточки Клаппа
8) Ёмкость С3
(9.30)
Ф (4,7 пФ).
9) Проводимость нагрузки автогенератора GН обуславливается величиной входного сопротивления буферного
усилителя, но оптимальное значение этой проводимости, гарантирующее максимум
подводимой к нагрузке мощности, определяется эквивалентным сопротивлением
генератора RЭКВ, собственным сопротивлением
колебательного контура GK, а также суммарной активной межэлектродной проводимостью транзистора GKЭБ, распределённой между реактивностями
контура. Все эти проводимости определяются в следующем порядке:
а) собственная проводимость контура GK
(9.31)
См;
б) межэлектродная проводимость может быть рассчитана по формуле однако её
величина обычно не выходит за пределы GКЭБ=(1÷10) мкСм, поэтому можно принять GКЭБ=5мкСм;
; (9.32)
в) оптимальная проводимость нагрузки автогенератора
(9.33)
См.
г) Мощность автогенератора, подводимая к оптимальной нагрузке
(9.34)
Вт.
д) Оптимальное сопротивление нагрузки
(9.35)
Ом.
9.4 Расчёт режима частотной модуляции автогенератора
В проекте должен быть реализован прямой метод получения частотной
модуляции сигнала автогенератора путём включения в его колебательный контур
нелинейной ёмкости VD1 (VD2) варикапа (КВ123). На катод варикапа подведено напряжение
обратного смещения с делителя R1, R2 (R3, R4), равное UB0
= + 4 B, а через разделительный конденсатор
СР1 и дроссель L1 (CP2, L2) подаётся напряжение звуковой
частоты с подмодулятора передатчика. Второй варикап VD2 смещается сигналом автоподстройки частоты с синтезатора. На
рисунке 9.3 приведена эквивалентная схема контура автогенератора совместно с
ёмкостью варикапа. Выбранный тип варикапа КВ123 при напряжении смещения UВ0 обеспечивает величину постоянной
ёмкости СВ0 ≈ 17 пФ и величину нелинейных искажений Кг
= 0,05(5%) при коэффициенте нелинейности вольт-фарадной характеристики ВФХ ν
= 0,5 .
Рисунок 9.3 - Часть схемы контура с варикапом
Расчёт основных параметров модуляционного режима.
) Амплитуда модулирующего напряжения
(9.36)
В.
2) Диапазон изменения ёмкости варикапа
(9.37)
пФ.
3) Высокочастотная составляющая напряжения на варикапе
(9.38)
В.
4) Коэффициент включения варикапа
(9.39)
5) Коэффициент вклада варикапа в суммарную ёмкость
(9.40)
где
пФ - суммарная ёмкость колебательного контура.
) Максимальная девиация частоты модулятора
(9.41)
Гц.
7) Ёмкость связи варикапа с контуром
(9.42)
пФ.
8) Откорректированная ёмкость контура
за счёт режима частотной модуляции
(9.43)
пФ.
10. Принципиальная схема передающей
части
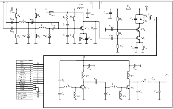
Общий вид принципиальной схемы передающей части приведён на рисунке 10.1.
Частотный модулятор и синтезатор частоты подробно не рассмотрены и вставлены в
схему в виде законченных функциональных блоков.
Рисунок 10.1 - Принципиальная схема передатчика канала радиосвязи
Заключение
В данном курсовом проекте был произведен расчёт и проектирование
принципиальных электрических схем, входящих в передающую часть канала:
генератор, управляемый напряжением, ГУН1 в качестве задающего
автогенератора;
буферный каскадный усилитель напряжения ГУН1;
оконечный усилитель мощности;
предварительные усилители мощности;
режим частотной модуляции в ГУН1,
разработана общая принципиальная схема передатчика
При выполнении курсового проекта были использованы текстовый редактор Microsoft Word ХР, графический редактор Visio 2003, математический пакет Mathcad 2001 Professional.
Список
использованной литературы
. Рогилев В.М., Кузьменко Г.А., Филенков В.В. Проектирование
каналов радиосвязи: Методические указания по курсовому проектированию каналов
радиосвязи. Часть 1./ Омский государственный университет путей сообщения. -
Омск, 2004. - 19 с.
. Рогилев В.М., Кузьменко Г.А., ЛутченкоС.С.. Проектирование
каналов радиосвязи: Методические указания по курсовому проектированию каналов
радиосвязи. Часть 2./ Омский государственный университет путей сообщения. -
Омск, 2004. - 41 с.
. Рогилев В.М. Проектирование радиопередающих устройств:
Методические указания по курсовому проектированию радиопередающих устройств.
Часть 1./ Омский институт инженеров железнодорожного транспорта. - Омск, 1989.
- 27 с.
. Рогилев В.М. Проектирование радиопередающих устройств:
Методические указания по курсовому проектированию радиопередающих устройств.
Часть 2./ Омский институт инженеров железнодорожного транспорта. - Омск, 1990.
- 39 с.