Источник питания охранного устройства

  • Вид работы:
    Курсовая работа (т)
  • Предмет:
    Информатика, ВТ, телекоммуникации
  • Язык:
    Русский
    ,
    Формат файла:
    MS Word
    613,88 Кб
  • Опубликовано:
    2013-03-21
Вы можете узнать стоимость помощи в написании студенческой работы.
Помощь в написании работы, которую точно примут!

Источник питания охранного устройства

СОДЕРЖАНИЕ

Введение

. Анализ принципиальной схемы и требований технического задания

. Описание принципа действия блока.

. Выбор и обоснование элементной базы.

. Схемотехническая отработка конструкции

. Обоснование компоновки блока и его частей

. Расчёт теплового режима

. Расчёт вибропрочности

. расчёт надёжности

. Разработка конструкции блока

. Заключение

Перечень литературы, использованной при конструировании

Приложения

Введение

В настоящее время существует множество систем, предназначенных для осуществления охраны и безопасности объектов. С развитием науки и техники усложняются устройства, выполняющие возложенные на них функции, растут требования к надёжности этих устройств, зависящей от различных факторов, в том числе и от напряжения питания. Если раньше это были просто механические ограничители доступа к охраняемому объекту, то сейчас повсеместно внедряются радиоэлектронные средства защиты от несанкционированного воздействия нарушителя. Потребность в такого рода устройствах всё больше растёт в связи с обострённой криминогенной обстановкой в стране. Это позволяет сделать вывод о том, что данные устройства будут иметь спрос у тех людей, которые заинтересованы в безопасности личной собственности, а также у организаций и предприятий, осуществляющих контроль за собственными протяжёнными территориями. Спрос на новые эффективные электронные средства защиты делает перспективным их разработку и производство.

Приборы радиолучевого типа являются эффективным средством сигнализации о вторжении на охраняемую территорию. Для устойчивой работы устройств подобного типа необходимо наличие стабилизированных напряжений питания. Обычные источники питания не позволяют получить стабилизированные напряжения в условиях воздействия различных внешних факторов. В данном курсовом проекте будет предложена улучшенная конструкция источника питания для датчика охраны периметра АБРИС, который предназначен как для охраны объектов, расположенных как внутри помещений, так и для охраны участков слабопересеченной местности, и обеспечивает обнаружение человека, передвигающегося в рост или согнувшись.

1.       Анализ принципиальной схемы и требований технического задания


В данном проекте необходимо разработать источник питания охранного устройства АБРИС, предназначенного, как для охраны объектов, расположенных внутри помещений, так и для охраны участков слабопересеченной местности , который обеспечивает обнаружение человека, передвигающегося в рост или согнувшись.

Работа источника питания подвержена ряду дестабилизирующих факторов, воздействие которых может пагубно сказаться на качестве формируемых им напряжений или привести к выходу из строя источника питания и всего устройства в целом. Прежде всего это изменение сетевого напряжения (как кратковременные, вызванные включением-выключением мощных потребителей, так и долговременные, обусловленные снижением качества коммутируемой цепи в целом), а так же изменением токов нагрузки, которые зависят от условий эксплуатации. В связи с этим одной из основных тенденций развития схемотехники блоков питания является повышение устойчивости их параметров к влиянию различных дестабилизирующих факторов.

Целью данного процесса конструирования является разработка конструкции печатных узлов, удовлетворяющих ТЗ, конструкции корпуса, в котором будут расположены элементы схемы, а также их взаимное соединение.

Данный источник питания работает в импульсном режиме. Это позволяет снизить материалоёмкость и энергопотребление блока, а так же получить высокий КПД (до 0.8…0.85 вместо 0.4…0.6 в традиционных схемах). В свою очередь, меньшая мощность, рассеиваемая выходными транзисторами ИБП, ведёт к облегчению теплового режима, что повышается надёжность всего блока. Уменьшение габаритов и массы ИБП обусловлено тем, что вместо силового трансформатора, работающего на частоте промышленной сети (50 или 60 Гц), применяется небольшой импульсный, работающий на частоте порядка 100 кГц. На этих частотах уже нет необходимости использовать электролитические конденсаторы фильтров большой ёмкости, занимающие второе место по объёму после силового трансформатора. Мощность, потребляемая блоком от сети переменного тока (220±44) В, частотой (50±1) Гц, не превышает 5.1 Вт при токе нагрузки до 100 мА.

Исходя из ТЗ устройство будет стационарным и станет использоваться как внутри помещений, так и вне их. Так как возможно функционирование источника питания под открытым небом и при достаточно широких колебаниях температур, а также в условиях воздействия атмосферных осадков (дождя, снега, инея, росы, тумана), ветра, пыли, солнечного излучения, то для предотвращения действия этих факторов будет необходимым сконструировать надёжный защитный корпус.

Так как данный источник питания не устанавливается в непосредственной близости с приёмником или передатчиком, то нет необходимости применять экранирование, для защиты от СВЧ помех.

С целью уменьшения размеров печатную плату выберем двухстороннюю. С одной стороны установим задающий генератор, а так же наиболее крупные радиоэлектронные элементы, включая трансформаторы, а с другой - стабилизатор выходного напряжения и элементы для поверхностного монтажа. Это позволит уменьшить габариты печатной платы и самого блока, а следовательно снизить и стоимость.

Разрабатываемый источник питания будет иметь электрическую связь с приёмником и передатчиком посредством кабеля. Несколько проводов, проходящих в одном направлении можно связать монтажной ниткой, чтобы повысить прочность монтажа. Для предотвращения разрыва проводов необходимо их длину выбирать с запасом. Ограничить изгиб и уменьшить вероятность излома провода вблизи контактных соединений можно дополнительным креплением его к плате.

Исходя из ТЗ, определяющего температуры работы в пределах от -40ºС до +50ºС нужно подобрать элементную базу в соответствии с данными требованиями.

В соответствии с ГОСТ 16019-2001 условия эксплуатации будут соответствовать параметрам из таблицы 1.1 (для 2 группы жёсткости).

По другим воздействующим факторам требования к группе эксплуатации С2 не предъявляются.

Группа аппаратуры по условиям эксплуатации С2 - стационарная, устанавливаемая под навесом на открытом воздухе или в неотапливаемых наземных и подземных сооружениях.

Таблица 1.1 - Условия эксплуатации

 Воздействующий фактор

Характер воздействующего фактора

Значение воздействующего фактора

1) синусоидальная вибрация

а) диапазон частот, Гц б) амплитуда ускорения, м/с2 (g) в) длительность воздействия, мин

10-70 19,6 (2) 90

2) механические удары при транспортировании

а) пиковое ударное ускорение, м/с2 (g) б) длительность удара, мс в) число ударов в каждом направлении

147 (15)  6  4000

3) пониженная температура для исполнения по степени жёсткости

а) рабочая температура,°С б)предельная температура, °С

-40 -55

4)повышенная температура

а) рабочая температура,°С б) предельная температура,°С

+55 +55

5) изменение температуры

диапазон изменения температур, °С

-40-+55

6) пониженное атмосферное давление

атмосферное давление, кПа

 55

7) влажность при повышенной температуре в постоянном режиме

а) относительная влажность, % б) температура, °С

 93 40

8) соляной туман в циклическом режиме

а) длительность воздействия соляного тумана, ч б) длительность воздействия влажности, ч

  2 22

9) пыль и песок 

а) соотношение пыли и песка б) длительность воздействия, ч в) температура, °С

1:1 1 35

10) иней и роса

а) температура, °С б) длительность воздействия, ч

-25 2


В соответствии с требованиями технического задания необходимо спроектировать блок, который будет защищён от внешних воздействий. Для защиты от перепада температур необходимо подобрать элементы схемы блока в соответствии с заданным в ТЗ интервалом рабочих температур (-40-+50°С), которые обеспечивают бесперебойное функционирование блока.

В техническом задании блок предполагается стационарным и в процессе эксплуатации может понадобиться защита от вибрации. Защиту печатного узла от механических воздействий можно осуществить следующими методами: необходимо использовать такую элементную базу, которая могла бы выдержать заданные предельно допустимые механические нагрузки, нужно предусмотреть также устойчивость платы к механическим воздействиям. В случае необходимости, для увеличения жёсткости плат, может быть увеличена их толщина и увеличено число точек крепления. Крепление печатного узла в корпус блока должно осуществляться с помощью винтов, что позволит повысить ремонтопригодность конструкции и защитить печатную плату от растрескивания.

Защита от пониженного давления осуществляется подбором элементной базы, работающей в заданном диапазоне атмосферного давления, т.е. более 55 кПа.

Защита от влажности, соляных туманов, пыли, песка, инея и росы реализуется в виде защитного влагонепроницаемого корпуса. Для защиты УП от повышенной влажности и от механических нагрузок можно использовать покрытие элементов конструкции лаком.

На данном этапе требования технического задания можно считать выполнимыми. Однако для уточнения некоторых требований необходимо произвести расчеты. Эти расчеты будут приведены ниже.

2.       Описание принципа действия блока


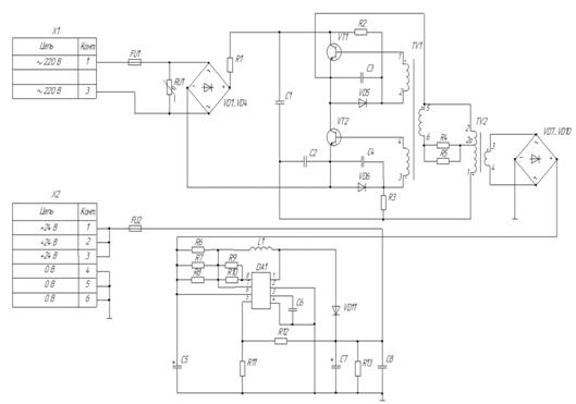
Описание принципа работы блока ведётся по схеме электрической принципиальной, представленной на рисунке 2.1.

Рисунок 2.1 - Принципиальная схема

Напряжение сети переменного тока через плавкий предохранитель FU1 и варистор RU1 поступает на диодный мост VD1…VD4. Варистор RU1 предназначен для защиты от резких скачков напряжения, например попадания молнии, предохранитель FU1 - для защиты от больших токов. Диодный мост VD1…VD4 образует первичный выпрямитель, питающий элементы схемы ИБП. Выпрямленное напряжение через резистор R1 поступает на задающий генератор на транзисторах VT1, VT2, выполняющих функцию силовых ключей. Сопротивление R1 предназначено для защиты диодов VD1…VD4, в момент пуска оно ограничивает пусковые токи. Транзисторы VT1, VT2 должны быть специально предназначены для работы в ИБП, в отличие от обычных они должны иметь малые сквозные токи, что способствует малой задержке включения и нормальному функционированию схемы. При включении ИБП в сеть на транзисторах VT1, VT2 появляется постоянное напряжение. Транзистор VT1 начинает открываться. Ток эмиттера и одновременно ток через обмотку 5-6 импульсного трансформатора TV1 и 2-1 трансформатора TV2 начинает стремительно возрастать. Для более надёжного и быстрого открытия ключей к базе VT1, VT2 через резисторы R1,R3, ёмкости С3,С4 и выпрямительные диоды VD5,VD6 прикладывается дополнительное напряжение, а также напряжение, возникающее на обмотках 1-2 и 4-3 трансформатора TV1. При определённом значении тока в обмотке 1-2 трансформатора TV1, транзистор VT1 начинает достигать состояния насыщения. Когда ток эмиттера транзистора достигает максимального значения, нарастание магнитного потока в трансформаторе прекращается, происходит лавинообразный процесс запирания транзистора VT1, что приводит к открытию транзистора VT2, функционирующего аналогично VT1. Такая работа позволяет снизить тепловые нагрузки на транзисторы.

Полученное напряжение поступает на диодный мост VD7…VD10, который образует вторичный выпрямитель напряжения. Выпрямленное таким образом напряжение поступает на микросхему DA1, представляющую собой импульсный преобразователь напряжения. Она содержит термокомпенсированный источник опорного напряжения (ИОН), компаратор, генератор с регулируемым рабочим циклом, схему ограничения тока, выходной каскад и сильноточный ключ рисунок 2.2. Данная серия специально разработана для применения в повышающих, понижающих и инвертирующих преобразователях.

Рисунок 2.1 - структурная схема MC34063A

По сравнению с линейными стабилизаторами, которые имеют слишком низкий КПД (около 30%) и не позволяют получать значений выходного напряжения больше входного, импульсные позволяют устранить эти недостатки. Так же в отличии от линейных, импульсные стабилизаторы практически полностью устраняют симметричную помеху, возникающую в задающем генераторе.

В данном случае микросхема используется в качестве повышающего стабилизатора напряжения. Выпрямленное напряжение поступает на вход 6 и через делитель на резисторах R6 - R10 на входы 7 и 8 микросхемы. Генератор формирует импульсы частотой порядка 100 кГц, которые поступают на индуктивность L1 и на устройство управления выходным ключом микросхемы. Энергия, циркулирующая в этом контуре, поступает к нагрузке. Резисторы R11, R12 представляют собой делители напряжения поступающего на вход 5 компаратора, позволяют регулировать уровень выходного напряжения. Стабилизированное до 24 В напряжение с выхода 1 DA1 поступает через диод VD11 и самовосстанавливающийся предохранитель FU2 на разъём X2 а затем по линии связи на передатчик или приёмник.

3.       Выбор и обоснование элементной базы

охранный радиолучевой тепловой вибропрочность

Произведем выбор и обоснование типов электрорадиоэлементов (ЭРЭ) принципиальной схемы. Параметры всех выбираемых элементов должны соответствовать заданным в техническом задании условиям эксплуатации (группа С2 ГОСТ 16019 - 2001).

Элементная база задается электрической принципиальной схемой, однако отдельные элементы, по соображениям точности, энергопотреблению, экономичности, стоимости и т.д. могут быть заменены. Уточнение типов элементов производится с учетом:

номиналов, допустимых отклонений их величин при воздействии дестабилизирующих факторов (температуры, влажности, вибрации и пр.)

требований к прибору и его конструкторскому исполнению

экономичности

унификации, нормализации и стандартизации

технологичности конструкции

автоматизации сборки и монтажа

Предельно-эксплуатационные характеристики различных типов конденсаторов сведены в таблицу 3.1.

В качестве основного типа конденсаторов хорошо подходят керамические чип конденсаторы К10-17в (ОЖО.460.107 ТУ). Конденсаторы занимают минимальные габариты на печатной плате. Данный тип конденсаторов наиболее широко применяется при проектировании различных РЭС, обеспечивают возможность автоматизации сборки печатного узла. В качестве электролитических конденсаторов большой ёмкости подойдут конденсаторы К50-35, а для высоких напряжений К73-17 (ОЖО.461.104 ТУ).

В качестве постоянных резисторов будем использовать Р1-12 - постоянные непроволочные чип резисторы (ШКАБ.434.110.002 ТУ), а так же С2-23 (ОЖО.467.104 ТУ), предназначенные для работы в электрических цепях постоянного и переменного тока, а также в импульсных режимах и имеющие малую относительную погрешность.

Предельно-эксплуатационные характеристики различных типов конденсаторов сведены в таблицу 3.1.

В качестве диодов выберем КД247В (аАО.336.838 ТУ) для первичного преобразователя и 10MQ100N для остальных преобразователей. Их основные достоинства: хорошие массогабаритные показатели, высокое быстродействие. Предельно-эксплуатационные характеристики приведены в таблице 3.1. В качестве индуктивности L1 выберем SDR1006 - высокочастотную постоянную индуктивность. Тип - корпусированная, термостойкая. Варистор выберем SFI08CH431K, имеющий высокое быстродействие.

Транзисторы типа MJE13007 (SWITCHMODE) специально предназначены для работы в импульсных блоках питания. Они имеют малые сквозные токи, что способствует малой задержке включения и нормальному функционированию схемы. Предельно-эксплуатационные характеристики приведены в таблице 3.1.

Микросхему выберем типа MC33063A (MOTOROLA), представляющую собой импульсный преобразователь напряжения. Она содержит термокомпенсированный источник опорного напряжения (ИОН), компаратор, генератор с регулируемым рабочим циклом, схему ограничения тока, выходной каскад и сильноточный ключ. Данная серия специально разработана для применения в повышающих, понижающих и инвертирующих преобразователях и имеет низкий ток потребления в дежурном режиме.

Таким образом можно сделать вывод о том, что выбранные ЭРЭ могут работать в условиях группы С2 ГОСТ 16019-01.

Таблица 3.1 - Предельно-эксплуатационные характеристики

Наименова-ние элемента

Синусоидальная вибрация

Механический удар однократного действия

Линейное ускорение, м/с2, не более

Масса г, не более

Диапазон рабочих температур, °С

Относит. влажность, %, не более (при 35°С)


Диапазон частот, Гц

Амплитуда ускорения, м/с2

Пиковое ударное ускорение, м/с2

Длительность действия, мс





Коденсаторы









К50-35

1-3000

100

5000

0,1..2

500

30

-60 - +125

98

К73-17

1-3000

100

15000

0,1..2

1000

10

-60 - +125

98

К10-17в М47

1-5000

400

15000

0,1..2

1500

0,5

-60 - +125

98

К10-17в Н90

1-5000

400

15000

0,1..2

1500

0,8

-60 - +125

98

Резисторы









Р1-12

1-5000

400

15000

0,1..2

5000

0,015

-60 - +125

98

С2-23

1-5000

300

15000

0,1..2

5000

1,5

-60 - +125

98

Диоды









КД247В

1-4000

300

-

-

800

1,5

-60 - +115

98

10MQ100N

-

-

-

-

-

1,1

-60 - +120

98

Транзисторы









MJE13007

-

-

-

-

-

10

-65 - +150

98

Микросхемы









MC33063A

-

-

-

-

-

2,5

-50 - +105

98

Катушка индуктивн.









SDR1006

-

-

-

-

-

1

-50 - +100

98


4.       Схемотехническая отработка конструкции


Схемотехническая отработка конструкции проектируемого блока представляет ряд вопросов, требующих практического разрешения при разработке, а именно:

расчленение электрической схемы блока на ячейки;

выбор типа УП;

уточнение элементной базы;

корректировку принципиальной схемы с перечнем элементов к ней.

Анализируя принципиальную схему можно сказать, что количество элементов схемы сравнительно не велико, поэтому источник питания возможно конструктивно изготовить на одной печатной плате приемлемых размеров. Размеры платы будут выбраны на этапе компоновки и трассировки печатных плат, в силу невозможности более точно оценить плотность монтажа.

В данном случае дальнейшее более мелкое разбиение электрической схемы блока на модули не требуется, так как при этом будет проигрыш в размерах прибора в целом, что приведёт к увеличению стоимости блока.

Для получения стабильного напряжения необходимо доработать электрическую принципиальную схему. Стабилизатор должен обеспечивать напряжение питания 24±0.5 В при токе не более 100 мА и входном напряжении 15 В. Необходимо произвести доработку стабилизатора. Согласно описанию, чтобы получить напряжение 24±0.5 В, необходимо правильно выбрать частоту работы генератора, которая задаётся внешними элементами, а так же напряжением на выводе 7 микросхемы DA1. Для устойчивой работы зададим частоту генератора равной 20 кГц. Тогда период импульса определим по формуле:

.

Время включения зададим 50 мкс, тогда время выключения вычислим по формуле:

.

Время выключения составит 7 мкс. Теперь рассчитаем ток ключа при максимальном выходном токе в 100 мА :

.

Ток ключа составит 367 мА. Зная ток ключа, вычислим сопротивление, обеспечивающее необходимую стабилизацию генератора:

.

Сопротивление составит 0.33 Ом. Такое сопротивление можно составить из трёх параллельно включённых резисторов мощностью 0.1 Вт. Суммарная мощность составит 0.3 Вт, что на 0.1 Вт превышает допустимую мощность, проходящую через данное сопротивление. Таким образом элементы стабилизатора подобраны.

В разделе 1 была выбрана двухсторонняя печатная плата. Это обусловлено тем, что необходимо произвести развязку между цепями питания и сигнальными проводами. Также это поможет избежать паразитных наводок получаемых от прохождения помехи по цепям питания, уменьшить габариты блока и снизить его стоимость.

5.       Обоснование компоновки блока и его частей


Под компоновкой блока понимают взаимное расположение и ориентацию ячеек и (или) других конструктивных элементов в заданном объеме блока.

В основном, блоки проектируются прямоугольной формы, за исключением блоков, устанавливаемых в специальные отсеки. Разрабатываемый прибор будет содержать одну печатную плату, расположенную горизонтально, прямоугольной формы, следовательно сам блок будет прямоугольной формы.

При компоновке следует учитывать следующее:

-   наилучшие температурные условия получаются внутри блока при равномерном распределении источников тепла, однако, это возможно практически только для блоков с малой тепловой нагрузкой;

-              ЭРЭ с большой нагревостойкостью можно монтировать более плотно, чем теплочувствительные;

-              теплочувствительные ЭРЭ необходимо размещать ниже теплонагруженных, так как при естественном воздушном охлаждении тепловой поток направлен вверх;

-              цилиндрические детали выгодно устанавливать вертикально, если такая установка не противоречит правилу расположения выводов в плоскости наибольших механических нагрузок, при этом в трубчатых изделиях необходимо, по возможности, отверстия оставлять открытыми;

-              все тепловыделяющие ЭРЭ целесообразно располагать вместе и создавать для них дополнительное охлаждение.

Прежде чем начать компоновку блока, необходимо определиться с компоновкой печатного узла (УП) и определить его основные габаритные размеры. Элементы с планарными и штыревыми выводами, в целях увеличения технологичности и ремонтопригодности УП, будем располагать на одной стороне печатной штаты. Перед установкой ЭРЭ их выводы подвергаются формовке - операции придания выводам специальной формы и длины, обеспечивающих при сборке УП гарантированное расстояние паяного шва от тела элемента, в соответствии с техническими условиями на данный элемент. С учётом всех вышеперечисленных положений выполняем размещение элементов на плате и её трассировку с помощью программы Р-САD 2001. Меняя ориентацию ЭРЭ и печатных проводников в процессе топологического конструирования, добиваемся оптимального результата в разработке УП. Для максимально возможной плотности монтажа выберем печатную плату стандартных размеров 85Х75, имеющую площадь 6375 мм2.

Для успешного осуществления функциональной компоновки и оценки качества компоновочных работ используем следующие критерии.

Коэффициент плотности топологии (вывод/см2).

,

где NВЫВ - сумма выводов (контактных площадок), кроме переходных отверстий всех элементов, установленных на плате, FПП - площадь печатной платы, см2.

Значение КПТ определяет способ проектирования и технологии изготовления печатной платы. В нашем случае:

ВЫВ=93, FПП =63,75 см2, тогда КПТ =1,45.

Коэффициент плотности установки.

,

где - сумма площадей всех элементов устанавливаемых на плате;

кф=0.7…0.9 - коэффициент формы корпуса элемента (степень конструктивного различия). Этот коэффициент используется для оценки возможности автоматической установки (набивки) навесных элементов на плату и облегчает выбор технологического оборудования, используемого при сборке и настройке изделия. В нашем случае кф=0.8, так как ручная установка составляет порядка 40% элементов.

Подставляя численные данные, получим КПУ=0.43. КПУ < 1, значит допустима автоматическая установка и имеется резерв площади платы, а значит, есть возможность относительной вариации формы и размеров используемых компонентов, что снижает требования к возможным аналогам и облегчает замену комплектующих.

Коэффициент заполнения по площади.

,

где КFзап - коэффициент заполнения площади;уст - установочная суммарная площадь радиоэлементов;пп- площадь платы.

,

где Fуст- это прямоугольник, описанный вокруг элемента с учётом его максимальных установочных размеров, требований по его монтажу и регулировке и обеспечивающих его нормальную работу при данном тепловыделении, электрических и магнитных воздействиях (рисунок 5.1), n-- количество ЭРЭ.

.

Данные по установочным размерам элементов сведём в таблицу 5.1.

При помощи таблицы 5.1 находим, Sуст=2477 мм2, тогда рассчитаем значение КFзап учитывая, что площадь печатной платы F=6375 мм2 . Подставляя численные данные, получим КFзап =0.56. Коэффициент заполнения по площади получился достаточно низким. Это значение является вполне приемлемым для наземной стационарной аппаратуры. Такой коэффициенты заполнения могут обеспечит простоту изготовления УП и высокую ремонтопригодность конструкции.

Рисунок 5.1 - Нормализованные установочные размеры ЭРЭ

Таблица 5.1 - Нормализованные установочные размеры ЭРЭ для УУ

Элемент

Тип/обозначение

Амах, мм

Вмах, мм

Нмах, мм

Кол-во, шт

Микросхема

MC33063AP

10

12.5

9

1

Транзисторы

MJE13007

10,4

4,57

19,9

2

Резисторы

С2-23-1

7,8

10.1

4.1

1


Р1-12-0.1

1.6

3.0

0.6

7


Р1-12-0.25

1.8

3.3

0.8

4

Конденсаторы

К50-35-100m

5.5

5.5

11

1


К50-35-2200m

15.1

15.1

25

1


К10-17в М47

1.5

2.2

1.2

1


К10-17в М90

2.5

3.2

2.8

2


К73-17

22

7

15

2

Диоды

КД247А

5,2

7,2

4

6


10MQ100N

4,1

2,8

2.6

5

Трансформаторы

TV1

15

15

6

1


TV2

23.5

36

23

1

Клеммник

EEK508

10

30

10

3

Варистор

SFI08CH431K

1.5

1.2

1

индуктивность

SDR1006

10

10

6

1


Так как прибор состоит из одной платы, которая размещается в корпусе, то при компоновке необходимо только произвести расстановку ЭРЭ на печатной плате. Расстановка элементов и трассировка печатной платы производится с помощью программы Р-САD 2001. Были рассмотрены различные варианты трассировки ПП и выбран наиболее оптимальный вариант. На рисунке 5.2 приведен эскиз компоновки печатной платы.


Рисунок 5.2

6.       Расчёт теплового режима


Целью расчета теплового режима является определение комплекса мероприятий, направленных на снижение тепловой нагрузки элементов.

Реальное РЭС в теплофизическом отношении представляет собой очень сложную систему с большим количеством источников тепла с границами неправильной формы. Полную систему уравнений теплообмена для реального аппарата часто невозможно не только решить аналитически, но и строго записать. В связи с этим, процессы, протекающие в реальном радиоэлектронном аппарате, схематизируют, принимают ряд упрощений и в результате получают тепловую модель аппарата, для которой и проводят расчет теплового режима.

В настоящее время наибольшее распространение получила схематизация процессов теплообмена, предложенная Г.Н. Дульневым. Сущность этого метода состоит в том, что пространство (плата, пакет плат) с радиоэлементами принимают за одно тело с изотермической поверхностью (нагретую зону), для которой и производится расчет теплового режима.

В зависимости от конструкции РЭС в нем могут быть выделены одна или несколько нагретых зон. С помощью этого метода определяют среднюю поверхностную температуру нагретой зоны. Расчет теплового режима РЭС заключается в определении по конструктивным данным температур нагретой зоны и поверхностей элементов. В ходе расчета определяют также температуры в других характерных зонах блока (воздуха, корпуса и т.п.).

Оценочный расчет теплового режима базового блока произведем при помощи программы TEPLO.EXE по методике ОСТ4 ГО.012.032. В качестве рассчитываемого элемента выберем транзистор MJE13007, максимальная температура которого составляет 150˚С.

Исходными данными для расчета теплового режима передатчика будут следующие:

герметичный тип корпуса;

габариты корпуса блока 115´90´55мм;

коэффициент заполнения корпуса 0.56;

мощность рассеиваемая нагретой зоной 5.45 Вт;

мощность рассеиваемая элементом 0,14 Вт;

максимально допустимая температура элемента 1500С (для устойчивой работы выберем её в пределах 1300С) ;

площадь поверхности транзистора 225 мм2.

Результаты расчетов теплового режима сведены в таблицу 6.1, а распределение рабочих температур изображено на рисунке 6.2 и 6.3.

Таблица 6.1 - Результаты теплового расчета

Тип корпуса: герметичный

N п/п

Параметр

Единицы измерения

Значения

1 2 3 4 5 6 7 8 9 10 11 12 13 14 15 16 17 18 19 20

Площадь поверхности корпуса блока Площадь поверхности нагретой зоны Площадь поверхности элемента Мощность, рассеиваемая нагретой зоной Удельная мощность нагретой зоны Давление внутри корпуса блока Давление окружающей среды Коэффициент заполнения корпуса Средний перегрев нагретой зоны Средний перегрев воздуха в блоке Мощность, рассеиваемая элементом Удельная мощность элемента Перегрев поверхности элемента Перегрев среды, окружающей элемент Температура корпуса блока Температура окружающей среды Температура нагретой зоны Температура поверхности элемента Температура воздуха в блоке Температура среды, окружающей элемент

кв.м. кв.м. кв.м. Вт Вт/кв. м. кПа кПа - гр. Цельсия гр. Цельсия Вт Вт/кв. м. гр. Цельсия гр. Цельсия гр. Цельсия гр. Цельсия гр. Цельсия гр. Цельсия гр. Цельсия гр. Цельсия

0.043250 0.033328 0.000225 5.450 163.526 101.301 101.301 0.560 19.491 16.505 0.140 633.333 33.159 28.080 68.520 55.000 74.491 88.159 71.505 83.080

Рисунок 6.2

Рисунок 6.3

Анализ зависимости температуры элемента от внешней среды (рисунок 6.2 и 6.3) показывает, что даже при максимальной температуре внешней среды, равной 550С, температура элемента не превышает максимально допустимого значения. Таким образом, для обеспечения нормального функционирования блока достаточно герметичного корпуса без какого-либо охлаждения.

7.       Расчёт вибропрочности


Вибропрочностью называют способность конструкции противостоять разрушающему воздействию вибрации в заданном диапазоне частот и ускорений. Степень воздействия вибрации определяется собственной частотой механических колебаний частей конструкции и способом их закрепления. При совпадении собственной частоты колебания элемента конструкции с частотой вынужденных колебаний система может войти в резонанс. Низкочастотный резонанс приводит к разрушению конструкции за счёт больших амплитуд изгибных колебаний. При вынужденных колебаниях на высоких частотах может наступить разрушение конструкции за счёт возникновения усталостных напряжений даже при сравнительно малых условиях перегрузок.

Целью данного расчёта является определение собственной частоты колебаний УП, определение прогиба в центре печатной платы, напряжений изгибов в центре печатной платы, напряжения по контуру одной из сторон и перегрузки в центре при резонансе.

Для упрощения расчёта вибропрочности УП представим его в виде прямоугольной пластины. Расчёт вибропрочности УП проводим с помощью программы vibro.ехе. Исходные данные представленны в таблице 7.1. Результаты расчетов приведены в таблице 7.2.

Таблица 7.1 - Исходные данные

габаритные размеры пластины, мм

85Х75Х1.5

способ крепления пластины

все стороны закреплены

материал пластины

стеклотекстолит

масса элементов, г

81

полоса частот вибрации, Гц

10..70

максимальное ускорение при вибрации, g

2

Таблица 7.2 - Результаты расчета

Параметр

Единицы измерения

Значение

Собственная частота пластины

Гц

434.634

Масса пластины

г

16.605

Прогиб в центре пластины

мкм

12.865

Площадь пластины

кв.мм.

6375.000

Интенсивность распределенной нагрузки

г/кв.см.

1.656

Напряжение изгиба в центре, ┴ оси Х

кг/кв.см.

8.093

Напряжение изгиба в центре, ┴ оси Y

кг/кв.см.

11.188

Напряжение по контуру в середины стороны А

кг/кв.см.

21.400

Предел усталости

кг/кв.см.

1000.00

Перегрузка в центре при резонансе

g

21.141


По результатам расчета собственная частота печатного узла составляет 434 Гц, а диапазон частот обнаружения резонанса лежит в пределах 10..70 Гц. Так как рассчитанная частота превышает диапазон указанный диапазон, то явление резонанса возникать не будет. Напряжения изгибов по осям X и Y составляют 8.093 и 11.188 соответственно, что намного меньше предела прочности стеклотекстолита (от 500 до 1000 кг/см2). Это позволяет сделать вывод о том, что выбранный материал печатной платы удовлетворяет требованиям виброустойчивости.

8.       расчёт надёжности


Одним из качественных показателей изделия является надёжность. Надёжностью называют свойство изделия выполнять заданные функции в течение требуемого интервала времени при определённых условиях эксплуатации. Расчет надежности прибора делается для периода нормальной эксплуатации, которому соответствует экспоненциальный закон распределения времени безотказной работы. Среднее время безотказной работы является наиболее простым и удобным критерием для количественной оценки ее надежности. При расчете надежности предполагают, что отказы элементов, входящих в состав устройства являются внезапными и представляют собой случайное событие; интенсивность отказов постоянна; отказ любого элемента влечет за собой отказ всего устройства; отказы элементов являются независимыми.

Расчет надежности произведем с помощью программы RELIABL.EXE. Исходными данными для расчета является перечень элементов, их количество, а также интенсивности отказов каждого элемента приведены в таблице 8.1.

В результате расчета была получена экспоненциальная модель надежности, рисунок 8.1, результаты которой отображены в таблице 8.3, а также были определены интенсивность отказов и время безотказной работы прибора, таблица 8.2.

Полученное значение наработки на отказ составляет 77373.031 часов. Анализируя полученные результаты мы видим, что вероятность безотказной работы характеризуется высоким значением в начале эксплуатации узла и резко падает при достижении определённого значения. Среднее время наработки на отказ достаточно велико, поэтому можно не применять никаких дополнительных мер по повышению надёжности.

Таблица 8.1

 № п/п

Элемент

Интенсивность отказов (10-6/ч)

Количество


Конденсатор



1

Керамические менее 1600 В

0.0033

2

2

Тонкопленочные

0.0022

4

3

Оксидно-электролитические

0.0299

2


Транзистор



4

Кремниевый

0.2000

2


Диод



5

Кремниевый

0.4000

11


Резистор



6

Постоянные непроволочные

0.0055

14


Микросхема



7

Интегральный стабилизатор

1.0000

1


Моточные изделия



8

индуктивность

0.1

1

9

Трансформатор силовой

0.16

2


Монтажные элементы



10

Печатная плата

0.0100

1

11

Провода соединительные (1 м.)

0.0200

4


Коммутационные элементы



12

Клеммы, гнёзда

0.1000

3

13

предохранитель

0.4

2


Итого

6.5622

49


Рисунок 8.1 - экспоненциальная модель надежности

Таблица 8.2

Условия эксплуатации: стационарные, коэффициент: 2.0

 № п/п

Название узла

Интенсивность отказов (10-6/ч)

Время Б/О работы, ч

1

Узел 1

6.5622

77373.031


Итого

6.5622

77373.031


Таблица 8.3

Экспоненциальная модель

Наработка на отказ (часов): 76193.959

t, ч

P(t)

0.000

1.000000000

7619.396

0.904837418

15238.792

0.818730753

22858.188

0.740818221

30477.584

0.670320046

38096.980

0.606530660

45716.376

0.548811636

53335.772

0.496585304

60955.167

0.449328964

68574.563

0.406569660

77373.031

0.367879441

83813.355

0.332871084

91432.751

0.301194212

99052.147

0.272531793

106671.543

0.246596964

114290.939

0.223130160

121910.335

0.201896518

129529.731

0.182683524

137149.127

0.165298888

144768.523

0.149568619


9.       Разработка конструкции блока


Конструктивно прибор оформлен как настенный блок, но возможна его установка и на горизонтальные поверхности. Крепление к поверхности осуществляется с помощью специальных планок. При конструировании блока используется моносхемный метод конструирования. Так как предъявляются повышенные требования к влагозащите и к вибростойкости, то принимаем решение изготовить корпус из пластмассы (П-610), так как она имеет меньшую массу и стоимость, чем металлы и сплавы и не требует нанесения внешних покрытий для защиты от коррозии.

Исходя из результатов компоновки блока и его узлов, а также условий эксплуатации и технических требований, выбираем в качестве несущей конструкции блок, состоящий из корпуса и крышки. Такая конструкция при серийном производстве вполне удовлетворяет требованиям на технологичность, надежность и не требует дополнительного защитного покрытия для соответствия требованиям на коррозийную стойкость. Кроме того, с помощью литья можно получить детали любой сложной формы, имеющие очень хороший внешний вид, то есть декоративные свойства. Габаритные размеры корпуса 115Х90Х55 мм.

Конструкция печатного узла разрабатывалась с учетом требования минимума габаритных размеров. Поэтому используем двустороннюю печатную плату. Для удобства крепления платы в корпусе делают опорные поверхности в виде четырех бобышек. Плату крепят по углам с помощью четырех винтов. Толщина платы - 2,5 мм. Для повышения надёжности соединений, предохранения от самоотвинчивания и от действия влаги головки винтов покрывают лаком АК-113 ГОСТ 23832-79. Крышка крепится к отверстиям, находящимся в углах корпуса с помощью четырёх винтов. Для крепления корпуса к поверхности применяются специальные планки. Крепление к корпусу так же осуществляется с помощью винтов. На одной из боковых стенок корпуса предусмотрено гнездо для подведения питания - электрический соединитель MG16A - 10.

Пайка электрорадиоэлементов производится припоем ПОС61, ГОСТ 21931-76. Печатная плата покрывается лаком УР-231 УХЛ.2.3 ТУ6-21-14-90. Покрытие имеет хорошие диэлектрические параметры. Уменьшение механических напряжений, от воздействия вибрации, можно реализовать многослойным покрытием лака.

Таким образом, проектирование конструкции корпуса окончено. Результатом проектирования является сборочный чертеж корпуса блока.

10.     Заключение


В результате выполнения курсового проекта был разработан источник питания охранного устройства. Данный блок соответствует требованиям ТЗ. Он имеет небольшие габариты и удобен при транспортировке. Конструкция блока обеспечивает защиту его элементов от влияния внешней среды. Достоинством конструкции является её высокая надёжность, устойчивость к воздействиям механических и климатических дестабилизирующих факторов, высокая стабильность, относительно небольшая стоимость. Использование малогабаритных дискретных элементов делает УП малых размеров, они имеют малые массы.

Конструкцию можно доработать под более широкий температурный диапазон, если подобрать соответствующую элементную базу. Данный блок может функционировать при температурах от -40 ºС до 55 ºС, что позволяет применять его как в помещениях, так и на улице.

Параметры и характеристики, полученные при проектировании соответствуют техническому заданию.

При выполнении курсового проекта были использованы следующие пакеты специализированного компьютерного программного обеспечения:

-    Microsoft Word (оформление текстовой части и спецификации);

-              P-Cad 2001 (проектирование печатного узла);

-              MathCAD (расчёт различных характеристик);

-              Компас-3D 13 (оформление чертежей);

-              TEPLO.EXE (расчет теплового режима);

-              VIBRO.EXE (расчет вибростойкоости);

-              RELABIL.EXE (расчет надежности).

Использование данных программ позволило значительно облегчить процесс разработки конструкции и расчета различных узлов данного устройства.

Перечень литературы, использованной при конструировании

1.  Разработка и оформление конструкторской документации радиоэлектронной аппаратуры: Справочник / Э.Т. Романычева и др.-М.: Радио и связь,1989.

2.       Усатенко С.Т. Выполнение электрических схем по ЕСКД: Справочник. - М.: Издательство стандартов, 1989.

.        Яроцкий В.Г., Печаткин А.В. Проектирование и технология радиоэлектронных средств: Учебное пособие в 3-х частях./ РГАТА. - Рыбинск, 1997.

.        Проектирование радиоприемных устройств. Под ред. А.П. Сиверса. Учеб. пособие для вузов. М.: Советское радио, 1986

.        Богданович Б.М., Окулич Н.И. Радиоприемные устройства: Учеб. пособие для вузов. Под общ. ред. Б.М. Богдановича. - Мн.: Высшая школа, 1991г.

.        Каталог «Электронные компоненты и приборы» 2005г.

.        ГОСТ 52003-2003 ЕСКД. Уровни разукрупнения радиоэлектронных средств.

.        ГОСТ 16019-2001. Выбор группы условий эксплуатации.

.        ОСТ4.ГО.050.207 Нормирование сборочных и монтажных работ при изготовлении узлов РЭА на микросхемах и микросборках. Нормы времени.

.        ОСТ4.ГО.050.016 Нормы монтажных работ. Нормы штучного времени.

.        ОСТ4.ГО.054.265 Установка радиоэлементов на печатные платы.

12.     Информационно-справочный сайт www.chipindustry.ru.

.        Каталог «Электронные компоненты и приборы» 2005г.

Приложения

Рисунок П1 - Принципиальная схема устройства

Рисунок П2 - Чертеж печатной платы устройства

Похожие работы на - Источник питания охранного устройства

 

Не нашли материал для своей работы?
Поможем написать уникальную работу
Без плагиата!
Без нейросетей!