|
ТРДН-32000/110
|
|
|
Мощность:
|
S
= 2×32
МВА
|
|
Напряжение:
|
U
вн = 115 кВ U нн = 6,3/6,3 кВ Uk мин = 9 % Uk ср = 10,5 % Uk макс = 11 %
|
|
Сопротивление
системы:
|
Хс
макс = 4,4 Ом Хс мин = 6,4 Ом
|
|
Длинна
линии:
|
l=26км
|
|
Сопротивление
кабельной линии:
|
Z
= 1,4 + j2,1
|
|
Мощность
трансформатора:
|
ST2 : 320 кВА
Uk : 5,5% Pk : 2,7 кВт
|
Выбор защит
Сети 115 кВ работают с эффективно-заземленными
нейтралями. Поэтому защиты выполняют как от многофазных, так и от однофазных
К.З. : многоступенчатые дистанционные защиты с разными характеристиками органов
сопротивления и направленные токовые защиты нулевой последовательности. Дальнее
резервирование осуществляется второй и последующими ступенями этих защит, а
ближнее - установкой двух комплектов защит, причем второй имеет упрощенное
выполнение с меньшим числом ступеней, например, с первой и второй. Если
устанавливается один комплект защиты, включающий дистанционную защиту и токовую
направленную защиту нулевой последовательности, то необходимо разделение на две
части по цепям воздействующих величин и по цепям оперативного тока.
Защиту понижающих трансформаторов следует
рассматривать для подстанций (ПС) 115 кВ. На ПС могут быть установлены один или
два трансформатора. При наличии двух трансформаторов в работе находятся оба,
нахождение одного из них в резерве не предусматривается. Подстанция имеет
питание со стороны высшего напряжения. На подстанциях с трехобмоточными
трансформаторами возможно как наличие, так и отсутствие питания со стороны
среднего напряжения. На стороне низшего напряжения 6-10 кВ -
только раздельная работа трансформаторов. Питаемая от подстанции нагрузка со
стороны низшего напряжения 6-10 кВ может содержать синхронные двигатели, к
шинам низшего напряжения могут быть присоединены синхронные компенсаторы.
В данном разделе выбираются виды защит для
конкретных линий и понижающих трансформаторов.
Для линии 115 кВ выбираются следующие виды
защит:
·
дифференциальная
фазная высокочастотная защита (ДФЗ) (основная быстродействующая защита от всех
видов повреждений на линии);
·
токовая
отсечка (ТО) (основная защита от многофазных К.З.);
·
многоступенчатая
токовая направленная защита нулевой последовательности (ТНЗНП) (осн. и
резервная защита от К.З. на землю);
·
многоступенчатая
дистанционная защита (ДЗ) с блокировками при качаниях (БК) и неисправностях
цепей напряжения (БН) (основная и резервная защита от К.З. на защищаемой линии
и смежных эл. установках);
·
прием
и передача команд телеускорения в резервных защитах при К.З. на линии
(выполняются на аппаратуре АНКА-АВПА).
Для понижающего трансформатора 110/10 кВ
выбираются следующие виды защит:
·
дифференциальная
токовая защита (основная быстродействующая защита от К.З. между фазами,
однофазных К.З. на землю и от замыканий витков одной фазы);
·
газовая
защита трансформатора (ГЗ) (основная защита трансформатора с масляным
заполнением от всех видов внутренних повреждений, сопровождающихся выделением
газа, ускоренным перетеканием масла из бака в расширитель, а также от утечки
масла из бака трансформатора);
·
ГЗ
устройства РПН (ГЗ РПН) (то же, но для бака устройства РПН);
·
токовая
отсечка (БТО) (основная быстродействующая защита от междуфазных К.З. на стороне
высшего напряжения);
·
максимальная
токовая защита на стороне высшего напряжения (МТЗ ВН) (резервная защита от
повреждений в трансформаторе и от сверхтоков при внешних К.З.);
·
максимальная
токовая защита на стороне низшего напряжения (МТЗ НН) (резервная защита от К.З.
на шинах низшего напряжения и для резервирования отключений К.З. на элементах,
присоед. к этим шинам);
·
защита
от перегрузки (П).
Расчет токов короткого замыкания.
Расчет сопротивлений элементов схемы
Рисунок 2.1 - Исходная схема сети
Схема замещения приведена на рисунке 2.2. Найдем
сопротивление линии:
Ом
Для трансформаторов с РПН, у которых
при «
« напряжение
КЗ «
« меньше
среднего, а при «
« −
больше среднего значения, сопротивления определяется по формулам:
,
86,8 Ом.
Рисунок 2.2 − Схема замещения.
,
Ом,
,
Ом.
где
− напряжение на стороне ВН,
кВ;
− номинальная мощность
трансформатора, МВА, (для трансформаторов с расщеплением типа ТРДН − это
);
− половина полного суммарного
диапазона регулирования напряжения, о.е.
Полное сопротивление кабельной
линии:
,
.
Полное сопротивление трансформатора:
,
Ом.
Активная составляющая полного
сопротивления:
,
Ом.
Индуктивное сопротивление
(реактивная составляющая):
,
Ом
Расчет токов КЗ
Расчет токов КЗ на шинах системы в
т. К-1 (см. рис. 2.1):
,
кА.
,
кА.
Расчет токов КЗ в середине линии:
, 
Расчет токов КЗ в конце линии:
,
.
,
.
Расчет токов КЗ за трансформатором:
,
.
,
.
,
.
,
Расчет защит электроустановок. Токовая
отсечка линии с односторонним питанием
Максимальные фазные отсечки без выдержки времени
(отсечки мгновенного действия) по условию селективности не должны действовать
за пределами защищаемой линии при любых видах КЗ и любых режимах работы
системы. Для этого ток срабатывания указанных защит (IСЗ) должен
быть отстроен, т.е. быть больше расчетного тока (IРАСЧ) -
максимального тока в линии при к.з. любого вида в ее конце и максимальном
режиме работы системы, а также бросков токов намагничивания силовых трансформаторов,
подключенных к линии:
,
где КН -
коэффициент надежности, учитывающий погрешность в расчете токов К.З. и
погрешность в токе срабатывания реле;РАСЧ -
расчетный ток в месте установки защиты, принимается наибольший из следующих
токов:’’(3)МАКС - сверхпереходный
ток при трехфазном К.З. в конце защищаемой линии в максимальном режиме;’’(1)МАКС
-
то же, но однофазного КЗ на землю;НАМ - суммарный
бросок тока намагничивания трансформаторов, установленных на приемной
подстанции.
Зоны действия токовой отсечки определяются при
минимальных токах в линии, имеющих место при двухфазных КЗ и минимальном режиме
работы системы.
Из расчетов токов КЗ известно:
Расчетным является максимальный ток в линии при
КЗ на шинах приемной ПС:
Зоны действия токовой отсечки линии можно
определить графическим и аналитическим методами.
Аналитически зоны действия отсечки определяются
из условия равенства тока при КЗ на линии в конце зоны действия отсечки току
срабатывания отсечки. Максимальная зона действия отсечки при трехфазном КЗ в
максимальном режиме:
Минимальная зона действия отсечки при двухфазном
к.з. в минимальном режиме системы:
Защита блока «линия - трансформатор»
По заданным токам К.З. на шинах системы
определяются сопротивления системы в максимальном и минимальном режимах:
Полное сопротивление трансформатора:
.
Активная составляющая полного сопротивления:
Индуктивное сопротивление (реактивная
составляющая полного сопротивления):
.
Токи трехфазного КЗ в конце линии:
Токи К.З. за трансформатором:
Трансформаторы тока защиты выбираются по
номинальному току силового трансформатора с учетом систематической перегрузки:
Принимаются трансформаторы тока типа ТПЛ-10 с
коэффициентом 50/5 (П- проходной, Л-
с литой изоляцией).
Ток срабатывания МТЗ блока «линия-трансформатор»
выбирается по условию несрабатывания на отключение при послеаварийных
перегрузках после отключения смежными защитами ближайшего внешнего трехфазного
К.З. на стороне 0,4 кВ:
Принимается ток срабатывания защиты 154 А и ток
срабатывания РТВ-1:
Ток срабатывания токовой отсечки блока
выбирается по условию отстройки (селективности) от К.З. за трансформатором в
зоне предыдущей защиты:
Принимается ток срабатывания отсечки 682 А и ток
срабатывания РТМ-1:
IСР = 682/10 = 68,2 А.
Время срабатывания МТЗ равно 1с в независимой (установившейся)
части характеристики для обеспечения селективности с автоматическими
выключателями на стороне 0,4 кВ.
Коэффициент чувствительности МТЗ:
Коэффициент чувствительности отсечки:
Чувствительность защит удовлетворяет требованиям
ПУЭ.
Дифференциальная защита
трансформатора
Рассматривается дифференциальная защита на реле типа
РНТ (без торможения). Первичный ток выбирается по двум условиям. Первым
условием выбора первичного тока срабатывания защиты является отстройка от тока
небаланса:
,
где
коэффициент
надежности, равен 1,3;
коэффициент апериодической
составляющей, равен 1;
коэффициент однотипности
трансформаторов тока, равен 1;
коэффициент десятипроцентной
погрешности трансформаторов тока, равен 0,1;
периодическая составляющая в
начальный момент времени при расчетном внешнем трехфазном к.з.
Условие отстройки от броска тока
намагничивания трансформатора:
.
Первичный ток трансформатора,
соответствующий мощности обмотки ВН:
.
,
.
.
Расчетный ток в реле при КЗ за
трансформатором:
Коэффициент чувствительности:
Максимальная токовая защита
трансформатора
Рассматриваются максимальные токовые
защиты (МТЗ), устанавливаемые на высшем напряжении (МТЗ ВН) и низшем напряжении
(МТЗ НН) для трансформатора ТРДН−320 МВ∙А Для выбора уставок МТЗ
были рассчитаны токи КЗ в максимальном режиме (отстройка по требованию
селективности) и минимальном режиме (проверка чувствительности защиты).
Расчетные точки к.з.: К−3−на высшем напряжении (ВН) трансформатора;
К3−на низшем напряжении (НН).
Ток трехфазного к.з. в точке К3 в
максимальном и минимальном режимах:

Из предыдущих расчетов известны:
− токи на стороне ВН:
− токи на стороне НН:
Номинальный ток на стороне НН:
Рассчитывается ток срабатывания МТЗ
НН. Условие несрабатывания защиты после отключения внешнего к.з. с учетом того,
что в некоторых режимах трансформатор может быть нагружен до
(при
отсутствии второго трансформатора находящегося в ремонте):
где
коэффициент
перегрузки;
коэффициент самозапуска двигателей;
коэффициент возврата защиты.
Условие несрабатывания защиты во
время действия АВР на стороне НН:
,
.
Èç двух
условий и выбираем
Чувствительность защиты в
минимальном режиме системы к двухфазному к.з. в точке К3:
Рассчитываем ток срабатывания МТЗ ВН
по условию несрабатывания защиты после отключения внешнего к.з. с учетом
предвключенной загрузки на другой секции НН:
Принимаем
Встроенные в силовой трансформатор
трансформаторы тока типа ТВТ−110 имеют коэффициент трансформации
. Тогда ток
срабатывания реле:
где
коэффициент схемы соединения
трансформаторов тока на стороне ВН, для «треугольника»
.
Проверяется чувствительность защиты
в основной зоне (режим раздельной работы трансформаторов). При двухфазном к.з.
за трансформатором (т. К−3) расчетный ток в реле:
,
Коэффициент чувствительности :
Выдержки времени МТЗ выбираются из
условий селективности на ступень выше наибольшей выдержки времени предыдущей
защиты:
где
выдержка времени МТЗ секционного
выключателя, равна 1,5 с;
ступень селективности.
,
.
Защита трансформатора от перегрузки
На трансформаторах, находящихся под
наблюдением оперативного персонала, релейная защита от перегрузки выполняется
действующей на сигнал посредством одного токового реле. Для отстройки от
кратковременных перегрузок применяется реле времени, рассчитанное на длительное
прохождение тока. Ток срабатывания выбирается из условия возврата токового реле
при номинальном токе трансформатора:
Время действия защиты:
.
Структурные и принципиальные схемы
защит
Завершающим этапом выполнения курсовой работы
является разработка, изображение и краткое описание структурной и
принципиальной схем защит рассматриваемой электроустановки.
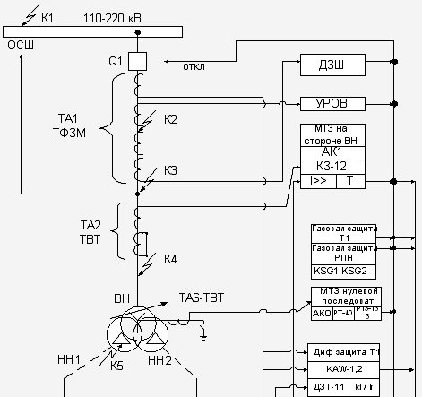
Íà ðèñóíêå
4.1 èçîáðàæåíà ñòðóêòóðíàÿ
ñõåìà çàùèò
ïîíèæàþùåãî
òðàíñôîðìàòîðà
110-220/6-10 êÂ. ÄÇØ-äèôôåðåíöèàëüíàÿ
òîêîâàÿ çàùèòà
øèí áåç âûäåðæêè
âðåìåíè, îõâàòûâàþùàÿ
âñå ïðèñîåäèíåíèÿ,
êîòîðûå ïîäêëþ÷åíû
ê ñèñòåìå øèí
(íà ñõåìå ïîêàçàí
òðàíñôîðìàòîð
òîêà ÒÀ1 òîëüêî
äàííîãî ïðèñîåäèíåíèÿ
Ò1). ÓÐÎÂ - óñòðîéñòâî
ðåçåðâèðîâàíèÿ
â ñëó÷àå îòêàçà
âûêëþ÷àòåëåé
(â ò.÷. Q1), êîòîðîå
çàïóñêàåòñÿ
çàùèòàìè òðàíñôîðìàòîðà
Ò1 è äåéñòâóåò
íà îòêëþ÷åíèå
âñåõ ýëåêòðè÷åñêè
ñâÿçàííûõ âûêëþ÷àòåëåé
äàííîé ïîäñòàíöèè.
ÌÒÇ íà ñòîðîíå
ÂÍ (âûñøåãî íàïðÿæåíèÿ)
ñ èñïîëüçîâàíèåì
êîìïëåêòà çàùèòû
òèïà Ê3-12, ïèòàåòñÿ
îò ÒÀ2, ïðåäíàçíà÷åíà
äëÿ ðåçåðâèðîâàíèÿ
îòêëþ÷åíèÿ Ê.Ç.
íà øèíàõ íèçøåãî
íàïðÿæåíèÿ (äàëüíåå
ðåçåðâèðîâàíèå),
à òàêæå äëÿ ðåçåðâèðîâàíèÿ
îñíîâíûõ çàùèò
òðàíñôîðìàòîðà
Ò1 (áëèæíåå ðåçåðâèðîâàíèå).
Âûäåðæêà âðåìåíè
çàùèòû ðàâíà
âòîðîé âûäåðæêå
âðåìåíè çàùèò
íà ââîäàõ ê ñåêöèÿì
øèí 6-10 ê (ÌÒÇ íà
ñòîðîíå ÍÍ). Çàùèòà
KSG1 - ãàçîâàÿ çàùèòà
òðàíñôîðìàòîðà
îò âíóòðåííèõ
ïîâðåæäåíèé è
óõîäà ìàñëà, óñòàíàâëèâàåòñÿ
íà òðóáå ìåæäó
áàêîì è ðàñøèðèòåëåì
òðàíñôîðìàòîðà.
Çàùèòà
KSG2 - ãàçîâàÿ çàùèòà
óñòðîéñòâà ÐÏÍ
(ðåãóëèðîâàíèå
ïîä íàãðóçêîé
êîýôôèöèåíòà
òðàíñôîðìàöèè
òðàíñôîðìàòîðà)
îò ïîâðåæäåíèé
âíóòðè åãî áàêà.
ÌÒÇ íóëåâîé ïîñëåäîâàòåëüíîñòè
(ÀÊÎ) ñ èñïîëüçîâàíèåì
ðåëå òîêà ÐÒ-40 è
âðåìåíè ÐÂ-133, ïèòàåìàÿ
îò ÒÀ6 (âñòðîåííîãî
â íåéòðàëü òðàíñôîðìàòîðà),
ïðåäíàçíà÷åíà
äëÿ ðåçåðâèðîâàíèÿ
çàùèò îò Ê.Ç. íà
çåìëþ â ñìåæíûõ
ýëåìåíòàõ ñåòè
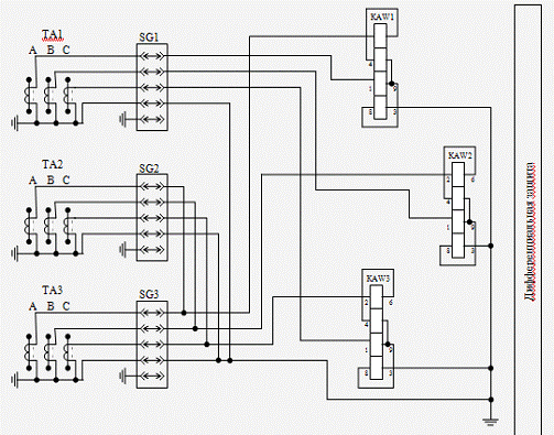
ÂÍ. Äèôçàùèòà
Ò1 - îñíîâíàÿ äèôôåðåíöèàëüíàÿ
òîêîâàÿ çàùèòà
òðàíñôîðìàòîðà
îò ïîâðåæäåíèé
â çîíå ìåæäó ÒÀ1
è ÒÀ4, ÒÀ3, âûïîëíÿåòñÿ
ñ èñïîëüçîâàíèåì
ðåëå ñ òîðìîæåíèåì
òèïà ÄÇÒ-11, òîðìîçíàÿ
îáìîòêà êîòîðîãî
(Ir - òîðìîçíîé
òîê) âêëþ÷åíà
íà òîê ñòîðîíû
íèçøåãî íàïðÿæåíèÿ.
ÌÒÇ íà ñòîðîíå
ÍÍ2 (çäåñü è äàëåå
çàùèòû íà ñòîðîíå
ÍÍ1 àíàëîãè÷íû
çàùèòàì íà ñòîðîíå
ÍÍ2) ñ èñïîëüçîâàíèåì
ðåëå ÐÒ-40 è ÐÂ-132 - äâóõñòóïåí÷àòàÿ
ìàêñèìàëüíàÿ
òîêîâàÿ çàùèòà,
ïèòàåìàÿ îò ÒÀ4
è ðàçìåùåííàÿ
â øêàôàõ ÊÐÓ âûêëþ÷àòåëåé
ââîäîâ 6-10 êÂ, ïðåäíàçíà÷åíà
äëÿ îòêëþ÷åíèÿ
Ê.Ç. íà øèíàõ
6-10 ê (ïåðâàÿ ñòóïåíü)
è äëÿ äàëüíåéøåãî
ðåçåðâèðîâàíèÿ
îòêëþ÷åíèé Ê.Ç.
íà ïðèñîåäèíåíèÿõ
(ôèäåðàõ). Ñòóïåíè
çàùèòû ñ ïåðâîé
âûäåðæêîé âðåìåíè
äåéñòâóþò íà
îòêëþ÷åíèå âûêëþ÷àòåëÿ
Q3, à ñî âòîðîé - íà
îòêëþ÷åíèå Q1.
Ïîñëåäíåå
íåîáõîäèìî ïî
òðåáîâàíèþ ñåëåêòèâíîñòè
ñ öåëüþ îòêëþ÷åíèÿ
Ê.Ç. íà ñåêöèÿõ
øèí 6-10 ê ïðè îòêàçå
âûêëþ÷àòåëÿ
Q3, à òàêæå ëèêâèäàöèè
Ê.Ç. â çîíå ìåæäó
Q3 è òðàíñôîðìàòîðîì
òîêà ÒÀ4 (ò. Ê8). Çàùèòà
îò ïåðåãðóçêè
(ÀÊ5) âûïîëíÿåòñÿ
íà îäíîì ðåëå
òîêà è îäíîì ðåëå
âðåìåíè. Äóãîâàÿ
çàùèòà ÿ÷ååê
ÊÐÓ 6-10 ê - îñíîâíàÿ
çàùèòà, ðåàãèðóþùàÿ
íà ïîâûøåíèå
äàâëåíèÿ èëè
îñâåùåííîñòè
â ÿ÷åéêå ÊÐÓ, âûçâàííûõ
ãîðåíèåì äóãè.
Ïóñê ïî íàïðÿæåíèþ
ïðèìåíÿåòñÿ äëÿ
ïîâûøåíèÿ ÷óâñòâèòåëüíîñòè
ÌÒÇ, êîòîðàÿ íå
äîëæíà ñðàáàòûâàòü
(áëîêèðîâêà ïî
íàïðÿæåíèþ) â
ðåæèìàõ ìàêñèìàëüíîé
íàãðóçêè è ñàìîçàïóñêà
äâèãàòåëåé. Ïóñêîâîé
îðãàí íàïðÿæåíèÿ
ñîñòîèò èç ôèëüòð-ðåëå
íàïðÿæåíèÿ îáðàòíîé
ïîñëåäîâàòåëüíîñòè
òèïà ÐÍÔ-1Ì (KVZ2) è ìèíèìàëüíîãî
ðåëå íàïðÿæåíèÿ
òèïà ÐÍ-54/160 (KV2), âêëþ÷åííîãî
íà ìåæäóôàçíîå
íàïðÿæåíèå.
Ðèñóíîê
4.1 Ñòðóêòóðíàÿ
ñõåìà çàùèò
ïîíèæàþùåãî
òðàíñôîðìàòîðà
Íà ðèñóíêàõ
4.2 - 4.5 ïðåäñòàâëåíû
ýëåêòðè÷åñêèå
ïðèíöèïèàëüíûå
ñõåìû çàùèò
ñèëîâîãî òðàíñôîðìàòîðà
ïî öåïÿì ïåðåìåííîãî
òîêà è íàïðÿæåíèÿ,
à òàêæå îïåðàòèâíîãî
ïîñòîÿííîãî
òîêà è ñèãíàëèçàöèè.
Îñíîâíûå
çàùèòû. Îò âñåõ
âèäîâ Ê.Ç. â îáìîòêàõ
òðàíñôîðìàòîðà
è íà åãî ââîäàõ
è íà âûâîäàõ ïðèñîåäèíåíèé
ê ñåêöèÿì øèí
ÍÍ - îáùàÿ ïðîäîëüíàÿ
äèôôåðåíöèàëüíàÿ
òîêîâàÿ çàùèòà,
âûïîëíåííàÿ êîìïëåêòîì
ðåëå òèïà ÄÇÒ-11
(KAW1,KAW2,KAW3). Îò ïîâðåæäåíèé
âíóòðè áàêà òðàíñôîðìàòîðà
è â êîíòàêòîðíîì
îòñåêå ÐÏÍ, ñîïðîâîæäàþùèõñÿ
âûäåëåíèåì ãàçà
- ãàçîâàÿ çàùèòà
ñ îäíèì ãàçîâûì
ðåëå KSG1 äëÿ áàêà
è äðóãèì KSG2 - äëÿ êîíòàêòîðíîãî
îòñåêà ÐÏÍ.
Ðåçåðâíûå
çàùèòû. Äëÿ ðåçåðâèðîâàíèÿ
îòêëþ÷åíèÿ ìíîãîôàçíûõ
Ê.Ç. íà øèíàõ ÍÍ,
à òàêæå äëÿ ðåçåðâèðîâàíèÿ
îñíîâíûõ çàùèò
òðàíñôîðìàòîðà
- ÌÒÇ ñ ïóñêîì
íàïðÿæåíèÿ, óñòàíîâëåííàÿ
íà ñòîðîíå ÂÍ.
Çàùèòà ñîäåðæèò
òðè ðåëå òîêà ÊÀ1,
ÊÀ2, ÊÀ3 è ðåëå âðåìåíè
ÊÒ1.
Êîìáèíèðîâàííûé
ïóñê âûïîëíåí
äâóìÿ ôèëüòðàìè-ðåëå
íàïðÿæåíèÿ îáðàòíîé
ïîñëåäîâàòåëüíîñòè
òèïà ÐÍÔ-1Ì (KVZ1, KVZ2) è
äâóìÿ ìèíèìàëüíûìè
ðåëå íàïðÿæåíèÿ
òèïà ÐÍ-54/160 (KV1, KV2). Ïðè
íåñèììåòðè÷íûõ
Ê.Ç., íàïðèìåð, íà
ñòîðîíå 2ñ ïîÿâëÿåòñÿ
íàïðÿæåíèå îáðàòíîé
ïîñëåäîâàòåëüíîñòè,
ðåëå KVZ2 ñðàáàòûâàåò,
ðàçìûêàÿ òåì
ñàìûì ñâîé êîíòàêò
â öåïè ðåëå KV2, êîòîðîå
ðàçðåøàåò äåéñòâîâàòü
ÌÒÇ. Íåñèììåòðèÿ
íàïðÿæåíèé è
ñîîòâåòñòâåííî
íàïðÿæåíèå îáðàòíîé
ïîñëåäîâàòåëüíîñòè
âîçíèêàþò òàêæå
â íà÷àëüíîì ìîìåíòå
ïåðåä òðåõôàçíûì
Ê.Ç. Ïîñëå èñ÷åçíîâåíèÿ
íåñèììåòðèè
êîíòàêò ðåëå
KVZ2 ñíîâà çàìûêàåòñÿ,
à ðåëå KV2 îñòàíåòñÿ
â ñðàáîòàííîì
ñîñòîÿíèè, åñëè
íàïðÿæåíèå âîçâðàòà
ðåëå áóäåò ìåíüøå
îñòàòî÷íîãî
íàïðÿæåíèÿ â ìåñòå
óñòàíîâêè ÌÒÇ.
×óâñòâèòåëüíîñòü
ïóñêîâîãî îðãàíà
íàïðÿæåíèÿ ïðè
òðåõôàçíûõ Ê.Ç.
ïîâûøàåòñÿ çà
ñ÷åò òîãî, ÷òî
íàïðÿæåíèå âîçâðàòà
ðåëå KV2 íà 10¸15
% áîëüøå íàïðÿæåíèÿ
ñðàáàòûâàíèÿ.
Îò ìíîãîôàçíûõ
Ê.Ç. íà øèíàõ ÍÍ,
à òàêæå äëÿ ðåçåðâèðîâàíèÿ
îòêëþ÷åíèÿ Ê.Ç.
íà ïðèñîåäèíåíèÿõ
- ÌÒÇ ñ ïóñêîì
íàïðÿæåíèÿ íà
îòâåòâëåíèÿõ
ê ñåêöèÿì 6 êÂ. Çàùèòû
âûïîëíåíû ñ èñïîëüçîâàíèåì
ðåëå òîêà òèïà
ÐÒ-40 (ÊÀ4, ÊÀ5, ÊÀ6, ÊÀ7)
è ðåëå âðåìåíè
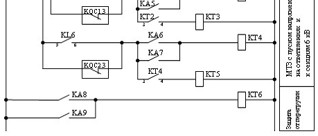
ÊÒ2 è ÊÒ4. Îò ñèììåòðè÷íûõ
ïåðåãðóçîê - ìàêñèìàëüíàÿ
òîêîâàÿ çàùèòà
ñ äâóìÿ ðåëå òîêà
òèïà ÐÒ-40 (ÊÀ8, ÊÀ9)
è ðåëå âðåìåíè
ÊÒ6. Îò ïîâðåæäåíèé
â øêàôàõ ÊÐÓ 6 êÂ
- çàùèòû ïðè äóãîâûõ
Ê.Ç.
Îòêëþ÷àþùèé
ýëåìåíò ãàçîâîãî
ðåëå çàùèòû áàêà
òðàíñôîðìàòîðà
ïðè ïîìîùè íàêëàäêè
SX1 ìîæåò áûòü ïåðåâåäåí
äëÿ äåéñòâèÿ íà
ñèãíàë (ÊL7). Ãàçîâàÿ
çàùèòà êîíòàêòîðíîãî
îòñåêà ÐÏÍ âûïîëíåíà
äåéñòâóþùåé
òîëüêî íà îòêëþ÷åíèå.
ÌÒÇ ñ êîìáèíèðîâàííûì
ïóñêîì ïî íàïðÿæåíèþ,
óñòàíîâëåííàÿ
íà ñòîðîíå ÂÍ,
äåéñòâóåò ñ âûäåðæêîé
âðåìåíè ÊÒ1 íà
îòêëþ÷åíèå âñåõ
âûêëþ÷àòåëåé
òðàíñôîðìàòîðîâ.
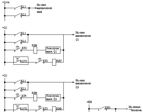
Ìàêñèìàëüíûå
òîêîâûå çàùèòû
ñ êîìáèíèðîâàííûì
ïóñêîì ïî íàïðÿæåíèþ,
óñòàíîâëåííûå
íà îòâåòâëåíèÿõ
ê ñåêöèÿì øèí
ÍÍ, äåéñòâóþò
ñ ïåðâîé âûäåðæêîé
âðåìåíè, ñîçäàâàåìîé
ñîîòâåòñòâóþùèìè
ðåëå ÊÒ2 èëè ÊÒ4,
íà îòêëþ÷åíèå
âûêëþ÷àòåëåé
Q1 èëè Q2 (÷åðåç èìïóëüñíûé
êîíòàêò ðåëå
âðåìåíè) è ñî âòîðîé
âûäåðæêîé âðåìåíè,
ñîçäàâàåìîé
òàêæå óêàçàííûìè
ðåëå, íà îòêëþ÷åíèå
âñåõ âûêëþ÷àòåëåé.
Çàùèòû ïðè äóãîâûõ
Ê.Ç. â øêàôàõ ÊÐÓ
âûêëþ÷àòåëåé
ââîäîâ ê øèíàì
ÍÍ äåéñòâóþò
îäíîâðåìåííî
íà îòêëþ÷åíèå
ñîîòâåòñòâóþùåãî
âûêëþ÷àòåëÿ ââîäà
è íà îòêëþ÷åíèå
âñåõ âûêëþ÷àòåëåé
òðàíñôîðìàòîðîâ
(÷åðåç KL1 è KL2). Ïóñê
àâòîìàòè÷åñêîãî
óñêîðåíèÿ ìàêñèìàëüíûõ
òîêîâûõ çàùèò,
óñòàíîâëåííûõ
íà ñòîðîíå ÍÍ,
îñóùåñòâëÿåòñÿ
êîíòàêòàìè
KQT1 è KQT2 ðåëå ïîëîæåíèÿ
«îòêëþ÷åíî» âûêëþ÷àòåëåé
Q1 è Q2 ñîîòâåòñòâåííî.
Óñêîðåíèå âûïîëíÿåòñÿ
ñ âûäåðæêîé âðåìåíè
ðåëå ÊÒ3 è ÊÒ5. Â ñõåìå
ïðåäóñìîòðåíî
ñàìîóäåðæàíèå
âûõîäíûõ ïðîìåæóòî÷íûõ
ðåëå KL1, KL2, KL3 è ïîñëåäóþùåå
àâòîìàòè÷åñêîå
ñíÿòèå ñàìîóäåðæàíèÿ
ïðè âîçâðàòå ïðîìåæóòî÷íîãî
ðåëå KL4, îñóùåñòâëÿþùåãî
òàêæå êîíòðîëü
íàëè÷èÿ îïåðàòèâíîãî
òîêà â çàùèòå
òðàíñôîðìàòîðà.
 öåëÿõ ïîâûøåíèÿ
íàäåæíîñòè ïðåäóñìàòðèâàåòñÿ
äóáëèðîâàíèå
äåéñòâèÿ âûõîäíûõ
ïðîìåæóòî÷íûõ
ðåëå íà îòêëþ÷åíèå
âûêëþ÷àòåëÿ. Êîíòðîëü
íåèñïðàâíîñòåé
â öåïÿõ íàïðÿæåíèÿ
òðàíñôîðìàòîðîâ
ÒÍ âûïîëíÿåòñÿ
ñ ïîìîùüþ êîíòàêòîâ
ïðîìåæóòî÷íûõ
ðåëå Ê15, Ê16 è ðåëå
ïîëîæåíèÿ «âêëþ÷åíî»
ÊQC1 (ÊQC2) âûêëþ÷àòåëåé
Q1 è Q2 ñîîòâåòñòâåííî.
Ðèñóíîê
4.2 - Ýëåêòðè÷åñêàÿ
ïðèíöèïèàëüíàÿ
ñõåìà çàùèòû.
Ðèñóíîê
4.3 - Ýëåêòðè÷åñêàÿ
ïðèíöèïèàëüíàÿ
ñõåìà çàùèòû.
Ðèñóíîê
4.4 - Ýëåêòðè÷åñêàÿ
ïðèíöèïèàëüíàÿ
ñõåìà çàùèòû.
Öåïè îïåðàòèâíîãî
ïîñòîÿííîãî
òîêà
Ðèñóíîê
4.5 - Ýëåêòðè÷åñêàÿ
ïðèíöèïèàëüíàÿ
ñõåìà çàùèòû.
Çàêëþ÷åíèå
 äàííîé
êóðñîâîé ðàáîòå
áûëè ïðîâåäåíû
ðàñ÷åòû çàùèò
âûñîêîâîëüòíûõ
ëèíèé è ïîíèæàþùèõ
òðàíñôîðìàòîðîâ:
òîêîâàÿ îòñå÷êà
ëèíèè ñ îäíîñòîðîííèì
ïèòàíèåì, äèôôåðåíöèàëüíàÿ
çàùèòà òðàíñôîðìàòîðà,
ÌÒÇ òðàíñôîðìàòîðà,
çàùèòà òðàíñôîðìàòîðà
îò ïåðåãðóçêè,
çàùèòà áëîêà
«ëèíèÿ-òðàíñôîðìàòîð».
 ðåçóëüòàòå
ðàñ÷åòîâ áûëè
ïîëó÷åíû ñëåäóþùèå
çíà÷åíèÿ òîêîâ
Ê.Ç.:
×óâñòâèòåëüíîñòü
çàùèò óäîâëåòâîðÿåò
òðåáîâàíèÿì
ÏÓÝ. Êðîìå òîãî
â êóðñîâîé ðàáîòå
îïèñàíû ñòðóêòóðíûå
è ïðèíöèïèàëüíûå
ñõåìû çàùèò.
Ñïèñîê
èñïîëüçîâàííîé
ëèòåðàòóðû
.
Ïðàâèëà óñòðîéñòâà
ýëåêòðîóñòàíîâîê
/Ìèíýíåðãî ÑÑÑÐ/.
-Ì.: Ýíåðãîàòîìèçäàò,
1986.- 648 ñ.
.
Àíäðååâ Â.À. Ðåëåéíàÿ
çàùèòà è àâòîìàòèêà
ñèñòåì ýëåêòðîñíàáæåíèÿ:
Ó÷åá. äëÿ âóçîâ.
-Ì.: Âûñø. øê., 1991.- 496 ñ.
.
Ýëåêòðîòåõíè÷åñêèé
ñïðàâî÷íèê: Â
3ò. Ò3. 2 êí. Êí. 1. Ïðîèçâîäñòâî
è ðàñïðåäåëåíèå
ýëåêòðè÷åñêîé
ýíåðãèè (Ïîä îáù.
ðåä. ïðîôåññîðîâ
ÌÝÈ: È.Í. Îðëîâà
(ãë.ðåä.) è äð.). -Ì.: Ýíåðãîàòîìèçäàò,
1988.-880 ñ.
.
Àâåðáóõ À.Ì. Ðåëåéíàÿ
çàùèòà â çàäà÷àõ
ñ ðåøåíèÿìè è
ïðèìåðàìè. -Ë.:Ýíåðãèÿ,1975.-
416 ñ.
.
×åðíîáðîâîâ Í.Â.,
Ñåìåíîâ Â.À. Ðåëåéíàÿ
çàùèòà ýíåðãåòè÷åñêèõ
ñèñòåì. -Ì.: Ýíåðãîàòîìèçäàò,1998.-800
ñ.
6.
Ôèãóðíîâ Å.Ï. Ðåëåéíàÿ
çàùèòà. Ó÷åáíèê
äëÿ âóçîâ. Ì.:Æåëäîðèçäàò,
2002.-720ñ.
.
Ãëîâàöêèé Â.Ã.,
Ïîíîìàðåâ È.Â.
Ñîâðåìåííûå
ñðåäñòâà ðåëåéíîé
çàùèòû è àâòîìàòèêè
ýëåêòðîñåòåé.
Ì.: ÝÍÅÐÃÎÌÀØÂÈÍ,
2006.-700ñ.
.
Áàæåíîâ Â.Í. Ðåëåéíàÿ
çàùèòà âûñîêîâîëüòíûõ
ëèíèé è òðàíñôîðìàòîðîâ.
Ìåòîäóêàçàíèÿ
ïî ðàñ÷åòàì - Õàðüêîâ:
ÕÏÈ, 2001.-36ñ.
.
Áàæåíîâ Â.Ì. Ìåòîäè÷í³
âêàç³âêè äî âèêîíàííÿ
êóðñîâîãî ïðîåêòó
ç äèñöèïë³íè
«Ðåëåéíèé çàõèñò»-
Õàðüê³â: ÓêðÄÀÇÒ,
2006.-44ñ.
Ðàçìåùåíî
íà Allbest.ru