Построение эмпирических формул методом наименьших квадратов

  • Вид работы:
    Курсовая работа (т)
  • Предмет:
    Менеджмент
  • Язык:
    Русский
    ,
    Формат файла:
    MS Word
    1,04 Мб
  • Опубликовано:
    2012-12-05
Вы можете узнать стоимость помощи в написании студенческой работы.
Помощь в написании работы, которую точно примут!

Построение эмпирических формул методом наименьших квадратов












КУРСОВАЯ РАБОТА

Построение эмпирических формул методом наименьших квадратов

Задание

Требуется исследовать эмпирическую зависимость содержания ионов Cl - (с, мг-экв/л) от плотности воды (ρ, кг/м³) поступающей в скважину вместе с нефтью. Используя МНК, построить и исследовать «специализированное» уравнение. Используя МНК, построить и исследовать линейное уравнение общего вида


Вычислить по этим уравнениям прогнозные значения величины содержания ионов Cl-, если плотность пластовой воды равна ρпрогнозн. В качестве ρпрогнозн взять величину, равную ρmax-0,1 (ρmax - ρmin), где ρmax и ρmin - максимальное и минимальное значения плотности ρ в таблице исходных данных.

 


Введение

Целью курсовой работы является углубление знаний по информатике, развитие и закрепление навыков работы с табличным процессором МS Ехсе1, и применение их для решения задач из предметной области, связанной с исследованиями. В задании формулируются условия задачи, исходные данные, форма выдачи результатов, указываются основные математические зависимости для решения задачи. В соответствии с методом решения задачи разрабатывается алгоритм решения. Поставленные задачи анализа данных можно решить с помощью инструментария MS Excel. Контрольный расчёт в среде МаthCAD позволяет убедиться в правильности решения задач.

Основными этапами курсовой работы являются:

1)         формализация поставленной задачи;

2)         выбор, обоснование и изложение метода решения задачи;

3)         решение задачи с помощью инструментария;

4)         оформление пояснительной записки и защита отчёта.

Оформление пояснительной записки должно начинаться с

титульного листа, содержать теоретические сведения и описание средств решения задач, постановку задачи.

В процессе выполнения работы студент должен продемонстрировать навыки самостоятельной работы с литературой, список которой должен быть обязательно включён в пояснительную записку.

Построение эмпирических формул методом наименьших квадратов

Часто при анализе фактических результатов измерений или экспериментов возникает необходимость найти в явном виде функциональную зависимость между этими фактическими величинами.

Для нахождения аналитической взаимосвязи между двумя величинами х и у производят ряд наблюдений; в результате получается таблица значений:

Таблица 1

x

x1

x2

xi

xn

y

y1

y2

yi

yn


Поскольку табличные результаты получаются как итог каких-либо экспериментов, эти значения называются эмпирическими или опытными или экспериментальными значениями. Таким образом, исходными данными являются два одномерных массива одинаковой длины, содержащие эмпирические данные.

Если между величинами х и у существует некоторая функциональная зависимость, но её аналитический вид неизвестен, то возникает практическая задача - найти эмпирическую формулу

T =F (x, a1, a2,…, am),   (2)

где а1, а2,…, ат - коэффициенты. Вид функции и значения коэффициентов а1, а2,…, ат подбираются таким образом, чтобы значения  = F(xi, al, a2,…, am), вычисленные по эмпирической формуле при различных значениях xi, как можно меньше отличались бы от опытных значений уi.

Нахождение аналитической зависимости между эмпирическими величинами называется аппроксимацией функции, заданной таблично.

Удачный выбор эмпирической формулы в значительной мере зависит от опыта и знаний исследователя в предметной области, используя которые он может правильно указать класс функций.

Для аппроксимации вначале определяют класс функций, из которых выбирается аппроксимирующая функция F (x, al, a1,…, am), и далее отыскивают наилучшие значения коэффициентов.

Чаще всего для аппроксимации используют метод наименьших квадратов (МНК). Поясним геометрический смысл этого метода. Каждая пара чисел (xi, yi) из исходной таблицы определяет точку Мi на плоскости XOY. Используя формулу (2) с различными значениями коэффициентов а1, а2,…, ат, можно построить множество кривых, которые будут являться графиками теоретических функций F (x, al, a2,…, am). Величина = F(xi, a1, а2,…, ат) называется теоретическим значением функции в точке хi. Разность (- уi) называется отклонением или остатком и представляет собой расстояние по вертикали от точки М, до графика эмпирической функции.

Рис. 1. Геометрический смысл метода наименьших квадратов

Согласно методу наименьших квадратов, наилучшими коэффициентами a1, a2,…, am считаются те, для которых сумма квадратов отклонений найденных теоретических значений функции от заданных эмпирических значений будет минимальной. Следовательно, задача состоит в определении коэффициентов а1, а2,…, ат таким образом, чтобы сумма квадратов отклонений была наименьшей.

(al, a2,…, am) =  (3)

Построение эмпирических формул состоит из двух этапов: выяснение общего вида этой формулы и определение её наилучших параметров.

Если из теоретических соображений характер зависимости между величинами х и у неизвестен, то вид эмпирической зависимости может быть произвольным. Предпочтение отдаётся простым формулам, обладающим хорошей точностью.

Большое значение имеет изображение полученных экспериментальных данных в декартовых или в специальных системах координат. По положению точек можно примерно угадать вид зависимости путём установления подобия между построенным графиком и образцами известных кривых.

Для того, чтобы найти набор коэффициентов а1, а2,…, ат, при которых достигается минимум функции S(a1, a2,…, am), определяемой формулой (3), используем необходимое условие экстремума функции нескольких переменных - равенство нулю частных производных. В результате получим нормальную систему дли определения коэффициентов a1, а2,…, ат:

 (4)

Таким образом, нахождение коэффициентов a1, а2,…, ат сводится к решению системы (4). Эта система упрощается, если эмпирическая формула (2) линейна относительно параметров a1, а2,…, ат, тогда система (4) будет линейной.

Конкретный вид системы (4) зависит от того, из какого класса эмпирических формул мы ищем зависимость (2). В случае линейной зависимости у = а12х система (4) примет вид:

, (5)

где a1 и а2 - неизвестные, а суммы (); () и т.д. дают конкретные значения коэффициентов и свободных членов в системе линейных уравнений (5). Эта линейная система может быть решена любым известным методом (с помощью обратной матрицы, методом Гаусса, простых итераций, по формулам Крамера, и т.д.). В случае квадратичной зависимости у = а1+ а2х + а3х2 система (4) примет вид

 (6)

Линеаризация нелинейных зависимостей

В ряде случаев в качестве эмпирической зависимости берут функцию, в которую неопределённые коэффициенты входят нелинейно. При этом функцию выбирают, как правило, такого вида, чтобы можно было её линеаризовать, т.е. свести к линейной. К таким зависимостей относятся, например, степенная:

у = а1ха2. (7)

экспоненциальная зависимость:

 (8)

и показательная зависимость:

 (9)

В приведенных выше зависимостях а1 и а2 являются коэффициентами, которые необходимо определить численно.

В общем случае, такое преобразование может быть своё. Для указанных выше зависимостей это достигается путём логарифмирования.

В случае степенной зависимости линеаризацию выполним путём логарифмирования уравнения (7). В результате чего получим соотношение:

 (10)

Обозначим ln y, ln х и ln a1, соответственно через z, t и b, тогда зависимость (9) может быть записана в виде z = b + a2t, что позволяет применить формулы (5) с заменой a1, на b и пересчетом исходных данных zi = ln yi, а ti = ln xi. После вычисления b определяем значение коэффициента a1 исходной зависимости по формуле а1= еb.

Линеаризацию экспоненциальной зависимости выполняем путём логарифмирования равенства (8), после чего получаем соотношение

 (11)

Обозначим ln y и ln а1 соответственно через Z и с, тогда зависимость (6.4) может быть записана в виде z=c+а2·х, что позволяет применить формулы для вычисления коэффициентов линейной зависимости (с заменой а на с и уi на zi).


Таблица 2

Исходная функция

Замена

Линейное уравнение

, экспоненциальнаяlnY=Z

с=ln аZ = а1 + а2X



показательнаяlnY=Z

с=ln а1

lnX=TZ = а12Т



у = аxа2 степенная

lnY=Z с=ln а1 d=ln а2

Z=c+dX

равносторонняя гиперболаY = а1+ а2Т




Специальный вид линейной зависимости

В традиции некоторых разделов науки зависимость содержания различных ионов (минерализации) от плотности пластовой воды принято представлять в виде

 

Y = с·(Х-1000), (12)

где X - плотность пластовой воды; Y - степень минерализации; с - некоторый параметр, зависящий от типа растворённых ионов (минералов).

Такой вид зависимости имеет ряд преимуществ по сравнению с традиционным. Во-первых, он обеспечивает нулевое значение степени минерализации для дистиллированной воды, которая имеет плотность, равную 1000, и при этом значении X, и, очевидно, Y равны нулю. Во-вторых, параметр с имеет простой смысл - он показывает, на сколько повышается степень минерализации для пластовой воды, если её плотность возрастает на единицу по сравнению с плотностью дистиллированной воды.

В качестве примера приведём эмпирическую зависимость содержания ионов от плотности воды, поступающей в скважину вместе с нефтью. Для этого был проанализирован состав вод по скважинам горизонта Д1 Ромашкинского месторождения, эксплуатирующимся в течение длительного времени. Для основных ионов пластовой воды: Na+, К+, Сa2+, Mg2+, Cl- - указанная зависимость в пределах изменения плотности пластовых вод 1030-1185 кг/м³ (типичная зависимость) приведена на рис. 2. Очевидно, что она носит линейный характер и хорошо аппроксимируется уравнением

 

с(ρ) = с · (ρ -1000),       (13)

где ρ - плотность воды, поступающей в скважину; с - постоянная величина для данного вида иона, характеризующая концентрацию.

Рис. 2. Зависимости содержания ионов от плотности воды, поступающей в скважину вместе с нефтью

Полученная закономерность подтверждена результатами обработки данных об изменении состава вод при заводнении продуктивных пластов девонского горизонта и верхнего карбона на 121-м месторождении Урало-Поволжья и Западной Сибири.

Чтобы определить коэффициент с в зависимости (12), достаточно сделать замену

 = (X - 1000) (14)

Тогда зависимость (12) примет вид

 = c·Z (15)

Чтобы найти коэффициент с с помощью МНК, воспользуемся следующими соотношениями. Цель МНК - найти такое значение с, чтобы сумма квадратов отклонений S(c) была минимальной. Сумма квадратов отклонений в данном случае равна


Необходимым условием экстремума является соотношение

 (16)

Соотношение (16) может быть преобразовано к виду:

Отсюда можно определить с:

 (17)

Элементы теории корреляции

График теоретической зависимости YT(х), полученный по найденной эмпирической формуле, называется кривой регрессии. Для проверки согласия (справедливости) построенной кривой регрессии с результатами эксперимента, как правило, используют следующие числовые характеристики: коэффициент корреляции и коэффициент детерминированности.

Коэффициент корреляции является мерой линейной связи между зависимыми величинами. Он показывает, насколько хорошо, в среднем, может быть представлена (вычислена) одна из величин в виде линейной функции от другой.

Коэффициент корреляции вычисляется по формуле:        

 (18)

где   - среднеарифметические значения по x и y соответственно.

Коэффициент корреляции по абсолютной величине не превосходит 1. Чем ближе |r| к 1, тем теснее линейная связь между х и у, и тем более целесообразна аппроксимация таблично заданной функции линейной зависимостью.

Особо подчеркнём, что если модуль коэффициента корреляции существенно меньше 1, это не означает отсутствия зависимости между х и у. Это означает только, что в таком случае не применима линейная аппроксимация, но можно искать аппроксимирующую зависимость среди степенных, экспоненциальных, квадратичных и других видов функций.

Чтобы определить, насколько хорошо построенная зависимость отображает эмпирические данные, водится ещё одна характеристика - коэффициент детерминированности R2.

Пусть Socm - сумма квадратов отклонений теоретических значений функции от эмпирических данных:

 (19)

Полученная величина характеризует отклонение теоретических результатов от экспериментальных данных. Чем больше Socm, тем хуже выбранная теоретическая функция описывает экспериментальные данные и, наоборот, чем меньше Socm, тем лучше выбранная теоретическая функция описывает экспериментальные данные.

Введём понятие регрессионной суммы квадратов:

 (20)

Эта величина характеризует разброс теоретических данных относительно среднего значения.

Для линейной зависимости справедливо следующее соотношение:

 (21)

Обозначим: , тогда для линейной зависимости справедливо следующее равенство:

 (22)

Коэффициент детерминированности R2 определяют по формуле:

 (23)

Поскольку Snoлн 0, Socm ≥0, и из формулы (23) следует, Snoлн Socm, то из формулы (15) следует

0≤R2≤1.      (24)

Чем меньше остаточная сумма квадратов Socm по сравнению с общей суммой квадратов Snom, тем больше значение коэффициента детерминированности R2. Коэффициент детерминированности R2 показывает, насколько хорошо полученная теоретическая функция описывает взаимосвязь между эмпирическими данными. Если этот коэффициент равен 1, то имеет место полное совпадение выбранной теоретической модели с фактическими данными. В противоположном случае, если коэффициент детерминированности близок к нулю, то выбранная эмпирическая формула неудачна, и она не может использоваться для вычисления значений функции.

Коэффициент детерминированности служит показателем тесноты связи между фактором х и откликом у, описываемой данным уравнением.

Иногда показателям тесноты связи можно дать качественную оценку (шкала Чеддока) (табл. 3).

Таблица 3

Количественная мера тесноты связи

Качественная характеристика силы связи

0,1-0,3

0,3-0,5

Умеренная

0,5-0,7

Заметная

0,7-0,9

Высокая

0,9-0,99

Весьма высокая


Решение задачи в MS Excel

Расчеты для определения коэффициентов зависимостей (1) и (13) с использованием MS Excel приведены на рис. 3-15.

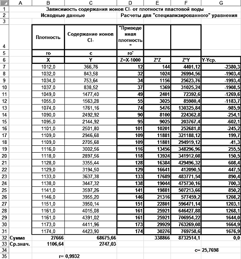
На рис. 3-4 в ячейке С35 содержится вычисленный коэффициент корреляции r, он примерно равен 0,993. Это значение близко к единице, что позволяет сделать вывод о том, что содержание ионов Cl - (с, мг-экв/л) и плотность воды (ρ, кг/м³), поступающей в скважину вместе с нефтью, связаны линейной зависимостью.

На рис. 3-4 также приведены расчеты по определению коэффициента с для «специализированного» уравнения (12).

Коэффициент с для иона Cl-, характеризующий концентрацию, находится в ячейке G34 и равен 25,76. Итак, искомое «специализированное» уравнение имеет вид:

с(ρ) = 25,77 · (ρ - 1000) (25)

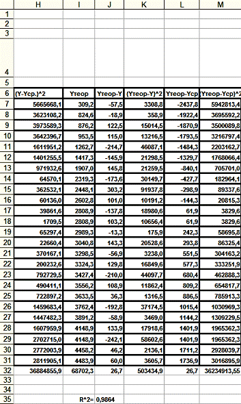
Для определения качества уравнения вычислим коэффициент детерминированности R2. (рис. 5-6). Значение , равное 0,9864, приведено в ячейке J35. Такая величина  (близкая к единице), позволяет сделать вывод, что «специализированное» уравнение хорошо описывает эмпирические данные.

Рис. 3. Решение задачи. Расчеты для «специализированного» уравнения на листе MS Excel в режиме отображения данных (начало)

Рис. 4. Решение задачи. Расчеты для «специализированного» уравнения на листе MS Excel в режиме отображения формул (начало)

Рис. 5. Решение задачи. Расчеты для «специализированного» уравнения на листе MS Excel в режиме отображения данных (окончание)

Рис. 6. Решение задачи. Расчеты для «специализированного» уравнения на листе MS Excel в режиме отображения формул (окончание)

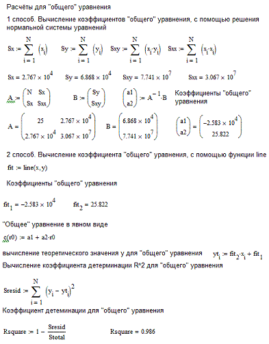
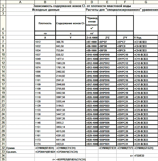
Для определения коэффициентов зависимости (1), т.е. «общего» уравнения с использованием MS Excel приведены на рис. 7-10. При этом коэффициенты системы (5) определены в интервале ячеек B66:D66 (рис. 7-8). Система нормальных уравнений примет вид:

Коэффициенты матрицы системы содержатся в интервале ячеек B70:C71; вектор правых частей - в интервале ячеек B74:C75. Вектор решения содержится в интервале ячеек E74:E75. Таким образом, а1 и а2 равны -25828 и 25,822 соответственно, и уравнение общего вида может быть записано как

с(ρ) = 25,822·ρ - 25828 (26)

Рис. 7. Решение задачи. Расчеты для «общего» уравнения на листе MS Excel в режиме отображения данных (начало)

Рис. 8. Решение задачи. Расчеты для «общего» уравнения на листе MS Excel в режиме отображения формул (начало)

Для определения качества «общего» уравнения вычисляем коэффициент детерминированности R2 (рис. 9-10). Значение , приведенное в ячейке I68, равно 1. Такая величина  (близкая к единице) позволяет сделать вывод, что полученное «общее» уравнение хорошо описывает эмпирические данные и делает это лучше, чем «специализированное» уравнение, у которого  = 0,99. Это улучшение невелико, поскольку разница в коэффициентах мала и составляет 0,01.

Рис. 9. Решение задачи. Расчеты для «общего» уравнения на листе MS Excel в режиме отображения данных (окончание)

Рис. 10. Решение задачи. Расчеты для «общего» уравнения на листе MS Excel в режиме отображения формул (окончание)

Рис. 11. Решение задачи. Расчеты для определения прогнозного значения на листе MS Excel в режиме отображения данных

Рис. 12. Решение задачи. Расчеты для определения прогнозного значения на листе MS Excel в режиме отображения данных

Расчёты по этим уравнениям прогнозных значений величины содержания ионов Сl-, если плотность пластовой воды равна заданному значению ρпрогнозн, приведены на рис. 11-12. Для определения величины ρпрогнозн в ячейку F79 вводим формулу, соответствующую выражению ρтах - 0.1· (ρmax - ρmin), где ρтax и ρmin - максимальное и минимальное значения плотности ρ в таблице исходных данных (интервал ячеек Е7:ЕЗ1). В результате получим значение ρпрогноз, равное 1157,8. Для вычисления прогнозных значений величины содержания ионов Сl - подставим это значение в найденные уравнения. Полученные прогнозные значения величин содержания ионов для «специализированного» и «общего» уравнений находятся в ячейках G83 и G84, соответственно. Абсолютная и относительная разности прогнозных значений приведены в ячейках H83 и I83.

Коэффициент с зависимости (13) также может быть найден с помощью MS Excel, если воспользоваться специальной возможностью средства «Диаграмма-Тренд». Для этого на вкладке «Параметры» нужно установить отметку (v) в элементе управления с надписью «пересечение кривой с осью Y в точке 0» (рис. 13).

Рис. 13. Вкладка «Параметры» средства «Диаграмма-Тренд»

Результат применения этого средства приведен на рис. 14. Заметим что по оси абцисс откладываются не истинные значения плотности, а их отклонения от плотности дистиллированной воды, равной 1000. Коэффициент с и коэффициент детерминированности  получились равными 25,822 и 0,9864, что полностью совпало со значением, вычисленным по расчетным формулам.

Рис. 14. Решение задачи. Построение средством «Диаграмма-Тренд» зависимости для «специализированного» уравнения на листе MS Excel

Коэффициенты а1 и а2 уравнения «общего» вида (1) также определены с помощью MS Excel «Диаграмма-Тренд» на диаграмме рис. 15. Все полученные величины совпали со значениями, полученными по расчётным формулам.

Рис. 15. Решение задачи. Построение средством «Диаграмма-Тренд» зависимости для «специализированного» уравнения на листе MS Excel.

Решение задачи в MathCad

Расчёты для определения коэффициентов зависимости (1) и (13) с использованием Mathcad приведены на рис. 16-20.

Исходные данные запишем в текстовый файл. Для этого можно скопировать исходные данные из интервала ячеек В7:С31 (рис. 4) в буфер обмена и перенести в текстовый файл, созданный с помощью «Блокнота». Далее (при необходимости) установить символ «точка» в качестве разделителя между целой и дробной частью чисел, после чего сохранить полученный файл с именем mnk_oil.txt. Вид текстового файла приведен на рис. 16. Этот текстовый файл будет использован для ввода данных как при расчетах в Mathcad, так и в MATLAB.

Все вычисления в Mathcad достаточно прозрачны. Для ввода данных используется команда ► Вставка ► Компонента из главного меню Mathcad.

Будет запущен Мастер (специальная программа), который обеспечит выполнение всей процедуры ввода, результат ввода будет находиться в двумерном массиве W. Далее эти данные (по столбцам) присваиваем одномерным массивам x и y, с которыми выполняем все дальнейшие операции.

Рис. 16. Решение задачи. Подготовка данных и запуск Мастера Компонентов для ввода данных в системе MathCad

Рис. 17. Решение задачи 1 в системе Mathcad (начало)

Рис. 18. Решение задачи 1 в системе Mathcad (продолжение)

Рис. 19. Решение задачи 1 в системе Mathcad (продолжение)

Рис. 20. Решение задачи 1 в системе Mathcad (продолжение)

Рис. 21. Решение задачи 1 в системе Mathcad (продолжение)

Рис. 22. Решение задачи 1 в системе Mathcad (окончание)

Основные выводы по решению задачи


Все вычисленные величины и коэффициенты зависимостей в системе Mathcad полностью совпали с соответствующими значениями, вычисленными в MS Excel.

Эмпирические зависимости содержания ионов Cl - (с, мгэкв/л) от плотности воды ρ (кг/м³) могут быть записаны в виде:

 - уравнение «общего» вида.

Сопоставим величины коэффициентов детерминации  и . Можно заметить, что , а значит уравнение «общего» вида формально хуже описывает экспериментальные данные, чем «специализированное» уравнение. Стоит заметить, что отличие незначительно, поскольку объяснённая доля дисперсии величины «с» «общим» уравнением всего на 0,01% меньше объяснённой доли дисперсии величины «с» «специализированным» уравнением. Таким образом, принимая во внимание, что  весьма близко к единице и это уравнение умеет простой и ясный физический смысл, приходим к выводу, что для описания зависимости содержания ионов Cl - от плотности воды, поступающей в скважину вместе с нефтью, можно использовать «специализированное» уравнение. Другим выводом в пользу использования «специализированного» уравнения является тот факт, что графики этих зависимостей, приведённые на рис. 21, отличаются весьма незначительно.

Прогнозные значения содержания ионов Cl-, вычисленные по этим уравнениям при  равны 4066,5 и 4068,1, соответственно. Отклонение этих величин незначительно и равно 0,04%. Полученные прогнозные значения величины для «специализированного» и «общего» уравнений имеют расхождение в единичных знаках. Это объясняется различной настройкой точности вычислений Worksheet Options в MS Excel и в MathCAD.

Список использованной литературы

1. Мановян А.К. Технология первичной переработки нефти и природного газа. М.: Химия. 2001, 568 с.

. Очков В.Ф. MathCAD 14 для студентов и инженеров: русская версия. СПб: BHV - Петербург. 2009, 512 с.

. Ломтадзе В.Д. Словарь по инженерной геологии. СПб.: СПГГИ(ТУ), 1999, 424 с.

Похожие работы на - Построение эмпирических формул методом наименьших квадратов

 

Не нашли материал для своей работы?
Поможем написать уникальную работу
Без плагиата!
Без нейросетей!