Цифровой показатель уровня топлива

  • Вид работы:
    Курсовая работа (т)
  • Предмет:
    Информатика, ВТ, телекоммуникации
  • Язык:
    Русский
    ,
    Формат файла:
    MS Word
    417,58 Кб
  • Опубликовано:
    2012-12-03
Вы можете узнать стоимость помощи в написании студенческой работы.
Помощь в написании работы, которую точно примут!

Цифровой показатель уровня топлива

Введение

Топливомер - прибор, измеряющий объемное или весовое количество топлива или масла в баках. Как правило, непосредственное измерение количества топлива крайне затруднено, поэтому применяются косвенные измерения, в которых, например, измеряют высоту или давление топлива в баке.

В данной работе будет создана принципиальная схема цифрового показателя уровня топлива на основе двоичных счётчиков и преобразователей кода.

1.     
Классификация топливомеров

Классифицируя топливомеры по принципу действия чувствительного элемента, можно отметить следующие типы, получившие распространение:

·  поплавковые, основанные на измерении уровня (объема) топлива с помощью плавающего на поверхности поплавка;

·        манометрические, основанные на измерении давления (веса) столба топлива с помощью манометра;

·        емкостные, основанные на измерении уровня (объема) топлива с помощью специального конденсатора, емкость которого связана функционально с уровнем топлива в баке.

Поплавковые топливомеры в свою очередь в зависимости от способа преобразования положения поплавка в величину, удобную для передачи, и измерения делятся на механические и электрические.

Поплавковые и емкостные топливомеры измеряют объемное количество топлива, а манометрические - весовое. Так как количество топлива принято выражать в объемных единицах (литрах), то показания манометрических топливомеров правильны только для топлива определенного удельного веса.

Если необходимы дистанционные топливомеры, то такому требованию удовлетворяют электрические топливомеры. Механические топливомеры, не являются дистанционными. Наибольшее распространение получили емкостные и поплавковые топливомеры.

топливомер поплавковый уровень цифровой

2. Методы измерения количества топлива

Большинство методов измерения количества топлива сводится к измерению его уровня.

Количество топлива υ (в единицах объема) и его уровень h связаны между собой функциональной зависимостью, определяемой формой топливного бака.

Количество топлива в баке можно измерить следующими наиболее распространенными методами:

·        весовым гидростатическим методом;

·        поплавковым;

·        акустическим;

·        емкостным;

·        индуктивным;

·        резисторным;

·        радиоволновым;

·        радиоизотопным.

Весовой метод заключается в непосредственном взвешивании бака с топливом с помощью тензодатчиков, которые устанавливаются в местах крепления бака.

Гидростатический метод основан на зависимости гидростатического давления топлива от его уровня.

Поплавковый метод, который заключается в измерении линейного перемещения плавающего на поверхности топлива поплавка, относительно вертикальной направляющей или углового перемещения, связанного с поплавком рычага.

Акустический метод основан на свойстве ультразвуковых колебаний отражаться от границы раздела двух сред. Измерение уровня топлива в баке может осуществляться путем локации сверху или снизу.

Емкостной метод основан на зависимости емкости конденсатора, расположенного в топливном баке, от уровня топлива. Емкость изменяется в связи с тем, что диэлектрическая проницаемость отличается от диэлектрической проницаемости воздуха.

Индуктивный метод основан на зависимости индуктивности катушки, расположенной в баке, от уровня топлива. Индуктивность изменяется вследствие изменения электрических потерь в жидкости. Эти потери ощутимы в электропроводящих жидкостях, для которых и применим метод.

Резисторный метод основан на зависимости активного сопротивления резистора, расположенного в топливном баке, от уровня топлива. Сопротивление изменяется вследствие шунтирования его топливом. метод пригоден для измерения уровня электропроводящих жидкостей.

Радиоволновой метод (радиоинтерференционный) основан на зависимости от уровня жидкости положения узлов стоячей электромагнитной волны, возникающей в коаксиальной линии при сложении падающей и отраженной от измеряемого уровня волн.

Радиоизотопный метод основан на измерении интенсивности излучения радиоизотопов при их прохождении через слой жидкости, уровень которой измеряется.

3. Типы выходного сигнала

 

. Аналоговый выходной сигнал

Аналоговый сигнал наиболее часто используемый. Подавляющее большинство штатных поплавковых датчиков уровня имеют на выходе аналоговый сигнал.

Аналоговый сигнал предполагает кодирование значений уровня значениями какой-либо физической величины, чаще всего напряжения или тока. Если говорят, что датчик имеет на выходе аналоговый сигнал от 0 до 10 вольт, то в общем случае это значит, что пустому баку соответствует напряжение 0В, полному - 10 В, а промежуточные значения напряжения соответствуют уровню от пустого до полного. Именно простота и универсальность являются основными преимуществами аналогового выходного сигнала. Недостаток состоит в том, что датчик с таким выходным сигналом имеет низкую точность и помехозащищенность.

2. Частотный выходной сигнал

В случае с частотным выходным сигналом, или сигналом с частотной модуляцией, выходное значение кодируется частотой импульсов в линии связи. Погрешность датчика все равно остается, но, справедливости ради надо сказать, что она присутствует во всех способах передачи выходного сигнала. Недостатком такого способа является его медленность. Если мы хотим точно передать выходной сигнал, то требуется увеличить частоту (а это сопряжено с повышенными требованиями к источнику), или увеличить время передачи (что приводит к запаздыванию в системе). Опять же, в ряде случаев это приемлемо, а в ряде - нет. Плюс в канале передачи данных присутствует погрешность, вызванная необходимостью преобразования начального значения (в нашем случае значения уровня топлива), в частоту. Эти недостатки не позволили частотному способу передачи выходного сигнала стать стандартом и получить широкое распространение.

Частотный выходной сигнал - это нечто промежуточное между передачей цифровым способом и аналоговым сигналом. Выходное значение кодируется частотой импульсов в линии связи. Основное достоинство такого способа - по-прежнему сохраняющаяся универсальность выходного сигнала, но отсутствие погрешности измерителя.

3. Цифровой выходной сигнал

Реализовать цифровой выход датчиков стало возможно после развития микропроцессорной техники. В большинстве современных датчиков есть микропроцессор, пересчитывающий, линеаризирующий и выравнивающий первичные измерения. Микропроцессор позволил снизить основную относительную и дополнительные погрешности самого датчика. И, естественно в микропроцессоре идет цифровая обработка значений. Какой смысл потом преобразовывать это значение обратно в аналоговый сигнал, передавать по проводу и на приемнике опять оцифровывать? Неминуема потеря точности и помехозащищенности. На это идут только ради обеспечения совместимости различных приемных устройств и датчиков. Как уже говорилось, аналоговый сигнал универсален…

Но если согласовать выход датчика и вход приемника данных на уровне протокола и интерфейса, то можно передавать результаты измерения непосредственно в цифровом виде, не теряя точности и обеспечивая должный уровень помехозащищенности.

В этом основной плюс цифровых выходов: в канале измерения остается только один источник погрешности - первичный измеритель. Для него по-прежнему необходимо учитывать основную приведенную и дополнительную погрешности, но не надо заботиться о согласовании входного и выходного диапазонов, нет погрешности вторичного измерения, нет влияния помех. И поэтому цифровые выходы получают все большее развитие и популярность.

4. Принцип действия и конструкция поплавкового топливомера

В поплавковом топливомере на поверхности топлива находится поплавок. Линейное перемещение поплавка или угловое перемещение связанного с ним рычага измеряется и позволяет судить о количестве топлива, находящегося в баке. Поплавковый топливомер состоит из датчика, расположенного в топливном баке, и указателя, который размещен на приборной доске. Датчик состоит из поплавка, механической передачи и электрического преобразователя перемещений. Электрический преобразователь перемещений выполнен в виде проволочного потенциометра.

Рисунок 1. Поплавковый датчик уровня топлива

1 - поплавок; 2-коромысло; 3 - основание; 4, 7 -  рычаги; 5 - сильфон; 6 - ось; 8 - движок  потенциометра; 9 - потенциометр

Принцип действия поплавковых топливомеров основан на измерении уровня (объема) топлива в баке посредством плавающего на поверхности топлива поплавка. Уровень топлива может быть измерен непосредственно механическими не дистанционными топливомерами, а также дистанционно посредством специальной гидравлической передачи и указателя гидравлического поплавкового топливомера. Рассмотрим более детально электрические поплавковые топливомеры, принцип действия которых основан на преобразовании перемещения поплавка в изменение электрического сопротивления реостата. При изменении уровня жидкости в баке поплавок 1 через коромысло 2 и рычаги 4 и 7 перемещает движок 8 по потенциометру 9. Для герметизации внутреннего пространства бака применен сильфон 5.

5. Разработка цифрового показателя уровня топлива

С поплавкового датчика уровня топлива подается аналоговый сигнал на усилитель. Этот сигнал без цифрового преобразования усиливается аналоговыми усилительными каскадами. Выходной аналоговый сигнал без цифрового преобразования подаётся на аналоговую нагрузку.

В цифровых усилителях, после аналогового усиления входного аналогового сигнала аналоговыми усилительными каскадами до величины достаточной для аналого-цифрового преобразования аналого-цифровым преобразователем (АЦП, ADC) происходит аналого-цифровое преобразование аналоговой величины (напряжения) в цифровую величину - число (код), соответствующий величине напряжения входного аналогового сигнала. Затем сигнал идет в преобразователь 2/10 кода, после преобразования выходной сигнал попадает на преобразователь для семисегментного индикатора, а затем выводиться на сам индикатор.

Рисунок 2. Структурная схема

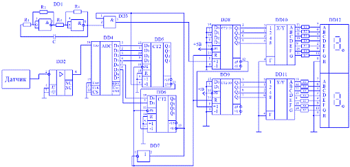
Преобразованный сигнал исходящий из аналого-цифрового преобразователя попадает в 2/10 преобразователь кода. Для преобразователя двоичного кода в двоично-десятичный используются двоично-десятичные счётчики. Двоичный 6-ми разрядный код подаётся на выходы D0, D1, D2, D3 и сигналом «запись» записывается в двоичный счётчик. Одновременно этим же сигналом обнуляются двоично-десятичные счетчики. Запускается генератор, выходные импульсы которого через элемент «И» поступают на вход «-1» двоичного счётчика и на вход «+1» двоично-десятичного. Как только двоичный счётчик досчитает до нуля, на его выходе «≤0», подключённому ко второму входу элемента «И», появляется логический ноль. Элемент «И» закрывается и запрещает дальнейшее прохождение импульсов с генератора.

К этому моменту двоично-десятичный счётчик, работающий в режиме прямого счёта, накопит на своих выходах эквивалентное число, представленное в двоично-десятичном коде. После этого сигнал переходит в преобразователь кода для семисегментного индикатора, а из него, непосредственно, на индикатор.

Рисунок 2. Функциональная схема

 

Выбираем элементы для принципиальной схемы:

Датчик уровня топлива РОС 400-4:

·        Погрешность измерения уровня    ±1%

·        Напряжение питания    10 - 50 В

·        Ток потребления, не более    10 мA

·        Рабочее избыточное давление контролируемой среды 0,2 МПа

·        Плотность контролируемой среды (нижнее значение) от 0,75 г./см3

·        Динамическая вязкость контролируемой среды с 2,4 Па

·        Температура контролируемой среды, 0С от -1 до +150

·        Частота = 500 кГц

·        Ёмкость С = 1000пФ

·        Сопротивление R1, R3 = 220 Ом; R2, R4 = 560 Ом

Усилитель К140УД12 (DD2):

·        Напряжение питания (3…16,5) В

·        Входное синфазное напряжение не более 10 В

·        Входное дифференциальное напряжение         20 В

·        Сопротивление нагрузки не менее 5 кОм

·        Емкость нагрузки не более 100 пФ

·        Температура окружающей среды   -60…+85° C

Элемент «И» К155ЛИ1 (DD3)

·        Номинальное напряжение питания 5 В 5%

·        Выходное напряжение низкого уровня не более 0,4 В

·        Выходное напряжение высокого уровня          не менее 2,4 В

·        Входной ток низкого уровня         не более -1,6 мА

·        Входной ток высокого уровня не более 0,04 мА

·        Входной пробивной ток не более 1 мА

·        Ток потребления при низком уровне выходного напряжения не более 33 мА

·        Ток потребления при высоком уровне выходного напряжения не более 21 мА

·        Потребляемая статическая мощность на один элемент не более 35,4 мВт

·        Время задержки распространения при включении не более 19 нс

·        Время задержки распространения при выключении не более 27 нс

Аналого-цифровой преобразователь К1113ПВ1 (DD4):

·        Дифференциальная нелинейность dLD, МР: не менее -0,75, не более 0,75

·        нелинейность dL, МР: не менее -1, не более 1

·        время преобразования tС, мкс: не более 0,9

·        абсолютная погрешность преобразования в конечной точке шкалы dFa, мВ: не менее -4, не более 4

·        ток потребления I, мА: 50

Двоичный счётчик К555ИЕ7, К555ПВ12 (DD5, DD6):

·        Напряжение питания (Vcc) = +5В ±5%

·        Входной ток («0») не более 0,38мА

·        Входной ток («1») не более 20мкА

·        Ток потребления (статический), max = 31мА

·        Выходной уровень «0» < 0,5В

·        Выходной уровень «1» > 2,7В

·        Рабочий диапазон температур = -10..+70 C

Элемент «ИЛИ-НЕ» К155ЛЕ1 (DD7)

·        Номинальное напряжение питания 5 В 5%

·        Выходное напряжение низкого уровня не более 0,4 В

·        Выходное напряжение высокого уровня          не менее 2,4 В

·        Входной ток низкого уровня         не более -1,6 мА

·        Входной ток высокого уровня не более 0,04 мА

·        Входной пробивной ток не более 1 мА

·        Ток потребления при низком уровне выходного напряжения не более 27 мА

·        Ток потребления при высоком уровне выходного напряжения не более 16 мА

·        Потребляемая статическая мощность на один логический элемент при низком уровне выходного напряжения не более 36 мВт

·        Потребляемая статическая мощность на один логический элемент при высоком уровне выходного напряжения не более 21 мВт

Двоично-десятичный счётчик К555ИЕ6, К555КП14 (DD8, DD9):

·        Напряжение питания (Vcc) = +5В ±5%

·        Входной ток («0») не более 0,38мА

·        Входной ток («1») не более 20мкА

·        Ток потребления (статический), max = 31мА

·        Выходной уровень «0» < 0,5В

·        Выходной уровень «1» > 2,7В

·        Рабочий диапазон температур = -10..+70 C

Преобразователь кода для семисегментного индикатора К133ПП4 (DD10, DD11):

·        Номинальное напряжение питания 5 В ± 5%

·        Выходное напряжение низкого уровня не более 0,35 В

·        Максимальное напряжение на каждом выходе не более 5,25 В

·        Напряжение на антизвонном диоде не менее -1,5 мВ

·        Входной ток низкого уровня не более -1,6 мА

·        Входной ток высокого уровня не более 1 мА

·        Выходной ток высокого уровня не более 225 мкА

·        Ток потребления не более 47 мА

Резисторы в нашей цепи нужны для того, чтобы ток, протекающий через светодиод от источника питания, был не слишком большим. Он называется токоограничивающим резистором. Если светодиод подключить к источнику питания 5 В без этого резистора, то он сгорит и выйдет из строя. В данной схеме применяются резисторы с сопротивлением 220 Ом, мощностью 0,25 Вт.

Семисегментный индикатор TOD-5202TH-B (DD12):

·        Цвет свечения: Красный яркий

·        Цвет поверхности рефлектора: серый

·        Цвет сегмента: белый матовый

·        Длина волны, нм: 660

·        Схема включения: Общий Анод

Рисунок 3. Принципиальная схема цифрового спидометра

Заключение

В курсовой работе были разработаны структурная, функциональная и принципиальная схемы цифрового показателя уровня топлива на основе двоичных счётчиков и преобразователей кода.

Список литературы

1. Цифровая схемотехника: учеб. пособие / Ю.Е. Мишулин, В.А. Немонтов; Владим. гос. ун-т. - Владимир: Изд-во Владим. гос. ун-та, 2006. - 144 с.

2. Цифровые и аналоговые интегральные микросхемы: Справочник/С.В. Якубовский, Л.И. Ниссельсон, В.И. Кулешова и др.; Под редакцией С.В. Якобовского. - Москва. Радио и связь 1990 г.

Похожие работы на - Цифровой показатель уровня топлива

 

Не нашли материал для своей работы?
Поможем написать уникальную работу
Без плагиата!
Без нейросетей!