Разработка системы позиционного управления электропривода переменного тока
Содержание
Введение
.
Постановка задачи
.
Дискретное позиционное управление отдельным приводом
.
Описание установки
.1
Асинхроный электродвигатель модели Mitsubishi - A540
.2
Фотоимпульсный датчик ЛИР-120А
.3
Преобразователь частоты FR-A540
.4
Программируемый логический контроллер Mitsubishi FX2N-16MT
.
Управляющая программа ПЛК
.
Математические модели электропривода в различных режимах работы
.1
Математическая модель АД при управление по закону U/f=const
.2
Модель привода в режиме управления скоростью
.3
Модель привода в режиме управления положением
.4
Создание модели в системе Matlab Simulink
Заключение
Список
литературы
Введение
Типовые примеры роботов с позиционным
управлением - это промышленные роботы для точечной сварки, сборки и для
обслуживания металлорежущих станков и другого подобного технологического
оборудования.
Такие роботы имеют большое число (103-104) точек
позиционирования рабочего органа благодаря применению приводов с позиционным
управлением.
Процесс перемещения на очередной шаг, как и в
цикловых приводах, состоит из этапов разгона, движения с постоянной скоростью и
торможения. Однако здесь, в отличие от цикловых приводов, точность
позиционирования, а также устойчивость и качество переходного процесса должны
обеспечиваться системой управления. (Исключение составляют только получившие
небольшое, как и цикловые приводы, распространение в робототехнике разомкнутые
позиционные приводы на шаговых двигателях.)
Роботы с дискретным позиционным управлением
должны обеспечивать устойчивость, качество управления и точность их систем
управления.
Создание систем позиционного управления зависит
от выбора привода осуществляющего перемещения манипулятора робототехнической
системы. Современный этап развития приводов характеризуется значительным
расширением области применения регулируемых электроприводов переменного тока.
В данном проекте будет использоваться
асинхронный электродвигатель с короткозамкнутым ротором. Данный тип
электропривода является наиболее распространенной электрической машиной,
используемой в промышленности. Существует множество способов регулирования
скорости вращения вала асинхронного электродвигателя. Такие способы, как
изменение амплитуды напряжений, подаваемых на обмотки статора или переключение
числа пар полюсов, не позволяют осуществить управление скоростью вращения
ротора в широком диапазоне. Для того чтобы поддерживать скорость с высокой
точностью и регулировать её в широком диапазоне, будет применяется способ
частотного регулирования, это обеспечивается за счет использования преобразователя
частоты. Для контроля скорости и положение электропривода будут использованы
соответствующие датчики. Управление будет осуществляться программируемым
логическим контроллером, по разработанному алгоритмы, также контроллер будет
соединяться и обмениваться информацией с персональным компьютером пользователя.
1. Постановка задачи
Задание на проектирование:
Разработать систему позиционного управления
электропривода переменного тока (мощн. АД 400 Вт). Дискретное позиционирование
АД осуществить на базе привода Mitsubishi A540. Функции УУ реализовать
программно-аппаратными средствами.
Ориентировочные этапы проектирования:
выбор элементов системы;
разработка структурной и функциональной схемы
СУ;
разработка электрической схемы сопряжения ИД и
датчиков с программно-аппаратным УУ;
разработка блок-схемы алгоритма дискретного
позиционирования и электрической функциональной схемы УУ.
2. Дискретное позиционное управление отдельным
приводом
Основной вариант алгоритма дискретного
позиционного программного управления приводом соответствует структурной схеме
следящей системы (см. рис. 2.1), которая последовательно отрабатывает
дискретные шаги приращения управляемой выходной координаты qi. Эта схема может
быть дополнена другими средствами коррекции, компенсирующими воздействиями по
внешним возмущениям и прежде всего по нагрузке, торможением в точках
позиционирования с помощью специально введенного в схему привода тормоза.
Рис. 2.1. Типовая схема позиционного управления
приводом манипулятора:
Д - двигатель, М - механизм передачи и
преобразования перемещения, ДП, ДС - датчики положения и скорости, УУП, УУП1,
УУП2 - устройство управления и его две части
Наряду с общей обратной связью по положению в
схеме имеется обратная связь по скорости, которая играет роль корректирующей
гибкой обратной связи и часто, кроме того, служит для управления скоростью.
Датчик скорости часто ставится не так, как показано (см. рис. 2.1), а на выходе
двигателя перед механизмом.
Когда надо обеспечить максимальное
быстродействие, синтез соответствующего оптимального алгоритма управления,
приводит к релейному управлению. Но поскольку такая система двухпозиционного
релейного управления неустойчива в малом, при подходе к точкам позиционирования
необходимо переходить на другой алгоритм управления. В результате получается
система так называемого дуального управления с переменной структурой,
показанная на рис. 2.2.
Рис. 2.2. Схема системы позиционного управления
приводом: КЭ - коммутирующий элемент
Устройство управления непрерывного действия
включается вблизи очередной точки позиционирования, т. е. при малом
рассогласовании Дq = q − q'3 , а устройство релейного управления - в
момент подачи программного задания на очередной шаг, а также вообще при
возникновении больших рассогласований, вызванных любыми причинами.
(Коммутирующий элемент на рис. 2.2 показан условно. Такой же алгоритм может
быть реализован с помощью управляемых ключей, осуществляющих нужного знака
форсировку двигателя в соответствующие интервалы времени.)
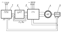
3. Описание установки
Обобщенная структурная схема системы
позиционного управления асинхронным двигателем представлена на рис. 3.1.
Рис. 3.1. Обобщенная схема лабораторной
установки.
где 1 - программируемый логический контроллер
FX-2N; 2 - цифро-аналоговый преобразователь FX-2N-DA; 3 - преобразователь
частоты FR-A540; 4 - асинхронный электродвигатель мод. Mitsubishi-A540; 5 -
фотоимпульсный датчик ЛИР 120А
Для управления двигателем используется
преобразователь частоты FR-A540 мощностью 1.5 кВт. Программируемый логический
контроллер управляет асинхронным двигателем путем подачи дискретных сигналов
«старт - реверс - стоп» на входы преобразователя частоты Fx, Rx. Для регулирования
частоты вращения ротора электродвигателя используется аналоговый сигнал Ua (от
0 до 10 В), подаваемый на вход преобразователя частоты V1 и пропорциональный
требуемой частоте вращения ротора. Рассмотрим элемент установки подробнее.
3.1 Асинхронный электродвигатель модели
Mitsubishi-A540
Объектом управления в данной системе
позиционирования является асинхронный электродвигатель модели Mitsubishi-A540.
Основные характеристики этого двигателя представлены в таблице №1.
Таблица №1. Характеристики Mitsubishi-540
|
Тип
FR-A540-_ _K
|
0.4
|
|
Мощность
двигателя, кВт
|
0.4
|
|
Номинальная
мощность, кВА (Pном)
|
1.1
|
|
Номинальный
ток, А (Iном)
|
1.5
|
|
Номинальная
частота вращения ротора, об/мин (nном)
|
1380
|
|
КПД
(з) (при загрузки 100/75%)
|
76/68%
|
|
Перегрузка
|
150%
60сек, 200% 0.5сек.
|
|
Напряжение
|
Три
фазы, 380-480В 50/60Гц
|
|
Момент
торможения (Максимальный), знач./время
|
100%/5сек
|
|
Момент
торможения (допустимое значение)
|
|
Номинальное
входное напряжение
|
Три
фазы, 380-480В 50/60Гц
|
|
Мощность
источника питания, кВА
|
1.5
|
|
Допустимое
отклонение частоты
|
±5%
|
|
Степень
защиты
|
Тип
защиты IP20
|
|
Охлаждение
|
Естественное
|
|
cos
ц (при загрузки 100/75%)
|
0.958/0.957
|
|
Примерный
вес, кг
|
3.5
|
|
Кратность
пускового тока
|
7,4
|
|
Кратность
пускового момента
|
2,5
|
|
Кратность
максимального момента
|
3,3
|
|
Момент
инерции, кг·м2
|
2,8
|
.2 Фотоимпульсный датчик ЛИР-120А
На рис. 3.2 представлен внешний вид датчик и его
габаритные размеры.
Рис. 3.2 Фотоимпульсный датчик ЛИР-120А
Таблица №2. Технические характеристики ЛИР -
120А.
|
Напряжение
питания
|
+5В±5%
|
|
Выходной
сигнал
|
|
|
Число
периодов выходного сигнала на оборот вала
|
(360,400.
500. 512. 600. 900. 1000. 1024)*К, где K=1.2.3.4.5,8, 10,12,16
|
|
Макс.
частота вращения вала
|
10000
об/мин
|
|
Момент
трогания ротора (20 °С)
|
≤5·10-4
Н·м
|
|
Момент
инерции ротора
|
4·10-8
кг·м2
|
|
Допустимая
нагрузка на вал (осевая/радиальная)
|
≤3Н/≤3Н
|
|
Степень
защиты
|
IP50
|
|
Интервал
рабочих температур
|
(0..70)
°С
|
|
Вибрационные
ускорения в диапазоне частот (55..2000)Гц
|
≤
100 м/с2
|
|
Рекомендуемая
муфта
|
ЛИР-800,814
|
|
Масса
без кабеля
|
0,03
кг
|
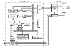
3.3 Преобразователь частоты FR-A540
Структурная схема преобразователя частоты
представлена на рис. 3.3. Назначение основных клемм описано в Таблицах 3 и 4.
Рис. 3.3. Структурная схема ПЧ FR-А540
Таблица №3. Описание силовых клемм
|
Обозначение
|
Название
клеммы
|
Описание
|
|
R,
S, T
|
Клеммы
сетевого
|
Подключайте
к стандартным источникам питания. Оставьте эти клеммы неподключенными в
случае использования конвертора коррекции мощности (FR-HC).
|
|
(L1,
L2, L3)
|
питания
|
|
|
U,
V, W
|
Выход
преобразователя
|
Подключение
трехфазного асинхронного двигателя.
|
|
R1,
S1 (L11, L21)
|
Источник
питания схемы управления
|
Подключены
к клеммам источника питания R и S (L1 и L2). Чтобы сохранить сообщения защит
при отключении силовой схемы, или в случае использования преобразователя
мощности (FR-HC), удалите перемычки от клемм R-R1 S-S1 (L1-L11 L2-L21) и
подключите внешнее питание к этим клеммам.
|
Подключение
тормозного резистора
|
При
подключении дополнительного тормозного резистора к клеммам P-PR, удалите
перемычку с клемм PR-PX.
|
|
P,
N (+, -)
|
Подключение
блока торможения
|
Подключение
дополнительного блока торможения FR-BU, рекуператора мощности (FR-RC) или
конвертора коррекции мощности (FR-HC).
|
|
P,
P1 (+, P1)
|
Подключение
реактора постоянного тока
|
При
подключении реактор (FR-BEL), удалите перемычку P-P1(+-P1)
|
|
PR,
PX
|
Клеммы
встроенной
|
При
установке перемычки PX-PR (заводская установка), включается встроенная схема
торможения. (Для преобразователей 7.5 К или менее мощных)
|
|
|
схемы
торможения
|
|
|
|
«Земля»
|
Клемма
заземления корпуса преобразователя.
|
Таблица №4. Описание клемм схемы управления
|
Обозн.
|
Название
|
Описание
|
|
STF
|
Пуск
в прямом направлении
|
Подайте
STF сигнал для пуска и снимите для останова. Сигнал используется как
стартовый в режиме программного управления.
|
При
одновременной подаче сигналов STR и STF происходит останов.
|
|
STR
|
Пуск
в обратном направлении
|
Подайте
сигнал ST для пуска в реверсном направлении и снимите для останова.
|
|
|
STOP
|
Пуск
в режиме "самоудержания"
|
Включите
сигнал STOP для выбора режима "самоудержания".
|
|
RH,
RM, RL
|
Выбор
многоскоростного режима
|
Сигналы
RH, RM и RL используются для выбора уставок скорости.
|
Функции
входов программируются с помощью Пар.180 - 186.
|
|
JOG
|
Выбор
JOG режима
|
Подайте
JOG сигнал для выбора JOG режима (заводская установка). JOG-сигнал работает
вместе с сигналами (STF или STR).
|
|
|
RT
|
Выбор
второго набора параметров
|
При
подаче сигнала может быть активизирован второй набор параметров.
|
|
|
MRS
|
Отключение
выхода преобразователя
|
Подайте
сигнал MRS (на 20 мСек или более) для отключения выходов преобразователя.
Используется для отключения преобразователя, например при работе с тормозом.
|
|
RES
|
Перезапуск
(сброс)
|
Для
сброса защит, подайте сигнал RES (на 0,1 сек и более), а затем снимите его.
|
|
AU
|
Выбор
токового входа
|
Только
при поданном сигнале AU, преобразователь может работать с токовым сигналом
задания (4-20 тА ).
|
Функции
входов программируются с помощью Пар180 - 186.
|
|
CS
|
Автоматический
перезапуск после мгновенного пропадания питания
|
При
поданном сигнале CS, перезапуск происходит автоматически. Данный режим
требует установки параметров перезапуска. В заводском варианте настройки
перезапуск не задействован.
|
|
|
PC
|
24
В
|
При
управлении преобразователем от выходов типа "открытый коллектор",
подсоедините «общий» контакт к данному терминалу для предотвращения токов
утечки. Терминал может использоваться как источник сигнала 24В, 0,1А
|
На силовые входы преобразователя частоты FR-A540
(клеммы R, S, T) подается трехфазное переменное напряжение 380 В 50 Гц. С
помощью звена постоянного тока, которое состоит из неуправляемого выпрямителя и
сглаживающих емкостей, переменное напряжение выпрямляется и сглаживается.
Значение постоянного напряжения, снимаемого с выхода звена постоянного тока,
составляет 540 В. Данное напряжение поступает на вход инвертора, который
осуществляет его преобразование в систему трехфазных переменных напряжений с
регулируемой частотой и амплитудой. Диапазон регулирования частоты - 0 …400 Гц,
а диапазон регулирования амплитуды - 0 … 380 В. Эти напряжения поступают на
обмотки электродвигателя Mitsubishi-A540 (клеммы U, V, W), соединенные по схеме
«звезда». Инвертор состоит из шести силовых транзисторов типа IGBT (биполярные
транзисторы с изолированным затвором), которые работают в ключевом режиме
«открыт - закрыт». Процессом открытия и закрытия каждого транзистора управляет
специальная микросхема, которая называется драйвером. В свою очередь драйверы
силовых транзисторов получают управляющие сигналы от центрального процессорного
узла преобразователя частоты (ЦПУ), реализованного на базе сигнального
процессора Analog Device. ЦПУ осуществляет переключение силовых транзисторов в
определенной последовательности, благодаря чему реализуется режим
широтно-импульсной модуляции (ШИМ), позволяющий осуществлять совместное
регулирование амплитуды и частоты напряжений, подаваемых в обмотки двигателя, в
заданном диапазоне.
Частота ШИМ выбирается пользователем в диапазоне
1 … 15 кГц.
Преобразователь частоты может выполнять
следующие функции:
Настраивать привод на восемь фиксированных
скоростей вращения или плавное регулировать скорость с помощью внешнего
аналогового сигнала;
Организовывать различные законы
разгона-торможения (линейный, S-образный, U-образный) и времена разгона-торможения
(0 … 3600 с);
Осуществлять торможение постоянным током;
Использовать три перепрограммируемых входа и два
перепрограммируемых выхода;
Организовывать три диапазона пропуска
резонансных частот;
Использовать встроенный ПИД-регулятор для
организации замкнутых систем автоматического управления технологическими
процессами с датчиками обратных связей;
Регулировать выходные частоты в диапазоне 0,1 …
400 Гц, что для применяемого двигателя Mitsubishi-A540 обеспечивает возможность
регулирования скорости в диапазоне 3 … 12000 об/мин.
Преобразователь частоты имеет восемь дискретных
(из них три перепрограммируемых) и два аналоговых входа, а также два дискретных
и один аналоговый выход, интерфейс связи с компьютером (RS - 485) и плату для
подключения фотоимпульсного датчика (Субмодуль В).
Для выбора режимов управления и настройки
параметров имеется съемный пульт управления с сенсорными кнопками. Число
параметров настройки равно 312, для удобства работы они разделены на семь
функциональных групп. С помощью этих параметров можно задавать
приводу следующие режимы работы:
Амплитудно-частотное управление скоростью (U/F
управление);
Векторное управление скоростью без датчика;
Векторное управление скоростью с датчиком;
Управление скоростью в режиме компенсации
скольжения;
Управление моментом, развиваемым двигателем.
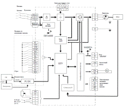
3.4 Программируемый логический контроллер
Mitsubishi FX 2N-16MT
В данной установке используется ПЛК Mitsubishi
FX2N-16MT-ESS, а также модуль цифроаналогового преобразования FX2N-2DA.
Функциональная схема ПЛК и цифроаналогового преобразователя представлены на
рис. 3.4.
Как видно на рис. 3.4, ПЛК представляет собой
микропроцессорное устройство со встроенными элементами памяти, генератором
тактовой частоты, счетчиками и таймерами, а также интерфейсами
последовательного и параллельного ввода/вывода.
Рис. 3.4. Функциональная схема ПЛК и
цифроаналогового преобразователя,
где СК - счетчик команд, РА - регистр адреса,
РУС - регистр указателя стека, ССП - слово состояния процессора, АЛУ -
арифметико-логическое устройство, А, В - буферные регистры (аккумуляторы)
результата.
Дискретные сигналы управления формируются
устройством последовательного ввода/вывода (УПосВВ), сигналы с которого
подаются на клеммы Fx/Rx преобразователя частоты. Данные сигналы определяют
направление вращения ротора в соответствии с результатом регулирования. Задание
частоты вращения ротора электродвигателя осуществляется при помощи
цифро-аналогового преобразователя.
Модуль цифроаналогового преобразования позволяет
производить преобразование 12- разрядных чисел в напряжение в диапазоне 0 …
10В. Выходной сигнал ЦАП q(t) подается в качестве сигнала задания на клемму V
преобразователя частоты, клемма G соединена с землей. Таким образом, амплитуда
и частота напряжения, подаваемого на обмотки статора, задаются пропорционально
значению сигнала q(t).
Сигналом обратной связи (ОС) в данной системе
является сигнал фотоимпульсного датчика ЛИР-120А с разрешающей способностью
2500 имп./об. Вид сигнала представлен на рис. 3.5. Сигнал с датчика
представляет собой последовательность импульсов, передаваемых по двум каналам
(A и B) контроллеру. В зависимости от задачи по данным измерениям определяется
скорость или изменение положения ротора электродвигателя.
Рис. 3.5 Вид сигнала фотоимпульсного датчика.
Обработка сигнала с датчика осуществляется как
преобразователем частоты, так и ПЛК. В случае замыкания ОС по скорости
средствами преобразователя частоты датчик может использоваться в качестве
датчика относительного перемещения ротора, или служить для измерения скорости
путем подсчета импульсов за определенный промежуток времени.
Сигнал с датчика поступает на УПосВВ ПЛК, где с
использованием высокоскоростных счетчиков подсчитывается число импульсов,
пришедших за такт регулирования.
Помимо задач регулирования ПЛК осуществляет
связь с ЭВМ оператора. Для этого используется встроенный интерфейсный модуль связи
RS-485. Интерфейс оператора позволяет дистанционно настроить параметры
регулятора, выполнить эксперимент, сохранить и представить в виде графиков
результаты проведенного эксперимента.
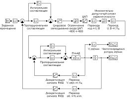
4. Управляющая программа ПЛК
Программа записывается в память программ
контроллера в виде элементарных кодов операций. На сегодняшний день существует
множество вариантов написания программы для ПЛК. Для разработки программ
контроллера используются языки программирования стандарта IEC 61131: Function
Block Diagram, Structured Text, Ladder Diagram, Sequential Function Chart.
Данные языки позволяют представить программу в наиболее удобном для
пользователя виде.
Исторически первым способом представления
программы было представление в виде ассемблерных кодов и в виде релейно-контакторных
схем. Несмотря на наглядность и простоту использование этих методов
программирования не позволяет разрабатывать сложные программы и алгоритмы.
Вследствие этого для создания управляющей
программы данной системы позиционирования предлагается использовать одни из
языков программирования стандарта IEC 61131, а именно Function Block Diagram и
Structured Text. На рис. 4.1 представлен пример программы на языке Function
Block Diagram. Как видно по рисунку, наглядность представления позволяет легко отследить
порядок выполнения программы. Каждый функциональный блок программировался на
языке Structured Text.
Алгоритм работы программы контроллера (см. рис.
4.1) можно условно разделить на три этапа:
) Инициализация параметров системы
пользователем;
) Выполнение программы регулирования;
) Обработка результатов и выдача их ЭВМ верхнего
уровня.
Инициализация параметров работы системы
осуществляется в блоке Preset. В начальный момент времени, т.е. при поступлении
команды Start_process, происходит инициализация режима управления (по скорости,
по положению, по скорости и положению), задаются настройки регуляторов и
фильтра сигнала ОС, а также вводятся параметры движения: время движения,
требуемая скорость или требуемый угол поворота.
Рис. 4.1. Представление программы контроллера в
виде диаграммы функциональных блоков
По завершении процесса предустановки происходит
запуск собственно процесса регулирования (блок Regulation). В блоке Regulation
осуществляется решение разностного уравнения фильтра сигнала ОС, а также
решение разностного уравнения непосредственно для вычисления результата
регулирования на текущем шаге.
В качестве фильтра сигнала ОС применено
апериодическое звено, имеющее передаточную функцию
где TF - постоянная времени фильтра,
KF - коэффициент усиления фильтра.
Разностное уравнение такого звена
имеет вид
где Xф[nT] - результирующее значение
фильтрованного сигнала ОС, Xф[nT-T] - значение результата фильтрации сигнала ОС
на предыдущем шаге регулирования, T - интервал регулирования, g[nT] -
фактически измеренное значение сигнала ОС.
В качестве регулятора положения и
скорости выбран пропорционально-интегральный регулятор. Передаточная функция
регулятора имеет вид
где КП - коэффициент усиления
пропорциональной составляющей, КИ - коэффициент усиления интегральной
составляющей.
Разностное уравнение регулятора
имеет вид
где xИ[nT-T] - результат вычисления
интегральной составляющей регулятора на предыдущем шаге.
Таким образом, процесс регулирования
сводится к решению двух уравнений, одним из параметров которого является сигнал
обратной связи, выбираемый в зависимости от режима работы контроллера.
После расчета сигнала управления
осуществляется его преобразование в напряжение. Операции, необходимые для
такого преобразования выполняются в блоке Output.
В блоке Save_results реализуется
сохранение массива результатов регулирования и передача их ЭВМ оператора.
Данная программа функционирует в бесконечном
цикле, пока не остановить процесс работы. Вышеуказанный алгоритм представлен на
рис. 4.2.
Рис. 4.2. Блок-схема алгоритма управления
позиционной системой
5. Математические модели электропривода в
различных режимах работы
Перед началом каждого физического эксперимента в
соответствии с заданием необходимо провести аналогичное исследование с
использованием модели привода.
Настройка контуров регулирования скорости и
положения осуществляется на основе проведения моделирования поведения системы.
Математическое моделирование осуществляется в программном комплексе Matlab.
Данный программный комплекс позволяет осуществлять
моделирование, анализ и расчет систем автоматического управления любой
сложности.
Моделирование привода проводится с учетом
следующих упрощений:
Не учитываем электромагнитную постоянную времени
статорных обмоток;
Не учитываются изменения характеристик
электродвигателя при увеличении температуры обмоток статора и ротора;
Значение скольжения не превышает критической
величины.
Рассчитаем параметры математической модели
электродвигателя:
Упрощенная математическая модель асинхронного
двигателя:
где
- напряжение на статоре;
- активное сопротивление статора;
- полный ток статора;
- угловая частота вращения
магнитного поля статора;
- напряжение на статоре;
- активное сопротивление ротора;
- полный ток ротора;
- потокосцепление ротора;
- число полюсов;
- угловая частота вращения ротора;
- взаимная индуктивность между
обмотками статора и ротора;
- полная индуктивность фазы
статора,
;
где
- индуктивность рассеяния обмотки
статора;
- полная индуктивность фазы ротора,
;
где
- индуктивность рассеяния обмотки
ротора;
Произведем расчет Т-образной схемы
замещения, представленной на рис. 5.1.
Рис. 5.1 - Т-образная схема замещения машины
Коэффициент загрузки:
;
Мощность при данном коэффициенте загрузки:
Номинальная частота вращения ротора:
Номинальный момент:
Пусковой момент двигателя:
Пусковой ток:
Ток при загрузке двигателя на 75% от
номинала:
Расчетные коэффициенты для расчета
тока холостого хода:
Ток холостого хода:
Предварительное значение жесткости:
Конструктивный коэффициент:
Коэффициенты для расчета
критического скольжения:
Критическое скольжение:
Определение угла сдвига фаз при
х.х.:
Активная часть тока:
Активная часть тока при х.х.:
Расчет коэффициентов для уточнения
жесткости механической характеристики:
Уточненная жесткость механической
характеристики АД:
Расчет сопротивлений АД Т-образной схемы
замещения (рис. 5.1):
Расчет ЭДС в машине:

Переходные индуктивности статора и
ротора:
Взаимная индуктивность статора и
рота приведенная к статору:
Индуктивность статора и ротора:
Коэффициент магнитной связи статора
и ротора:
Коэффициент рассеяния машины:
Для построения графиков переходных процессов при
прямом пуске двигателя в сеть создадим модель (см. рисунок 5.2) обеспечивающую
снятие координат электропривода. Результаты моделирования выведем на графики и
проанализируем полученные результаты.
Рисунок 5.2 - Модель прямого пуска асинхронного
двигателя с приложением нагрузки после разгона
Исходными данными для модели двигателя являются
параметры приведенные в таблице 1. После включения двигателя происходит резкий
скачек тока и момента. После разгона двигателя происходит скачкообразное
увеличение момента сопротивления с нулевого значения до номинального (см.
рисунок 5.3 после 2 секунд).
На основе полученных результатов можно сделать
вывод, что наиболее опасным режимом является пусковой режим, т.к. возникают
нежелательные броски момента.
Рисунок 5.4 - Скорость вала двигателя
5.1 Математическая модель асинхронного
электропривода при управлении по закону U / f = const
позиционное управление электропривод
Модель получим в виде зависимости угловой
скорости вращения ротора w от заданной частоты питающего напряжения f.
Семейство механических характеристик двигателя при управлении по закону U / f =
const согласно имеет вид, представленный на рис. 5.5.
Рис. 5.5. Семейство механических характеристик
двигателя при управлении по закону U / f = const .
Заданную угловую скорость холостого хода ротора
ЗАД щ можно определить по формуле
где fЗАД - задаваемая частота
питающего напряжения обмоток статора, pП - число пар полюсов статора.
Аппроксимируем наклонные участки
механических характеристик двигателя отрезками прямых. Поскольку угол наклона
отрезков одинаков для всех характеристик при заданном законе управления, для
произвольной точки А характеристики (см. рис. 5.5) запишем равенство
Подставив в полученную формулу
выражение для номинального скольжения
найдем MД
Подставляя в последнюю формулу
выражения для щ0 и для щЗАД, получим
В случае, если на ротор не действует
внешний момент (MВ = 0 ), уравнение динамического равновесия ротора будет иметь
вид
где J - момент инерции ротора, p -
оператор дифференцирования.
Из данного уравнения можно получить
требуемую зависимость в виде
(1)
Выражение (1) представляет собой передаточную
функцию асинхронного электродвигателя при малых значениях скольжения. Входным
параметром является частота питающего напряжения обмоток статора, выходным
параметром - скорость вращения ротора электродвигателя.
Согласно выражению (1) асинхронный
электродвигатель под управлением преобразователя частоты в режиме U/f-регулирования
представляет собой апериодическое звено с постоянной времени
(2)
Коэффициент усиления данной системы
(3)
Тогда передаточная функция
асинхронного электродвигателя под управлением преобразователя частоты в режиме
U/f-регулирования будет иметь вид
(4)
5.2 Модель привода в режиме управления скоростью
Модель привода в режиме управления скоростью
представлена на рис. 5.6. Измерение скорости происходит в течение 10 мс, что
обуславливает соответствующую задержку в цепи ОС.
Рис. 5.6. Модель привода в режиме управления
скоростью.
При разработке данной модели учитывались
основные нелинейности, возникающие при использовании в качестве управляющего
устройства ПЛК. Нелинейности типа «зона нечувствительности» возникают из-за
наличия минимального порога преобразования АЦП преобразователя частоты, а также
предустановленного порога задания минимальной частоты.
.3 Модель привода в режиме управления положением
В данной системе позиционирования рассматривается
две возможных реализации привода с управлением по положению: с контуром
регулирования скорости, реализованным на, преобразователе частоты, а также без
него. Математическая модель привода с контуром регулирования скорости
представлена на рис. 5.7.
Рис. 5.7. Математическая модель исследуемого
привода.
5.4 Создание модели в системе Matlab
На основание вышеизложенных данных можно
смоделировать систему позиционирования на основе асинхронного двигателя. Схема
ПС ЭП, составленная в программе MATLAB Simulink и предназначенная для
моделирования динамики системы, представлена на рисунке 5.8
Рисунок 5.8 - Схема ПС ЭП, составленная в
программе MATLAB Simulink
Кривые переходных процессов (см. рис. 5.9)
обрабатываются с целью определения временных (длительность переходных
процессов) и точностных (дДИН, дСТ) показателей.
В соответствии с рисунком 3.4 качественные
параметры СЭП составят:
Время переходного процесса: tПП =2,8 с;
Динамическая ошибка: дСЭП ДИН=0;
Статическая ошибка: дСЭП СТ=0.
Рисунок 5.9 - Характер переходных процессов по
скорости щ(t) и положению l(t) в позиционном электроприводе (ПЭП)
Заключение
В результате проделанной работы были изучены
системы дискретного позиционного управления приводами (ДПУ) электроприводами.
На основании этих данных была разработана ДПУ на базе асинхронного двигателя.
Были разработана обобщенная схема системы, а также представлены структурные
схемы отдельных ее элементов, а именно преобразователя частоты FR-A540 и
программируемого логического контроллера FX-2N. Разработан алгоритм управления
позиционирования электропривода, а также составленная на основание его
блок-схема. Также были проработаны и составлены математическая модель привода,
его модель в различных режимах управления. Создана в системе Matlab Simulink
модель системы позиционирования, на основании которой были получены переходные
процессы по скорости и положению.