Анализ и расчет систем управления с обратной связью
Введение
Анализ и расчет систем управления с обратной
связью теснейшим образом связаны с динамикой. Каждый элемент в системе должен
рассматриваться как динамический, причем его динамические характеристики
задаются либо численно, либо графически, либо в форме уравнения. Довольно часто
динамику элементов систем автоматического управления удается описать линейными
дифференциальными уравнениями с постоянными коэффициентами. В этом случае
работа системы может анализировать посредством хорошо развитого аппарата линейной
теории следящих систем.
Фактически можно утверждать, что не существует
полностью линейных физических систем или, наоборот, что все физические системы
нелинейные. Хорошо известно, что анализ и расчеты, выполненные на основе
линейной теории, позволяют создавать совершенные устройства, фактическая работа
которых в большей степени согласуется с данными, полученными их линейных
расчетов. С другой стороны, для инженера-автоматчика все более очевидно, что
ограничение аппарата анализа методами линейной теории не дает
удовлетворительного результата в случае высококачественных систем,
предназначенных для работ в широком диапазоне рабочих условий. Линейная теория
часто полезна на стадии начального изучения; распространенной является
практика, при которой предварительный анализ и расчет проводится в линейном
плане, а в процессе уточненного расчета рассматривается влияние существенных
нелинейностей.
Раздел 1. Основные сведения
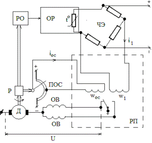
На рис. 1. представлена система автоматического
регулирования температуры.
Рис. 1. Система автоматического регулирования
температуры
В состав нелинейной САУ входят наряду с объектом
регулирования (ОР) следующие технические средства автоматизации (см. рис. 1):
ЧЭ - чувствительный элемент (измерительный мост с термометром сопротивления),
РП - поляризованное реле (усилитель), Д - двигатель, ОВ - обмотки возбуждения
двигателя, Р - редуктор, РО - регулирующий орган (заслонка), ПОС - потенциометр
обратной связи.
Объектом регулирования (ОР) в рассматриваемой
САУ является сушильная камера. Регулируемый параметр - температура греющего
агента θ,
которая
устанавливается поворачивающейся заслонкой (ОР), приводимой в движение
исполнительным механизмом (электродвигателем Д с редуктором Р). Регулирующий
орган - заслонка - изменяет соотношение между количеством холодного воздуха и
горячего газа.
Температура теплоносителя - смеси воздуха и газа
- измеряется термометром сопротивления, являющимся в системе чувствительны
элементом. Измерительный мост является неуравновешенным. Равновесие моста
характеризуется отсутствием напряжения и тока на измерительной диагонали.
Всякое изменение сопротивления ЧЭ выводит мост из равновесия, т. е. по
диагонали моста потечет ток.
Для усиления мощности выходного сигнала в
системе используется усилитель - поляризованное реле, управляющее направлением
вращения электродвигателя Д. Если ток в управляющей обмотке (ω1)
отсутствует, то якорь находится в среднем, нейтральном, положении, так как он с
одинаковой силой притягивается как к левому, так и к правому положительному
наконечнику. В этом положении контакты реле разомкнуты. При появлении тока в
управляющей обмотке якоря притягивается влево или вправо, в зависимости от
направления тока. Поляризованное реле является трехпозиционным (замкнут левым
контакт - оба контакта разомкнуты - замкнут правый контакт). На рис. 2
представлена статическая характеристика поляризованного реле.
Рис. 2. Статическая характеристика
поляризованного реле
Данная нелинейная САУ работает следующим
образом. Если температура теплоносителя под действием возмущений изменится, и,
следовательно, изменится по сравнению с сопротивлением в противоположном плече
сопротивление термометров сопротивления, то в управляющей обмотке реле
возникнет ток. В зависимости от направления тока замкнется либо левый, либо
правый контакт реле, в соответствующей обмотке возбуждения двигателя (ОВ) также
возникнет ток и электродвигатель, вращаясь в ту или иную сторону, переместит
регулирующий орган в ту или иную сторону. При этом изменится температура в
сушильной камере. Когда сопротивления и противоположных плечах моста будут
равны, якорь реле займет нейтральное положение и электродвигатель остановится.
Для обеспечения устойчивости в САУ применена обратная связь, охватывающая
усилитель и исполнительный механизм. Конструктивно обратная связь выполнена в
виде потенциометра, движок которого жестко связан с заслонкой.
Исходными данными для расчета нелинейной САУ
температуры являются: объект представляет собой апериодическое звено первого
порядка с постоянной времени Т0 коэффициент передачи объекта и
регулирующего органа k0,
коэффициент передачи чувствительного элемента k1,
коэффициент передачи двигателя k2,
передаточное отношение редуктора I,
коэффициент передачи цепи обратной связи kос.
Ампер-витки срабатывания реле aωср,
максимальное напряжение на выходе релейного усилителя Umax.
Влиянием статического момента нагрузки, переходных процессов в обмотках
поляризованного реле постоянными времени двигателя ТЯ и ТМ,
можно пренебречь.
Таблица
1
Исходные данные системы
|
Т0,
с
|
k0,
град/рад
|
k1, А-в/град
|
k2, рад/(В*с)
|
i
|
kос,
А-в/рад
|
aωср,
А-в
|
Umax, В
|
σ1*103,
В
|
U1л*103,
В
|
u1*103,
В
|
|
1
|
35
|
0,35
|
1,5
|
1200
|
1
|
0,8
|
100
|
3
|
1,3
|
1,4
|
|
Постоянная
времени
|
Коэффициент
передачи объекта и регулирующего органа
|
Коэффициент
передачи чувствительного органа
|
Коэффициент
передачи двигателя
|
Передаточное
отношение редуктора
|
Коэффициент
передачи цепи обратной связи
|
Ампер-витки
срабатывания реле
|
Max напряжение на
выходе релейного усилителя
|
|
|
|
Раздел 2. Метод фазовых траекторий
.1 Составление уравнений элементов
САУ
Для заданной принципиальной схемы составим
дифференциальные уравнения звеньев системы.
1.1 Уравнение регулируемого объекта
(2.1.1)
где
- фактическое значение температуры
объекта,
- угол
поворота регулирующего органа.
1.2 Уравнение чувствительного элемента

(2.1.2)
где
- заданное значение температуры
объекта,
- ошибка
рассогласования систем.
1.3 Уравнение релейного усиления

(2.1.3)
где
- нелинейная функция, заданная
статической характеристикой (см. рис. 2).
1.4 Уравнение двигателя постоянного тока
(2.1.4)
где
- угол поворота вала двигателя.
1.5 Уравнение редуктора
(2.1.5)
где
- коэффициент передачи редуктора
1.6 Уравнение цепи обратной связи
(2.1.6)
где
- ампер-витки обмотки обратной
связи.
2.2 Составление структурно-математической
схемы САУ
Структурно-математическая схема
системы автоматического регулирования температуры изображена на рис. 3.
(2.2.1)
Подставим в уравнение (2.2.1)
численные значения параметров и получим
(2.2.2)
Уравнение линейной части (2.2.1)
дополняется уравнением нелинейного звена (2.1.3)
Рис. 3. Структурно-математическая схема система
автоматического регулирования температуры
2.3 Исследование устойчивости САУ
Исследуем устойчивость САУ
температуры методом фазового пространства при отключенной местной обратной
связи (см. рис. 1). В режиме стабилизации температуры можно принять
,
. При этом
уравнения звеньев системы можно записать в следующим виде:
1) Уравнение объекта регулирования
(2.3.1)
2) Уравнение чувствительного элемента
(2.3.2)
) Уравнение усилителя (при
)
(2.3.3)
4) Уравнение двигателя постоянного тока
(2.3.4)
5) Уравнение редуктора
(2.3.5)
Учитывая, что ток в обмотке
поляризованного реле пропорционален отклонению температуры
, а скорость
отклонения регулирующего органа
пропорциональна напряжению
, в качестве
входной величины нелинейного звена (поляризованного реле) можно принять
, а в
качестве выходной - величину
(см. рис. 4).
Рис. 4. Статическая характеристика нелинейного
звена
На этом рисунке

.
В соответствии с уравнением объекта
регулирования (2.3.1) и статической характеристикой нелинейного звена (см. рис.
4) уравнения всей системой можно записать в следующем виде:
(2.3.6)

(2.3.7)
Решив уравнения (2.3.6) и (2.3.7)
совместно, получим

(2.3.8)

(2.3.9)

(2.3.10)
Рассмотрим уравнение (2.3.8):
(2.3.11)
Введем обозначения
,
и уравнение
(2.3.11) перепишем следующим образом:
(2.3.12)
Для исключения времени из уравнения
(2.3.12) разделим его на
. Получим
или после разделения переменных
(2.3.13)
Проинтегрировав уравнение (2.3.13),
получим уравнение фазовых траекторий


(2.3.14)
Проделав аналогичные операции с
уравнениями (2.3.9) и (2.3.10), получим для них


(2.3.15)


(2.3.16)
Подставив в уравнения
(2.3.14)-(2.3.16) численные значения параметров, получим


(2.3.17)


(2.3.18)


(2.3.19)
По уравнениям (2.3.17) - (2.3.19) на
рис. 5 построен фазовый портрет всей системы.
По виду фазовой траектории можно
установить, что процесс в системе заканчивается немного больше, чем за один
период колебаний. Переходный процесс в системе может закончиться в любой точке
отрезка АВ.
Рис. 5. Фазовые траектории системы регулирования
температуры
По виду фазовой траектории можно установить, что
процесс в системе заканчивается немного больше, чем за один период колебаний.
Переходный процесс в системе может закончиться в любой точке отрезка АВ.
Раздел 3. Метод Ляпунова
Исследуем устойчивость САУ
температуры (см. рис. 1) прямым методом Ляпунова. В режиме стабилизации
температуры можно принять
,
. Согласно
структурно-математической схеме (см. рис. 3) САУ температуры описывается
следующими дифференциальными и алгебраическими уравнениями:
(3.1)
Приведем систему (3.1) к нормальному
виду. Для этого введем обозначения:



Получим:
(3.2)
Общий вид системы нелинейных
уравнений 2-го порядка заданных в нормальной форме, представлен ниже:
(3.3)
Откуда следует:



Запишем уравнение (3.2) в
канонической форме. Для этого из коэффициентов уравнения составим определитель:
(3.4)
Для нашего случая определитель имеет
вид:
(3.5)
Определим корни характеристического
уравнения
.


Определим постоянные
,
и
:
(3.8)

(3.7)
(3.8)
где
обозначает алгебраическое
дополнение элемента
-ой строки и
-го столбца
определителя
.
По формуле (3.8) определим:
(3.9)
(3.10)
Определим
:
(3.11)
Поскольку
, то в
соответствии с уравнением (3.2.7)
.
Для класса нелинейных систем, к
которому принадлежит рассматриваемая система, достаточные условия устойчивости
имеют вид:
(3.12)
Где
Условие (3.12) приводит к следующему
достаточному условию устойчивости рассматриваемой системы:
Раздел 4. Метод Попова
Исследуем устойчивость САУ
температуры частотным методом Попова при отключении местной обратной связи (см.
рис. 1). В режиме стабилизации температуры можно принять
,
. Структурно-математическая
схема нелинейной САУ представлена на рис. 6, а.
Коэффициент усиления линейной части
системы равен
.
Коэффициент усиления нелинейного
звена системы равен
.
Коэффициент усиления линейной части
системы и нелинейного звена
условно отнесем к нелинейному звену
Необходимо определить, при каких
значениях
система
будет абсолютно устойчива, если характеристика нелинейного звена расположена в
секторе
(см. рис.
6, б).
Рис. 6. Структурно-математическая схема САУ
температуры (а) и статическая характеристика нелинейного звена (б)
Частотная передаточная функция линейной части
системы имеет вид:
(4.1)
Ее вещественная и мнимая части
соответственно равны:
(4.2)
(4.3)
Введем некоторые функции
и
следующим
образом:
(4.4)
(4.5)
По выражениям (4.4) и (4.5) построим
характеристику
(см. рис. 7)
и через точку
проведем
прямую Попова так, чтобы построенная характеристика целиком лежала справа от
этой прямой.
Уравнение прямой Попова,
коэффициенты которого получены путем подбора, приведено ниже:
V1(ω) = 1,92∙U(ω) + 0,521
Таблица
2
|
ω
|
 V1(ω)
|
|
|
|
0,5
|
-0,8
|
-1,6
|
-1,015
|
|
1
|
-0,5
|
-0,5
|
-0,439
|
|
2
|
-0,2
|
-0,1
|
0,137
|
|
3
|
-0,1
|
-0,03333
|
0,329
|
|
4
|
-0,01471
|
0,408059
|
|
5
|
-0,03846
|
-0,00769
|
0,447154
|
|
6
|
-0,02703
|
-0,0045
|
0,469108
|
|
7
|
-0,02
|
-0,00286
|
0,4826
|
|
8
|
-0,01538
|
-0,00192
|
0,491462
|
|
9
|
-0,0122
|
-0,00136
|
0,497585
|
|
10
|
-0,0099
|
-0,00099
|
0,50199
|
|
11
|
-0,0082
|
-0,00075
|
0,505262
|
|
12
|
-0,0069
|
-0,00057
|
0,507759
|
|
13
|
-0,00588
|
-0,00045
|
0,509706
|
|
14
|
-0,00508
|
-0,00036
|
0,511254
|
|
15
|
-0,00442
|
-0,00029
|
0,512504
|
Рис. 7. Характеристика V*(ω)
= f [U*(ω)]
(сплошная
линия) и прямая Попова (пунктирная линия)
Расчетное значение разомкнутой системы равно:
Система абсолютно устойчива для всех нелинейных
характеристик, лежащих в секторе 0<k<1,92
и, в частности, для характеристики релейного типа.
автоматический управление
устойчивость температура
Раздел 5. Алгебраический метод
Исследуем устойчивость САУ
температуры и определим амплитуду и частоту колебаний алгебраическим методом
(см. рис. 1). По структурно-математической схеме (см. рис. 1) определяем
дифференциальное уравнение линейной части системы при отключенной местной
обратной связи и
(5.1)
Для линейного звена запишем
гармонически линеаризованное выражение:
(5.2)
где для нелинейности (см. рис.2)
(5.3)
Подставляя значение u из
уравнения (5.2) в уравнение (5.1), получим линеаризованное уравнение замкнутой
нелинейной системы:
(5.4)
где
- коэффициент усиления линейной
части системы.
Этому дифференциальному уравнению
соответствует характеристическое уравнение
(5.5)
Условие существования в уравнении
(5.4) периодического решения
(5.6)
будем отыскивать с помощью критерия
Михайлова. Для этого в характеристический полином:
(5.7)
подставим
, выделим
вещественную и мнимую части и приравняем их нулю:
Из второго уравнения системы (5.8)
найдем искомую частоту периодического решения
Подставим это решение в первое
уравнение (5.8) и найдем выражение, связывающее амплитуду периодического
решения a=A с
параметрами системы:
(5.9)
Отсюда получим:
Для исследования устойчивости
найденного периодического решения воспользуемся приближенным аналитическим
условием, согласно которому периодическое решение устойчиво, если выполняется
неравенство:
(5.10)
Из выражений (5.8) находим
Подставим выражения для частных
производных в (5.10) и одновременно произведем замену
Получим условие устойчивости
периодического решения в виде:
или
(5.11)
В данном случае условие
существования периодического решения имеет вид:
Следовательно, автоколебания
отсутствуют, состояние равновесия системы устойчиво.
Раздел 6. Метод гармонической
линеаризации
Исследуем устойчивость САУ
температуры и определим амплитуду и частоту колебаний методом гармонической
линеаризации (см. рис. 1) при отключенной местной обратной связи и
.
Структурно-математическая схема САУ температуры представлена на рис. 8.
Статическая характеристика нелинейного звена изображена на рис. 2.
Введем следующие обозначения:
коэффициент усиления линейной части
системы.
Рис. 8. Структурно-математическая схема САУ
температуры
Построим амплитудно-фазовую
частотную характеристику линейной части системы
и годограф гармонически
линеаризованного нелинейного звена
. Согласно структурно-математической
схеме частотная передаточная функция линейной части системы равна:
ее модуль
и фаза
Её вещественная и мнимая части
соответственно равны:
(6.1)
(6.2)
Задаваясь значениями
от 0 до
, по
формулам (6.1) и (6.2) строим амплитудно-фазовую характеристику линейной части
системы
(см. рис.
9):
Таблица
3
|
ω
|
|
|
|
0,1
|
-0,15173
|
-1,51733
|
|
0,2
|
-0,14736
|
-0,73678
|
|
0,3
|
-0,1406
|
-0,46865
|
|
0,4
|
-0,13211
|
-0,33028
|
|
0,5
|
-0,1226
|
-0,2452
|
|
1
|
-0,07663
|
-0,07663
|
|
2
|
-0,03065
|
-0,01533
|
|
3
|
-0,01533
|
-0,00511
|
Рис. 9. АФЧХ линейной части системы
Гармонически линеаризованная
передаточная функция нелинейного звена равна:
После подстановки численных значений
параметров нелинейного звена получим:
(6.3)
Задаемся значениями a от a = b = 0,9 до ∞
и строим годограф нелинейного звена
(см. рис. 10):
Таблица
4
0,9
|
1
|
1,1
|
1,2
|
2
|
3
|
4
|
5
|
|
-Z(a)
|
-0,01542
|
-0,01308
|
-0,01258
|
-0,01264
|
-0,01713
|
-0,02443
|
-0,03205
|
-0,03976
|
В данном случае этот годограф совпадает с
отрицательной вещественной полуосью и имеет две ветви:
Рис. 10. Частотные характеристики линейной части
системы и нелинейного звена
Минимальное значение модуля функции
:
достигается при
. Годографы
и
не
пересекаются. Это означает, что состояние равновесие системы устойчиво,
автоколебания отсутствуют.
Раздел 7. Частотный метод
Исследуем переходный процесс в САУ
температуры частотным методом. Коэффициент затухания
и частоту
колебаний
переходного
процесса в САУ температуры будет отыскивать путем решения гармонически
линеаризованного уравнения.
(7.1)
или
(7.2)
где
получается из передаточной функции
линейной части системы
подстановкой
а
гармонически линеаризованная передаточная функция нелинейного звена
-
подстановкой
в
выражение:
(7.3)
в результате которой получаем:
(7.4)
Уравнение (7.1) будем решать
графически. Для этого в передаточной функции линейной части системы:
(7.5)
произведём подстановку
. Получим:
(7.6)
Модуль этой функции
(7.7)
и фаза
(7.8)
Подставив в выражения (7.7) и (7.8)
приведённые в исходных данных значения параметров и, задаваясь различными
постоянными значениями показателя затухания
, построим серию кривых
как функции
от частоты колебаний
при
(см. рис.
11).
На этом же графике нанесём обратную
амплитудно-фазовую характеристику нелинейного звена
при
заданных параметрах b и с (см. рис.12). Для нелинейной
характеристики релейного типа с зоной нечувствительности имеем:
(7.9)
Отсюда:
(7.10)
(7.11)
Рис. 11. Частотные характеристики
линейной части системы
Рис. 12. Частотные характеристики
линейной части системы и нелинейного звена САУ температуры
Как видно из графиков, точка
пересечения годографов линейной части системы и нелинейного звена отсутствует.
Следовательно, САУ температуры находится в устойчивом равновесном состоянии.
Раздел 8. Исследование системы в
среде Simulink
Рис. 13. Структурно-математическая
схема системы автоматического регулирования температуры в среде Simulink
Рис. 14. Переходная (временная)
характеристика системы автоматического регулирования температуры
Рис. 15. ЛАХ и ЛФХ нелинейной САУ
Рис. 16. АФЧХ нелинейной САУ
Заключение
В данном курсовом проекте я исследовал
устойчивость нелинейной САУ. Объектом регулирования (ОР) в рассматриваемой САУ
является сушильная камера. Регулируемый параметр - температура греющего агента
θ,
которая устанавливается поворачивающейся заслонкой (РО), приводимой в движение
исполнительным механизмом (электродвигателем Д с редуктором Р). Регулирующий
орган - заслонка - изменяет соотношение между количеством холодного воздуха и
горячего газа.
В процессе выполнения курсовой работы произвел
исследование устойчивости и режима автоколебаний нелинейной САУ температуры в
сушильной камере с использованием следующих методов:
фазовых траекторий;
прямым методом А.М. Ляпунова;
частотным методом В.М.Попова;
алгебраическим методом;
гармонической реализации;
частотным методом;
и сделал вывод, что САУ температуры находится в
устойчивом равновесном состоянии, автоколебания отсутствуют.
Список использованной литературы:
1.
Щербаков В.С. Конспект лекций по ТАУ
.
Щербаков В.С., Сухарев Р.Ю. «Методические указания по выполнению курсовых
работ» - 2012г.
.
Александров Ю.В. «Основы автоматики и автоматизация производственных процессов
в дорожном строительстве». - 1974 г.
.
Герман-Галкин С.Г. «Компьютерное моделирование полупроводниковых систем MatLab
6.0»