Автоматизированная система учета расчетов с покупателями и поставщиками на предприятии на основе данных ООО 'Дагестан-Парус'

  • Вид работы:
    Дипломная (ВКР)
  • Предмет:
    Информационное обеспечение, программирование
  • Язык:
    Русский
    ,
    Формат файла:
    MS Word
    1,38 Мб
  • Опубликовано:
    2012-07-14
Вы можете узнать стоимость помощи в написании студенческой работы.
Помощь в написании работы, которую точно примут!

Автоматизированная система учета расчетов с покупателями и поставщиками на предприятии на основе данных ООО 'Дагестан-Парус'

Оглавление

Введение

. Аналитическая часть

.1 Технико-экономическая характеристика объекта управления

.2      Экономическая сущность комплекса задач

.3      Обоснование необходимости и цели использования вычислительной техники для решения данного комплекса задач

.4      Общая характеристика организации машинной обработки

.5      Формализация расчетов

.6      Обоснование проектных решений по информационному обеспечению комплекса задач

.7      Обоснование проектных решений по программному обеспечению

(внутримашинной технологии) комплекса задач

.8      Обоснование проектных решений по технологии сбора, передачи, обработки и выдачи информации

. Проектная часть

.1      Информационное обеспечение комплекса задач

.1.1 Инфологическая или информационная модель (модель данных) и ее описание

.1.2 Характеристика входной информации

.1.3 Характеристика результатной информации

.1.4 Характеристика промежуточной информации (описание файлов и записей)

.2 Машинная реализация комплекса задач.

.2.1 Схема взаимосвязи программных модулей и информационных файлов и ее

.2.2 Детальная блок-схема основных расчетных модулей и ее описание

.2.3 Организация технологического процесса сбора, передачи, обработки и выдачи информации

. Обоснование экономической эффективности проекта

.1 Выбор и обоснование методики расчета экономической эффективности проекта

.2 Расчет показателей экономической эффективности проекта

.2.1 Разработка плана выполнения работ

.2.2 Трудоемкость разработки программного обеспечения

.2.3 Расчет единовременных затрат на проектирование и отпускной цены программного продукта

.2.4 Расчет единовременных среднегодовых затрат на функционирование системы

.2.5 Расчет годового экономического эффекта и срока окупаемости

Заключение

Список использованной литературы

Приложение

Введение

В последние годы, в условиях перехода к рыночным отношениям в деятельности предприятия расчеты с покупателями и с поставщиками стали занимать одно из ведущих направлений, как в области учета, так и при анализе деятельности предприятия.

Предприятия постоянно ведут расчеты с покупателями - за проданные ими товары, за выполненные работы и оказанные услуги, с поставщиками - за приобретенные товары, работы и услуги.

В условиях нестабильной рыночной экономики риск неоплаты или несвоевременной оплаты счетов увеличивается, это приводит к появлению задолженности у предприятия перед поставщиками и у покупателей перед предприятием. Часть этой задолженности в процессе финансово - хозяйственной деятельности неизбежна и должна находится в рамках допустимых значений.

Сомнительная задолженность покупателей свидетельствуют о нарушениях клиентами финансовой и платежной дисциплины, что требует незамедлительного принятия соответствующих мер для устранения негативных последствий. Своевременное принятие этих мер, возможно, только при осуществлении со стороны предприятия систематического контроля.

Развитие рыночных отношений повышает ответственность и самостоятельность предприятий в выработке и принятии управленческих решений по обеспечении эффективности расчетов с предприятиями. Увеличение или снижение задолженности покупателей приводят к изменению финансового положения предприятия. На основании этого необходимо проводить мониторинг и анализ состояния расчетов. Для проведения анализа используются данные бухгалтерского учета и отчетности, поэтому немаловажную роль играет правильная организация на предприятии бухгалтерского учета расчетных операций, которая требует своевременного и полного отражения хозяйственных операций по расчетам в первичных документах и учетных регистрах.

Важным направлением исследования анализа расчетов с покупателями и поставщиками является возможность их автоматизации.

Все вышеуказанные факторы обуславливают важность и актуальность темы дипломной работы.

Целью дипломного проекта является автоматизация расчетов с покупателями и поставщиками в торговой фирме.

В соответствии с поставленной целью необходимо было решать следующие задачи:

Ø  изучение объекта управления (ООО «Дагестан - Парус»»);

Ø  изучить учет расчетов с поставщиками и покупателями;

Ø  изучить систему внутрихозяйственного контроля расчетов с покупателями и поставщиками на предприятии;

Ø  изучить источники информации для расчетов с покупателями и поставщиками;

Ø изучить форму расчетов с покупателями и поставщиками;

Ø выбор пакета прикладных программ;

Ø  проектирование баз данных и разработка программы по формированию результатной информации;

Ø  определение экономического эффекта от внедрения разработанных программных средств.

Объектом исследования является общество с ограниченной ответственностью «Группа компаний «Дагестан - Парус»», г.Махачкала.

Источниками конкретной информации для проведения исследования являются годовая бухгалтерская отчетность предприятия за 2008г.:

Ø форма № 1 "Бухгалтерский баланс";

Ø  форма № 2 "Отчет о прибылях и убытках".

Ø  данные аналитического и синтетического учета по счету 62 "Расчеты с покупателями и заказчиками" и по счету 60 "Расчеты с поставщиками и подрядчиками";

Ø первичные документы.

Рассмотреть применяемые формы расчетов с покупателями и заказчиками, наличные и безналичные расчеты, последние могут осуществляться платежными поручениями, платежными требованиями-поручениями, чеками, аккредитивами, инкассовыми поручениями и актами зачета взаимных требований, так называемые взаимозачеты, специфика данных видов расчетов и методология. И источники информации для учета расчетов предприятия с покупателями и поставщиками, а именно первичная учетная документация: счет, счет-фактура, акт приемки выполненных работ, справка о стоимости выполненных работ и затрат (форма КС-3), товарно-транспортная накладная (форма № 1-2), книга продаж. Проанализировали общеэкономическую характеристику ООО «Группа компаний «Дагестан - Парус»».

Для автоматизации учета расчетов с покупателями и поставщиками используется программа Borland C++ Builder. Используемый компьютер имеет следующую конфигурацию:

Ø  Операционная система: Windows XP Professional (5.1, Build 2600) Service Pack 3 (2600.xpsp.080413-2111);

Ø Процессор:Intel(R)Core(TM)2 DuoCPUE8400@3.00GHz(2 CPUs);

Ø  ОЗУ: DDR3 DIMM 2046MB RAM;

Ø  Монитор: LCD 20 PHILIPS (1600x1200);

Ø  Видео карта: NVIDIA GeForce 9800 GT 512MB,256 bit,DDR3;

Ø  Жесткий диск: HDD IDE 1 TBIT: LaCie Big Disk Extreme 1 TB и Maxtor OneTouch III Turbo 1 TB;

Ø DVD RW AD-7200S;

Ø  Клавиатура: Genius;

Ø  Мышь: Genius.

1. Аналитическая часть

 

.1 Технико-экономическая характеристика объекта управления


В качестве объекта управления мною была выбрана организация ООО «Дагестан - Парус»».

Общество с ограниченной ответственностью «Дагестан - Парус»» действует в соответствии с законодательством Российской Федерации. Общество является юридическим лицом, имеет в собственности обособленное имущество и отвечает по своим обязательствам этим имуществом. Может от своего имени приобретать и осуществлять имущественные и личные неимущественные права, нести ответственность, быть истцом и ответчиком в суде.

Место нахождения РД. г. Махачкала ул. Ломоносова 10.

ООО «Дагестан - Парус»» обладает полной хозяйственной самостоятельностью в вопросах определения формы управления, принятия хозяйственных решений, сбыта, установления цен, оплаты труда, распределения чистой прибыли.

Участники «Общества» не отвечают по его обязательствам и несут риск убытков, связанных с деятельностью «Общества», в пределах стоимости своих вкладов.

ООО «Дагестан - Парус»» имеет самостоятельный баланс, круглую печать с фирменным наименованием и указанием его местонахождения, штампы, фирменные бланки и другие средства визуальной идентификации.

Общество действует на основании Устава, Гражданского кодекса РФ, действующего законодательства РФ. ООО "Дагестан - Парус» учреждается с целью удовлетворения общественных потребностей и извлечения прибыли.

Предметом деятельности общества является:

·        Разработка проектов автоматизации;

·              Установка и настройка программного обеспечения;

·              Обучение пользователей;

·              Анализ финансово-хозяйственной деятельности с целью оптимизации использования программных продуктов ПАРУС по критерию эффективность/затраты;

·              Разработка процедур импорта (экспорта) из (для) других систем в произвольном формате;

·              Расширение функциональных возможностей программных продуктов ПАРУС, путем разработки дополнительных функций, отчетов, разделов базы данных;

·              Разработка новых приложений (как на платформе ПАРУС, так и в виде независимых приложений), учитывающих специфику работы конкретного заказчика;

·              Послегарантийное обслуживание и консультационное сопровождение.

·              Установка , обслуживание и сопровождение ИПО «ГАРАНТ».

·              Продажа и установка антивирусных программ.

 Уставной капитал ООО «Дагестан - Парус»» составляет 100 000 руб. и состоит из номинальной стоимости доли участия. Высшим органом управления ООО «Дагестан - Парус»» является генеральный директор . Раджабазиев Муса Гаджибагандович.

Бухгалтерский учет в Обществе ведется путем двойной записи на счетах бухгалтерского учета, включенных в рабочий план счетов бухгалтерского учета. Рабочий план счетов утвержден на основе Плана счетов бухгалтерского учета, утвержденного приказом Минфина РФ от 23.12.2010 N 183н. Бухгалтерский учет в Обществе ведется по журнально-ордерной форме с применением компьютерной программы «1С: Предприятие». Инвентаризация в Обществе проводится в случаях, предусмотренных законодательством РФ, например при смене материально ответственного лица.

Как в отчетном году на ООО «Дагестан - Парус»» увеличилась на 20% и составила выручка от продаж продукции, товаров, работ, услуг, в 275408 руб. Рост выручки от реализации свидетельствует в свою очередь об увеличении затрат, включенных себестоимость. Показатель себестоимости проданной продукции увеличился в 2011г. на 13% и составила 242183руб.

Увеличение объема производства повлияло в свою очередь на увеличение прибыли от реализации.

Увеличение выручки от продаж более быстрыми темпами, чем себестоимости в отчетном году привело к получению положительного финансового результата от реализации.

Следовательно, валовая прибыль на предприятии в 2011г. возросла почти в 2 раза и составила 33225р. Прибыль от продаж на ООО «Дагестан - Парус»» в отчетном году была уменьшена на величину коммерческих расходов и составила 7022р. В отчетном году отсутствовали управленческие расходы.

На увеличение прибыли от реализации могло оказать влияние так же увеличение удельного веса более рентабельных видов продукции в общем объеме выпуска продукции, а также из-за увеличения заказов на продукцию.

Структурная схема организации ООО «Дагестан - Парус» изображена на рис. 1.1.

·        Бухгалтерия - отдел бухгалтерского учета и отчетности использующий системы автоматизации БУ 1С «Бухгалтерия 8.1» и включающий в себя:

·        Касса организации - получение наличных денег от клиентов и выдача заработной платы.

Функциями отдела являются своевременный учет хозяйственной деятельности организации, предоставление актуальной информации о состоянии организации, составление отчетности, ведение непрерывного бухгалтерского учета;


·        Отдел по работе с клиентами - отдел занимается поддержкой и консультированием клиентов, а так же заключением новых договоров с клиентом и поиском новых рынков сбыта. Отдел делится на:

·        Отдел поддержки - занимается консультирование, поддержкой и сопровождением клиентов;

·        Отдел продаж - занимается поиском новых клиентов, презентациями и предложением услуг и работ организации.

Основными функциями отдела являются ведение переговоров с потенциальными и текущими клиентами, составление договоров, привлечение новых партнеров и поиск новых рынков сбыта;

·        Технический отдел - выполняет работы по внедрению и поддержке систем автоматизации. Состоит из следующих отделов:

·        Серверная - отдел занимающийся развертыванием систем с web-интерфейсом на серверах организации, технической поддержке серверов и масштабированием;

·        Отдел внедрения - работники отдела занимаются анализом деятельности организации клиента, составлением технического задания, модернизацией имеющихся систем и внедрением систем автоматизации.

Функциями отдела являются анализ деятельности организаций клиентов, составление предложений по автоматизации, составление технического задания, внедрение систем автоматизации и их сопровождение.

1.2 Экономическая сущность комплекса задач

Основные формы расчетов с покупателями и поставщиками

В современных условиях, при товарно-денежных отношениях, в процессе купли-продажи, выполнения работ и оказания услуг, удовлетворения различного рода претензий и обязательств, а также распределения и перераспределения денежных средств возникают денежные расчеты.

Последние могут принимать как наличную, так и безналичную форму. Однако в связи с законодательными ограничениями в порядке работы с денежной наличностью и порядке ведения кассовых операций в РФ наличные денежные расчеты между организациями практически не ведутся. Это с вязано с ограничением расчетов по одной сделке с одним контрагентом в сумме, не более 60 000 руб. (сумма расчетов с физическими лицами, когда они не связаны с предпринимательской деятельностью, не ограничена) и наличием ограничения (лимита) остатка по кассе на конец дня, который устанавливается обслуживающим банком. Основную же часть денежных расчетов (80-90%) составляют безналичные денежные расчеты. Они возникает тогда, когда денежные расчеты производятся без непосредственного использования наличных денег, т.е. при перечислении денег по счетам кредитных учреждений или зачетах взаимных требований.

Безналичные расчеты представляют собой денежные расчеты путем записей по счетам в банках, когда деньги списываются со счета плательщика и зачисляются на счет получателя. Безналичные расчеты в хозяйстве организованы по определенной системе, под которой понимается совокупность принципов организации безналичных расчетов, требований, предъявляемых к их организации, определенных конкретными условиями хозяйствования, а также форм и способов расчетов и связанного с ними документооборота.

Формы безналичных расчетов:

Расчеты платежными поручениями. Это - самая распространенная в настоящее время в России форма безналичных расчетов. Платежное поручение представляет собой поручение предприятия обслуживающему банку о перечислении определенной суммы со своего счета. Эта форма расчетов имеет тенденцию более широко использоваться в условиях рыночной экономики.

Расчеты платежными поручениями представляют собой письменное распоряжение владельца счета банку о перечислении определенной денежной суммы с его счета (расчетного, текущего, бюджетного, ссудного) на счет другого предприятия - получателя средств в том же или другом одногороднем или иногороднем банке.

В целях гарантии платежа поставщик может внести в условия сделки акцепт платежного поручения. Поручение акцептуется банком путем депонирования (бронирования) суммы поручения на отдельном балансовом счете. На акцептованном поручении делается соответствующая отметка, подтверждающая депонирование средств для оплаты.

Расчеты платежными требованиями-поручениями. Расчеты платежными требованиями-поручениями являются относительно новым для нашей экономики расчетным документом и, соответственно, новой формой безналичных расчетов.

Платежное требование-поручение представляет собой требование поставщика к покупателю оплатить на основании направленных в обслуживающий банк плательщика расчетных и отгрузочных документов стоимость поставленной по договору продукции, выполненных работ, оказанных услуг и поручение плательщика списать средства с его счета.

Платежные требования-поручения выписываются поставщиками и вместе с коммерческими документами отправляются в банк покупателя, который передает требование-поручение плательщику для акцепта. Плательщик обязан вернуть в банк акцептованное платежное требование-поручение или заявить отказ от акцепта в течение трех дней со дня поступления его в банк плательщика. Платежное требование-поручение принимается к оплате при наличии средств на счете плательщика.

При расчетах платежными поручениям, банк-отправитель по поручению плательщика осуществляет перевод денежных средств в банк-получатель лицу, указанному в поручении. Платежное поручение выписывается, как правило, в трех экземплярах. Первый заверяется оттиском печати и подписями должностных лиц плательщика. Если платежное поручение передается организацией-плательщиком в банк в электронном виде, то для подтверждения его подлинности используется электронная цифровая подпись или тестирующие ключи.

Чек - специальной формы письменное поручение владельца счета обслуживающему его банку произвести перечисление определенной суммы с его счета на счет получателя средств.

Расчетные чеки делятся на чеки из лимитированных и не лимитированных чековых книжек. Для получения лимитированной или нелимитированной чековой книжки организация представляет в банк заявление, где указывает номер счета, с которого будут оплачиваться чеки из этой книжки. Чеки подписывают лица, имеющие право подписывать распоряжения по расчетному и другим счетам. На чеке должен стоять оттиск печати организации.

Вместе с заявлением об открытии лимитированной чековой книжки в банк предоставляется платежное поручение для депонирования средств на лицевом счете чекодателя. Чеки из лимитированной чековой книжки, принятые поставщиками в оплату за товары и услуги, сдаются в обслуживающий их банк (как правило, на следующий день со дня выписки) вместе с реестром чеков.

Денежные средства на лимитированной чековой книжке периодически пополняются за счет средств расчетного или других счетов организации, а также за счет кредитов путем оформления организацией платежного поручения. Синтетический учет операций осуществляется на счете 55, субсчет 2 «Чековые книжки».

Чеки из нелимитированной чековой книжки чаще всего используют для снятия наличных денег с расчетного или валютного счета в кассу организации [7].

Аккредитив - соглашение между плательщиком и банком, по которому последний предоставляет в пользу получателя средств обязательство произвести платеж по отвечающим условиям соглашения документам, представленным получателем. Таким образом, плательщик поручает своему банку произвести за счет депонированных собственных средств (или кредита) оплату товарно-материальных ценностей, работ, услуг по месту нахождения получателя средств на условиях, указанных плательщиком в заявлении на выставление аккредитива. Для открытия аккредитива плательщик подает в банк соответствующее заявление в четырех экземплярах.

Синтетический учет ведут на счете 55, субсчет 1 «Аккредитивы».

Инкассо - банковская расчетная операция, посредством которой банк по поручению своего клиента получает на основании расчетных документов причитающиеся клиенту денежные средства от плательщика за отгруженные в адрес плательщика товаро- материальные ценности и оказанные услуги и зачисляет эти средства на счет клиента в банке.

Источники информации для расчетов с покупателями и поставщиками

Все расчеты между предприятиями по оплате товаров (работ, услуг) оформляются соответствующими документами. Так, при реализации товаров (работ, услуг), необходимо наличие счета поставщика на оплату. Реализация товаров оформляется товарной накладной и счетом-фактурой. Оказанные услуги принимаются к учету на основании акта приемки выполненных работ. Если организация производит доставку товара до покупателя, то выписывается товарно-транспортная накладная (форма 1-Т)[7].

Счет - в счете указываются банковские реквизиты поставщика, цена единицы товара, общая стоимость партии, а также сумма налога, включенного в стоимость товаров.

Счет выписывают в 2 экземплярах:

Ø первый экземпляр - покупателю (заказчику) для оплаты;

Ø  второй экземпляр - поставщику.

Оформляет счет бухгалтер или другой работник организации, уполномоченный на это руководителем (например, бухгалтер). Счет подписывают главный бухгалтер и руководитель.

Выставленные счета подшиваются в хронологическом порядке и хранятся в архиве 5 лет.

Счет-фактура - в соответствии с требованьем Налогового Кодекса РФ, не зависимо от видов деятельности (реализация товаром, выполнение работ или оказание услуг) организация наряду с документами, подтверждающими выполнение обязательств по той или иной сделке (акт ф.2, накладная и т.д.) должна оформлять счет- фактуры.

Счета-фактуры выписывает бухгалтер или работник, уполномоченный на то приказом руководителя. При чем сделать это нужно не позднее пяти дней с даты отгрузки товаров покупателю (даты подписания акта приемки-сдачи выполненных работ, оказанных услуг).

Счет-фактуру оформляют в двух экземплярах:

Ø первый передают покупателю (заказчику);

Ø  второй - поставщику.

На основании полученного счета-фактуры покупатель может принять к вычету сумму НДС, уплаченную поставщику товаров (работ, услуг). Для этого должны быть соблюдены следующие условия:

Ø купленные ценности оприходованы (работы выполнены, услуги оказаны) и оплачены;

Ø  купленные ценности (работы, услуги) приобретены для проведения операций, облагаемых НДС, или для перепродажи;

Ø  на купленные товарно-материальные ценности (работы, услуги) есть счет-фактура, в котором выделена сумма НДС.

Данный порядок действует по 31 декабря 2005 года. В соответствии с изменениями, внесенными в главу 21 Налогового кодекса Федеральным Законом [16] с 01 января 2006 года зачесть НДС по полученным ценностям можно на основании одного лишь счета-фактуры, не оплачивая их поставщику.

Для счета-фактуры предусмотрен типовой бланк. Его форма и порядок заполнения утверждена постановлением Правительства РФ [10]. Перечень обязательных реквизитов счета-фактуры приведен в статье 169 Налогового кодекса РФ (образец - Приложение 1).

Акт приемки выполненных работ - Выполненные работы подрядчик сдает заказчику. Сведения об этих работах заносят в специальный акт. Его форма утверждена постановлением Госкомстата России [11].

Акт о приемке выполненных работ составляют, когда подрядчик (субподрядчик) выполнил строительно-монтажные работы и заказчик (генподрядчик) не имеет к ним претензий. Затем данные из этого документа подрядчик переносит в Справку о стоимости выполненных работ и затрат (форма N КС-3). А заказчик на основании этой справки расплачивается с ним. Форма справки утверждена тем же постановлением Госкомстата России, что и рассматриваемый акт.

Товарно-транспортная накладная (форма № 1-2) - Для товарно-транспортной накладной предусмотрен типовой бланк. Его форма утверждена постановлением Госкомстата России[12]. Накладную оформляют, если организация-продавец должна доставить товары до склада покупателя.

Накладная состоит из двух разделов: товарного и транспортного.

. Товарный раздел заполняет продавец (грузоотправитель).

. Транспортный раздел заполняют продавец и представитель транспортной организации. На основании данных этого раздела производятся расчеты между транспортной организацией и продавцом.

Товарно-транспортную накладную составляют для каждого покупателя и на каждую поездку автомобиля в 4 экземплярах: первый остается у продавца; второй предназначен для покупателя и служит основанием для оприходования товаров; третий и четвертый передают автотранспортной организации. Если на одном автомобиле одновременно перевозится несколько грузов в адрес разных покупателей, накладную выписывают для каждого покупателя отдельно.

Все четыре экземпляра накладной заверяются печатью организации продавца, подписывают работник, отпустивший товары, и представитель автотранспортной организации, принявший груз для перевозки.

Перед отправкой груза продавец должен передать водителю автотранспортной организации второй, третий и четвертый экземпляры. Доставив груз, второй, третий и четвертый экземпляры накладной водитель передает покупателю. Их подписывает работник, принявший товары, и заверяет печатью организации-покупателя. После этого третий и четвертый экземпляры возвращают водителю, а он сдает их в бухгалтерию автотранспортной организации.

Автотранспортная организация должна выписать счет за оказанные услуги и выслать его для оплаты вместе с третьим экземпляром товарно-транспортной накладной заказчику автотранспорта (организации-продавцу) (образец Приложение 2).

Книги продаж - в книге продаж регистрируются выписанные или выставленные счета-фактуры во всех случаях, когда возникает обязанность по исчислению налога на добавленную стоимость (с учетом положений статей 2 и 3 Федерального закона [16]), в том числе при отгрузке (передаче) товаров (выполнении работ, оказании услуг), имущественных прав, при получении оплаты, частичной оплаты в счет предстоящих поставок товаров (выполнения работ, оказания услуг), передачи имущественных прав, при получении средств, увеличивающих налоговую базу, при выполнении строительно-монтажных работ для собственного потребления, при передаче товаров, выполнении работ, оказании услуг для собственных нужд, при возврате принятых на учет товаров, а также при исполнении обязанностей налоговых агентов и при осуществлении операций, не подлежащих налогообложению (освобождаемых от налогообложения).

Счета-фактуры, выданные продавцами при реализации товаров (выполнении работ, оказании услуг), передаче имущественных прав организациям и индивидуальным предпринимателям за наличный расчет, регистрируются в книге продаж. При этом показания контрольных лент контрольно-кассовой техники регистрируются в книге продаж без учета сумм, указанных в соответствующих счетах-фактурах.

При необходимости внесения изменений в книгу продаж регистрация счета-фактуры производится в дополнительном листе книги продаж за налоговый период, в котором был зарегистрирован счет-фактура до внесения в него исправлений. Дополнительные листы книги продаж являются ее неотъемлемой частью.

Регистрация счетов-фактур в книге продаж производится в хронологическом порядке в том налоговом периоде, в котором возникает налоговое обязательство. При получении денежных средств в виде оплаты, частичной оплаты в счет предстоящих поставок товаров (выполнения работ, оказания услуг), передачи имущественных прав продавцом составляется счет-фактура, который регистрируется в книге продаж.

Счета-фактуры, выписанные в одном экземпляре получателем финансовой помощи, денежных средств на пополнение фондов специального назначения, в счет увеличения доходов либо иначе связанных с оплатой товаров (выполнения работ, оказания услуг), имущественных прав, процентов по векселям, процентов по товарному кредиту в части, превышающей размер процента, рассчитанного в соответствии со ставкой рефинансирования Центрального банка Российской Федерации, страховых выплат по договорам страхования риска неисполнения договорных обязательств, регистрируются в книге продаж.

В случае частичной оплаты за отгруженные товары (выполненные работы, оказанные услуги), переданные имущественные права при принятии учетной политики для целей налогообложения по мере поступления денежных средств регистрация продавцом счета-фактуры в книге продаж производится на каждую сумму, поступившую в порядке частичной оплаты, с указанием реквизитов счета-фактуры по этим отгруженным товарам (выполненным работам, оказанным услугам), переданным имущественным правам и пометкой по каждой сумме "частичная оплата2".

Продавцы, выполняющие работы и оказывающие платные услуги непосредственно населению без применения контрольно-кассовой техники, но с выдачей документов строгой отчетности в случаях, предусмотренных законодательством Российской Федерации, регистрируют в книге продаж вместо счетов-фактур документы строгой отчетности, утвержденные в установленном порядке и выданные покупателям, либо суммарные данные документов строгой отчетности на основании описи, составленной по итогам продаж за календарный месяц .

Бухгалтерский учет расчетов с покупателями и поставщиками на предприятии ООО «Дагестан - Парус»

Бухгалтерский учет расчетов с покупателями и поставщиками в ООО «Дагестан - Парус» осуществляется на счете 62 «Расчеты с покупателями и заказчиками» и счет 60 «Расчеты с поставщиками и подрядчиками» , предназначенном для обобщения информации о расчетах с покупателями и поставщиками за реализованные и приобретенные ценности, сданные выполненные работы и предоставленные услуги, согласно расчетным документам.

Все операции, связанные с расчетами за реализованные материальные ценности, выполненные работы или предоставленные услуги, отражаются на счете 62 независимо от времени оплаты.

Счет 62 "Расчеты с покупателями и заказчиками" дебетуется в корреспонденции со счетами 90 "Продажи", 91 "Прочие доходы и расходы" на суммы, на которые предъявлены расчетные документы.

Счет 62 "Расчеты с покупателями и заказчиками" кредитуется в корреспонденции со счетами учета денежных средств, расчетов на суммы поступивших платежей (включая суммы полученных авансов) и т.п. При этом суммы полученных авансов и предварительной оплаты учитываются обособленно.

Аналитический учет по счету 62 "Расчеты с покупателями и заказчиками" ведется по каждому предъявленному покупателям (заказчикам) счету, а при расчетах плановыми платежами - по каждому покупателю и заказчику. При этом построение аналитического учета обеспечивает возможность получения необходимых данных по:

Ø покупателям и заказчикам по расчетным документам, срок оплаты которых не наступил;

Ø покупателям и заказчикам по не оплаченным в срок расчетным документам;

Ø авансам получен.

При отгрузке товаров, продукции, выполнении работ, оказании услуг покупателям организация выставляет им расчетные документы на суммы оплаты и счета-фактуры с выделением в них отдельной строкой суммы НДС, причитающейся к получению от них. Счета-фактуры, выставляемые покупателям и заказчикам, должны регистрироваться в книге продаж в хронологическом порядке в том налоговом периоде, в котором у организации возникает обязательство по уплате НДС.

Выручка от продажи продукции и товаров, а также поступления, связанные с выполнением работ, оказанием услуг (далее выручка) представляют собой доходы организации от обычных видов деятельности.

Выручка принимается к бухгалтерскому учету в сумме, исчисленной в денежном выражении, равной величине поступления денежных средств и иного имущества или величине задолженности покупателей.

Если величина поступления покрывает лишь часть выручки, то выручка, принимаемая к бухгалтерскому учету, определяется как сумма поступления и задолженности покупателей (в части, не покрытой поступлением).

Величина поступления или дебиторской задолженности определяется исходя из цены, установленной договором между организацией и покупателем (заказчиком).

Поступления от продажи основных средств, материалов и иных активов, отличных от денежных средств (кроме иностранной валюты), продукции, товаров, относятся к операционным доходам организации.

На суммы оплаты за отгруженную продукцию, выполненные работы и оказанные услуги организация предъявляет расчетные документы покупателю или заказчику и производит следующую бухгалтерскую запись:

Дебет счета 62 «Расчеты с покупателями и заказчиками» Кредит счета 90 «Продажи».

Погашение дебиторской задолженности покупателей, т.е. поступление выручки, отражается в учете по кредиту счета 62 «Расчеты с покупателями и заказчиками» в корреспонденции со счетами учета денежных средств.

В табл.1.2 приведены все проводки счета 62 «Расчеты с покупателями и заказчиками» используемые на предприятии для учета расчетов.

Таблица1.2

Основные проводки по счету 62 «Расчеты с покупателями и заказчиками»

№ п\п

Содержание хозяйственной части

Корреспондирующие счета

Наименование первичного документа



дебет

кредит


1

2

3

4

5

1

Возвращены покупателям и заказчикам суммы по перерасчетам

62

50

Отчет кассира; РКО

2

Возвращены полученные авансы; возвращена предварительная оплата

62

50

Отчет кассира; РКО

3

Возвращены покупателям и заказчикам излишни полученные суммы

62

51

Выписка банка; платежное поручение

4

Возвращена покупателям и заказчикам излишни полученная сумма иностранной валюты

62

52

Выписка банка с текущего валютного счета

6

Зачтен аванс в счет оплаты товаров, работ, услуг от поставщика

62

62

Накладные, акт приема- передачи выполненных работ, акт о приеме выполненных услуг

7

Отражена сумма недостач и потерь готовой продукции , взысканная покупателем

62

76

Накладные

8

Отражено начисление комиссионного вознаграждения

62

90

Справка бухгалтерии

9

Отражена прибыль прошлых лет признанная в отчетном году

62

91

Справка бухгалтерии; отчеты аудиторов ; акты налоговых проверок; приказ руководителя

10

Списаны положительные курсовые разницы

62

91

Справка бухгалтерии

11

Поступили от покупателей , заказчиков денежные средства в виде авансов, предварительной оплаты

50

62

Отчет кассира; ПКО

12

Зачислен аванс от покупателей и заказчиков

51

62

Выписка банка; платежное поручение

13

Поступили от покупателей денежные средства в счет погашения задолженности за продукцию, работы и услуги

55

62

Выписка со специальных счетов

14

Поступили денежные средства по переводу, но еще не зачислены на счет

57

62

Квитанция

15

Зачтена задолженность поставщику в счет произведенной в его адрес поставки продукции, товаров, работ и услуг

60

62

Счет- фактура

16

Выставлены претензии покупателям, не погасившим в срок задолженность

76

62

Акт инвентаризации, претензии


Все операции, связанные с расчетами за приобретенные материальные ценности, выполненные работы или предоставленные услуги, отражаются на счете 60 независимо от времени оплаты.

Расчеты с поставщиками осуществляется после отгрузки ими товарно- материальных ценностей, выполнения работы, оказания услуг либо одновременно с ними с согласием организации.

В настоящее время организации сами выбирают форму расчетов за поставленную продукцию.

На счете 60 задолженность отражается в пределах сумм акцепта. При обнаружении недостач по поступившим ТМЦ, несоответствия цен, арифметических ошибок счет 60 кредитуют на соответствующую сумму.

Погашение задолженности перед поставщиками отражается по дебиту счета 60 и кредиту счетов учета денежных средств или кредитов банков.

Выданные авансы учитываются по дебиту счета 60 и кредита счетов учета денежных средств.

Суммовые разницы по приобретенному имуществу после его оприходования учитываются на счетах 60 и 91 «прочие доходы и расходы». Курсовые разницы по приобретенному имуществу также отражаются на счетах 60 и 91.

Аналитический учет по счету 60 ведется по каждому предъявленному счету , а расчетов в порядке плановых платежей- по каждому поставщику. Построение аналитического учета должно обеспечивать получение данных о задолженности поставщикам по расчетным документам , срок оплаты которых не наступил ; по не оплаченным в срок расчетным документам; авансам выданным и др.

В табл. 1.3 приведены все проводки счета 60 «Расчеты с поставщиками и подрядчиками» используемые на предприятии для учета расчетов.

 

Таблица 1.3

Основные проводки по счету 60 «Расчеты с поставщиками и подрядчиками»

№ п\п

 Содержание хозяйственной части

Корреспондирующие счета

 Наименование первичного документа



дебет

кредит


1

2

3

4

5

1

Выданы денежные средства из кассы для погашения задолженности перед поставщиками, подрядчиками

60

50

Отчет кассира; РКО

2

Выдан аванс из кассы под поставку товарно-материальных ценностей

60

50

Отчет кассира; РКО

3

Перечислены авансы поставщикам

60

51

Выписка банка; платежное поручение

4

Перечислены авансы постав.

60

55

Выписка со спе.счет

5

Зачтен аванс, перечисленный поставщику при получении от него товарно-материальных ценностей, работ, услуг.

60

60

Документы подтверждающие выполнение обязательства поставщиком

6

Зачтены задолженность поставщику в счет произведенной в его адрес поставки продукции, товара, работ, услуг

60

62

Акт зачета взаимных требований

7

Погашена задолженность перед поставщиками и подрядчиками за счет краткосрочных займов

60

66

Договор займа

8

Погашена задолженность перед поставщиками и подрядчиками за счет долгосрочных займов

60

67

Договор займа

9

Списаны суммы кредиторской задолженности с истекшим сроком давности

60

91-1

Акт инвентаризации расчетов с покуп-ми и поставщиками

10

Списаны положительные курсовые разницы

60

91-1

Справка бухгалтерии

11

Списана задолженность перед поставщиками и подрядчиками в связи с чрезвычайными обстоятельствами

60

99

Акт инвентаризации расчетов с покупателями и поставщиками и прочими дебиторами и кредиторами;

12

Отражена сумма НДС по приобретенным товарам и материально- производственным запасам

60

Накладные; счет- фактура

13

Приняты к оплате счета за работы , услуги , выполненные другой организацией

19

60

Акт о выполненных работах; оказанных услугах

14

Оплачены расходы поставщиков по исправлению брака

28

60

Акт о выполненных работах; оказанных услугах

15

Включены в покупную стоимость товаров расходы на оплату услуг консультантов, посредников, связанные с приобретением товаров , а также транспортные расходы

41

60

Акт о выполненных работах; оказанных услугах

16

Списана стоимость выполненных поставщиками и подрядчиками работ или оказанных услуг, связанных с продажей продукции, работ, услуг

44

60

Акт о выполненных работах; оказанных услугах

17

Списаны на расходы на продажу расходы на рекламу

44

60

Справка бухгалтерии

18

Списаны на расходы на продажу комиссионные вознаграждения, уплачиваемые посредническим организациям при продаже товара

44

60

Договор; отчет комиссионера; счет комиссионера

19

Возвращены поставщиками денежные средства, полученные в виде аванса или предварительной оплаты

50

60

Отчет комиссионера; ПКО

20

Поставщиками возвращены ранее перечисленные им авансовые платежи

51

60

Выписка банка ; платежные поручения

21

Возвращены на специальные счета средства, излишни перечисленные поставщикам

55

60

Выписка со  специальных счетов

22

Зачтен аванс, перечисленный поставщику при получении от него ТМЦ, работ и услуг

60

60

Документы, подтверждающие выполнение обязательств поставщиком

23

Списана на задолженность поставщика недостачи сверх предусмотренных в договоре величин

76

60

Акт о приеме материалов ; акт об установлении расхождения по количеству и качеству при приеме ТМЦ ; претензии

24

Списана на задолженность поставщика несоответствия цен и тарифов, обусловленных договором

76

60

Акт о приеме материалов ; акт об установлении расхождения по количеству и качеству при приеме ТМЦ .


ООО «Дагестан - Парус» учет расчетов с покупателями и поставщиками ведет на активном синтетическом счете 62 «Расчеты с покупателями и заказчиками» и на счете 60 «Расчеты с поставщиками и подрядчиками». На ООО «Дагестан - Парус» расчеты с покупателями и поставщиками осуществляются в наличной и безналичной форме. Отгрузка и отпуск производиться на основании заключенных договоров и осуществляется складом на основании товарно-транспортных накладных и счетов- фактур, которые заносятся в книгу регистрации выданных счетов- фактур, а по мере оплаты данные из счетов- фактур заносятся в книгу продаж. Момент определения выручки от реализации по мере отгрузки продукции. проектирование база данный программа

1.3 Обоснование необходимости и цели использования вычислительной техники

На сегодняшний день практически все предприятия используют в своей деятельности компьютеры, деятельность которых автоматизирована с помощью средств вычислительной техники. Очевидно, что в работе бухгалтерии есть много технической, рутинной работы, которая хорошо поддается автоматизации и внедрению вычислительной техники. Хранение документов в виде компьютерных данных на диске безусловно более целесообразно, чем хранение их в классическом виде, то есть в виде бумаг. Значительно упрощается поиск нужного документа, имеется возможность хранить данные за много лет и не путаться в них, сильно упрощается изменение любого документа, составление многочисленных справок.

Автоматизация учета производится с применением функциональных и надежных АРМ что позволяет снизить трудоемкость работы работника предприятия, что позволяет существенно повысить производительность труда, оперативность обслуживания клиентов, а также уменьшить вероятность ошибок в учете.

Специфика деятельности бухгалтерии позволяет выбрать методом решения создание автоматизированных систем. Это позволит использовать систему людям, не имеющим специальных знаний в области программирования, и одновременно позволит дополнять систему по мере надобности. Автоматизированная система учета продаж можно определить как комплекс информационных ресурсов и программно-технических средств, объединенных для выполнения определенных функций бухгалтера.

Еще до применения компьютеров в учете реализации продукции отдел бухгалтерии сталкивался с множеством проблем, на решение которых уходило много времени и средств. К таким наиболее характерным проблемам относятся:

-    большой объем утомительной бумажной работы: оформление различных форм документов, составление различных отчетов и так далее

-        низкая оперативность и трудоемкость обработки большого потока информации

         несовершенство организации процессов сбора, передачи обработки и выдачи информации, которая снижает качество управления деятельностью отдела сбыта.

Исходя из этих проблем, в финансовом отделе, как и во многих других отделах, просто “напрашивается” необходимость использования компьютеров. Персональные компьютеры являются наиболее широко используемым видом компьютеров, их мощность постоянно увеличивается, а область применения расширяется. Персональные компьютеры могут объединяться в сети, что позволяет десяткам и сотням пользователей легко обмениваться информацией и одновременно получать доступ к общим базам данных. Однако наличие самой вычислительной техники не избавляет от проблем. Необходимо иметь соответствующее программное обеспечение, которое организует и выполняет учет реализации продукции.

В данном дипломном проекте, была разработана автоматизированная система учета документов сотрудника торгового предприятия - программа , направленная на автоматизацию учета документов по совершенным операциям, при работе в организации «Дагестан-Парус». Данная программа позволят решить практически все перечисленные выше проблемы, при этом имеет следующие достоинства:

-снижает затраты на обслуживания и улучшает показатели деятельности компании;

увеличивает объем переработки информации и снижает трудоемкость работ;

не требует большого количества персонала на осуществление учета;

не требует от пользователя каких-либо специальных навыков работы с программой;

Таким образом, имея в распоряжении компьютерную технику и разработанную автоматизированную систему, бухгалтерия избавляется от вышеперечисленных проблем и получает экономический выигрыш.

Программа разработана в среде Borland C++ Builder 6.

Требования к компьютеру для нормального функционирования автоматизированной системы таковы:

Ø  Операционная система: Windows XP Professional (5.1, Build 2600) Service Pack 3 (2600.xpsp.080413-2111);

Ø  Процессор: Intel(R) Core(TM)2 Duo CPU E8400 @ 3.00GHz (2 CPUs);

Ø  ОЗУ: DDR3 DIMM 2046MB RAM;

Ø  Монитор: LCD 20 PHILIPS (1600x1200);

Ø  Видео карта: NVIDIA GeForce 9800 GT 512MB,256 bit,DDR3;

Ø  Жесткий диск: HDD IDE 1 TBIT: LaCie Big Disk Extreme 1 TB и Maxtor OneTouch III Turbo 1 TB;

Ø  DVD RW AD-7200S;

Ø  Клавиатура: Genius;

Ø  Мышь: Genius.

Как уже отмечалось выше, от пользователя не требуется, каких либо специальных навыков работы с программой, однако он должен иметь четкое представление о бухгалтерском учете на предприятии.


1.4 Общая характеристика организации машинной обработки информации


Организуя машинную обработку информации, необходимо в первую очередь продумать наиболее рациональные приемы работы при сборе, обработке и выдаче информации. В результате использования этих приемов в некоторых случаях кардинально меняется сама содержательная постановка комплекса задач: какие-то задачи исчезают или решаются в рамках других, появляются новые задачи и, в связи с этим, происходят изменения в функциях органа управления.

Применение вычислительной техники в решении задачи поставленной в дипломном проекте позволит обеспечить следующие показатели эффективной работы финансового отдела:

высокая оперативность выполнения данного комплекса задач;

удобство пользования программным обеспечением ;

отражение необходимой, наиболее важной информации;

надежность хранения обрабатываемой информации;

минимизацию человеческого фактора;

При правильной обработке программным комплексом задачи позволит намного проще обрабатывать поступающую информацию:

-  информация поступает в компьютер набором его с клавиатуры, с использованием диалогового режима;

-   введенная информация после выполнения обработки автоматически поступает в базу данных;

-   информация, которая наиболее часто используется при вводе, хранится в отдельных файлах в виде справочников;

-   обработанная информация имеет вывод, как на монитор, так и на принтер;

-   информация может легко использоваться для других целей;

-   обработанная информация накапливается в электронном варианте, поэтому можно будет просмотреть ее в любой момент времени.

1.5 Формализация расчётов

Рентабельность (процентный капитал) - показатель экономической эффективности производства на предприятиях, в объединениях, отраслях экономики и в народном хозяйстве в целом. Рентабельность комплексно отражает степень использования материальных, трудовых и денежных ресурсов, а также природных богатств. Рентабельность- показатель эффективности деятельности предприятия, характеризующий уровень отдачи от затрат и степень использования средств. Рентабельность - отношение прибыли к затратам.

Общая рентабельность на предприятии определяется делением валовой прибыли на стоимость имущества:

 ,

где .-рентабельность общая;

- валовая прибыль;

-стоимость имущества.

Рентабельность ОПФ на предприятии определяется делением балансовой прибыли на среднюю стоимость ОПФ:

 ,

где -рентабельность ОПФ;

- балансовая прибыль;

- средняя стоимость ОПФ.

Обобщающим показателем возврата задолженности является оборачиваемость. Показатель ликвидности характеризует скорость с которой она будет превращена в денежные средства (наличность), т. е. Это тоже оборачиваемость. Таким образом, показатель качества и ликвидности дебиторской задолженности может быть её оборачиваемость.

Коэффициент оборачиваемости рассчитывается как отношение объема дохода (выручки) от реализации продукции (работ, услуг) к средней дебиторской задолженности по формуле:

 ,

где - коэффициент оборачиваемости дебиторской задолженности;

ДР - доход от реализации продукции ( работ, услуг);

ДЗ - средняя дебиторская задолженность.

Этот коэффициент показывает, сколько раз задолженность образуется и поступает предприятию за исследуемый период.

Оборачиваемость дебиторской задолженности (ОД), может быть рассчитана и в днях. Этот показатель отражает среднее число дней, необходимое для её возврата. Рассчитывается как отношение количества дней в периоде и коэффициента оборачиваемости:

 или ,

где П - длительность периода;

  - сумма дебиторской задолженности на конец периода.

Иногда оборачиваемость дебиторской задолженности называется периодом погашения дебиторской задолженности. Следует иметь в виду, что чем больше период просрочки задолженности, тем выше риск непогашения.

Показатели оборачиваемости дебиторской задолженности сравниваются:

Ø  за ряд лет,

Ø  со средними по отрасли,

Ø  с условиями договора.

Сравнение фактической оборачиваемости с рассчитанной по условиям договора дает возможность оценить степень своевременности платежей покупателями. Отклонение фактической оборачиваемости от договорной может быть результатом плохой работы по истребованию возврата задолженности, финансовых затруднений у покупателей.

Сумма резерва определяется по результатам инвентаризации дебиторской задолженности на последний день отчетного (налогового) периода в следующем порядке:

 

Р = 1/2 СЗ1 + СЗ2,

где СЗ1 - сомнительная задолженность со сроком возникновения от 45 до 90 дней (включительно);

СЗ2 - сомнительная задолженность со сроком возникновения свыше 90 дней;

P-сумма резерва.

Оценивая состояние оборотных активов, важно изучить качество и ликвидность дебиторской задолженности и дать обобщающую характеристику портфеля дебиторской задолженности. Одним из показателей, используемых для этой цели, является период оборачиваемости дебиторской задолженности (Пд.з.), или период инкассации долгов. Он равен времени между отгрузкой товаров и получением за них наличных денег от покупателей:

 


Для анализа оборачиваемости дебиторской задолженности используются следующие показатели:

Формула расчета НДС:

Налог на добавленную стоимость в том числе, это когда в цену товара уже входит сумма налога.

НДСтч=

 

где: НДСтч - Налог на добавленную стоимость в том числе

СТ - Стоимость

1.6 Обоснование проектных решений по информационному обеспечению комплекса задач

Любое предприятие, учреждение, организацию можно рассматривать как информационную систему, состоящую из элементов, связей между ними, по которым циркулирует некоторая информация, определенным образом представленная, переработанная, передаваемая.

Основные принципы проектирования информационного обеспечения комплекса задач.

ИО комплекса задач, поставленных перед дипломным проектом организован в виде реляционных БД, в которые заносятся из поступающих на предприятие счетов- фактур, накладных, чеков и т.д.

Обоснование выбора модели логической структуры базы данных.

Важнейшим понятием в банке данных является модель данных - формализованное описание, отражающее состав и типы данных, а также взаимосвязи между ними.

В данном дипломном проекте используется реляционная модель представляет объекты и взаимосвязи между ними в виде таблиц, при этом все операции над этой базой данных сводятся к манипулированию таблицами. На этой модели данных базируются почти все современные СУБД для ПЭВМ. Существенными преимуществами реляционной модели данных являются простота представления данных, так как таблицы являются для этого привычной формой, естественный характер формирования запросов, так как они не привязаны жестко к заранее определенной структуре и высокая степень независимости данных, так как интерфейс пользователя не связан с деталями физической структуры памяти и стратегий доступа.

Достоинствами реляционной модели являются:

Ø  процесс проектирования баз данных наиболее формализован,

Ø  вследствие этого реляционная модель имеет более широкие возможности для проектирования баз данных.

Недостатки данной модели:

Ø  низкая производительность при больших объемах баз данных;

Ø  высокая избыточность данных и связанная с этим проблема обеспечения непротиворечивости данных при их обновлении.

Ø  наибольшая полнота понимания и использования пользователями;

Ø  возможность реализации непроцедурных языков запросов;

Ø  более высокий уровень независимости данных.

По сравнению с другими моделями данных можно выделить следующие преимущества реляционной модели:

Ø  простота, за счет использования двумерных таблиц;

Ø  гибкость, за счет возможности использования отношений, которые позволяют получать проекции таблиц в разных плоскостях;

Ø  ясная взаимосвязь атрибутов из различных отношений и файлов;

Ø  независимость данных от прикладной программы;

Ø  простой язык манипулирования данными, основанный на реляционной алгебре, который более доступен для пользователя.

Обоснование выбора формы хранения данных в памяти ЭВМ.

Разработанная система с использованием базы данных, позволяет:

Ø  централизовать информационный фонд системы;

Ø  произвести структурирование данных в виде удобном для проектировщика или разработчика;

Ø  рассчитывать показатели.

Наличие в составе системы управления базами данных (СУБД) средств, ориентированных на разные категории пользователей, делает возможной работу с базой данных не только профессионалов в области обработки данных, но и пользователей, которые не имеют специальных навыков.

Определение целесообразности использования интегрированной БД.

Отметим некоторые достоинства интеграции данных.

Ø  интеграция обеспечивает синхронное поддержание данных для всех приложений (файловые системы не обеспечивают такой поддержки).

Ø  за счет специальной организации устраняется возможная в файловых системах избыточность данных (сведения об объекте БД не дублируются). Как минимум это приводит к сокращению объемов памяти, необходимой для хранения данных.

Ø  благодаря сокращению или устранению дублирования данных повышается уровень их достоверности, существенно проще и эффективнее становятся процедуры обновления.

Ø  развитие концепции БД представляет собой важный шаг в направлении унификации средств организации данных, что позволяет разработчикам приложений не задумываться над вопросами представления данных в среде хранения. Соответствующие интерфейсы поддерживаются автоматически СУБД. Пользователь не знает, где и как хранятся данные, он лишь сообщает системе, с какими данными желает работать и в каком виде желает их получить.

Ø  при переходе к использованию БД появляется возможность обеспечить достаточно высокий уровень независимости приложений от организации данных.

Специфика решения данного комплекса задач заключается в том, что в основном оно ориентировано на пользователей, которые, как правило, не имеют специальной программистской подготовки. При этом необходимо обеспечить пользователю возможность работы в привычных ему терминах, оперировать понятиями и правилами, составляющими суть его профессии. В связи с этим первостепенное значение приобретает рациональная организация диалога между оператором и ЭВМ. Это должен быть диалог, снабженный большим количеством подсказок и инструкций, высвечиваемых непосредственно на экране.

1.7 Обоснование проектных решений по программному обеспечению (внутри машинной технологии) комплекса задач

Автоматическое выполнение вычислительного процесса, доступ пользователей к ЭВМ, выполнение ряда вспомогательных работ при вводе-выводе и переписи информации с одних носителей на другие, а также рациональный режим работы машины обеспечивается программными средствами, или программным (математическим) обеспечением (ПО) ЭВМ. Программное обеспечение (ПО) информационных систем - совокупность программных и документальных средств для создания и эксплуатации систем обработки, данных средствами вычислительной техники.

В качестве основных требований к создаваемой автоматизированной системе можно выделить следующие:

Ø  удобный пользовательский интерфейс;

Ø  быстрый доступ к нужной информации не зависимо от степени частоты использования;

Ø  настройка и адаптируемость к пользовательским потребностям;

Ø  достаточная быстрота реакции на запросы пользователя;

Ø  анализ информации.

Обоснование выбора режима обработки данных.

Разрабатываемые программы все больше и больше направлены на обработку постоянно увеличивающегося объема данных, делать это быстрее, предоставлять пользователю больше выполняемых функций и так далее. В настоящее время широко используется диалоговый режим обработки данных.

Диалоговый режим предполагает активное вмешательство пользователя в процесс работы комплекса и ориентацию на безбумажную технологию. В ходе его выполнения отсутствует заранее установленная последовательность операций обработки данных и дополнительного их ввода.

Диалоговый режим обработки данных организуется в форме прямого двустороннего взаимодействия системы и абонента и без разделения времени. Он применяется для непосредственного и эффективного взаимодействия системы и человека в процессе решения конкретных задач, при отладке программ и компонентов программного обеспечения, при управлении функционированием системы.

При разработке программы будут использованы следующие виды запросов:

Ø  простой запрос (ввод, коррекция и просмотр данных, получение подсказки);

Ø  предложение для выбора (меню функций, меню параметров, вопросы требующие ответа “да/нет”).

Среда выполнения программы

При выборе среды выполнения программы необходимо учитывать несколько факторов, а именно:

Ø  сложность и трудоемкость процесса проектирования программного обеспечения для конкретной среды;

Ø  наличие инструментальных средств разработки программного обеспечения;

Ø  возможность внесения корректив в программу в процессе эксплуатации;

Ø  наличие средств проектирования пользовательского интерфейса;

Ø  скорость выполнения программы;

Ø  надежность работы программы и защищенность от программных сбоев[1].

В качестве среды выполнения программы выбрана операционная система Windows XP.

Удобство интерфейса и богатство возможностей делает Windows оптимальной системой для повседневной работы. Приложения, написанные под Windows, используют тот же интерфейс, поэтому его единообразие сводит к минимуму процесс обучения работе с любым приложением Windows.

Обоснование выбора СУБД и языка программирования для реализации проекта.

Для разработки автоматизированной системы учета расчетов с покупателями и поставщиками использовалась шестая версия системы объектно-ориентированного программирования системы Borland C++ Builder 6 .

C++Builder 6 включает обширный набор средств, которые повышают производительность труда программистов и сокращают продолжительность цикла разработки. Многофункциональная интегрированная среда разработки C++Builder 6 включает компилятор, удовлетворяющий стандарта ANSI/ISO, встроенный дизайнер форм, богатый набор средств для работы с компонентами, инструмент Object Inspector, менеджер проектов и отладчик.++Builder 6 - это единственный компилятор C++, органично объединяющий среду разработки и приложения COM и CORBA для создания сложных систем на базе распределенных объектов. C++Builder 6 предоставляет удобные средства разработки и отладки серверных COM- и CORBA-компонентов на языке C++, которые могут взаимодействовать с различными объектами и клиентскими приложениями Windows, UNIX и Java.

Продукт C++Builder 6 объединяет высокоэффективную среду разработки на C++ и Borland InterBase, мощную кросс-платформенную реляционную базу данных класса предприятия, удовлетворяющую стандарту SQL, которая отличается простотой использования и низкой стоимостью обслуживания.

C++Builder 6 поддерживает основные принципы объектно-ориентированного программирования - инкапсуляцию, полиморфизм и множественное наследование, а также нововведенные спецификации и ключевые слова в стандарте языка C++.++Builder 6 обеспечивает высокое быстродействие при компиляции и сборке 32-разрядных приложений для современных операционных систем Windows, включая OLE взаимодействие клиент-сервер[4].

Основные возможности:

Ø  поддержка языков программирования Delphi для Win32, Delphi для .NET, C++ и C в единой среде;

Ø  ECO III обеспечит создание надежных корпоративных приложений (object relational mapping, transparent object persistence, поддержка исполняемых диаграмм состояний),

Ø  обновленная библиотека визуальных компонент (VCL) позволит ускорить и упростить разработку графического пользовательского интерфейса (GUI), автоматически располагая компоненты в соответствии с настраиваемыми правилами,

Ø  новая система шаблонов кода и другие нововведения среды разработки качественно улучшат работу с исходными текстами и повысят производительность разработки,

Ø  благодаря тесной интеграции с решениями Borland управления жизненным циклом ПО реализуется возможность:

Ø  управления требованиями (Borland CaliberRM);

Ø  управления конфигурациями и изменениями (Borland StarTeam);

Ø  визуального моделирования с использованием технологии LiveSource (Borland Together)[9].

Для установки системы необходим ПК в следующей конфигурации:

Ø  Операционная система: Windows XP Professional (5.1, Build 2600) Service Pack 3 (2600.xpsp.080413-2111);

Ø  Процессор: Intel(R) Core(TM)2 Duo CPU E8400 @ 3.00GHz (2 CPUs);

Ø  ОЗУ: DDR3 DIMM 2046MB RAM;

Ø  Монитор: LCD 20 PHILIPS (1600x1200);

Ø  Видео карта: NVIDIA GeForce 9800 GT 512MB,256 bit,DDR3;

Ø  Жесткий диск: HDD IDE 1 TBIT: LaCie Big Disk Extreme 1 TB и Maxtor OneTouch III Turbo 1 TB;

Ø  DVD RW AD-7200S;

Ø  Клавиатура: Genius;

Ø  Мышь: Genius.

На выбор данного пакета программ повлияли следующие факторы: наличие у разработчика опыта программирования в данной среде, относительно не высокая трудоемкость реализации приложений, позволяющая в то же время обеспечить более высокое быстродействие выполнения программ, эргономичность системы, обеспечение гибкости ПО и высокого уровня управления программами.

1.8 Обоснование проектных решений по технологии сбора, передачи, обработки и выдачи информации


Технологический процесс принято делить на первичный, подготовительный и основной этапы. На первичном этапе обеспечиваются сбор первичной информации, ее регистрация и передача на обработку. Сбор и регистрация информации с помощью ЭВМ может быть: автоматизированной и автоматической. Автоматизированный способ формирования исходной информации предполагает, что операции сбора и регистрации будут выполняться с помощью технических средств, позволяющих заносить данные на машинные носители. Автоматический способ позволяет формировать исходные данные без участия человека.

В моей работе сбор информации осуществляется вводом данных по учету расчетов с покупателями и поставщиками на предприятии с помощью клавиатуры.

Реализация основного этапа позволяет выполнять обработку информации и получать необходимые результаты. На всех этапах выполняется максимум контрольных операций для достижения достоверности и полноты преобразования информации.

Сущность сбора и регистрации, как этапа обработки данных заключается в определении и фиксировании на машинных носителях количественных и качественных значений показателей, отражающих состояние объекта управления. Информация регистрируется либо одновременно, либо после операции сбора.

От полноты, достоверности и своевременности получаемой первичной информации зависит не только решение конкретной экономической задачи, но и эффективность управления в целом. Поэтому важнейшей задачей организации сбора и регистрации данных является наличие системы контроля для обеспечения полноты, правильности, комплектности и непротиворечивости данных.

В целом система сбора и регистрации данных должна охватывать все точки возникновения информации и обеспечивать требуемую степень полноты и достоверности. Выбор и определение количества технических средств зависит от частоты возникновения и объема информации, от ее структуры, от сроков обработки и характера производства при условии выполнения ресурсных ограничений.

Обеспечение достоверности информации до ввода в ЭВМ осуществляется формальной проверкой представляемых документов.

Для передачи информации достаточно принести диск или при необходимости передать с помощью курьера или пересылкой по почте (из филиала в банк) для дальнейшей обработки.

Обработка исходных данных осуществляется при выборе соответствующего пункта меню прикладной программы.

Результатная информация выдается в виде отчетов, с проанализированными данными.

Отчёты выдаются непосредственно при выборе соответствующего пункта меню программы на принтер или на экран, по желанию пользователя.

2.   Проектная часть

.1   Информационное обеспечение комплекса задач

.1.1 Инфологическая или информационная модель и ее описание

В базе данных отражается информация об определенной предметной области. Предметной областью (ПО) называется часть реального мира, представляющая интерес для данного исследования (использования). В автоматизированных информационных системах отражение предметной области представлено моделями данных нескольких уровней. Число уровней моделей будет зависеть от особенностей СУБД. Мы будем рассматривать далее вопросы проектирования баз данных для СУБД, поддерживающих структурированные модели данных. Независимо от того, поддерживаются ли в явном виде отдельно модели логического и физического уровня, с точки зрения методологии все равно можно выделить эти уровни моделей и соответствующие им этапы проектирования баз данных.

Даталогическая модель базы данных (ДЛМ). Даталогическая модель является моделью логического уровня и представляет собой отображение логических связей между элементами данных безотносительно к их содержанию и среде хранения. Эта модель строится в терминах информационных единиц, допустимых в той конкретной СУБД, в среде которой мы проектируем базу данных. Этап создания ДЛМ называется даталогическим проектированием. Описание логической структуры базы данных на языке СУБД называется схемою.

Физическая модель базы данных. Для привязки даталогической модели к среде хранения используется модель данных физического уровня (для краткости часто называемая физической моделью). Эта модель определяет используемые запоминающие устройства, способы физической организации данных в среде хранения. Модель физического уровня также строится с учетом возможностей, предоставляемых СУБД. Описание физической структуры базы данных называется схемой хранения. Соответствующий этап проектирования БД называется физическим проектированием.

СУБД обладают разными возможностями по физической организации данных, в связи с чем сложность и трудоемкость физического проектирования, набор выполняемых шагов различаются для конкретных систем. К числу работ, выполняемых на этапе физического проектирования, относятся: выбор типа носителя, способа организации данных, методов доступа, определение размера физического блока, управление размещением данных на внешнем носителе, управление свободной памятью, определение целесообразности сжатия данных и используемых методов сжатия, оценка физической модели данных. К физическому проектированию относятся и проблемы, связанные с буферизацией (определение числа и размеров буферов, используемых при передаче данных из внешней памяти во внутреннюю, закрепление файлов за буферами). В настоящее время наблюдается тенденция к сокращению работ на стадии физического проектирования. Иногда эти работы вообще бывают скрыты от проектировщика.

Внешняя модель не всегда является точным подмножеством схемы. Некоторые СУБД допускают различия в типах данных, определенных в схеме и подсхеме, и обеспечивают их преобразование, допускаются различный логический порядок следования элементов в схеме и подсхеме, введение в подсхему виртуальных полей и т. д. Если определена подсхема, то пользователь имеет доступ только к тем данным, которые отражены в соответствующей подсхеме, что является одним из способов защиты информации от несанкционированного доступа.

В подсхемах часто задается не только логическая структура части базы данных с точки зрения конкретного пользователя (приложения), но и допустимые режимы обработки в рамках этой подсхемы, что служит дополнительным механизмом защиты информации от разрушения.

Использование аппарата подсхем облегчает работу пользователя, так как он должен знать структуру не всей базы данных, а только той ее части, которая имеет непосредственное отношение к нему; кроме того, эта структура приспособлена к его потребностям.

В тех случаях, когда СУБД в явном виде не поддерживает подсхемы, перечисленные функции могут выполнять другие компоненты системы. Близким к понятию подсхемы является понятие «взгляд» (view), которое в настоящее время широко используется в англоязычной литературе по реляционным СУБД.

Рис. 2.1. Взаимосвязь этапов проектирования БД

 

Инфологическая модель предметной области. Выше мы говорили о трех уровнях моделей, которые поддерживаются СУБД. Но для того чтобы спроектировать структуру базы данных, необходима исходная информация о предметной области. Желательно, чтобы эта информация была представлена в, формализованном виде. Информация, требуемая для проектирования БД, мало зависит от особенностей СУБД. Более того, для проектирования ИС с «небанковской» организацией обычно требуется та же информация. Описание предметной области, выполненное без ориентации на используемые в дальнейшем программные и технические средства, называется инфологической моделью предметной области (ИЛМ).

Под инфологической моделью понимают описание предметной области, выполненное с использованием специальных языковых средств, не зависящих от используемых в дальнейшем программных средств (это по существу блок-схема алгоритма создания базы данных).

Требования к инфологической модели:

Ø адекватное отображение предметной области;

Ø  непротиворечивость;

Ø  должна отражать взгляды и потребности всех пользователей системы;

Ø  однозначная трактовка моделей;

Ø  модель должна быть конечной;

Ø  модель должна быть легко расширяемой, то есть иметь возможность ввода новых (удаления) данных без изменения ранее определенных;

Ø  должна обладать свойствами композиции и декомпозиции (укреплять базу данных или расщеплять);

Ø  должна быть легко реализуемой на ЭВМ;

Ø  должна быть независимой от оборудования и языков организации базы данных на ЭВМ.

В настоящее время не существует какой-либо стандарт или общий принятый способ построения инфологической модели. Для описания инфологической модели используются как языки аналитического (описательного типа), так и графические средства (блок-схемы).

Классом объектов называют совокупность объектов, обладающих одинаковым набором свойств.

Объекты могут быть двух типов:

Ø реальные объекты;

Ø  абстрактные объекты.

Каждому объекту в классе объектов присваивается свое уникальное имя (идентификатор). Каждому классу объектов в модели присваивается уникальное имя.

Связи между объектами и характеризующими его свойствами изображаются в виде линий, соединяющих обозначение объекта и его свойств. Свойства могут быть единичными (например, год рождения) и множественными (например, один студент может знать несколько языков).

Обычно для изображения связей между объектом и его единичным свойством используется единичная стрелка, а для множественных свойств - двойная стрелка.

Свойства могут быть:

Ø  статистическими (постоянные, не изменяющиеся с течением времени);

Ø  динамическими (изменяющиеся с течением времени).

Некоторым объектам из класса объектов присущи свойства, которые не характерны для других объектов из этого же класса.

Такие свойства называются условными.

Кроме связей между объектом и его свойствами в инфологической модели фиксируются связи между объектами разных классов.

Различают следующие виды связей:

Ø  один к одному;

Ø  один ко многим;

Ø  многие к одному;

Ø  многие ко многим.

Инфологическая модель отображает классы объектов и связи между ними.

Для указания этой ситуации существует понятие класс принадлежности.

Инфологическая модель комплекса задач, рассматриваемого в данном дипломном проекте, представлена на рис. 2.2.

Рис. 2.2. Инфологическая модель данных

2.1.2 Характеристика входной информации

Описание входящих документов

Для выполнения автоматизации расчетов с поставщиками и покупателями на предприятиях ООО «Дагестан - Парус» используются данные следующих форм:

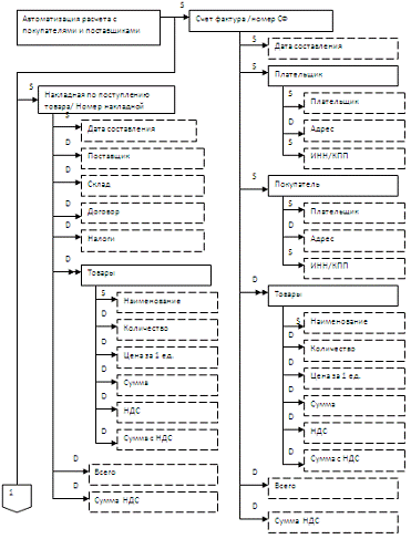
А) Счет-фактура при покупке и реализации товаров со следующими характеристиками:

- № счет - фактуры;

дата составления счета;

продавец;

адрес продавца;

ИНН/КПП продавца;

грузоотправитель и его адрес;

грузополучатель и его адрес;

платежно-расчетный документ;

покупатель;

адрес покупателя;

ИНН/КПП покупателя;

наименования товара;

единица измерения;

количество товаров;

цена за единицу измерения;

стоимость товара без учета налога;

налоговая ставка;

сумма налога по товару;

стоимость товара с учетом налога;

всего к оплате;

сумма налога;

ФИО руководителя;

ФИО главного бухгалтера.

Б) Накладная по поступлению товаров от поставщиков:

номер накладной;

дата оформления документа;

склад;

поставщик;

№ договора;

зачет аванса;

налоги;

наименование товара;

количество товара;

цена за единицу измерения;

стоимость товара без учета налога;

сумма налога товара;

стоимость товара с учетом налога;

итого с учетом НДС;

сумма НДС.

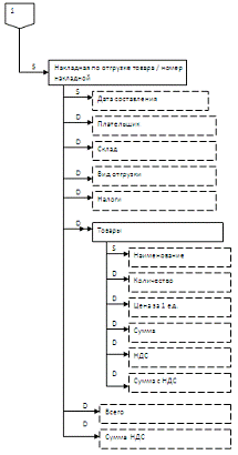
В) Накладная по отгрузке товара:

плательщик;

договор;

склад;

вид отгрузки;

зачет аванса;

налоги;

тип цен;

наименование товара;

цена за единицу измерения;

стоимость товара без учета налога;

стоимость товара с учетом налога;

итого с учетом НДС;

сумма НДС.

Описание файлов базы данных для хранения входной информации

Согласно разработанной инфологической модели данных разработаем структуры таблиц баз данных. Таблица баз данных scfac.db используется для хранения данных заголовочной части счета. Структура приведена в табл.2.1.

Таблица 2.1

Структура базы данных Scfac.db

Наименование поля

тип

длина

Назначение

Nom

A

10

№ счет-фактуры

Dt1

D


 дата составления счета

Prod

A

100

продавец

Adr

A

100

 адрес продавца

Inn

A

20

ИНН/КПП продавца

Grusotp

A

100

грузоотправитель и его адрес

Grusop

A

100

грузополучатель и его адрес

Prsd

A

100

платежно-расчетный документ

Pok

A

100

покупатель

Adr1

A

100

адрес покупателя

Inn1

A

20

ИНН/КПП покупателя

Sum1

$


стоимость товара с учетом налога

Snds

$


сумма налога

Ruk

A

35

ФИО руководителя

Glbuch

A

35

ФИО главного бухгалтера


Таблица баз данных scfac1.db используется для хранения табличной части счета. Структура приведена в табл. 2.2.

Таблица 2.2

Структура базы данных scfac1.db

Наименование поля

тип

длина

Назначение

Nom

A

10

Номер счета

Name

A

50

наименования товара

Ed_izm

A

10

единица измерения

Kol

S


количество товаров

Cena

$


цена за единицу измерения

Sum

$


стоимость товара без учета налога

Nalog

S


налоговая ставка

Snds

$


сумма налога по товару

Sum1

$


стоимость товара с учетом налога


Таблица баз данных nakl_post.db используется для хранения заголовочной части накладной поступления товара. Структура приведена в табл. 2.3.

Таблица 2.3

Структура базы данных nakl_post.db.DBF

Наименование поля

тип

длина

Назначение

1

2

3

4

Nom

A

10

номер накладной

Dt

D


дата оформления документа

Sklad

A

25

склад

Post

A

50

поставщик

Dogov

A

50

№ договора

Zac_av

A

50

зачет аванса

Nalog

A

50

налоги

Snds

$


итого с учетом НДС

Sum1

$


-сумма НДС.


Таблица баз данных nakl_post1.db используется для хранения табличной части накладной по поставке товара. Структура приведена в табл. 2.4.

Таблица 2.4

Структура базы данных nakl_post1.db

Наименование поля

тип

длина

Назначение

Nom

A

10

Номер счета

Name

A

50

наименования товара

Ed_izm

A

10

единица измерения

Kol

S


количество товаров

Cena

$


цена за единицу измерения

Sum

$


стоимость товара без учета налога

Nalog

S


налоговая ставка

Snds

$


сумма налога по товару

Sum1

$


стоимость товара с учетом налога


Таблица баз данных nakl_otg.db используется для хранения заголовочной части накладной отгрузки товара. Структура приведена в табл.2.5.

Таблица 2.5

Структура базы данных nakl_otg.db.DBF

Наименование поля

тип

длина

Назначение

Nom

A

10

номер накладной

Dt

D


дата оформления документа

Sklad

A

25

склад

Наименование поля

тип

длина

Назначение

Post

A

50

Плательщик

Dogov

A

50

№ договора

Vid_ogr

A

50

Вид отгрузки

Zac_av

A

50

зачет аванса

Nalog

A

50

налоги

Typ

A

50

Тип цены

Snds

$


итого с учетом НДС

Sum1

$


-сумма НДС.


Таблица баз данных nakl_otg1.db используется для хранения табличной части накладной по поставке отгрузке товара. Структура приведена в табл.2.6.

Таблица 2.6

Структура базы данных nakl_otg1.db

Наименование поля

тип

длина

Назначение

Nom

A

10

Номер счета

Name

A

50

наименования товара

Ed_izm

A

10

единица измерения

Kol

S


количество товаров

Cena

$


цена за единицу измерения

Sum

$


стоимость товара без учета налога

Nalog

S


налоговая ставка

Snds

$


сумма налога по товару

Sum1

$


стоимость товара с учетом налога


Характеристика постоянной входной информации

К постоянной входной информации можно отнести справочные данные о номенклатуре товара, единиц измерения, данные о складах предприятия, поставщиках товара, данные о заключенных договорах.

Для хранения этой информации необходимо разработать соответствующие таблицы баз данных. Структуры и имена файлов, в которых они будут храниться представлены в табл. 2.7-2.10.

Таблица 2.7

Структура базы данных sklad.db

Наименование поля

тип

длина

Назначение

Kod

A

10

Номер склада

Name

A

50

наименования склада

Prim

A

100

примечание


Таблица 2.8

Структура базы данных tovar.db

Наименование поля

тип

длина

Назначение

Kod

A

10

Код товара

Name

A

50

наименования

Typ

A

20

Тип товара

Proiz

A

35

Страна производитель


Таблица 2.9

Структура базы данных postavsh.db

Наименование поля

тип

длина

Назначение

Kod

A

10

Код поставщика

Name

A

50

наименования

Adr

A

60

Адрес поставщика

Inn/kpp

A

20

ИНН/КПП

phone

A

12

телефон


Таблица 2.10

Структура базы данных dogovor.db

Наименование поля

тип

длина

Назначение

A

10

Номер договора

Tex

M


Текст договора

 

2.1.3 Характеристика результатной информации

Результатную информацию, формируемую в данном программном приложении можно подразделить на два вида: 1) информацию, формируемые на экране; 2) документы, формируемые в виде файлов и выводимые на печать.

К первому типу результатной информации можно отнести информацию для просмотра. Обычно она реализуется в виде отдельных окон с управляющими клавишами, позволяющими управлять подачей информацией на экран. Для просмотра введенных входных документов используются диалоговые окна. Каждое окно позволяет просмотреть данные и выполнить печать соответствующего документа.

Помимо этого можно используя возможности баз данных к быстрой фильтрации и сортировки создать макеты диалоговых окон с возможностью по запросу пользователя производить группировку и сортировку выходной информации.

Ко второму типу выходной информации относятся документы, создаваемые системой, причем эти документы можно сразу отправить на печать. Для создания отчетных документов используется специальный компонент QuickRep позволяющих сформировать макет документа, который хранится в отдельном файле. При использовании специальной функции Print() данный макет формирует отчетный документ и отправляется на активный принтер. В данной работе формируются следующие документы и их макеты:

Ø макет счета фактуры (рис.2.3.);

Ø  макет накладной по отгрузке товара (рис.2.4.);

Ø  макет накладной по поступлению товара (рис.2.5.);

Ø  макет документа отображающей данные книги продаж (рис.2.6.);

Ø  макет, отображающий отчет по продажам (рис.2.7.).

Рис.2.3. Макет счета фактуры

Рис.2.4. Макет накладной по отгрузке товара

Рис.2.5. Макет накладной по поступлению товара

Рис2.6. Макет «Книги продаж»

Рис.2.7. Отчет по продажам

2.2 Машинная реализация комплекса задач


При разработке программного приложения с использованием языка С++ Builder необходимо создать таблицы базы данных проекта. Для этих целей в системе программирования существует инструмент Database DeskTop. С помощью команды New->Table создадим таблицы баз данных и сохраним их в папке BD, которая и будет базой данных проекта. После чего можно приступить непосредственно к программному приложению. Основой приложения являются формы, на которые размещаются компоненты. Особенностью приложений работающих с базами данных является обязательно наличие компонент доступа к данным. В данном приложении использованы компоненты Table, DataSource.

Для представления данных на форме используются компоненты Edit, Label, DBGrid, DBNavigator, DateTimePicker и др.

Проект состоит из множества форм, каждая из которых выполняет одну функцию. После разработки всех форм необходимо определить опции проекта. Для этого используется команда C++ Builder - Project->Option (рис.2.8)

Рис.2.8. Окно опции проекта

2.2.1  Схема взаимосвязи программных модулей комплекса задач

Прежде чем представить схему взаимосвязи программных модулей, представим состав и функции разрабатываемой системы.

Состав и функции системы:

Таблицы базы данных системы:

1.   Таблица баз данных scfac.db используется для хранения данных заголовочной части счета.

2.       Таблица баз данных scfac1.db используется для хранения табличной части счета.

.        Таблица баз данных nakl_post.db используется для хранения заголовочной части накладной поступления товара.

.        Таблица баз данных nakl_post1.db используется для хранения табличной части накладной по поставке товара.

.        Таблица баз данных nakl_otg.db используется для хранения заголовочной части накладной отгрузки товара.

.        Таблица баз данных nakl_otg1.db используется для хранения табличной части накладной по поставке отгрузке товара.

.        Таблица баз данных sklad.db - для хранения данных о складах.

.        Таблица баз данных Tovar.db - для хранения данных о товарах.

.        Таблица баз данных Dogovor.db - для хранения данных о договорах с поставщиками и покупателями.

.        Таблица баз данных postavsh.db - для хранения данных о поставщиках товаров.

Формы (Units)

1.  Form1 - модуль - форма главного окна программного приложения.

2.       Form2- модуль - форма ввода новых данных «Поступление товаров и услуг: Новый товар».

3.  Form3 - модуль - форма просмотра данных «Справочник Контрагенты

4.       Form4 - модуль - форма просмотра данных «Справочник: Склады организации».

.        Form5 - модуль-форма просмотра данных «Справочник: Договора».

.        Form6 - модуль-форма просмотра данных «Справочник Номенклатура».

.        Form7 - форма ввода данных документа «Отгрузка товаров. Продажа».

.        Form8 - форма просмотра книги продаж.

.        Form9 - форма просмотра данных накладных по поступлениям товаров.

.        Form10 - форма ввода нового входного документа «Счета фактура».

.        Form11 модуль - форма просмотр данных введенных в базу данных о накладных - «Отгрузка товаров».

.        Form12- форма просмотра данных введенных в таблицу счета-фактур.

.        Form13- формирование документа «Формирование отчета по продажам»

.        Form14- форма о программе

.        Form15-- формирование документа «Счет фактура»

.        Form16- форма анализа документа «Книга продаж».

.        Form17- формирование документа «Поступление товаров»

.        Form18- формирование отчета «Отгрузка товаров»

Схема взаимосвязи программных модулей представлена на рис. 2.8.

Структура меню программного приложения

Как уже было сказано ранее в данном программном приложении, реализованном на объектно-ориентированном визуальном языке программирования С++ Builder 6, имеется возможность создавать удобные конструкции с использованием различных видов меню. К основным видам меню можно отнести световое, клавишное и кнопочное меню. Все эти виды реализованы в программном приложении. Главное двухуровневое меню реализовано в виде светового (см. рис. 2.9).

Рис.2.9. Настройка меню программного приложения

После настройки компоненты главное меню MainМenu1 оно отражается на форме на верхней строке.

Рис.2.10. Вид главного меню приложения

2.2.2  Детальная блок-схема основных расчетных модулей

В данной работе выполняются операции связанные с расчетами с поставщиками и покупателями. Основными моделями, где выполняются расчеты являются модули формирования счетов фактур, накладных на отгрузку и поступление товаров. В этих модулях рассчитывается сумма платежа за предоставляемые по документу товары. Алгоритм, вложенный в эти модуля аналогичен друг другу. Поэтому представим этот алгоритм в виде детальной блок-схемы. Детальная блок-схема представлена на рис.2.11.

Рис.2.11. Блок-схема программного комплекса

2.2.3 Организация технологического процесса сбора, передачи, обработки и выдачи информации

Для запуска программы необходимо запустить одним из способов из операционной системы windows программный файл проекта Firmaas.exe., который располагается в папке d:\gkas\firmaas.exe. После загрузки программа откроет окно с главным меню программы (рис.2.12).

Рис.2.12. Окно с главным меню системы

Выбирая один из пунктов меню, происходит диалог пользователя с приложением. Основным пунктом является пункт «Данные». Он позволяет не только выполнять ввод данных из входных документов, но и печатать полученные документы. Рассмотрим данный пункт поподробнее. При активации данного пункта меню пользователю будет предложено на выбор осуществить одну из операций. При выборе первого откроется окно представленное на рис.2.13.

Рис.2.13. Форма ввода технико-экономических показателей

При вводе товара программа автоматически считает значения стоимости товаров, НДС и сумм с НДС. Заполнив все поля ввода кнопкой «Сохранить» запишем данные в БД, причем автоматически будет подсчитана сумма счета. После ввода данных можно выполнить печать полученного документа на принтере (рис.2.14).

Рис.2.14. Документ «Счет фактура»

Аналогично можно ввести данные накладных на поступление и отгрузку товаров. В этих формах также имеется возможность выдачи документа на печать (рис.2.15-2.18)

Рис.2.15.Окно ввода данных «Накладная по поступление товара»

Рис.2.16. Документ «Накладная по поступление товара»

Рис.2.17. Окно ввода данных «Накладная по отгрузке товара»

 

Рис.2.18. Документ «Накладная по отгрузке товара»

Помимо указанных отчетных документов программный комплекс формирует два отчета «Отчет по продажам» и «книга продаж». Для составления данных отчетов необходимо выбрать пункт меню «Отчеты». Выбрав соответствующий пункт можно сформировать отчеты (рис2.19б 2.20)

Рис.2.19.Отчет «Отчет по продажам»

Рис.2.20. Отчет «Книга продаж»

Завершение программы выполняется командой меню «Выход».

3. Обоснование экономической эффективности проекта

 

.1 Выбор и обоснование методики расчета экономической эффективности проекта


В соответствии с ГОСТ 24.702-85 целесообразные варианты построения ИС выбираются путем балансирования показателей приращения эффекта Э, получаемого за счет создания или совершенствования ИС и затрат Q. Математически эту задачу формулируют в виде:

MAX Э при Q=const

или в виде обратной задачи:

MIN Q при Э=const

При оценке эффективности ИС используют обобщающие и частные показатели. К основным показателям экономической эффективности относятся:

Ø  расчетный коэффициент эффективности капитальных вложений:

Еp=DП/К,

где DП - годовая экономия (годовой прирост прибыли), руб;

К - единовременные затраты, руб;

Ø  годовой экономический эффект:

Э=DП-К*Ен,

где Ен - нормативный коэффициент эффективности капитальных вложений (Ен=0,15).

Произведение К*Ен в данном случае следует рассматривать как нормативную прибыль, которая должна быть получена от внедрения системы.

Ø  срок окупаемости:

Т=К/DП=1/Ер.

Расчет перечисленных обобщающих показателей предполагает предварительное вычисление частных показателей, характеризующих создаваемую или модернизируемую ИС, таких как:

Ø годовая экономия (годовой прирост прибыли);

Ø  единовременные затраты на разработку и внедрение системы;

Ø  длительность обработки информации;

Ø  надежность технических средств;

Ø  увеличение затрат вследствие ненадежности КТС (комплекса технических средств), руб.;

Ø  достоверность и др.

Годовая экономия DП рассчитывается следующим образом:

DПу=Збп,

где Збп - приведенные к одному году затраты на обработку информации соответственно при существующем и предполагаемом вариантах организации ИС.

Среднегодовые затраты на обработку информации (ЗП,ЗБ), приведенные выше в формуле, должны определятся с учетом всех стадий жизненного цикла ИС:

Зп=(Р+С)/Тэкс+Ф,

где Р - стоимость приобретения и освоения используемых средств автоматизации проектирования, руб.

С - единовременные затраты на создание и внедрение системы, не учитываемые в себестоимости машино-часа, руб.,

Тэкс - предполагаемый срок эксплуатации ИС лет,

Ф - среднегодовые затраты на функционирование ИС (текущие затраты), руб..

Показатель Р равен нулю, если при создании ИС привлекаются только штатные средства программного обеспечения ЭВМ (операционные системы и их утилиты, трансляторы с алгоритмических языков и т.д.). В остальных случаях значение показателя Р определяется на основании соответствующих прейскурантов.

Единовременные затраты на создание ИС (С) в общем виде равны сумме затрат на проектирование (R) и удельных затрат на приобретение, монтаж, наладку используемых средств (КВТ), однако, вследствие того, что КВТ учитывается при расчете себестоимости машино-часа, во избежание двойного счета значение С в большинстве случаев следует принимать равным R.

Единовременные затраты на проектирование R определяются следующим образом:

=Sтз*Tтз+Sтп*Tтп,

где Tтз, Tтп - трудоемкость соответствующей стадии создания системы, Sтз, Sтп - себестоимость чел-дня проектировщика на соответствующей стадии создания системы.

Срок предполагаемой эксплуатации определяется в соответствии с периодами морального старения соответствующей техники (8 лет).

3.2 Расчет показателей экономической эффективности проекта

.2.1 Разработка плана выполнения работ

Для организации работ по созданию автоматизированной системы работы экономиста, необходимо составить оптимальный план выполнения работ. Для этой цели составляется сетевой график и оптимизируется для получения заданной длительности процесса (длина критического пути) и приемлемого коэффициента использования ресурса (более 0.8). Все эти операции можно проделать вручную, что достаточно трудоемко и занимает много времени, вероятность ошибки при этом также велика. выходом из положения является автоматизированная оптимизация сетевого графика с помощью ЭВМ. При этом, от пользователя требуется лишь составление первоначального плана работ.

При разработке данного дипломного проекта были проведены работы:

1.       Постановка технического задания;

.        Согласование технического задания;

.        Анализ технического задания;

.        Выбор методики проектирования программного продукта       ;

.        Сбор необходимых данных для создания программного продукта;

.        Изучение требований к проектируемой системе с точки зрения возможных пользователей;

7.       Разработка аналитической части;

8.       Анализ проделанной работы;

.        Инфологическое проектирование программного продукта;

.        Даталогическое проектирование программного продукта;

.        Разработка алгоритма комплекса решения задач;

.        Анализ проделанной работы;

.        Формирование и заполнение БД;

.        Разработка собственных программных средств;

.        Тестирование разработанного пакета программ;

.        Отладка разработанного программного обеспечения;

.        Выбор методики расчета экономической разработанного пакета программ;

.        Расчет показателей экономической эффективности;

.        Разработка инструкций для пользователей;

.        Оформление пояснительной записки к дипломному проекту.

На основании плана выполнения работ составлена табл.3.1.

Таблица 3.1

i-j

Наименование работы

Z

Tож

1

2

3

4

5

1

0-1

Постановка технического задания

1

1

2

1-2

Согласование технического задания

1

0,5

3

1-3

Анализ технического задания

2

1

4

2-3

Выбор методики проектирования

1

1

5

3-4

Сбор необходимых данных

1

6

6

4-5

Изучение требований к системе с точки зрения возможных пользователей

1

1

7

5-6

Разработка аналитической части

1

17

8

6-7

Анализ проделанной работы

2

0,5

9

7-8

Инфологическое проектирование

1

5

10

8-9

Даталогическое проектирование

1

2

11

9-10

Разработка алгоритма решения задач

1

8

12

9-11

Анализ проделанной работы

2

1,5

13

10-11

Формирование и заполнение БД

1

2

14

11-12

Разработка собственных программных средств

1

20

15

12-13

Опытная эксплуатация

1

1

16

13-14

Отладка разработанного программного обеспечения

1

2

17

14-15

Консультация по экономической эффективности

2

0,5

18

14-16

Расчет экономической эффективности

1

4

19

15-16

Подготовка инструкций для пользователей

1

1

20

16-17

Оформление пояснительной записки к дипломному проекту

1

1


На основе таблицы построим сетевой график(рис 3.5).

Рис. 3.5. Сетевой график

Данный сетевой график имеет параметры: Ткр = 72 дня.

После построения сетевого графика определяются основные временные параметры сетевого графика: ранний      и поздний сроки наступления событий Тi(р), Ti(п); ранние и поздние сроки начала и окончания работ tij (рн), tij(пн), tij(ро), tij(по); резервы времени работ и событий rij(п),rij(св),Ri. Параметры рассчитаны и приведены в таблице 3.2.

Таблица 3.2

№ работы

Код работ

Параметры работ и событий в днях

i

j

tij

Ti(p)

Ti(п)

Tj(p)

Tj(п)

tijрн

tijпн

tijро

tijпо

rijп

rijсв

Ri

1

0

1

1

0

0

1

1

0

0

1

1

0

0

0

2

1

2

0,5

1

1

1,5

1,5

1

1

1,5

1,5

0

1

0

3

1

3

1

1

1

2,5

2,5

1

1,5

2

2,5

0

1,5

0

4

2

3

1

1,5

1,5

2,5

1,5

1,5

2,5

2,5

0

1,5

0

5

3

4

6

2,5

2,5

8,5

8,5

2,5

2,5

8,5

8,5

0

2,5

0

6

4

5

1

8,5

8,5

9,5

9,5

8,5

8,5

9,5

9,5

0

8,5

0

7

5

6

17

9,5

9,5

26,5

26,5

9,5

9,5

26,5

26,5

0

9,5

0

8

6

7

0,5

26,5

26,5

27

27

26,5

26,5

27

27

0

26,5

0

9

7

8

5

27

27

32

32

27

27

32

32

0

27

0

10

8

9

2

32

32

34

34

32

32

34

34

0

32

0

11

9

10

8

34

34

42

42

34

34

42

42

0

34

0

12

9

11

1,5

34

34

44

44

34

42,5

35,5

44

0

42,5

0

13

10

11

2

42

42

44

44

42

42

44

44

0

42

0

14

11

12

20

44

44

64

64

44

44

64

64

0

44

0

15

12

13

1

64

64

65

65

64

64

65

65

0

64

0

16

13

14

2

65

65

67

67

65

65

67

67

0

65

0

17

14

15

0,5

67

67

67,5

68,5

67

68

67,5

68,5

0

67

0

18

14

16

4

67

67

71

71

67

67

71

71

0

67

0

19

15

16

1

67,5

67,5

71

71

67,5

70

68,5

71

0

70

0

20

16

17

1

71

71

72

72

71

71

72

72

0

71

0


Далее определяется продолжительность пути сетевого графика как сумма продолжительностей составляющих его работ. Полный путь, имеющий наибольшую продолжительность, называется критическим Ткр. Для событий критического пути Ri=0, так как Ti(р)=Ti(п). продолжительность критического пути больше продолжительности любого другого пути сетевого графика. Критический путь на сетевом графике выделяется жирной линией. Разность между продолжительностью критического пути и продолжительностью любого полного пути является резервом времени этого пути R:

(Ls)=Tкр-t(Ls).

Расчёт продолжительности и резервов времени путей сетевого графика производится в табл. 3.3.

Таблица 3.3

Расчет продолжительности путей сетевого графика

Обозначение пути

Продолжительность событий пути

T(Ls)

R(Ls)

Примечание

L1

0,1,2,3,4,5,6,7,8,9,10,11,12,13,14,16,17

72

0

Критический путь

L2

0,1,3,4,5,6,7,8,9,10,11,12,13,14,15,16,17

69

3


L3

0,1,2,3,4,5,6,7,8,9,11,12,13,14,15,16,17

61

11


L4

0,1,2,3,4,5,6,7,8,9,10,11,12,13,14,15,16,17

69,5

2,5


L5

0,1,3,4,5,6,7,8,9,11,12,13,14,15,16,17

60,5

11,5


L6

0,1,3,4,5,6,7,8,9,10,11,12,13,14,16,17

71,5

0,5


L7

0,1,2,3,4,5,6,7,8,9,11,12,13,14,16,17

63,5

8,5


L8

0,1,3,4,5,6,7,8,9,11,12,13,14,16,17

64

8


3.2.2 Трудоемкость разработки программного обеспечения

Если известны по опыту работы или заданы по нормативам затраты труда на подготовку описания задачи tо, исследование алгоритма решения задачи tи, разработку блок-схемы алгоритма tа, программирование по готовой блок-схеме tп, отладку программы на ЭВМ tотл, подготовку документации по задаче tд, то трудоемкость разработки программного обеспечения решения задачи можно рассчитать по формуле

t = tо + tи + tа + tп+ tотл +tд

Составляющие затрат труда, в свою очередь, можно определить через условное число операторов в разрабатываемом программном обеспечении. В их число входят операторы, которые необходимо написать программисту в процессе работы над задачей с учетом возможных уточнений в постановке задачи и совершенствования алгоритма. Условное число операторов Q в программе задачи может быть определено по формуле

= qc(1 + p);

где q - предполагаемое число операторов; c - коэффициент сложности программы; p - коэффициент коррекции программы в ходе ее разработки. Помимо названных выше используются коэффициенты квалификации разработчика алгоритмов и программ k, и увеличения затрат труда вследствие недостаточного или некачественного описания задачи В.

При оценке затрат труда на разработку задачи предполагается, что подготовка описания задачи осуществляется одними исполнителями, а все остальные работы - другим Затраты труда на подготовку описания задачи точно определить невозможно, так как это связано с творческим характером работы.

Коэффициенты, используемые при оценке затрат труда на подготовку задачи к решению ее на ЭВМ в автоматизированной системе, характеризуют различные факторы: коэффициент сложности программы с - относительную сложность программ задачи по отношению к так называемой типовой задаче, сложность которой принята равной единице (типовые задачи для разных классов АС могут быть разными, поэтому в процессе создания базовой АС необходимо определять типовую задачу, с трудоемкостью разработки, которой можно будет сравнивать другие задачи в АС данного класса: величина с (лежит в пределах от 1,25 до 2); коэффициент коррекции программы p - увеличение объема работ за счет внесения изменений в алгоритм или программу решения задачи по результатам уточнения постановок и описаний ее, изменения состава и структуры информации, а также уточнений, вносимых разработчиками для улучшения качества самой программы без изменения постановки задачи (на практике при разработке программы в среднем вносится 3-5 коррекций, каждая из которых ведет к переработке от 5 до 10% готовой программы, т.е. величина p находится в пределах 0,05...0,1); коэффициент квалификации разработчика k - степень подготовленности исполнителя к порученной ему работе (он определяется в зависимости от стажа работы и составляет: для работающих до двух лет - 0,8; от двух до трех лет - 1,0; от трех до пяти лет - 1,1-1,2; от пяти до семи лет - 1,3-1,4; свыше семи лет - 1,5-1,6); коэффициент увеличения затрат труда вследствие недостаточного описания задачи В - качество постановки задачи, выданной для разработки программы, в связи с тем, что задачи, как правило, требуют уточнения и некоторой доработки (практика показывает, что в большинстве случаев этот коэффициент в зависимости от сложности задачи принимается от 1,2 до 1,5)[1].

Затраты труда на изучение описания задачи tи с учетом уточнения описания и квалификации программиста могут быть определены по формуле, чел-ч:

и = QB/ (75-85)k

Затраты труда на разработку алгоритма решения задачи tа рассчитываются по формуле, чел-ч:

а = Q/(20-25)k

Затраты труда на составление программы по готовой блок-схеме tп определяются по формуле, чел-ч:

п = Q/ (20-25)k

Затраты труда на отладку программы на ЭВМ tотл рассчитывается по следующим формулам, чел-ч:

отл = Q/(45)k

Затраты труда на подготовку документации по задаче tд определяются по формуле, чел-ч:

д = tдр +tдо,

где tдр -затраты труда на подготовку материалов в рукописи, равные Q/(15-20)k; до - затраты труда на редактирование, печать и оформление документации, равные 0,75tдр.

Полная средняя трудоемкость разработки программы:

Tpп=0.83*Q/k

Рассчитаем трудоемкость разработки программного обеспечения.

=600; c=1,35; p=0,07; k=1,18; B=1,3= qc(1 + p)=600*1,35*(1+0,07)=866.7и = QB/ (75÷85)k = 866.7*1,35/(81*1,18)=11,79 (чел-ч.);а = Q/(20÷25)k = 866.7/(22*1,18)=33,39 (чел-ч.);п = Q/ (20÷25)k = 866.7/(22*1,18)=33,39(чел-ч.);отл = Q/(45)k = 866.7/(45*1,18)=16,32 (чел-ч.);др = Q/(15÷20)k = 866.7/(20*1,18)=36,73 (чел-ч.);до = 0,75tдр = 0,75*36,73=27,54 (чел-ч.);д = tдр + tдо = 36,73+27,54=64,27 (чел-ч.);

t = tо + tи + tа + tп + tотл + tд =195,12(чел-ч.) /8 =24 чел. дней.

Итак, трудоемкость разработки программы - 24 (чел. дней).

3.2.3 Расчет единовременных затрат на проектирование и отпускной цены программного продукта

Затраты на разработку программы состоят из:

Ø прямой производственной заработной платы (Фзарп);

Ø  дополнительной заработной платы (Фдоп.зарп) - 15 - 20 % от основной производственной заработной платы;

Ø  начислений на заработную плату (Н) - 13 % от общей заработной платы;

Ø  услуги сторонних организаций (Смаш);

Ø  накладных расходов (Нр=(Фзарп+Фдоп.зарп+Н+Смаш)*b/(1-b), b=0,2);

Ø  отчислений в пенсионный фонд (Фпенс) - 22 % от общей заработной платы;

Ø  отчислений на социальное страхование (Фсоц.стр.) - 2,9% от общей заработной платы;

Ø  отчислений на медицину (Фмед) - в ФФОМС 5.1 % от общей заработной платы, в ТФОМС 0 % от общей заработной платы.

Вычислим себестоимость одного чел.-дня на стадии Т1 (Ткр-Т2=72-24 =48) когда не пользовались средствами проектирования (S1):

= (Фзарп + Фдоп.зарп + Н + Фпенс + Фсоц.стр + Фмед + Нр) / 26 = (2240.39+ 448.08 + 349.5 + 537.69 + 77.97 + 83.34 + 763.24) / 26 = 173.09 руб.

Фзарп=1650+((4800/(26*8))*21)+((5500/(26*8))*4)=2240.39руб.

Фдоп=0,2*Фзарп=0,2*2240.39 =448.08 руб.

Н=(Фзарп+Фдоп)*13%=(2240.39+448.08)*13%=349.5 руб.

Фпенс=(Фзарп+Фдоп)*22%= (2240.39+448.08)*22%=591.46 руб.

Фсоц.страх.=(Фзарп+Фдоп)*2.9%=(2240.39+448.08)*2.9%=77.97 руб.

Фмед=(Фзарп+Фдоп)*5,1%=(2240.39+448.08)*5.1%=137.11 руб.

Нр=(Фзарп+Фдоп+Н+Смаш)*b/(1-b)= (2240.39+448.08+349.5+15)* *(0,2/(1-0,2)) =763.24 руб.

Вычислим себестоимость одного чел.-дня на стадии Т2 когда разработчики пользовались средствами проектирования.

S2 = S1 + (Cмаш + Смаш * b/(1-b)) = 173.09 + (15+ 15*0.2/(1-0.2)) = 191.84 руб.

По формуле для R получим:

= S1*T1 + S2*T2 =173.09 * 48 + 191.84 * 24 = 15145,96 руб.

Определим отпускную цену (Сотп) разработанной программы с учетом нормативной чистой прибыли, налога на прибыль, налога на добавленную стоимость, которые определяются соответственно как 15% от себестоимости (R), 20% от прибыли и 18% от добавленной стоимости:

Стоимость программы (Ц) равна:

Ц = R +0.15* R /(1-0.2) =15145.96+0.15*15145.96/0,8= 17985,83 руб.

Сотп = Ц + 0,18*Ц =17985,83+0,18*17985,83= 21223,28 руб.

При этом нормативная чистая прибыль равна 0.15*R =0,15*15145,96= =2271,89 руб.

3.2.4 Расчет единовременных среднегодовых затрат на функционирование системы

Общим критерием целесообразности автоматизации решения экономических задач является достигаемое этим повышение эффективности производства посредством совершенствования системы управления.

Сопоставим показатели, полученные в дипломном проекте, с показателями базового варианта обработки информации (ручной технологии).

Экономическая эффективность оценивается трудовыми и стоимостными показателями, которые позволяют измерить экономию от внедрения проекта машинной обработки информации относительно базового варианта.

Таблица 3.4

Ручная обработка

Наименование операции технологического процесса решения комплекса задач

Оборудование

Ед. Изм.

Объем работы

Норма выработки в час

Трудоемкость (гр.5: гр.6)

1

2

3

4

5

6

7

 1.

Прием, регистрация входящих документов

 -- - ---

 док-т

100

13

7,7

 2.

Заключение договора на покупку и доставку товара

--------

 док-т

100

10,59

9,44

 3.

Заполнения заявки на заказ товара

--------

 док-т

100

6

16,67

 4.

Составление накладных и доставка товара

--------

 док-т

100

2

50

 5.

Оплата товара

--------

 док-т

100

9

11,11

 6.

Контроль, регистрация, выдача документов

--------

док-т

200

10,3

15,85

Одноразовое решение:



110,77

Итого за год:



1329,3

№ п/п

Среднечасовая з/пл оператора (руб.)

Часовая амортизация (руб.)

Часовая стоимость накладных расходов (руб.)

Стоимость работы оборудовании (гр.8+гр.9+ +гр.10)

Стоимостные затраты (гр.7хгр.11) (руб.)

1

8

9

10

11

12

1.

28,84

 ------

17,3

46,15

355,36

2.

28,84

 ------

17,3

46,15

435,66

3.

28,84

 ------

17,3

46,15

769,32

4.

28,84

 ------

17,3

46,15

2307,5

5.

28,84

 ------

17,3

46,15

512,73

6.

28,84

 ------

17,3

46,15

731,48

Одноразовое решение:


5112,05

Итого за год:


61344,6

Пояснения к табл. 3.4:

. Нвыр1= 3600 / (Вод+Впк+Врд) = 3600 / (60+90+120) = 13

где    Вод - время ознакомления с документом;

Впк - время проверки кодов;

Врд - время регистрации документа.

. Нвыр2 =3600/(Вп+Возн+Вз)=3600/(100+120+120)=18 ,

где    Вп - время поиска соответствующего документа;

Возн - время ознакомления с документом;

Вз- время заполнения документа.

         Н выр3 = 3600 / (Вп+Вз) = 3600 / (0,5+600 ) = 6 ,

где Вп - время поиска соответствующего документа;

Вз- время заполнения заявки на заказ товара.

. Hвыр4 = 3600 /(Всн+Вдт) = 3600 / (600+1200) = 2 ,

где Всн - время на составление накладной;

Вдт - время на доставку товара.

. Нвыр5= 3600 / (Возн+Вон) = 3600 / (300+100) =9 ,

где Возн - время ознакомления с накладной;

Вон - время на оплату накладной.

. Hвыр6 = 3600 / (Вз * Кзс + Впз + Вв1 + Вв2) = (0,64 * 60 + 50 + 110 + 150) = 10,3,

где Впз - время поиска записи в списке документов;

Вв1 - время вычисления по строкам;

Вв2 - время подсчета общих итогов;

Вз - время записи одного знака;

Кзс - количество знаков в строке.

Средняя з/пл операторов = (з/пл за месяц ) / (количество дней х длительность рабочей смены ) = 4500 / (26 х 6 ) = 28,85 руб.

Накладные расходы = 60% от основной з/пл = 28,85 х 0,6 = 17,15;

Среднегодовые затраты при ручной обработке информации равны сумме затрат по всем операциям: 61344,6 руб.

Таблица 3.5

Машинная обработка

№ п/п

Наименование операции технологического процесса решения комплекса задач

Оборудование

Ед. изм.

Объем работы

Норма выработки в час

Трудоемкость (гр.5: гр.6)

1

2

3

4

5

6

7

 1.

Прием и регистрация первичных документов

 ------

 док-т

100

18

5,56

2.

Ввод данных в ЭВМ

ПЭВМ IBM PС intel core 2 duo

 знак

3000

9000

0,33

 3.

Визуальный контроль введенных данных и корректировка в случае обнаружения ошибки

ПЭВМ IBM PС intel core 2 duo

 знак

3000

3600

0,83

 4.

Обработка исходных данных

ПЭВМ IBM PС intel core 2 duo

 док-т

100

27,69

3,6

5.

Учет расчетов

ПЭВМ IBM PС intel core 2 duo

 док-т

200

10,59

18,89

6.

Печать выходных форм

ПЭВМ IBM PС intel core 2 duo

 док-т

200

116,87

1,71

7.

Контроль, регистрация, выдача документов

ПЭВМ IBM PС intel core 2 duo

 док-т

200

10,3

19,42


Одноразовое решение:





50,34

Итого за год:




604,08

№ п/п

Средне-часовая з/пл оператора (руб.)

Часовая амортизация (руб.)

Часовая стоимость накладных расходов (руб.)

Стоимость работы оборудовании (гр.8+гр.9+ +гр.10)

Стоимостные затраты (гр.7хгр.11) (руб.)

1

8

9

10

11

12

1.

28,84

------

17,3

46,15

256,59

2.

28,84

0,8

17,3

46,95

15,49

3.

28,84

0,8

17,3

46,95

38,99

4.

28,84

0,8

17,3

46,95

169,02

5.

28,84

0,8

17,3

46,95

886,89

6.

28,84

0,8

17,3

46,95

80,28

7.

28,84

0,8

17,3

46,95

911,77


Одноразовое решение:

2359,03


Итого за год:

28308,36


Пояснения к табл. 3.5:

. Нвыр1= 3600/ Врег = 3600/200= 18 ,

где    Врег - время регистрации документа.

. Нвыр2 = 3600 / Внз = 3600 / 0,4 = 9000 ,

где    Внз - время набора одного знака.

. Нвыр3 = 3600 / (Ввк + Вк )= 3600 / (0,6 + 0,4) = 3600,

где    Ввк - время визуального контроля; Вк - время корректировки.

. Нвыр4 = 3600 / Вобр.д = 3600 / 130 = 27,69,

где    Вобр.д - время обработки данных.

. Нвыр5 = 3600/(Врдз + Вркз + Врко + Вродз + Врср) = 3600/(60 + 60 + 60 + 60 + 100) = 10,59 руб.,

где Врдз - время расчета дебиторской задолженности ;

Вркз - время расчета кредиторской задолженности;

Врко - время расчета коэффициента оборачиваемости;

Вродз- время расчета оборачиваемости дебиторской задолженности;

Врср - время расчета суммы резерва.

. Нвыр6 = 3600 / (Вфд + Кз/Сп )= 3600 /( 0,5+ 8000/264 )=116,88

где Вфд - время формирования документа;

Кз - среднее количество знаков в документе;

Сп - скорость принтера (зн/сек).

. Нвыр7=3600/(Вз*Кзс+Впз+Вв1+Вв2)=(0,64*60+50+110+150) = 10,3,

где Впз - время поиска записи в списке документов;

Вв1 - время вычисления по строкам;

Вв2 - время подсчета общих итогов;

Вз - время записи одного знака;

Кзс - количество знаков в строке.

Среднегодовые затраты при машинной обработке информации равны сумме затрат по всем операциям: Ф=28308,36 руб.

3.2.5 Расчет показателей экономической эффективности.

1. Расчетный коэффициент эффективности капитальных вложений:

р= DП/ R,

где DП - годовая экономия (годовой прирост прибыли), руб.;

R - единовременные затраты, руб.

Зп=(Р+С)/Тэкс+Ф =21223,275/8+28308,36 =30961,269 руб.

DП = Зб - Зп = 61344,6 -28308,36 = 33036,24 руб.р =DП/R = 33036,24\15145,96=2,18 руб.

. Годовой экономический эффект:

Э = DП - R* Ен,

где Ен - нормативный коэффициент эффективности капитальных вложений (Ен= 0,15).

Э = 33036,24- 15145,96*0,15 = 30764,35 руб.

Eн*R=1968,369 - нормативная прибыль от внедрения системы.

. Срок окупаемости:

Т = R/DП = 1/Ер.

Т = 15145,96/33036,24 =1 / 2,18= 0,46 года.

Заключение

В ходе выполнения дипломного проекта мной полностью было исследовано предприятие ООО «Дагестан - Парус», рассмотрена структура объекта, принципы функционирования его подразделений, проанализирован документооборот предприятия. В итоге результатом моего дипломного проекта явилась спроектированная система баз данных, содержащих достаточную информацию для построения автоматизированной системы учета расчетов с покупателями и поставщиками на предприятии.

Программно-техническая реализация системы базируется на использовании персонального компьютера PENTIUM Intel Core 2 duo и программа Borland C++ Builder .

При выполнении проекта использовалась специальная литература и документация рассматриваемой предметной области - учета расчетов с покупателями и поставщиками на предприятии.

В процессе выполнения дипломного проекта я создал автоматизированную систему учета расчетов с покупателями и поставщиками на предприятии, на основе реальных данных ООО «Дагестан - Парус»

Результаты, полученные в процессе дипломного проектирования, представляют практический интерес, так как использование разработки в ООО «Дагестан - Парус» позволяет повысить уровень качества, оперативности и достоверности учета расчетов с покупателями и поставщиками на предприятии. Что ведет к улучшению производственно-технических показателей, а также к улучшенному контролю над учетом расчетов с покупателями и поставщиками.

Список использованной литературы

1. Абдулгалимов А.М., Агаларов Я.М., Кадимов М.Д., Агаларова З.Я. «Дипломное проектирование». Методические указания по выполнению дипломного проекта. Для студентов специальности 080801 - «Информационные системы в экономике», - Махачкала: ДГТУ, 2002г.

. Абдулгалимов А.М., Мурадов М.М., Филенко А.Д. «Методические указания к выполнению лабораторного практикума по дисциплине «Базы данных»: в 3-х частях» Махачкала, ДГТУ, 2006.- 75с.

. Абдулгалимов А.М. «Курс лекций по дисциплине «Информационная безопасность»», Махачкала, ДГТУ, 2008-2009гг.

. Архангельский А.Я. «Программирование в С++ Builder 6» - Москва: «Издательство БИНОМ» , 2008г.- 1152с.

.Баканов М.И., Шеремет А.Д «Теория экономического анализа». Учебник. - 6-ое изд. - Москва: Финансы и статистика, 2007г., 257с.

6.Головизина А.Т., Архипова О.И.. Теория бухгалтерского учета. Курс лекций. - М.: ОАО «ТК Велби», 2004. - 216 с.

7.Ларионова А.Д. Под ред.- М.: «Проспект», 2005. - 392 с. «Бухгалтерский учет»

8. Маркарьян Э.А., Герасименко Г.П., Маркарьян С.Э. «Экономический анализ хозяйственной деятельности». Учебное пособие, Москва, 2008.- 552с.

9.Пахомов Б.И. «Самоучитель С/С++ и С++ Builder 2007 ». - СПб.: БХВ- Петербург, 2008.- 672 с.

10. Постановление от 2 декабря 2000 г. N 914 об утверждении правил ведения журналов учета полученных и выставленных счетов-фактур, книг покупок и книг продаж при расчетах по налогу на добавленную стоимость (в ред. Постановлений Правительства РФ от 15.03.2001 N 189, от 27.07.2002 N 575, от 16.02.2004 N 84, от 11.05.2006 N 283, с изм., внесенными решением Верховного Суда РФ от 10.07.2002 N ГКПИ2001-916).

11. Постановление от 11 ноября 1999 г. N 100 об утверждении унифицированных форм первичной учетной документации по учету работ в капитальном строительстве и ремонтно-строительных работ.

. Постановление от 28 ноября 1997 г. N 78 об утверждении унифицированных форм первичной учетной документации по учету работы строительных машин и механизмов, работ в автомобильном транспорте.

. Приказ от 22 июля 2003 г. N 67н о формах бухгалтерской отчетности организаций (в ред. Приказов Минфина РФ от 31.12.2004 135н, от 18.09.2006 №115н).

14.Устав и учетная политика ООО «Дагестан - Парус» 1998г.

. Уткин В.Б., Балдин К.В. «Информационные системы в экономике». Учебник для студентов ВУЗа - 2-ое изд.- Москва: Издательский центр «Академия», 2006г.

16. Федеральный закон о внесении изменений в главу 21 части второй налогового кодекса российской федерации и о признании утратившими силу отдельных положений актов законодательства российской федерации о налогах и сборах №119-ФЗ от 01 января 2005 г. (в ред. Федерального закона от 28.02.2006 N 28-ФЗ, с изм., внесенными Федеральным законом от 27.07.2006 N 137-ФЗ).

Приложение

//---------------------------------------------------------------------------

#include <vcl.h>

#pragma hdrstop

//---------------------------------------------------------------------------("Unit1.cpp", Form1);("Unit2.cpp", Form2);("Unit3.cpp", Form3);("Unit4.cpp", Form4);("Unit5.cpp", Form5);("Unit7.cpp", Form7);("Unit6.cpp", Form6);("Unit10.cpp", Form10);("Unit8.cpp", Form8);("Unit9.cpp", Form9);("Unit11.cpp", Form11);("Unit12.cpp", Form12);("Unit13.cpp", Form13);("Unit17.cpp", Form27);("Unit18.cpp", Form18);("Unit14.cpp", Form14);("Unit15.cpp", Form15);("Unit16.cpp", Form16);

//---------------------------------------------------------------------------WinMain(HINSTANCE, HINSTANCE, LPSTR, int)

{

{>Initialize();>CreateForm(__classid(TForm1), &Form1);>CreateForm(__classid(TForm2), &Form2);>CreateForm(__classid(TForm3), &Form3);>CreateForm(__classid(TForm4), &Form4);>CreateForm(__classid(TForm5), &Form5);>CreateForm(__classid(TForm7), &Form7);>CreateForm(__classid(TForm6), &Form6);>CreateForm(__classid(TForm10), &Form10);>CreateForm(__classid(TForm8), &Form8);>CreateForm(__classid(TForm9), &Form9);>CreateForm(__classid(TForm11), &Form11);>CreateForm(__classid(TForm12), &Form12);>CreateForm(__classid(TForm13), &Form13);>CreateForm(__classid(TForm27), &Form27);>CreateForm(__classid(TForm18), &Form18);>CreateForm(__classid(TForm14), &Form14);>CreateForm(__classid(TForm15), &Form15);>CreateForm(__classid(TForm16), &Form16);>Run();

}(Exception &exception)

{>ShowException(&exception);

}(...)

{

{Exception("");

}(Exception &exception)

{>ShowException(&exception);

}

}0;

}

//-------------------------------

//---------------------------------------------------------------------------

#include <vcl.h>

//---------------------------------------------------------------------------("Unit1.cpp", Form1);("Unit2.cpp", Form2);("Unit3.cpp", Form3);("Unit4.cpp", Form4);("Unit5.cpp", Form5);("Unit7.cpp", Form7);("Unit6.cpp", Form6);("Unit10.cpp", Form10);("Unit8.cpp", Form8);("Unit9.cpp", Form9);("Unit11.cpp", Form11);("Unit12.cpp", Form12);("Unit13.cpp", Form13);("Unit17.cpp", Form27);("Unit18.cpp", Form18);("Unit14.cpp", Form14);("Unit15.cpp", Form15);("Unit16.cpp", Form16);

//---------------------------------------------------------------------------WinMain(HINSTANCE, HINSTANCE, LPSTR, int)

{

{>Initialize();>CreateForm(__classid(TForm1), &Form1);>CreateForm(__classid(TForm2), &Form2);>CreateForm(__classid(TForm3), &Form3);>CreateForm(__classid(TForm4), &Form4);>CreateForm(__classid(TForm5), &Form5);>CreateForm(__classid(TForm7), &Form7);>CreateForm(__classid(TForm6), &Form6);>CreateForm(__classid(TForm10), &Form10);>CreateForm(__classid(TForm8), &Form8);>CreateForm(__classid(TForm9), &Form9);>CreateForm(__classid(TForm11), &Form11);>CreateForm(__classid(TForm12), &Form12);>CreateForm(__classid(TForm13), &Form13);>CreateForm(__classid(TForm27), &Form27);>CreateForm(__classid(TForm18), &Form18);>CreateForm(__classid(TForm14), &Form14);>CreateForm(__classid(TForm15), &Form15);>CreateForm(__classid(TForm16), &Form16);>Run();

}(Exception &exception)

{>ShowException(&exception);

}(...)

{

{Exception("");

}(Exception &exception)

{>ShowException(&exception);

}

}0;

}

//-------------------------------

//---------------------------------------------------------------------------

#include <vcl.h>

#pragma hdrstop

//---------------------------------------------------------------------------("Unit1.cpp", Form1);("Unit2.cpp", Form2);("Unit3.cpp", Form3);("Unit4.cpp", Form4);("Unit5.cpp", Form5);("Unit7.cpp", Form7);("Unit6.cpp", Form6);("Unit10.cpp", Form10);("Unit8.cpp", Form8);("Unit9.cpp", Form9);("Unit11.cpp", Form11);("Unit12.cpp", Form12);("Unit13.cpp", Form13);("Unit17.cpp", Form27);("Unit18.cpp", Form18);("Unit14.cpp", Form14);("Unit15.cpp", Form15);("Unit16.cpp", Form16);

//---------------------------------------------------------------------------WinMain(HINSTANCE, HINSTANCE, LPSTR, int)

{

{>Initialize();>CreateForm(__classid(TForm1), &Form1);>CreateForm(__classid(TForm2), &Form2);>CreateForm(__classid(TForm3), &Form3);>CreateForm(__classid(TForm4), &Form4);>CreateForm(__classid(TForm5), &Form5);>CreateForm(__classid(TForm7), &Form7);>CreateForm(__classid(TForm6), &Form6);>CreateForm(__classid(TForm10), &Form10);>CreateForm(__classid(TForm8), &Form8);>CreateForm(__classid(TForm9), &Form9);>CreateForm(__classid(TForm11), &Form11);>CreateForm(__classid(TForm12), &Form12);>CreateForm(__classid(TForm13), &Form13);>CreateForm(__classid(TForm27), &Form27);>CreateForm(__classid(TForm18), &Form18);>CreateForm(__classid(TForm14), &Form14);>CreateForm(__classid(TForm15), &Form15);>CreateForm(__classid(TForm16), &Form16);>Run();

}(Exception &exception)

{>ShowException(&exception);

}(...)

{

{Exception("");

}(Exception &exception)

{>ShowException(&exception);

}

}0;

}

//-------------------------------

//---------------------------------------------------------------------------

#include <vcl.h>

#pragma hdrstop

#include "Unit3.h"

#include "Unit2.h"

#include "Unit1.h"

#include "Unit7.h"

//#include "Unit14.h"

//---------------------------------------------------------------------------

#pragma package(smart_init)

#pragma resource "*.dfm"*Form3;

//---------------------------------------------------------------------------

__fastcall TForm3::TForm3(TComponent* Owner)

: TForm(Owner)

{

}

//---------------------------------------------------------------------------__fastcall TForm3::FormClose(TObject *Sender, TCloseAction &Action)

{(Form2->Visible)

{->Edit3->Text = Table1Name->AsString;

}(Form7->Visible)

{->Edit3->Text = Table1Name->AsString;

}

//if (Form14->Visible)

//{

//Form14->Edit7->Text = Table1Name->AsString;

//}

//

}

//---------------------------------------------------------------------------__fastcall TForm3::FormCreate(TObject *Sender)

{->Active = true;

}

//---------------------------------------------------------------------------

//---------------------------------------------------------------------------

#include <vcl.h>

#pragma hdrstop

#include "Unit3.h"

#include "Unit2.h"

#include "Unit1.h"

#include "Unit7.h"

//#include "Unit14.h"

//---------------------------------------------------------------------------

#pragma package(smart_init)

#pragma resource "*.dfm"*Form3;

//---------------------------------------------------------------------------

__fastcall TForm3::TForm3(TComponent* Owner)

: TForm(Owner)

{

}

//---------------------------------------------------------------------------__fastcall TForm3::FormClose(TObject *Sender, TCloseAction &Action)

{(Form2->Visible)

{->Edit3->Text = Table1Name->AsString;

}(Form7->Visible)

{->Edit3->Text = Table1Name->AsString;

}

//if (Form14->Visible)

//{

//Form14->Edit7->Text = Table1Name->AsString;

//}

//

}

//---------------------------------------------------------------------------__fastcall TForm3::FormCreate(TObject *Sender)

{->Active = true;

}

//---------------------------------------------------------------------------

//---------------------------------------------------------------------------

#include <vcl.h>

#pragma hdrstop

#include "Unit5.h"

#include "Unit1.h"

#include "Unit2.h"

#include "Unit7.h"

//---------------------------------------------------------------------------

#pragma package(smart_init)

#pragma resource "*.dfm"*Form5;

//---------------------------------------------------------------------------

__fastcall TForm5::TForm5(TComponent* Owner)

: TForm(Owner)

{

}

//---------------------------------------------------------------------------__fastcall TForm5::FormCreate(TObject *Sender)

{->Active = true;

}

//---------------------------------------------------------------------------__fastcall TForm5::FormDeactivate(TObject *Sender)

{(Form2->Visible)

{->Edit6->Text = Table1->FieldByName("Nom_d")->AsString+ " от "+->FieldByName("Dt")->AsString;

}(Form7->Visible)

{->Edit4->Text = Table1->FieldByName("Nom_d")->AsString+ " от "+->FieldByName("Dt")->AsString;

}

}

//---------------------------------------------------------------------------

#include <vcl.h>

#pragma hdrstop

#include "Unit6.h"

#include "Unit1.h"

#include "Unit7.h"

//---------------------------------------------------------------------------

#pragma package(smart_init)

#pragma resource "*.dfm"*Form6;

//---------------------------------------------------------------------------

__fastcall TForm6::TForm6(TComponent* Owner)

: TForm(Owner)

{

}

//---------------------------------------------------------------------------__fastcall TForm6::Edit1Change(TObject *Sender)

{SearchOptions;<<loCaseInsensitive<<loPartialKey;->Locate("Name",Edit1->Text,SearchOptions);

}

//---------------------------------------------------------------------------__fastcall TForm6::Table1AfterScroll(TDataSet *DataSet)

{

//Label1->Caption= "Поиск";

}

//---------------------------------------------------------------------------__fastcall TForm6::FormDeactivate(TObject *Sender)

{

// if (Form12->Visible)

//{

//Form12->Edit1->Text = Table1->FieldByName("Name")->AsString;

//Form12->Edit2->Text = Table1->FieldByName("Kod")->AsString;

//Form7->Edit11->Text = Table1->FieldByName("Kod")->AsString;

//}

//if (Form10->Visible)

//{

//Form10->Edit4->Text = Table1->FieldByName("Nomen")->AsString;

//Form10->Edit8->Text = Table1->FieldByName("Cena")->AsString;

//Form10->Edit7->Text = Table1->FieldByName("Kod")->AsString;

//}

}

//---------------------------------------------------------------------------

#include <vcl.h>

#include <math.h>

#include <stdio.h>

#pragma hdrstop

#include "Unit7.h"

#include "Unit1.h"

#include "Unit3.h"

#include "Unit4.h"

#include "Unit5.h"

#include "Unit18.h"

//#include "Unit18.h"

//---------------------------------------------------------------------------

#pragma package(smart_init)

#pragma resource "*.dfm"*Form7;

//---------------------------------------------------------------------------

__fastcall TForm7::TForm7(TComponent* Owner)

: TForm(Owner)

{

}

//---------------------------------------------------------------------------__fastcall TForm7::Button1Click(TObject *Sender)

{(!Form3->Visible) Form3->Show();

}

//---------------------------------------------------------------------------__fastcall TForm7::Button4Click(TObject *Sender)

{->Date = Date();->Append();

}

//---------------------------------------------------------------------------__fastcall TForm7::Button3Click(TObject *Sender)

{(!Form4->Visible) Form4->Show();

}

//---------------------------------------------------------------------------__fastcall TForm7::Button7Click(TObject *Sender)

{->Active= true;->Filter = "Nom='"+Edit5->Text+"'";->Filtered =true;->First();

// Table2->First();ss=0;(!Table2->Eof)

{=ss+Table2Sum->AsFloat;->Next();

}->First();->Caption=FloatToStr(ceil(ss*118)/100);->Caption=FloatToStr(ceil(ss*18)/100);->Edit();Nom->AsString = Edit5->Text;Dt1->AsDateTime=DateTimePicker1->Date;Platel->AsString = Edit3->Text;Dogov->AsString=Edit4->Text;Sklad->AsString=Edit6->Text;Vid_otg->AsString=ComboBox1->Text;Zac_av->AsString=ComboBox2->Text;Nalogy->AsString=ComboBox3->Text;Typ_cen->AsString=ComboBox4->Text;->FieldByName("Vse")->AsFloat = StrToFloat(Label16->Caption);->FieldByName("Nds")->AsFloat = StrToFloat(Label17->Caption);->FieldByName("Komm")->AsString = Edit1->Text;->Post();

}

//---------------------------------------------------------------------------__fastcall TForm7::Button8Click(TObject *Sender)

{->Append();->Edit();Nom->AsString = Edit5->Text;Nds->AsInteger = 18;

//Table2->Post();->Edit();

}

//---------------------------------------------------------------------------__fastcall TForm7::FormShow(TObject *Sender)

{->Active=true;->Active=true;ss;->Date=Table1Dt1->AsDateTime;->Text=Table1Nom->AsString;->Text=Table1Platel->AsString;->Text=Table1Dogov->AsString;->Text=Table1Sklad->AsString;->Text=Table1Vid_otg->AsString;->Text=Table1Zac_av->AsString;->Text=Table1Nalogy->AsString;->Text=Table1Typ_cen->AsString;->Active= true;->Filter = "Nom='"+Edit5->Text+"'";->Filtered =true;->First();

// Table2->First();=0;(!Table2->Eof)

{=ss+Table2Sum->AsFloat;->Next();

}->First();->Caption=FloatToStr(ceil(ss*118)/100);->Caption=FloatToStr(ceil(ss*18)/100);

}

//---------------------------------------------------------------------------__fastcall TForm7::Table2CalcFields(TDataSet *DataSet)

{Sum->AsFloat = Table2Kol->AsInteger*Table2Cena->AsFloat;Snds->AsFloat = (Table2Kol->AsInteger*Table2Cena->AsFloat

*Table2Nds->AsInteger)/100;Sum1->AsFloat = Table2Sum->AsFloat + Table2Snds->AsFloat;

}

//---------------------------------------------------------------------------__fastcall TForm7::Table1AfterScroll(TDataSet *DataSet)

{ss;->Date=Table1Dt1->AsDateTime;->Text=Table1Nom->AsString;->Text=Table1Platel->AsString;->Text=Table1Dogov->AsString;->Text=Table1Sklad->AsString;->Text=Table1Vid_otg->AsString;->Text=Table1Zac_av->AsString;->Text=Table1Nalogy->AsString;->Text=Table1Typ_cen->AsString;->Active= true;->Filter = "Nom='"+Edit5->Text+"'";->Filtered =true;->First();

// Table2->First();=0;(!Table2->Eof)

{=ss+Table2Sum->AsFloat;->Next();

}->First();->Caption=FloatToStr(ceil(ss*118)/100);->Caption=FloatToStr(ceil(ss*18)/100);

}

//---------------------------------------------------------------------------__fastcall TForm7::Button6Click(TObject *Sender)

{->Close();

}

//---------------------------------------------------------------------------__fastcall TForm7::Button2Click(TObject *Sender)

{(!Form5->Visible) Form5->Show();

}

//---------------------------------------------------------------------------__fastcall TForm7::Button5Click(TObject *Sender)

{->Filter = "Nom='"+Edit5->Text+"'";->Filtered=true;->Filter = "Nom='"+Edit5->Text+"'";->Filtered=true;->QuickRep1->Preview();->Filtered=false;

}

//---------------------------------------------------------------------------

//---------------------------------------------------------------------------

#include <vcl.h>

#pragma hdrstop

#include "Unit8.h"

//---------------------------------------------------------------------------

#pragma package(smart_init)

#pragma resource "*.dfm"*Form8;

//---------------------------------------------------------------------------

__fastcall TForm8::TForm8(TComponent* Owner)

: TForm(Owner)

{

}

//---------------------------------------------------------------------------

//---------------------------------------------------------------------------

#include <vcl.h>

#pragma hdrstop

#include "Unit9.h"

#include "Unit1.h"

//---------------------------------------------------------------------------

#pragma package(smart_init)

#pragma resource "*.dfm"*Form9;

//---------------------------------------------------------------------------

__fastcall TForm9::TForm9(TComponent* Owner)

: TForm(Owner)

{

}

//---------------------------------------------------------------------------__fastcall TForm9::FormShow(TObject *Sender)

{->Active=true;->Active=true;->Filter="Nom ='"+DBEdit1->Text+"'";->Filtered=true;

}

//---------------------------------------------------------------------------__fastcall TForm9::Table1AfterScroll(TDataSet *DataSet)

{->Active=true;->Active=true;->Filter="Nom ='"+DBEdit1->Text+"'";->Filtered=true;

}

//---------------------------------------------------------------------------__fastcall TForm9::Table2CalcFields(TDataSet *DataSet)

{->Active= true;

//Table2->Edit();Sum->AsFloat = Table2Kol->AsInteger*Table2Cena->AsFloat;Snds->AsFloat = (Table2Kol->AsInteger*Table2Cena->AsFloat

*Table2Nds->AsInteger)/100;Sum1->AsFloat = Table2Sum->AsFloat + Table2Snds->AsFloat;

}

//---------------------------------------------------------------------------

//---------------------------------------------------------------------------

#include <vcl.h>

#include <Math.hpp>

#include <math.h>

#include <stdio.h>

#pragma hdrstop

#include "Unit10.h"

#include "Unit1.h"

#include "Unit14.h"

#include "Unit15.h"

//---------------------------------------------------------------------------

#pragma package(smart_init)

#pragma resource "*.dfm"*Form10;

//---------------------------------------------------------------------------

__fastcall TForm10::TForm10(TComponent* Owner)

: TForm(Owner)

{

}

//---------------------------------------------------------------------------__fastcall TForm10::Button4Click(TObject *Sender)

{->Append();->Date = Date();nom=0;=Table1->RecordCount;->Text =IntToStr(nom+1);

}

//---------------------------------------------------------------------------__fastcall TForm10::FormShow(TObject *Sender)

{->Active=true;->Active=true;

}

//---------------------------------------------------------------------------__fastcall TForm10::Button1Click(TObject *Sender)

{->Filter = "Nom='"+Edit10->Text+"'";->Filtered =true;->First();

// Table2->First();ss=0;(!Table2->Eof)

{=ss+Table2Sum->AsFloat;->Next();

}->First();->Text = ceil(ss*118)/100;->Text = ceil(ss*18)/100;->Edit();Nom->AsString= Edit10->Text;Dt->AsDateTime=DTsc1->Date;->FieldByName("Prod")->AsString = Edit1->Text;->FieldByName("Adr")->AsString = Edit2->Text;->FieldByName("Inn")->AsString = MaskEdit1->Text;->FieldByName("Grotp")->AsString = Edit4->Text;->FieldByName("Grpol")->AsString = Edit5->Text;->FieldByName("Prsc")->AsString = Edit6->Text;->FieldByName("Pok")->AsString = Edit7->Text;->FieldByName("Adr2")->AsString = Edit8->Text;->FieldByName("Inn1")->AsString = MaskEdit2->Text;->FieldByName("Ruk")->AsString = Edit13->Text;->FieldByName("Glbuch")->AsString = Edit14->Text;->FieldByName("Snal")->AsFloat = StrToFloat(Edit11->Text);->FieldByName("Sum")->AsFloat = StrToFloat(Edit12->Text);->Post();

}

//---------------------------------------------------------------------------__fastcall TForm10::Button5Click(TObject *Sender)

{->Append();->Edit();Nom->AsString = Edit10->Text;Nal->AsInteger = 18;->Edit();->Filter = "Nom='"+Edit10->Text+"'";->Filtered =true;

}

//---------------------------------------------------------------------------__fastcall TForm10::Table2CalcFields(TDataSet *DataSet)

{->Active= true;Sum->AsFloat = Table2Kol->AsInteger*Table2Cen->AsFloat;Snds->AsFloat = (Table2Kol->AsInteger*Table2Cen->AsFloat

*Table2Nal->AsInteger)/100;Sum1->AsFloat = Table2Sum->AsFloat + Table2Snds->AsFloat;

}

//---------------------------------------------------------------------------__fastcall TForm10::Table1AfterScroll(TDataSet *DataSet)

{->Text = Table1Nom->AsString;->Date = Table1Dt->AsDateTime;->Text = Table1->FieldByName("Grotp")->AsString;->Text = Table1->FieldByName("Grpol")->AsString;->Text = Table1->FieldByName("Prsc")->AsString;->Text = Table1->FieldByName("Pok")->AsString;->Text = Table1->FieldByName("Adr2")->AsString;->Text = Table1->FieldByName("Inn1")->AsString;->Active= true;->Filter = "Nom='"+Edit10->Text+"'";->Filtered =true;->First();

// Table2->First();ss=0;(!Table2->Eof)

{=ss+Table2Sum->AsFloat;->Next();

}->Text = ceil(ss*118)/100;->Text = ceil(ss*18)/100;

}

//---------------------------------------------------------------------------__fastcall TForm10::Button3Click(TObject *Sender)

{->Filter = "Nom='"+Edit10->Text+"'";->Filtered=true;->QuickRep1->Preview();->Filtered=false;

}

//---------------------------------------------------------------------------

//---------------------------------------------------------------------------

#include <vcl.h>

#pragma hdrstop

#include "Unit11.h"

#include "Unit1.h"

//---------------------------------------------------------------------------

#pragma package(smart_init)

#pragma resource "*.dfm"*Form11;

//---------------------------------------------------------------------------

__fastcall TForm11::TForm11(TComponent* Owner)

: TForm(Owner)

{

}

//---------------------------------------------------------------------------__fastcall TForm11::Table1AfterScroll(TDataSet *DataSet)

{->Active=true;->Active=true;->Filter="Nom='"+DBText4->Caption+"'";->Filtered=true;

}

//---------------------------------------------------------------------------__fastcall TForm11::FormShow(TObject *Sender)

{->Active=true;->Active=true;->Filter="Nom='"+DBText4->Caption+"'";->Filtered=true;

}

//---------------------------------------------------------------------------__fastcall TForm11::Table2CalcFields(TDataSet *DataSet)

{->Active= true;Sum->AsFloat = Table2Kol->AsInteger*Table2Cena->AsFloat;Snds->AsFloat = (Table2Kol->AsInteger*Table2Cena->AsFloat

*Table2Nds->AsInteger)/100;Sum1->AsFloat = Table2Sum->AsFloat + Table2Snds->AsFloat;

}

//---------------------------------------------------------------------------

#include <vcl.h>

#pragma hdrstop

#include "Unit12.h"

#include "Unit1.h"

//---------------------------------------------------------------------------

#pragma package(smart_init)

#pragma resource "*.dfm"*Form12;

//---------------------------------------------------------------------------

__fastcall TForm12::TForm12(TComponent* Owner)

: TForm(Owner)

{

}

//---------------------------------------------------------------------------__fastcall TForm12::FormShow(TObject *Sender)

{->Active=true;->Active=true;->Filter="Nom='"+DBText1->Caption+"'";->Filtered=true;

}

//---------------------------------------------------------------------------__fastcall TForm12::Table1AfterScroll(TDataSet *DataSet)

{->Active=true;->Active=true;->Filter="Nom='"+DBText1->Caption+"'";->Filtered=true;

}

#include <vcl.h>

#pragma hdrstop

#include "Unit13.h"

#include "Unit1.h"

//---------------------------------------------------------------------------

#pragma package(smart_init)

#pragma resource "*.dfm"*Form13;

//---------------------------------------------------------------------------

__fastcall TForm13::TForm13(TComponent* Owner)

: TForm(Owner)

{

}

//---------------------------------------------------------------------------__fastcall TForm13::QRSubDetail1AfterPrint(TQRCustomBand *Sender,BandPrinted)

{->Filter="Nom='"+Table1Nom->AsString+"'";->Filtered=true;

}

//---------------------------------------------------------------------------__fastcall TForm13::Table2CalcFields(TDataSet *DataSet)

{Sum->AsFloat = Table2Kol->AsInteger*Table2Cena->AsFloat;Snds->AsFloat = (Table2Kol->AsInteger*Table2Cena->AsFloat

*Table2Nds->AsInteger)/100;Sum1->AsFloat = Table2Sum->AsFloat + Table2Snds->AsFloat;

}

//---------------------------------------------------------------------------

#include <vcl.h>

#pragma hdrstop

#include "Unit16.h"

//---------------------------------------------------------------------------

#pragma package(smart_init)

#pragma resource "*.dfm"*Form16;s1=0,s2=0;

//---------------------------------------------------------------------------

__fastcall TForm16::TForm16(TComponent* Owner)

: TForm(Owner)

{

}

//---------------------------------------------------------------------------__fastcall TForm16::QuickRep1BeforePrint(TCustomQuickRep *Sender,&PrintReport)

{s1=0,s2=0;

}

//---------------------------------------------------------------------------__fastcall TForm16::QRSubDetail1AfterPrint(TQRCustomBand *Sender,BandPrinted)

{=s1+Table1Sum->AsFloat;=s2+Table1Snal->AsFloat;

}

//---------------------------------------------------------------------------__fastcall TForm16::GroupFooterBand1BeforePrint(TQRCustomBand *Sender,&PrintBand)

{->Caption=FloatToStr(s1);->Caption=FloatToStr(s2);

}

//---------------------------------------------------------------------------

//---------------------------------------------------------------------------

#include <vcl.h>

#pragma hdrstop

#include "Unit17.h"

#include "Unit2.h"

//---------------------------------------------------------------------------

#pragma package(smart_init)

#pragma resource "*.dfm"*Form27;

//---------------------------------------------------------------------------

__fastcall TForm27::TForm27(TComponent* Owner)

: TForm(Owner)

{

}

//----

//---------------------------------------------------------------------------

#include <vcl.h>

#pragma hdrstop

#include "Unit18.h"

#include "Unit7.h"

//---------------------------------------------------------------------------

#pragma package(smart_init)

#pragma resource "*.dfm"*Form18;i=0;

//---------------------------------------------------------------------------

__fastcall TForm18::TForm18(TComponent* Owner)

: TForm(Owner)

{

}

//---------------------------------------------------------------------------__fastcall TForm18::QRSubDetail2BeforePrint(TQRCustomBand *Sender,&PrintBand)

{++;->Caption=IntToStr(i);

}

//---------------------------------------------------------------------------__fastcall TForm18::QuickRep1AfterPrint(TObject *Sender)

{=0;

}

Похожие работы на - Автоматизированная система учета расчетов с покупателями и поставщиками на предприятии на основе данных ООО 'Дагестан-Парус'

 

Не нашли материал для своей работы?
Поможем написать уникальную работу
Без плагиата!
Без нейросетей!