Система централизованного контроля параметров судовой энергетической установки
Министерство транспорта Российской
Федерации
Федеральное агентство морского и
речного транспорта
ФГОУ ВПО
"Морская государственная
академия имени адмирала Ф.Ф.Ушакова"
Судомеханический факультет
Кафедра судовой электроавтоматики
Курсовая работа
по дисциплине "Судовые
информационно-измерительные системы"
на тему: "Система
централизованного контроля параметров судовой энергетической установки"
Специальность 240600 "Эксплуатация судового
электрооборудования и средств автоматики"
Выполнил: Бровкин В.Н.
Шифр 090414
Руководитель:Самойленко А.Ю.
Новороссийск
СОДЕРЖАНИЕ
. Структурная схема системы контроля
2. Расчёт датчика и нормирующего измерительного
преобразователя
. Блок измерений
. Блок контроля и сигнализации
. Другие блоки системы
. Описание работы системы
Литература
1 Структурная схема системы контроля
контроль судовая
энергетическая установка
Рисунок 1- Структурная схема СЦК
В состав структурной схемы входят:
В качестве датчиков (первичных измерительных преобразователей) Д1… Д6
используются терморезисторы - металлические термометры сопротивления,
преобразующие изменение температуры в изменение сопротивления. Каждый датчик
включается в неуравновешенный мост, являющийся частью нормирующего
преобразователя.
Нормирующие преобразователи НП1…НП6 обеспечивают унифицированный выходной
сигнал, независимо от диапазона изменения выходных сигналов датчиков. Это
необходимо для дальнейшей обработки сигналов в СЦК.
Блок сравнения (БС) содержит сравнивающее устройство (СУ), по числу
каналов. На один вход каждого СУ поступает сигнал с НП, на второй - сигнал
уставки на срабатывание сигнализации. Для всех каналов, уставки вырабатываются
блоком уставок (БУ) в виде уровней постоянного напряжения Uуст. При превышении входным сигналом
значения уставки, на выходе СУ появляется сигнал высокого уровня, поступающий
на соответствующий вход блока контроля и сигнализации (БКС) и вызывающий в
конечном итоге срабатывание сигнализации.
Блок задержки времени (БЗ) предназначен для задержки срабатывания
сигнализации и повышает устойчивость работы БКС в реальных условиях
эксплуатации.
Блок контроля и сигнализации (БКС) предназначен для выработки группы
тревожных сигналов разного назначения и разных видов. Он работает в
автоматическом режиме, поочередно опрашивая сигналы на входах БС. С появлением
на выходе любого СУ сигнала, он должен обеспечить следующие виды сигнализации:
¾ обобщенный световой сигнал, свидетельствующий, что сигнал
любого из каналов превысил заданную уставку (лампа H);
¾ обобщенный электрический сигнал - для подачи в другие системы
или в выносные блоки сигнализации в каютах механиков, электромеханика и т.д.;
¾ сигнал управления звуковой сигнализацией, для приведения в
действие звуковой сигнализации в машинном отделении при превышении уставки по
любому из каналов;
¾ индивидуальный световой сигнал, позволяющий идентифицировать
номер «срабатывающего» канала (лампы Н1…Н6);
Характер
подачи тревожных звуковых и световых сигналов должен изменяться после
восприятия обслуживающим персоналом. Для подачи сообщения в СЦК о том, что
тревожный сигнал принят, имеется кнопка S3
«квитирование», после нажатия которой звуковая сигнализация прекращается, а
свечение 
изменяется
с пульсирующего на постоянное. Данный алгоритм срабатывания сигнализации и ее
реакции на ответ человека (квитирование) общепринят в судовых СЦК. Звуковая
сигнализация «ревун» предназначена лишь для привлечения внимания человека в
момент превышения заданного, обычно предельного или опасного значения
контролируемого параметра. Особенно в шумном машинном отделении судна.
Пульсирующая световая сигнализация дублирует звуковую и, кроме того, позволяет
среди большого количества оборудования пультов и панелей управления
центрального поста управления судна быстро найти систему, подавшую тревожный
сигнал.
Обобщенные
электрический и световой сигналы (с постоянным свечением), а также
индивидуальный световой сигнал сохраняются до тех пор, пока значение
контролируемого параметра не станет меньше уставки. После чего автоматически
снимаются.
Блок
измерения (БИ), работающий на цифровое отсчетное устройство (ЦОУ), предназначен
для выборочного измерения значения любого из параметров, контролируемых СЦК, а
также заданной по нему уставки. При измерении номер канала задается спаренным
переключателем S1 (S1.1 и S2.2), а вид измеряемой величины - параметр или уставка
- выбирается переключателем S2. В показанном на схеме положении переключателей
измеряется уставка по каналу 2. В нижнем положении S2 измеряется
температура по этому каналу.
2.
Выбор датчиков и нормирующих измерительных преобразователей
.1
Требования, предъявляемые к датчику и нормирующему преобразователю и исходные
данные к расчету
В
качестве датчика используем термометр сопротивления. Термометр сопротивления
должен соответствовать следующим требованиям:
¾ датчик должен обеспечивать измерение заданной максимальной
температуры;
¾ датчик по возможности должен иметь наименьшую стоимость;
¾ датчик должен обладать линейной зависимостью сопротивления от
температуры;
Исходные данные для выполнения расчета согласно расчету следующие:
¾ количество контролирующих каналов:
i=10
¾ максимальное контролируемое значение температуры:
t=400
¾ минимальное контролируемое значение температуры:
.2 Выбор и расчет датчика
Учитывая исходные данные для расчета и с учетом того, что контролируемая
температура t=400
выбираем согласно источника [2]
платиновый термометр сопротивления ТСМ, имеющий номинальное сопротивление 100
Ом. Сопротивление выбиралось из соображений снижения влияния сопротивления
соединительных проводов.
Характеристика датчика представлена на рисунке 2.
Изменение сопротивления в функции температуры выражается формулой:
,
где

температура

;
R0=100 Ом
a = 3,94×10-3 1/0C ;
b = -5,8×10-7 1/0C.
Ом
На
основании (1) произведем расчет и построим таблицу 1,для построения реальной
характеристики датчика.
Таблица 1.
Исходные данные для построения реальной характеристики медного термометра
сопротивления ТСМ 100.
|
|
0
|
50
|
100
|
150
|
200
|
300
|
350
|
400
|
|
|
100
|
119.6
|
139.3
|
158.8
|
176.4
|
194.8
|
212.9
|
230.7
|
248.3
|
|
|
0
|
19.6
|
39.3
|
58.8
|
76.4
|
94.8
|
112.9
|
130.7
|
148.3
|
Рисунок 2. Реальная характеристика платинового термометра сопротивления
ТСП100.
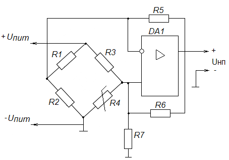
.3 Расчет нормирующего преобразователя
Нормирующий преобразователь (рис.3) обеспечивает унифицированный выходной
сигнал, независимо от диапазона изменения выходного сигнала датчика, что делает
возможным дальнейшую обработку сигналов в СЦК.
Рисунок 3. Схема включения датчика и нормирующего преобразователя.
В
соответствии со схемой (рис.3) произведем расчет нормирующего преобразователя
согласно указаний 
:
1. Для схемы (рис.3) выбираем резисторы моста: R1= R2= R3
2. По
характеристике (рис.2) определим увеличение сопротивления датчика при
воздействии на него максимальной температуры, т. е при tmax =400
;
. Напряжение
питания моста будем выбирать из условия, что ток через датчик не должен,
превышать 5-10 мА, во избежание саморазогрева. Примем напряжение питания равным
один вольт и проверим условие:
При

= 
:
При

Согласно
вышеприведенным расчетам, ток через датчик не превышает допустимого значения и
при увеличении температуры будет уменьшаться.
. Зададимся
Uнп=10В, что соответствует
tmax =400
.
. Из
формулы:
Из
формулы (3) выразим 
и найдем
его величину.
Ом
. Найдем
сопротивление резисторов 
7.
Сопротивление нагрузки ОУ общего применения недолжно быть менее одного, двух
килоом, чтобы не превышать максимальный допустимый ток ОУ 
. В схеме
(рис.3) нагрузочными сопротивлениями являются резисторы 
по отношению
к выходу 
включенные
параллельно, т. е они играют роль сопротивления нагрузки:
Так
как сопротивление нагрузки менее 1кОм, то для увеличения максимального
выходного тока на выходе DA1 устанавливаем усилитель мощности. Транзисторы VT1 и
VT2 включены каждый по схеме эмиттерного повторителя,
что изображено на рис. 2.3.
Рисунок
4. Уточнённая схема включения датчика и нормирующего преобразователя
8. Рассчитаем характеристику преобразователя как функцию выходного
напряжения.
где

0-148.3
смотри таблицу 2;

На
основании формулы (8) произведем расчет и составим таблицу 3, по данным которой
построим график выходной характеристики.
Таблица
2 Исходные данные для построения характеристики
.
|
|
0
|
50
|
100
|
150
|
200
|
250
|
350
|
400
|
|
|
0
|
19.6
|
39.3
|
58.8
|
76.4
|
94.8
|
112.9
|
130.7
|
148.3
|
|
|
0
|
1.25
|
2.5
|
3.75
|
5
|
6.25
|
7.5
|
8.75
|
10
|
Рисунок 5. Характеристика датчика и нормирующего преобразователя
Как
видно из графика (рис. 5) зависимость 
нелинейная,
в связи с тем, что в качестве датчика используется платиновый термометр
сопротивления, т. е присутствует погрешность 
. То есть
данную зависимость необходимо линеаризовать. Линеаризацию произведём с помощью
программы «LINEAR».
Задаём
погрешность 1%.
Получаем:
Таблица
3 Линеаризованные данные для построения характеристики
|
|
0
|
40
|
80
|
120
|
160
|
200
|
240
|
280
|
320
|
360
|
400
|
|
|
0
|
1
|
2
|
3
|
4
|
5
|
6
|
7
|
8
|
9
|
10
|
Рисунок 6 - Линейная характеристика датчика и нормирующего
преобразователя
В завершении расчета выберем из стандартного ряда стандартные значения
резисторов.
.4
Краткое описание работы нормирующего преобразователя
При
температуре равной нулю мост сбалансирован и напряжение нормирующего
преобразователя равно нулю. С увеличением контролируемой температуры,
увеличивается сопротивление терморезистора 
и
напряжение в диагонали измерительного моста соответственно не равно нулю.
Измененное напряжение усиливается в операционном усилителе. С помощью
резисторов 
регулируется
линеаризация графика зависимости 
. Схема
обеспечивает в целом пропорциональное изменение напряжения от нуля, при нулевой
температуре до десяти вольт, при температуре четыреста градусов.
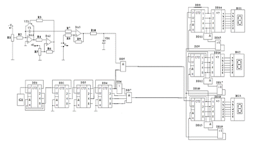
3 Структурная схема блока измерения и назначение его элементов
Рисунок 7 - Структурная схема блока измерения
Назначение элементов структурной схемы.
Преобразователь «напряжение - частота» (ПНЧ) - преобразует измеряемое
напряжение постоянного тока Uх в
частоту импульсов:
fx = k·Ux
где k - коэффициент преобразования ПНЧ.
В качестве ПНЧ используется генератор пилообразного напряжения на ОУ. Он
состоит из интегратора и компаратора. Транзистор выполняет роль ключа. На
выходе генератора вырабатывается пилообразное линейно-нарастающее напряжение
положительной полярности, частота которого линейно зависит от входного
напряжения Uх.
Усилитель - формирователь (УФ). В качестве УФ используется триггер
Шмитта. Входной сигнал неизвестной частоты fx усиливается и преобразуется в импульсный сигнал и поступает
на вход ключа К.
Ключ (К) выполнен в виде логического элемента «И». На второй, управляющий
вход ключа, подаётся импульс, длительность которого равна заданному времени
счёта τсч.
Генератор образцовой частоты (ГОЧ). ГОЧ задаёт интервал времени τсч, за который счётчик считает
количество поданных на него импульсов.
Счётчик (СЧ). Пока поступает сигнал τсч на ключ, ключ открыт, и импульсы с
частотой fх подсчитываются счётчиком (СЧ).
Счётчик выполнен на микросхемах К155ИЕ5.
Цифровое отсчётное устройство (ЦОУ). Результат счёта показывается на
цифровом отсчётном устройстве. ЦОУ выполнен из семисигментных индикаторов,
имеющих встроенные дешифраторы, преобразующие двоичный код в код управления
семисигментными индикаторами.
Устройство управления (УУ) перед каждым новым подсчётом устанавливает
счётчик в нулевое состояние, вырабатывая импульс сброса τсб. По завершению подсчёта импульсов
счётчиком, УУ вырабатывает импульс длительностью τинд, в течение которого работа
счётчика блокируется.
.2 Расчет основных параметров блока измерения
Исходные данные:
· Максимальная температура измерения: tmax = 400ºC;
· Uнпmax = 10 В;
· Время счёта: τсч = 2 с;
· Время индикации: τинд = 2 с;
Частота генератора образцовой частоты: f0 = 10.24 кГц.
. Коэффициент счёта счётчика kсч должен быть не менее tmax:
kсч ≥
tmax = Nном;
kсч =
1000;
Nном =
400.
. Коэффициент деления делителя частоты определяется исходя из τсч и f0:
kдел =
2· τсч· f0 = 2·2·10240= 40960 = 212·10
. Исходя из τсч, UНПmax, Nном рассчитываем коэффициент преобразования ПНЧ:
Nном =
k·Ux·
τсч
Рисунок
8. Принципиальная схема блока измерений
Рисунок
9. Временные диаграммы (0.000097)
.3
Краткое описание работы схемы блока измерения
При
температуре 400 градусов изменится сопротивление терморезистора, что повлечёт
за собой изменение напряжения на выходе НП, Uнп=5 В. Это
напряжение подаётся на вход ПНЧ, выполненного как генератор пилообразного
напряжения, состоящего из интегратора DA1 и компаратора DA2,
где преобразуется в частоту импульсов fx. Преобразованное напряжение
поступает в усилитель-формирователь, состоящий из триггера Шмитта на ОУ DA3и
стабилитрона VD1. На выходе УФ формируются прямоугольные импульсы
(рис.9, диаграмма «выход УФ»), которые поступают на ключ К DD5,
выполненного из логического элемента «И». На второй, управляющий вход ключа К
подаётся импульс, длительность которого τсч=2с (рис.9, диаграмма «выход DD4»). Интервал
времени τсч задаётся генератором образцовой частоты.
Вырабатываемый ГОЧ сигнал с частотой f0=10.24 кГц делится делителем
частоты, состоящим из четырёх микросхем серии К155ИЕ5, в kдел=40960
раз. Пока действует τсч, ключ К открыт и счётчик СЧ подсчитывает импульсы N=200
(рис.9, диаграмма «выход DD5»). Счётчик составлен из микросхем серии К155ИЕ5 и
является трёхразрядным (Nmax=999). По завершению подсчёта импульсов УУ
вырабатывает импульс, длительность которого τинд=2 с (рис9, диаграмма «выход DD4»). УУ
состоит из логических элементов «ИЛИ/НЕ» DD6 и «И» DD7.
В течении τинд работа счётчика блокируется, а результат подсчёта
показывается на ЦОУ, состоящем из дешифраторов DD14, DD16,
DD18 и семисигментных индикаторов HG1, HG2, HG3.
Перед каждым новым циклом УУ вырабатывает импульс сброса, длительность которого
τсб, устанавливающий счётчик в нулевое положение
(рис.9, диаграмма «выход DD7»).
4
Структурная схема блока контроля и сигнализации
Рисунок 10 Структурная схема блока контроля и сигнализации
Количество контролируемых параметров (каналов): i = 10.
Назначение элементов блока контроля и сигнализации.
Управляющий счётчик, на вход которого поступают импульсы с тактового
генератора, вырабатывает сигнал управления коммутатором.
Триггер служит для запоминания сигнала «1», если он будет выработан одним
из датчиков.
Блок сигнализации служит для выработки обобщённых тревожных сигналов -
светового, звукового и электрического.
Регистр адреса предназначен для записи и хранения адреса (двоичного кода)
параметра, который достиг предельного значения. Записанный в регистр код
индицируется сигнальными устройствами Н1…Н12.
Дешифратор преобразует двоичный код адреса сработавшего датчика в
десятичный.
Устройство управления сбросом триггера служит для установки триггера в
исходное, нулевое состояние, когда все параметры вошли в норму.
Кнопка квитирования служит для ввода в АПС сообщения о том, что оператор
воспринял тревожный сигнал.
.1 Расчёты основных параметров.
. Определяем коэффициент счёта управляющего счётчика. Он численно
равен числу каналов.
kсч =
10.
2. Частота
тактового генератора 
с
частотой опроса датчиков связана следующим образом:
где:k-
коэффициент счета управляющего счетчика.
Так
как kсч = 12, то используем 4 триггера.
Рисунок
11 - Принципиальная схема блока контроля и сигнализации
Рисунок
12 - Временные диаграммы работы управляющего счётчика, коммутатора и ключа
Рисунок
13 - Временные диаграммы работы устройства управления сбросом триггера
Рисунок
14 - Временные диаграммы работы блока сигнализации
4.2
Описание работы схемы БКС
Тактовый
генератор G1 вырабатывает импульсы с частотой 12 Гц. Управляющий
счётчик DD2 вырабатывает изменяющийся двоичный код, поочерёдно
подключающий датчики к входу триггера DD6. Чтобы триггер был в
постоянной готовности принять сигнал, DD2 периодически сбрасывает
триггер (рис. 4.4). Сигнал с выхода DD3 - логическая единица «1»
поступает на ключ DD5. «1» переключает RS-триггер DD6
во взведённое состояние, с входа DD8 вырабатывается обобщённый электрический сигнал.
Сигнал с выхода DD5 поступает на входы & и R счётчика DD7
(рис. 4.2), сбрасывая его - прекращается сигнал сброса RS-триггера. R - C
цепочка вырабатывает короткие импульсы, переключающие RS-триггер (DD9 -
DD10) (рис.4.4) в состояние: выходы DD9 -
«0», DD10 - «1» - вырабатывается обобщённый звуковой сигнал
(рис. 4.4). На вход DD13 поступает непрерывный сигнал, соответствующий «1» и
пульсирующий сигнал, соответствующий частоте 2 Гц. Этот сигнал вырабатывает
пульсирующий световой сигнал (рис.4.4). При подаче сигнала квитирования RS-триггер
(DD9 - DD10) устанавливается в положение DD9 -
«1», DD10 - «0», снимается звуковой сигнал. Теперь на вход DD13
поступает «1» и «1» - электрический сигнал - меняющий характер светового
сигнала (непрерывно пульсирующий) (рис.4.4). При этом обобщённый электрический
сигнал сохраняется. При снижении температуры датчика - сигнал датчика станет
«0» при подключении его к DD5. С его выхода «0» - не вырабатывается сигнал сброса
счетчика, и RS-триггер будет сброшен - снимается электрический
сигнал и световой.
БКС
обладает свойством запоминания кратковременных отклонений параметра. При
достижении параметром предельного значения с выхода DD5 «1»
поступает на вход С Т-триггера DD11. Он записывает код с выхода счётчика DD2 -
происходит запоминание адреса сигнала, превысившего уставку. Он передаётся на
дешифратор DD15 (рис. 4.2), который переводит двоичный код адреса
сигнала в индивидуальный световой сигнал - загорание светодиодов - загорание
светодиодов VD2 - VD12 (рис. 4.2) позволяет отобразить номер канала,
квитирующего тревожную уставку.
5. Другие блоки системы
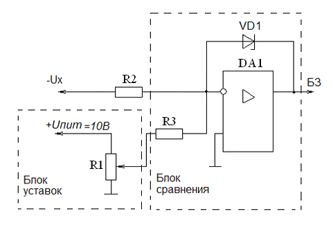
.1 Блок сравнения
В блоке сравнения в качестве сравнивающего устройства используются
компараторы без гистерезиса на основе операционного усилителя. При превышении
уставки, компаратор вырабатывает сигнал высокого уровня. Если уставка не
превышена, то выходной сигнал должен соответствовать логическому нулю, при этом
подавать отрицательное напряжение на вход блока контроля и сигнализации (БКС)
не допускается.
Рассмотрим работу блока на примере сравнивающего устройства первого
канала. Уставка задается в виде уровня напряжения Uуст положительной полярности, снимаемой с движка переменного
резистора R1, включенного потенциометром.
Подводимое к нему питающее напряжение Uпит. = +10В позволяет задать уставку в полном диапазоне контролируемых
температур. Выходное напряжение отрицательной полярности подводится от
нормирующего преобразователя (НП), когда оно превысит напряжение уставки,
выходной сигнал DA1 станет
положительного знака, и будет ограничен стабилитроном VD1 на уровне логической «1». Если же входное напряжение Ux меньше напряжение уставки, то
выходное напряжение - отрицательно и малой величины, так как VD1 ограничивает его на уровне 0,6 -
0,7В.
Рисунок 15 - Блок сравнения с блоком уставки
.2 Схема инвертора сигнала
Напряжение блока уставки имеет положительную полярность его необходимо
проинвертировать, так как блок измерения работает от отрицательного сигнала.
Для этого необходимо установить инвертор для напряжения Uуст, коэффициент усиления которого
равен единице. Схема инвертора приведена на рис. 5.2
Рисунок 16 Схема инвертора
5.3 Блок задержки времени
Рассмотрим работу блока задержки, показанного на рисунке 5.3.
Выходное напряжение отрицательной полярности (-Ux) подводимое от нормирующего преобразователя (НП) превысит
напряжение уставки Uуст., выходной
сигнал сравнивающего устройства (СУ) DA1n станет положительного значения и
будет ограничен стабилитроном VD1 на
Сигнал на выходе DD1
появляется через две секунды после срабатывания сравнивающего устройства DA1. Это и есть время задержки.
Рисунок 17 Блок задержки времени
6. Описание работы системы
Параметр, контролируемый восьмым датчиком растёт, и достигает, а затем
превышает уставку и устанавливается на уровне, равном t = 30ºС, то есть 20% от tmax. С увеличением температуры
увеличивается сопротивление терморезистора R50. В схеме используется совместное включение датчика и
моста, а также преобразователя, являющегося дифференциальным усилителем на
основе ОУ. Происходит увеличение напряжения на выходе моста, и соответственно
на выходе преобразователя: UНПmax = 2,47 В. Сигнал поступает на
сравнивающее устройство, где после превышения сигналом уставки, он в виде
логической единицы, обеспечиваемой стабилитроном VD10, подаётся на блок контроля и сигнализации. Сравнивающее
устройство представляет собой компаратор на основе ОУ. Уставка снимается с
резистора R89, включённого по схеме
потенциометра. Уставка задаётся в виде напряжения положительной полярности: Uуст = +10В. СУ работает следующим
образом: после превышения уставки компаратор переключается, и на его выходе
возникает напряжение положительной полярности, ограниченное стабилитроном на
уровне логической «1» (+3…+5В).
Далее сигнал поступает на блок контроля и сигнализации. Он поступает на
мультиплексор DD16, логический элемент «И» DD20 и на дифференциальную цепочку,
состоящую из резистора R169 и
конденсатора С13, которая вырабатывает короткий импульс, переключающий RS-триггер (DD28 и DD29)
в состояние: выходы DD28 - «0», DD29 - «1». На один из входов логического
элемента DD32, соответственно, подаётся
логическая «1», а на другой от генератора G3 поступают импульсы. Тем самым обеспечивается пульсирующий
индивидуальный световой сигнал (VD34),
общий световой сигнал (VD24),
электрический и звуковой тревожные сигналы. Оператор квитирует тревожные
сигналы кнопкой квитирования S3.
Подаётся сигнал на RS-триггер, что
обеспечивает его переключение: выходы DD28 - «0», DD29 - «1». В
результате снимаются пульсирующий световой и звуковой сигналы. Индивидуальный и
электрический сигналы через логический элемент «ИЛИ» DD33 переходят в постоянное свечение.
При увеличении значения уставки до Uуст = 8,5В (85% от tmax) и кратковременном увеличении контролируемого параметра до 180ºС, что превышает уставку, и затем
снижая температуру ниже уровня уставки, все тревожные сигналы сохраняются (в
пульсирующем виде), так как RS-триггер
не переключился. После квитирования RS-триггер переключается, сигналы сбрасываются, и схема возвращается в
исходное состояние.
Оператор измеряет значение параметра и уставку. Для этого он с помощью
переключателей S1.1 и S1.2 устанавливает восьмой канал и
переключателем S2 устанавливает
необходимое положение: «уставка» или «параметр».
Напряжение Uнп или Uуст поступает в блок измерений, в
преобразователь «напряжение - частота» (ПНЧ). На выходе ПНЧ вырабатывается
пилообразное линейно-нарастающее напряжение, то есть входное напряжение
преобразуется в частоту импульсов. Сигнал, данной частоты поступает на
усилитель-формирователь, выполненный как триггер Шмитта, а сформированный и
усиленные импульсы поступают на ключ в виде логического элемента «И» DD27. На второй вход ключа подаётся
сигнал от устройства управления (УУ). Устройство управления обеспечивает сброс
счётчика, индикацию и подсчёт импульсов. От ГОЧ подаётся частота f0 = 4096кГц на делитель частоты, где
делится в kдел раз и подаётся на УУ. Когда от УУ
подаётся сигнал на ключ длительностью τсч = 2 с, то счётчик в течение этого
времени подсчитывает импульсы, и отражает результат семисигментном индикаторе HG1…HG3
ЛИТЕРАТУРА
1. «Электронное устройство контроля и сигнализации».
Методические указания к курсовой работе по СЭ и СПТ. Специальность 18.09.
Новороссийск, НГМА, 1993.
2. «Система централизованного контроля параметров
судовой энергетической установки». Методические указания к курсовой работе по
курсу СИИС. Специальность 18.09. Новороссийск, НГМА, 1994.
. Исследование цифрового частотомера. Методические
указания к лабораторной работе по курсу ИИС. Специальность 18.09. Новороссийск,
НГМА, 1994.
. Исследование цифрового вольтметра и его применения
для измерения неэлектрических величин. Методические указания к лабораторной
работе по курсу ИИС. Специальность 18.09. Новороссийск, НГМА, 1994.
. Исследование системы автоматического контроля.
Методические указания к лабораторной работе по курсу ИИС. Специальность 18.09.
Новороссийск, НГМА, 199