Проектирование системы менеджмента качества компании по производству мебели 'Оникс'

  • Вид работы:
    Курсовая работа (т)
  • Предмет:
    Менеджмент
  • Язык:
    Русский
    ,
    Формат файла:
    MS Word
    801,75 Кб
  • Опубликовано:
    2016-03-30
Вы можете узнать стоимость помощи в написании студенческой работы.
Помощь в написании работы, которую точно примут!

Проектирование системы менеджмента качества компании по производству мебели 'Оникс'

Содержание

Введение

. Постановка задачи

. Предпроектное обследование организации

.1 Общая характеристика организации

.2 Анализ качества предоставления услуг

. Проектирование системы менеджмента качества

.1   Разработка целей в области качества

3.2    Описание основных и вспомогательных процессов

.3      Разработка показателей процессов

.4      Разработка документации системы менеджмента качества

Заключение

Список используемой литературы

Введение

Система менеджмента качества - это система, эффективная работа которой невозможна без объективной и достоверной информации. Именно такая информация позволяет принимать правильные решения по управлению качеством продукции, процессами, системами и различными видами ресурсов организации. Но для того, чтобы принимаемые решения действительно были правильными, они должны основываться на определенном наборе исходных данных, характеризующих продукцию, процесс или систему управления организации. Получить этот набор данных можно в том случае, если организация систематически применяет инструменты качества.

1. Постановка задачи

Целью выполнения данной работы было проведение анализа деятельности компании по производству мебели «Оникс», определение главных целей и задач, которые ставит перед собой подразделение, выявление проблемных участков деятельности подразделения, а также поиск возможных способов улучшения предоставляемых услуг и соответственно укрепления предприятия на внешнем рынке.

. Предпроектное обследование организации

.1 Общая характеристика организации

Производство компании «Оникс» базируется в Уфе и оснащено современным оборудованием, которое позволяет изготавливать различную корпусную мебель. Для изготовления мебели по индивидуальным размерам разрабатывается детальный проект, где учитываются все особенности помещения, пожелания заказчика по дизайну и конструкции мебели.

.2 Анализ качества изготовления продукции

Основной целью компании по производству мебели «Оникс» является наладить клиентскую базу и соответственно максимизировать количество заказов на мебель.

На данный момент в компании есть несколько явных проблем, которые необходимо проанализировать и решение которых привело бы компанию к ее главной цели. Некоторыми из таких проблем являются:

·  недостаточная реклама продукции;

·        недостаточное внимание к требованиям заказчика;

·        дорогая доставка материалов для изготовления мебели;

·        отсутствие квалифицированных кадров;

·        средняя конкурентоспособность предприятия на внешнем рынке и т.д.

Однако наиважнейшей проблемой компании является высокий процент отказов от заказов. Решение этой и множества других проблем можно найти в систематическом предоставлении приемов системы менеджмента качества, которые будут продемонстрированы в данном курсовом проекте.

3. Проектирование системы менеджмента качества

.1 Разработка целей в области качества

Основной целью компании «Оникс» является максимизация количества заказов, но для достижения главной цели необходимо достичь несколько основных внутренних и внешних целей компании, таких как:

·  Увеличить удовлетворяемость клиентов;

·        Увеличить долю предприятия на внешнем рынке;

·        Увеличить процент привлечения клиентов;

·        Увеличить качество выполняемых работ;

·        Увеличить уровень квалификации персонала.

3.2 Описание основных и вспомогательных процессов

При разработке системы менеджмента качества компании «Оникс» необходимо описать как совокупность взаимосвязанных процессов. В первую очередь необходимо описать те бизнес-процессы, управление которыми руководство считает наиболее важным для СМК, выполнение которых связано с достижением поставленных целей в области качества.

Прежде чем переходить к описанию самих процессов, необходимо продемонстрировать организационную структуру исполнителей этих процессов. Организационная структура - документ, схематически отражающий состав и иерархию подразделений предприятия. Организационная структура устанавливается, исходя из целей деятельности и необходимых для достижения этих целей подразделений, выполняющих функции, составляющие бизнес-процессы организации.

Рис. 1. Организационная структура компании «Оникс»

IDF0 -диаграмма

Описать и проанализировать деятельность основных и вспомогательных процессов можно с помощью диаграммы IDF0. Основу методологии IDEF0 составляет графический язык описания бизнес-процессов. Модель в нотации IDEF0 представляет собой совокупность иерархически упорядоченных и взаимосвязанных диаграмм. Каждая диаграмма является единицей описания системы и располагается на отдельном листе.

Рис. 2. Контекстная диаграмма IDF0 «Изготовить мебель»

Основной блок данной диаграммы - блок «Изготовить мебель», на вход этого блока подается «Заказ мебельной продукции»; Исполняющим механизмом в данной диаграмме являются «Отдел дизайна», Офис-менеджер и мебельщики-столяра. К управляющему механизму относятся: «Гражданский Кодекс Российской Федерации купли-продажи», «Требования заказчика» и «Требования генерального директора». На выходе данного блока - изготовленный товар - «Мебель».

Далее произведем декомпозицию основного блока «Изготовить мебель», который продемонстрирован на рисунке 3.

Рис. 4. Декомпозиция блока «Изготовить мебель»

На рисунке 4 изображена декомпозиция основного блока «Изготовить мебель», которая состоит из 4-х блоков, таких как:

. Оформление заказа мебельной продукции - на вход этого блока подается заказ мебельной продукции и на выходе, после оформления заказа мебельной продукции будет оформленная заявка на заказ, которая является основным документом для начала разработки и изготовления мебельной продукции;

. Разработка дизайна мебели - на вход данного блока подается заявка на заказ, которая дает согласие на разработку дизайна мебели, на выходе данного блока - готовый дизайн мебели;

. Выполнение столярных работ - на вход блока подается готовый дизайн мебели, на основе которого производится закуп необходимых материалов для выполнения столярных работ, на выходе блока -готовая мебельная продукция;

. Проверка на соответствие требованиям заказчика - на входе данного блока готовая мебельная продукция, которая подлежит проверки на соответствие с требованиями которые предоставил заказчик, при этом которая не выходит за рамки установленные ГК РФ купли-продажи и соответствует требованиям продажи и изготовления товара генерального директора, исполнителями проверки на соответствие являются сами мебельщики-столяра, а также офис-менеджер, который заключал заявку на изготовление продукции с заказчиком.

Исходя из диаграммы декомпозиции блока «Изготовить мебель» для полноты анализа произвели декомпозицию блоков - Оформление заказа мебельной продукции; Выполнение столярных работ.

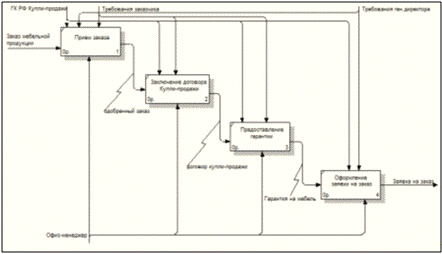
Рис. 5. Декомпозиция блока «Оформление заказа мебельной продукции»

На рисунке 5 изображена декомпозиция блока «Оформление заказа мебельной продукции», которая состоит из следующих блоков:

.   Прием заказа - на вход данного блока поступает заказ мебельной продукции и осуществляется прием и рассмотрение данного заказа, после рассмотрения которого принимается решение об одобрении заказа и соответственно на выходе данного блока - одобренный заказ;

2.      Заключение договора купли-продажи - на вход блока подается одобренный заказ, оформленный офис менеджером, на основе которого заключается обязательный договор купли-продажи между заказчиком и исполнительным представителем компании «Оникс», предусмотренный ГК РФ Купли-продажи, соответственно на выходе данного блока -заключенный договор купи продажи между заказчиком и компанией «Оникс», в котором предусмотрены все возможные законные действия обеих сторон;

.        Предоставление гарантии - на основе заключенного договора купли-продажи, который подается на вход данного блока, компания «Оникс» обязуется предоставить заказчику гарантию не менее чем на 3 месяца после продажи мебельной продукции, прежде чем начать оформление заявки на заказ, на выходе данного блока -оформленная гарантия на заказ;

.        Оформление заявки на заказ - на вход блока подается оформленная гарантия на заказ, которая является последней обязательной процедурой перед оформлением заявки на заказ, на выходе данного блока -готовая заявка на заказ, исполнительным органом которой является офис-менеджер компании.

На рисунке 6 изображена декомпозиция блока «Выполнение столярных работ», которая состоит из 4-х блоков:

.   Определение вида материала для закупки- на вход данного блока подается готовый дизайн мебели, с учетом которого можно оформлять закупку материала на изготовление продукции, на выходе данного блока закупленные материалы пригодные для изготовления мебели;

2.      Разработка чертежей и макетов мебели - на данном этапе отделом дизайна и мебельщиками производится разработка чертежей и макетов изготавливаемой мебели;

Рис. 6. Декомпозиция блока «Выполнение столярных работ»

.   Столярные работы - на данном этапе производятся непосредственно столярные работы, с учетом тех чертежей и макетов, которые подаются на вход данного блока;

4.      Пошив, шкурка и ламинирование мебели - после выполнения столярных работ, результатом которых является готовый каркас мебели, который подается на вход данного блока, выполняются работы для придания мебели представительского вида для продажи, такие работы как: пошив, шкурка и ламинирование мебели.

3.2   Разработка показателей процессов

Диаграмма Исикавы

Для точного формирования всех основных проблем подразделения построили причинно-следственную диаграмму Исикавы. Диаграмма Исикавы - это графическое отображение взаимосвязи несоответствия, причин его возникновения и его последствий. Диаграмму Исикавы или причинно-следственную диаграмму (ПСД) используют для выявления и систематизации факторов (причин), влияющих на определенный результат процесса, вызывающих какую-либо проблему при его реализации.

Построение ПСД наряду с диаграммой потоков обычно выполняют на первой стадии анализа процесса. Это качественный анализ, задачей которого является определение причин проблем. Затем определяют степень влияния этих причин. ПСД из-за ее формы иногда называют еще «рыбьей костью» или «рыбьим скелетом» («скелет рыбы», Fishbone Diagram). Объектом исследования с помощью ПСД может быть проблема. Для каждого несоответствия, у которого проставлена логика «Необходимость анализа несоответствия», должен быть проведен анализ. В рамках анализа несоответствия определяются его последствия, которым проставляется ранг значимости, т.е. проставляется оценка - насколько серьезными будут последствия, к которым привело или может привести данное несоответствие или искомый результат.

Рис. 7. Диаграмма Исикавы

На рисунке 7 изображена диаграмма Исикавы, в которой описаны основные проблемы компании. Основной проблемой компании является - высокий процент отказов от заказов, произведя анализ и углубляя данную проблему можно выявить несколько основных вспомогательных проблем, такие как:

·  Работа с заказчиком - недостаточное внимание к требованиям заказчика, неправильный подход к клиентам;

·        Маркетинг - недостаточно раскрученная реклама мебельной продукции, пассивный маркетинг;

·        Менеджмент - неправильная тактика управления, дорогая доставка материалов для изготовления мебели, невыгодные поставщики, а значит неправильное ведение внешней политики;

·        Персонал - отсутствие квалифицированных кадров, отсутствие обучающих программ персонала;

·        Внешние условия - увеличение конкурентоспособности предприятия на внешнем рынке, отсутствие модифицированного оборудования по сравнению с конкурентами в данной сфере.

Построение стратегической карты

Рис. 8. Стратегическая карта с Целями

Рис. 9. Стратегическая карта с причинами

Стратегическая карта - это диаграмма или рисунок, описывающий стратегию в виде набора стратегических целей и причинно-следственных связей между ними. Стратегическая цель - это главная цель, достижение которой наиболее важно для выживания организации, для ее успеха.

На рисунках 8 и 9 изображена стратегическая карта с причинно-следственными связями компании по изготовлению мебели «Оникс», которая подразделяется на 4 этапа развития, которые приведут развитие предприятия к достижению главной цели - максимизировать количество заказов:

На этапе развития персонала главной задачей является увеличить уровень квалификации персонала;

На этапе внутренних бизнес-процессов - увеличить качество выполнения работы, увеличить дельту между суммой закупа материала и суммой продажи продукции, увеличить рекламирование продукции;

На этапе клиенты - увеличить удовлетворяемость клиентов, увеличить долю предприятия на внешнем рынке, привлечение клиентов;

На этапе финансы - максимизировать количество заказов, увеличить общий чистый доход.

3.4 Разработка документации СМК

Разработка карт процессов и процедур является одной из самых трудоемких и длительных задач в ходе внедрения системы качества. В решении этой задачи принимают участие сотрудники, находящиеся на различных уровнях управления организацией - от высшего руководства до рядовых исполнителей.

Высшее руководство должно определить состав процессов, основные результаты процессов и укрупненные шаги этих процессов.

Руководителям организации необходимо выработать описание процесса в укрупненном виде - т.е. определить, что они хотят получить от процесса, какие подразделения должны быть задействованы в процессе, какие показатели они хотят получать из процесса. На основании этого описания на более низких уровнях управления уже будет проводиться детализация процессов. На уровне владельцев процессов осуществляется описание последовательности и взаимодействия процессов - т.е. владельцам процессов необходимо определить входы и выходы процессов, и взаимосвязь процессов через эти входы и выходы. Владельцы процессов также определяют логику выполнения процессов и наиболее важные показатели процессов по времени, стоимости, производительности и т.п.

На уровне руководителей подразделений осуществляется детализация процессов до взаимодействия между различными подразделениями. Здесь уже определяются детальные шаги процессов, детальный состав ресурсов, измеримые показатели процессов. Поэтому основная работа по разработке процессов и процедур системы качества ляжет на группу внедрения системы качества и руководителей подразделений.

На уровне исполнителей определяется алгоритм выполнения операций на рабочих местах. Этот алгоритм работы создается при необходимости, для наиболее ответственных операций процесса и в основном касается технологических операций.

В том случае, когда организация небольшая - уровни управления совмещаются, тогда совмещаются и работы по документированию процессов. Порядок работы по документированию процессов включает в себя следующие действия:

·  определение последовательности и взаимодействия процессов. При выполнении этой работы будут задействованы и руководители организации, и владельцы процессов. Определение последовательности и взаимодействия процессов включает в себя выявление состава процессов, событий, которые считаются началом процесса и его завершением, определение способов описания процессов, входов и выходов процессов, определение степени документирования и детальности описания процессов;

·  определение критериев и методов управления процессами. На данном этапе работы необходимо определить основные и промежуточные результаты процессов, установить критерии для осуществления контроля, измерения и анализа процессов, определить наиболее важные показатели процессов, установить наиболее подходящие методы сбора этих показателей;

·        определение ресурсов и информации, используемых в процессе. В ходе этой работы определяются виды ресурсов, используемых в процессе, источники внешней и внутренней информации по процессу, состав данных, которые необходимо получать из процесса, документированные сведения, которые необходимо сохранять по процессу;

·        определение необходимых методов контроля процессов. При выполнении данного этапа необходимо установить способы контроля процессов, объем и частоту проведения измерений показателей процессов, методы анализа результатов контроля процессов, ответственных за проведение контроля.

Как правило, работы по документирования процессов имеют некоторую цикличность. Изначально создается вариант работы по процессу удовлетворяющий всем требованиям стандарта ИСО 9001:2008, потом этот вариант согласовывается с участниками этого процесса и внедряется в работу. На него накладываются ограничения связанные с возможностью реализации процесса на практике, в результате чего, какие-то требования оказываются невыполненными. В процесс вносятся изменения, и цикл повторяется. Но в конечном итоге появляется вариант работающего процесса, удовлетворяющий требованиям системы качества и приемлемый для организации с точки зрения возможности реализации этих требований.

Следующим этапом работ по построению и внедрению системы качества будет являться разработка базовых процедур системы качества и руководства по качеству. Определенного порядка, что за чем создавать и разрабатывать стандарт не устанавливает. Поэтому, можно сначала, разработать процедуры системы качества, потом составлять необходимые описания процессов, но, как правило, первыми работами идут работы по описанию процессов. Во-первых, эти работы более трудоемки, во-вторых, на основании схем процессов легче определить общие правила работы, которые устанавливаются в обязательных процедурах системы качества.

Разработка рекомендаций для предприятия по улучшению качества производимой продукции или оказываемых услуг

Рис. 10. Государственный стандарт Российской Федерации ГОСТ Р ИСО 9000-2001

Заказчики представлены на схеме в блоках, расположенных слева и справа от центра. Левый блок указывает на необходимость изучения требований потребителей к продукции, которые служат толчком к началу процесса ее производства. Иными словами, это входная информация должна быть понята продавцами (отделом маркетинга и другими службами, осуществляющими взаимодействие с потребителями) и передана ими в производственные подразделения.

Продукция, как результат (выход) производства (процессов жизненного цикла), является источником удовлетворенности (или неудовлетворенности) потребителя. Получая мебельную продукция, клиенты оценивают ее с точки зрения удовлетворения существующих в отношении данной продукции потребностей (блок справа). Предприятие же обязано измерить уровень этой оценки и удовлетворенности заказчика.

Для создания системы менеджмента качества необходимо стратегическое решение организации.

На разработку и внедрение системы менеджмента качества организации влияют:) ее внешняя среда, изменения или риски, связанные с этой средой;) изменяющиеся потребности;) конкретные цели;) выпускаемая продукция;) применяемые процессы;) размер и структура организации.

Согласно модели бизнес-процессов предприятия, разработаны общие требования к системе менеджмента качества организации:

• Анализировать квалификацию персонала и администраторов при приеме на работу;

• Обеспечить приобретение новых навыков и знаний для персонала;

• Соблюдать стандарты обслуживания;

• Разработать систему поддержки и вознаграждения работников;

• Создать условия для повышения удовлетворенности персонала;

• Создать и исполнять собственные кодексы стандартов;

• Контролировать производительность труда;

• Контролировать степень удовлетворённости клиентов;

• Сравнивать качество услуг конкурентов с качеством предоставления собственных услуг;

• Держать стиль и политику игровой зоны на высшем уровне;

• Повышать качество предоставления услуг;

Разработана система менеджмента ресурсов.

• Анализировать текущее состояние распределения человеческих, материальных, денежных, информационных ресурсов;

• Производить своевременную корректировку структуры ресурсов;

• Наращивать ресурсы не только количественно, но и качественно;

• Проверять компетентность персонала и производить его обучение;

• Поддерживать инфраструктуру в рабочем состоянии;

• Улучшать техническое оснащение.

Условия, выполнение которых помогает сохранить нормальное функционирование предприятия и уменьшить риск банкротства:

• избегать излишнего оптимизма, когда кажется, что дело идет успешно;

• разрабатывать и осуществлять качественные планы по маркетингу с четкими целями;

• систематически делать обоснованные прогнозы по наличности;

• идти в ногу с потребностями рынка;

• своевременно выявлять критические моменты, которые могут представлять собой угрозу для предприятия.


Заключение

В данной курсовой работе исследована компания по производству мебели «Оникс» Разработаны: организационная структура, контекстная диаграмма, диаграммы декомпозиций, построена диаграмма Исикавы и контрольные карты, проведен анализ целей предприятия, определены причины имеющихся проблем и процедуры по их устранению, разработаны рекомендаций для предприятия по улучшению качества производимой продукции или оказываемых услуг.


1.   Басовский Л.Е., Протасьев В.Б. Управление качеством: Учебник. - М.: ИНФРА-М, 2010. - 224 с.

2.      Горбашко Е.А. Управление качеством: Учебное пособие. - СПб.: Питер, 2008. - 384 с.

.        Ильенкова С.Д., Ильенкова Н.Д., Мхитарян В.С. Управление качеством: Учебник для вузов. - М.: ЮНИТИ-ДАНА, 2009. - 352 с.

.        Кане М.М., Иванов Б.В., Корешков В.Н., Схиртладзе А.Г. Системы, методы и инструменты менеджмента качества: Учебник для вузов / Под редакцией М.М. Кане. - СПб.: Питер, 2009. - 560 с.

.        Мазур И.И., Шапиро В.Д. Управление качеством: Учебное пособие. - М.: Высшая школа, 2010. - 334 с.

.        Никифоров А.Д. Управление качеством: Учебное пособие для вузов. - М.: Дрофа, 2009.- 720 с.

.        Сергеев А.Г., Тегеря В.В. Метрология, стандартизация и сертификация: учебник - М.: Издательство Юрайт; ИД ЮРАЙТ, 2011. - 820 с. - Серия: Основы наук.

.        Салимова Т.А. Управление качеством: Учебн. по специальности «Менеджмент организации» / Москва: «Омега-Л», 2008. - 414с.

.        Техническое регулирование: Учебник / Под ред. В.Г. Версана, Г.И. Элькина. - М.; ЗАО «Издательство «Экономика», 2008. - 678с.

.        Шокина Л.И. Оценка качества менеджмента компаний: учебное пособие. - М.: КНОРУС, 2009 - 344с.

.        ГОСТы: ГОСТ Р 50779.11-2000 Статистическое управление качеством

.        ГОСТ Р 50779.10-2000 Вероятность и основы статистики.

.        ГОСТ Р ИСО/ТО 10013-2007 «Руководство по документированию системы менеджмента качества»

.        Стандарт системы менеджмента качества ГОСТ Р ИСО 9000-2001

Похожие работы на - Проектирование системы менеджмента качества компании по производству мебели 'Оникс'

 

Не нашли материал для своей работы?
Поможем написать уникальную работу
Без плагиата!
Без нейросетей!