Теоретические основы проектирования автоматизированного рабочего места

  • Вид работы:
    Дипломная (ВКР)
  • Предмет:
    Информационное обеспечение, программирование
  • Язык:
    Русский
    ,
    Формат файла:
    MS Word
    723,9 Кб
  • Опубликовано:
    2016-01-13
Вы можете узнать стоимость помощи в написании студенческой работы.
Помощь в написании работы, которую точно примут!

Теоретические основы проектирования автоматизированного рабочего места

Введение

Актуальность темы исследования определяется широким внедрением АРМ во все без исключения сферы деятельности, как организаций, так и физических лиц.

Задачи автоматизированного рабочего места (АРМ) можно вывести из самого понятия АРМ, итак, можно сказать, что это вычислительная система, предназначенная для автоматизации профессиональной деятельности.

Современные предприятия и фирмы представляют собой сложные организационные системы, отдельные составляющие которых - основные и оборотные фонды, трудовые и материальные ресурсы и другие - постоянно изменяются и находятся в сложном взаимодействии друг с другом. Функционирование предприятий и организаций различного типа в условиях рыночной экономики поставило новые задачи по совершенствованию управленческой деятельности на основе комплексной автоматизации управления всеми производственными и технологическими процессами, а также трудовыми ресурсами.

Рыночная экономика приводит к возрастанию объема и усложнению задач, решаемых в области организации производства, процессов планирования и анализа, финансовой работы, связей с поставщиками и потребителями продукции, оперативное управление которыми невозможно без организации современной автоматизированной информационной системы.

Наличие системы, автоматизирующей сбор, подготовку и обработку информации, является одним из необходимых условий, определяющих конечный успех деятельности предприятия.

Проблема автоматизации производственных процессов и процессов управления как средства повышения производительности труда всегда являлась и остается актуальной в народном хозяйстве. Необходимость автоматизации управления народным хозяйством и его звеньями объясняется задачами облегчения труда управленческого персонала, сдерживанием роста его численности, вызываемым развитием производства; усложнением производственных связей; увеличением объемов управленческой функции. Важную роль играет задача соответствия технической базы управления аналогичной базе производства, в отношении которого производится автоматизация.

На современном этапе автоматизации управления производством наиболее перспективным является автоматизация планово-управленческих функций на базе персональных ЭВМ, установленных непосредственно на рабочих местах специалистов. Эти системы получили широкое распространение в организационном управлении под названием автоматизированных рабочих мест (АРМ). Это позволит использовать систему людям, не имеющим специальных знаний в области программирования, и одновременно позволит дополнять систему по мере надобности.

Степень разработанности проблемы. К сожалению, книг, посвященных этим специфическим вопросам, пока что явно недостаточно. Большинство доступных источников либо сильно устарели, либо описывают совсем не то, что хотелось бы знать. Значительная часть выходящей сейчас литературы рассматривает главным образом особенности новых версий популярных программных средств, оставляя практически без внимания вопросы привязанности к конкретным сферам производства. Тем не менее следует отметить работы Т.И. Ивановой, В.П. Косарева, М.И. Кульгина, В.Г. и Н.А. Олифер и др.

Отметим также, что повсеместное поверхностное знакомство с АРМ породило немало ложных стереотипов, вольных или невольных заблуждений. Приходится сталкиваться с непониманием терминологии, с «зацикливанием» на наиболее распространенных решениях, с боязнью творческого подхода. Именно поэтому, мне кажется, существует необходимость вернуться к более детальной проработке данного вопроса.

Объектом настоящей выпускной квалификационной работы является автоматизированные рабочие места.

Предмет исследования - состояние и перспектива развития аппаратных средств АРМ.

Цель исследования - рассмотреть теоретические аспекты состояния и перспектив развития аппаратных средств АРМ и разработать программное обеспечение для автоматизации конкретного рабочего места конкретной организации - ООО «Комторг».

Для достижения поставленной цели, требуется решить следующие задачи:

рассмотреть понятие АРМ, его структуру и классификацию;

изучить требования, предъявляемые к проектированию АРМ;

проанализировать перспективы развития АРМ на базе персональных ЭВМ;

дать краткую характеристику предприятия;

сформулировать постановку задачи;

разработать алгоритм программы;

спроектировать требования по охране труда и технике безопасности для вновь созданного автоматизированного рабочего места.

Теоретическая и практическая значимость исследования. Основные положения, рекомендации и выводы данного исследования имеют практическое значение для внедрения в деятельность торгового предприятия.

Материалы работы могут быть использованы также в учебном процессе при подготовке и переподготовке специалистов в области экономики, управления и информатики.

Структура работы. В соответствии с поставленной целью и логикой исследования данная работа состоит из введения, двух глав, заключения, глоссария, списка использованных источников и приложений.

1. Теоретические основы проектирования автоматизированного рабочего места

.1 Понятие АРМ, его структура и классификация

Автоматизированное рабочее место (АРМ) можно определить как совокупность информационно-программно-технических ресурсов, обеспечивающую конечному пользователю обработку данных и автоматизацию управленческих функций в конкретной предметной области.

Создание АРМ предполагает, что основные операции по накоплению, хранению и переработке информации возлагаются на вычислительную технику, а экономист выполняет часть ручных операций, требующих творческого подхода при подготовке управленческих решений. Персональная техника применяется пользователем для контроля производственно-хозяйственной деятельности, изменения значений отдельных параметров в ходе решения задачи, а также ввода исходных данных в автоматизированной информационной системе (АИС) для решения текущих задач и анализа функций управления.

АРМ как инструмент для рационализации и интенсификации управленческой деятельности создается для обеспечения выполнения некоторой группы функций. Наиболее простой функцией АРМ является информационно-справочное обслуживание. Хотя эта функция в той или иной степени присуща любому АРМ, особенности ее реализации существенно зависят от категории пользователя.

АРМ имеют проблемно-профессиональную ориентацию на конкретную предметную область. Профессиональные АРМ являются главным инструментом общения человека с вычислительными системами, играя роль автономных рабочих мест. АРМ выполняют децентрализованную одновременную обработку информации на рабочих местах исполнителей в составе распределенной базы данных (БД). При этом они имеют выход через системное устройство и каналы связи в ПЭВМ и БД других пользователей, обеспечивая, таким образом, совместное функционирование ПЭВМ в процессе коллективной обработки.

АРМ, созданные на базе персональных компьютеров - наиболее простой и распространенный вариант автоматизированного рабочего места для работников сферы организационного управления. Такое АРМ рассматривается как система, которая в интерактивном режиме работы предоставляет конкретному работнику (пользователю) все виды обеспечения монопольно на весь сеанс работы. Этому отвечает подход к проектированию такого компонента АРМ, как внутреннее информационное обеспечение, согласно которому информационный фонд на магнитных носителях конкретного АРМ должен находиться в монопольном распоряжении пользователя АРМ. Пользователь сам выполняет все функциональные обязанности по преобразованию информации.

Создание АРМ на базе ПК обеспечивает:

) простоту, удобство и дружественность по отношению к пользователю;

) простоту адаптации к конкретным функциям пользователя;

) компактность размещения и невысокие требования к условиям эксплуатации;

) высокую надежность и живучесть;

) сравнительно простую организацию технического обслуживания.

Эффективным режимом работы АРМ является его функционирование в рамках локальной вычислительной сети в качестве рабочей станции. Особенно целесообразен такой вариант, когда требуется «распределять» информационно-вычислительные ресурсы между несколькими пользователями .

Более сложной формой является АРМ с использованием ПЭВМ в качестве интеллектуального терминала, а также с удаленным доступом к ресурсам центральной (главной) ЭВМ или внешней сети. В данном случае несколько ПЭВМ подключаются по каналам связи к главной ЭВМ, при этом каждая ПЭВМ может работать и как самостоятельное терминальное устройство.

В наиболее сложных системах АРМ могут через специальное оборудование подключаться не только к ресурсам главной ЭВМ сети, но и к различным информационным службам и системам общего назначения (службам новостей, национальном информационно-поисковым системам, базам данных и знаний, библиотечным системам и т.п.).

Возможности создаваемых АРМ в значительной степени зависят от технико-эксплуатационных характеристик ЭВМ, на которых они базируются. В связи с этим на стадии проектирования АРМ четко формулируются требования к базовым параметрам технических средств обработки и выдачи информации, набору комплектующих модулей, сетевым интерфейсам, эргономическим параметрам устройств и т.д.

Обязательным условием функционирования АРМ является техническое обеспечение. Это обоснованно выбранный комплекс технических средств для их оснащения.

Средства обработки информации - вычислительные машины разных мощностей и типов - составляют основу технического обеспечения вычислительных сетей. Характерной особенностью практического использования технических средств в организационно-экономическом управлении в настоящее время является переход к децентрализованной и сетевой обработке на базе ПЭВМ.

Если ПЭВМ используется в качестве АРМ небольшой локальной сети, на котором централизованно хранится вся информация, необходимая для работы, объем обрабатываемой информации невелик. Скорость работы при этом определяется не быстродействием компьютера, а скоростью диалога оператора и машины. Отсюда вытекает, что в данном случае вполне приемлема ПЭВМ с небольшим быстродействием и минимальным объемом ОЗУ.

В другом случае, если компьютер предназначается для регулярной подготовки объемных документов и использует для этого большие массивы информации, необходима установка мощных машин с большим объемом внешней и внутренней памяти.

Информационное наполнение АРМ при определении круга пользователей и выяснении сущности решаемых ими задач осуществляет информационное обеспечение АРМ. В сфере организационного управления пользователи могут быть условно разделены на три категории: руководители; персонал руководителей; обслуживающий персонал.

Разрабатываемые АРМ для разных категорий пользователей отличаются видами представления данных. К примеру, обслуживающий персонал обычно имеет дело с внутренними данными организации, решает повторяющиеся задачи, пользуется, как правило, структурированной информацией. Руководителям требуются как внутренние, так и внешние данные для реализации цели управления или принятия решения .

Применение АРМ не должно нарушать привычный пользователю ритм работы. АРМ концентрируют внимание пользователя на логической структуре решаемых задач, а не на характеристике реализующей их программной системы. Однако если заданное системе действие не производится, пользователь должен знать причину, и информация об этом должна выдаваться на экран.

Математическое обеспечение АРМ представляет собой совокупность алгоритмов, обеспечивающих формирование результатной информации. Математическое обеспечение служит основой для разработки комплекса прикладных программ.

В составе программного обеспечения (ПО) АРМ можно выделить два основных вида обеспечения, различающихся по функциям: общее (системное); специальное (прикладное).

К общему программному обеспечению относится комплекс программ, обеспечивающий автоматизацию разработки программ и организацию экономичного вычислительного процесса на ПЭВМ безотносительно к решаемым задачам. Специальное программное обеспечение представляет собой совокупность программ решения конкретных задач пользователя.

В качестве операционных систем АРМ, созданных на базе 16-разрядных ПЭВМ, обычно используется MS DOC, на базе 32-разрядных - Windows, OS/2 и UNIX.

Основными приложениями пакетов прикладных программ, входящих в состав специального ПО АРМ, являются обработка текстов, табличная обработка данных, управление базами данных, машинная и деловая графика, организация человеко-машинного диалога, поддержка коммуникаций и работа в сетях.

Эффективными в АРМ являются многофункциональные интегрированные пакеты, реализующие несколько функций переработки информации, например табличную, графическую, управление базами данных, текстовую обработку в рамках одной программной среды.

Интегрированные пакеты удобны для пользователей. Они имеют единый интерфейс, не требуют стыковки входящих в них программных средств, обладают достаточно высокой скоростью решения задач.

Лингвистическое обеспечение АРМ включает языки общения с пользователем, языки запросов, информационно-поисковые языки, языки-посредники в сетях. Языковые средства АРМ обеспечивают однозначное смысловое соответствие действий пользователя и аппаратной части в виде ПЭВМ. Одновременно языки АРМ должны быть пользовательско-ориентированными, в том числе профессионально-ориентированными.

Основу языков АРМ составляют заранее определяемые термины, описания способов установления новых терминов, списки правил, на основе которых пользователь может строить формальные конструкции, соответствующие его информационной потребности. Например, в одних АРМ данные и конструкции представляются в виде таблиц, в других - в виде операторов специального вида.

Языковые средства АРМ можно разделить по видам диалога. Средства поддержки диалога определяют языковые конструкции, знание которых необходимо пользователю. В одном АРМ может быть реализовано несколько типов диалога: инициируемый ЭВМ, с помощью заполнения шаблонов, с использованием меню, гибридный.

Организационное обеспечение АРМ включает комплекс документов, регламентирующих деятельность специалистов при использовании компьютера или терминала другого вида на рабочем месте и определяющих функции и задачи каждого специалиста.

Специалистом выполняются на АРМ следующие операции:

) ввод информации с документов при помощи клавиатуры (с визуальным контролем по экрану дисплея);

) ввод данных в ПЭВМ с магнитных носителей с других АРМ;

) прием данных в виде сообщений по каналам связи с других АРМ в условиях функционирования локальных вычислительных сетей;

) редактирование данных и манипулирование ими;

) накопление и хранение данных;

) поиск, обновление и защита данных;

) вывод на экран, печать, магнитный носитель результатной информации, а также различных справочных и инструктивных сообщений пользователю;

) формирование и передача данных на другие АРМ в виде файлов на магнитных носителях или по каналам связи в вычислительных сетях;

) получение оперативных справок по запросам.

Методическое обеспечение АРМ состоит из методических указаний, рекомендаций и положений по внедрению, эксплуатации и оценке эффективности их функционирования. Оно включает в себя также организованную машинным способом справочную информацию об АРМ в целом и отдельных его функциях, средства обучения работе на АРМ, демонстрационные примеры .

Одна из важнейших функций эргономического обеспечения АРМ - уменьшение отрицательных воздействий на человека со стороны ПЭВМ.

Правовое обеспечение АРМ - это система нормативно-правовых документов, определяющих права и обязанности специалистов в условиях функционирования АРМ. Эти документы строго увязаны с комплексом разработок, регламентирующих порядок хранения и защиты информации, правила ревизии данных, обеспечение юридической подлинности совершаемых на АРМ операций и т.д.

Эффективное функционирование АИС и АРМ базируется на комплексном использовании современных технических и программных средств обработки информации в совокупности с современными организационными формами размещения техники.

Выбор организационных форм использования программно-технических средств целесообразно осуществлять с учетом их рассредоточения по уровням иерархии управления в соответствии с организационной структурой автоматизируемого объекта. При этом основным принципом выбора является коллективное обслуживание пользователей, отвечающее структуре экономического объекта.

С учетом современной функциональной структуры территориальных органов управления совокупность программно-технических средств должна образовывать, по меньшей мере, трехуровневую глобальную систему обработки данных с развитым набором периферийных средств каждого уровня (см. рисунок 1).

Первый уровень - центральная вычислительная система территориального или корпоративного органа, включающая одну или несколько мощных ЭВМ или мэйнфреймов. Ее главная функция - общий, экономический и финансовый контроль, информационное обслуживание работников управления.

Рисунок 1 - Принципиальная схема многоуровневой организации программно-технических средств ЛВС

Второй уровень вычислительные системы предприятий (объединений), организаций и фирм, которые включают мэйнфреймы, мощные ПЭВМ, обеспечивают обработку данных и управление в рамках структурной единицы Третий уровень - локально распределенные вычислительные сети на базе ПЭВМ, обслуживающие производственные участки нижнего уровня. Каждый участок оснащен собственной ПЭВМ, которая обеспечивает комплекс работ по первичному учету, учету потребности и распределения ресурсов. В принципе это может быть АРМ, выполняющее функциональные вычислительные процедуры в рамках определенной предметной области.

В то же время на каждом уровне иерархии управления имеют место три способа организации технических средств: централизованный, децентрализованный и иерархически распределенный. Первый способ предполагает выполнение всех работ по обработке данных, начиная со сбора и регистрации данных, в одном центре обработки; второй предусматривает предварительную обработку информации, которая не требует создания очень крупных массивов данных, на периферийном оборудовании удаленного пользователя низовых звеньев экономического объекта; при третьем способе технология обработки оптимально распределена по уровням управления системы.

Структура и классификация АРМ. В основу классификации АРМ может быть положен ряд классификационных признаков. С учетом областей применения возможна классификация АРМ по функциональному признаку:

. АРМ административно - управленческого персонала;

. АРМ проектировщика радиоэлектронной аппаратуры, автоматизированных систем управления и т.д.

. АРМ специалиста в области экономики, математики, физики, и т. д.

. АРМ производственно-технологического назначения.

Важным классификационным признаком АРМ является режим его эксплуатации, по которому выделяются одиночный, групповой и сетевой режимы эксплуатации. В первом случае АРМ реализуется на обособленной ПЭВМ, все ресурсы который находятся в монопольном распоряжении пользователя. Такое рабочее место ориентировано на решение нестандартных, специфических задач, и для его реализации применяются ЭВМ небольшой мощности.

При групповом режиме эксплуатации на базе одной ЭВМ реализуется несколько рабочих мест, объединенных по принципу административной или функциональной общности. В этом случае требуются уже более мощные ЭВМ и достаточно сложное программное обеспечение. Групповой режим эксплуатации обычно используется для организации распределенной обработки данных в пределах отдельного подразделения или организации для обслуживания стабильных групп специалистов и руководителей.

Сетевой режим эксплуатации АРМ объединяет достоинства первого и второго. В этом случае каждое АРМ строится на базе одной ЭВМ, но в то же время имеется возможность использовать некоторые общие ресурсы вычислительной сети.

Одним из подходов к классификации АРМ является их систематизация по видам решаемых задач. Возможны следующие группы АРМ:

. Для решения информационно-вычислительных задач;

. Для решения задач подготовки и ввода данных;

. Для решения информационно-справочных задач;

. Для решения задач бухгалтерского учета;

. Для решения задач статистической обработки данных;

. Для решения задач аналитических расчетов.

Обоснованное отнесения АРМ к определенной группе будет способствовать более глубокому и тщательному анализу, возможности сравнительной оценки различных однотипных АРМ с целью выбора наиболее предпочтительного.

.2 Основные требования, предъявляемые к проектированию АРМ

В основу конструирования АРМ положены следующие основные принципы:

. Максимальная ориентация на конечного пользователя, достигаемая созданием инструментальных средств адаптации АРМ к уровню подготовки пользователя, возможностей его обучения и самообучения.

. Формализация профессиональных знаний, то есть возможность предоставления с помощью АРМ самостоятельно автоматизировать новые функции и решать новые задачи в процессе накопления опыта работы с системой.

. Проблемная ориентация АРМ на решение определенного класса задач, объединенных общей технологией обработки информации, единством режимов работы и эксплуатации, что характерно для специалистов экономических служб.

. Модульность построения, обеспечивающая сопряжение АРМ с другими элементами системы обработки информации, а также модификацию и наращивание возможностей АРМ без прерывания его функционирования.

. Эргономичность, то есть создание для пользователя комфортных условий труда и дружественного интерфейса общения с системой.

АРМ должен отвечать следующим требованиям:

своевременное удовлетворение информационной и вычислительной потребности специалиста;

минимальное время ответа на запросы пользователя;

адаптация к уровню подготовки пользователя и его профессиональным запросам;

простота освоения приемов работы на АРМ и легкость общения, надежность и простота обслуживания;

терпимость по отношению к пользователю;

возможность быстрого обучения пользователя;

возможность работы в составе вычислительной сети.

Обобщенная схема АРМ приведена на рисунке 2.

Рисунок 2 - Схема автоматизированного рабочего места

Общее программное обеспечение (ПО) обеспечивает функционирование вычислительной техники, разработку и подключение новых программ. Сюда входят операционные системы, системы программирования и обслуживающие программы.

Профессиональная ориентация АРМ определяется функциональной частью ПО (ФПО). Именно здесь закладывается ориентация на конкретного специалиста, обеспечивается решение задач определенных предметных областей.

При разработке ФПО очень большое внимание уделяется вопросам организации взаимодействия «человек-машина». Пользователю интересно и увлекательно работать на ЭВМ только в том случае, когда он чувствует, что он занимается полезным, серьезным делом. В противном случае его ждут неприятные ощущения. Непрофессионал может почувствовать себя обойденным и даже в чем-то ущемленным только потому, что он не знает неких «мистических» команд, набора символов, вследствие чего у него может возникнуть глубокая досада на все программное обеспечение или служителей культа ЭВМ.

Анализ диалоговых систем с точки зрения организации этого диалога показал, что их можно разделить (по принципу взаимодействия пользователя и машины) на:

системы с командным языком

«человек в мире объектов»

диалог в форме «меню»

Применение командного языка в прикладных системах это перенос идей построения интерпретаторов команд для мини- и микро ЭВМ. Основное его преимущество - простота построения и реализации, а недостаток - продолжение их достоинств: необходимость запоминания команд и их параметров, повторение ошибочного ввода, разграничение доступности команд на различных уровнях и пр. Таким образом в системах с командным языком пользователь должен изучать язык взаимодействия.

Внешне противоположный подход «человек в мире объектов» - отсутствуют команды и человек в процессе работы «движется» по своему объекту с помощью клавиш управления курсором, специальных указывающих устройств (мышь, перо), функциональных комбинаций клавиш. Диалог в форме меню «меню» представляет пользователю множества альтернативных действий, из которых он выбирает нужные. В настоящее время наиболее широкое распространение получил пользовательский интерфейс, сочетающий в себе свойства двух последних. В нем все рабочее пространство экрана делится на три части (объекта). Первая (обычно располагающаяся вверху) называется строкой или полосой меню. С ее помощью пользователь может задействовать различные меню, составляющие «скелет» программы, с их помощью производится доступ к другим объектам (в т.ч. управляющим). Вторая часть (обычно располагается внизу или в небольших программах может вообще отсутствовать) называется строкой состояния. С ее помощью могут быстро вызываться наиболее часто используемые объекты или же отображаться какая-либо текущая информация. Третья часть называется рабочей поверхностью (поверхностью стола) - самая большая. На ней отображаются все те объекты, которые вызываются из меню или строки состояния. Такая форма организации диалога человека и машины наиболее удобна (по крайней мере на сегодняшний день ничего лучшего не придумано) и все современные программы в той или иной мере используют ее. В любом случае она должна соответствовать стандарту СUA (Common User Access) фирмы IBM.

Рассмотрим теперь два подхода к разработке АРМ. Первый подход - функциональный представляет собой автоматизацию наиболее типичных функций.

Посмотрим, как адаптируется функциональное ПО (ФПО) к конкретным условиям применения. Отметим программные средства, которые являются базовыми при АРМ для различных профессий, связанных с обработкой деловой информации и принятием управленческих решений.

Первыми появились программные средства для автоматизации труда технического персонала, что обусловлено, вероятно, большой формализацией выполняемых ими функций. Наиболее типичным примером являются текстовые редакторы (процессоры). Они позволяют быстро вводить информацию, редактировать ее, сами осуществляют поиск ошибок, помогают подготовить текст к распечатке. Применение текстовых редакторов позволят значительно повысить производительность труда машинисток.

Специалистам часто приходится работать с большими объемами данных, с тем чтобы найти требуемые сведения для подготовки различных документов. Для облегчения такого рода работ были созданы системы управления базами данных (СУБД: DBASE, RBASE, ORACLE и др.). СУБД позволяют хранить большие объемы информации, и, что самое главное, быстро находить нужные данные. Так, например при работе с картотекой постоянно нужно перерывать большие архивы данных для поиска нужной информации, особенно если карточки отсортированы не по нужному признаку. СУБД справится с этой задачей за считанные секунды.

Большое число специалистов связано также с обработкой различных таблиц, так как в большинстве случаев экономическая информация представляется в виде табличных документов. КЭТ (крупноформатные электронные таблицы) помогают создавать подобные документы. Они очень удобны, так как сами пересчитывают все итоговые и промежуточные данные при изменении исходных. Поэтому они широко используются, например при прогнозировании объемов сбыта и доходов.

Достаточно большой популярностью в учреждениях пользуются программные средства АРМ для контроля и координации деятельности организации, где вся управленческая деятельность описывается как совокупность процессов, каждый из которых имеет даты начала, конца и ответственных исполнителей. При этом деятельность каждого работника увязывается с остальными. таким образом создается план-график работ. Пакет может автоматически при наступлении срока формировать задания исполнителям, напоминать о сроке завершения работы и накапливать данные об исполнительской деятельности сотрудников.

Важную роль в учрежденческой деятельности играет оперативный обмен данными, который занимает до 95% времени руководителя и до 53% времени специалистов. В связи с этим получили распространение м программные средства типа «электронная почта». Их использование позволяет осуществлять рассылку документов внутри учреждения, отправлять, получать и обрабатывать сообщения с различных рабочих мест и даже проводить совещания специалистов, находящихся на значительном расстоянии друг от друга. Проблема обмена данными тесно связана с организацией работы АPM в составе вычислительной сети.

В настоящее время наблюдается тенденция к созданию так называемых интегрированных пакетов, которые вмещают в себя возможности и текстовых редакторов, и таблиц, и графических редакторов. Наличие большого числа различных программ для выполнения в сущности одинаковых операций - создания и обработки данных обусловлено наличием трех различных основных видов информации: числовой, текстовой и графической. Для хранения информации чаще всего используются СУБД, которые позволяют соединять все эти типы данных в единое целое. Сейчас идет бурное развитие двух других видов информации: звуковой и видеоинформации. Для них уже созданы свои редакторы и не исключено что в скором времени эти виды информации станут неотъемлемой частью большинства баз данных.

Хотя современное ФПО отвечает почти всем требованиям, налагаемых на него работниками различных профессий, чего-то все равно всегда не хватает. Поэтому большим плюсом такого ПО является возможность его доработки и изменения. Что же касается разработки новых программных средств в АРМ, то она ведется по двум направлениям: создание нового ПО для новых профессий и специализация ПО для существующих профессий. В настоящее время наблюдается тенденция перехода к созданию АРМ профессионального назначения. Оно выражается в следующем:

учет решаемых задач

взаимодействие с другими сотрудниками

учет профессиональных привычек и склонностей

разработка не только ФПО, но и специальных технических средств (мышь, сеть, автоматический набор телефонных номеров и пр.)

АРМ можно определить как комплекс информационных ресурсов, программно-технических и организационно-технологических средств индивидуального и коллективного пользования, объединенных для выполнения определенных функций профессионального работника управления.

С помощью АРМ специалист может обрабатывать тексты, посылать и принимать сообщения, хранящиеся в памяти ЭВМ, участвовать в совещаниях, организовывать и вести личные архивы документов, выполнять расчеты и получать готовые результаты в табличной и графической форме. Обычно процессы принятия решений и управления в целом реализуются коллективно, но необходима проблемная реализация АРМ управленческого персонала, соответствующая различным уровням управления и реализуемым функциям. Подготовка информации для принятия решений, собственно принятие решений и их реализация могут иметь много общего в различных экономических службах предприятия. Также многие функции являются типовыми для многих предприятий. Это позволяет создавать гибкие, перестраиваемые структуры управления.

В основу конструирования АРМ положены следующие основные принципы:

. Максимальная ориентация на конечного пользователя, достигаемая созданием инструментальных средств адаптации АРМ к уровню подготовки пользователя, возможностей его обучения и самообучения.

. Проблемная ориентация АРМ на решение определенного класса задач, объединенных общей технологией обработки информации, единством режимов работы и эксплуатации, что характерно для специалистов экономических служб.

. Модульность построения, обеспечивающая сопряжение АРМ с другими элементами системы обработки информации, а также модификацию и наращивание возможностей АРМ без прерывания его функционирования.

. Эргономичность, то есть создание для пользователя комфортных условий труда и дружественного интерфейса общения с системой.

В основу классификации АРМ может быть положен ряд классификационных признаков. С учетом областей применения возможна классификация АРМ по функциональному признаку:

. АРМ административно - управленческого персонала;

. АРМ проектировщика радиоэлектронной аппаратуры, автоматизированных систем управления и т.д.

. АРМ специалиста в области экономики, математики, физики, и т. д.

. АРМ производственно-технологического назначения.

Важным классификационным признаком АРМ является режим его эксплуатации, по которому выделяются одиночный, групповой и сетевой режимы эксплуатации. В первом случае АРМ реализуется на обособленной ПЭВМ, все ресурсы который находятся в монопольном распоряжении пользователя. Такое рабочее место ориентировано на решение нестандартных, специфических задач, и для его реализации применяются ЭВМ небольшой мощности.

При групповом режиме эксплуатации на базе одной ЭВМ реализуется несколько рабочих мест, объединенных по принципу административной или функциональной общности. В этом случае требуются уже более мощные ЭВМ и достаточно сложное программное обеспечение. Групповой режим эксплуатации обычно используется для организации распределенной обработки данных в пределах отдельного подразделения или организации для обслуживания стабильных групп специалистов и руководителей.

Сетевой режим эксплуатации АРМ объединяет достоинства первого и второго. В этом случае каждое АРМ строится на базе одной ЭВМ, но в то же время имеется возможность использовать некоторые общие ресурсы вычислительной сети.

Одним из подходов к классификации АРМ является их систематизация по видам решаемых задач. Возможны следующие группы АРМ:

. Для решения информационно-вычислительных задач;

. Для решения задач подготовки и ввода данных;

. Для решения информационно-справочных задач;

. Для решения задач бухгалтерского учета;

. Для решения задач статистической обработки данных;

. Для решения задач аналитических расчетов.

Обоснованное отнесения АРМ к определенной группе будет способствовать более глубокому и тщательному анализу, возможности сравнительной оценки различных однотипных АРМ с целью выбора наиболее предпочтительного. Оснащение специалистов такими АРМ позволяет повысить производительность труда учрежденческих работников, сократить их численность и при этом повесить скорость обработки экономической информации и ее достоверность, что необходимо для эффективного планирования и управления.

.3 Перспективы развития АРМ на базе персональных ЭВМ

Рассмотрим более подробно состояние и перспективы развития АРМ на базе персональных ЭВМ, а затем затронем некоторые вопросы технического и программного обеспечения АРМ.

Развитие электроники привело к появлению нового класса вычислительных машин - персональных ЭВМ (ПЭВМ). Главное достоинство ПЭВМ - сравнительно низкая стоимость и в то же время высокая производительность. Так, например, если проанализировать характеристики больших ЭВМ начала 60-х годов, мини-ЭВМ начала 70-х годов и ПЭВМ 80-х гг., то окажется, что производительность примерно одинакова. Низкая стоимость, надежность, простота обслуживания и эксплуатации расширяет сферу применения ПЭВМ прежде всего за счет тех областей человеческой деятельности, в которых раньше вычислительная техника не использовалась из-за высокой стоимости, сложности обслуживания и взаимодействия.

К таким областям относится и так называемая учрежденческая деятельность, где применение ПЭВМ позволило реально повысить производительность труда специалистов, связанных с обработкой информации. Этот аспект особенно актуален в связи с тем, что производительность управленческого труда до сих пор росла крайне низкими темпами. Так за последние 30 лет она повысилась в 2-3 раза, в то же время в промышленности - в 14-15 раз. В настоящее время для интенсификации умственного и управленческого труда специалистов различных профессий разрабатываются и получают широкое распространение АРМ которые функционируют на базе ПЭВМ.

Рассмотрим основные составляющие элементы АРМ работников экономических служб, управленческой деятельности и др., перспективы их развития и использования. На Рисунке 3 Приложение 3 представлена общая схема ПЭВМ, составляющей техническую основу АРМ, где 1- микропроцессор, 2- основная память, 3- ВЗУ, 4- дисплей, 5- клавиатура, 6- печатающее устройство, 7- системная магистраль.

Основным устройством ПЭВМ является микропроцессор, который обеспечивает выполнение различных операций, содержащихся в программе. В настоящее время наибольшее распространение получили 32-разрядные микропроцессоры, но уже очевидно, что скоро на смену им придут 64-разрядные микропроцессоры. Разрядность означает длину рабочего слова в двоичном коде. Микропроцессоры также различаются по тактовой частоте, с которой они работают. Чем больше тактовая частота и разрядность, тем выше производительность процессора. Выполнение нескольких десятков миллионов операций в секунду является обычным делом для ПЭВМ.

Производительность ПЭВМ зависит также и от количества памяти, с которой она работает. Память бывает основная и внешняя. Основная память состоит из двух компонентов: постоянного запоминающего устройства (ROM или ПЗУ) и оперативного запоминающего устройства (RAM или ОЗУ). В ОЗУ хранится динамическая информация программы и обрабатываемые данные. При выключении питания содержимое ОЗУ теряется. ПЗУ, как правило, гораздо меньше ОЗУ, информация в нем хранится постоянно и ее изменение либо вообще невозможно, либо возможно только при помощи специальных устройств (программаторов ПЗУ). Емкость памяти 64-разрядных ЭВМ как правило 512 Мб и более.

Внешние запоминающие устройства (ВЗУ) также бывают разных типов. Ленточные накопители служат для хранения информации на магнитной ленте. В настоящее время могут хранить до нескольких сотен гигабайт (1Гб = 1024 Мб) информации. Несмотря на то, что эти устройства появились довольно давно они до сих пор широко распространены, главным образом из-за большого объема вмещаемых данных, и используются в основном для резервного копирования и длительного хранения информации. Дисковые накопители в настоящее время наиболее широко распространены. Их можно разделить на несколько групп:

. Накопители на гибких дисках (флоппи дисках). Несмотря на сравнительно низкую емкость дискет (от 1 до 3Мб) в настоящее время очень широко распространены главным образом из-за низкой стоимости.

. Накопители на жестких дисках (винчестеры).Распространены также широко, как и накопители на гибких дисках, но имеют гораздо большую скорость передачи данных, большую емкость и надежность хранения информации. Стоимость винчестеров постоянно падает, а скорость, надежность и емкость (жестким диском объемом 100-120 Гб сейчас уже никого не удивишь) возрастают. Все это делает их незаменимым атрибутом любой современной ПЭВМ.

. Все большее распространение в настоящее время получают накопители на лазерных дисках (CD-ROM).

. Существует также целый ряд других ВЗУ по разным причинам не получивших в настоящее время широкого распространения (магнитооптические диски, диски Бернулли, WORM-диски и др.). Некоторые виды накопителей (перфоленты, перфокарты, магнитные барабаны и пр.) сильно устарели и в современных ПЭВМ вообще не используются. Дисплей - основное устройство для отображения информации. Характеризуются размером экрана, максимальным разрешением и пр. Чем больше размер экрана и чем больше разрешение, тем, соответственно больше информации можно на нем разместить. Клавиатура - основное устройство для ввода информации.

Существуют также устройства, облегчающие работу оператора, такие, как мышь, световое перо и пр. Также для ввода информации широко используются сканеры. Большое будущее за устройствами распознавания и синтеза речи, распознавания изображения.се устройства ПЭВМ взаимодействуют через системную магистраль. Однако из ВЗУ информация сначала должна быть переписана в ОЗУ и лишь тогда она становиться доступной процессору.

Напомним, что наиболее эффективной организационной формой использования ПЭВМ является создание на их базе АРМ конкретных специалистов (экономистов, статистиков, бухгалтеров, руководителей), поскольку такая форма устраняет психологический барьер в отношениях между человеком и машиной.

Накопленный опыт подсказывает, что АРМ должен отвечать следующим требованиям:

.        Своевременное удовлетворение информационной и вычислительной потребности специалиста;

.        Минимальное время ответа на запросы пользователя;

.        Адаптация к уровню подготовки пользователя и его профессиональным запросам;

.        Простота освоения приемов работы на АРМ и легкость общения, надежность и простота обслуживания;

.        Терпимость по отношению к пользователю;

.        Возможность быстрого обучения пользователя;

.        Возможность работы в составе вычислительной сети.

Общее программное обеспечение (ПО) обеспечивает функционирование вычислительной техники, разработку и подключение новых программ. Сюда входят операционные системы, системы программирования и обслуживающие программы.

Профессиональная ориентация АРМ определяется функциональной частью ПО (ФПО). Именно здесь закладывается ориентация на конкретного специалиста, обеспечивается решение задач определенных предметных областей.

При разработке ФПО очень большое внимание уделяется вопросам организации взаимодействия “человек-машина”. Пользователю интересно и увлекательно работать на ЭВМ только в том случае, когда он чувствует, что он занимается полезным, серьезным делом. В противном случае его ждут неприятные ощущения. Непрофессионал может почувствовать себя обойденным и даже в чем-то ущемленным только потому, что он не знает неких “мистических” команд, набора символов, вследствие чего у него может возникнуть глубокая досада на все программное обеспечение или служителей культа ЭВМ.

Анализ диалоговых систем с точки зрения организации этого диалога показал, что их можно разделить (по принципу взаимодействия пользователя и машины) на:

.        Системы с командным языком;

.        “Человек в мире объектов”;

.        Диалог в форме “меню”.

Применение командного языка в прикладных системах это перенос идей построения интерпретаторов команд для мини- и микро ЭВМ. Основное его преимущество - простота построения и реализации, а недостаток - продолжение их достоинств: необходимость запоминания команд и их параметров, повторение ошибочного ввода, разграничение доступности команд на различных уровнях и пр. Таким образом в системах с командным языком пользователь должен изучать язык взаимодействия.

Внешне противоположный подход “человек в мире объектов” - отсутствуют команды и человек в процессе работы “движется” по своему объекту с помощью клавиш управления курсором, специальных указывающих устройств (мышь, перо), функциональных комбинаций клавиш. Диалог в форме меню “меню” представляет пользователю множества альтернативных действий, из которых он выбирает нужные. В настоящее время наиболее широкое распространение получил пользовательский интерфейс, сочетающий в себе свойства двух последних. В нем все рабочее пространство экрана делится на три части (объекта). Первая (обычно располагающаяся вверху) называется строкой или полосой меню. С ее помощью пользователь может задействовать различные меню, составляющие “скелет” программы, с их помощью производится доступ к другим объектам (в т.ч. управляющим). Вторая часть (обычно располагается внизу или в небольших программах может вообще отсутствовать) называется строкой состояния. С ее помощью могут быстро вызываться наиболее часто используемые объекты или же отображаться какая-либо текущая информация. Третья часть называется рабочей поверхностью (поверхностью стола) - самая большая. На ней отображаются все те объекты, которые вызываются из меню или строки состояния. Такая форма организации диалога человека и машины наиболее удобна (по крайней мере на сегодняшний день ничего лучшего не придумано) и все современные программы в той или иной мере используют ее. В любом случае она должна соответствовать стандарту СUA (Common User Access) фирмы IBM.

Рассмотрим теперь два подхода к разработке АРМ. Первый подход - функциональный представляет собой автоматизацию наиболее типичных функций.

Посмотрим, как адаптируется функциональное ПО (ФПО) к конкретным условиям применения. Отметим программные средства, которые являются базовыми при АРМ для различных профессий, связанных с обработкой деловой информации и принятием управленческих решений.

Первыми появились программные средства для автоматизации труда технического персонала, что обусловлено, вероятно, большой формализацией выполняемых ими функций. Наиболее типичным примером являются текстовые редакторы (процессоры). Они позволяют быстро вводить информацию, редактировать ее, сами осуществляют поиск ошибок, помогают подготовить текст к распечатке. Применение текстовых редакторов позволят значительно повысить производительность труда машинисток.

Специалистам часто приходится работать с большими объемами данных, с тем чтобы найти требуемые сведения для подготовки различных документов. Для облегчения такого рода работ были созданы системы управления базами данных (СУБД: DBASE, RBASE, ORACLE и др.). СУБД позволяют хранить большие объемы информации, и, что самое главное, быстро находить нужные данные. Так, например при работе с картотекой постоянно нужно перерывать большие архивы данных для поиска нужной информации, особенно если карточки отсортированы не по нужному признаку. СУБД справится с этой задачей за считанные секунды.

Большое число специалистов связано также с обработкой различных таблиц, так как в большинстве случаев экономическая информация представляется в виде табличных документов. КЭТ (крупноформатные электронные таблицы) помогают создавать подобные документы. Они очень удобны, так как сами пересчитывают все итоговые и промежуточные данные при изменении исходных. Поэтому они широко используются, например при прогнозировании объемов сбыта и доходов.

Достаточно большой популярностью в учреждениях пользуются программные средства АРМ для контроля и координации деятельности организации, где вся управленческая деятельность описывается как совокупность процессов, каждый из которых имеет даты начала, конца и ответственных исполнителей. При этом деятельность каждого работника увязывается с остальными. таким образом создается план-график работ. Пакет может автоматически при наступлении срока формировать задания исполнителям, напоминать о сроке завершения работы и накапливать данные об исполнительской деятельности сотрудников.

Важную роль в учрежденческой деятельности играет оперативный обмен данными, который занимает до 95% времени руководителя и до 53% времени специалистов. В связи с этим получили распространение м программные средства типа “электронная почта”. Их использование позволяет осуществлять рассылку документов внутри учреждения, отправлять, получать и обрабатывать сообщения с различных рабочих мест и даже проводить совещания специалистов, находящихся на значительном расстоянии друг от друга. Проблема обмена данными тесно связана с организацией работы АPM в составе вычислительной сети.

В настоящее время наблюдается тенденция к созданию так называемых интегрированных пакетов, которые вмещают в себя возможности и текстовых редакторов, и таблиц, и графических редакторов. Наличие большого числа различных программ для выполнения в сущности одинаковых операций - создания и обработки данных обусловлено наличием трех различных основных видов информации: числовой, текстовой и графической. Для хранения информации чаще всего используются СУБД, которые позволяют соединять все эти типы данных в единое целое. Сейчас идет бурное развитие двух других видов информации: звуковой и видеоинформации. Для них уже созданы свои редакторы и не исключено что в скором времени эти виды информации станут неотъемлемой частью большинства баз данных.

Хотя современное ФПО отвечает почти всем требованиям, налагаемых на него работниками различных профессий, чего-то все равно всегда не хватает. Поэтому большим плюсом такого ПО является возможность его доработки и изменения. Что же касается разработки новых программных средств в АРМ, то она ведется по двум направлениям: создание нового ПО для новых профессий и специализация ПО для существующих профессий. В настоящее время наблюдается тенденция перехода к созданию АРМ профессионального назначения. Оно выражается в следующем:

. Учет решаемых задач;

. Взаимодействие с другими сотрудниками;

. Учет профессиональных привычек и склонностей;

. Разработка не только ФПО, но и специальных технических средств (мышь, сеть, автоматический набор телефонных номеров и пр.).

Оснащение специалистов такими АРМ позволяет повысить производительность труда учрежденческих работников, сократить их численность и при этом повесить скорость обработки экономической информации и ее достоверность, что необходимо для эффективного планирования и управления.

компьютер паскаль рабочий место

2. Разработка программного обеспечения для создания автоматизированного рабочего места «Склад» для ООО «Комторг»

.1 Краткая характеристика предприятия

Общество с ограниченной ответственностью ООО «Комторг» (далее - ООО «Комторг» зарегистрировано и начало свою деятельность в 2001 году. Предприятие является самостоятельным хозяйственным субъектом, не являясь подразделением более крупного предприятия или объединения. Форма собственности - частная, учредителем является физическое лицо, которое несет ответственность по обязательствам предприятия в пределах своей доли в уставной фонд фирмы.

ООО «Комторг» осуществляет свою деятельность на территории России, и руководствуется в своей деятельности законами и нормативными актами России. Срок деятельности ООО «Комторг» не ограничен.

Место нахождения фирмы определяется местом нахождения исполнительного органа управления - Генерального директора: 141622 Московская область, Клинский район, дер. Давыдково, д. 3 «В».

Общество с ограниченной ответственностью «Комторг» (в дальнейшем ООО «Комторг») является юридическим лицом, действует в соответствии с Федеральным законом Российской Федерации «Об обществах с ограниченной ответственностью», утвержденным приказом Минфина РФ № 138-ФЗ от 8 июля 1999 года Гражданским Кодексом Российской Федерации, другими законодательными актами Российской Федерации и Уставом.

Организация хранит денежные средства в учреждении банка: «ЗелАК-Банк» ОАО г. Солнечногорск, р/с40702810131030001726, к/с 30101810300000000752, БИК 044696752. ИНН/КПП7733566544/7733101, ОГРН 1067746507982.

ООО «Комторг» - коммерческая фирма, главной целью деятельности которой является получение прибыли.

Фирма ООО «Комторг» обеспечивает необходимым техническим обслуживанием клиентов г. Клин и Клинского района. Является крупнейшим Интернет провайдером в Клину и районе. Кроме того, она работает в ряде населенных пунктов Московской области и в Москве.

Широкий ассортимент товаров и предлагаемых услуг, а также повышение квалификации персонала организации позволяет поддерживать постоянно высокий уровень сервиса.

Сотрудники сервисного центра прошли обучение у ведущих производителей оборудования (EPSON, BBK, Intel), все они являются специалистами высшей категории и готовы применить свой профессиональный опыт на благо клиентов. Определяющий принцип работы сервисного центра компании - помочь клиентам в решении технических проблем в минимально короткие сроки.

Созданная в 2001 г. фирма ООО «Комторг» прошла большой по российским меркам путь становления и развития. На данный момент штат сотрудников компании насчитывает примерно 60 высококвалифицированных менеджеров, продавцов-консультантов, программистов и системных администраторов.

Сегодня фирма ООО «Комторг» развивает несколько направлений своей деятельности:

. Продажа компьютеров и оргтехники, а также комплектация компьютеров и установка на них программного обеспечения.

. Интернет и телекоммуникации.

. Продажа и ремонт средств мобильной связи.

Более подробно направления деятельности исследуемой организации представлены в Уставе ООО «Комторг».

В связи с вышеизложенным, целесообразно рассмотреть организационную структуру ООО «Комторг». Предприятие является средним, то есть не обладает значительным количеством трудовых ресурсов, но функциональные обязанности каждой группы работников распределены достаточно четко, чтобы система функционирования предприятия могла действовать слаженно (см. рисунок 3).

Рисунок 3 - Организационная структура ООО «Комторг»

Изучая схему организационной структуры ООО «Комторг», можно сделать вывод, что слабым местом, нуждающимся в автоматизации, является склад, поэтому перед программистом исследуемого предприятия стоит задача создания автоматизированного рабочего места.

.2 Постановка задачи

Основные функции и задачи склада. Перемещение материальных потоков невозможно без концентрации в определенных местах необходимых запасов, для хранения которых предназначены соответствующие склады. Движение через склад связано с затратами живого и овеществленного труда, что увеличивает стоимость товара. В связи с этим проблемы, связанные с функционированием складов, оказывают значительное влияние на рационализацию движения материальных потоков в цепи, использование транспортных средств и издержек обращения.

Современный крупный склад - это сложное техническое сооружение, которое состоит из многочисленных взаимосвязанных элементов, имеет определенную структуру и выполняет ряд функций по преобразованию материальных потоков, а также накоплению, переработке и распределению грузов между потребителями. При этом в силу многообразия параметров, технологических решений, конструкций оборудования и характеристик разнообразной номенклатуры, перерабатываемых грузов склады относят к сложным системам. В то же время склад сам является всего лишь элементом системы более высокого уровня - логистической цепи, которая и формирует основные и технические требования к складской системе, устанавливает цели и критерии её оптимального функционирования, диктует условия переработки груза.

Поэтому склад должен рассматриваться не изолированно, а как интегрированная составная часть цепи. Только такой подход позволит обеспечить успешное выполнение основных функций склада и достижение высокого уровня рентабельности. При этом необходимо иметь в виду, что в каждом отдельно взятом случае, для конкретного склада, параметры складской системы значительно отличаются друг от друга, так же как ее элементы и сама структура, основанная на взаимосвязи этих элементов. При создании складской системы нужно руководствоваться следующим основным принципом: лишь индивидуальное решение с учетом всех влияющих факторов может сделать ее рентабельной. Предпосылкой этого является четкое определение функциональных задач и основательный анализ переработки груза как внутри, так и вне склада. Любые затраты должны быть экономически оправданными, т.е. внедрение любого технологического и технического решения, связанное с капиталовложениями, должно исходить из рациональной целесообразности, а не из модных тенденций и предлагаемых технических возможностей на рынке.

Основное назначение склада - концентрация запасов, их хранение и обеспечение бесперебойного и ритмичного выполнения заказов потребителей. К основным функциям склада можно отнести следующие:

.        Преобразование производственного ассортимента в потребительский в соответствии со спросом - создание необходимого ассортимента для выполнения заказов клиентов.

.        Складирование и хранение позволяет выравнивать временную разницу между выпуском продукции и ее потреблением и дает возможность осуществлять непрерывное производство и снабжение на базе создаваемых товарных запасов. Хранение товаров в распределительной системе необходимо также и в связи с сезонным потреблением некоторых товаров.

.        Унитизация и транспортировка грузов.

.        Предоставление услуг. Очевидным аспектом этой функции является оказание клиентам различных услуг, обеспечивающих фирме высокий уровень обслуживания потребителей. Среди них:

.1.     подготовка товаров для продажи (фасовка продукции, заполнение контейнеров, распаковка и т.д.);

.2.     проверка функционирования приборов и оборудования, монтаж;

.3.     придание продукции товарного вида, предварительная обработка (например, древесины); транспортно-экспедиционные услуги и т.д.

Программа должна предоставлять пользователю возможность:

. Вводить новый товар, указывая следующие параметры:

Наименование;

Количество;

Цену;

Дату поступления.

. Осуществлять поиск товара по наименованию и выдавать его параметры.

. Помечать выбывший товар, указывая дату выдачи.

. Выводить список имеющегося товара с возможностью сортировки по любому параметру.

. Выводить список выбывшего товара с возможностью сортировки по любому параметру.

. Выдавать общую статистическую характеристику:

Общая стоимость имеющегося товара;

Количество имеющегося товара;

Количество выбывшего товара.

. Сохранять и восстанавливать всю информацию АРМ с диска.

База данных и способы ее представления. База данных в простейшем случае - упорядоченная структура данных в виде таблицы, каждая запись которой может объединять разнотипные данные, причем все записи одной базы имеют одинаковую структуру. Существуют три модели представления баз данных: иерархическая, сетевая и реляционная. В силу особенностей языка Паскаль, с его помощью реализуется реляционная модель. Каждая строка в базе данных называется элементом отношения, каждая колонка - атрибутом отношения, количество колонок - арностью, а количество строк - мощностью. В языке программирования Паскаль атрибуту отношения соответствует аргумент предиката, арности количество аргументов в предикате, отношению - предикат, элементу - факт, и мощности - число фактов. Исходя из вышеперечисленных соответствий Паскаль является прекрасным средством для реализации реляционных баз данных.

Существует очень простое понятие базы данных как большого по объему хранилища, в которое организация помещает все используемые ею данные и из которого различные пользователи могут их получать, используя различные приложения. Такая единая база данных представляется идеальным вариантом, хотя на практике это решение по различным причинам трудно достижимо. Поэтому чаще всего под базой данных понимают любой набор хранящихся в компьютере данных.

В основу проектирования БД должны быть положены представления конечных пользователей организации - концептуальные требования к системе. Потому что, именно конечный пользователь в своей работе принимает решения с учетом получаемой в результате доступа к базе данных информации. Следовательно, от оперативности и качества этой информации будет зависеть эффективность работы организации. Данные, помещаемые в базу данных, также предоставляет конечный пользователь.

При рассмотрении требований конечных пользователей принято во внимание следующее:

База данных должна удовлетворять актуальным информационным потребностям организации. Получаемая информация должна по структуре и содержанию соответствовать решаемым задачам.

База данных должна обеспечивать получение требуемых данных за приемлемое время, то есть отвечать заданным требованиям производительности.

База данных должна удовлетворять выявленным и вновь возникающим требованиям конечных пользователей.

Загруженные в базу данных корректные данные должны оставаться корректными.

Данные до включения в базу данных должны проверяться на достоверность.

Доступ к данным, размещаемым в базе данных, должны иметь только лица с соответствующими полномочиями.

На основании вышеизложенного рассмотрим этапы проектирования баз данных, которые должны обеспечить необходимую независимость данных и выполнение эксплуатационных требований (пожеланий пользователей).

Описание программы.

Описание переменных.

.        basskl - основная запись с необходимыми переменными это:

.1.     naim - наименование товара;

.2.     kol - количество товара;

.3.     price - цена товара;

.4.     kol_p - количество пришедшего товара;

.5.     kol_r - количество товара, который ушел;

.6.     date_p - дата прихода товара;

.7.     date_r - дата расхода товара.

.        f - file базы слада;

.        list - массив данных базы;

.        schet - cчетчик;

.        curs - показатель позиции;

.        stran - счетчик позиции курсора;

.        i - переменная использования;

.        k -переменная определения клавиши;

.        res -переменная выбора меню;

.        da - переменная использования;

.        er - переменная ошибки преобразования;

.        tx - переменная текста при поиске;

.        fil - переменная имени базы;

.        key - флажок;

.        seter - переменная использования.

Кроме переменных в программе используются процедуры, и функции, описание которых приведено ниже;

Функция probel;

Используется для дополнения текста требуемыми количествами пробелов.

Вход: Текст, требуемая длина.

Выход: Текст требуемой длины.

Функция Edtext;

Используется для вывода на экран в нужную позицию текста и его последующего редактирования

Функция работает следующим образом:

Зацикливается до тех пор пока не будет нажатия Enter или Esc. В это время выводит на экран текст в нужную позицию, обновляется , ожидает нажатия клавиш или delete.

Вход: Координаты, текст, длина текста, флажок.

Выход: Вывод на экран текста, отредактированный текст.

Функция Cifri;

Подобна функции Edtext только ввод текста ограничен цифрами.

Работает также.

Процедура Prishlo;

Применяется для вывода на экран меню «Приход» и занесения данных в позицию базы.

Описание работы: Работает со строкой массива базы. Выводит на экран меню «Приход», преобразует текстовые переменные после ввода в строки меню.

Процедура Ushlo;

Аналогична процедуре Prishlo .Заменена только формула вычисления количества.

Процедура Vvodnov;

Процедура обеспечивающая вывод на экран меню «Новый товар», ввод новой строки в базу.

Работает: Ограничивается строкой, для работы с переменными записи, выводит на экран меню, пользователем редактируются строки меню, преобразуются, увеличивается счетчик числа строк базы на 1.

Процедура Edzapic;

Используется для редактирования записи в текущей позиции курсора листинга перечня товаров.

Вход: Позиция

Выход: отредактированный текст в данной позиции.

Процедура Ekran;

Отображает на экране заголовок таблицы базы и заполняет таблицу, рассчитывает и отображает на экране нижнюю строку состояния базы общую сумму, общий приход, общий расход, общее количество товаров.

Описание: Формирует окно для работы, отображает заголовок таблицы, цикл для вывода первых двадцати строк базы в окно, обнуление счетчиков сумм, цикл на все позиции базы, расчет сумм в этом цикле вывод результата на экран в виде строки состояния.

Функция Vivstr;

Формирует строку по позиции в базе.

Обнуляется. Работает со строкой в массиве базы. Производит преобразование в стринговые переменные числовых значений базы (количества цены, приход, расход), сумма формируется путем вычисления. Добавление нужными пробелами функцией Probel.

Процедура Vivlist;

Обеспечивает формирование экрана с помощью процедуры Ekran, вывод поясняющей строки. Подкрашивание строки в позиции курсора, опрос клавиш курсора и служебных (для ввода новой, корректировки, удаления). Работает следующим образом: Выполняет процедуру Ekran, прорисовывает строку пояснения, цикл пока не нажата клавиша «влево», «вправо», «Enter», «Esc» - опрашивает клавиатуру с помощью функции «Readkey» если нажата «Вниз» или «Вверх» уменьшаетя или увеличивается соответственно текущий счетчик позиций меню

Функция Vstroca;

Функция организует главное меню в верхней строке экрана.

Устанавливает параметры цвета, выводит на экран массив с переменными меню т.е. названиями меню. Опрашивает клавиатуру на нажатие клавиши «Влево», «Вправо», «Enter» выполняет соответствующие этим клавишам команды. Затем если было нажато «Esc» функция принимает значение меньшее 1 и затем в головной программе происходит выход.

Процедура Sortirovka;

Сортирует данные по заданной колонке.

Организуется цикл на все позиции массива базы. База переносит данные в стороннюю базу. Выбирает столбец сортировки сравнивает со сторонней базой если больше то переносит в стороннюю базу запоминает позицию. В конце цикла переставляет позиции основной базы.

.3 Алгоритм и специфика программы

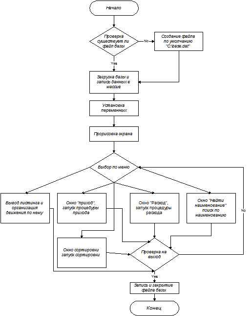
Общая схема алгоритма представлена на рисунке 4.

Описание алгоритма работы программы. Очищается экран выводится меню для указания месторасположения и названия файла базы по умолчанию это «С:\base.dat» затем проверяется создан ли файл если нет то создается. Организуется цикл до конца файла переписываются данные в массив базы. Обнуляются переменные. организуется меню по данным функции Vstroka затем происходи выбор с помощью оператора Case по которому осуществляются переходы.

В случае «1» прихода функции Vstroka выводится листинг данных базы и заголовков, организация движения курсора по строкам базы при помощи процедуры Vivlist.

В случае результата «2» формируется окно с тенью «Пришло», заполняется окно с помощью процедуры Prishlo по текущей позиции курсора экрана и листинга.

«3» формируется окно «Расход», заполняется с помощью процедуры Ushlo.

«4» организуется окно «Найти наименование» вводится текст с помощью функции Edtext. сравнивается с наименованиями базы, если находит, устанавливает курсор на это место.

Рисунок 4 - Общий алгоритм программы

Если не находит выводит сообщение и устанавливает на конечную позицию. «5» Окно сортировки. Выполняется процедура Sortirovka. При других значениях функции Vstroca происходит запись файла базы, закрытие файла.

Спецификация программы представлена в таблице 1.

Таблица 1. Спецификация программы

Название файла

Примечание

Обозначение файла

Склад.EXE

Исполняемый файл

Запускает программу

Склад.pas

Файлы модулей

Содержат основной код программы

*.db

Содержит вопросы и ответы


Требование к ресурсам компьютера. Программа не требовательна к аппаратным средствам, она не использует графических и других элементов требуемых более мощного компьютера, программа работает в среде DOS, поэтому ей необходимы минимальные требование и наличие среды DOS

Программный продукт «Склад», представляет собой файл с расширением *.exe, являющийся исполняемым кодом языка программирования Pascal.

Программа состоит из двух частей:

.        база данных, которая хранит различные данные;

.        приложение, которое позволяет работать с данными, получать отчеты и сводные таблицы на основе этих данных.

Основные требования к техническим и программным средствам представлены в таблице 2.

Таблица 2. Основные требования к техническим и программным средствам

Наименование технического средства или компонента

Техническая характеристика

Примечание

Технология изготовления

АТX

От этого зависит мощность и возможности оборудования

Центральный процессор

Pentium 166 MHz и выше

Лучше Pentium 233 MHz и выше

Оперативная память

Не менее 512 Mb SIMM

Желательно 1024 или выше MB DIMM

Материнская плата



Видео карта

SVGA с 2MB

Можно более мощные с графическим акселератором

Звуковая плата, колонки

Не требуется

Не требуется

Носители информации

В зависимости от объема данных в базе

В зависимости от объема данных в базе

Дисководы

Для гибких магнитных дисков 3.5” на 1.44MB


CD-ROM

Не требуется

Не требуется

Монитор

15”

17”

Клавиатура

Стандартная 104 клавишная

Совместимая с операционной системой Windows 95


Описание реализации алгоритма. Программа начинает свою работу с запуска файла Склад.EXE. появляется запрос на создание базы данных или прописание пути к существующей базе данных в противном случае она автоматически создает базу данных на диске C:\Base.dat.



Программа после запуска выглядит так


После выбора меню «Ввод» появится следующая строка в низу экрана. Можно сказать что это помощь в работе


Выбрав добавить нажатием клавиши Ins, появляется окно заполнения базы


Меню приход выводит следующее оно

Меню расход выводит следующее окно


При выборе поиска появляется окно поиска по наименованию


Меню сортировка выводит окно, в котором вводится номер столбца, по которому необходимо отсортировать данные в таблице


Таким образом, мы ведем учет товара на складе его последний приход о расход по датам, наличие его на складе и его дефицит.

2.4 Охрана труда и техника безопасности

Компьютеризация всех сфер экономики и быта в промышленно развитых странах и комплексная автоматизация процессов производства и управления во многом изменили представления о рабочем месте и условиях труда. Происходят коренная смена технического оснащения рабочего места, изменения его структуры и формы, рабочих задач и деятельности по их выполнению. Содержание труда и функций многих категорий конторских работников существенно меняются - они становятся операторами ЭВМ. Персональный компьютер, принтер, факсимильный аппарат, сканер и телефонный автоответчик уже относительно давно заменяют собой целый набор оргтехники.

Работа на ЭВМ, а также на периферийных устройствах, входящие в состав ЭВМ, связано с возможностью возникновения опасных и вредных фактов:

. Появления повышенного значения напряжения электрической цепи, замыкания которое может произойти через тело человека в случае прикосновения к открытым токопроводящим частям или к электропроводке с нарушенной изоляцией.

. Воспламенение легковоспламеняющихся жидкости (ЛВЖ), при нарушении правил обращения с ними во время хранения и работы по техническому обслуживанию устройств ЭВМ (при проведении этих работ применяется спирт, бензин).

. Перенапряжение зрения при работе с экранным устройством, в особенности при нерациональном освещении рабочей поверхности в зоне видео экрана, и нерациональное расположение экрана по отношению к глазам.

. При работе оператора ЭВМ необходимо быть внимательным, не отвлекаться на посторонние дела и не отвлекать людей.

. Обо всех неисправностях немедленно сообщать мастеру (начальнику), а в аварийных ситуациях немедленно прекратить работу. Соблюдать правила личной гигиены, принимать пищу только в специально оборудованных для этого местах.

Для обеспечения личной безопасности перед началом работы оператор ЭВМ обязан:

. Проверить, визуально, порядок на своём рабочем месте и убедиться в отсутствии нарушений правил безопасности;

. Для длительной работы (более 30 мин) подготовить рабочее место: отрегулировать сидение на оптимально удобное место, расположить элементы рабочего места так, чтобы угол зрения составлял 16°, расстояние до экрана было 40-50см; принять меры при нормальной освещённости прямой свет не падал на экран.

Нарушение вышеперечисленных требований может привести к тяжёлым последствиям, поэтому к нарушителям применяются административные меры наказания.

На рабочем месте инженера-программиста должны быть созданы условия для высокопроизводительного труда. В настоящее время всё большее применение находят автоматизированные рабочие места, которые оснащаются персональными ЭВМ с графическими дисплеями, клавиатурами и принтерами.

Оператор испытывает значительную нагрузку, как физическую (сидячее положение, нагрузка на глаза), так и умственную, что приводит к снижению его трудоспособности к концу рабочего дня.

Помещение, в котором находится рабочее место оператора, должно имеет следующие характеристики:

. Длина помещения: 6.5 м;

. Ширина помещения: 3.7 м;

. Высота помещения: 3.5 м;

. Число окон: 4;

. Число рабочих мест: 2;

. Освещение: естественное (через боковые окна) и общее искусственное;

. Вид выполняемых работ: непрерывная работа с прикладной программой в диалоговом режиме.

Напряжение зрения:

. Освещённость РМ, лк 300;

. Размеры объекта, мм 0.3 - 0.5;

. Разряд зрительной работы III - IV.

На рабочем месте оператор подвергается воздействию следующих неблагоприятных факторов:

. Недостаточное освещение;

. Шум от работающих машин;

. Электромагнитное излучение;

. Выделение избытков теплоты.

Поэтому необходимо разработать средства защиты от этих вредных факторов. К данным средствам защиты относятся: вентиляция, искусственное освещение, звукоизоляция. Существуют нормативы, определяющие комфортные условия и предельно допустимые нормы запылённости, температуры воздуха, шума, освещённости. В системе мер, обеспечивающих благоприятные условия труда, большое место отводится эстетическим факторам: оформление производственного интерьера, оборудования, применение функциональной музыки и др., которые оказывают определённое воздействие на организм человека. Важную роль играет окраска помещений, которая должна быть светлой. В данном разделе дипломного проекта рассчитывается необходимая освещённость рабочего места и информационная нагрузка оператора.

Развитию утомляемости на производстве способствуют следующие факторы:

. Неправильная эргономическая организация рабочего места, нерациональные зоны размещения оборудования по высоте от пола, по фронту от оси симметрии и т.д.;

. Характер протекания труда. Трудовой процесс организован таким образом, что оператор вынужден с первых минут рабочего дня решать наиболее сложные и трудоёмкие задачи, в то время как впервые минуты работы функциональная подвижность нервных клеток мозга низка. Важное значение имеет чередование труда и отдыха, смена одних форм работы другими.

Кроме того, необходимо в течение 8-ми часового рабочего дня предусмотреть один часовой перерыв на обед, 5-ти минутные перерывы каждые полчаса и 15-ти минутные перерывы каждые 1.5 - 2 часа. Работу необходимо организовать таким образом, чтобы наиболее сложные задачи решались с 11:00 до 16:00 - в период наибольшей активности человека, а не в начале дня, когда оператор ещё не достиг максимальной активности, и не в конце дня, когда уже развивается утомление.

Функционально-модульный метод позволит полнее удовлетворить все более ужесточающиеся требования технической эстетики к композиционной целостности, рациональности формы и качеству производственного исполнения изделий. Реализация этих требований позволит устранить разнохарактерность изделий, визуально и конструктивно не стыкующихся друг с другом.

Ориентация на конструирование рабочих мест из унифицированных модулей с использованием перспективных базовых конструкций на сегодня является основной тенденцией конструирования рабочих мест. Элементы рабочих мест, имеющие схожие характеристики формы и отделки, единые стыковочные размеры и детали крепления существенно облегчают формирование рабочих мест.

Если рабочее место оператора не представляет собой конструктивно законченного изделия, а состоит из набора отдельных технических средств, то говорят о рабочих зонах операторов. Для рабочих зон операторов характерна гибкость, перестраиваемость, наращивание функций технических средств при их эксплуатации.

В общем случае в типовой состав рабочей зоны включают:

. Средства отображения информации индивидуального пользования (блоки отображения дисплеев, экраны персональных ЭВМ, и т.п.);

. Средства управления и ввода информации (пульты дисплеев, клавиатура и устройства позиционирования курсора);

. Устройства печати, документирования и хранения информации;

. Вспомогательное оборудование (средства оргтехники, хранилища для носителей информации, устройства местного освещения и т.д.)

. Стол и кресло оператора.

При эргономической оценке рабочего места оператора необходимо выбрать два-три эргономических принципа в качестве ведущих. Эргономическими принципами, которые необходимо учитывать при формировании рабочей зоны оператора, могут быть следующие:

. Учет последовательности и частоты использования отдельных средств в течение рабочей смены;

. Учет требований к скорости и точности приема информации оператором;

. Учет особенностей конструктивного выполнения технических средств и аппаратуры.

Рабочее место оператора складывается из:

. Пространства, занимаемого оборудованием;

. Пространства необходимого для технического обслуживания и ремонта;

. Зоны проходов, обеспечивающей нормальное функционирование оборудования;

. Сенсомоторного пространства (части пространства рабочего места, в которой осуществляется двигательная и сенсорная работа человека).

Пространственные и размерные соотношения между элементами рабочего места должны быть достаточными для:

.

Похожие работы на - Теоретические основы проектирования автоматизированного рабочего места

 

Не нашли материал для своей работы?
Поможем написать уникальную работу
Без плагиата!
Без нейросетей!