Проект бизнес-инжиниринга для компании 'KnigaRU'

  • Вид работы:
    Контрольная работа
  • Предмет:
    Информационное обеспечение, программирование
  • Язык:
    Русский
    ,
    Формат файла:
    MS Word
    586,63 Кб
  • Опубликовано:
    2015-12-25
Вы можете узнать стоимость помощи в написании студенческой работы.
Помощь в написании работы, которую точно примут!

Проект бизнес-инжиниринга для компании 'KnigaRU'

Федеральное государственное образовательное бюджетное учреждение высшего профессионального образования

Финансовый университет при правительстве Российской Федерации

Факультет прикладной математики и информационных технологий

Кафедра «Бизнес-информатика»




Отчет по контрольной работе №1, 2,

по дисциплине

Проектный практикум по бизнес-инжинирингу

на тему:

Проект бизнес-инжиниринга для компании «KnigaRU»



Студенты группы: №3Б2-БИ418

Гаврилова Д.А., Николаева А.М.

Научный руководитель:

Зараменских Евгений Петрович




Москва - 2015

Оглавление

Список исполнителей

Задание

Введение

. План проекта по бизнес-инжинирингу

. Образ будущей компании

. Комплексная модель «AS IS» деятельности компании

.1 Модель организационной структуры

.2 Модель функциональной структуры

.3 Функциональная матрица ответственности

.4 Модели бизнес-процессов

.4.1 Основной бизнес-процесс

.4.2 Вспомогательный бизнес-процесс

.5 DFD-модели

. Предложения по инжинирингу компании

. Комплексная модель «TO BE» для 1 варианта инжиниринга

.1 Организационная структура

.2 Функциональная структура

. Комплексная модель «TO BE» для 2 варианта инжиниринга

.1 Организационная структура

.2 Функциональная структура

.3 Функциональная матрица ответственности

.4 Модели бизнес-процесса

.4.1 Основной бизнес-процесс

.4.2 Вспомогательный бизнес-процесс

. Оценка вариантов инжиниринга

.1 Список критериев

.2 Оценка критериев

. Техническое задание на создание информационной системы

. План/фактный анализ учебного проекта

Заключение

Список использованных источников

Список исполнителей


ФИО

Роли в проекте

Номера разделов (подразделов) и фактическая часть работы, подготовленная исполнителем

1

Николаева Анна Михайловна

Руководитель проекта

2.1 Выбор методов и средств проекта 50% 2.2 Иерархическая структура работ 100% 2.3 Планирование ресурсов 100% 2.4 Распределение ролей и обязанностей 100% 3.3 Определение бизнес-целей 60% 3.4 Формирование дерева целей 50% 3.5 Определение результатов деятельности 100% 4.3 Матрица ответственности 100% 4.4 Моделирование бизнес-процесса 100% 4.6 Разработка предложений по реинжинирингу 70% 5.1 Разработка для каждого варианта трансформации компании 70% 5.2 Разработка требований к ИС управления деятельностью компании для каждого варианта решения 70% 6 Разработка ТЗ 100% 7 Составление отчетной документации 100%

2

Гаврилова Диана Анатольевна

Бизнес-аналитик

2.1 Выбор методов и средств проекта 50% 3.1 Определение миссии компании 100% 3.2 SWOT-анализ 100% 3.3 Определение бизнес-целей 40% 3.4 Формирование дерева целей 50% 4.1 Организационная структура 100% 4.2 Функциональная структура 100% 4.5 DFD-модель 100% 4.6 Разработка предложений по реинжинирингу 30% 5.1 Разработка для каждого варианта трансформации компании 30% 5.2 Разработка требований к ИС управления деятельностью компании для каждого варианта решения 30% 5.3 Обоснование выбора оптимального варианта проектного решения 100%

Задание


Компания «KnigaRU» занимается продажей книг. Проблема книжного магазина состоит в том, что спрос в данное время на печатную продукцию значительно упал, в связи с этим за 3 года доход в компании сократился на 17%, т.к. в наше время более используемыми являются электронные версии книг, т.к. они в свободном доступе и удобны в использовании.

Требуется проанализировать деятельность компании «KnigaRU» и поддерживающих ее ИТ-систем и технологий, предложить вариант инжиниринга компании для решения указанной проблемы.

Введение


Книжный магазин «KnigaRU» начал свою деятельность 19 августа 1995 года. Организационно-правовая форма - общество с ограниченной ответственностью. «KnigaRU» занимается продажей книг, тетрадей, альбомов и канцелярии.

Цель данной работы - провести бизнес-инжиниринг книжного магазина «KnigaRU». Для этого будут выполнены следующие задачи:

· Создание образа компании;

·        Построение комплексной модели «AS IS». Разработка организационной, функциональной структуры и матрицы ответственности. Рассмотрение бизнес-процессов, а так же DFD-моделей;

·        Разработка двух вариантов реинжиниринга компании;

·        Построение комплексных моделей «TO BE» для каждого варианта инжиниринга компании;

·        Оценка и выбор наилучшего варианта инжиниринга;

·        Разработка технического задания на создание информационной системы.

1.  План проекта по бизнес-инжинирингу


В таблице 1 представлен план проекта по бизнес-инжинирингу для компании «KnigaRU». В данном плане показана иерархическая структура работ, календарное планирование и назначение ресурсов.

Проект состоит из следующих этапов:

· Создание команды;

·        Планирование;

·        Формирование образа будущей компании;

·        Создание модели «AS IS»;

·        Создание модели «TO BE»;

·        Разработка технического задания;

·        Составление отчетной документации;

·        Резерв.

Таблица 1

Название задачи

Длительность

Начало

Окончание

Названия ресурсов

Проект "KnigaRU"

11 дней

Чт 03.12.15

Вс 13.12.15


Создание команды

0,25 дней

Чт 03.12.15

Чт 03.12.15


Формирование состава команды

1 ч

Чт 03.12.15

Чт 03.12.15


Выбор руководителя

1 ч

Чт 03.12.15

Чт 03.12.15


Планирование

0,69 дней

Сб 05.12.15

Сб 05.12.15


Выбор методов и средств планирования проекта

2 ч

Сб 05.12.15

Сб 05.12.15

Руководитель проекта, Бизнес-аналитик

Иерархическая структура работ

2 ч

Сб 05.12.15

Сб 05.12.15

Руководитель проекта

Планирование ресурсов

1 ч

Сб 05.12.15

Сб 05.12.15

Руководитель проекта

Распределение ролей и обязанностей

0,5 ч

Сб 05.12.15

Сб 05.12.15

Руководитель проекта

Формирование образа будущей компании

0,75 дней

Сб 05.12.15

Вс 06.12.15


Определение миссии компании

0,5 ч

Сб 05.12.15

Сб 05.12.15

Бизнес-аналитик

SWOT-анализ

3 ч

Сб 05.12.15

Вс 06.12.15

Бизнес-аналитик

Определение бизнес-целей

1 ч

Вс 06.12.15

Вс 06.12.15

Руководитель проекта, Бизнес-аналитик

Формирование дерева целей

1 ч

Вс 06.12.15

Вс 06.12.15

Бизнес-аналитик, Руководитель проекта

Определение результатов деятельности

0,5 ч

Вс 06.12.15

Вс 06.12.15

Руководитель проекта

Создание модели "AS IS"

2,31 дней

Вс 06.12.15

Вт 08.12.15


Организационная структура

3 ч

Вс 06.12.15

Вс 06.12.15

Бизнес-аналитик

Функциональная структура

6 ч

Вс 06.12.15

Пн 07.12.15

Бизнес-аналитик

Матрица ответственности

3 ч

Пн 07.12.15

Пн 07.12.15

Руководитель проекта

Моделирование бизнес-процесса

2 ч

Вт 08.12.15

Вт 08.12.15

Руководитель проекта

DFD-модель

2 ч

Вт 08.12.15

Вт 08.12.15

Бизнес-аналитик

Разработка предложений по реинжинирингу

2 ч

Вт 08.12.15

Вт 08.12.15

Бизнес-аналитик, Руководитель проекта

Создание модели "TO BE"

1,25 дней

Ср 09.12.15

Чт 10.12.15


Разработка для каждого варианта трансформации компании

1 день

Ср 09.12.15

Ср 09.12.15

Руководитель проекта, Бизнес-аналитик

Разработка требований к информационной системе управления деятельностью компании для каждого варианта решения

1 день

Ср 09.12.15

Ср 09.12.15

Бизнес-аналитик, Руководитель проекта

Обоснование выбора оптимального варианта проектного решения

2 ч

Чт 10.12.15

Чт 10.12.15

Бизнес-аналитик

Разработка технического задания

1 день

Пт 11.12.15

Пт 11.12.15

Руководитель проекта

Составление отчетной документации

5 ч

Сб 12.12.15

Сб 12.12.15

Руководитель проекта

Резерв

1 день

Вс 13.12.15

Вс 13.12.15


Проект завершен

0 дней

Вс 13.12.15

Вс 13.12.15



В таблице 2 показано планирование ресурсов проекта. В роли Руководителя проекта выступает Николаева Анна Михайловна, в роли Бизнес-аналитика выступает Гаврилова Диана Анатольевна. Удаленное взаимодействие между участниками проекта осуществляется посредством видеосвязи и социальных сетей.

Таблица 2

Название ресурса

Тип

Единицы измерения материалов

Краткое название

Макс. единиц

Стандартная ставка

Ставка сверхурочных

Начисление

Руководитель проекта

Трудовой


РП

100%

750,00р./ч

1 000,00р./ч

Пропорцио-нальное

Бизнес-аналитик

Трудовой


БА

100%

550,00р./ч

750,00р./ч

Пропорцио-нальное


На рисунке 1 изображена статистика проекта, из которой видно, что базовый бюджет проекта составляет 39 975,00 рублей.

Рисунок 1. Статистика проекта

 

2. Образ будущей компании


Книжный магазин «KnigaRU» начал свою деятельность уже давно, но т.к. в последнее время падает спрос на печатную продукцию, а на ее электронную версию наоборот увеличивается, компания решила, чтобы не прекращать свою деятельность на рынке, добавить себе новые инновации.

Миссией компании «KnigaRU» является:

«Стать для покупателя отличным книжным магазином европейского уровня, который сможет удовлетворить любые потребности в знаниях»

SWOT-анализанализ - метод стратегического планирования, заключающийся в выявлении факторов внутренней и внешней среды организации и разделении их на четыре категории: Strengths (сильные стороны), Weaknesses (слабые стороны), Opportunities (возможности) и Threats (угрозы).

Сильные и слабые стороны являются факторами внутренней среды объекта анализа, (то есть тем, на что сам объект способен повлиять); возможности и угрозы являются факторами внешней среды (то есть тем, что может повлиять на объект извне и при этом не контролируется объектом). В таблице 3 представлен SWOT-анализ ООО «KnigaRU».

Таблица 3

Сильные стороны

Слабые стороны

1) Удачное расположение 2) Наличие собственного web-сайта 3) Наличие необходимых финансовых ресурсов

1) Отсутствие четкой стратегии 2) Неэффективная реклама 3) Влияние фактора сезонности на прибыль 4) Отсутствие стандарта

Возможности

Угрозы

1) Повышение квалификации персонала 2) Поощрение постоянных клиентов 3) Увеличение объема продаж

1) Снижение темпов роста рынка 2) Изменение во вкусах и предпочтениях


Бизнес-цели компании:

)  Увеличение объема продаж

2)      Исследование покупательского интереса

)        Создание с помощью исследования различных методов для удовлетворения потребностей покупателя

На рисунке 2 представлено дерево целей ООО «KnigaRU».

Рисунок 2. Дерево целей ООО «KnigaRU»

Окружение бизнеса: На рисунке 3 показано, что компания «KnigaRU» взаимодействует с такими внешними контрагентами как издательствами, поставщиками канцелярии, полиграфия, компании-конкуренты, рекламные компании, арендодатель и другие государственные органы.

Рисунок 3. Диаграмма взаимодействия ООО «KnigaRU» с внешними контрагентами

Результаты деятельности:

Результатом деятельности компании «KnigaRU» является удовлетворение потребностей клиентов в качественных книгах по выгодной цене.

3. Комплексная модель «AS IS» деятельности компании

 

.1 Модель организационной структуры


Организационная структура - это структура, элементами которой являются подразделения предприятия разного уровня иерархии, а отношениями являются административно-правовые отношения.

Модель организационной структуры предприятия представляет собой традиционную иерархическую структуру подчинения подразделений и персонала (организационных единиц). Моделирование организационной структуры заключается в распределении автоматизируемых функций по работникам подразделений и в определении полномочий доступа к информационной системе.

На рисунке 4 изображена модель организационной структуры ООО «KnigaRU».

Рисунок 4. Организационная структура ООО «KnigaRU». (Archimate)

Как видно из рисунка 4, на вершине организационной структуры находится генеральный директор, у которого в подчинении находятся начальники или же специалисты следующих отделов: Бухгалтерия, Складской отдел, Отдел по работе с клиентами, Отдел продаж, Отдел закупок и Отдел кадров.

Генеральный директор - единоличный исполнительный орган ООО «KnigaRU».

Бухгалтерия - Ведет бухгалтерский, налоговый и управленческий учеты; Формирует и сдает бухгалтерскую, налоговую и управленческую отчетности; Взаимодействует с государственными налоговыми и другими органами в пределах своей компетенции; Взаимодействует с контрагентами и финансовыми организациями в пределах своей компетенции; Осуществляет платежи в наличной и безналичной форме в порядке, определенном внутренними документами; Налоговое планирование. Мониторинг актуальных законодательных и нормативных документов. Рассчитывает заработную плату и иные выплаты сотрудникам предприятия. Выдает справки сотрудникам предприятия по вопросам начисления заработной платы и других выплат. Руководителем бухгалтерии является главный бухгалтер.

Складской отдел - Ведет складской учет и отвечает за продукцию, приходящую, находящуюся и уходящую со склада.

Отдел по работе с клиентами - Занимается вопросами касательно разбирательств с покупателями, например, жалобы, просьбы, возврат и прочее.

Отдел продаж - Занимается продажей той или иной продукции, которую покупатель решил у нас приобрести.

Отдел закупок - Занимается подбором поставщиков необходимых товаров, заключением и выполнением договоров с ними, также на основе анализов может планировать дальнейшие закупки.

Отдел кадров - Подбирает кадров и работает с коллективом, оформляет трудовые отношения, закрепляет факты трудовой биографии работников, ведет учет кадров, сопровождает их движения.

 

3.2 Модель функциональной структуры


Функциональная структура - это структура классификации, элементами которой являются функции, реализуемые подразделениями предприятия, а отношениями являются связи, уровней декомпозиции этих функций.

Функциональную структуру можно также представить в виде иерархической структуры, где в каждом «блоке» находятся функции и задачи, составляя вместе единую целостную структуру предприятия. Модель функциональной структуры представлена на рисунке 5.

Рисунок 5. Функциональная структура ООО «KnigaRU». (Archimate)

Рассмотрим функциональную структуру на рисунке 5 подробнее. Ключевой функцией книжного магазина будет являться реализация товара. Для реализации нам необходимо выполнение следующих функций: Продажа товара, Обслуживание клиента, Закупки, Запасы, Работа с персоналом и Бухгалтерский учет и отчетность. Некоторые функции состоят из подфункций: Прием и Выдача заказа входят в Обслуживание клиентов, Подбор поставщиков, Планирование закупок и Закупка товара - Закупки, Ведение запасов - Запасы, Подбор кадров - Работа с персоналом, Бухгалтерский и Управленческий учет - Бухгалтерский учет и отчетность.

3.3 Функциональная матрица ответственности


Функциональная матрица ответственности - это модель, в которой отражаются взаимосвязи и взаимозависимость между работниками аппарата управления в процессе выполнения функций управления.

В таблице 4 изображена функциональная матрица ответственности ООО «KnigaRU».

Таблица 4


Продажа товара

Обслуживание клиента

Закупки

Запасы

Работа с персоналом

Бух учет и отчетн.



Прием заказа

Выдача заказа

Подбор поставщиков

Планирование закупок

Закупка товара

Ведение запасов

Подбор кадров

Бух и Упр учет

Бухгалтерия







х


х

Отдел кадров








х


Складской отдел







х



Отдел по работе с клиентами


х

х







Отдел продаж

х









Отдел закупок




х

х

х





По данной матрице отчетливо видно, за какую работу отвечает данный отдел, это облегчает координирование и регулирование производственного процесса. Из таблицы 4 мы видим, что за Продажу товара отвечает Отдел продаж. Прием и выдачу заказа осуществляет Отдел по работе с клиентами. Отдел закупок занимается Подбором поставщиков, Планированием закупок и Закупкой товара. Ведение запасов - Складской отдел и Бухгалтерия. Подбор кадров - Отдел кадров. Бухгалтерским и Управленческим учетом занимается Бухгалтерия.

3.4 Модели бизнес-процессов

 

3.4.1 Основные бизнес-процессы

К основным бизнес-процессам относятся: продажа товара, закупки и запасы. Рассмотрим на рисунке 6 основной бизнес процесс «Продажа товара» книжного магазина ООО «KnigaRU»

К нам в магазин пришел покупатель и решил приобрести книгу. Это будет как начальное событие. Затем проверяется наличие книги, если вдруг читатель решил не идти ее искать на полках, а сразу спросить у нас. Если книга есть, то оформляется заказ, далее книга списывается как проданная и покупателю выдается чек о приобретении. Все, заказ выполнен, но если книги не окажется на наших полках, то мы можем предложить либо зайти к нам потом и возможно тогда книга уже будет, либо оставить нам свои данные для связи, чтобы, когда книга придёт мы смогли об этом сообщить и, если будет желание даже отложить «в сторонку» специально для нашего покупателя. Продажа, покупка, хранение

Рисунок 6. Основной бизнес-процесс «Продажа товара»

3.4.2 Вспомогательные бизнес-процесс

К вспомогательным бизнес-процессам относятся: работа с персоналом, бухгалтерский учет и отчетность, подбор поставщиков.

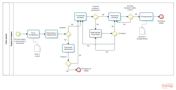
Рассмотрим на рисунке 7 вспомогательный процесс «Подбор поставщиков» книжного магазина «KnigaRU» отдел закупок поступает запрос на поиск нового поставщика для книжного магазина - это начальное событие бизнес-процесса. После этого начинается поиск новых поставщиков. По окончанию поиска предоставляется отчет о найденных. С теми, кто нам подходит, начинают вести переговоры о сотрудничестве. Если все прошло успешно, то начинается составление договора между сторонами, если же переговоры прошли неуспешно, то проходят повторные переговоры, но если и на них ни к какому договору не придут стороны, то данный поставщик перестает рассматриваться на данный момент. После того как мы дошли до составления договора, начинается его согласование. Если обе стороны удовлетворены им, то договор подписывается, если же нет, то проходит редактирование договора, после чего он проверяется еще раз. Если после редактирования он удовлетворяет обе стороны, то он подписывается. Но прежде чем начать работать нам нужно проверить точно ли у нас подписан договор с двух сторон (есть ли у нас оригинальный договор от поставщика), если да, то начинается наше с ними сотрудничество. Если нет, то будет повторная просьба или некое напоминание о предоставлении оригинала договора. После всего этого у нас будет оригинальный и подписанный с двух сторон договор и можно начинать сотрудничество. Финал - Новый поставщик найден.

Рисунок 7. Вспомогательный бизнес-процесс «Подбор поставщиков»

3.5 DFD-модели


Рассмотрим диаграмму DFD для бизнес-процесса «Продажа товара» представленную на рисунке 8.

Рисунок 8. Диаграмма DFD для бизнес-процесса «Продажа товара»

На контекстной диаграмме:

Внешняя ссылка «Запрос клиента». Сам процесс продажи товара обозначен как «Прием заказа». Подробнее видно при декомпозиции. На выходе у нас будут Товары. Для отображения этой информации используется хранилище данных «Список товаров».

Рассмотрим декомпозицию:

Запрос на заказ необходимо обработать. От работы «Поиск товара» будет идти две стрелки, одна к хранилищу «Список товаров по заказу», а другая к следующей работе «Оформление покупки». После выполнения предыдущей работы начинается следующая - «Оплата покупки». От этой работы одна из стрелок ведет к хранилищу «Чек». Данное хранилище нам необходимо для того, чтобы сохранять второй экземпляр чеков для отчетности.

Рассмотрим также на рисунке 9 диаграмму DFD бизнес-процесса «Подбор поставщиков».

Рисунок 9. Диаграмма DFD бизнес-процесса «Подбор поставщиков»

На контекстной диаграмме:

Декомпозиция:

После поступления запроса начинается работа по «Поиск поставщиков». После следует работа отработки и формирования полученной информации. Результаты этой работы сохраняются в «Список поставщиков». После всего этого с найденными поставщиками начинают «Проведение переговоров». При успешном завершении переговоров начинается следующая работа «Заключение договора». Для хранения договоров создано хранилище данных «Договора», т.к. нам очень важно, чтобы подписанный договор у нас хранился. В итоге, на выходе мы имеем поставщика, готового с нами сотрудничать.

организационный матрица бизнес инжиниринг

4. Предложения по инжинирингу компании


В результате анализа были разработаны 2 варианта инжиниринга компании, каждый из которых предлагает решение проблемы компании. Реализация двух вариантов инжиниринга невозможна, так как ограничены финансы.

Первый вариант:

Решить проблему за счет введения накопительных карт для покупателей.

Для решения проблемы будет создана база данных с информацией о выданных картах. Данные карты буду позволять покупателю использовать накопительные бонусы, скидки и прочие акции в нашем магазине. При оформлении карты будет возможно подписаться на информационные рассылки от нашего магазина.

Второй вариант:

Решить проблему за счет введения возможности приобретения электронной версии книги.

Для этого понадобится сайт, на котором пользователи будут создавать свои профили и приобретать книги онлайн, также в дальнейшем по желанию покупателя можно будет его купленную электронную версию книги за определенную доплату распечатать. При этом «особо» активные покупатели могут поощряться скидками, или же бесплатным распечатыванием экземпляра приобретённой книги.

5. Комплексная модель «TO BE» для 1 варианта инжиниринга

 

.1 Организационная структура


Рассмотрим организационную структуру, представленную на рисунке 10.

Рисунок 10. Организационная структура

Данная организационная структура отличается от организационной структуры, представленной на рисунке 4 тем, что в ней появился ИТ отдел. Этот отдел занимается технической поддержкой накопительных карт и так же решает проблемы, если таковые есть.

 

.2 Функциональная структура


Рассмотрим функциональную структуру, представленную на рисунке 11.

В функциональной структуре тоже есть малые изменения в сравнении с изображенной на рисунке 5. В «Обслуживание клиента» добавилась функция тех. поддержки.

Рисунок 11. Функциональная структура

5.3 Функциональная матрица ответственности

В таблице 5 показана функциональная матрица ответственности.

Таблица 5


Продажа товара

Обслуживание клиента

Закупки

Запасы

Работа с персон.

Бух учет и отчетн



Прием заказа

Выдача заказа

Тех. поддержка

Подбор поставщиков

Планирование закупок

Закупка товара

Ведение запасов

Подбор кадров

Бух и Упр учет

Бухгалтерия








х


х

Отдел кадров









х


Складской отдел








х



Отдел по работе с клиентами


х

х








Отдел продаж

х










Отдел закупок





х

х

х




ИТ отдел




х








Данная матрица ответственности отличается от матрицы ответственности в таблице 4 тем, что в ней появился ИТ отдел, который взял на себя функцию тех. поддержки.

 

 

6. Комплексная модель «TO BE» для 2 варианта инжиниринга

 

.1 Организационная структура


Рассмотрим организационную структуру, представленную на рисунке 12.

Рисунок 12. Организационная структура

Данная организационная структура отличается тем, что появился ИТ отдел, в который входят Специалисты ИТ и Программисты.

6.2 Функциональная структура


Рассмотрим организационную структуру, представленную на рисунке 13.

Рисунок 13. Функциональная структура

В функциональной структуре изменения заключаются в том, что появились новая функция Поддержка сайта, которая включает в себя подфункции Тех. поддержку и Ведение сайта.

 

.3 Функциональная матрица ответственности


В таблице 6 изображена функциональная матрица ответственности.

Таблица 6


Поддержка сайта

Продажа товара

Обслуживание клиента

Закупки

Запасы

Работа с персон

Бух учет и отчетн


Тех. Поддерж

Ведение сайта


Прием заказа

Выдача заказа

Подбор поставщиков

Планир. закупок

Закупка товара

Ведение запасов

Подбор кадров

Бух и Упр учет

Бухгалтерия









х


х

Отдел кадров










х


Складской отдел









х



Отдел по работе с клиентами




х

х







Отдел продаж



х









Отдел закупок






х

х

х




ИТ отдел

х

х











Данная матрица ответственности отличается предыдущих тем, что в ней появился ИТ отдел, который принимает на себя ответственность за Тех. поддержку сайта, а также за Ведение сайта.

6.4 Модели бизнес-процесса

 

.4.1 Основной бизнес-процесс

Рассмотрим на рисунке 14 основной бизнес-процесс «Продажа товара» книжного магазина ООО «KnigaRU».

Рисунок 14. Основной бизнес-процесс «Продажа товара»

На рисунке рассмотрено теперь два варианта продажи книг и один так и остался для других товаров. Рассмотрим вариант с продажей книги через интернет, т.к. покупка в магазине была рассмотрена ранее на рисунке 6. После того как покупатель зашел на сайт с целью прибрести книгу, он должен зайти в свою учетную запись, если ее нет, то сначала пройти регистрацию. У зарегистрированного пользователя есть возможность выбрать, если вдруг книги еще нет в электронном виде, чтобы ему сообщили рассылкой о том, что книга появилась в наличии. Если же когда она есть, то он может продолжить свое оформление заказа. После оформления надо будет оплатить свой заказ. При оплате пользователь может всегда распечатать или сохранить себе чек об оплате книги. После того как оплата пройдет, у пользователя в его личном кабинете станет доступна эта книга для чтения. Все, заказ выполнен через интернет.

 

6.4.2 Вспомогательный бизнес-процесс

Рассмотрим на рисунке 7 вспомогательный бизнес-процесс «Подбор поставщиков».

Рисунок 7. Вспомогательный бизнес-процесс «Подбор поставщиков».

Наш вспомогательный бизнес-процесс сильно не изменится из-за того, что нам просто нужно будет лишь увеличить требования к поставщикам, ведь нам необходимо, чтобы они смогли нам предоставлять книги уже не только в книжном, но и электронном виде.

7. Оценка вариантов инжиниринга

 

.1 Список критериев


Финансовый критерий - критерий, определяющий, какие появляются затраты в результате внедрения проекта.

Время - данный критерий определяет какое время тратится на обработку жалобы или заявки на тур.

Количество новых кадров - данный критерий определяет необходимость привлечения новых кадров.

Привлечение руководства к решению тривиальных задач - определяет, как часто будет привлекается руководство к решению задач.

 

.2 Оценка критериев


Таблица 7


Вариант 1

Вариант 2

Финансовый

Затраты: покупка ПО, ежемесячная оплата ПО

Затраты: покупка ПО, ежемесячная оплата ПО, покупка домена, ежегодная оплата домена

Время

Без изменений

Гораздо быстрее стала покупка книг. В среднем покупка книги занимала 1.5 часа, теперь ее можно приобрести через интернет за 5-10 минут

Количество новых кадров

Нанят 1 новый сотрудник для ведения и контроля нового ПО

Нанято 2 новых сотрудника. Один - для ведения и контроля нового ПО, второй -для ведения данных на сайте

Привлечение руководства к решению задач

Руководство привлекается, как только появляется задача, отличающаяся от типовой

За счет создания в системе бизнес-правил, руководство редко привлекается к решению задач.


Рассмотрим таблицу 7. В первом варианте инжиниринга мы привлекаем к работе 1 нового сотрудника (средняя зарплата одного сотрудника 25 000 рублей). Затраты на сотрудников увеличиваются. Также нам необходимо приобрести новое ПО, стоимостью 20 000 рублей. Ежемесячная оплата за него составляет 2500 рублей. Время на покупку книги осталось прежним. А во 2 варианте на покупку книги затрачивается 5-10 минут. Привлекаются два новых сотрудника. Затраты на ПО - 40 000 рублей, ежемесячная его оплата - 950 рублей. Также необходимо приобрести домен, стоимостью 1500 рублей, его ежегодная оплата 200 рублей. В 1 варианте руководство привлекается гораздо чаще, чем во втором. На основании данных критериев можно сделать следующие выводы об экономической эффективности проектов: второй вариант инжиниринга будет дороже, но его выполнение приведет к более успешным результатам. Внедрение второго проекта приведет к увеличению спроса и доходности компании на 20%. А первый вариант увеличит доходы на 10%

8. Техническое задание на создание информационной системы


1. Общие сведения

1.1 Полное и краткое наименования информационной системы

Полное наименование: «Автоматизированная система электронного хранилища данных книжного магазина KnigaRU»

Краткое наименование: «АИС»

.2   Номер договора

Номер договора: ВМНО-156754ОВР

.3   Наименование предприятий разработчика и заказчика системы и их реквизиты.

Заказчик: ООО «KnigaRU»

Адрес: 115404, г. Москва, ул. Липецкая, д. 10, корп. 1 стр.3

Телефон/факс: 8 (495) 326-42-22

Разработчик: Финансовый университет при правительстве РФ

Адрес: г. Москва, ул. Олеко Дундича, д. 23

.4   Перечень документов

Работа выполняется на основании договора № ВМНО-156754ОВР от 20.12.2015, заключенного между ООО «KnigaRU» и Финансовым университетом при правительстве РФ.

.5   Плановые сроки

Срок начала работы: 20.12.2015г.

Срок окончания работы: 20.02.2016г.

.6   Сведения об источниках и порядке финансирования работ.

Согласно договору № ВМНО-156754ОВР от 20.12.2015, заключенного между ООО «KnigaRU» и Финансовым университетом при правительстве РФ финансирование работы производится за счет ООО «KnigaRU».

.7   Порядок оформления и предъявления заказчику результатов работ.

Работы по созданию АИС сдаются Разработчиком поэтапно. По окончании каждого из этапов работ Разработчик сдает Заказчику соответствующие отчетные документы этапа, состав которых определен Договором №ВМНО-156754ОВР от 20.12.2015г., заключенным между ООО «KnigaRU» и Финансовым университетом при Правительстве РФ.

   Назначение и цели создания системы

.1   Назначение системы

Данное техническое задание распространяется на разработку системы автоматизированного управления книжным Интернет магазином. Предполагается, что её будут использовать администратор системы (менеджер по продажам) и клиенты. Данная система представляет собой специализированный Web-сайт с базой данных, позволяющий, с одной стороны, покупателям выбирать, заказывать и оплачивать товар, а с другой стороны - позволяющий продавцам собирать и обрабатывать заказы покупателей в автоматизированном режиме

.2   Цели создания системы

Основная цель АИС - более быстрая реализация товара, увеличение дохода компании.

АИС создается для:

· облегченного доступа к электронным ресурсам;

·        упрощенного поиска книги;

·        более простой процедуры покупки книги.

В результате должны быть усовершенствованы следующие показатели:

· время доступа к электронным ресурсам;

·        время поиска литературы;

·        время покупки книги.

3 Требования к системе

.1   Требования к системе в целом

.1.1   Требования к структуре и функционированию системы

Перечень подсистем, их назначение и общие характеристики

· подсистема хранения данных

Данная подсистема предназначена для хранения оперативных данных системы, данных для формирования статистических отчетов, журнала событий системы, сформированных в процессе работы отчетов.

· подсистема формирования отчетности

Предназначена для создания форм регламентированной отчетности, настройки автоматического формирования и отправки полученных отчетов посредством электронной почты, формирование отчетов в различных форматах (включая графические), вывод подготовленных отчетных форм на печать.

· подсистема поиска

Обеспечивает поиск литературы

Требования к способам и средствам связи для информационного обмена между компонентами системы

Входящие в состав АИС подсистемы в процессе функционирования должны обмениваться информацией, используя для этого входящие в их состав модули информационного взаимодействия. Форматы данных будут разработаны и утверждены на этапе технического проектирования.

Требования к характеристикам взаимосвязей создаваемой системы со смежными системами

Обмен данными между АИС и смежными системами должен осуществляться по протоколу TCP IP, использовать формат данных XML и элементы управления ActiveX.

Результаты выполнения операций импорта и экспорта данных должны регистрироваться в специальном журнале событий и предоставляться по запросу пользователя.

Требования к режимам функционирования системы

Для АИС определены следующие режимы функционирования:

· нормальный режим функционирования;

·        аварийный режим функционирования.

Основным режимом функционирования АС является нормальный режим.

В нормальном режиме функционирования системы:

· клиентское программное обеспечение и технические средства пользователей и администратора системы обеспечивают возможность функционирования круглосуточно и ежедневно;

·        серверное программное обеспечение и технические средства обеспечивают возможность круглосуточного функционирования, с перерывами на обслуживание;

·        исправно работает оборудование, составляющее комплекс технических средств;

·        исправно функционирует системное, базовое и прикладное программное обеспечение системы.

Для обеспечения нормального режима функционирования системы необходимо выполнять требования и выдерживать условия эксплуатации программного обеспечения и комплекса технических средств системы, указанные в соответствующих технических документах (техническая документация, инструкции по эксплуатации и т.д.).

Аварийный режим функционирования системы характеризуется отказом одного или нескольких компонент программного и (или) технического обеспечения. В случае перехода системы в предаварийный режим необходимо:

· завершить работу всех приложений, с сохранением данных;

·        выключить рабочие станции операторов;

·        выключить все периферийные устройства;

·        выполнить резервное копирование БД.

После этого необходимо выполнить комплекс мероприятий по устранению причины перехода системы в аварийный режим.

Требования по диагностированию системы

АИС должна предоставлять инструменты диагностирования основных процессов системы, трассировки и мониторинга процесса выполнения программы.

Компоненты должны предоставлять удобный интерфейс для возможности просмотра диагностических событий, мониторинга процесса выполнения программ.

Перспективы развития, модернизации системы

АИС должна реализовывать возможность дальнейшей модернизации как программного обеспечения, так комплекса технических средств.

.1.2   Требования к численности и квалификации персонала системы и режиму его работы

Для эксплуатации АИС определены следующие роли:

· Специалисты ИТ-отдела;

·        Покупатели.

Основными обязанностями специалистов ИТ-отдела являются:

· работа в системе;

·        внесение данных о книгах.

Деятельность персонала по эксплуатации системы должна регулироваться должностными инструкциями.

Пользователи системы должны свободно осуществлять базовые операции в сети Internet.

.1.3   Показатели назначения

АИС должна обеспечивать возможность хранения данных с глубиной не менее 5 лет. Система должна обеспечивать возможность одновременной работы для 3000 пользователей.

Время формирования статистических отчетов определяется объемом данных для представления и может занимать более продолжительное время.

.1.4   Требования к надежности

Система должна сохранять работоспособность и обеспечивать восстановление своих функций при возникновении следующих внештатных ситуаций:

· при сбоях в системе электроснабжения аппаратной части, приводящих к перезагрузке ОС, восстановление программы должно происходить после перезапуска ОС и запуска исполняемого файла системы;

·        при ошибках в работе аппаратных средств (кроме носителей данных и программ) восстановление функции системы возлагается на ОС;

·        при ошибках, связанных с программным обеспечением (ОС и драйверы устройств), восстановление работоспособности возлагается на ОС.

Для защиты аппаратуры от бросков напряжения и коммутационных помех должны применяться сетевые фильтры.

.1.5   Требования к безопасности

Все внешние элементы технических средств системы, находящиеся под напряжением, должны иметь защиту от случайного прикосновения, а сами технические средства иметь защитное заземление в соответствии с ГОСТ 12.1.030-81 и ПУЭ.

Система электропитания должна обеспечивать защитное отключение при перегрузках и коротких замыканиях в цепях нагрузки, а также аварийное ручное отключение.

Общие требования пожарной безопасности должны соответствовать нормам на бытовое электрооборудование. В случае возгорания не должно выделяться ядовитых газов и дымов. После снятия электропитания должно быть допустимо применение любых средств пожаротушения.

Факторы, оказывающие вредные воздействия на здоровье со стороны всех элементов системы (в том числе инфракрасное, ультрафиолетовое, рентгеновское и электромагнитное излучения, вибрация, шум, электростатические поля, ультразвук строчной частоты и т.д.), не должны превышать действующих норм (СанПиН 2.2.2. /2.4.1340-03 от 03.06.2003 г.).

.1.6   Требования к эргономике и технической эстетике

В части внешнего оформления интерфейсы по подсистемам должен быть типизированы. В части диалога с пользователем для наиболее частых операций должны быть предусмотрены «горячие» клавиши, при возникновении ошибок в работе подсистемы на экран монитора должно выводиться сообщение с наименованием ошибки и с рекомендациями по её устранению на русском языке

.1.7   Требования к эксплуатации, техническому обслуживанию, ремонту и хранению компонентов системы

Техническая и физическая защита аппаратных компонентов системы, носителей данных, бесперебойное энергоснабжение, резервирование ресурсов, текущее обслуживание реализуется техническими и организационными средствами, предусмотренными в инфраструктуре Заказчика.

Для нормальной эксплуатации разрабатываемой системы должно быть обеспечено бесперебойное питание ПЭВМ. При эксплуатации система должна быть обеспечена соответствующая стандартам хранения носителей и эксплуатации ПЭВМ температура и влажность воздуха.

Периодическое техническое обслуживание используемых технических средств должно проводиться в соответствии с требованиями технической документации изготовителей, но не реже одного раза в год.

.1.8   Требования к защите информации от несанкционированного доступа (НСД)

АИС должна обеспечивать защиту от несанкционированного доступа (НСД) на уровне не ниже установленного требованиями, предъявляемыми к категории 1Д по классификации действующего руководящего документа Гостехкомиссии России «Автоматизированные системы». Компоненты подсистемы защиты от НСД должны обеспечивать:

· идентификацию пользователя;

·        проверку полномочий пользователя при работе с системой;

·        разграничение доступа пользователей на уровне задач и информационных массивов.

3.1.9 Требования по сохранности информации при авариях

Программное обеспечение АИС должно восстанавливать свое функционирование при корректном перезапуске аппаратных средств. Должна быть предусмотрена возможность организации автоматического и (или) ручного резервного копирования данных системы средствами системного и базового программного обеспечения (ОС, СУБД), входящего в состав программно-технического комплекса.

.1.10 Требования к патентной чистоте

Программное обеспечение должно быть зарегистрировано в установленном порядке в государственном органе по интеллектуальной собственности и иметь лицензионный сертификат на использование, оформленный правообладателем и передаваемый Заказчику.

.1.11 Требования по стандартизации и унификации

Система должна соответствовать требованиям эргономики и профессиональной медицины при условии комплектования высококачественным оборудованием (ПЭВМ, монитор и прочее оборудование), имеющим необходимые сертификаты соответствия и безопасности.

.2   Требования к задачам (функциям)

Подсистема хранения данных должна хранить электронные копии литературы, которая есть в магазине, список литературы, список пользователей с указанием их идентификационного номера. Подсистема должна обеспечивать периодическое резервное копирование и сохранение данных на дополнительных носителях информации.

Подсистема приложений операционного управления содержит

§ модуль учета движения электронных копий литературы - автоматический учет проданных электронных копий литературы

Подсистема формирования отчетности должна включать механизмы гибкой настройки, а также инструментарий по формированию новых отчетных форм на основе списка показателей. Подсистема формирования отчетности предназначена для создания и формирования статистических отчетов, проектирования и разработки форм регламентированной отчетности, настройки автоматического формирования и доставки регламентированных отчетов посредством электронной почти, формирования и предоставления по запросам пользователей статистических отчетов в различных форматах (включая графические), вывода подготовленных отчетных форм на печать.

Подсистема поиска осуществляет поиск литературы.

.3   Требования к видам обеспечения

.3.1   Требования к информационному обеспечению системы

Хранение данных должно осуществляться на основе современных реляционных или СУБД. Для обеспечения целостности данных должны использоваться встроенные механизмы СУБД. Доступ к электронному списку литературы может быть предоставлен только авторизованным пользователям, поиск литературы могут осуществлять все пользователи.

.3.2   Требования к лингвистическому обеспечению системы

Все прикладное программное обеспечение системы для организации взаимодействия с пользователем должно использовать русский язык.

.3.3   Требования к программному обеспечению системы

При проектировании и разработке системы необходимо максимально эффективным образом использовать инструменты оптимизации программного кода.

Используемое при разработке программное обеспечение должно иметь широкое распространение, быть общедоступным и использоваться в промышленных масштабах.

.3.4   Требования к техническому обеспечению

Комплекс технических средств составляют: компьютеры; устройства сбора, накопления, обработки, передачи и вывода информации; устройства передачи данных и линий связи; оргтехника и устройства автоматического съема информации; эксплуатационные материалы и др.

.3.5   Требования к организационному обеспечению

К работе с системой должны допускаться сотрудники книжного магазина, имеющие навыки работы на персональном компьютере, ознакомленные с правилами эксплуатации и прошедшие обучение по работе с системой.

4.  Состав и содержание работ по созданию системы

Проектирование. Разработка эскизного проекта. Разработка технического проекта (продолжительность -1 месяц). Форма отчётности - пояснительная записка. Разработка рабочей документации. Адаптация программ (продолжительность - 0,5 месяца). Форма отчетности Установочный пакет программного обеспечения.

Ввод в действие (продолжительность - 0,5 месяца). Форма отчетности - акт приема, исправленные установочный пакет программного обеспечения

5.  Порядок контроля и приёмки системы

Прием работы ведется на территории заказчика, на трех этапах создания: после проектирования - прием ведется экспертной группой, на этом этапе решаются вопросы об устранении выявленных неполадок, принятие решения о возможности передачи АИС на следующий уровень разработки.

После адаптации программы - прием работы ведется группой тестирования, на этом этапе решаются вопросы об устранении выявленных неполадок, принятие решения о возможности передачи АИС на следующий уровень разработки, принятие решения о готовности АИС к вводу в эксплуатацию.

На следующей стадии проводятся приемочные испытания, решаются вопросы об устранении выявленных неполадок, проверка АИС, ввод в эксплуатацию, подписание акта завершения работ.

.  Требования к составу и содержанию работ по подготовке объекта автоматизации к вводу системы в действие

В ходе выполнения проекта на объекте автоматизации требуется выполнить работы по подготовке к вводу системы в действие. При подготовке к вводу в эксплуатацию АИС Заказчик должен обеспечить выполнение следующих работ:

· определить подразделение и ответственных должностных лиц, ответственных за внедрение и проведение опытной эксплуатации АИС;

·        обеспечить присутствие пользователей на обучении работе с системой, проводимом Разработчиком;

·        обеспечить выполнение требований, предъявляемых к программно-техническим средствам, на которых должно быть развернуто программное обеспечение АИС;

·        провести опытную эксплуатацию АИС.

Требования к составу и содержанию работ по подготовке объекта автоматизации и вводу системы в действие, включая перечень основных мероприятий и их исполнителей должны быть уточнены на стадии подготовки рабочей документации.

.  Требования к документированию

Документы этапа проектирование - Ведомость эскизного проекта, пояснительная записка к эскизному проекту <#"866507.files/image018.jpg">

Рисунок 18. Показатели освоенного объема

 

Заключение


В данной работе был произведен бизнес-инжиниринг книжного магазина «KnigaRU». Создав образ компании, была определена главная проблема книжного магазина - упадок дохода из-за уменьшения интереса к покупке книжной продукции и увеличение спроса на ее электронный вид. Затем была построена комплексная модель «AS IS», для ее создания разработаны следующие модели:

Модель организационной структуры (Archimate, Archi);

Модель функциональной структуры (Archimate, Archi);

Функциональная матрица ответственности;

Модели бизнес-процессов (BPMN, Bizagi Modeler);

DFD-модели (DFD, All fusion process modeler).

На основании модели «AS IS» предложены 2 варианта инжиниринга компании. Для каждого варианта инжиниринга туроператора построены комплексные модели «TO BE». Далее, на основании моделей «TO BE», проведена сравнительная оценка вариантов инжиниринга, и мы пришли к выводу, что вариант с введением возможности приобретения электронных книг, более выгоден для компании. После этого было разработано техническое задание на создание информационной системы.

Список использованных источников


1. ГОСТ 34.602-89 Информационные технологии. Комплекс стандартов на автоматизированные системы. Техническое задание на создание автоматизированной системы.

2.      Тельнов Ю.Ф., Федоров И.Г. Инжиниринг предприятия и управление бизнес-процессами. Методология и технология: учеб. пособие. - М.: ЮНИТИ-ДАНА, 2015. - 207 с.

3. Принципы создания информационных систем и моделирования бизнес-процессов с использованием пакета программ All Fusion Modeling Suite: учеб.-метод. пособие. Ч.1. Автоматизированная информационная система моделирования бизнес-процессов AllFusion Process Modeler / Т.Е. Точилкина [и др.]. - М.: изд. АБиК М-ва финансов РФ, 2007. - 144 с.

4.      Точилкина Т.Е. Методические указания к выполнению контрольных работ по дисциплине «Проектный практикум по бизнес-инжинирингу» для студентов, обучающихся по направлению 080500.62 «Бизнес-информатика» (программа подготовки бакалавра, заочная форма обучения) - М.: Финансовый университет, кафедра «Бизнес-информатика», 2014. - 31 с Бизнес Инжиниринг Групп [Электронный ресурс]

.        Информационный портал Betec - «Бизнес-инжиниринговые технологии» [Электронный ресурс]

Похожие работы на - Проект бизнес-инжиниринга для компании 'KnigaRU'

 

Не нашли материал для своей работы?
Поможем написать уникальную работу
Без плагиата!
Без нейросетей!