Система автоматического управления электроприводом пассажирского лифта

  • Вид работы:
    Курсовая работа (т)
  • Предмет:
    Информатика, ВТ, телекоммуникации
  • Язык:
    Русский
    ,
    Формат файла:
    MS Word
    311,61 Кб
  • Опубликовано:
    2016-01-13
Вы можете узнать стоимость помощи в написании студенческой работы.
Помощь в написании работы, которую точно примут!

Система автоматического управления электроприводом пассажирского лифта

МИНИСТЕРСТВО ОБРАЗОВАНИЯ РЕСПУБЛИКИ БЕЛАРУСЬ

УЧРЕЖДЕНИЕ ОБРАЗОВАНИЯ

ГОМЕЛЬСКИЙ ГОСУДАРСТВЕННЫЙ ТЕХНИЧЕСКИЙ

УНИВЕРСИТЕТ ИМЕНИ П.О.СУХОГО

Факультет автоматизированных и информационных систем

Кафедра «Автоматизированный электропривод»







РАСЧЁТНО-ПОЯСНИТЕЛЬНАЯ ЗАПИСКА

к курсовому проекту

по дисциплине «Системы управления электроприводами»

на тему: «САУ электроприводом пассажирского лифта»

Исполнитель: студент гр. ЭП-42

Коржов А.А

Руководитель: Дорощенко И.В.





Гомель 2013

Содержание

Введение

. Технические характеристики механизма. Требования к САУ ЭП

. Выбор системы электропривода и типоразмера электродвигателя

. Выбор силового оборудования и расчет параметров электропривода

. Разработка структуры САУ

. Синтез системы автоматического управления

. Анализ статических показателей

. Анализ динамики электропривода

. Синтез и расчет узлов ограничений и защит

. Синтез схемы включения ЭП и выбор аппаратов

Заключение

Литература

Введение

Подъемные машины повторно-кратковременного режима работы в различных конструктивных исполнениях находят широкое применение во всех отраслях народного хозяйства. К числу наиболее распространенных разновидностей механизмов вертикального транспорта следует отнести лифты, применение которых в народном хозяйстве и на промышленных предприятиях приобретает все большее значение. Лифты предназначены для транспортировки пассажиров и грузов в производственных и административных зданиях. Они выполняются высокоавтоматизированными, общедоступными, комфортабельными и безопасными. Все операции при открывании и закрывании дверей, передвижении, замедлении и точной остановки кабины лифта осуществляется с помощью электропривода.

Электропривод большинства грузоподъёмных машин характеризуется повторно-кратковременном режимом работы при большой частоте включений, широком диапазоне регулирования скорости и постоянно возникающих значительных перегрузках при разгоне и торможении. Особые условия использования электропривода в грузоподъёмных машинах явились основой для создания специальных серий электрических двигателей и аппаратов.

В данном курсовом проекте необходимо спроектировать систему автоматического управления электроприводом пассажирского лифта. При проектировании таких механизмов необходимо брать в учет высокие требования безопасности и комфортабельности, которые предъявляются к ним. К этим требованиям относятся точность остановки, ускорение и рывок. Спроектированная система автоматического управления должна отвечать всем этим требованиям.

. Технические характеристики механизма. Требования к САУ ЭП

Лифты являются механизмами вертикального транспорта, предназначенными для транспортировки пассажиров в жилых, производственных и административных зданиях. Эти установки выполняются с высокой степенью автоматизации. Они отличаются общедоступностью пользования, комфортабельностью и безопасностью.

Основными требованиями, предъявляемыми к электроприводам лифтов, являются:

-       возможность реверса;

-       точная остановка кабины на заданном уровне;

-       обеспечение минимального времени переходных процессов при строго ограниченных максимальных значениях ускорения и рывка;

-       безопасность;

-       надёжность;

-       плавность разгона, движения и торможения;

-       работа лифта не должна сопровождаться высоким уровнем шума и вызывать помехи теле- и радиоприёму.

Весьма существенным вопросом, который решается при проектировании электропривода, является точная остановка кабины на заданном уровне, с заданной точностью остановки. Неточная остановка влечет за собой снижение производительности и комфортабельности лифта, что крайне неблагоприятно.

Эффективным путем повышения точности остановки является переход на пониженную скорость, с которой кабина подходит к датчику точной остановки.

Так как точность остановки Δs = ±25 мм, а скорость кабины υ = 2 м/с, то по графику зависимости диапазона регулирования от точности остановки ([1], рис.1.2) получаем диапазон регулирования D = 16.

Угловая скорость двигателя (требуемая по заданию):

.

Радиус приведения механизма:

.

По заданию курсового проекта нужно обеспечить момент:

.

Для выбора тормоза определяем необходимый тормозной момент:

Мт ≥ Кз · Mcmax = 1,5 · 174 = 261 Н·м,

где    Кз = 1,5 - коэффициент запаса;

Мсmax = 174 Н·м - максимальный приведенный статический момент.

Выбираем тормоз ТКП-300 ([1], с.140) с тормозным моментом Мт = 500 Н·м.

Кинематическая схема лифта приведена на рис. 1.

Рис. 1. Кинематическая схема лифта:

1 - электродвигатель; 2 - тормоз (муфта с тормозным шкивом и колодочным тормозом); 3 - редуктор; 4 - кабина; 5 - шкив; 6 - противовес

. Выбор системы электропривода и типоразмера электродвигателя

Важнейшим требованием, предъявляемым к электроприводу подъёмных установок, является требование обеспечения заданной точности. Это требование при заданной рабочей скорости механизма и известных пределах изменения его нагрузки определяет необходимый диапазон регулирования скорости и условия ограничения ускорения и, таким образом, непосредственно влияет на выбор той или иной системы электропривода.

Наиболее жёсткие требования в отношении поддержания постоянства ускорения и необходимого диапазона регулирования скорости предъявляются к электроприводу шахтных клетевых подъёмных машин, скоростных лифтов, а также маятниковых канатных дорог. Эти установки отличает высокий уровень рабочей скорости движения подъёмного сосуда или кабины (более 1,5 м\с, для скоростных лифтов) и значительные пределы изменения момента статического сопротивления, определяемые степенью загрузки клети или кабины. Необходимый диапазон регулирования скорости по условию точной остановки здесь обычно больше 10(в нашем случае диапазон регулирования составляет 16), и обеспечить заданную производительность перечисленных установок можно лишь применением замкнутых систем электропривода: Г-ДПТ НВ, ТП- ДПТ НВ или ПЧ-АД (векторное или скалярное управление).

Определим цену системы ТП- ДПТ НВ:

,

где ЦТП - цена тиристорного преобразователя ЭПУ1-2-4327М-УХЛ4,

ЦТП = 350 у.е.;

ЦДПТ НВ - цена двигателя постоянного тока 2ПФ200LГУХЛ4,

ЦДПТ НВ = 2500 у.е..

Определим цену системы Г- ДПТ НВ:

,

где ЦАД - цена асинхронного двигателя АИР200М6УХЛ4, ЦАД = 1500 у.е.;

Определим цену системы ПЧ-АД (векторное управление):

,

где ЦПЧ ВУ - цена преобразователя частоты с векторным управлением

LENZE ESV 223 N04 TXD, ЦПЧ ВУ = 2300 у.е..

Определим цену системы ПЧ-АД (скалярное управление):

,

где ЦПЧ СУ - цена преобразователя частоты со скалярным управлением

LENZE ESDM 223 L4 TXA, ЦПЧ CУ = 1500 у.е..

Выбираем систему электропривода в соответствии с оценкой технологических параметров заданного механизма по таблице 1.

электропривод электродвигатель автоматический управление

Таблица 1

Таблица вариантов сравнения различных систем электроприводов

Характеристика

ТП- ДПТ НВ

ПЧ-АД (векторное управление)

ПЧ-АД (скалярное управление)

Г-ДПТ НВ

Значи-мость


Оценка

Оценка на значи-мость

Оценка

Оценка на значи-мость

Оценка

Оценка на значи-мость

Оценка

Оценка на значи-мость


Масса

5

20

5

20

5

20

1

4

4

Надёжность

4

16

4

16

4

16

4

16

4

Помехоустойчивость

3

12

3

12

3

12

4

16

4

Габариты

4

16

4

16

4

16

1

4

4

КПД

5

20

5

20

5

20

2

8

4

Внешнее оформление

4

4

4

4

4

4

3

3

1

Затраты

5

25

3

15

4

20

1

5

5

Сумма (оценка)

30

-

28

-

29

-

16

-

-

Сумма (оценка на значимость)

-

113

-

103

-

108

-

56

-


Из таблицы 1 видно, что система ТП- ДПТ НВ лучше других подходит для заданного механизма.

Выбор двигателя осуществлялся с учётом исходных данных. Требовалось по заданию обеспечить частоту вращения двигателя 870 об\мин, и мощность 15 кВт.

Выбираем электродвигатель 2ПФ200LГУХЛ4 ([2], с.384). Параметры двигателя заносим в таблицу 2.

Таблица 2

Параметры электродвигателя 2ПФ200LГУХЛ4

Номинальная мощность Рн, кВт

20

Номинальное напряжение Uн, В

220

Номинальная частота вращения nн, об/мин

1000

Максимальная частота вращения nmax, об/мин

3300

Номинальное КПД ηн, %

85,5

Сопротивление обмотки якоря (15˚С) Rяд15°, Ом

0,083

Сопротивление обмотки добавочных полюсов (15˚С) Rдп15°, Ом

0,053

Сопротивление обмотки возбуждения (15˚С) Rвд15°, Ом

55

Индуктивность цепи якоря Lяд, мГн

3,2

Момент инерции двигателя Jдв, кг·м2

0,3

Максимальная перегрузка по току (60 с) λI

2


Номинальная угловая скорость вращения двигателя:

 рад/с.

Номинальный ток якоря двигателя:

А.

Сопротивление обмоток при рабочей температуре рассчитываем по формуле:

,

где α-температурный коэффициент (для меди );

∆t-разница между допустимой температурой обмотки и температурой окружающей среды (t=15 ˚c), B=1200

˚c;

-сопротивление при температуре окружающей среды (t=15 ˚c);

Rt-сопротивление при рабочей температуре.

 Ом,

 Ом,

 Ом.

Произведение конструктивного коэффициента двигателя на поток:

.

Номинальный момент электродвигателя:

 Н·м.

Данный двигатель обеспечивает требуемую частоту вращения

об/мин, проходит по мощности и по моменту:

Мн>Мтр,

,681 Н·м >164,643 Н·м;

Pн>Pтр,

кВт >15 кВт.

. Выбор силового оборудования и расчет параметров электропривода

Максимальный момент инерции механизма:

Jmax = (mкаб + mкан + mпв + mгр)·ρ2 =

= (2250+ 780 + 3150+ 1500) · 0,0222 = 3,701кг·м2.

Где mкаб = 2250 кг - масса кабины;

mкан = 780 кг - масса канатов;

mпв = 3150 кг - масса противовеса;

mгр = 1500 кг - грузоподъемность.

Минимальный момент инерции механизма:

Jmin = (mкаб + mкан + mпв)· ρ 2 = (2250 + 780 + 3150) · 0,0222 = 2,978 кг·м2.

Суммарный максимальный момент инерции:

JΣmax = Jдв + Jmax = 0,3 + 3,701 = 4,001 кг·м2.

Суммарный минимальный момент инерции:

JΣmin = Jдв + Jmin = 0,3 + 2,978 = 3,278 кг·м2.

Выбираем электропривод ЭПУ1-2-4327М-УХЛ4 ([3], с.13). Его параметры:

- реверсивный;

- номинальный ток 200 А;

- номинальное напряжение 230 В;

- напряжение питающей сети 380 В;

М-однозонный, с обратной связью по скорости, диапазон регулирования до 1000.

Выбираем трансформатор ТСП-63/0,7-УХЛ4 ([3], с.271). Параметры трансформатора заносим в таблицу 3.

Таблица 3

Параметры трансформатора ТСП-63/0,7-УХЛ4

Номин. мощность, кВ∙А

Напр. сетевой обмотки, В

Вентильная обм.

Преобразователь

Потери, Вт

Uк, %

Iхх, %



Напр. В

Ток, А

Напр. В

Ток, А

Рхх

Ркз



58

380

205

164

230

200

330

1900

5,5

6


Полное сопротивление трансформатора:


где Uк - напряжение короткого замыкания;

I2 - номинальный ток вторичной обмотки трансформатора;

U2НФ - номинальное фазное напряжение вторичной обмотки трансформатора


Активное сопротивление трансформатора:


где Ркз - потери короткого замыкания.

Реактивное сопротивление и индуктивность трансформатора:


где ωс- угловая скорость вращения напряжения сети


Активное сопротивление при мостовой силовой схеме тиристорного преобразователя:


где Rк - коммутационное сопротивление


где р - количество пульсаций выпрямленного напряжения за период сети (р=6 для трехфазной мостовой схемы);

Индуктивность при мостовой силовой схеме тиристорного преобразователя:


Определим ЭДС холостого хода:


где Kсх - схемный коэффициент (Kсх = 2,34 для трехфазной мостовой схемы).

Определим ЭДС под нагрузкой:


Определим угол управления тиристорами:


Определим амплитуду первой гармоники напряжения на нагрузке:


Определим необходимое значение индуpктивности на стороне выпрямленного тока:


где q- коэффициент пульсаций (q = 0,15 для трехфазной мостовой схемы).

Определим требуемую индуктивность сглаживающего реактора:


Так как требуемая индуктивность сглаживающего реактора оказалась отрицательной, то сглаживающий реактор не требуется.

Определим постоянную времени якорной цепи:

.

Для обеспечения ограничения ускорения и рывка рассчитаем задатчик интенсивности. Принципиальная схема задатчика интенсивности приведена на рис.2.

Рис.2. Электрическая схема задатчика интенсивности

Принимаем сопротивления:

R1=10 кОм; R6=10 кОм;

R2=10 кОм; R7=10 кОм;

R3=10 кОм; R8=10 кОм.

R4=10 кОм;

R5=10 кОм;

Рассчитаем KDA4 :

Определим требуемые ускорения и рывок:

,

.

где a - допустимое ускорение, a = 1,2 м/с2;

r - допустимый рывок, r = 4 м/с3.

Определим коэффициент обратной связи по скорости:

.

где Uзс - напряжение задания требуемой скорости (w = 91,106 рад/с),

Uзс = 5 В.

Для ограничения сигнала обратной связи выбираем стабилитроны серии КС107А с напряжением стабилизации Uст = 0,7 В.

Определим постоянную времени TDA5:

.

Определим емкость конденсатора С2:

.

Принимаем С2 = 24 мкФ.

Определим постоянную времени TDA3:

.


.

Рассчитаем KDA2 :

.

Определим сопротивление резистора R9:

.

Принимаем R9 = 13 кОм.

. Разработка структуры САУ

Для электропривода лифта выбираем систему регулирования скорости с частыми пусками, торможением и реверсом в виде однозонной двухконтурной системы автоматического управления скорости с подчиненным контуром тока, обеспечивающую высокое быстродействие и достаточно высокие статические показатели. Наличие внутреннего подчиненного контура тока необходимо для улучшения качества переходных процессов и для уменьшения динамической ошибки. Система автоматического управления содержит обратную связь по скорости, реализованную при помощи тахогенератора, и обратную связь по току, реализованную при помощи датчика тока якоря.

Структурная схема системы автоматического управления представлена на рис.3.

Рис.3. Структурная схема однозонной двухконтурной системы автоматического управления скоростью с подчиненным контуром тока

На входе системы автоматического управления для ограничения ускорения и рывка устанавливается задатчик интенсивности. Величину напряжения тока Uзт принимаем равной 5 В.

Коэффициент обратной связи по току:

.

Определим постоянную времени тиристорного преобразователя:

.

Определим ЭДС под нагрузкой при требуемой скорости:


Определим угол управления тиристорами при требуемой скорости:


Определим напряжение управления тиристорами при требуемой скорости:

,

где Uпоmax -максимальное опорное напряжение, Uпоmax = 8 В.

Определим коэффициент передачи тиристорного преобразователя:

.

Определим коэффициент влияния сетевого напряжения:

.

Так как датчики скорости (тахогенератор встроенный в двигатель) и тока (трансформаторы тока) обладают малой инерционностью, то их постоянные времени Tдс и Tдт принимаем равными нулю.

Структурная схема задатчика интенсивности представлена на рис.4.

Рис.4. Структурная схема задатчика интенсивности

. Синтез системы автоматического управления

Синтезируем регулятор тока по структурной схеме контура тока, представленной на рис. 5.

Рис.5. Структурная схема контура тока

Расчет регуляторов будем вести для минимального момента инерции механизма J = JΣmin = 3,278 кг·м2, так как при расчете регуляторов для заниженного момента инерции переходные процессы будут апериодические, а при расчете регуляторов для завышенного момента инерции - колебательные.

Определим малую постоянную времени контура тока:

.

Определим электромеханическую постоянную времени:

.

Проверим условие пренебрежения внутренней обратной связью по ЭДС ([4], с.17):

м>20·TmI,

,176 с >0,067 с.

Так как условие пренебрежения внутренней обратной связью по ЭДС выплняется, то для настройки на технический оптимум в качестве регулятора тока необходим ПИ- регулятор:

,

,

.

Определим ограничение регулятора тока для и исключения возможности превышения максимального напряжения управления преобразователем ([4], с.22):

.

Для синтеза внешнего контура скорости контур тока заменяется эквивалентным апериодическим звеном:

.

С учетом замены контура тока якоря эквивалентным звеном структурная схема контура скорости при двухконтурном якорном канале системы управления, будет иметь вид, представленный на рис.6.

Рис.6. Структурная схема контура скорости

Определим малую постоянную времени контура тока:

.

Для настройки на технический оптимум необходим П-регулятор:

.

Определим ограничение регулятора скорости ([4], с.22):

.

Рассчитаем параметры электрической схемы регулятора тока представленной на рис. 7.

Рис.7. Электрическая схема регулятора тока

Принимаем емкость конденсатора C3 равной 1 мкФ.

Определим сопротивление резисторов R11 и R10:

,

.

Принимаем R11 = 18 кОм и R10 = 82 кОм.

Для ограничения выходного сигнала регулятора тока будем использовать стабилитроны серии КС170A с напряжением стабилизации

Uст = 7 В и прямым падением напряжения Uпр = 0,7 В.

Определим максимальное выходное напряжение регулятора тока:

.

Рассчитаем параметры электрической схемы регулятора скорости представленной на рис. 8.

Рис.8. Электрическая схема регулятора скорости

Принимаем сопротивление резистора R12 равной 1 кОм.

Определим сопротивление резисторов R13:

.

Принимаем R13 = 110 кОм.

Для ограничения выходного сигнала регулятора скорости будем использовать стабилитроны серии КС191Ф с напряжением стабилизации

Uст = 9,1 В и прямым падением напряжения Uпр = 0,7 В.

Определим максимальное выходное напряжение регулятора скорости:

.

. Анализ статических показателей

Структурная схема контура скорости свернутого относительно момента изображена на рис. 9.

Рис.9. Структурная схема контура скорости относительно момента

Для получения значения статической ошибки контура по моменту сопротивления найдем передаточную функцию замкнутого контура скорости по возмущению:


Определим величину статической ошибки при номинальном моменте:

.

Определим величину относительной статической ошибки:

.

Сравнивая относительную статическую ошибку с требованиями, предъявляемыми к электроприводу, можно заключить, что синтез произведен верно и требуемая жесткость характеристик обеспечена.

Допустимая величина отклонения скорости при скачке момента от нуля до номинального значения не превышает 10% от установившегося значения, следовательно переход к настройке на симметричный оптимум не требуется.

Определим величину пониженной скорости:

,

где ΔL-точность остановки, ΔL = 0,025 м.

Определим величину угловой пониженной скорости:

.

Определим величину напряжения задания пониженной скорости:

.

Статические характеристики системы электропривода на рабочей и пониженной скорости представлена на рис.10.

Рис. 10. Статические характеристики системы электропривода

. Анализ динамики электропривода

Анализ динамики системы автоматического управления электроприводом пассажирского лифта заключается в построении переходных процессов и определении по ним основных динамических показателей системы (перерегулирование, время переходного процесса).

Расчет переходных процессов произведем в программе Matlab в приложении Simulink.

Структурные схемы системы автоматического управления электроприводом пассажирского лифта, регуляторов скорости и тока, задатчика интенсивности, построенные в программе Matlab, изображены на рис. 11, рис. 12, рис. 13 и рис. 14.

Рис.11. Фрагмент программы Matlab: структурная схема системы автоматического управления электроприводом пассажирского лифта

Рис.12. Фрагмент программы Matlab: регулятор скорости, синтезированный на технический оптимум

Рис.13. Фрагмент программы Matlab: регулятор тока, синтезированный на технический оптимум

Рис.14. Фрагмент программы Matlab: задатчик интенсивности

Построим переходные процессы тока якоря двигателя i(t) (рис. 15) и угловой скорости двигателя ω(t) (рис. 16) согласно таблице 4.

Таблица 4

Параметры для расчета переходных процессов

Процесс, величина изменяемого сигнала

Начальные условия

1

По управлению, uзс=0,01· Uзс

Нулевые

2

По моменту сопротивления, Мс=0,01· Мн

П.1

3

По напряжению сети, Uс=0,01· U2нф

П.2

4

Пуск на холостом ходу, uзс=Uзс, Мс=0,1· Мн

П.3

5

По моменту сопротивления, Мс=Мн

П.4

6

По напряжению сети, Uс=0,1· U2нф

П.5


Переходные процессы будем строить в виде циклограмм, время каждого цикла возьмем равным 5 с.

Рис.15. Переходные процессы тока якоря i(t)

Рис.16. Переходные процессы угловой скорости двигателя ω(t)

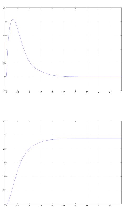
Построим переходной процесс реакции задатчика интенсивности на скачок напряжения величиной 5 В (рис. 17).

Рис.17. Переходной процесс реакции задатчика интенсивности на скачок напряжения величиной 5 В

Задатчик интенсивности в данном случае ограничивает ускорение и рывок при пуске, поэтому время пуска двигателя затянуто до 3 с, а перерегулирование из-за плавного нарастания напряжения задания скорости отсутствует.

Переходные процессы тока якоря двигателя i(t) и угловой скорости двигателя ω(t) отдельно на каждом участке представлены на рис.18 - рис.29.

Переходные процессы показывающие ограничение рывка и ускорения при набросе номинального сигнала задания скорости представлены на рис.30 - рис.31.

Рис.18. Переходной процесс тока якоря i(t) на участке 1 по управлению, uзс=0,01· Uзс

Рис.19. Переходной процесс угловой скорости двигателя ω(t) на участке 1 по управлению, uзс=0,01· Uзс

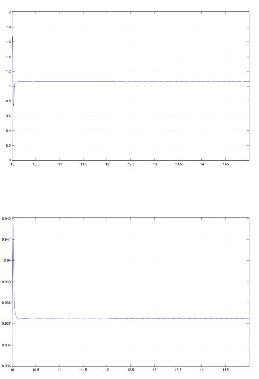
Рис.20. Переходной процесс тока якоря i(t) на участке 2 по моменту сопротивления, Мс=0,01· Мн

Рис.21. Переходной процесс угловой скорости двигателя ω(t) на участке 2 по моменту сопротивления, Мс=0,01· Мн

Рис.22. Переходной процесс тока якоря i(t) на участке 3 по напряжению сети, Uс=0,01· U2нф

Рис.23. Переходной процесс угловой скорости двигателя ω(t) на участке 3 по напряжению сети, Uс=0,01· U2нф

Рис.24. Переходной процесс тока якоря i(t) на участке 4, пуск на холостом ходу, uзс=Uзс, Мс=0,1· Мн

Рис.25. Переходной процесс угловой скорости двигателя ω(t) на участке 4, пуск на холостом ходу, uзс=Uзс, Мс=0,1· Мн

Рис.26. Переходной процесс тока якоря i(t) на участке 5 по моменту сопротивления, Мс=Мн

Рис.27. Переходной процесс угловой скорости двигателя ω(t) на участке 5 по моменту сопротивления, Мс=Мн

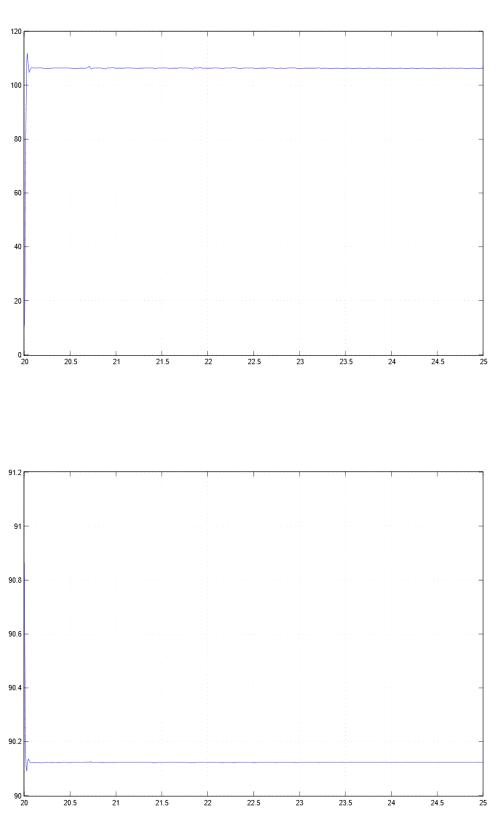
Рис.28. Переходной процесс тока якоря i(t) на участке 6 по напряжению сети, Uс=0,1· U2нф

Рис.29. Переходной процесс угловой скорости двигателя ω(t) на участке 6 по напряжению сети, Uс=0,1· U2нф

Рис.30. Переходной процесс показывающий ограничение рывка

Рис.31. Переходной процесс показывающий ограничение ускорения

. Синтез и расчет узлов ограничений и защит

При синтезе системы автоматического управления за основу был взят электропривод ЭПУ1 с узлом защиты содержащим следующие составляющие:

) Максимально-токовая защита.

Зашита воздействуют на основной триггер Т1 при этом загорается светодиод и снимаются импульсы с якорного преобразователя.

Настройку уставки максимально-токовой защиты необходимо проводить опытным путем, вращением шлица переменного резистора кассеты управления. В процессе настройки необходимо плавное увеличение тока до момента срабатывания порогового устройства. Срабатывание защиты должно произойти при токе 2,5·Iн = 2,5·106,326 =256,815 А.

) Время-токовая защита.

Данная защита является вспомогательной и настраивается на определенное время перегрузки двигателя максимальным (пусковым) током в застопоренном состоянии (вход «Уставка Т0»).

Расчет время-токовой защиты сводится к расчету и выбору элементов интегратора (R, C). Суть расчета в том, чтобы определить время нарастания выходного сигнала интегратора до момента срабатывания порогового устройства, которое отключает ЭПУ1. Рекомендуемое время срабатывания защиты при токе 1,75·Iн составляет (70±10) с. Пусть при токе равном 1,75·Iн входное напряжение интегратора составляет 5 В, а напряжение срабатывания порогового устройства составляет 10 В. Тогда постоянная времени интегратора будет равна:

.

Из ряда стандартных значений емкостей выбираем С = 43 мкФ, тогда величина сопротивления R равна:

.

Принимаем R=820 кОм.

) Защита двигателя от перегрева (от токовых перегрузок).

) Защита от перегрева преобразователя (в том числе по причине исчезновения вентиляции).

Защита от перегрева преобразователя срабатывает при перегреве тиристоров преобразователя или токоограничивающего реактора на токи 400 и 630 А и выполнена на усилителе и относящихся к нему элементах.

) Защита от исчезновения напряжения питающей сети в цепи управления или силовой цепи (в том числе по причине сгорания предохранителей).

) Защита от обрыва цепи тока возбуждения.

) Защита от обрыва цепи тахогенератора.

При подключении цепи тахогенератора якорной цепью последнего шунтируется автогенератор, прекращается его работа (генерация). В аварийном режиме при обрыве цепи тахогенератора происходит включение (самовозбуждение) автогенератора.

) Защита от неправильного чередования фаз.

При исчезновении одной из фаз или не правильном чередовании фаз питающей сети загораются светодиоды «ABC», «Σ».

) Защита от превышения максимальной скорости.

При превышении максимальной скорости двигателя на 20% транзистор открывается и срабатывает триггер, и загорается светодиод «Σ», углы управления переводятся в αмакс и снимаются импульсы с ТПЯ.

) Защита от перенапряжений двигателя.

Защита действует на регулятор ЭДС при исчезновении обратной связи по напряжению (это может произойти из-за неполадок в датчике напряжения ДН или обрыва цепи ДН).

9. Синтез схемы включения ЭП и выбор аппаратов

Так как при проектировании САУ за основу брался электропривод ЭПУ1, то все аппараты управления и защиты берем аналогично техническому описанию данного электропривода.

Для возможности отключения электропривода от питающего напряжения выбираем вводной автоматический выключатель, который также служит для защиты электропривода от тепловых перегрузок и токов короткого замыкания.

Автоматический выключатель выбирают из условий:

номинальный ток автомата должен быть больше рабочего тока первичной обмотки трансформатора:

;

номинальное напряжение автомата должно быть больше или равно сетевому напряжения Uс = 380 B;

число полюсов должно быть равно числу фаз питающей сети;

номинальный ток теплового расцепителя должен быть больше рабочего тока первичной обмотки трансформатора I’1 = 46,834 A;

номинальный ток электромагнитного расцепителя должен быть больше рабочего тока первичной обмотки трансформатора I’1 = 46,834 A;

Выбираем автоматический выключатель А3110 ([5], с.66). Параметры выбранного автоматического выключателя заносим в таблицу 5.

Таблица 5

Параметры автоматического выключателя

Тип автоматического выключателя

А3110

Номинальный ток автомата, А

100

Номинальное напряжение, В

380

Номинальный ток теплового расцепителя, А

60

Номинальный ток электромагнитного расцепителя, А

70

Частота, Гц

50

ток срабатывания электромагнитного расцепителя, А

200


Для схемы управления выбираем кнопки с цилиндрическим толкателем КЕО11У3 ([5], с.102) и промежуточные реле РПУ-2-01844У3А ([3], с.209), которые предназначены для работы в электрических цепях управления и промышленной автоматики переменного тока напряжением до 440 В, частотой 50 Гц и постоянного тока напряжением до 220 В.

Параметры реле РПУ-2-01844У3А:

- IР00, крепление релевинтами, подсоединение внешних проводников заднее пайкой;

- реле постоянного тока;

- соответственно количество замыкающих, размыкающих и переключающих контактов;

У3 - климатическое исполнение и категория размещения по ГОСТ 15150-69 и ГОСТ 15543-89;

А - реле с износостойкостью класса А.

Заключение

В данном курсовом проекте была спроектирована система автоматического управления электроприводом пассажирского лифта. Все требования, предъявляемые к электроприводу лифта, были учтены и реализованы. Для ограничения ускорения на уровне 1,2 м/с2 и рывка на уровне 4 м/с3 было установлен S-образный задатчик интенсивности. Для улучшения статических и динамических показателей были синтезированы регуляторы тока якоря (ПИ) и скорости (П). Данные контура настраивались на технический оптимум. Так как задатчик интенсивности в данном случае ограничивает ускорение и рывок при пуске, то время пуска двигателя затянуто до 3 с, а перерегулирование из-за плавного нарастания напряжения задания скорости отсутствует.

Литература

1. Яуре А.Г., Певзнер Е.М «Крановый электропривод», Справочник, М: Энергоиздат, 1988 г.

. Справочник по электрическим машинам: В 2 т./Под общей редакцией И.П.Копылова и Б.К.Клокова. Т.1. - М.: Энергоатомиздат, 1988. - 456с.: ил.

. Комплектные тиристорные электроприводы: Справочник/И.Х.Евзеров, А.С.Гробовец, Б.И.Мошкович и др.; Под ред. к.т.н. В.М.Перельмутера. - М.: Энергоатомиздат, 1988. - 319с.: ил.

. Системы автоматического управления скоростью электроприводов постоянного и переменного тока: пособие по дисциплине «Системы управления электроприводами» для студентов специальности 1-53 01 05 «Автоматизированные электроприводы» днев. формы обучения / авт.-сост. В. С. Захаренко. - Гомель: ГГТУ им. П. О. Сухого, 2007. - 45с.

. Справочник по проектированию электропривода силовых и осветительных установок. /Под ред. Я.М. Большама, В.И. Круповича, М.Л. Самовера. Изд. 2-е, перераб. и доп. - М.: Энергия, 1974. -728 с., ил.

Похожие работы на - Система автоматического управления электроприводом пассажирского лифта

 

Не нашли материал для своей работы?
Поможем написать уникальную работу
Без плагиата!
Без нейросетей!