Расчет усилителя мощности низкой частоты
Содержание
1.
Блок-схема усилителя мощности
.
Расчёт выходного каскада усилителя
.
Расчёт предварительного каскада усилителя
.
Расчёт фильтра нижних частот
1. Блок-схема усилителя мощности
Рис. 1. Блок схема транзисторного двухкаскадного
усилителя мощности низких частот.
Блок-схема содержит фильтр нижних частот,
однотактный транзисторный предварительный каскад усиления мощности, однотактный
транзисторный выходной каскад усиления мощности, источники питания фильтра и
транзисторного каскада.
В усилителях мощностью до 10 Вт используют
однотактный каскад, работающий в режиме класса А. Нагрузку к выходу усилителя
подключаю через выходной трансформатор. В случае, если коэффициент усиления
выходного каскада менее требуемого значения, необходимо использовать
предварительный каскад усиления.
Усилитель следящей системы работает в составе
аппаратуры промышленной автоматики, подверженной воздействию индустриальных
электромагнитных помех как по цепям питания, так и по линиям связи. С целью
увеличения надёжности и устойчивости работы системы регулирования, усилитель
системы рассогласования целесообразно дополнять помехоподавляющим частотным
фильтром, очищающим усиливаемый сигнал от помех. Характер фильтра определяется
требуемой формой полосы пропускания и полосы задерживания.
2. Расчёт выходного каскада усилителя
Рис. 2. Выходной транзисторный однотактный
каскад усилителя.
Мощность, которая должна отдаваться
транзистором:
Ротд = Рн/ ηтрн
= 8/0,83 = 9,639Вт
ηтрн = 0,83 - КПД
выходного трансформатора.
Мощность, потребляемая цепью коллектора от
источника питания, связана с отдаваемой мощностью выражением:
= Ротд/ηk = 9,639/0,45 =
21,419Вт
ηk - КПД каскада в
режиме класса А.
Выбираю тип транзистора из условия:
≤ Pkдоп.
доп - допустимая мощность рассеяния на
коллекторе транзистора.
Выбираю кремниевый биполярный транзистор n-p-n
типа КТ925В.
Параметры КТ925В:
Максимальная рассеиваемая мощность на
коллекторе: Рkmax = 25Вт;
Максимальный ток коллектора: Ikmax = 3,3А;
Максимальное напряжение коллектор-эмиттер:
Ukэmax = 36В;
Максимальное напряжение эмиттер-база: Uбэmax =
3,5В;
Коэффициент передачи тока в схеме с общим эмиттером:
β
= 80;
- Обратный ток коллектора в схеме с общим
эмиттером: Iko= 0,1мА.
Выбираю напряжение питания из условия:
≤ 0,5·Ukэmax
Принимаю напряжение питания Еk = 18В.
Коэффициент передачи тока в схеме с общей базой:
Задаюсь падениями напряжения на эмиттерном
сопротивлении и на сопротивлении первичной обмотки трансформатора:
э = 0,1·Ek = 0,1·18 = 1,8В, Uтрн = 0,1·Ек =
0,1·18 = 1,8В.
Напряжение на коллекторе в точке покоя:
П = Ek - Urэ - ∆Uтрн = 18 - 1,8 - 1,8 =
14,4В.
Коллекторный ток покоя:
П = Рkmax/UkП = 21,419/14,4 = 1,487А
Приведенное сопротивление нагрузки в цепи
коллектора:
Коэффициент трансформации выходного
трансформатора:
На выходной характеристике строю линию нагрузки
по переменному току.
Отмечаю точку А (абсолютного закрытого
транзистора) с координатами
(Ukэ = UkП + ІkП∙Rнk = 14,4 + 1,487∙10,757
= 30,4В; Іk = 0).
Наношу рабочую точку покоя П’ (UкП = 30,4В; ІkП
= 1,487А).
Через точки А и П’ провожу линию нагрузки. Точка
Б’ соответствует
Іб = 33,125 мА, точка П’ - Іб = 18,59 мА, точка
А’ - Іб = 4,05 мА.
бэmin = 0,8В, UбэП = 1,1В, Uбэmax = 1,4В.
Рис. 3. Выходные и входная характеристики
транзистора.
Определяю амплитудные значения тока и напряжения
на входе каскада:
Входное сопротивление каскада:
Входная мощность:
вх = 0,5·Uбэm·Ібm = 0,5·0,3·0,015 = 2,181мВт
Коэффициент усиления каскада по мощности:
Коэффициент усиления по мощности выходного
каскада заметно меньше требуемого значения. Необходим предварительный каскад
усиления.
Рассчитываю значение сопротивления Rэ:
Принимаю Rэ = 2 Ом.
Рассчитываю величину резисторов смещения.
Задаюсь коэффициентом нестабильности Si = 3.

Принимаю R1 = 27Ом.
Принимаю R2 = 5,1Ом.
Ёмкость конденсатора Сэ цепи эмиттерной
стабилизации каскада выбираю из условия: сопротивление конденсатора на самой
низкой частоте сигнала должно быть на порядок меньше величины сопротивления Rэ.
усилитель частота транзисторный
коллектор
Принимаю Сэ = 330мкФ.
Рассчитываю величину входной ёмкости из условия:
сопротивление конденсатора на самой низкой частоте сигнала должно быть на
порядок меньше величины сопротивления Rвхср.
Принимаю Cр = 150мкФ.
. Расчёт предварительного каскада усилителя
Из расчёта выходного каскада усилителя:
Рис. 4. Входной транзисторный однотактный каскад
усилителя.
Мощность, потребляемая цепью коллектора от
источника питания:
= Рвх/ηк1
= 4,847мВт
ηк1 = 0,45 - КПД
каскада в режиме класса А.
Определяю амплитуду переменной составляющей
коллекторного тока.
Задаюсь величиной напряжения питания: Ek1 = 15
В.
Рассчитываю Rk:
Амплитудное значение коллекторного тока покоя:
Выбираю транзистор из условия:
Выбираю кремниевый биполярный транзистор n-p-n
типа КТ603А.
Параметры КТ603А:
Максимальная рассеиваемая мощность на
коллекторе: Рkmax = 500 мВт;
Максимальный ток коллектора: Ikmax = 300 мА;
Максимальное напряжение коллектор-эмиттер:
Ukэmax = 30 В;
Максимальное напряжение эмиттер-база: Uбэmax = 3
В;
Коэффициент передачи тока в схеме с общим
эмиттером: β1 = 80;
- Обратный ток коллектора в схеме с общим
эмиттером: Iko= 10мкА.
Коэффициент передачи тока в схеме с общей базой:
Уточняю величину Rk:
Принимаю Rk = 68 Ом.
Нахожу Rэ:
Принимаю Rэ1 = 27 Ом.
Задаюсь падениями напряжения на эмиттерном и
коллекторном сопротивлениях.
Напряжение на коллекторе в точке покоя:
На выходной характеристике строю линию нагрузки
по переменному току.
Отмечаю точку Б (абсолютного открытого
транзистора) с координатами (Іk = 0,8·Ikmax = 240А; Ukэ = 0).
Наношу рабочую точку покоя П’ (UкП = 12В; ІkП =
114мА).
Через точки А и П’ провожу линию нагрузки.
Переношу точки А’, П’, Б’ на входную
характеристику транзистора и по положению этих точек нахожу:бэmin = 0,8В; Uбэп
= 1,1В; Uбэmax = 1,4В.
Ібmin = 0,01мА; Ібп = 1,425мА; Ібmax = 2,86мА.
Рис. 5. Выходные и входная характеристики
транзистора.
Определяю амплитудные значения тока и напряжения
на входе каскада:
Входное сопротивление каскада:
Входная мощность:
Коэффициент усиления каскада по мощности:
Коэффициент усиления по мощности двух
транзисторных каскадов:
Коэффициент усиления двух каскадов незначительно
меньше требуемого значения (5∙104). С учётом коэффициента усиления
фильтра нижних частот суммарный коэффициент усиления по мощности схемы будет
больше заданного значения.
Задаюсь коэффициентом нестабильности Si = 3.

Принимаю Rб1 = 330Ом.
Принимаю Rб2 = 68Ом.
Ёмкость конденсатора Сэ цепи эмиттерной
стабилизации каскада выбираю из условия: сопротивление конденсатора на самой
низкой частоте сигнала должно быть на порядок меньше величины сопротивления Rэ.
Принимаю Сэ = 68 мкФ.
Рассчитываю величину входной ёмкости из условия:
сопротивление конденсатора на самой низкой частоте сигнала должно быть на
порядок меньше величины сопротивления Rвхср.
Принимаю Cр = 8,2 мкФ.
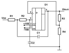
. Расчёт фильтра нижних частот
ФНЧ используется для подавления высокочастотных
помех.
Выбираю ОУ для фильтра, исходя из условия:
выходное сопротивление ОУ должно быть не менее
входного сопротивления предварительного транзисторного каскада усилителя.
Данному условию соответствует микросхема типа
К157УД1.
Напряжение питания: Uп = 15В;
Минимально допустимое сопротивление нагрузки:
Rнmin = 200Ом;
Минимально допустимое входное сопротивление: Rвхmin
= 1МОм;
Частота единичного усиления микросхемы: f1 =
0,5МГц.
Рис. 6. Фильтр нижних частот на операционном
усилителе.
Принимаю R1 = R2 = R = 510кОм, обеспечивая
требуемое значение входного сопротивления ОУ.
Частоту среза принимаю в 1,1 раз больше частоты
несущего сигнала:
Задаюсь добротностью: Q = 10
Коэффициент затухания: γ
= 1/Q = 0,1
Для удобства расчёта принимаю С1 = С2 = С
Принимаю С = 3,3нФ
Коэффициент усиления фильтра:
Коэффициент усиления по мощности всей схемы:
Коэффициент усиления по мощности всей схемы
превышает требуемый.
Коэффициент усиления фильтра
Принимаю R4 = 100 кОм.
Принимаю R3 = 200 кОм.
Рис. 7. Частотная характеристика фильтра нижних
частот.