Разработка усилителя для фотодатчика
Содержание
Введение
1. Разработка структурной схемы усилителя
2. Разработка принципиальной схемы усилителя
2.1 Проектирование входного устройства
2.2 Расчет масштабирующего усилителя
2.3 Разработка фильтра нижних частот
2.4 Расчет режекторного фильтра
2.5 Проектирование блока регулировки
2.6 Расчет усилителя мощности
2.7 Разработка источника питания
3. Работа принципиальной схемы усилителя
Заключение
Список используемых источников
Введение
Сегодня электронная техника применяется
повсюду, с ней вполне может встретиться лётчик и врач, биохимик и экономист,
металлург и музыкант. Она начинает играть всё более важную роль в нашей жизни.
И каждый, кто занимается практической электроникой, прекрасно понимает, что это
приятное дело окажется полезным для человека любой профессии. Это дело
интересное, творческое. Наука на грани искусства.
Чтобы заниматься электроникой, обязательно
нужно освоить несколько новых языков. Прежде всего, это язык схем. на котором
осуществляется описание электрических цепей электронных приборов. Затем - язык
графиков, с его помощью удобней всего рассказать о процессах, которые
происходят в электронном приборе. Ещё язык спектров, который лучше всего
описывает важнейшие преобразования электрического сигнала, этого главного героя
электронных схем. Очень удобен и язык математических формул, он помогает
экономно и наглядно представить важнейшие законы электрических цепей.
Чтобы знать электронику, нужно прежде
всего знать эти специальные языки, пусть в небольшом объёме, но знать хорошо,
свободно мыслить на них. мыслить на языке схем. графиков, простейших
математических формул.
Собирая электронные схемы, налаживая их.
выискивая какую-нибудь неисправность, мы учимся логически мыслить, рассуждать,
учимся использовать имеющиеся знания, добывать новые. Именно поэтому целью
данной курсовой работы стала разработка схемы усилителя для фотодатчика.
В первом разделе пояснительной записки
разработана структурная схема усилителя и определены требования к отдельным
блокам. Во втором разделе разработаны блоки устройства, произведён выбор и
расчёт элементов схемы. В третьем разделе описана полная принципиальная схема
усилителя.
1. Разработка
структурной схемы усилителя
Разрабатываемый усилитель должен содержать ряд обязательных
элементов, которые необходимы для выполнения требуемых параметров.
Исходные параметры:
Тип датчика: Фоторезистор;
Напряжение питания мостовой схемы 10В;
Пределы изменения светового потока +1,5%;
Полоса пропускания усилителя 0÷ 3Гц;
Сигнал усиления: однополярный;
КОСС=60дБ;
Выходная мощность 14Вт;
Сопротивление нагрузки 6Ом;
Регулировка коэффициента усиления на основе цифрового
аттенюатора;
Активное подавление помехи 50Гц;
Тип фильтра: Баттерворта.
Из анализа исходных данных следует, что разрабатываемый
усилитель должен усиливать биполярный сигнал, так как в качестве источника
сигнала служит фоторезистор. В этом случае входное устройство можно представить
в виде мостовой схемы, в которую включен датчик. Так как внутреннее
сопротивление источника сигнала велико, в качестве входного усилителя для
усиления сигнала рассогласования мостовой схемы необходимо использовать
измерительный усилитель, входное сопротивление которого равно входному
дифференциальному сопротивлению ОУ. После входного устройства устанавливается
масштабирующий усилитель, на выходе которого обеспечивается требуемый уровень
сигнала. Усилитель имеет высокое входное и низкое выходное сопротивление,
поэтому хорошо согласуется с источником сигнала и последующими каскадами. Для
формирования требуемой полосы пропускания усилителя, в его тракте
устанавливается специальный блок фильтров, состоящий в данном случае из фильтра
Батерворта и режекторного фильтра для подавления активной помехи сети 50 Гц.
Для исключения влияния последующих каскадов усилителя на характеристики
фильтров, после них необходимо установить буферные каскады с высоким входным
сопротивлением.
Для изменения коэффициента усиления усилителя на одинаковую
величину во всем частотном диапазоне служит регулятор коэффициента усиления. В
данном усилителе регулировка коэффициента усиления будет осуществляться при
помощи цифрового управления.
Усилитель мощности является оконечным каскадом усилителя, к
которому подключается нагрузка.
Рисунок 1 - Структурная схема усилителя для фотодатчика
Одним из главных параметров усилителя
является его коэффициент усиления. Общий коэффициент усиления равен
произведению коэффициентов усиления отдельных блоков:
Требуемый коэффициент усиления может быть
найден как отношение напряжений на входе усилителя мощности к напряжению на
входе измерительного усилителя:
Так как усиливается сигнал постоянного
тока, то в качестве усилителя мощности целесообразно использовать эмиттерный
повторитель, имеющий коэффициент усиления по напряжению K = 1. В этом случае
требуемое напряжение на входе усилителя мощности Uвх можно определить из
соотношения:
где Pвых - выходная мощность (14
Вт);
Rн - сопротивление нагрузки
(6 Ом);
Uн - напряжение на нагрузке.
Откуда требуемое напряжение на входе
эмиттерного повторителя:
Во входном устройстве мостовой схемы в качестве датчика
используется фоторезистор, сопротивление которого изменяется под воздействием
освещения, т.е. Rф = R

R. Напряжение

U, снимаемое
с измерительной диагонали моста равно:
где Eп - напряжение питания мостовой схемы (10
В); R - темновое сопротивление фоторезистора (4 мОм); 
R -
приращение сопротивления датчика (1% от R т.е.60 кОм). Откуда
Теперь можно найти общий коэффициент усиления для данного
усилителя:
Эта величина должна быть распределена между каскадами. Коэффициент
усиления для буферных каскадов, режекторного фильтра и цифрового аттенюатора
целесообразно брать равным единице. Для фильтра Баттерворта это значение равно
1.5, для измерительного усилителя - 2, соответственно для масштабирующего
усилителя коэффициент усиления будет равен:
2. Разработка
принципиальной схемы усилителя
2.1
Проектирование входного устройства
Принципиальная схема входного устройства
усилителя во многом определяется типом источника сигнала. Так как в качестве
источника сигнала служит фоторезистор, то входное устройство можно представить
в виде мостовой схемы:
Рисунок 2 - Включение фоторезистора в
мостовую схему
Фоторезистор PR1 включается в плечо мостовой схемы, причем
мост выполняется равноплечим: Rф = R1 = R2 = R3 = R. Сопротивление датчика изменяется под
действием света, значит Rф = R
R.
Напряжение, снимаемое с измерительной диагонали 
U,
может быть найдено как:
Так как реальные приращения сопротивления фоторезистора 
R незначительны,
можно принять, что 2R
R<<4
. Исходя из этого, напряжение на измерительной диагонали можно с
достаточной степенью достоверности рассчитывать по формуле:
Так как это напряжение снимается не относительно общей точки
("корпуса", "земли"), а непосредственно с диагонали моста,
оно является биполярным.
Из справочника датчиков заданным условиям удовлетворяет
фоторезистор СФ2-16. Его технические параметры представлены в таблице:
Таблица 1 - Технические характеристики фоторезистора СФ2-16

усилитель фотодатчик фильтр питание
Помимо напряжения рассогласования моста на
входной блок усилителя подается синфазное напряжение Ucc, равное половине
напряжения источника питания моста, т.е. 5 В. Поэтому для обработки такого
сигнала необходимо использовать только усилитель с дифференциальным входом.
Так как внутреннее сопротивление источника
сигнала велико, то в качестве входного усилителя для усиления сигнала
рассогласования мостовой схемы необходимо использовать измерительный усилитель,
входное сопротивление которого равно входному дифференциальному сопротивлению
операционного усилителя (ОУ), т.е. значение Rвх фактически близко к
бесконечности. Заданное значение КОСС равно 60 дБ, значит, можно воспользоваться
схемой:
Рисунок 3 - Измерительный усилитель на 2-х
ОУ
Для ее нормальной работы необходимо
обеспечить выполнение соотношений: R4 = R7 и R5 = R6. Коэффициент усиления данного усилителя:
Задаем значение резистора R4 = 100 кОМ, тогда при
коэффициенте усиления 2 сопротивление R6 равно:
Резисторы R4 - R7 прецизионные тонкопленочные
С2-29В-0,125Вт-100кОм
0,05%. В качестве операционных усилителей подходит микросхема
КР1040УД1. Это сдвоенный операционный усилитель с внутренней частотной
коррекцией, имеет широкий диапазон напряжения питания. Основные параметры
микросхемы представлены в таблице 2:
Таблица 2 - Основные параметры микросхемы КР1040УД1
2.2 Расчет
масштабирующего усилителя
Масштабирующий усилитель должен хорошо
согласоваться с источником сигнала и последующими каскадами, т.е. должен иметь
высокое входное и низкое выходное сопротивление. Такими параметрами обладает
неинвертирующий усилитель на операционном усилителе:
Рисунок 4 - Неинвертирующий усилитель
Коэффициент усиления неинвертирующего
усилителя:
Задаем значение резистора R9= 120 кОм, тогда при
коэффициенте усиления 82,6 сопротивление R8равно:
Входное сопротивление неинвертирующего
усилителя определяется входным дифференциальным сопротивлением операционного
усилителя, и можно считать, что Rвх→∞. В качестве ОУ для
масштабирующего усилителя, блока фильтров и повторителей подходит микросхема
К140УД6. Она представляет собой операционный усилитель средней точности с
высоким усилением, малым входным током, внутренней частотной коррекцией и
защитой выхода от короткого замыкания. Основные параметры представлены в
таблице 3:
Таблица 3 - Основные параметры микросхемы
К140УД6
2.3
Разработка фильтра нижних частот
Любой фильтр электрических сигналов пропускает со своего
входа на выход лишь определенную часть всего спектра частот, которая
определяется параметрами фильтра. В усилителе применяется фильтр Баттерворта.
Его частотная характеристика в пределах полосы пропускания весьма близка к
равномерной, поэтому иногда этот фильтр называют "плоским". Фильтр
Баттерворта имеет нелинейную фазочастотную характеристику, т.е. время, которое требуется
для прохождения сигнала через фильтр, зависит от частоты нелинейно. Фильтр
используется в тех случаях, когда нужно иметь одинаковый коэффициент передачи
для всех частот в полосе пропускания.
В качестве фильтра Баттерворта второго порядка, воспользуемся
схемой фильтра нижних частот Саллена-Кея.
Рисунок 5 - фильтра нижних частот
Расчет ФНЧ второго порядка состоит в том,
чтобы по требуемой граничной частоте для выбранного типа фильтра определить
значения всех емкостей и резисторов схемы. Ввиду того, что наклон
характеристики на переходном участке для различных типов фильтров может быть
больше или меньше - n20дБ/дек, для расчета используют фиктивное (расчетное) значение
граничной частоты fр, которое для ФНЧ находится как:
где λ = 1, т.е.
расчетное значение частоты fр = fгр = 3 Гц. Фильтры данного типа выполняются с равными
компонентами, поэтому C = C1 = C2 = 1,6 мкФ. (К73-17-1,6 мкФ
5%).
Отсюда:
Из ряда E24 выбираем
С2-23-0,125Вт 33 кОм
2% и подстроечное проволочное сопротивление СП5-16ВВ с номиналом
100 - 6800Ом.
Значение резистора Rɑ = 33 кОм
(обычно Rɑ = R), из справочной таблицы коэффициент затухания ɑ = 1,414 для данного фильтра и определяем:
Для установки в схему используем номинал Rb = 19,34 кОм, включающий в себя резистор С2-23-0,125Вт 18 кОм
2% и СП5-16ВВ.
Отсюда коэффициент усиления в полосе пропускания:
Для обеспечения требуемых характеристик
фильтра, последующие каскады усилителя не должны нагружать его. Поэтому на
выходе фильтра должен быть установлен буферный каскад. Он должен иметь очень
высокое входное сопротивление и низкое выходное. Этим требованиям удовлетворяет
повторитель на операционном усилителе.
Рисунок 6 - Повторитель напряжения
Она представляет собой неинвертирующий
усилитель со 100 процентной отрицательной обратной связью. При подаче
напряжения на вход выходное напряжение за счет отрицательной обратной связи
будет изменяться до тех пор, пока потенциалы инвертирующего и неинвертирующего
входов не сравняются, т.е. выходное напряжение окажется приблизительно равным
входному. Таким образом, коэффициент усиления схемы равен:
Сигнал на выходе схемы имеет ту же
амплитуду и фазу, что и входной.
2.4 Расчет
режекторного фильтра
Для обеспечения активного подавления
сетевой помехи 50 Гц, в тракте усиления используется режекторный фильтр. Для
наибольшей оптимальности, применим широко распространенной для фильтра данного
типа схемой двойного Т - образного моста:
Рисунок 7 - Режекторный фильтр
Мост представляет собой параллельно включенные интегрирующую и
дифференцирующую цепи. Сигнал на выходе интегрирующей цепи отстает по фазе, а
на выходе дифференцирующей опережает входной сигнал. Если элементы моста точно
подобраны, то на частоте квазирезонанса сигналы на выходах интегрирующей и
дифференцирующей цепи имеют фазовый сдвиг 180
.
Суммирование этих сигналов обеспечивает величину сигнала на выходе
моста близкую к нулю, т.е. практически бесконечное ослабление. При этом
происходит изменение фазы сигнала
на 180
. На частоте квазирезонанса коэффициент усиления этого фильтра
равен нулю.
Для обеспечения высокой избирательности моста необходимо
обеспечить режим его работы по выходу, близкий к холостому ходу, а сигнал
подавать от источника с малым внутренним сопротивлением. Кроме того, резисторы
и емкости должны подбираться с высокой точностью, в противном случае
добротность схемы резко уменьшится, поэтому задаемся C = 1,6 мкФ (2C = 3,2 мкФ, К73-17-3,2 мкФ
5%).
Тогда сопротивление:
откуда R/2 = 0,995 кОм. Из ряда E24 выбираем С2-23-0,125Вт 1,8 кОм
2% и С2-23-0,125Вт 910 Ом
2% соответственно, а также подстроечные сопротивления СП5-16ВА с
номиналом 220 Ом. После режекторного фильтра также устанавливаем буферный
каскад, как и в случае с фильтром Баттерворта.
2.5
Проектирование блока регулировки
Регулятор коэффициента усиления изменяет
коэффициент усиления усилителя на одинаковую величину во всем частотном диапазоне.
В большинстве современных усилителей регулировка коэффициента усиления
осуществляется с использованием цифрового управления. Простейший цифровой
регулятор может быть построен на основе цифрового аттенюатора:
Рисунок 8 - Цифровой аттенюатор
В схеме резистивный делитель переключается
при помощи ключей на МОП-транзисторах. При номиналах резисторов, приведенных на
рисунке, ослабление аттенюатора дискретно изменяется через 10 дБ. Изменение
состояние ключа определяется сигналом затвора (логический ноль или единица).
Для управления цифровым аттенюатором затворы транзисторов можно подключить к
дешифратору и четырехразрядному реверсивному счетчику. Сигнал от генератора при
помощи кнопок подается на вход счетчика таким образом, что состояние логической
единицы может перемещаться от младшего разряда к старшему и обратно. При этом
на определенном выводе дешифратора появляется высокий уровень и замыкается
соответствующий транзисторный ключ, который дискретно изменяет сигнал на выходе.
В качестве источника тактовых сигналов
воспользуемся генератором на цифровых логических элементах. Он относится к
многочисленной группе генераторов прямоугольных импульсов, которые отличаются
простой схемой реализации.
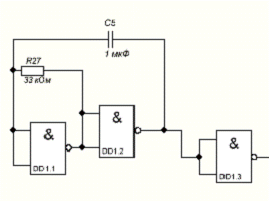
Рисунок 9 - Генератор прямоугольных
импульсов
В схеме элемент DD1.1 при помощи резистора R27 вводится в линейный
режим. Емкость C5 периодически перезаряжается через выходное сопротивление одного
из элементов и резистор R27. При достижении порогового напряжения DD1.1 меняет свое состояние
на противоположное, и на выходе формируется напряжение, форма которого близка к
прямоугольной. Для улучшения формы выходного напряжения на выходе устанавливают
буферный цифровой элемент DD1.3.
Частота колебаний такого генератора может
быть подсчитана как:
Частота генератора должна быть такой,
чтобы счет счетчика происходил за приемлемое для управления время. При частоте
генерирования импульсов ƒ=10Гц и емкости C5 =1 мкФ, сопротивление:
Из ряда E24 выбираем
резистор типа МЛТ-0,125-33 кОм
5%, конденсатор К73-17-1 мкФ
5%.
В качестве логических элементов генератора подходит микросхема
К561ЛА7. Она содержит четыре элемента "2И-НЕ". В таблице 4
представлены параметры К561ЛА7:
Таблица 4 - Основные параметры микросхемы К561ЛА7

Микросхема К561ИЕ11 - двоичный, четырехразрядный, реверсивный
счетчик. Счетчик имеет четыре раздельных выхода 1, 2, 4 и 8, входы
предварительной записи-установки D1, D2, D4 и D8, а также ыход разрешения этой операции E. Вход и выход переноса CR и CRP имеют активные напряжения низкого уровня.
Запускающий тактовый перепад C для данного счетчика - положительный. Вход сброса данных R - асинхронный - имеет абсолютный приоритет по отношению к любому
другому входу. Все разряды счетчика сбрасываются в ноль, если на вход R подается напряжение высокого уровня. Для
переключения направления счета (на увеличение или на уменьшение) служит вход 
1. При высоком уровне на этом входе производится сложение тактовых
импульсов на входе C с
содержимым регистров счетчика, при низком уровне - вычитание.
Рисунок 10 - Условное обозначение и функционирование К561ИЕ11
Вход тактовых импульсов C единый для счета на увеличение и уменьшение. Чтобы организовать
раздельные тактовые входы C (+1) (на
увеличение) и C (-1) (на уменьшение), требуется на
дополнительной микросхеме К561ЛА7 собрать RS - защелку,
изображенную на рисунке 11. Если на вход C (-1) данной схемы поступит сигнал высокого уровня, вход
переключения направления счета 
1 счетчика ИЕ11 получит напряжение низкого уровня, и счет будет
уменьшаться. На другом выходе C схемы
формируется единая тактовая сетка, которую следует подать на вывод 15 счетчика
ИЕ11.
Рисунок 11 - Схема организации раздельных входов К561ИЕ11
Запрещается счет, т.е. действие тактовых
импульсов, с помощью высокого уровня на входе переноса CR (это также вход
"Запрет такта"). На этот вход будут подаваться сигналы остановки и
запуска от устройства управления счетом при заполнении или обнуления счетчика.
Рисунок 12 - Схема организации управления
счетом К561ИЕ11
Если на вход переключения направления счета 
1 счетчика ИЕ11 поступит напряжение высокого уровня, счет начинает
увеличиваться, при этом на один и входов DD3.2 и DD2.2 также поступает высокий уровень. Как
только счетчик досчитает до семи, т.е. когда на выводах 1, 2, 4 и всех входах DD2.2 будет логическая единица, от DD2.1 на вход запрета такта поступит сигнал
остановки и счет вперед прекратится. Аналогичным образом устроена остановка
счета назад, с той лишь разницей, что сигнал на запрет тактов от DD3.2 будет поступать при низком уровне на
вход 
1, на выводах 1, 2, 4 и всех входах DD3.2.
Микросхемы DD3.1 и DD3.2 - К561ЛЕ6; DD1.8 и DD1.9 - К561ЛА7; DD2.1 и DD2.2 - К651ЛА8.
Для управления электронными устройствами часто используются
генераторы-формирователи одиночных импульсов, срабатывающих либо при нажатии
кнопок, либо по включению напряжения питания. Такие формирователи выдают только
один импульс на внешнее воздействие. На рисунке 12 цепь RC и элемент DD1.9 формируют короткий прямоугольный импульс в момент включения
питания, который поступает на вход сброса счетчика и обнуляет его. Без этого
импульса счетчик может принять произвольное значение.
В качестве дешифратора блока регулировки подходит микросхема
К561ИД1. Это универсальный дешифратор, применяется для преобразования входного
четырехразрядного двоично-десятичного кода в десятичный или четырехразрядного
двоичного в октальный. Дешифратор К561ИД1 имеет десять выходов (при октальном,
восьмеричном коде используются восемь выходов), а также четыре входа 1, 2, 4,8.
Вход 8, если на нем напряжение высокого уровня, используется как запрещающий
при октальном преобразовании. Если вход 8 не используется, на него следует
подать ноль напряжения.
Рисунок 13 - Условное обозначение К561ИД1
Выходной сигнал логической единицы появляется на том выходе
дешифратора, номер которого соответствует десятичному эквиваленту входного
кода, на остальных выходах дешифратора при этом логический ноль. При подаче на
входы кодов, соответствующих десятичным числам, превышающим 9, активизируются
выходы 0 или 1 в зависимости от сигнала, поданного на вход 1 - при низком
уровне на этом входе логическая единица появляется на выходе 8, при высоком -
на выходе 9.
Применение микросхем КМОП-серии имеет свои особенности. Ни один из
входов микросхем не может быть оставлен неподключенным, даже если логический
элемент в микросхеме не использован. Свободные входы элементов должны быть или
соединены с используемыми входами того же элемента или подключены к шине
питания, или к общему проводу в соответствии с логикой работы микросхемы.
Напряжение источника питания должно подаваться ранее или одновременно с подачей
входных сигналов.
Ввиду того, что выходное сопротивление регулятора достаточно
велико, сигнал на усилитель мощности необходимо подавать через буферный каскад.
2.6 Расчет
усилителя мощности
Усилитель мощности является оконечным
каскадом усилителя, к которому подключается нагрузка. Усилитель мощности
обладает рядом параметров, которые определяют схемное решение каскада. К таким
параметрам относятся выходная мощность и частотный диапазон.
Так как усиливается сигнал, не изменяющий
своей полярности, то для получения необходимой мощности в нагрузке можно
использовать эмиттерный повторитель, подключенный к выходу буферного каскада.
Рисунок 14 - Усилитель мощности
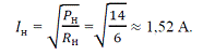
При сопротивлении нагрузки Rн = 6 Ом и мощности на
нагрузке Pвых =14 Вт, требуемый ток в нагрузке можно найти как:
Полученное значение тока определяет выбор
транзистора VT9. Он выбирается из справочника таким образом, чтобы его
допустимый коллекторный ток Iдоп > Iн, т.е. в данном случае Iк > 1,51 А.
Также необходимо выполнить условие, чтобы
ток базы транзистора:
где β - коэффициент усиления
транзистора, Iвых оу - допустимое значение выходного тока операционного
усилителя.
Заданным параметрам удовлетворяет КТ8131А
- составной транзистор большой мощности среднечастотный структуры n-p-n c большим коэффициентом
передачи тока для работы в линейных и переключающих схемах. Характеристики
КТ8131А обозначены в таблице 5.
Таблица 5 - Основные параметры биполярного
транзистора КТ8131А
Напряжение на входе усилителя мощности Uвх можно определить из
соотношения:
где
Uн - напряжение на
нагрузке.
Откуда требуемое напряжение:
При токе коллектора Iк = 1520 мА, ток,
протекающий через базу, равен:
Максимально допустимый выходной ток
операционного усилителя К140УД6 Iвых = 11 мА, значит, транзистор подобран верно и
усилитель мощности обеспечит требуемую мощность в нагрузке.
Усилитель мощности на эмиттерном
повторителе имеет коэффициент усиления по напряжению K = 1.
2.7
Разработка источника питания
Для разработки источника питания нужно
определить номиналы напряжений, которые необходимы для работы элементов схемы
усилителя и токи, потребляемые элементами схемы. С этой целью составлена
таблица 6.
Таблица 6 - Потребление тока и напряжения
элементами схемы
В большинстве случаев в качестве источника
питания электронных схем применяют однополупериодные и двухполупериодные
выпрямители. Выпрямитель преобразует переменное напряжение, полученное от
сетевого трансформатора, в пульсирующее которое потом сглаживают фильтром. Для
преобразования энергии применяются нелинейные элементы - вентили, которые
бывают электронными, ионными и полупроводниковыми. Последние практически
полностью вытеснили другие вентили.
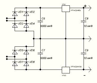
Рисунок 15 - Мостовая схема двуполярного
выпрямителя
Емкости фильтра не рассчитываются и для данного источника питания
берутся C6 = C7 = 5000 мкФ (К50-12-25В-5000 мкФ
5%), C9 = C8 = 10 мкФ (К50-12-12В-10 мкФ
5%).
Так как КМОП-микросхемы наиболее
чувствительны к нестабильности питания, необходимо стабилизировать напряжение.
Для обеспечения выходного напряжения выпрямителя на уровне 9 В подходят
КР142ЕН8А и КР1162ЕН9А - трехвыводные стабилизаторы с фиксированным
положительным и отрицательным выходным напряжением соответственно. Эти стабилизаторы
могут использоваться в качестве источников питания, логических систем,
измерительной техники и других радиоэлектронных устройств. Особенностью
является встроенная защита от перегрева и ограничитель тока короткого замыкания
3. Работа
принципиальной схемы усилителя
Принципиальная схема усилителя для
фотодатчика представлена в приложении Б. Перечень элементов для принципиальной
схемы приведен в приложении А.
Под действием освещенности сопротивление фоторезистора PR1 изменяется, что
приводит к рассогласованию мостовой схемы. Сигнал рассогласования поступает с
диагонали моста сначала на измерительный, а затем на масштабирующий усилители,
при этом усиливаясь в 245 раз. Полоса пропускания в 3 Гц обеспечивает ФНЧ
Баттерворта. После выделения низкочастотной составляющей, сигнал поступает на
режекторный фильтр, который подавляет сетевую помеху в 50 Гц, исходящую от
источника питания. Для дискретного ослабления или усиления сигнала применяется
цифровой аттенюатор. Аттенюатор работает благодаря тактовым импульсам, которые
поступают от генератора, собранного на DD1.1 - DD1.3, на счетчик DD6 и дешифратор DD5. С помощью кнопок SB1 и SB2 устройства управления
счетом осуществляется контроль над счетчиком и дешифратором, который в свою
очередь замыкает соответствующие управляемые транзисторные ключи VT1 - VT8 аттенюатора. Буферные
каскады DA5, DA7 и DA8 служат для исключения влияния следующих после них каскадов.
После блока регулировки сигнал попадает в оконечный каскад - усилитель
мощности, где он окончательно усиливается и передается на нагрузку.
Заключение
Основными результатами курсового проекта является разработка
усилителя для фоторезистора.
Выполнение данной работы потребовало использование
теоретических знаний для решения практических задач.
Знания полученные в этой работе помогут в мне в последующей
профессиональной деятельности.
Список
используемых источников
1.
Павлов, В.Н. Схемотехника аналоговых электронных устройств: учебник для вузов /
В.Н. Павлов, В.Н. Ногин. - М.: Горячая линия - Телеком, 2001. - 320с.: ил.
.
Усилительные устройства бытовой радиоэлектронной аппаратуры. Звукотехника:
Учебное пособие / П.В. Васильков, С.В. Крикотин и др. под ред.К.Е. Румянцева. -
Таганрог: Изд-во ТРТУ, 2000. - 324с.
.
Лоскутов, Е.Д. Аналоговые схемы и узлы медицинских приборов и аппаратов:
Учебное пособие / Е.Д. Лоскутов, В.А. Разыграева, Д.Т. Тамбиева - Ставрополь:
Ставропольское книжное издательство, 2006. - 356с.
.
Активные фильтры электрических сигналов: Методические указания для
самостоятельной работы / Е.Д. Лоскутов, В.А. Разыграева, Д.Т. Тамбиева. -
Ставрополь, 2003.
.
Лоскутов, Е.Д. Схемотехника аналоговых электронных устройств: Учебное пособие
[Электронный ресурс] /Е.Д. Лоскутов. - Ставрополь, 2008
.
Якубовский, С.В. Цифровые и аналоговые интегральные микросхемы: справочник /
С.В. Якубовский [и др.]; отв. ред. С.В. Якубовский - М.: Радио и связь, 1990. -
496 с.: ил.