Разработка автоматической системы регулирования установки АВТ1

  • Вид работы:
    Курсовая работа (т)
  • Предмет:
    Информатика, ВТ, телекоммуникации
  • Язык:
    Русский
    ,
    Формат файла:
    MS Word
    115,16 Кб
  • Опубликовано:
    2012-10-25
Вы можете узнать стоимость помощи в написании студенческой работы.
Помощь в написании работы, которую точно примут!

Разработка автоматической системы регулирования установки АВТ1

СОДЕРЖАНИЕ

Введение

. Литературный обзор средств автоматизации

1.1 Первичные преобразователи

1.2 Датчики

.2.1 Датчики давления

.2.1.1 Тензометрический метод

.2.1.2 Пьезорезистивный метод

.2.1.3 Ёмкостной метод

.2.1.4 Резонансный метод

.2.1.5 Индуктивный метод

.2.1.6 Ионизационный метод

.2.1.7 Пьезоэлектрический метод

.3 Операционный усилитель

2. Характеристика установки АВТ1

.1 Описание технологической схемы

.2 Характеристики сырья, реагентов и получаемой продукции

.3 Нормы технологического режима

. Выбор технических средств автоматизации

.1 Выбор датчиков и преобразователей

.2 Выбор вторичных приборов и контроллеров

.3 Выбор исполнительных механизмв

. Расчетная часть

.1 Расчет регулирующего органа

.2 Выбор оптимальной формы пропускной характеристики

.3 Расчет надежности АСР

Список используемых источников

ВВЕДЕНИЕ

Системы автоматики выполняют разнообразные функции: контроль за ходом процесса управления; организацию пуска, торможение, переход с одной ступени скорости на другую, реверс различного технологического оборудования в определенной последовательности во времени или по командам от технологического оборудования; автоматическое регулирование и управление технологического оборудования по заданным технико-экономическим критериям. Промышленностью выпускаются, так называемые, “интеллектуальные” датчики, способные выполнять до ста различных функций, регулирующие устройства, работающие в автоматическом режиме на любых уровнях систем управления и включающие несколько каналов аналогового и цифрового управления.

Непрерывно совершенствуются средства воздействия на процесс: исполнительные механизмы и регулирующие органы. Исполнительные механизмы при меньших габаритных размерах развивают большие усилия, качественно улучшились их технические характеристики.

1. ЛИТЕРАТУРНЫЙ ОБЗОР СРЕДСТВ АВТОМАТИЗАЦИИ

Технические средства автоматизации - это устройства и приборы, которые могут, как сами являться средствами автоматизации, так и входить в состав программно-аппаратного комплекса. Системы обеспечения безопасности на современном предприятии включают в свой состав технические средства автоматизации. Наиболее часто ТСА - это базовый элемент системы комплексной безопасности.

Технические средства автоматизации включают в себя приборы для фиксирования, переработки и передачи информации на автоматизированном производстве. С помощью них осуществляется контроль, регулирование и управление автоматизированными линиями производства.

Системы обеспечения безопасности осуществляют контроль над производственным процессом с помощью разнообразных датчиков. В них входят датчики давления, фотодатчики, датчики емкостные, лазерные и т.д.

Датчики служат для автоматического извлечения информации, и первичного ее преобразования. Датчики различаются по принципам действия и по чувствительности к параметрам, которые они контролируют. Технические средства безопасности включают в себя самый широкий спектр сенсоров. Именно комплексное использование датчиков позволяет создавать системы комплексной безопасности, которые контролируют множество факторов.

Технические средства информации включают в себя и передающие устройства, которые обеспечивают связь датчиков с контрольным оборудованием. При получении сигнала от датчиков контрольное оборудование приостанавливает процесс производства и ликвидирует причину аварии. В случае невозможности устранения аварийной ситуации технические средства безопасности дают сигнал о неисправности оператору.

Автоматизированная система регулирования - комплекс аппаратных и программных средств, предназначенный для управления различными процессами в рамках технологического процесса, производства, предприятия. АСР применяются в различных отраслях промышленности, энергетике, транспорте и т. п. Термин автоматизированная, в отличие от термина автоматическая подчёркивает сохранение за человеком-оператором некоторых функций, либо наиболее общего, целеполагающего характера, либо не поддающихся автоматизации. АСР с Системой поддержки принятия решений (СППР), являются основным инструментом повышения обоснованности управленческих решений.

Важнейшая задача - повышение эффективности управления объектом на основе роста производительности труда и совершенствования методов планирования процесса управления [1].

.2 Первичные преобразователи

Первичные приборы, датчики или первичные преобразователи предназначены для непосредственного преобразования измеряемой величины в другую величину, удобную для измерения или использования. Выходными сигналами первичных приборов, датчиков являются, как правило, унифицированные стандартизованные сигналы, в противном случае используются нормирующие преобразователи.

.2 Датчики

Датчики являются элементом технических систем, предназначенных для измерения, сигнализации, регулирования, управления устройствами или процессами. Датчики преобразуют контролируемую величину (давление, температура, расход, концентрация, частота, скорость, перемещение, напряжение, электрический ток) в сигнал (электрический, оптический, пневматический), удобный для измерения, передачи, преобразования, хранения и регистрации информации о состоянии объекта измерений.

.2.1 Датчики давления

Датчик давления - устройство, физические параметры которого изменяются в зависимости от давления измеряемой среды (жидкости, газы, пар). В датчиках давление измеряемой среды преобразуется в унифицированный пневматический, электрический сигналы или цифровой код.

Датчик давления состоит из первичного преобразователя давления, в составе которого чувствительный элемент - приемник давления, схемы вторичной обработки сигнала, различных по конструкции корпусных деталей, в том числе для герметичного соединения датчика с объектом и защиты от внешних воздействий и устройства вывода информационного сигнала. Основными отличиями одних приборов от других являются пределы измерений, динамические и частотные диапазоны, точность регистрации давления, допустимые условия эксплуатации, массогабаритные характеристики, которые зависят от принципа преобразования давления в электрический сигнал: тензометрический, пьезорезистивный, емкостной, индуктивный, резонансный, ионизационный, пьезоэлектрический и другие.

.2.1.1 Тензометрический метод

Чувствительные элементы датчиков базируются на принципе изменения сопротивления при деформации тензорезисторов, приклееных к упругому элементу, который деформируется под действием давления.

.2.1.2 Пьезорезистивный метод

Метод основан на интегральных чувствительных элементах из монокристаллического кремния. Кремниевые преобразователи имеют высокую чувствительность благодаря изменению удельного объемного сопротивления полупроводника при деформировании давлением. Для измерения давления чистых неагрессивных сред применяются, так называемые, Low cost - решения, основанные на использовании чувствительных элементов либо без защиты, либо с защитой силиконовым гелем. Для измерения агрессивных сред и большинства промышленных применений используется преобразователь давления в герметичном металло-стеклянном корпусе, с разделительной диафрагмой из нержавеющей стали, передающей давление измеряемой среды посредством кремнийорганической жидкости.

.2.1.3 Ёмкостной метод

Ёмкостные преобразователи используют метод изменения ёмкости конденсатора при изменении расстояния между обкладками. Известны керамические или кремниевые ёмкостные первичные преобразователи давления и преобразователи, выполненные с использованием упругой металлической мембраны. При изменении давления мембрана с электродом деформируется и происходит изменение емкости. В элементе из керамики или кремния, пространство между обкладками обычно заполнено маслом или другой органической жидкостью. Недостаток - нелинейная зависимость емкости от приложенного давления.

.2.1.4 Резонансный метод

В основе метода лежит изменение резонансной частоты колеблющегося упругого элемента при деформировании его силой или давлением. Это и объясняет высокую стабильность датчиков и высокие выходные характеристики прибора. К недостаткам можно отнести индивидуальную характеристику преобразования давления, значительное время отклика, невозможность проводить измерения в агрессивных средах без потери точности показаний прибора.

.2.1.5 Индуктивный метод

Основан на регистрации вихревых токов (токов Фуко). Чувствительный элемент состоит из двух катушек, изолированных между собой металлическим экраном. Преобразователь измеряет смещение мембраны при отсутствии механического контакта. В катушках генерируется электрический сигнал переменного тока таким образом, что заряд и разряд катушек происходит через одинаковые промежутки времени. При отклонении мембраны создается ток в фиксированной основной катушке, что приводит к изменению индуктивности системы. Смещение характеристик основной катушки дает возможность преобразовать давление в стандартизованный сигнал, по своим параметрам прямо пропорциональный приложенному давлению.

.2.1.6 Ионизационный метод

В основе лежит принцип регистрации потока ионизированных частиц. Аналогом являются ламповые диоды. Лампа оснащена двумя электродами: катодом и анодом, - а также нагревателем. В некоторых лампах последний отсутствует, что связано с использованием более совершенных материалов для электродов. Преимуществом таких ламп является возможность регистрировать низкое давление - вплоть до глубокого вакуума с высокой точностью. Однако следует строго учитывать, что подобные приборы нельзя эксплуатировать, если давление в камере близко к атмосферному. Поэтому подобные преобразователи необходимо сочетать с другими датчиками давления, например, емкостными. Зависимость сигнала от давления является логарифмической.

.2.1.7 Пьезоэлектрический метод

В основе лежит прямой пьезоэлектрический эффект, при котором пьезоэлемент генерирует электрический сигнал, пропорциональный действующей на него силе или давлению. Пьезоэлектрические датчики используются для измерения быстроменяющихся акустических и импульсных давлений, обладают широкими динамическими и частотными диапазонами, имеют малую массу и габариты, высокую надежность и могут использоваться в жестких условиях эксплуатации [2].

.3 Операционный усилитель

Операционный усилитель - усилитель постоянного тока с дифференциальным входом и, как правило, единственным выходом, имеющий высокий коэффициент усиления. ОУ почти всегда используются в схемах с глубокой отрицательной обратной связью, которая, благодаря высокому коэффициенту усиления ОУ, полностью определяет коэффициент передачи полученной схемы.

В настоящее время ОУ получили широкое применение как в виде отдельных чипов, так и в виде функциональных блоков в составе более сложных интегральных схем. Такая популярность обусловлена тем, что ОУ является универсальным блоком с характеристиками, близкими к идеальным, на основе которого можно построить множество различных электронных узлов.

Рисунок 1 - Схема операционного усилителя

На рисунке показано схематичное изображение операционного усилителя. Выводы имеют следующее значение:

V+: не инвертирующий вход;

V−: инвертирующий вход;

Vout: выход;

VS+: плюс источника питания;

VS−: минус источника питания;

Указанные пять выводов присутствуют в любом ОУ, они необходимы для его функционирования. Однако, существуют операционные усилители, не имеющие неинвертиующего входа. В частности, такие ОУ находят применение в аналоговых вычислительных машинах (АВМ). ОУ, применяемые в АВМ, принято делить на 5 классов, из которых ОУ первого и второго класса имеют только один вход. Операционные усилители первого класса - усилители высокой точности (УВТ) с одним входом. Они предназначены для работы в составе интеграторов, сумматоров, устройств слежения-хранения, электронных коэффициентов. Высокий коэффициент усиления, предельно малые значения смещения нуля, входного тока и дрейфа нуля, высокое быстродействие обеспечивают снижение погрешности, вносимой усилителем, ниже 0,01%. Операционные усилители второго класса - усилители средней точности (УСТ) также с одним входом, обладающие меньшим коэффициентом усиления и большими значениями смещения и дрейфа нуля. Эти ОУ предназначены для применения в составе электронных устройств установки коэффициентов, инверторов, электронных переключателей, в функциональных преобразователях, множительных устройствах. Помимо этого, некоторые ОУ могут иметь дополнительные выводы.

Выводы питания (VS+ и VS−) могут быть обозначены по-разному. Часто выводы питания не рисуют на схеме, чтобы не загромождать её несущественными деталями, при этом способ подключения этих выводов явно не указывается или считается очевидным (особенно часто это происходит при изображении одного усилителя из микросхемы с четырьмя усилителями с общими выводами питания). При обозначении ОУ на схемах можно менять местами инвертирующий и неинвертирующий входы, если это удобно; выводы питания, как правило, всегда располагают единственным способом (положительный вверху).

Использование ОУ как схемотехнического элемента гораздо проще и понятнее, чем оперирование отдельными элементами, его составляющими (транзисторов, резисторов и т. д.). При проектировании устройств на первом (приближённом) этапе операционные усилители можно считать идеальными. Далее для каждого ОУ определяются требования, которые накладывает на него схема, и подбирается ОУ, удовлетворяющий этим требованиям. Если получается, что требования к ОУ слишком жёсткие, то можно частично перепроектировать схему для обхода данной проблемы [3].

2. ХАРАКТЕРИСТИКА И НАЗНАЧЕНИЕ УСТАНОВКИ АВТ 1

Установка атмосферно-вакуумной трубчатки №1-АВТ-1 введена в эксплуатацию в 1956году. Проектная производительность -1 млн. тонн в год.

Назначение установки АВТ-1 - первичная переработка нефти с целью получения жирного газа, рефлюкса, прямогонного бензина, керосина, керосиногазойлевой фракции, вакуумного газойля, гудрона.

Установка по проекту состоит из следующих основных технологических блоков:

регенеративного теплообмена горячих потоков для предварительного нагрева сырья;

атмосферной перегонки нефти (колонны К-1,К-2,К-3 и печь П-1);

вакуумной перегонки мазута (колонна К-5, в печь П-2);

физической стабилизации бензиновой фракции (колонна К-4);

вторичной перегонки бензина (колонна К-6);

защелачивание светлых нефтепродуктов.

В процессе эксплуатации установки выполнены следующие изменения:

В качестве сырья используются смеси обессоленной и обезвоженной Арланской, Уршакской, Ишимбайской, Введеновской, Западносибирской, Шкаповской нефтей.

Периодически в сырьё может вовлекаться:

обезвоженный ловушечный продукт с цеха №13;

мазут (остаток переработки газового конденсата) с установки ТК-2 и ЭЛОУ-АВТ-4 цеха №18;

фракция 180-КК от перегонки газового конденсата на установке ГО-4 цеха №11;

нестабильный бензин гидрокрекинга с цеха №9;

бензин от гидрообессеривания керосина и дизельного топлива с цеха №9.

2.1 Описание технологической схемы

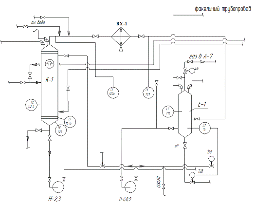
Рисунок 2 - Технологическая схема объекта

Третий поток нефти прокачивается насосом Н-1(Н-36) через два теплообменника Т-2, Т-24 - 2-го бокового погона К-5, направляется в П-1, где проходит 20 печных труб, которые установлены в верхней части камеры конвекции печи П-1. Все три потока на входе в К-1 соединяются, и нефть одним потоком поступает на 16-ю тарелку К-1 (считая с низа).

Имеется возможность подключения Т-25/2 для подогрева 3-го потока нефти.

Во всех теплообменниках, кроме полугудроновых, нефть проходит по трубам, теплоносители по межтрубному пространству.

Полугудроновые теплообменники типа «труба в трубе» установлены секциями. В них нефть проходит по межтрубному пространству, а полугудрон по трубному.

Для снижения хлористоводородной коррозии аппаратуры в линию нефти перед насосами Н-1(Н-36) подается раствор каустической соды насосом Н-30/1,2 из щелочных емкостей Е-5, Е-7.

В колонне К-1 отгоняются растворенные в нефти газы, вода и фракция с концом кипения не выше 1800С за счет тепла горячей струи, подаваемой в колонну К-1 на 3-ю тарелку из печи П-1 с температурой не более 380оС. В колонне К-1 28 колпачковых тарелок желобчатого типа, из них 12 в концентрационной части и 16 в отгонной.

Колонна К-1 работает под давлением до 4 кгс/см2.

Пары с верха колонны К-1 с температурой не более 160оС проходят конденсаторы воздушного охлаждения ВХ-1. Сконденсированная и охлажденная фракция бензина и несконденсированные газы поступают в газосепаратор Е-1. Откуда часть бензиновой фракции подается насосом Н-6(8,9) наверх колонны К-1 в качестве острого орошения через клапан-регулятор расхода поз.339д с коррекцией по температуре верха колонны К-1. Избыток бензина насосом Н-6 (9,8) подается через теплообменники Т-13,9,11 в стабилизатор К-4 для стабилизации. Давление в Е-1 поддерживается не более 3 кгс/см2.

Бензин в стабилизатор К-4 подается через клапан-регулятор уровня бензина в Е-1 поз.19д, который установлен на трубопроводе после объединения выкидных линий насосов Н-6,9,8, автоматически регулирует расхода бензина в стабилизатор К-4 с коррекцией по уровню бензина в газосепараторе Е-1.

Водяной конденсат с низа сепаратора Е-1 сбрасывается через клапан-регулятор уровня воды поз.72д в сернисто-щелочную канализацию (СЩК-1) на установку СЩС. Имеется возможность сброса водяного конденсата с Е-1 на узел локальной очистки сточных вод установки (ПК-45) и далее на очистные сооружения ПВК и ОСВ.

Несконденсировавшиеся газы с верха Е-1 поступают в конденсатоотбойник А-7, откуда могут быть направлены на установку ОГ и КГ, использоваться как топливо для трубчатых печей П-1, П-2 или, минуя А-7, могут быть направлены на факел.

ШФЛУ из конденсатоотбойника А-7 насосом Н-11 откачивается на орошение стабилизатора К-4 или с установки в качестве компонента сырья на установку АГФУ-2 цеха №8 или в емкости газового хозяйства ТСЦ.

Нижний продукт колонны К-1 частично отбензиненная нефть с температурой не более 245оС забирается насосом Н-2(Н-3) и двумя потоками подается в трубчатые печи П-1 и П-2. Поток нефти на входе в печь П-1 разделяется на два потока. Расход по потокам не менее 30м3/час. Имеется возможность работы установки по атмосферной части через печь П-1 с производительностью 85-95 т/ч при полной остановке вакуумного блока и печи П-2. Предусмотрена возможность дистанционного отключения горячих насосов Н-2(Н-3) со щита в помещении операторной.

В печи П-1 полуотбензиненная нефть параллельно двумя потоками проходит конвекционную часть, через спиральный змеевик радиантной части, где нагревается до температуры не более 380оС.

После печи П-1 полуотбензиненная нефть двумя потоками поступает на 6-ю тарелку основной атмосферной колонны К-2.

Из этих двух потоков печи П-1 часть полуотбензиненной нефти возвращается в колонну К-1 в качестве «горячей струи» под 3-ю тарелку.

Второй поток полуотбензиненной нефти с низа К-1 после Н-2(3) проходит двумя потоками через конвекционную часть П-2, потоки на выходе из конвекционной части соединяются, и проходят одним потоком подовый и потолочный экраны левой камеры вакуумной печи П-2.

Расход по потокам не менее 20 м3/ч.

Дополнительный поток печи П-2 с температурой не более 370оС поступает в колонну К-2 на 6-ую тарелку. В колонне К-2 40 колпачковых тарелок желобчатого типа, из них 34 в концентрационной части и 6 в отгонной.

С верха колонны К-2 пары фракции НК-180оС с температурой не более 160оС проходят конденсаторы воздушного охлаждения ВХ-2, где конденсируются, охлаждаются и поступают в кожухотрубчатый доохладитель Х-2, затем в газосепаратор Е-2, работающий под давлением 0,1¸0,5 кгс/см2. В газосепараторе Е-2 фракция отделяется от воды и газа. Имеется возможность сброса давления с Е-2 на факел. Бензиновая фракция НК-180оС из газосепаратора насосом Н-7 (18,19) подается в качестве острого орошения в колонну К-2 на 40-ю тарелку. Колонна К-2 работает под давлением 0,5¸1 кгс/см2.

Избыток бензиновой фракции НК-180оС насосом Н-7 (Н-18,19) откачивается совместно с бензином из Е-1 в стабилизатор К-4 или помимо блока стабилизации через три секции воздушного холодильника ВХ-4, одну секцию воздушного холодильника ВХ-3/1,2, отстойники А-1, А-2, А-4 с установки в резервуарные парки установок АВТ.

Имеется возможность сброса некондиционного бензина в сырье.

.2 Характеристики сырья, реагентов и получаемой продукции

Таблица 1

Характеристики сырья, реагентов и получаемой продукции

№ п/п

Наименование сырья, материалов, реагентов, катализаторов, полуфабрикатов, изготовляемой продукции.

Показатели качества, подлежащие проверке.

Область применения изготовляемой продукции.

1

2

4

6

1.

Обессоленная нефть.

Обессоленная нефть 1. Массовая концентрация солей, мг/дм3, не более 2. Массовая доля воды, %, не более

Сырье установки

2.

Обезвоженный ловушечный продукт.

1. Объемная доля воды, %, не более

Подкачивается в нефть

3.

Мазут (остаток газового конденсата)

1. плотность при 20 0С, кг/м3, не менее 2. температура вспышки, определяемая в открытом тигле, 0С, не ниже

Подкачивается в нефть

4.

Нестабильный бензин гидрокрекинга

Температура конца перегонки, 0С, не выше

Подкачивается в нефть

5.

Фракция 180-КК

Температура вспышки, определяемая в открытом тигле, 0С, не ниже

Подкачивается в нефть

6.

Бензин от гидрообессеривания керосина и дизельного топлива

Температура конца перегонки, 0С, не выше

Подкачивается в нефть

7.

Мазут с установки ЭЛОУ-АВТ-4

1. Вязкость условная при 80°С, градусы ВУ, не более 2. Температура вспышки в открытом тигле, °С, не ниже

Подкачивается в нефть

8.

Бензин прямогонный

1. Пределы перегонки: а) температура начала перегонки, °С, не ниже б) температура конца перегонки, °С, не выше 2. Массовая доля ароматических

Сырье производства ЭП-300, сырье установок ГО-2,3,4 и далее бензиновая фракция на риформинг.

9.

Компонент керосина

1. Пределы перегонки: а) температура начала перегонки, оС, не ниже б) температура конца перегонки, оС, не выше 2. Наличие механических примесей и воды. 3. Цвет в условных единицах КНС не более. 4. Массовая доля ароматических углеводородов, % 5. Массовая доля серы, %

Сырье для цеха №32, для установок ГО-2,3 цеха № 9 и компонента товарного дизельного топлива

10.

Фракция керосина

1. Фракционный состав: а) температура начала перегонки, оС, не ниже б) температура конца перегонки, оС, в пределах 2. Наличие мех.примесей и воды

Сырьё для установок ГО-2,3 ц.№9

11.

Фракция дизельного топлива

1. Фракционный состав: а) температура начала перегонки, °С, не ниже б) до 360°С выкипает, %, в пределах 2. Цвет 3. Наличие сероводорода 4. Испытание на медной пластинке 5. Объемная доля сернокислотных смол, %, не более 6. Массовая доля серы, %

Сырье для установок ГО-2,3, Л-16-1 цеха №9, Сырье установок каталитического крекинга цеха №10 в период пуска установок, может использоваться в качестве компонента товарного мазута в ТСЦ.

12.

Вакуумный газойль

1. Плотность при 20оС,к г/м3, в пределах 2. Фракционный состав: а) температура начала перегонки, оС, не ниже б) до 350оС выкипает, %, не более в) температура конца перегонки, оС, 3. Объемная доля сернокислотных смол, %, не более 4. Объемная доля воды 5. Массовая доля серы, %

Сырье для установки гидрокрекинга Л-16-1 цеха №9, установок каталитического крекинга цеха № 10, может использоваться в качестве компонента товарного мазута в ТСЦ.

13.

Полугудрон

1. Плотность при 20оС, кг/м3, в пределах 2. Массовая доля воды 3. Вязкость условная при 800С, с. 4. Температура вспышки в открытом тигле, 0С, не ниже

Применяется при производстве сырья для вязких нефтяных дорожных битумов



1. Плотность при 20оС, кг/м3, в пределах 2. Массовая доля воды 3. Вязкость условная при 800С, сек. 4. Температура вспышки в открытом тигле, 0С, не ниже

Применяется в качестве компонента товарного мазута

14.

Жирный газ

1. Массовая доля углеводородов С5 и выше, %, не более

Сырье установок ОГ и КГ.

15.

Рефлюкс АВТ

1. Массовая доля углеводородов С5 и выше, %, не более

Сырье для установки АГФУ-2

16.

Сырье для производства нефтяных вязких дорожных битумов.

1. Вязкость условная при 80оС с диаметром отверстия 5мм 2. Температура вспышки, оС, не ниже 3. Мас. доля воды 4. Плотность при 20оС, г/см3, в пределах 5. Температура размягчения по кольцу и шару, оС, не ниже

Сырьё для производства вязких дорожных битумов

17.

Масло марки ТП-22


Для смазки узлов трения насосов.

18.

Масло индустриальное марки И-40-А


Для смазки узлов трения машинного оборудования

19.

Едкий натр марки «РД-1»

1. Массовая доля гидроксида натрия, %, не менее 2. Массовая доля углекислого натрия, %, не более 3. Массовая доля хлористого натрия, %, не более

Для снижения хлористоводородной коррозии аппаратуры в нефть подается раствор щелочи 2¸2,5% концентрации или используется содовый раствор с установки СЩС.

20.

Содовый раствор

1. Массовая доля Nа2СО3, NаНСО3, %, в пределах 2. Массовая концентрация сульфидной серы, мг/дм3, не более


21.

Ингибитор коррозии ИКБ-2-2 нефтерастворимый.

1. Защитное действие, %, не менее 2. Смешение с керосином 3. Температура застывания, оС, не выше 4. Содержание воды, %, не более 5. Кинематическая вязкость при 40 оС, мм2/с, не более

2:5% р-р ИКБ-2-2 в керосине подаётся в шлемовый трубопровод колонн К-1,2 для защиты от коррозии конденсационно-холодильных аппаратов и их трубопроводной обвязки

22.

Аммиак водный технический.

1. Массовая доля аммиака, %, не менее 2. Массовая концентрация нелетучего остатка, г/дм3, не более

1-2% водный раствор аммиака подаётся в шлемовые т/проводы колонн К-1,2 для предотвращения коррозии за счёт нейтрализации хлористого водорода и сероводорода

23.

Азот высшего сорта чистотой 99,98% с давлением 5,5 кгс/см2

1. Объемная доля кислорода, %, не более 2. Объемная доля азота, %, не менее

Для продувки аппаратов, опрессовки их на плотность, перед пуском установки.


автоматизация безопасность датчик контроллер

Таблица 2

2.3 Нормы технологического режима

№ п/п

Наименований стадий процесса, аппараты, показатели режима

Номер позиции прибора на схеме

Единица измерения

Допускаемые пределы технологических параметров

Требуемый класс точности измерительных приборов ГОСТ 8.401-80

Примечание

1

2

3

4

5

6

7

1.

Расход сырья на установку общий

343

м3/час т/час

120¸220 106¸195

1

Показание

2.

Давление в сырьевых теплообменниках (выкид насосов Н-1,36).

Технический манометр

Мпа

Не более 1,6

2,5

Показание

3.

Печь П-1 расход сырья Левый поток Правый поток Температура сырья на выходах: Правый поток Левый поток Давление сырья на входе в П-1 Температура дымовых газов над перевалами

 9 10 103 104 47 105

 м3/час м3/час оС оС Мпа оС

 Не менее 30 Не менее 30 Не более 380 Не более 380 Не более 2,5 Не более 830

 1 1 0,5 0,5 1 0,5

Регулирование, сигнализация Регулирование Регулирование Регистрация, сигнализация Регистрация

4.

Печь П-2 (атмосферная часть), расход сырья: Правый поток Левый поток Температура сырья на выходе Давление на входе в печь Температура дымовых газов над перевалами

 23 22 107 47 105

 м3/ч м3/ч оС Мпа оС

 Не менее 20 Не менее 20 Не более 370 Не более 2,5 Не более 830

 1 1 0,5 1 0,5

Регулирование, сигнализация Регулирование, сигнализация Регулирование Регистрация,

5.

Печь-П-2 (вакуумная часть) Расход сырья по потоку Температура на выходе Давление на входе в печь

24 108 50

м3/ч оС Мпа

Не менее 30 Не более 420 Не более1,6

1 0,5 1

Регулирование, сигнализация Регулирование Регистрация

6.

Колонна К-1 температура верха Температура низа

100 101 т.3

оС оС

Не более 160 Не более 245

0,5 0,5

Регулирование Регистрация


Давление Уровень

45 70

Мпа % шк. вт. прибор

Не более 0,4 В пределах 40-70

1 1

Регулирование, сигнализация.

7.

Газосепаратор Е-1 давление  Уровень бензина  Уровень воды РН дренажной воды

46  71  72 114

Мпа % шк. вт. приб. % шк. вт. приб. рН

Не более 0,3  В пределах 20-70  В пределах 20-70 7-9

1  2,5  2,5 2,5

Регулирование, сигнализация, блокировка Регулирование, сигнализация Показание

8.

Колонна К-2 температура верха Температура низа Давление Уровень

102 101 т.6 48 73

оС оС Мпа %шк. вт. приб.

Не более 160 Не более 355 В пределах 0,05-0,1 В пределах 30-70

0,5 0,5 1 2,5

Регулирование Регистрация Регулирование Регулирование, сигнализация.

9.

Колонна К-3/1 температура на перетоке из К-2 в К-3/1

101 т.2

оС

Не более 260

0,5

Регистрация

10.

Колонна К-3/2 температура на перетоке из К-2 в К-3/2

101 т.5

о С

Не более 330

0,5

Регистрация

11.

Газосепаратор Е-2 давление Уровень бензина Уровень воды РН дренажной воды

49 74 75 115

Мпа %шк. вт. приб. %шк. вт. приб. рН

В пределах 0,01-0,05 20-60 20-70 7-9

1 2,5 2,5 2,5

Регулирование Регулирование, сигнализация, блокировка

12.

Колонна К-4 (стабилизатор) Температура верха Температура низа Давление

111 109 52

оС оС Мпа

Не более 90 Не более 160 Не более 0,9

0,5 0,5 1

Регулирование Регулирование Регистрация

13.

Ребойлер Т-12 уровень

79

%шк. вт. приб.

В пределах 30-80

1

Регулирование

14.

Газосепаратор Е-3 давление уровень

53 80

Мпа %шк. вт. приб.

Не более 0,75 В пределах 30-70

1 2,5

Регулирование, сигнализация, блокировка

15.

Колонна К-5 температура верха Температура низа Вакуум Уровень

110 105.10 59 81

оС оС мм. рт. ст. %шк. вт. приб.

Не более 250 Не более 370 Не менее 600 В пределах 15-60

0,5 0,5 1 2,5

Регулирование Регистрация, сигнализация Регулирование

16.

Конденсатоотбойник жирного газа А-7 Давление Уровень

54 89

Мпа %шк. вт. приб.

Не более 0,6 Не выше 40

Регистрация Регистрация

17.

Буферная емкость факельной линии А-3 и сбросов с ППК отстойников А-1,2,4 Давление Уровень

Манометр По месту

Мпа по стеклу уровнемерному

Не более 0,05 Не более 2/3

2,5 -

Показание Показание

18.

Отстойники бензина А-1,2,4 давление

55

Мпа

Не более 0,6

1

Регистрация, показание

19.

Давление в отстойниках А-5,6

64

Мпа

Не более 0,6

1

Регистрация, показание

20.

Давление оборотной воды на установку.

44

Мпа

Не менее 0,2

1

Регистрация, сигнализация

21.

Давление воздуха КИП на установку.

62

Мпа

Не менее 0,25

2,5

Показание, сигнализация

22.

Давление топливного газа на установку.

41

Мпа

В пределах 0,1-0,4

1

Регистрация, сигнализация, регулирование

23.

Давление жидкого топлива на установку.

40

Мпа

В пределах 0,3-0,8

1

Регулирование, сигнализация

24.

Давление в факельном коллекторе.

60

Мпа

Не более 0,05

1

Регистрация, сигнализация

25.

Температура продуктов на выходе с установки: бензин Керосин сырье для цеха № 32 Керосин сырье для установки г/о Дизельное топливо Вакуумный газойль

 112 т.1 112 т.2 112 т.2 112 т.10 112 т.3

оС оС оС оС оС

 Не более 50 Не более 70 Не более 75 Не более 85 Не более 95

 0,5 0,5 0,5 0,5 0,5

 Регистрация Регистрация Регистрация Регистрация Регистрация


Полугудрон

112 т.6

оС

В пределах 90-130

0,5

Регистрация

26.

Емкость Е-5,7 уровень

84,85

%шк. вт. приб.

Не более 90

1

Регистрация, показание



. ВЫБОР И ОБОСНОВАНИЕ ТЕХНИЧЕСКИХ СРЕДСТВ АВТОМАТИЗАЦИИ

3.1 Выбор датчиков и преобразователей

.1.1 Датчики температуры

В качестве чувствительного элемента для измерения температуры применяются измерительный термопреобразователь сопротивления медный ТСМ Метран-253 с пределами измерения от -50 до 150оС, с унифицированным выходным электрическим аналоговым сигналом от 0 до 5мА.

.1.2 Датчики уровня

Для определения уровня в ёмкости Е1 лучше использовать ультразвуковые и радарные уровнемер KROHNE BM 702A, работающий в диапазоне 10 ГГц, предназначен для измерения дистанции, у ровня и коэффициента отражения жидких продуктов, паст и жидких растворов сыпучих веществ. Прибор позволяет производить стабильные измерения уровня продукта в сложных условиях, например, при высокой турбулентности поверхности продукта. Данное устройство может применяться при очень высоких температурах продукта в течение длительного времени. Не нуждается в постоянном обслуживании [4].

.2 Выбор вторичных преобразователей и контролеров

Панель оператора со встроенным и сенсорным управлением ОВЕН СПК207 представляет собой устройство класса человеко-машинный интерфейс со встроенными функциями свободно программируемого контроллера. СПК2хх предназначен для создания автоматизированных систем управления технологическими процессами в различных областях промышленности, энергетики, ЖКХ и транспорте.

3.3 Выбор исполнительных механизмов

Для регулирования расхода потоков применяются регулирующие клапаны типа КМР с условными диаметрами от 15 до 50 мм.

4. РАСЧЕТНАЯ ЧАСТЬ

Необходимым условием работы системы автоматического управления является правильный расчет и выбор размера регулирующего органа исполнительного устройства, определяемого величиной условной пропускной способности, завышение и занижение которой весьма нежелательно. В результате занижения размера регулирующего органа невозможно обеспечить проектную производительность установки. Завышение его размера значительно ухудшает статические и динамические характеристики исполнительного устройства в целом, уменьшает диапазон рабочего хода, снижает точность обработки управляющего воздействия, увеличивает коэффициент передачи регулирующего органа, что влечет за собой ухудшение качества регулирования системы управления в целом. Кроме того, завышение размера исполнительного устройства является неразумным с экономической точки зрения [5].

.1 Расчет регулирующего органа

Перепад давления на регулирующем органе можно выразить как разность давлений непосредственно до регулирующего органа и после него:

 (1)

Давление до регулирующего органа определим как:

 (2)

где  - потери в трубопроводе до регулирующего органа.

 (3)

где: - потери давления на трение в трубопроводе до РО. - потери давления на местных сопротивлениях до РО.

Потери на трение равны:


Потери давления на местных сопротивлениях:


Тогда получаем:


Сравним  и


Исходя из этого, запишем формулу для нахождения максимальной расчетной пропускной способности :


По следующим причинам необходимо повысить рассчитанную пропускную способность на 20%:

допускается 10%-ый разброс значений пропускной способности для регулирующих органов одного типоразмера;

регулирующий орган, обеспечивающий нормальный расход в положение полного открытия, не дает увеличения расхода в переходном режиме;

в условиях эксплуатации технологической установки возможна некоторая вариация значений расхода и перепада давления.

Следовательно, условная пропускная способность равна:


По условной пропускной способности и диаметру условного прохода выбираем односедельный регулирующий орган с условной пропускной способностью  и диаметром условного прохода .

4.2 Выбор оптимальной формы пропускной характеристики

Уточним значение n и DРро.


где, n’ - уточненное значение параметра системы;

DР’ро - уточненное значение перепада давления на РО.

Анализ возмущений в системе: основное возмущение в системе - изменение расхода полугудронной нефти.

Определяем уточненное значение максимального расхода через регулирующий орган:


Определяем относительные значения расхода:


Определяем диапазон нагрузок РО с линейной пропускной характеристикой: 0,35 < S < 1,21.

Определяем диапазон нагрузок РО с равнопроцентной пропускной характеристикой: 0,49<S<0,81.

Определяем максимальное и минимальное значение коэффициента передачи для линейной пропускной характеристики и их соотношение:


Определяем максимальное и минимальное значение коэффициента передачи для равнопроцентной пропускной характеристики:


Выбираем регулирующий орган с линейной характеристикой, который обеспечивает большую стабильность коэффициента передачи.

4.3 Расчет надежности АСР (вероятность безотказной работы)

Для расчёта надёжности и эффективности функционирования на основании конструктивной схемы изделия и критериев его отказа следует составлять структурную схему расчёта надёжности, состоящую из последовательно соединённых элементов - сборочных единиц (деталей), выход из строя каждой из которых приводит к отказу изделия.

Расчёт рекомендуется выполнять в следующем порядке:

    определение показателей безотказности;

-        определение показателей долговечности;

         определение показателей ремонтопригодности;

         определение комплексных показателей надёжности и эффективности функционирования.

Все свойства надёжности изделия (безотказность, долговечность и ремонтопригодность) взаимосвязаны, поэтому изменение одних показателей влечёт за собой изменение других, о чём при выполнении расчёта необходимо иметь ясное представление.

Определение показателей безотказности.

В качестве исходных данных для расчёта безотказности разрабатываемого изделия следует использовать значения наработки на отказ (средней наработки до отказа) элементов изделия-аналога или другого изделия в сходных условиях эксплуатации.

При изменении масштаба элемента по сравнению с элементом аналогичного назначения и конструктивного исполнения определение средней наработки до отказа элемента может быть выполнено с использованием масштабного пересчёта по формуле:

(4)

где Тi - средняя наработка до отказа i-го элемента аналога, ч;

М - масштаб элемента, определяемый по табл. 2;

в - параметр, определяемый в зависимости от коэффициента вариации наработки до отказа.

Структурная схема для расчёта надёжности составлена на основании принципиальной схемы аппарата и включает только те элементы (сборочные единицы), которые лимитируют надёжность аппарата. Расчетная схема состоит из трех последовательно соединённых элементов, отказ любого из них приводит к отказу аппарата.

Значения показателей безотказности и ремонтопригодности разрабатываемого аппарата, определённые по данным о надёжности элементов действующих аппаратов, работающих в аналогичных условиях, приведены в таблице 3.

Таблица 3

Показатели надёжности элементов системы

Наименование i-го элемента

Число элементов

Наработка на отказ, ч, Тi

Среднее время восстановления, ч, Tвi

ТС

3

8000

9

Модуль ввода/вывода

3

20000

11

Уровнемер

4

10000

8

Клапан

2

9000

8

Контроллер

1

24000

9


Таблица 4

Система планово-предупредительного ремонта

Ресурс между ремонтами

Числовое значение

Текущими Трт,ч

1400

Средними Трс,ч

8600

Капитальными Трк, ч

35550

Продолжительность ремонтов


Текущего Тпт, ч

33

Среднего Тпс, ч

125

Капитального Тпк, ч

161

Число капитальных ремонтов, шт

2


Наработка на отказ

 (5)

где z - число элементов; Тi -Наработка на отказ ni - Число элементов

Среднее время восстановления

 (6)

где Твi - Среднее время восстановления

Число плановых ремонтов

 (7)

где Трт -Ресурс между текущими ремонтами

Число капитальных ремонтов

 (8)

где Трк - Ресурс между капитальными ремонтами

Число средних ремонтов

 (9)

где Трс - Ресурс между средними ремонтами

Число текущих ремонтов

 (10)

Продолжительность плановых ремонтов

 (11)

где Тптпс, Тпк -Продолжительность ремонтов

Коэффициент готовности

 (12)

Коэффициент технического использования

 (13)

Годовой ресурс

 (14)

Число отказов

 (15)

Продолжительность неплановых ремонтов

 (16)

Срок службы

 (17)

СПИСОК ИСПОЛЬЗОВАННЫХ ИСТОЧНИКОВ

1. Интеллектуальные датчики. Технические средства автоматизации - М.: SICK AG, 2007.

. Датчики уровня - М.: ПЭС, 2004.

. Датчик уровня ультразвуковой - Бел. Ц.; Ремикс, 2011.

4. Уровнемеры и сигнализаторы - М.: Комбит, 2008.

5. Проектирование систем автоматизации технологических процессов: Справочное пособие/ А.С. Клюев, Б.Д. Глазов, А.А. Клюев, А.Х. Дубровский; Под ред. А.С. Клюева. - 2-е изд., перераб. и доп. - М.: Энергоатомиздат, 1990. - 464 с.

Похожие работы на - Разработка автоматической системы регулирования установки АВТ1

 

Не нашли материал для своей работы?
Поможем написать уникальную работу
Без плагиата!
Без нейросетей!