Проектування блоку живлення
ВСТУП
живлення блок пристрій
На основі розробленого девайсу
розробити блок живлення на 5 Вольт.
Головне призначення блоків живлення
- перетворення електричної енергії, що надходить з мережі змінного струму, в
енергію, придатну для живлення вузлів нашого пристрою.
Блок живлення повинен працювати
згідно умовам розробленого девайсу. А саме напруга на виході блока живлення
повинна працювати в встановлених межах.
Блок живлення розробити за допомогою
засобів програми схемотехнічного моделювання Micro-Cap.
1.
РІЗНІ ВИДИ БЛОКІВ ЖИВЛЕННЯ (БЖ)
1.1 Трансформаторні БЖ
Класичним блоком живлення є
трансформаторний БП. У загальному випадку він складається з понижувального
трансформатора або автотрансформатора, у якого первинна обмотка розрахована на
мережеве напруга. Потім встановлюється випрямляч, що перетворює змінну напругу
в постійну (пульсуюче односпрямоване). У більшості випадків випрямляч
складається з одного діода (однополуперіодний випрямляч) або чотирьох діодів,
що утворюють діодний міст (двухполуперіодний випрямляч).
Іноді використовуються й інші схеми,
наприклад, в випрямлячах з подвоєнням напруги. Після випрямляча встановлюється
фільтр, що згладжує коливання (пульсації). Зазвичай він являє собою просто
конденсатор великої ємності.
Також у схемі можуть бути
встановлені фільтри високочастотних перешкод, сплесків, захисту від КЗ,
стабілізатори напруги і струму, найпростіша схема БЖ представлена на рисунку
1.1.
Мал. 1.1 - Схема найпростішого
трансформаторного БП з двухполуперіодним випрямлячем
1.1.1 Габарити трансформатора
Існує формула, нескладно виведена з
базових законів електротехніки (і навіть рівнянь Максвелла)[3]: (1 / n) ~ f * S
* B де n - число витків на 1 вольт (у лівій частині формули коштує ЕРС одного
витка, яка є по рівнянню Максвелла похідна від магнітного потоку, потік є щось
у вигляді sin (f * t), в похідною f виноситься за дужку), f - частота змінної
напруги, S - площа перерізу магнітопроводу, B - індукція магнітного поля в
ньому. Формула описує амплітуду B, а не миттєве значення.
Величина B на практиці обмежена
зверху виникненням гістерезису в осерді, що призводить до втрат на
перемагнічування і перегріву трансформатора.
Якщо прийняти, що f є частота мережі
(50 Гц), то єдині два параметра, доступні для вибору при розробці
трансформатора, є S і n. На практиці прийнята евристика n = (від 55 до 70) / S
в см2.
Збільшення S означає підвищення
габаритів і ваги трансформатора. Якщо ж іти по шляху зниження S, то це означає
підвищення n, що в трансформаторі невеликого розміру означає зниження перетину
дроту (інакше обмотка не поміститься на сердечнику).
Збільшення n і зниження перетину
означає сильне збільшення активного опору обмотки. У малопотужних
трансформаторах, де струм через обмотку невеликий, цим можна знехтувати, але з
підвищенням потужності струм через обмотку зростає і, при високому опорі
обмотки, розсіює на ній значну теплову потужність, що неприпустимо.
Перераховані вище міркування
приводять до того, що на частоті 50 Гц трансформатор великий (від десятків ватів)
потужності може бути успішно реалізований тільки як пристрій великого габариту
і ваги (по шляху підвищення S і перетину дроту зі зниженням n).
Тому в сучасних БП йдуть іншим
шляхом, а саме по шляху підвищення f, тобто переходу на імпульсні блоки живлення.
Такі блоки живлення в рази легше (причому основна частина ваги припадає на
екрануюче клітку) і значно менше габаритами, ніж класичні. Крім того, вони не
вимогливі до вхідному напрузі і частоті.[3]
.1.2 Переваги і недоліки
трансформаторних БЖ
- Простота
конструкції
- Надійність
- Доступність
елементної бази
- Відсутність
створюваних радіоперешкод (на відміну від імпульсних, що створюють перешкоди за
рахунок гармонійних складових)
Недоліки трансформаторних БЖ
- Велика вага і
габарити, особливо при великій потужності
- Металоємність
- Компроміс між
зниженням ККД і стабільністю вихідної напруги: для забезпечення стабільного
напруги потрібно стабілізатор, що вносить додаткові втрати.
.2 Імпульсні БЖ
Імпульсні блоки живлення є
інверторною системою[2]. В імпульсних блоках живлення змінна вхідна напруга
спочатку випрямляється. Отримане постійна напруга перетвориться в прямокутні
імпульси підвищеної частоти і певної шпаруватості, або подаються на
трансформатор (у разі імпульсних БП з гальванічною розв'язкою від живильної
мережі) або безпосередньо на вихідний ФНЧ (в імпульсних БП без гальванічної
розв'язки). В імпульсних БП можуть застосовуватися малогабаритні трансформатори
- це пояснюється тим, що з ростом частоти підвищується ефективність роботи
трансформатора і зменшуються вимоги до габаритів (перетину) сердечника,
необхідним для передачі еквівалентної потужності. У більшості випадків такий
сердечник може бути виконаний з феромагнітних матеріалів, на відміну від
сердечників низькочастотних трансформаторів, для яких використовується
електротехнічна сталь.
В імпульсних блоках живлення
стабілізація напруги забезпечується за допомогою негативного зворотного
зв'язку. Зворотній зв'язок дозволяє підтримувати вихідна напруга на відносно
сталому рівні незалежно від коливань вхідного напруги і величини навантаження.
Зворотний зв'язок можна організувати різними способами. У разі імпульсних
джерел з гальванічною розв'язкою від живильної мережі найбільш поширеними
способами є використання зв'язку за допомогою однієї з вихідних обмоток
трансформатора або за допомогою оптрона. Залежно від величини сигналу
зворотного зв'язку (залежному від вихідної напруги), змінюється шпаруватість
імпульсів на виході ШІМ-контролера. Якщо розв'язка не потрібно, то, як правило,
використовується простий резистивний дільник напруги. Таким чином, блок
живлення підтримує стабільну вихідну напругу.
.2.1 Найпростіший імпульсний БЖ
Розглянемо блок-схему простого
імпульсного блоку живлення, що лежить в основі всіх імпульсних блоків живлення.
Блок-схему наведена на рисунку 1.2
Рисунок 1.2 - Блок схема імпульсного
блоку живлення
Перший блок здійснює перетворення
змінної напруги мережі в постійну. Такий перетворювач складається з діодного
мосту, що випрямляє змінну напругу, і конденсатора, що згладжує пульсації
випрямленої напруги. У цьому боці також знаходяться додаткові елементи: фільтри
мережної напруги від пульсацій генератора імпульсів і термістори для
згладжування стрибка струму в момент включення. Однак цих елементів може не
бути з метою заощадження на собівартості.
Наступний блок - генератор
імпульсів, який генерує з певною частотою імпульси, що живлять первинну обмотку
трансформатора. Частота генерації імпульсів різних блоків живлення різна та
знаходиться в межах 30 - 200 кГц.
Трансформатор здійснює головні
функції блоку живлення: гальванічну розв'язку з мережею і зниження напруги до
необхідних значень.
Змінну напругу, отриману від
трансформатора, наступний блок перетворює у постійну напругу. Блок складається
з діодів, що випрямляють напругу, та фільтра пульсацій. У цьому блоці фільтр
пульсацій набагато складніше, ніж у першому блоці та складається з групи
конденсаторів і дроселя. З метою заощадження виробники можуть встановлювати
конденсатори малої ємності, а також дроселі з малою індуктивністю.
Перший імпульсний блок живлення
являв собою двотактний або однотактний перетворювач. Двотактний означає, що
процес генерації складається з двох частин. У такому перетворювачі по черзі
відкриваються та закриваються два транзистори. Відповідно в однотактному
перетворювачі один транзистор відкривається і закривається. Схеми двотактного
та однотактного перетворювачів представлені нижче на рисунку 1.3
Рисунок 1.3 - Принципова схема
перетворювача
Елементи схеми:
Х2 - роз’єм джерело живлення схеми.
Х1 - роз’єм з якого знімається
вихідна напруга.- опір, що задає початковий невеликий зсув на витоках. Він
необхідний для більш стабільного запуску процесу коливань у перетворювачі.-
опір, що обмежує струм бази на транзисторах, це необхідно для захисту
транзисторів від згоряння.
ТР1 - Трансформатор має три групи
обмоток. Перша вихідна обмотка формує вихідну напругу. Друга обмотка слугує
навантаженням для транзисторів. Третя формує керуючу напругу для транзисторів.
.2.2 Принцип дії найпростішого
імпульсного БЖ
У початковий момент включення першої
схеми транзистор трохи відкритий, тому що до бази через резистор R1 прикладена
позитивна напруга. Через відкритий транзистор протікає струм, що також протікає
і через II обмотку трансформатора. Струм, що протікає через обмотку, створює
магнітне поле. Магнітне поле створює напругу в інших обмотках трансформатора. В
наслідок на обмотці III створюється позитивна напруга, що ще більше відкриває
транзистор. Процес відбувається доти, доки транзистор не потрапить у режим
насичення. Режим насичення характеризується тим, що при збільшенні прикладеного
керуючого струму до транзистора вихідний струм залишається незмінним.
Оскільки напруга в обмотках
генерується тільки у випадку зміни магнітного поля, його зростання або падіння,
то відсутність збільшення струму на виході транзистора, отже, обумовить
зникнення ЕДС в обмотках II і III. Зникнення напруги в обмотці III призведе до
зменшення ступеня відкриття транзистора. І вихідний струм транзистора
зменшиться, отже, і магнітне поле буде зменшуватися. Зменшення магнітного поля
обумовить створення напруги протилежної полярності. Негативна напруга в обмотці
III почне ще більше закривати транзистор. Процес буде тривати доти, доки
магнітне поле повністю не зникне. Коли магнітне поле зникне, негативна напруга
в обмотці III теж зникне. Процес знову почне повторюватися.
Двотактний перетворювач працює по
такому ж принципі, але відмінність в тому, що транзисторів два, і вони по черзі
відкриваються та закриваються. Тобто коли один відкритий - інший закритий.
Схема двотактного перетворювача має більшу перевагу, тому що використовує всю
петлю гістерезису магнітного провідника трансформатора. Використання тільки
однієї ділянки петлі гістерезису або намагнічування тільки в одному напрямку
приводить до виникнення багатьох небажаних ефектів, які знижують ККД
перетворювача та погіршують його характеристики. Тому в основному скрізь
застосовується двотактна схема перетворювача з фазозмінюючим трансформатором. В
схемах, де потрібна простота, малі габарити, і мала потужність все-таки
використовується однотактна схема.
.2.3 Переваги і недоліки імпульсних
БЖ
- Порівнянні за вихідний
потужності з лінійними стабілізаторами відповідні їм імпульсні стабілізатори
володіють наступними основними перевагами:
- меншою вагою за
рахунок того, що з підвищенням частоти можна використовувати трансформатори
менших розмірів при тій же переданої потужності. Маса лінійних стабілізаторів
складається в основному з потужних важких низькочастотних силових
трансформаторів і потужних радіаторів силових елементів, що працюють в
лінійному режимі;
- значно більш
високим ККД (аж до 90-98%) за рахунок того, що основні втрати в імпульсних
стабілізаторах пов'язані з перехідними процесами в моменти перемикання
ключового елементу. Оскільки основну частину часу ключові елементи знаходяться
в одному з стійких станів (тобто або включений, або вимкнений) втрати енергії
мінімальні;
- меншою вартістю,
завдяки масовому випуску уніфікованої елементної бази та розробці ключових
транзисторів високої потужності. Крім цього, слід зазначити значно нижчу
вартість імпульсних трансформаторів при порівнянній переданої потужності, і можливість
використання менш потужних силових елементів, оскільки режим їх роботи
ключовою;
- порівнянної з
лінійними стабілізаторами надійністю. (Блоки живлення обчислювальної техніки,
оргтехніки, побутової техніки майже виключно імпульсні).
- широким діапазоном
живлячої напруги і частоти, недосяжним для порівнянного за ціною лінійного. На
практиці це означає можливість використання одного і того ж імпульсного БЖ для
переносної цифрової електроніки в різних країнах світу - Росія / США / Англія,
сильно відмінних по напрузі і частоті в стандартних розетках.
- наявністю в
більшості сучасних БП вбудованих ланцюгів захисту від різних непередбачених
ситуацій, наприклад від короткого замикання і від відсутності навантаження на
виході
Недоліки імпульсних БП
- Робота основної
частини схеми без гальванічної розв'язки від мережі, що, зокрема, дещо
ускладнює ремонт таких БП;
- Усі без винятку
імпульсні блоки живлення є джерелом високочастотних перешкод, оскільки це
пов'язано з самим принципом їх роботи. Тому потрібне робити додаткові заходи
помехоподавленія, часто не дозволяють усунути перешкоди повністю. У зв'язку з
цим часто неприпустимо застосування імпульсних БЖ для деяких видів апаратури.
- У розподілених
системах електроживлення: ефект гармонік кратних трьом. При наявності ефективно
діючих коректорів фактора потужності і фільтрів у вхідних ланцюгах цей недолік
зазвичай не актуальне.
1.3 Блоки живлення форм-фактору АТХ
без корекції коефіцієнта потужності
Форм-фактор - стандарт, що задає
габаритні розміри технічного вироби, а також описує додаткові сукупності його
технічних параметрів.(від англ. Advanced Technology Extended) - форм-фактор
персональних настільних комп'ютерів. Є домінуючим стандартом для масово
випускаються, починаючи з 2001 року, комп'ютерних систем.
Перетворювачі, розглянуті вище, хоч
і закінчені пристрої, але на практиці їх використовувати незручно. Частота
перетворювача, вихідна напруга і багато інших параметрів «плавають», змінюються
залежно від зміни: напруги живлення, завантаженості виходу перетворювача і
температури. Але якщо контролером скеровувати витоки, який би міг здійснювати
стабілізацію та різні додаткові функції, то можна використати схему для
живлення пристроїв.
Схема блоку живлення із
застосуванням ШІМ-контролера досить проста, і, взагалі, є генератор імпульсів,
побудований на ШІМ-конролері[4].
ШІМ - широтно-імпульсна модуляція.
Вона дозволяє регулювати амплітуду сигналу минулого ФНЧ
(фільтр низьких частот) зі зміною тривалості або шпаруватості імпульсу. Головні
переваги ШІМ це високе значення ККД підсилювачів потужності і великі можливості
у застосуванні. Схема БЖ з ШІМ контролером наведена на рисунку 1.4

Дана схема блоку живлення має невелику
потужність і у якості ключа використовує польовий транзистор, що дозволяє
спростити схему та позбутися від додаткових елементів, необхідних для керування
транзисторних ключів. У блоках живлення великої потужності ШІМ-контролер має
елементи керування («Драйвер») вихідним ключем. У якості вихідних ключів в
блоках живленнях великої потужності використовуються IGBT-транзистори.
Мережева напруга
в даній схемі перетвориться в постійну напругу і через ключ надходить на першу
обмотку трансформатора. Друга обмотка слугує для живлення мікросхеми та
формування напруги зворотного зв'язку. ШІМ-контролер генерує імпульси з
частотою, що задана RC-ланцюгом підключеним до ніжки 4. Імпульси подаються на
вхід ключа, що їх підсилює. Тривалість імпульсів змінюється залежно від напруги
на ніжці 2.
2. МОДЕЛЮВАННЯ БЛОКА ЖИВЛЕННЯ В
ПРОГРАМІ Micro-Cap
.1 Структурна схема БЖ
Розроблений трансформаторний блок
живлення на 5В. Блок живлення має таку структурну схему, представлену на
рисунку 2.1.
Рисунок 2.1 - Структурна схема блока
живлення на 5В
У спроектованому БЖ трансформатор
відіграє ключову роль, саме він знижує (перетворює) мережеве живлення 220 В в
низьковольтне. Трансформатор повинен бути силовим, розрахований на мережеву
частоту 50 Гц, з первинною обмоткою на 220 В і однієї вторинною обмоткою на 36
В. Номінальна потужність трансформатора 8 - 10 Вт
Випрямляч (А2).
Перетворює змінну напругу на вході в
постійне на виході. Будемо використовувати однофазний двохполуперіодний
некерований випрямляч - діодний міст.
Фільтр (А3).
Призначений для згладжування напруги
після випрямляча. Чим більше ємність конденсатора, тим менше к-т пульсації.
Стабілізатор напруги (А4).
Це мікросхема, служить для
стабілізації діапазону напруги на вході в чітко встановлений значення на
виході.
2.2 Розробка БЖ в програмі Micro-Cap
При розробці БЖ використовуємо схему
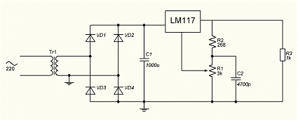
яка показана на рисунку 2.2.
Рисунок 2.2 - Схема блока живлення
на 5 В
По цій схемі зібрали функціональну
схему Micro-Cap[1].
Схема складається з джерела напруги Sine
Source амплітуда
якого дорівнює 311 частота 50Гц.
Модель трансформатора має такі
параметри:
- Індуктивність
первинної обмотки 70m
- Індуктивність
вторинної обмотки 9m
- Коефіцієнт зв’язку
0,98
Діодний міст складається з таких
моделей діодів, параметри яких наведені нижче на рисунку 2.3.
Рисунок 2.3 - Параметри моделі діода
Макромодель мікросхеми LМ117
наведена на рисунку 2.4.
Рисунок 2.4 - Схема заміщення
стабілізатора LМ117
підстроювальний
резистор на 3кОм, який дає можливість підстроювати напругу на виході , блоку
живлення. Резистор дає змогу змінювати напругу від 5В до 15В.
За допомогою цих моделей зібрали
функціональну схему БЖ. Ця схема наведена на рисунку 2.5.
Рисунок 2.5 - Функціональна схема
блока живлення розроблена в Micro-Cap
За допомогою аналізу перехідних
процесів, провели аналіз та отримали такі графіки рисунок 2.6:
- Напруга на вході V(in),
В
- Напруга на виході
блоку живленняV(r),
В
- Опір на резисторі R39
R(R39),
Ом
Рисунок 2.6 - Результати моделювання
Як видно з графіка V(r) напруга на
виході блока живлення стає стабільною після 11,15 мс. В цій схемі ще є ключ
який моделює аварійний збій. Тому на початку графіка за заданою умовою моделі
ключа, видно як спрацював ключ.
Резистор в схемі, R39 емулює
навантаження БЖ. Опір резистора R39 змінюється за такою формулою R39 = 5*EXP(T/2m)
. За даною формулою опір R39
експоненційно змінюється. І напроміжку часу 32мс він збільшується до 2.426 ГОм.
Відповідно напруга падає на резисторі, це видно на графікі V(r).
ВИСНОВКИ
В даній роботі розроблений блок
живлення, який на вході має напругу 220В а на виході 5В. Розроблений БЖ
відповідає вимогам які потрібні для підключення його до пристрою, який
розробляється до дипломної роботи.
Блок живлення складається з 4 - х
основних блоків:
- Блок А1
(Трансформатор)
- Блок А2 (Випрямляч)
- Блок А3 (Фільтр)
- Блок А4
(Стабілізатор)
Блок живлення зібрали в програмі Micro-Cap,
та провели аналізи, побудували графікі, за допомогою яких можна аналізувати БЖ.
На графікі V(in)
маємо вхідну змінну напругу з частотою 50Гц. Графік V(r) показує напругу на
виході БЖ. На цьому графікі бачимо, що на виході БЖ маємо стабільну напругу 5В.
За результатами моделювання бачимо,
що параметри розробленого блоку живлення відповідають вимогам пристрою до якого
його будуть підключати.
ПЕРЕЛІК ПОСИЛАНЬ
1 М.А. Амелина, С.А.
Амелин Программа
схемотехнического моделирования Micro-Cap
- Смоленск, Смоленский филиал НИУ МЭИ, 2012.-617с.
2 Схема простейшего блока
питания 5В, 1А. [Електронний ресурс] - Режим доступу до
сайту.: http://imolodec.com/powersupplies/skhema-prostogo-blok-pitaniya-5-v-1-a.
3 Виды блоков питания.
[Електронний ресурс] - Режим доступу до сайту.:
http://powersblock.blogspot.com/2010/02/blog-post.html.
4 Блок питания.
Характеристики, виды, принцип работы. [Електронний
ресурс] - Режим доступу до сайту.: http://xpert-pk.ru/komplektuyushhie/blok-pitaniya.html.