Построение структурной схемы надёжности

  • Вид работы:
    Дипломная (ВКР)
  • Предмет:
    Информатика, ВТ, телекоммуникации
  • Язык:
    Русский
    ,
    Формат файла:
    MS Word
    2,93 Мб
  • Опубликовано:
    2015-06-16
Вы можете узнать стоимость помощи в написании студенческой работы.
Помощь в написании работы, которую точно примут!

Построение структурной схемы надёжности

Введение

Надежность является одной из основных проблем современной техники. Благодаря совместным усилиям специалистов различного профиля, в том числе инженеров, математиков, экономистов, в настоящее время в этой области достигнуты значительные успехи. Для повышения надежности используются разнообразные методы, затрагивающие вопросы технологии, конструкции, структуры и правил эксплуатации технических систем. Одним из основных методов повышения надежности является введение избыточности, в частности, структурное (аппаратурное) резервирование. Структурное резервирование в течение длительного времени считалось универсальным методом, позволяющим создавать из ненадежных элементов сколь угодно надежные системы. Однако при схемной реализации этот метод не является столь безукоризненным, как это следует из классических моделей надежности, прежде всего из-за наличия в элементах двух типов отказов, не идеальности переключателя резерва, перераспределения нагрузки при отказах отдельных элементов. Поэтому внимание разработчиков сложных систем в последние годы все чаще обращается к другим видам избыточности, в частности к временной.

Некоторые методы введения временной избыточности (например, метод повторного счета) хорошо известны специалистам и успешно применяются на практике. Исследования показывают, что методы временного резервирования весьма эффективны и могут использоваться при разработке высоконадежных систем.

В настоящее время опубликовано большое количество статей по отдельным вопросам временного резервирования. Однако нет ни одной книги, которая бы содержала общий подход к различным задачам и с единых методических позиций освещала возможности и свойства этого вида резервирования. Данная книга базируется в основном на оригинальных работах автора, а также на работах советских и зарубежных ученых.

. Теоретическая часть

.1 Временная избыточность цифровых систем управления

Цифровые методы обработки, передачи, хранения информации являются наиболее перспективными технологиями, что подчеркивается развитием аппаратных средств, оптимальные параметры которых сочетаются с высокой степенью надежности, достоверности передачи информации, ее хранения, обработки и динамикой адаптации к возрастающим требованиям, которые наиболее заметны в системах автоматики на железнодорожном транспорте. Масштабы информатизации в отрасли для получения максимальных преимуществ требуют однородных технологий в управляющих системах различного уровня иерархии. Применение бортовых цифровых, специализированных компьютеров позволяет обеспечить работу однородной среды по обработке оперативной бортовой информации в процессе движения, в т.ч. диагностической, по управлению движением ЭПС, по передаче и приеме через канал связи объема информации, необходимого для обеспечения безопасности движения. Цифровые компьютеры общего назначения обладают аппаратной и информационной избыточностью с использованием их в качестве бортовых, что приводит к стоимостной избыточности, к снижению надежности в обработке информации и к неоправданному недоиспользованию возможности компьютеров. В этой связи наиболее рациональным является применение специализированного цифрового бортового компьютера, структура которого соответствует конкретным задачам управления ЭПС, в том числе управления бортовыми тяговыми тиристорными преобразователями.

Цифровые системы управления (ЦСУ) тиристорными преобразователями ЭПС представляют собой специфический класс цифровых автоматов, функционирование которых характеризуется совместной работой двух автоматов, один из которых реализует независимую переменную, другой подынтегральную функцию. Любой дискретный автомат задается тремя множествами. В отличие от классического описания конечного автомата для рассматриваемых автоматов эти множества нами определены как:

• множество возможных входных сигналов, как множество МТ f11…2n1 (х1, х2,.., хп1 ), число входных сигналов которого определяется рангом переключательной функции f1 (хп1) и равно числу конституент единицы, реализуемых независимой переменной;

• множество возможных внутренних состояний второго автомата, как множество МР f21…2n1 (y1, y2,.., yп2 ) состояние которого определяет диапазон регулирования, максимальная величина которого равна D = 1…2n2 , определяемая рангом переключательной функции f2 (yп2);

• множество возможных выходных сигналов, как пересечение двух множеств М = МТ ∩ МР (т.е. совместная работа двух конечных автоматов).

Множество М f1(х1, х2,.., хп1 ) ∩ f21…2n1 (y1, y2,.., yп2 ) определяет собой диапазон изменения выходного напряжения тяговых преобразователей ЭПС.

Одной из основных нагрузок бортового компьютера является управление тяговыми тиристорными преобразователями ЭПС. Поэтому структура компьютера в основном определяется именно этой функцией.

Для сравнения различных структур ЦСУ (цифровых автоматов) используются различные функциональные размерные критерии. Одним из таких обобщенных показателей является информационная мощность, введенная Л.П. Крайзмером, которая определяется как произведение емкости запоминающих устройств в битах NБ на предельную (максимальную) частоту обращения (fОБ):


Как правило, подобному сравнению подвергаются ЦСУ, характер работы которых одинаков. Исследования режимов работы ЦСУ ЭПС показывают, что этот показатель не может в полном объеме характеризовать рациональность структуры ЦСУ ЭПС. Прежде всего это объясняется тем, что частота обращения f21для любой структуры ЦСУ ЭПС будет одинакова и постоянна, так как определяется частотой переключения тиристоров преобразователя и разрядностью, которая также для конкретного типа ЭПС будет выбрана одинакова. Поэтому для одного и того же ЭПС и одной и той же структуры ТИР МР f21 =const.

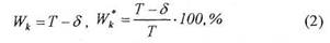
Исследования показывают, что для формирования управляющих импульсов в ЦСУ используется интервал времени, равный лишь шагу дискретизации tс=δ =T/2n. Остальное же время Т-tc= tиз система «ждет» очередного цикла, что отражено заштрихованной частью на рис. 1,а, представленного для традиционного построения ЦСУ ЭПС, т.е. для m-фазной системы управления полезно используется тδ интервалов времени всей системы и т(T-δ) является избыточным временным интервалом для всей ЦСУ в целом. Как видно из рис. 1,а, полезно используемый интервал времени 5 для всей системы никогда не совпадает во всех фазах при смещении работы соседних фаз на (1/m)Т, что m является необходимым для устранения мешающего влияния на ТСЖАС.

надёжность цифровой безотказный система

Рис. Диаграмма использования емкости ЦСУ при различном построении

Для оценки различных принципов построения ЦСУ ЭПС и для изучения путей развития этих систем введем понятие временной избыточности ЦСУ ЭПС. Так, если принять интервал времени, равный периоду переключения тиристоров, как временный объем ЦСУ ТИР (одной фазы ТИР) Q=T, что для m фаз равно Qm=mT, то интервал времени W = Т - δ, который не используется в процессе управления, назовем временной избыточностью ЦСУ ТИР. Анализируя использование временного объема Qk ЦСУ ТИР при традиционном построении ЦСУ (рис. 1 ,а), когда для каждой фазы ТИР формируются управляющие импульсы в каждом канале, временную избыточность для одного канала при классическом построении ЦСУ можно обозначить как:


или для m фаз:


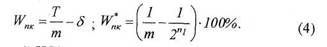
т.е. при классическом построении ЦСУ ТИР временная избыточность m каналов управления в относительных единицах равна временной избыточности одного канала. Временная избыточность для рассматриваемого случая при m=4 представлена заштрихованной областью на рис. 1,а, которая характеризует собой диапазон, в котором формируются управляющие импульсы для обеспечения регулирования во всем диапазоне 0 < у < 1. При этом полезно используется лишь временной интервал, равный δ . Причем необходимо отметить, что при управлении m-фазным ТИР при смещении работы фаз на (1/m)Т никогда не происходит пересечение эквивалентных множеств МТ1…2n1 ;МТ1…2n2; в различных каналах одновременно. Исследования показали возможность сокращения временной избыточности ЦСУ ЭПС без сужения диапазона регулирования путем формирования переключательных функций в каждом канале лишь в пределах одной зоны, на которые разбит весь диапазон регулирования, с последующим последовательным переключением каналов управления при изменении длительности импульсов . При этом диапазон регулирования, в котором необходимо сформировать сдвигаемые импульсы во времени равен 0≤γ≤ 1/m по числу зон, на которые разбит весь диапазон, число которых может быть и не равно числу фаз. Разбиение на зоны также является целесообразным и для однофазных ЦСУ при большой разрядности ЦСУ При одном и том же временном объеме временная избыточность ЦСУ в этом случае сокращается. Для одной фазы ТИР ЭПС эта избыточность составляет:

.

Для m-фазной ЦСУ временная избыточность при разбиении на зоны и с последующим переключением каналов составляет:


Рис. Временные диаграммы формирования у с использованием принципа переключения канала управления

Однако анализ переключательных функций, формируемых в ЦСУ ТИР ЭПС, при реализации принципа управления ТИР с разбиением на зоны регулирования (переключения каналов) показывает что число переключательных функций, формируемых в пределах одной зоны (любой из числа mn) по числу f(x, у)=2n1/m , является достаточным чтобы обеспечить изменение коэффициента заполнения ТИР в прежнем диапазоне 0 ≤ γ ≤ 1,0 во всех фазах. Это достигается путем многократного использования (т раз) сформированного коэффициента заполнения ТИР в одном канале (в одной зоне) для всех каналов в этом случае построения ЦСУ ТИР ЭПС, циклически повторяя одно и то же значение коэффициента заполнения т раз, удается существенно сократить временную избыточность ЦСУ ТИР. Необходимо отметить, что формирование одного и того же коэффициента заполнения в одном канале для всех фаз не подразумевает формирование одного и того же коэффициента заполнения во всех фазах. Учитывая, что всегда имеется разброс параметров по цепям обратных связей, всегда будет формироваться «свой» коэффициент заполнения для каждой фазы ТИР, что будет осуществляться лишь в единственной регулируемой зоне. Временная избыточность такой ЦСУ ТИР ЭПС сокращается и равна:

для одного канала

,

для т каналов

.

В относительных единицах временная избыточность многофазной ЦСУ при построении по циклическому принципу составляет:


Исследования показывают, что при большой разрядности ЦСУ при использовании циклического принципа построения, число переключательных функций для обеспечения сдвига импульсов в пределах одной зоны остается достаточно большим. Возможно дальнейшее уплотнение использования временного объема ЦСУ ТИР ЭПС путем разбиения единственной оставшейся регулируемой зоны на два звена в соответствии . при этом происходит использование одних и тех же ступеней регулирования в пределах одной зоны дважды, так называемый каскадный принцип управления. Такое построение ЦСУ ТИР ЭПС позволяет снизить временную избыточность одного канала ЦСУ до:


Для m-фазной системы временная избыточность при этом будет равна:


Для сопоставления показателя временной избыточности рассмотренных принципов построения ЦСУ ТИР произведем расчеты для случая: п1 = 5…10, т=1…4, fф=100 Гц. В табл.1 сведены результаты этих расчетов, которые показывают, что с увеличением ранга переключательных функций f1 (разрядности ЦСУ - независимой переменной) временная избыточность ЦСУ ТИР увеличивается, а для традиционного и для принципа переключения каналов (зонное регулирование) построения ЦСУ - не зависит от числа фаз (зон). Как видно из табл., наиболее полное использование временного объема ЦСУ ТИР - при каскадном построении, причем по отношению к классическому построению систем управления временная избыточность, например, при п1=6, меньше в 63 раза, при п1 = 10 в 33 раза. Достаточно полное использование временного объема также-при циклическом построении и с переключением каналов управления (рис.3). Причем, если для системы управления с переключением каналов управления временная избыточность одного канала равна каналам, то при двух других способах W* с увеличением числа фаз уменьшается, что легко прослеживается из рис.3.

Представленные на рис. карты переходов ЦСУ ТИР при различных принципах построения, в том числе при классическом (рис.) и нами предложенных трех принципах, характеризуют собой порядко-временные зависимости в формировании сдвигаемых во времени управляющих импульсов. Из рис. видно, что наиболее полно используется временной объем при каскадном и циклическом построении ЦСУ ТИР ЭПС

Таб. Сопоставление временной избыточности ЦСУ ТИР ЭПС при различных принципах построения

fф, Гц

п1

δ, мкс








W*KR %

W*HKR %

1-й фазы

4 фаз

1-й фазы

4 фаз


5

320

96,8

21,8

21,8

3,0

9,3

-


6

156

98,4

23,4

23,4

4,7

10,9

1,56


7

78

99,2

24,2

24,2

5,48

11,7

2,34

100

8

39

99,6

24,6

24,6

5,87

12,11

2,75


9

19,5

99,8

24,8

24,8

6,08

12,3

2,93


10

9,97

99,9

24,9

24,9

6,17

12,4

3,02


Рис. Временная избыточность

Сокращение временной избыточности ЦСУ ТИР ЭПС при различных принципах формирования длительности импульса напряжения на тяговых двигателях прежде всего характеризует уменьшение необходимого числа регулируемых позиций ЦСУ ТИР без сокращения диапазона регулирования.

Необходимо отметить также то обстоятельство, что общее число ступеней регулирования, которые необходимо сформировать для всего диапазона регулирования, при циклическом построении ЦСУ ТИР не зависит от числа фаз и всегда равно 2n1 . Например, рассмотрев характерный случай для ЭПС m =4, n1=9, можно заметить, что для этого случая при классическом построении ЦСУ ТИР необходимо сформировать 2048 позиций регулирования, а для циклического и каскадного, соответственно 128 и 64 при формировании для всего диапазона также 2048 ступеней регулирования, то есть для циклического принципа построения необходимое число регулируемых ступеней в 16 раз меньше, а для каскадного - в 32 раза. В случае применения 15-разрядных счетчиков для рассматриваемого случая при классическом построении ЦСУ необходимо сформировать 131072 ступеней регулирования, а при каскадном - 4096, то есть для классического построения необходимо сформировать 131072 переключательные функции и для каскадного - 4096 этих функций.

Рис. Карты переходов автоматов при различных принципах построения

Таким образом, предложенные принципы построения конечного автомата существенно упрощают процедуры минимизации переключательных функций, проектирование, напыление полупроводниковой структуры специализированного бортового компьютера, повышает его эксплуатационную и информационную надежность.

.2 Отказ системы с временной избыточностью

В системах без временной избыточности отказом считается событие, состоящее в нарушении работоспособности . При этом отказавшая система не может выполнить задание. В системе с резервом времени нарушение работоспособности не означает срыва задания, так как в течение резервного времени она допускает восстановление. Поэтому отказом такой системы является событие, после возникновения которого система уже не способна выполнить задание при данных условиях эксплуатации. Отказы систем с резервом времени могут быть внезапными и постепенными, устойчивыми и самоустраняющимися (сбоями). Внезапный отказ возникает в том случае, когда при нарушении работоспособности системы происходит обесценивание проделанной работы такого объема, что для ее повторения уже недостаточно оставшегося резерва времени. Постепенные отказы являются наиболее распространенным типом отказов, так как обычно резерв времени расходуется не мгновенно, и с момента нарушения работоспособности до момента, когда резерв оказывается исчерпанным, может пройти значительное время. Следует отметить, что постепенный отказ системы с временной избыточностью может произойти вследствие как постепенного ухудшения технических характеристик, например производительности, так и внезапного нарушения работоспособности. Отказ называется устойчивым, если после окончания резерва времени на восстановление работоспособности затрачивается некоторое время. При наличии самоустраняющихся отказов потери рабочего времени в точности равны выделенному резерву. Этот вид отказа в системах с временной избыточностью встречается редко .Понятие отказа является субъективным, так как объективно невозможно установить признаки отказа, а в системах с временной избыточностью, кроме того, не всегда удается четко установить границы потерь времени, при нарушении которых теряется качество. Иногда трудно в них и обнаружить отказ, так как для этого недостаточно иметь систему контроля работоспособности. Необходимо непрерывно вести статистику потерь рабочего времени и иметь четкие признаки, по которым можно было бы своевременно зафиксировать момент срыва задания.

В системах с одним ограничением использования резерва времени, где нарушение работоспособности приводит лишь к первичным потерям рабочего времени (на контроль работоспособности и ее восстановление путем ремонта или подключения аппаратурного резерва), срыв задания фиксируется в тот момент, когда затраты времени на восстановление работоспособности становятся равными выделенному резерву времени. В невосстанавливаемой кумулятивной системе, в которой отказы элементов приводят к снижению производительности, срыв задания следует фиксировать в тот момент, когда производительность падает ниже допустимого уровня, зависящего от времени.

Если в системе возможны вторичные потери рабочего времени, то ее внезапный отказ происходит из-за внезапного отказа одного из ее.

.3 О методах анализа надежности систем с временной избыточностью

Для анализа надежности систем с временной избыточностью используются две основные группы методов: аналитические и статистического моделирования. Аналитические методы более удобны при изучении общих свойств резервирования, поскольку они позволяют проанализировать характеристики надежности в большом диапазоне параметров и в любых интервалах времени. Они дают возможность проследить тенденции к изменению основных характеристик надежности и выяснить структуру процесса функционирования системы. Методы статистического моделирования позволяют анализировать сложные модели надежности, хотя и не обладают большой общностью.

При аналитическом исследовании процесс функционирования технической системы формализуется и сводится обычно к модели полумарковского или многомерного марковского процесса . Приведем здесь краткую характеристику четырех основных методов, которые мы будем использовать в дальнейшем. Два из них (метод перебора гипотез и метод условных вероятностей) опираются на прямое вычисление вероятностей, а два других (дифференциальный и интегральный) требуют составления и последующего решения уравнений относительно вероятности безотказного функционирования системы с временной избыточностью.

Метод перебора гипотез основан на использовании формулы полной вероятности.

=1,

где, Я(Ло)-вероятность того, что до выполнения задания не произойдет ни одного нарушения работоспособности системы; P(Ai) - вероятность того, что до выполнения задания произойдет ровно г нарушений работоспособности. Все слагаемые начиная со второго, составляют приращение вероятности из-за введения временной избыточности. При достаточно редких нарушениях работоспособности ряд хорошо сходится и для получения удовлетворительной точности достаточно вычислить несколько первых его членов. Нахождение выражений для Р(А{) сводится к многократному интегрированию известных функций.

При выводе формулы по существу, используется метод асимптотического разложения вероятностей состояний сложных систем по степеням малого параметра. Основная трудность применения этого метода состоит в необходимости оценить остаточный член. Ее удается избежать, вычисляя двустороннюю оценку точного решения. Для этого в дополнение к составим еще одно выражение для вероятности срыва функционирования в виде положительного ряда, Р{Вх)-вероятность того, что срыв функционирования возникает до момента t, причем до него происходит ровно i нарушений работоспособности.

Вычисляя несколько первых членов ряда, из и находим оценку снизу для Pi (4 t, w) и Qi(4, t, w) соответственно. Затем по формуле оценим вероятность безотказного функционирования сверху.

Двусторонние оценки оказываются полезными и для контроля правильности вычислений.

Метод условных вероятностей основан на представлении случайного времени выполнения задания в виде некоторой функции случайных величин: наработки системы, времени восстановления, количества нарушений работоспособности и т. д. Вероятность безотказного функционирования находится сначала при условии, что все случайные величины, кроме одной, принимают фиксированные значения. Затем условия постепенно снимаются с учетом заданных распределений случайных величин и находится искомое выражение, записываемое обычно в операционной форме.

Дифференциальный метод получил свое название потому, что система уравнений для вероятности безотказного функционирования является в этом случае системой дифференциальных уравнений. При их составлении задаются приращения поочередно всем аргументам искомых функций и находится связь последних со значениями этих же функций в точке (4, t, w). Устремляя затем приращения аргументов к нулю, получают систему дифференциальных уравнений в частных производных с начальными и граничными условиями, отражающими поведение случайного процесса функционирования при 4=0,^=0 и w = где Wk - некоторые предельные значения векторного аргумента w. При использовании интегрального метода вводятся вероятности безотказного функционирования P(i)(4, 4, w) при условии,, что в начале оперативного интервала времени изучаемая техническая система находится в состоянии i. Рассматривая участок траектории процесса функционирования до первого изменения состояния, устанавливают между этими вероятностями связь в виде следующего интегрального соотношения:      где PW(t3,w)-вероятность безотказного функционирования при условиях, что ^и = 0 и что за время от начала оперативного интервала до момента выполнения задания система ни разу не выйдет из состояния i. Интегральный оператор Lik здесь является вольтерровским оператором с разностным ядром. Выяснение его вида входит в задачу анализа конкретной системы и об этом будет идти речь далее. Систему уравнений 14 назовем системой интегральных уравнений в нормальной форме. В некоторых случаях ее удается свести к одному интегральному уравнению Вольтерра второго рода с разностным ядром:

P(t3, /и, w)=P(i3, w)+LP(t3, ta, w)

где L - интегральный оператор, порядок которого равен порядку системы уравнений Уравнении назовем каноническим уравнением для вероятности безотказного функционирования системы с временной избыточностью.

Составленные уравнения еще не являются гарантией того, что удастся получить приемлемые для ручного счета точные и даже приближенные формулы. Поэтому в некоторых случаях целесообразно находить показатели надежности численным решением уравнений на ЦВМ.

2. Практическая часть

.1 Построение структурной схемы надёжности

Узел одноступенчатых компрессоров при наличии нескольких температур кипения. Схема узла для трех температур кипения показана В схеме изображены поршневые компрессоры. Каждый из трех компрессоров (или группа параллельно включенных компрессоров) предназначен для работы на свою температуру кипения (в соответствии с номером). Пар из каждой испарительной системы проходит через отделитель жидкости 2 и по отдельному для каждой температуры кипения трубопроводу поступает в общий всасывающий трубопровод 3. Вентили на коллекторе позволяют направить пар в компрессор своей температуры кипения и в случае необходимости заменить один компрессор другим или сосредоточить на одной температуре кипения два или даже все три компрессора.

Рис. Узел одноступенчатых компрессоров: 1 - компрессор; 2 - отделитель жидкости; 3 - всасывающий трубопровод; 4 - фильтр; 5 - нагнетательный трубопровод; 6 - щит с измерительными приборами 7 - оттаивательный трубопровод; 8 - маслоотделитель; 9 - масляный трубопровод; 10 - маслособиратель; 11 - 14 - запорные вентили.

Соединение сторон всасывания компрессоров общим трубопроводом оказывается полезным и при ремонте, так как позволяет освободить компрессор, подлежащий ремонту, от хладагента путем отсасывания его из этого компрессора другим. На всасывающих трубопроводах перед всасывающим вентилем устанавливают фильтр 4, предназначенный для очистки поступающего пара от механических загрязнений. Сжатый компрессором пар нагнетается в конденсатор по общему нагнетательному трубопроводу 5. Если магистральные трубопроводы и общие коллекторы располагаются выше компрессоров (верхняя разводка), то присоединять всасывающие и нагнетательные трубы от компрессоров к магистральным трубопроводам следует не снизу, а сверху, как показано на рисунке. Это выполняют в связи с тем, что одновременно могут работать не все компрессоры и в трубопроводах, относящихся к неработающим компрессорам, при присоединении труб снизу возможно скопление жидкого агента или масла, что может вызвать гидравлический удар при пуске компрессора.

На нагнетательном трубопроводе каждого компрессора, предназначенного для автоматического пуска с открытым байпасом, поставлен обратный клапан. Обратные клапаны на стороне нагнетания разгружают компрессоры при их остановке от высокого давления на стороне нагнетания. Кроме того, обратные клапаны защищают компрессорное помещение от прорывов хладагента из аппаратов стороны высокого давления при авариях с компрессором. Так как в аппаратах стороны высокого давления (конденсаторах, линейных ресиверах) находится обычно значительное количество хладагента, то наличие обратного клапана между компрессорами и этими элементами позволяет уменьшить последствия аварии.

На пути пара между компрессором и конденсатором устанавливают маслоотделитель 8, предназначенный для освобождения пара хладагента от увлеченного им из компрессора смазочного масла. За маслоотделителем к магистрали присоединяют оттаивательный трубопровод 7 подачи пара с нагнетательной стороны в охлаждающие приборы непосредственного охлаждения для плавления инея (удаления снеговой шубы) с их поверхности. У одного из компрессоров желательно иметь мост переключений с вентилями 3' и 4', позволяющий удалять (отсасывать) пар из нагнетательного трубопровода и конденсатора при их ремонте. Так как любое вскрытие трубопроводов, аппаратов и машин холодильной установки возможно только после того, как давление в них будет понижено до атмосферного, то, чтобы не допустить потерь хладагента, в схемах предусматривают возможность удаления пара из этих элементов установки путем отсасывания компрессором. Например, при ремонте конденсатора жидкое рабочее тело из него удаляется в ресивер или испарительную систему. Оставшийся пар отсасывается компрессором. Для этого закрывают всасывающий Г и нагнетательный 2' вентили компрессора, а вместо них открывают вентили 3' и 4'.

Так как обратный клапан пропускает пар только в одном направлении, то на случай отсасывания пара из конденсатора в обход обратного клапана выполнен обводной мост с вентилем, который при нормальной работе установки должен быть закрыт и запломбирован. Таким образом, в случае необходимости пар из конденсатора отсасывается компрессором 1 по нагнетательному трубопроводу 5, через вентиль 3' поступает в компрессор и через вентиль 4' нагнетается во всасывающий трубопровод 3. Выпускать масло (при ручном обслуживании) непосредственно из аппаратов высокого давления недопустимо, так как это может быть опасным для персонала. Поэтому масло из маслоотделителя аммиачных установок периодически выпускают по трубопроводу 9 в маслособиратель 10, который соединен со стороной низкого давления трубопроводом, врезка которого должна осуществляться до отделителя жидкости, что позволяет понизить давление в маслособирателе до значения, близкого к атмосферному (после того как закрыт вентиль на трубопроводе 9), и выпускать масло через нижний вентиль под небольшим избыточным давлением (20-30 кПа), контролируемым манометром на этом аппарате.

Для того чтобы контролировать давление в испарительных системах разных температур кипения, предусмотрены манометры, соединенные с объектами (отделителями жидкости, циркуляционными ресиверами, испарителями) на каждую температуру кипения, а также манометр, позволяющий контролировать давление конденсации, присоединенный к конденсатору (что более правильно) или к маслоотделителю. Манометры следует присоединять к емкостям (сосудам), а не непосредственно к трубопроводам, так как в сосудах значительно сглаживаются пульсации давления, которые наблюдаются в трубопроводах поршневых компрессоров. Перед манометром необходимо устанавливать вентиль, что позволяет отсоединять манометр при его замене для ремонта или проверки, а также прикрытием вентиля уменьшать колебания стрелки прибора, вызванные пульсацией давления.

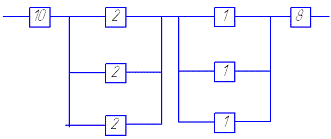
Для упрощения представления представим эту схему в виде блоков:

Рис. Схема узла одноступенчатых компрессоров

В схеме элементы «2», образуют параллельное соединение. Заменяем их квазиэлементом «А»,получим


Элементы «1», «1» и «1» образуют параллельное соединение. Заменяем их квазиэлементом «В», получим:

.

После преобразований схема изображена:

Рис. Окончательная преобразованная схема

В преобразованной схеме элементы «10», «А», «В», «8» образуют последовательное соединение. Тогда вероятность безотказной работы всей системы:


где - вероятность безотказной работы элемента 10;

- вероятность безотказной работы элемента А;

вероятность безотказной работы элемента В;

вероятность безотказной работы элемента 8.

Для повышения вероятности безотказной работы системы можно использовать два метода:

.   повышения надежности элементов;

2.      структурного резервирования элементов системы.

2.2 Преобразование заданной структурной схемы и определение показателей надёжности

Структурная схема надежности приведена. Значения интенсивности отказов элементов даны в 1/ч:

λ1 = λ13 = λ14 =λ15 =0,01

λ2 = λ3 = λ8 = λ9 =0,2

λ4 =0,1

λ5 = λ6 =0,3

λ7 =0,5

λ10 = λ11 = λ12 =1

γ = 75 %

Рис. Исходная схема системы

Так как по условию все элементы системы работают в периоде нормальной эксплуатации, то вероятность безотказной работы элементов с «1» по «15» подчиняются экспоненциальному закону:


где рi - вероятность безотказной работы ί - го элемента;

λί - интенсивность отказов ί - го элемента;- время наработки.

В исходной схеме элементы «5» и «6» образуют последовательное соединение, которое заменяем квазиэлементом «А». Так как р5 = р6 , то для определения вероятности безотказной работы элемента «А» получим:


где рА - вероятность безотказной работы элемента «А»;

р5 - вероятность безотказной работы элемента «5»;

Р6 - вероятность безотказной работы элемента «6».

Элементы «10», «11» и «12»образуют параллельное соединение. Заменяем их квазиэлементом «B». Так как р10 = р11= р12, то для определения вероятности безотказной работы элемента «В» получим:


где рB - вероятность безотказной работы элемента «B»;- вероятность отказа элемента «B»;- вероятность отказа элемента «10»;- вероятность отказа элемента «11»;- вероятность отказа элемента «12»;

р10 - вероятность безотказной работы элемента «10».

Элементы «13», «14» и «15» образуют последовательное соединение. Заменяем их квазиэлементом «С». Так как р13 = р14= р15, то для определения вероятности безотказной работы элемента «С» получим:

,

где рС - вероятность безотказной работы элемента «С»;

р13 - вероятность безотказной работы элемента «13»;

р14 - вероятность безотказной работы элемента «14»;

р15 - вероятность безотказной работы элемента «15».

Элементы «4», «7» и квазиэлемент «А» образуют параллельное соединение.

Заменяем их квазиэлементом «D».

,

где рD - вероятность безотказной работы элемента «D»;- вероятность отказа элемента «D»;- вероятность отказа элемента «4»;А - вероятность отказа элемента «А»;- вероятность отказа элемента «7»;

р4 - вероятность безотказной работы элемента «4»;

рА - вероятность безотказной работы квазиэлемента «А»;

р7 - вероятность безотказной работы элемента «7».

После преобразований промежуточная схема изображена на рисунке

Рис. Промежуточная схема

Элементы «2», «3», «8», «9» и квазиэлемент «D» образуют мостиковую систему, которую можно заменить квазиэлементом «Е».

Для расчёта вероятности безотказной работы воспользуемся матодом разложения относительно особого элемента. В качестве особого элемента выберем квазиэлемент «D», тогда:

,

где - вероятность безотказной работы мостиковой схемы при абсолютно надежном элементе «D»:

- вероятность безотказной работы мостиковой схемы при отказавшем элементе «D».

а)                                                   б)

Рис. Преобразование мостиковой схемы

;

;

.

После преобразованья схема изображена на рисунке

Рис. Преобразованная схема

В преобразованной схеме (рисунок ) элементы «p1», «Е» «B» и «С» образуют последовательное соединение. Тогда вероятность безотказной работы всей системы:


Рассчитаем вероятности элементов и вероятность безотказной работы всей системы по формулам.

При наработке t = 0,4·106 ч.:


При наработке t =0,6 ·106 ч.:


При наработке t = 0,8·106 ч.:


При наработке t = 1·106 ч.:


При наработке t = 1,5·106 ч.:


При наработке t = 2·106 ч.:


При наработке t = 2,5·10 ч.:


Результаты расчетов вероятностей безотказной работы элементов с «1» по «15» исходной схемы по формуле для наработки до 2,5 106 часов представлены в таблице 1.

Результаты расчетов вероятностей безотказной работы квазиэлементов «A», «B», «C», «D», «Е» и всей системы также представлены в таблице .

На рисунке представлен график зависимости вероятности безотказной работы системы «P» от времени (наработки) t.

По графику (рисунок, кривая P) находим для () - процентную наработку системы ч.

Проверочный расчет при ч показывает (таблица ), что .

По условиям задания повышенная - процентная наработка системы ч.

Расчет показывает что при ч для элементов преобразованной схемы, изображенной на рисунке p1=0,987416, pЕ=0,900587, pB=0,629616, pC=0,962721, P=0,53902. Следовательно, из последовательно соединенных элементов минимальное значение вероятности безотказной работы имеет квазиэлемент «В», и именно увеличение его надежности даст максимальное увеличение надежности системы в целом.

Для того чтобы при ч система в целом имела вероятность безотказной работы, необходимо, чтобы квазиэлемент «В» имел вероятность безотказной работы (см. формулу ).


где - вероятность безотказной работы элемента «В»;

- вероятность безотказной работы системы, 0,75.

Очевидно, значение, полученное по формуле , является минимальным для выполнения условия увеличения наработки не менее, чем в полтора раза, при более высоких значениях увеличение надежности системы будет большим.

Для определения минимально необходимой вероятности безотказной работы элементов c 10 по 12 (рисунок ) необходимо решить уравнение относительно при.


Так как по условиям задания все элементы работают в периоде нормальной эксплуатации и подчиняются экспоненциальному закону (2.), то для элементов с «10» по «12» при ч находим:


где - интенсивность отказов элементов «10», «11», «12».

Рассчитаем вероятности безотказной работы данных элементов, квазиэлемента «В′» и всей системы «P′» при разной наработке.

При наработке t = 0,4·106 ч.:


При наработке t = 0,6·106 ч.:


При наработке t = 0,8·106 ч.:


При наработке t = 1·106 ч.:


При наработке t = 1,5·106 ч.:


При наработке t = 2·106 ч.:


При наработке t=2,5·106


Таким образом, для увеличения - процентной наработки системы необходимо увеличить надежность элементов «10», «11», «12» и снизить интенсивность их отказов с 1 до 0,4·10-6 ч, т.е. в 2,5 раза. Результаты расчетов для системы с увеличенной надежностью элементов «10», «11», «12» приведены в таблице 1. Там же приведены расчетные значения вероятности безотказной работы квазиэлемента «В`» и системы в целом «P`». При t=1,275·106 ч вероятность безотказной работы системы , что соответствует условиям задания. График приведен на рисунке.

Для второго способа увеличения вероятности безотказной работы системы - структурного резервирования - по тем же соображениям также выбираем квазиэлемент «В», вероятность безотказной работы которого после резервирования должна быть не ниже

Для элемента «В» - резервирование означает увеличение общего числа элементов. Аналитически определить минимально необходимое количество элементов невозможно, т.к. число элементов должно быть целым и функция дискретна.

Для повышения надежности системы «В» добавляем к ней элементы, идентичные по надежности исходным элементам «10», «11», «12», до тех пор, пока вероятность безотказной работы квазиэлемента «В» не достигнет заданного значения.

Для расчета воспользуемся комбинаторным методом:

- добавляем элемент «16», получаем систему из 4 параллельно соединенных элементов:


добавляем элементы «17,18» получаем систему из 6 параллельно соединенных элементов:


добавляем элемент «19» получаем систему из 7 параллельно соединенных элементов:


Таким образом, для повышения надежности до требуемого уровня необходимо в исходной схеме систему 3 параллельных элементов достроить элементами «16-19» до системы из 7 параллельных элементов.

Рис. Структурная схема системы после структурного резервирования

Тогда, вероятность безотказной работы квазиэлемента «В′′» и вероятность безотказной работы всей системы:

При наработке t = 0,4·106 ч. равна:


При наработке t = 0,6·106 ч.:


При наработке t = 0,8·106 ч.:


При наработке t = 1·106 ч.:


При наработке t = 1,5·106 ч.:


При наработке t =2·106 ч.:


При наработке t =2,5·106 ч.:


Результаты расчетов вероятностей безотказной работы квазиэлемента «В``» и системы в целом «P``» представлены в таблице .

Расчеты показывают, что при ч. , что соответствует условию задания.

2.3 Расчет вероятности безотказной работы системы

Элемент

λx10-6 ч-1

Наработка t*106 ч



0.4

0,6

0,8

1

1.5

2

2.5

1,13,14,15

0.01

0.996035

0.994058

0.992085

0.990117

0.985212

0.980331

0.975474

2,3,8,9

0.2

0.923615

0.887639

0.853064

0.819836

0.742321

0.672132

0.608581

4

0.1

0.961049

0.942146

0.923613

0.905448

0.861581

0.819836

0.780116

5,6

0.3

0.887639

0.836285

0.787903

0.742321

0.639567

0.551038

0.474763

7

0.5

0.819836

0.74232

0.672132

0.608581

0.474763

0.370372

0.288932

10,11,12

1

0.672132

0.551038

0.370372

0.225404

0.137174

0.083482

A

-

0.787903

0.699373

0.620791

0.551312

0.409046

0.303624

0.225391

В

-

0.964755

0.909504

0.835218

0.750460

0.535345

0.367702

0.231024

C

-

0.988152

0.982284

0.976442

0.970643

0.956289

0.942146

0.928212

D

-

0.998513

0.995522

0.990501

0.983381

0.957042

0.921014

0.878893

E

-

0.988351

0.974823

0.956987

0.935412

0.868467

0.788889

0.703311

P

-

0.938482

0.865717

0.774286

0.677430

0.438339

0.266096

0.147116

10’,11’,12

0,4

0.853064

0.787903

0.727719

0.672132

0.551038

0.451761

0.370370

B’

-

0.996828

0.990459

0.979814

0.964755

0.909504

0.835218

0.750393

P’

-

0.969682

0.942775

0.908333

0.867292

0.744178

0.608565

0.477858

B"

-

0.999593

0.996323

0.985114

0.960772

0.832682

0.643992

0.456766

P"

-

0.972172

0.948354

0.913246

0.863711

0.681279

0.469234

0.290873


На рисунке нанесены кривые зависимостей вероятности безотказной работы системы после повышения надежности элементов с «10» по «12» (кривая ) и после структурного резервирования (кривая ).


Изменение вероятности безотказной работы систем выводы:

а) на рисунке представлена зависимость вероятности безотказной работы системы (кривая ). Из графика видно, что 75% - наработка исходной системы составляет часов;

б) для повышения надежности и увеличения 75% - наработки системы в полтора раза (до часов) предложены два способа: повышение надежности элементов «10», «11», «12» и уменьшение их отказов; нагруженное резервирование основных элементов «10», «11», «12» идентичными по надежности резервными элементами c «16» по «19»

в) анализ зависимостей вероятности безотказной работы системы от времени (наработки) показывает, что первый способ повышения надежности системы (уменьшение интенсивности отказов элементов) предпочтительнее второго, так как в период наработки до 1,275106 часов вероятность безотказной работы системы (кривая ) выше, чем при структурном резервировании (кривая ).

Программа


АРБИТР - это программный комплекс автоматизированного расчета безопасности и технического риска. В настоящее время ПК АРБИТР позволяет автоматически строить математические модели и рассчитывать показатели свойств надежности, стойкости, живучести, устойчивости, технического риска, ожидаемого ущерба и эффективности, а также решать задачи оптимизации надежности. Предназначен для инженеров-проектировщиков, работающих в различных отраслях промышленности, для проведения научных исследований и организации учебного процесса.

. Строка заголовка. При включении Комплекса в этой панели высвечивается надпись "ПК АРБИТР базовая версия 1.0". После построения и сохранения, или вызова СФЦ надпись в панели заголовка меняется и составляет "{наименование схемы. sfc ПК АРБИТР базовая версия 1.0". В правом углу панели заголовка расположены три стандартные кнопки управления, позволяющие сворачивать, разворачивать или закрывать Основное окно.

. Cтрока главного меню. Главное меню Комплекса включает в себя следующие три пункта:

"Файл" - работа с файлами проектов;

"Утилиты" - вспомогательные утилиты расчета параметров элементов;

"Помощь" - вызов справочной информации о ПК АРБИТР.

. Две панели быстрого доступа панели, дублирующей пункты главного меню панели инструментов, использующихся для управления процессом ввода и корректировки графа СФЦ исследуемой системы.

Четырех дочерних окон, разделенных скользящими полосками позволяющими изменять их размеры:

Окно ввода схемы функциональной целостности исследуемой системы

Окно параметров моделирования и расчетов

Таблицы критериев функционирования

Таблицы параметров элементов

Окно вывода результатов моделирования и расчетов.

class2_ctor proc  near ; CODE XREF: ..._0_p_compare      _func=        dvord ptr 4 esi                     450h ; dvBytes  new   esi, eax       ecx    esi, esi        short loc_100125B3     eax, (esi+class_2.csec] eax ; IpCriticalSection   ds:ImtializeCntical Section     eax, (esp+4+arg_0_p_compare_func]     [esi+class_2.setup_classl3), offset class2_setup_classl3                     Iesi+class_2.append), offset append_to_existing      (esi+class22.renove), offset class2~renove ; (this, key)      (esi+class_2.clear), offset class2_clear      (esi+class_2.exists), offset class2_exists       Iesi+class_2.count), offset class2_count                     {esi+class_2.get_next_value], offset class2_get_next_value                     jesi+class_2.get_prev_valuej, offset class2_get_prev_value                     (esi+class_2.get_values_as_array), offset class2_get_values_in_array                     1esi+class~2.dtor), offset class2_dtor     {esi+class_2.p_compare_func), eax                     class2_allocate_block_pair ; 1 = success

="fail   eax, eax    short loc_10012587      esi ; IpMem          class2_dtor ecx_100125B3:                            ; CODE XREF: . . .       eax, eax      esi_100125B7:              j CODE XREF: ...                  eax, esi     esi_ctor      endp

import java.io.File import java.net.URLorg.apache.commons.io.FileUtils.copyURLTcFile import dispatch._dispatch.tagsoup.TagScupHttp._ import Thread._PhotoScraper {

def main{args: Array(String]) (

val url = scrapeh’allpapers {url, ”/tmp/”)

}scrapeifallpapers {f romPage: String, toDir: String) = { val imgURLs = fetchifallpaperlmgURLsOfPage {fromPage) imgURLs.par.foreach{url => copyToDir{url, toDir))

}def f etchifallpaperlmgURLsOf Page {pageUrl: String): Seq(URL) = ( val xhtml = Http{url{pageUrl) as_tagsouped) val imgHrefs = xhtml \\ "a" \\ "0href" imgHrefs.map{node => node.text)

.filter{href => href.endsWith{"1025.jpg"))

.map{href => new URL{href))

}def copyToDir{url: URL, dir: String) = {{"%s copy %s to %s" format {currentThread.getName, url, dir)) copyURLToFile{url, new File{toDir, url.getFile.split{"/”).last>>

3. Экономическая часть

 

Целью дипломного проекта является, разработка Изменение вероятности безотказной работы систем с помощью разработанной программы Арбитр

Расчет себестоимости и цены разработки (программного продукта)


На основании полученных расчетов затрат, определяем себестоимость проекта.

Смета всех затрат

№ п/п

Наименование статей затрат

Сумма, руб.

Количество

Транспортные затраты

Сумма, руб.


Бумага

150

150

32

162



1

900

32

912


К

2

32

32

64


Канцелярные товары

5

100

32

132


Всего




1273


Определить цену разработки на основании подобных разработок на рынке, учитывая собственные издержки.

Затраты на эксплуатацию оборудования


Расчет затрат на электроэнергию определяется исходя из мощности оборудования, времени его работы и стоимости 1 кВт-часа энергии. Для снятия зависимости и характеристик было использовано следующее оборудование: Персональный Компьютер, периферия и принтер.

Наименование статьи Расходов

Сумма, Руб.

Материальные

1273р

Расход на эклсплуатацию оборудования

611,9

Всего

1884,9


Расчет себестоимости сумма всех затрат на дипломную работу, а в него входят: материальные затраты, расходы по эксплуатации оборудования.

4. Охрана труда и техника безопасность

К работам с персональными ЭВМ и внешними устройствами ЭВМ допускаются лица, прошедшие медицинское освидетельствование, вводный инструктаж, инструктаж и обучение на рабочем месте, проверку знаний по охране труда.

Операторы и 1пользователи ЭВМ обязаны:

Соблюдать правила внутреннего распорядка;

Знать и соблюдать правила по охране труда при работах на предприятиях телефонной связи, в объеме выполняемых требований; своевременно подтверждать свою группу по электробезопасности;

Выполнять только ту работу, которая определена инструкцией по эксплуатации оборудования и должностными инструкциями, утвержденными администрацией предприятия, и при условии что безопасные способы ее выполнения хорошо известны;

Знать и уметь оказывать первую медицинскую помощь при поражении электрическим током и при других несчастных случаях.

Соблюдать инструкцию о мерах пожарной безопасности.

При работе с ЭВМ и ее внешними устройствами возможны воздействия следующих опасных и вредных производственных факторов:

поражение электрическим током;

получение травм от движущихся частей внешних устройств в зависимости от конструктивных особенностей, устройства визуального отображения (дисплеи) генерируют несколько типов излучения, в том числе: рентгеновское, радиочастотное, ультрафиолетовое. Если не выполнять профилактические мероприятия и не соблюдать режим работы, работа с ЭВМ, как правило, сопровождается значительным зрительным и общим переутомлением.

Женщины со времени установления беременности и в период кормления ребенка грудью к выполнению всех видов работ, связанных с использованием ВДТ и ПЭВМ, не допускаются.

Организация рабочего места.

Помещения должны иметь естественное и искусственное освещение.

В производственных и административно - общественных помещениях в случаях преимущественной работы с документами допускается применение системы комбинированного освещения.

Рабочее место с ВДТ или ПЭВМ должно быть оснащено легко перемещаемым пюпитром для документов.

О каждом несчастном случае на производстве пострадавший или очевидец немедленно извещает непосредственного руководителя.

За невыполнение данной инструкции виновные привлекаются к ответственности согласно правилам внутреннего трудового распорядка или взысканиям, определенным Кодексом законов о труде Российской Федерации

Требования безопасности перед началом работ.

Надеть и тщательно заправить установленную по действующим нормам спецодежду (халат) и технологическую обувь (тапочки), не допуская свисания концов и стеснения их при движении.

Проверить внешним осмотром и убедиться в исправности соединительных кабелей и шнуров, блока бесперебойного питания (UPS), системного блока, монитора, клавиатуры, внешних устройств ЭВМ.

Проверить состояние общего освещения рабочего места.

Не производить каких-либо работ по ремонту блока бесперебойного питания, системного блока, монитора, внешних устройств ЭВМ.

Запрещается после включения ЭВМ перемещать блок бесперебойного питания, системный блок, монитор, внешние устройства ЭВМ.

Обо всех недостатках и неисправностях, обнаруженных при осмотре на рабочем месте, доложить старшему смены (инженеру) для принятия мер к их полному устранению.

Расположить клавиатуру, манипулятор “мышь” на рабочем месте с максимальным удобством для пользования, не допуская наличия в зоне работы лишних предметов.

Запрещается курить в помещении, в котором расположены ЭВМ и ее внешние устройства.

Запрещается прием пищи вблизи ЭВМ и ее внешних устройств.

Требования безопасности во время работы.

При работе оборудования все крышки и кожухи должны быть закрыты.

При работе на оборудовании нельзя касаться токоведущих частей штепселей и вилок, соединительных шнуров и кабелей, защитного кожуха монитора

Шнуры должны быть в полной исправности: изоляционные втулки штепселей не должны иметь трещин, а шнуры - оголенных мест.

Включать шнуры и провода можно только при выключенном оборудовании, держа их за изоляционные втулки.

При работе с печатающими устройствами и другими внешними устройствами ЭВМ нельзя открывать защитные крышки и касаться движущихся узлов, верхние крышки печатающих устройств должны быть закрыты.

Проверка на отсутствие замыкания на корпус и состояние изоляции производится специально назначенным лицом не реже 1 раза в 6 месяцев.

Двери и окна помещения необходимо держать всегда закрытыми.

Руки, одежда и обувь персонала должны быть всегда сухими

Требования к организации режима труда и отдыха.

Режимы труда и отдыха при работе с ПЭВМ и ВДТ должны организовываться в зависимости от вида и категории трудовой деятельности,

Виды трудовой деятельности разделяются на 3 группы:

группа А- работа по считыванию информации с экрана ВДТ или ПЭВМ с предварительным запросом;

группа Б - работа по вводу информации;

группа В - творческая работа в режиме диалога с ЭВМ.

Для обеспечения оптимальной работоспособности и сохранения здоровья профессиональных пользователей, на протяжении рабочей смены должны устанавливаться регламентированные перерывы.

Время регламентированных перерывов в течение рабочей смены следует устанавливать в зависимости от ее продолжительности, вида и категории трудовой деятельности.

Продолжительность непрерывной работы с ВДТ без регламентированного перерыва не должна превышать 2 часов.

При работе с ВДТ и ПЭВМ в ночную смену (с 22 до 6 ч сов.), независимо от категории и вида трудовой деятельности, продолжительность регламентированных перерывами должны увеличиваться на 60 минут.

Требования безопасности в аварийных ситуациях.

Каждый работник, обнаруживший нарушения требований настоящей инструкции и правил охраны труда или заметивший неисправность оборудования, представляющую опасность для людей, обязан сообщить об этом непосредственному руководителю. В тех случаях, когда неисправность оборудования представляет угрожающую опасность для людей или самого оборудования, работник обязан принять меры по прекращению действия оборудования, а затем известить об этом непосредственного руководителя. Устранение неисправности производится при соблюдении требований безопасности.

Если во время работы произошёл несчастный случай, необходимо немедленно оказать первую медицинскую помощь пострадавшему, доложить о случившемся своему непосредственному начальнику и принять меры для сохранения обстановки несчастного случая, если это сопряжено с опасностью для жизни и здоровья людей.

При поражении электрическим током необходимо как можно скорее освободить пострадавшего от действия тока. Отключение оборудования произвести с помощью выключателей, разъёма штепсельного соединения, перерубить питающий провод инструментом с изолированными ручками.

Если отключить оборудование достаточно быстро нельзя, необходимо принять другие меры к освобождению пострадавшего от действия тока. Для отделения пострадавшего от токоведущих частей или провода следует воспользоваться палкой, доской или каким-либо сухим предметом, не проводящим электроток, при этом оказывающий помощь должен встать на сухое, непроводящее ток место, или надеть диэлектрические перчатки.

При возникновении пожара в техническом помещении следует немедленно приступить к его тушению имеющимися средствами (углекислотные огнетушители, асбестовые покрывало, песок) и вызвать пожарную часть.

При обнаружении постороннего напряжения на рабочем месте необходимо немедленно прекратить работу и доложить старшему смены

Требования безопасности по окончании работы.

Необходимо привести в порядок рабочее место.

Сообщить сменщику обо всех неисправностях, замеченных во время работы, и мерах, принятых к их устранению.

Спецодежду (халат и тапочки) нужно убрать в специально отведённое место.

Использование монитора.

Монитор необходимо установить так, чтобы он стоял надежно, но не на край стола.

Поверните монитор так чтобы вы смотрели на экран под прямым углом а не сбоку. Монитор, при его эксплуатации, всегда быстро загрязняется пылью. Надо регулярно стирать эту пыль с экрана мягкой тряпочкой.

Заключение

Выводы по выполнению работы и значимость полученных результатов: во время работы были выполнены два задания. Первое задание связано с построением структурной схемы надежности установки подготовки Системы и расчетом надежности данной системы.

Второе задание - преобразование заданной согласно варианту структурной схемы и определение показателей надежности. А так же разработка вариантов повышения надежности данной схемы.

Анализ зависимостей вероятности безотказной работы системы от времени (наработки) показывает, что первый способ повышения надежности системы (уменьшение интенсивности отказов элементов) предпочтительнее второго (структурное резервирование), так как в период наработки до 1,275•106 часов вероятность безотказной работы системы при увеличении надежности элементов (кривая Р") ниже, чем при структурном резервировании (кривая Р).

Список используемых источников

1.      Глазунов Л.П., Грабовецкий В.П., Щербаков О.В. Основы теории надёжности автоматических систем управления: учебное пособие для вузов. Л.: Энергоатомиздат, Л.О., 1984. - 208 с.

.        Голинкевич Т.А. Прикладная теория надёжности: учебник для вузов. - М.: Высшая школа, 1985. - 168 с.

.        Гук Ю.Б. Теория надёжности в электроэнергетике: учеб. пособие для вузов. - Л.: Энергоатомиздат, 1990. - 208 с.

.        ГОСТ 27.310-95. Межгосударственный стандарт. Надёжность в технике. Анализ видов, последствий и критичности отказов. Основные положения.

.        Дружинин Г.В., Степанов С.В. и др. Теория надёжности радиоэлектронных систем в примерах и задачах: учеб. пособие для вузов. - М.: Энергия, 1976. - 448 с.

.        Дружинин Г.В. Надёжность автоматизированных производственных систем. - М.: Энергоатомиздат, 1986. - 480 с.

.        Микроэлектроника: учеб. пособие для втузов в 9 кн. / кн. 5 И.Я. Ко-зырь Качество и надёжность интегральных микросхем. - М.: Высшая школа, 1987. - 144 с.

.        Надёжность технических систем: справочник / под ред. И.А. Ушакова. М.: Радио и связь, 1985. - 608 с.

.        Надёжность и эффективность в технике: справочник в 10 томах / ред. совет: предс. В.С. Адуевский. - М.: Машиностроение, 1986. 1990.

Приложение

Рис. 1. Диаграмма использования емкости ЦСУ при различном построении

Рис. 2. Временная избыточность

Рис.3 Узел одноступенчатых компрессоров

Рис.4 Схема узла одноступенчатых компрессоров

Рис.5 Окончательная преобразованная схема

Рис.6 Исходная схема системы

Рис.7 Промежуточная схема

а)                                                   б)

Рис.8 Преобразование мостиковой схемы

Рис.9 Преобразованная схема

Рис.10 Структурная схема системы после структурного резервирования

Рис.11

Рис.11

Похожие работы на - Построение структурной схемы надёжности

 

Не нашли материал для своей работы?
Поможем написать уникальную работу
Без плагиата!
Без нейросетей!