Информационные системы управления предприятием

  • Вид работы:
    Практическое задание
  • Предмет:
    Менеджмент
  • Язык:
    Русский
    ,
    Формат файла:
    MS Word
    552,4 Кб
  • Опубликовано:
    2014-12-10
Вы можете узнать стоимость помощи в написании студенческой работы.
Помощь в написании работы, которую точно примут!

Информационные системы управления предприятием

Отчет по лабораторной работе по дисциплине «Информационные системы управления предприятием»

Оглавление

Глава 1. Общая информация о производстве.

1.1 Общая информация о компании.

1.2 Описание выпускаемых изделий

1.3 Схема кооперации

1.4 Производственная структура предприятия.

1.5 Организационная структура предприятия

Глава 2. Объемно-календарное планирование выпуска продукции (MPS)

2.1 Формирование структуры изделия для расчета плана производства

2.2 Общий график производства (MPS)

2.3 Укрупненные нормативы для расчета RCCP.

Выводы к главе 2.

Глава 3. Планирование производственной программы

3.1 Норма расходов материалов на изделие

3.2 Цеховые циклы и опережение выпуска для каждого ДСЕ

3.3 MRP-заказы в размере общих потребностей

3.4 MRP-заказы для каждого ДСЕ в размере чистых потребностей с учетом дефицита

3.5 MRP-заказов для каждого номенклатурного номера материала и покупных изделий в размере общих потребностей

3.6 MRP-заказы для каждого номенклатурного номера материала и покупных изделий в размере чистых потребностей с учетом дефицита

3.7 Расчёт потребностей в трудовых ресурсах

Выводы к главе 3.

Приложения

Глава 1. Общая информация о производстве

1.1 Общая информация о компании


ООО “Пишущий узелок” известен на рынке СНГ как производитель эксклюзивных канцелярских принадлежностей. За это время приобретён опыт работы в инструментальном, металлообрабатывающем производстве, а также литье изделий из пластмасс.

Сегодня основной специализацией завода остаётся производство эксклюзивных канцелярских товаров в широком ассортименте.

1.2 Описание выпускаемых изделий


ООО “Пишущий узелок” выпускает три вида шариковых ручек: Автоматическая шариковая ручка, Шариковая ручка с металлическим колпачком, Шариковая ручка с поворотным механизмом. Каждая ручка состоит из трех основных сборочных единиц: стержень одной модели, корпус и клип с различной модификацией в зависимости от модели. Так, например, все три ручки будут иметь одинаковые по структуре стержни, но разные корпуса и клипы. Ниже описаны их структурные различия.

Наименования выпускаемых изделий

Номер изделия

Наименование изделия

К- 100-020

Автоматическая шариковая ручка

К- 100-025

Шариковая ручка с металлическим колпачком

К- 100-030

Шариковая ручка с поворотным механизмом

К- 100-020. Автоматическая шариковая ручка.

Основные ДСЕ ручки:

1)      Корпус

2)      Стержень

3)      Клип-защелка

Детализированный состав ручки:

№ сборочной единицы

Наименование сборочной единицы

Деталь

Кол-во деталей на 1 изделие

1

Корпус

Шестигранный корпус

1 шт.



Наконечник корпуса

1 шт.



Резиновая манжетка

1 шт.

2

Стержень

Шарик

1 шт.



Наконечник стержня

1 шт.



Чернила синего цвета

1 шт.



Пластиковый картридж

1 шт.

3

 Клип-защелка

Клип

1 шт.



Пружина

1 шт.

 

К- 100-025. Шариковая ручка с металлическим колпачком

Основные ДСЕ ручки:

1)      Корпус

2)      Стержень

3)      Металлический колпачок

Детализированный состав ручки

№ сборочной единицы

Наименование сборочной единицы

Деталь

Кол-во деталей на 1 изделие

1

Корпус

Шестигранный корпус

1 шт.



Наконечник корпуса

1 шт.



Резиновая манжетка

1 шт.

2

Стержень

Шарик

1 шт.



Наконечник стержня

1 шт.



Чернила синего цвета

1 шт.



Пластиковый картридж

1 шт.

3

 Металлический колпачок

Клип

1 шт.



Металлический колпачок

1 шт.

К- 100-030. Шариковая ручка с поворотным механизмом

Основные ДСЕ ручки:

1)      Корпус

2)      Стержень

3)      Клип с поворотный механизм

Детализированный состав ручки

№ сборочной единицы

Наименование сборочной единицы

Деталь

Кол-во деталей на 1 изделие

1

Корпус

Шестигранный корпус

1 шт.



Наконечник корпуса

1 шт.



Резиновая манжетка

1 шт.

2

Стержень

Шарик

1 шт.



Наконечник стержня

1 шт.



Чернила синего цвета

1 шт.



Пластиковый картридж

1 шт.

3

 Клип с поворотным механизмом

Клип

1 шт.



Поворотный механизм

1 шт.


Схема кооперации

Наименование детали

Собственное производство

Кооперация

Закупка

1

Шестигранный корпус

+



2

Клип

+



3

Наконечник колпачка

+



4

Пружина

+



5

Шарик


+


6

Наконечник стержня

+



7

Чернила синего цвета

+



8

Пластиковый картридж

+



9

Поворотный механизм

+



10

Металлический наконечник корпуса

+



11

Металлический колпачок

+



12

Резиновая манжета



+

13

Пружина

+




1.4 Производственная структура предприятия


Организационная структура - это состав (перечень) отделов, служб и подразделений в аппарате управления, системная их организация, характер соподчиненности и подотчетности друг другу и высшему органу управления фирмы, а также набор координационных и информационных связей, порядок распределения функций управления по различным уровням и подразделениям управленческой иерархии.

Базой для построения организационной структуры управления предприятием является организационная структура производства.

1.5 Организационная структура предприятия

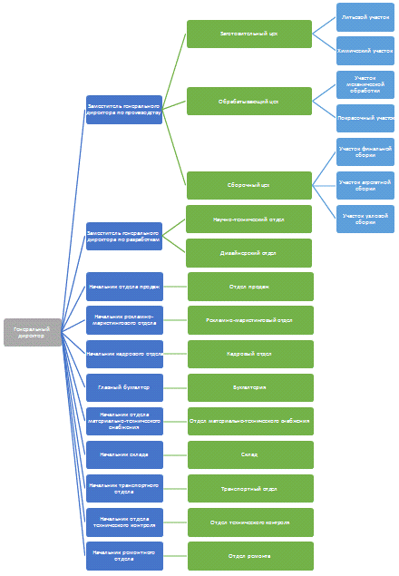
Организационная структура предприятия изображена на рис.1 Производственная структура изображена на рис.2

Цехи основного производства

№ цеха

Цех

№ участка

Участок

Оборудование

Рабочий персонал

С

Сборочный

С1

Участок финальной сборки

Сборочная машина для финальной сборки

Инженер-технолог, Оператор сборочной машины стержня



С2

Участок агрегатной сборки

Сборочная машина для агрегатной сборки

Инженер-технолог, Оператор сборочной машины стержня



С3

Участок узловой сборки

Сборочная машина для узловой сборки

Инженер-технолог, Оператор сборочной машины стержня

О

Обрабатывающий

О1

Участок механической обработки

Машина для механической обработки

Оператор машины



О2

Участок покраски

Покрасочная машина

Оператор машины

З

Заготовительный

З1

Литьевой участок

Экструдер Машина для литья под давлением

Оператор экструдера Оператор машины литья под давлением Инженер-технолог



З2

Химический участок

Машина для производства чернил

Оператор машины

Рис.1 Организационная структура ООО “Пишущий узелок”

Рис.2 Производственная структура ООО “Пишущий узелок”

Глава 2. Объемно-календарное планирование выпуска продукции (MPS)

 

.1 Формирование структуры изделия для расчета плана производства


Построение общего графика производства выполняется обязательно в физических планово-учетных единицах на среднесрочный период с разбивкой на периоды, по которым уже будет осуществляться выполнение плана и вестись подробный номенклатурный учет и контроль.

Для расчета плана производство необходимо рассмотреть структуру ДСЕ каждого изделия и вычислить длительность изготовления в неделях. Рассмотрим каждое изделие.

На Рис.3 изображен плановый состав изделия K-100-020.

Рис.3. Состав изделия K-100-020

Ниже приведена схема производственного цикла для изделия K-100-020. По данной схеме рассчитываем цикл производства каждого ДСЕ с учётом нагрузки цехов.

Рис.4. Схема производственного цикла для изделия K-100-020

Таким образом, получаем таблицу с номерами и наименованиями ДСЕ с длительностями в подсистеме построения общего графика производства.

Наименование ДСЕ

Номер ДСЕ

Длительность, нед.

Стержень

С-1

3

Клип-защелка

КПЗ-020

3

Корпус

К-020

2

Автоматическая шариковая ручка

АШР-020

1

На Рис.5 изображен плановый состав изделия K-100-025 в подсистеме построения общего графика производства

Рис.5. Состав изделия K-100-025

Ниже приведена схема производственного цикла для изделия K-100-025. По данной схеме рассчитываем цикл производства каждого ДСЕ с учётом нагрузки цехов. выпускаемый потребность трудовой производство

Рис.6. Схема производственного цикла для изделия K-100-025

Таким образом, получаем таблицу с номерами и наименованиями ДСЕ с длительностями в подсистеме построения общего графика производства.

Наименование ДСЕ

Номер ДСЕ

Длительность, нед.

Стержень

С-1

3

Металлический колпачок

МК-025

3

Корпус

К-025

2

Шариковая ручка с металлическим колпачком

ШРМК-025

1


На Рис.7 изображен плановый состав изделия K-100-030 в подсистеме построения общего графика производства

Ниже приведена схема производственного цикла для изделия K-100-030. По данной схеме рассчитываем цикл производства каждого ДСЕ с учётом нагрузки цехов.

Рис.7. Состав изделия K-100-030

Рис.8. Схема производственного цикла для изделия K-100-030

Таким образом, получаем таблицу с номерами и наименованиями ДСЕ с длительностями в подсистеме построения общего графика производства.

Наименование ДСЕ

Номер ДСЕ

Длительность, нед.

Стержень

С-1

3

Клип с поворотным механизмом

КПМ-030

3

Корпус

К-030

2

Шариковая ручка с поворотным механизмом

ШРПМ-030

1

2.2 Общий график производства (MPS)


Основной производственный план-график (Master Production Plan - MPS) составляется на основе производственного плана в зависимости от природы производственных процессов. MPS выражается в объемных показателях реально выпускаемой продукции и разрабатывается в соответствии с маркетинговым планом, предсказывающим, что должно быть произведено и продано либо на основе прогноза, либо на основе подтвержденных клиентских заказов, либо их комбинации. Исходные данные приведены в Приложении 1.

Временные рубежи.

Замороженный период = 4 недели (сюда входит производственный цикл + закупка + поставка по кооперации).

Временной рубеж спроса - между 4 и 5 неделями.

Временной рубеж планирования - между 7 и 8 неделями.

Таким образом, первые четыре недели производственный план изменяться не может, а в следующие три недели изменение плана возможно (но нежелательно), т.к. оно может отрицательно повлиять на другие заказы в графике, соответствие плановым мощностям, сроки поставки заказчикам и себестоимость.

Общий график производства.

Для построения общего графика производства понадобятся исходные данные (приложение 1).

Таблица 1 - построение общего графика производства (MPS) К- 100-020

Параметры плана

Количество выпускаемых изделий по неделям, шт.


1

2

3

4

5

6

7

8

9

10

11

12

13

Прогноз спроса

10

10

18

30

0

0

10

5

15

20

10

0

0

Поступившие заказы клиентов

14

5

3

4

0

3

0

1

5

0

0

0

Подтвержденные заказы клиентов

12

4

3

0

0

0

0

0

0

0

0

0

0

Зарезервированные заказы

1

1

0

3

0

0

0

1

5

0

0

0

0

Внеплановые заказы

1

0

0

1

0

3

0

0

0

0

0

0

0

Запланированные MPS-заказы

10

10

4

2

0

 

 

 

 

 

 

 

 

Спрос-нетто

10

10

4

2

0

3

0

5

15

20

10

0

0

Планируемые MPS-заказы

 

 

 

 

 

0

0

5

15

30

0

0

0

Запасы на складах, шт

3

0

4

5

3

3

0

0

0

0

10

0

0

0

Доступно к обещанию поставки (ATP)

0

5

1

0

0

0

0

4

10

30

0

0

0


Таблица 2 - построение общего графика производства (MPS) К-100-025

Параметры плана

Количество выпускаемых изделий по неделям, шт.


1

2

3

4

5

6

7

8

9

10

11

12

13

Прогноз спроса

0

0

28

5

5

5

5

5

5

0

0

0

0

Поступившие заказы клиентов

0

1

19

8

10

2

0

0

0

0

0

0

0

Подтвержденные заказы клиентов

0

1

10

6

8

0

0

0

0

0

0

0

0

Зарезервированные заказы

0

0

8

2

2

2

0

0

0

0

0

0

0

Внеплановые заказы

0

0

1

0

0

0

0

0

0

0

0

0

0

Запланированные MPS-заказы

5

5

10

5

0

 

 

 

 

 

 

 

 

Спрос-нетто

5

5

10

5

0

2

0

5

5

0

0

0

0

Планируемые MPS-заказы

 

 

 

 

 

15

0

10

0

0

0

0

0

Запасы на складах, шт

2

7

11

2

0

0

2

2

7

2

2

2

2

2

Доступно к обещанию поставки (ATP)

7

4

0

0

0

13

0

10

0

0

0

0

0


Таблица 3 - построение общего графика производства (MPS) К-100-030

Параметры плана

Количество выпускаемых изделий по неделям, шт.


1

2

3

4

5

6

7

8

9

10

11

12

13

Прогноз спроса

10

20

18

20

10

15

10

20

10

20

20

10

0

Поступившие заказы клиентов

12

12

5

2

5

15

2

1

0

0

0

0

0

Подтвержденные заказы клиентов

12

12

5

0

0

10

0

0

0

0

0

0

0

Зарезервированные заказы

0

0

0

2

5

5

2

1

0

0

0

0

0

Внеплановые заказы

0

0

0

0

0

0

0

0

0

0

0

0

Запланированные MPS-заказы

10

10

10

10

0

 

 

 

 

 

 

 

 

Спрос-нетто

10

10

10

10

0

15

2

20

10

20

20

10

0

Планируемые MPS-заказы

 

 

 

 

 

10

0

30

0

20

20

10

0

Запасы на складах, шт

10

8

6

11

19

14

9

7

17

7

7

7

7

7

Доступно к обещанию поставки (ATP)

8

0

5

3

0

0

0

29

0

20

20

10

0

строка - прогноз спроса.

Как вычислять: берем из исходных данных.

2 строка - поступившие заказы клиентов (фактические заказы).

Значение: во второй строке дано суммарное количество изделий по каждой неделе, определяемых заказами клиентов.

Как вычислять: сумма 3,4,5 строк.

3 строка - подтвержденные заказы клиентов.

Как вычислять: берем из исходных данных.

4 строка - зарезервированные заказы клиентов.

Как вычислять: берем из исходных данных.

5 строка - внеплановые заказы клиентов.

Как вычислять: берем из исходных данных.

6 строка - запланированные MPS-заказы.

Значение: в шестой строке даны MPS-заказы, которые уже были запланированы на предыдущем периоде планирования; результат формирования общего графика производства на предыдущей неделе.

Как вычислять: берем из исходных данных + можем изменить в зависимости от величины замороженного периода.

Замечание: запланированные MPS-заказы могут присутствовать только в области замороженного периода.

7 строка - спрос-нетто.

Значение: эта строка содержит количество изделий, по которому будет оцениваться спрос в дальнейших расчетах.

Как вычислять:

1)      До временного рубежа спроса спрос-нетто = запланированным MPS-заказам

)        Между временным рубежом спроса и временным рубежом планирования спрос-нетто = фактическим заказам

)        После временного рубежа планирования спрос-нетто = max(Прогноз спроса; Фактические заказы)

8 строка - планируемые MPS-заказы.

Значение: в этой строке необходимо сформировать основной график производства в виде MPS-заказов, распределенных по периодам планирования.

Как вычислять: вычисляется в индивидуальном порядке, опираясь на спрос-нетто, фактические заказы и складские запасы.

Замечание: величина MPS-заказа для каждой недели должна быть кратной размеру партии производства изделий (в моем случае партия = 5 штук).

9 строка - запасы на складах.

Значение: нереализованные товары, которые остались на складах.

Как вычислять: первое значение - значение запасов (берем из исходных данных), находится в дополнительной ячейке; далее расчет складских запасов производится по определенной формуле:

)        Во время замороженного периода: складские запасы = складские запасы предыдущего периода + запланированные MPS-заказы текущего периода - фактические заказы текущего периода

)        В остальное время: складские запасы = складские запасы предыдущего периода + планируемые MPS-заказы текущего периода - спрос-нетто текущего периода

Дополнение: ячейка, окрашенная в синий цвет - когда запасов на складах не хватало для покрытия заказов клиентов (т.е. математически они уходили в минус). Если запасов не хватает, необходимо запланировать производство продукции. В моем случае запасов не хватало во время замороженного периода, поэтому они находились в минусе до конца периода, а только потом (на 5 неделе) было запланировано производство продукции. В таком случае на период, следующий за замороженным, необходимо запланировать такое количество выпуска продукции, чтобы она покрыла текущий спрос + долги, которые возникли во время замороженного периода.

10 строка - доступно к обещанию поставки (АТР).

Значение: АТР - неизрасходованная часть запасов изделий на складах предприятия и планируемых объемов производства, которая содержится в общем календарном графике производства для обеспечения предполагаемых заказов клиентов; это то количество изделий, которое менеджер по продажам может обещать к поставке в данном плановом периоде по новым заказам после утверждения основного графика производства.

Как вычислять: расчет АТР производился дискретным методом, т.е. для первого периода ATP = начальные запасы на складах + MPS-заказы текущего периода - фактические заказы по всем периодам до того, в котором планируются MPS-заказы. Для всех других периодов, для которых были запланированы MPS-заказы, то ATP = MPS-заказы текущего периода - фактические заказы на этот и другие периоды до того, в котором снова планируются MPS-заказы. Для тех периодов, в которых запланированные MPS-заказы = 0, ATP = 0.

Дополнение: ячейка, окрашенная в серый цвет - когда не хватает продукции, доступной к обещанию поставки (т.е. АТР математически уходит в минус). Если количество ATP по этому поступлению не обеспечивает заявку, то система будет искать и проверять на наличие положительного ATP ближайшее более ранее поступление, которое затем также будет распределено на эту заявку.

2.3 Укрупненные нормативы для расчета RCCP.


Таблица 4 - Укрупненные нормативы для расчета RCCP

№ п/п

Номер ДСЕ планового состава

Число изделий, в которые входит ДСЕ

Номер изделия

Цех- изг.

Длительность цикла изготовления ДСЕ, нед.

Трудоемкость, н-час.

Опережение, нед.

1

АШР-020

1

К-100-020

С

1

6,3

0

2

ШРМК-025

1

К-100-025

С

1

8,8

0

3

ШРПМ-030

1

К-100-030

С

1

5,2

0

4

К-020

1

К-100-020

О

2

10,5

3

5

К-025

1

К-100-025

О

2

7,1

3

6

К-030

1

К-100-030

О

2

10,6

3

7

С-020

1

К-100-020

З

3

9,3

2

8

С-025

1

К-100-025

З

3

9,3

2

9

С-030

1

К-100-030

З

3

9,3

2

10

КПЗ-020

1

К-100-020

С

3

7,9

1

11

МК-025

1

К-100-025

С

3

2,3

1

12

КПМ-030

1

К-100-030

С

3

6,9

1


столбец - порядковый номер.

столбец - номер ДСЕ, входящего в плановый состав изделия.

столбец - число изделий, в которые входит ДСЕ (имеется в виду число видов изделий).

столбец - номер изделия (всего их 3 вида).

столбец - цех-изготовитель ДСЕ.

столбец - длительность цикла изготовления (сборки) ДСЕ.

столбец - трудоемкость (затраты труда рабочего на изготовление 1 единицы ДСЕ).

столбец - опережение (период, который определяет более ранние сроки начала или окончания работ цехов от окончательного срока выпуска изделий).

Таблица 5 - укрупненные нормативы для расчета RCCP (для изделия К-100-020) с учетом опережения

Параметры плана

Количество выпускаемых изделий по неделям, шт.

ИТОГО

 

1

2

3

4

5

6

7

8

9

10

11

12

13

квартал

MPS-заказы

10

10

4

2

0

0

0

5

15

30

0

0

0

76

Цехи

Требуемые мощности производственных участков по неделям, н-час.

 

С

142

142

56,8

28,4

0

0

0

71

213

426

0

0

0

1079,2

О

21

0

0

0

52,5

157,5

315

0

0

0

 

 

 

798

З

37,2

18,6

0

0

0

46,5

139,5

279

0

0

0

 

 

706,8


Таблица 6 - укрупненные нормативы для расчета RCCP (для изделия К-100-025) с учетом опережения

Параметры плана

Количество выпускаемых изделий по неделям, шт.

ИТОГО

 

1

2

3

4

5

6

7

8

9

10

11

12

13

квартал

MPS-заказы

5

5

10

5

0

15

0

10

0

0

0

0

0

50

Цехи

Требуемые мощности производственных участков по неделям, н-час.

-

С

55,5

55,5

111

55,5

0

166,5

111

0

0

0

0

0

555

О

35,5

0

106,5

0

71

0

0

0

0

0

 

 

 

355

З

93

46,5

0

139,5

0

93

0

0

0

0

0

 

 

465

Таблица 7- укрупненные нормативы для расчета RCCP (для изделия К-100-030) с учетом опережения

Параметры плана

Количество выпускаемых изделий по неделям, шт.

ИТОГО

 

1

2

3

4

5

6

7

8

9

10

11

12

13

квартал

MPS-заказы

10

10

10

10

0

10

0

30

0

20

20

10

0

130

Цехи

Требуемые мощности производственных участков по неделям, н-час.

-

С

121

121

121

121

0

121

0

363

0

242

242

121

0

1573

О

106

0

106

0

318

0

212

212

106

0

 

 

 

1378

З

93

93

0

93

0

279

0

186

186

93

0

 

 

1209


Пояснения к расчету требуемой мощности производственных участок:

Расчеты ведутся по изделиям и по цехам.

Соответственно, для расчета требуемой мощности необходимо взять кол-во планируемых MPS-заказов по каждой неделе, начиная с 1 и закачивая 5 неделей из таблицы 1 для изделия К-100-020 по первому цеху. Затем данное значение умножить на трудоемкость тех деталей, с которыми работает данный цех. Например, рассчитаем требуемую мощность сборочного цеха для изделия К-100-020 для 1-ой недели. Из таблицы 6.1 берется значение планируемых MPS-заказов за первую неделю, это равно 10. Затем данное значение умножается на трудоемкость изделия АШР-020 и КПЗ-020. Таким образом, получаем: 10*(6,3+7,9)=142 н-час.

По аналогии считаем для остальных цехов. Начиная с 6 недели значения MPS-заказов будем брать из “Запланированные MPS-заказы”.

Таблица 8 - укрупненные нормативы для расчета RCCP

№ п/п

Номер изделия

Номера цехов

ИТОГО трудоемкость, н-час.



С

О

З




Опережение по цехам, нед.




 0

3

 1




Трудоемкость производства изделий по цехам, н-час.


1

К-100-020

1079,2

798

706,8

2584

2

К-100-025

555

355

465

1375

3

К-100-030

1573

1378

1209

4160

 

ИТОГО

3207,2

2531

2380,8

 


Пояснения к расчетам:

Для определения трудоемкости по изделиям необходимо скопировать итоговые значения таблиц 5,6,7. Для определения трудоемкости по цехам складываем значения каждого столбца. Значение показателя опережения взято из таблицы 7.

Таблица 9 - Текущая мощность цехов(слева)

№ цеха

Количество работников

Мощность, н-час.

C

6

2904,72

О

5

2420,6

З

5

2420,6

Таблица 10 - Ежеквартальный ФРВ(справа)

Ежеквартальный ФРВ

484,12


Таблица 9 показывает, какова текущая мощность производственных участков (на квартал).

Мощность = количество работников * ежеквартальный фонд рабочего времени.

Ежеквартальный фонд рабочего времени = количество рабочих дней * количество рабочих часов (с учетом потерь рабочего времени).

Построив таблицы 8, 9 и 10 можно выполнить анализ загрузки производственных мощностей.

Для этого необходимо сравнить текущие мощности производственных участков и мощности производственных участков, необходимые для производства количества изделий (из плана), т.е. сравнить строку «ИТОГО» (нижнюю) таблицы 12 и строку «Мощность» таблицы 13.

Сравнив и проанализируем эти строки:

)        Сборочный цех: требуемая трудоемкость = 3207,2. Фактическая трудоемкость = 2904,72.

Требуемая трудоемкость превышает фактическую на 9,5% => так как недостающие мощности не превышают 10%, то недостаток можно восполнить путем привлечения сверхурочных работ. Привлечение новых сотрудников не требуется.

)        Обрабатывающий цех: требуемая трудоемкость = 2531. Фактическая трудоемкость = 2420,6.

Требуемая трудоемкость превышает фактическую на 4,5% => недостающие мощности можно добиться путем привлечения сверхурочных работ. Привлечение новых сотрудников не требуется.

)        Заготовительный цех: требуемая трудоемкость = 2380,8. Фактическая трудоемкость = 2420,6. Фактическая трудоемкость превышает требуемую на 1,65% => корректировки не требуются.

Выводы к главе 2


В лабораторной работе рассматривалось производство шариковых ручек. На первом этапе работы мы рассмотрели состав изделия, составили схему кооперации, в которой были указаны детали для производства, кооперации и закупки. Были описаны процессы производства, определена производственная структура предприятия, необходимые специалисты и оборудование. На основе исходных данных о заказах были построены общие графики производства для трех модификаций изделия. Для этого были выбраны временные рубежи спроса и планирования, определена политика потребления прогнозов. После создания графиков производства был определен плановый состав изделия и построены укрупненные нормативы для расчета нагрузки на цеха и перераспределения нагрузки на мощности.

Глава 3. Планирование производственной программы


Для расчета производственной программы по каждому цеху(участку) необходимо провести разузлование, т.е. посчитать применяемость ДСЕ в изделиях. Применяемость - количество ДСЕ, рассматриваемого наименования, необходимое для сборки изделия. Иными словами применяемость показывает сколько всего нужно деталей для сборки конкретного изделия или узло-комплекта в соответствии с планом выпуска. В таблице ниже проиллюстрирован состав выпускаемого заводом по изделиям.

Синим выделены ДСЕ, которые фигурируют во всех трех моделях ручек - стержень и все его комплектующие.

Таблица 11

№ п/п

Номер ДСЕ

Наименование ДСЕ

Номер изделия

Применяемость, шт.

1

С-1

Стержень

К-100-020

1

2

С-1

Стержень

К-100-025

1

3

С-1

Стержень

К-100-030

1

4

ПК-1

Пластиковый картридж

К-100-020

1

5

ПК-1

Пластиковый картридж

К-100-025

1

6

ПК-1

Пластиковый картридж

К-100-030

1

7

НС-1

Наконечник стержня

К-100-020

1

8

НС-1

Наконечник стержня

К-100-025

1

9

НС-1

Наконечник стержня

К-100-030

1

10

Ш-1

Шарик

К-100-020

1

11

Ш-1

Шарик

К-100-025

1

12

Ш-1

Шарик

К-100-030

1

13

Ч-1

Чернила синего цвета

К-100-020

1

14

Ч-1

Чернила синего цвета

К-100-025

1

15

Ч-1

Чернила синего цвета

К-100-030

1

16

К-100-020

Автоматическая шариковая ручка

К-100-020

1

17

К-020

Корпус

К-100-020

1

18

КПЗ-020

Клип-защелка

К-100-020

1

19

ШК-020

Шестигранный корпус

К-100-020

1

20

НК-100

Наконечник корпуса

К-100-020

1

21

РМ-1

Резиновая манжета

К-100-020

1

22

КП-020

Клип

К-100-020

1

23

ПР-020

Пружина

К-100-020

1

24

К-100-025

Шариковая ручка с металлическим колпачком

К-100-025

1

25

К-025

Корпус

К-100-025

1

26

МК-025

Металлический колпачок

К-100-025

1

27

ШК-025

Шестигранный корпус

К-100-025

1

28

НК-025

Наконечник корпуса

К-100-025

1

29

РМ-1

Резиновая манжета

К-100-025

1

30

КП-025

Клип

К-100-025

1

31

КЧ-025

К-100-025

1

32

К-100-030

Шариковая ручка с поворотным механизмом

К-100-030

1

33

К-030

Корпус

К-100-030

1

34

КПМ-030

Клип с поворотным механизмом

К-100-030

1

35

ШК-030

Шестигранный корпус

К-100-030

1

36

НК-030

Наконечник корпуса

К-100-030

1

37

РМ-1

Резиновая манжета

К-100-030

1

38

КП-030

Клип

К-100-030

1

39

ПМ-030

Поворотный механизм

К-100-030

1

Для расчета плана производство необходимо рассмотреть структуру ДСЕ каждого изделия и вычислить длительность изготовления в неделях. Рассмотрим каждое изделие.

На рис.9 изображен плановый состав изделия К-100-020.

Рис.9. Плановый состав изделия К-100-020

На рис.10 изображен плановый состав изделия К-100-025.

Рис.10. Плановый состав изделия К-100-025

На рис.12 изображен плановый состав изделия K-100-030

Рис.12. Плановый состав изделия К-100-030

В таблице 10 приведены расчеты нормы расхода материалов на ДСЕ по изделиям.

3.1 Норма расходов материалов на изделие


Таблица 12

№ п/п

Номер ДСЕ

Номенклатурный номер материала

Наименование материала

Номер изделия

Единица измерения.

Норма расхода материала на изделие

1

ПК-100

П-1

Полипропилен

К-100-020, К-100-025, К-100-030

гр

0,8

2

НС-1

Л-1

Латунь

К-100-020, К-100-025, К-100-030

гр

1

3

Ч-100

Г-1

Глицерин

К-100-020, К-100-025, К-100-030

мл

0,4

4

Ф-1

Фуксин

К-100-020, К-100-025, К-100-030

мл

0,8

5

Э-1

Этанол

К-100-020, К-100-025, К-100-030

мл

0,9

6

ШК-020

П-1

Полипропилен

К-100-020

гр

3

8

КП-020

П-1

Полипропилен

К-100-020

гр

2,8

9

ПР-020

Л-1

Латунь

К-100-020

гр

0,8

10

ШК-025

П-1

Полипропилен

К-100-025

гр

2,5

11

НК-025

Л-1

Латунь

К-100-025

гр

1,5

12

КП-025

П-1

Полипропилен

К-100-025

гр

2,9

13

КЧ-025

Л-1

Латунь

К-100-025

гр

4

14

ШК-030

П-1

Полипропилен

К-100-030

гр

2,6

15

НК-030

Л-1

Латунь

К-100-030

гр

1,7

16

КПМ-030

П-1

Полипропилен

К-100-030

гр

3

17

ПМ-030

Л-1

Латунь

К-100-030

гр

1,3

18

К-020

РМ-1

Резиновая манжета

К-100-020, К-100-025, К-100-030

гр

1

19

С-1

Ш-1

Шарик

К-100-020, К-100-025, К-100-030

гр

1


Из таблицы мы можем заметить, что материалы и их нормы расхода для производства деталей стержня дублируются во всех изделиях.

3.2 Цеховые циклы и опережение выпуска для каждого ДСЕ


В таблице 8 приведен расчет цеховых циклов для каждой ДСЕ и каждого цеха и опережения выпуска этой ДСЕ из цеха. Размер партии запуска принят равной произведению партии выпуска изделий на применяемость данной ДСЕ в изделии. При расчете мы не используем детали, которые закупаются отдельно: резиновая манжета, шарик для стержня.

Таблица 13.

№ п/п

Номер ДСЕ

Наименование ДСЕ

Номер изделия

Цех- изг.

Трудоемкость, н-час. ДСЕ,

Размер партии запуска, шт.

Длительность цикла изготовления, дней

Опережение выпуска, нед.

1

С-1

Стержень

К-100-020

С3

5,3

20

11,15

1

2

С-1

Стержень

К-100-025

С3

5,3

10

11,15

1

3

С-1

Стержень

К-100-030

С3

5,3

20

11,15

1

4

ПК-1

Пластиковый картридж

К-100-020

З1

3,8

20

8,03

3

5

ПК-1

Пластиковый картридж

К-100-025

З1

3,8

10

8,03

3

6

ПК-1

Пластиковый картридж

К-100-030

З1

3,8

20

8,03

3

7

НC-1

Наконечник стержня

К-100-020

З1

3,2

20

6,78

3

8

НC-1

Наконечник стержня

К-100-025

З1

3,2

10

6,78

3

9

НC-1

Наконечник стержня

К-100-030

З1

3,2

20

6,76

3

10

Ч-1

Чернила синего цвета

К-100-020

З2

2,3

20

4,90

3

11

Ч-1

Чернила синего цвета

К-100-025

З2

2,3

10

4,90

3

12

Ч-1

Чернила синего цвета

К-100-030

З2

2,3

20

4,90

3

13

К-100-020

Автоматическая шариковая ручка

К-100-020

С1

6,3

20

5,35

0

14

К-020

Корпус

К-100-020

С2

4,1

20

3,60

1

15

КПЗ-020

Клип-защелка

К-100-020

С3

7,9

20

6,70

1

16

ШК-020

Шестигранный корпус

К-100-020

О1

5,2

20

4,43

2

17

НК-100

Наконечник корпуса

К-100-020

О2

5,3

20

4,53

2

КП-020

Клип

К-100-020

О1

6,9

20

5,85

2

19

ПР-020

Пружина

К-100-020

З1

3,9

20

3,36

2

20

К-100-025

Шариковая ручка с металлическим колпачком

К-100-025

С1

8,8

10

3,77

0

21

К-025

Корпус

К-100-025

С2

3,8

10

1,76

1

22

МК-025

Металлический колпачок

К-100-025

С3

2,3

10

1,07

1

23

ШК-025

Шестигранный корпус

К-100-025

О1

3,2

10

1,43

1

24

НК-025

Наконечник корпуса

К-100-025

О2

3,9

10

1,74

1

25

КП-025

Клип

К-100-025

О1

3,4

10

1,51

1

26

КЧ-025

Колпачок

К-100-025

З1

7,9

10

3,40

1

27

К-100-030

Шариковая ручка с поворотным механизмом

К-100-030

С1

5,2

20

4,44

0

28

К-030

Корпус

К-100-030

С2

5,3

20

4,60

1

29

КПМ-030

Клип с поворотным механизмом

К-100-030

С3

6,9

20

5,86

1

30

ШК-030

Шестигранный корпус

К-100-030

О1

3,9

20

3,35

2

31

НК-030

Наконечник корпуса

К-100-030

О2

3,4

20

2,95

2

32

КП-030

Клип

К-100-030

О1

3,8

20

3,26

2

33

ПМ-030

Поворотный механизм

К-100-030

З1

2,3

20

2,03

2


Пояснения к расчетам для таблицы 13:

В рамках учебной модели приведенная трудоемкость была сфантазирована. Размер партии выпуска рассчитывался на 2 недели горизонта планирования по следующему алгоритму: Применяемость*Планируемые MPS-заказы .

Разберем пример для ДСЕ С-1 для изделия К-100-020:

По таблице 1 мы определяем объем планируемых MPS-заказов на две неделе для данного изделия: 10+10=20.Отсюда можешь рассчитать

Размер партии выпуска = Применяемость*Планируемые MPS-заказы= 20*1 = 20

Для С-1 изделия К-100-025 рассчитываем по аналогии и получаем

Размер партии выпуска = (5+5)*1 = 10

Расчет длительности изготовления в днях: (Трудоемкость ДСЕ*Размер партии выпуска)/24 + Коэффициент межоперационного пролеживания (дней) + Время межцеховой передачи из цеха(дней). Скобку делим на 24, так как трудоемкость приведена в часах. Переводим в дни. В сутках 24 часа.

Расчет опережения. Для расчета необходимо привести схему состава изделия(Рис.13). Рассмотрим опережение на примере изделия К-100-020. Сбор самой ручки осуществляется на последней недели цикла производства, тем самым получаем опережение = 0. Опережение по корпусу, стержню и клипу получаем равным длительности сборки ручки, то есть 7 дней. Опережение по деталям получаем складывая длительность изготовления ДСЕ + опережение ДСЕ. Например, для опережение шестигранного корпуса = цикл сборки корпуса + опережение корпуса = 7 + 7 =14 дней. По аналогии рассчитываем опережение для остальных деталей.

Рис.13 «Состав изделия К-100-020 для расчета опережения»

3.3 MRP-заказы в размере общих потребностей


В таблице 10 приведен расчет MRP-заказов для каждой ДСЕ и каждого цеха на две недели горизонта планирования в размере общих потребностей.

Таблица14

Номер цеха

Номер ДСЕ

Планируемые MPS-заказы по неделям в размере общих потребностей, шт



-III

-II

-I

I

II

С3

С-1

 


25

24

24

З1

ПК-1

25

25

24

17

0

З1

НС-1

25

25

24

17

0

З2

Ч-1

25

25

24

17

0

С1

АШР-020

 

 

 

10

10

С2

К-020

 

 

10

10

4

С3

КПЗ-020

 

 

10

10

4

О1

ШК-020

 

10

10

4

2

О2

НК-100

 

10

10

4

2

О1

КП-020

 

10

10

4

2

З1

ПР-020

 

10

10

4

2

С1

ШРМК-025

 

 

 

5

5

С2

К-025

 

 

5

5

10

С3

МК-025

 

 

5

5

10

О1

ШК-025

 

5

5

10

0

О2

НК-025

 

5

5

10

0

О1

КП-025

 

5

5

10

0

З1

КЧ-025

 

5

5

10

0

С1

ШРПМ-100-030

 

 

 

10

10

С2

К-030

 

 

10

10

10

С3

КПМ-030

 

 

10

10

10

О1

ШК-030

 

10

10

10

10

О2

НК-030

 

10

10

10

10

О1

КП-030

 

10

10

10

10

З1

ПМ-030

 

10

10

10

10


Пояснения к расчетам:

Для расчета необходимо взять данные опережения из таблицы 14 по каждой детали. Например, для детали С-1 опережение равно 1 недели. Следовательно, смотрим на колонку “I” и от нее откладываем одну неделю влево. Доходим до колонки “-I” и сюда вписываем значения “Планируемые MPS-заказы” 1-ой недели по 3 изделиям из таблиц 6.1, 6.2., 6.3. В данном случае мы рассчитываем по 3 изделиям, так как стержень одной модели фигурирует во всех трех видах ручек. Таким образом, получаем Планируемые MPS-заказы в размере общих потребностей для детали С-1: 10+5+10 = 25. Далее для следующей колонки “I” мы возьмем значения Планируемые MPS-заказы” 2-ой недели по 3 изделиям. Для колонки II - возьмем 3 неделю. Обратим внимание на то, что Планируемые MPS-заказы мы брали по 3 изделиям по той причине, что стержень одной модели содержится во всех трех изделиях.

Если мы будем вести расчет по тем ДСЕ, которые фигурируют только в одной модели ручки, то Планируемые MPS-заказы мы будем брать из таблице того изделия, куда входит данное ДСЕ.

 

3.4 MRP-заказы для каждого ДСЕ в размере чистых потребностей с учетом дефицита


В таблице 15 приведен расчет MRP-заказов для каждой ДСЕ и каждого цеха на две недели горизонта планирования в размере чистых потребностей с учетом дефицита. Размер запасов был задан самостоятельно и был согласован с преподавателем.

Таблица15

Номер цеха

Номер ДСЕ

Планируемые MPS-заказы по неделям в размере общих потребностей с учетом дефицита, шт

Запасы на складе и межоперационном заделе, шт.

Планируемые MPS-заказы по неделям в размере чистых потребностей с учетом дефицита, шт



I

II

I

II

С3

С-1

24

17

5

19

12

З1

ПК-1

17

0

5

12

0

З1

ПК-1

17

0

5

12

0

З1

ПК-1

17

0

5

12

0

З1

НC-1

17

0

5

12

0

З1

НC-1

17

0

5

12

0

З1

НC-1

17

0

5

12

0

З2

Ч-1

17

0

5

12

0

З2

Ч-1

17

0

5

12

0

З2

Ч-1

17

0

5

12

0

С1

К-100-020

10

10

2

8

8

С2

К-020

10

4

2

8

2

С3

КПЗ-020

10

4

2

8

2

О1

ШК-020

4

2

2

2

0

О2

НК-100

4

2

2

2

0

О1

КП-020

4

2

2

2

0

З1

ПР-020

4

2

2

2

0

С1

К-100-025

5

5

3

2

2

С2

К-025

5

10

4

1

6

С3

МК-025

5

10

4

1

6

О1

ШК-025

5

10

3

2

7

О2

НК-025

5

10

3

2

7

О1

КП-025

5

10

3

2

7

З1

КЧ-025

5

10

3

2

7

С1

К-100-030

10

10

4

6

6

С2

К-030

10

10

4

6

6

С3

КПВ-030

10

10

4

6

6

О1

ШК-030

10

10

4

6

6

О2

НК-030

10

10

4

6

6

О1

КПМ-030

10

10

4

6

6

З1

ПМ-030

10

10

4

6

6


Пояснения к расчетам: для расчета Планируемых MPS-заказов по неделям в размере чистых потребностей с учетом дефицита мы возьмем данные из первых двух колонок(планируемые MPS-заказы по неделям в размере общих потребностей с учетом дефицита), данные которых в свою очередь мы взяли из таблицы 14, и вычтем из них запасы.

3.4 MRP-заказов для каждого номенклатурного номера материала и покупных изделий в размере общих потребностей


В таблице 16 приведен расчёт MRP-заказов для каждого номенклатурного номера материала и покупных изделий на две недели горизонта планирования в размере общих потребностей.

Таблица 16

Номенклатурный номер материала

Номер изделия

Единица измерения

Планируемые MPS-заказы по неделям в размере общих потребностей




-III

-II

-I

I

II

П-1

K-100-020

гр

20

78

77,2

36,8

11,6

П-1

K-100-025

гр

20

78

46,2

67,6

0

П-1

K-100-030

гр

20

76

75,2

69,6

56

Л-1

K-100-020

гр

25

48

47

26,2

4,6

Л-1

K-100-025

гр

25

52,5

51,5

72

0

Л-1

K-100-030

гр

25

55

54

47

30

Г-1

K-100-020

мл

10

10

9,6

6,8

0

Г-1

K-100-025

мл

10

10

9,6

6,8

0

Г-1

K-100-030

мл

10

10

9,6

6,8

0

Ф-1

K-100-020

мл

20

20

19,2

13,6

0

Ф-1

K-100-025

мл

20

20

19,2

13,6

0

Ф-1

K-100-025

мл

20

20

19,2

13,6

0

Э-1

K-100-020

мл

22,5

22,5

21,6

15,3

0

Э-1

K-100-025

мл

22,5

22,5

21,6

15,3

0

Э-1

K-100-030

мл

22,5

22,5

21,6

15,3

РМ-1

К-100-020, К-100-025, К-100-030

гр

0

0

25

25

24

Ш-1

К-100-020, К-100-025, К-100-030

гр

0

0

75

72

72


Пояснения к расчетам: Планируемые MPS-заказы по неделям в размере общих потребностей = Планируемые MPS-заказы по неделям в размере общих потребностей(табл.10) *Норма расхода материала на изделие(табл.8)

3.5 MRP-заказы для каждого номенклатурного номера материала и покупных изделий в размере чистых потребностей с учетом дефицита


В таблице 17 рассчитываются MRP-заказы для каждого номенклатурного номера материала и покупных изделий в размере чистых потребностей с учетом дефицита. Размеры запасов были заданы самостоятельно и согласованы с преподавателем.

Таблица 17

Номенклатурный номер материала

Номер изделия

Единица измерения

Планируемые MPS-заказы по неделям в размере общих потребностей с учетом дефицита

Запасы на складе

Планируемые MPS-заказы по неделям в размере чистых потребностей с учетом дефицита




I

II

-I

I

II

П-1

K-100-020

гр

36,8

11,6

15,6

21,2

0

П-1

K-100-025

гр

40,6

54

20,2

20,4

37,8

П-1

K-100-030

гр

69,6

56

26,4

43,2

33,6

Л-1

K-100-020

гр

26,2

4,6

9,6

16,6

0

Л-1

K-100-025

гр

44,5

55

21,5

23

38,5

Л-1

K-100-030

гр

47

30

17

47

18

Г-1

K-100-020

мл

6,8

0

2

4,8

0

Г-1

K-100-025

мл

6,8

0

2

4,8

0

Г-1

K-100-030

мл

6,8

0

2

4,8

0

Ф-1

K-100-020

мл

13,6

0

4

9,6

0

Ф-1

K-100-025

мл

13,6

0

4

9,6

0

Ф-1

K-100-025

мл

13,6

0

4

9,6

0

Э-1

K-100-020

мл

15,3

0

4,5

10,8

0

Э-1

K-100-025

мл

15,3

0

4,5

10,8

0

Э-1

K-100-030

мл

15,3

0

4,5

10,8

0

РМ-1

К-100-020, К-100-025, К-100-030

гр

25

24

10

15

14

Ш-1

К-100-020, К-100-025, К-100-030

гр

72

72

15

57

57


Пояснения к расчетам для таблицы 17:

1)      Планируемые MPS-заказы по неделям в размере общих потребностей с учетом дефицита = Планируемые MPS-заказы по неделям в размере общих потребностей с учетом дефицита(Таблица 11) * Норма расхода материала на изделие(Таблица 8)

)        Запасы = Запасы(Таблица 11) * Норма расхода материала на изделие

)        Планируемые MPS-заказы по неделям в размере чистых потребностей с учетом дефицита = Планируемые MPS-заказы по неделям в размере общих потребностей с учетом дефицита - Запасы

3.7 Расчёт потребностей в трудовых ресурсах


В таблице 18 приведен расчёт потребностей в трудовых ресурсах (CRP) по видам работ каждого цеха на две недели.

Таблица 18

Параметры плана

ИТОГО

 

Неделя

1

2

За 2 недели

Вид работы

Цехи

Требуемые мощности производственных участков по неделям, н-час.

1759,55

Финальная сборка

С1

99,2

99,2

198,4

Агрегатная сборка

С2

68,4

62,8

131,2

Узловая сборка

С3

409

472,55

881,55

Литьевая заготовка

З1

289,4

69,1

358,5

Заготовление чернил

З2

82,8

0

82,8

Механическая обработка

О1

83,6

92,4

176

Покраска

О2

38,8

47,7

86,5

Таблица 19

2-недельный ФРВ на 1 работника

78,4


Таблица 20

№ цеха

Количество работников

Мощность, н-час.

С1

3

235,2

С2

2

156,8

С3

11

862,4

З1

5

392

З2

1

78,4

О1

2

156,8

О2

1

78,4


Таблица 20 показывает, какова текущая мощность производственных участков (на 2 недели).

Мощность = количество работников * 2-недельный фонд рабочего времени.

-недельный фонд рабочего времени = количество рабочих дней * количество рабочих часов (с учетом потерь рабочего времени).

Построив таблицы 18, 19 и 20 можно выполнить анализ загрузки производственных мощностей.

Для этого необходимо сравнить текущие мощности производственных участков и мощности производственных участков, необходимые для производства количества изделий (из плана), т.е. сравнить строку «ИТОГО» (нижнюю) таблицы 18 и строку «Мощность» таблицы 20.

Сравнив и проанализируем эти строки:

)        Цех финальной сборки(С-1): требуемая производственная мощность(н-час) = 198,4. Фактическая мощность(н-час) = 235,2.

Фактическая трудоемкость превышает требуемую на 16,5%

)        Цех агрегатной сборки(С-2): требуемая трудоемкость = 131,2. Фактическая трудоемкость = 156,8. Требуемая трудоемкость превышает фактическую на 16,3%

)        Цех узловой сборки(С-3): требуемая трудоемкость = 881,55. Фактическая трудоемкость = 862,4. Требуемая трудоемкость превышает фактическую на 2,1% => недостающую мощность можно восполнить путем привлечения сверхурочных работ. Привлечение новых сотрудников не требуется.

)        Цех механической обработки(О-1): требуемая трудоемкость = 176. Фактическая трудоемкость = 156,8. Требуемая трудоемкость превышает фактическую на 12,1% => недостающие мощности можно добиться путем привлечения сверхурочных работ. Привлечение новых сотрудников не требуется.

)        Покрасочный цех(О-2): требуемая трудоемкость = 86,5. Фактическая трудоемкость = 78,4. Требуемая трудоемкость превышает фактическую на 16,3% => недостающие мощности можно добиться путем привлечения сверхурочных работ. Привлечение новых сотрудников не требуется.

)        Литьевой цех(З-1): требуемая трудоемкость = 358,5. Фактическая трудоемкость = 392. Фактическая трудоемкость превышает требуемую на 9,5%

)        Химический цех(З-2): требуемая трудоемкость = 358,5. Фактическая трудоемкость = 392. Фактическая трудоемкость превышает требуемую на 9,5%.

В тех случаях, где фактическая мощность превышала требуемую мощность, можно ввести следующие меры:

)        Сократить рабочий день

)        Пересмотреть план и производить больше деталей

)        Ввести сдельно-премиальную оплату труда

Выводы к главе 3


В данной работе мы изучили сферу производства шариковых ручек. Описали состав 3 моделей шариковых ручек. Научились выбирать временной рубеж спроса, временной рубеж планирования, определять замороженный период. Сформулировали и описали политику потребления прогноза. Построили общий график производства (главный календарный план) по каждому изделию. Далее проанализировали плановый состав изделий и составили таблицу укрупненных нормативов(RCCP). Рассчитали потребность в трудовых ресурсах (RCCP) по профилю ресурсов на горизонт планирования. Осуществили разузлование, произвести расчеты норм расхода материалов на изделия. Произвели расчет цеховых циклов для каждой ДСЕ и каждого цеха и опережения выпуска. Рассчитали MRP-заказы для каждой ДСЕ и каждого цеха на две недели горизонта планирования в размере общих потребностей. Рассчитали MRP-заказы для каждой ДСЕ и каждого цеха на две недели горизонта планирования в размере чистых потребностей с учетом дефицита. Рассчитали MRP-заказы для каждого номенклатурного номера материала и покупных изделий на две недели горизонта планирования в размере общих потребностей. Рассчитали MRP-заказы для каждого номенклатурного номера материала и покупных изделий в размере чистых потребностей с учетом дефицита. Рассчитали потребность в трудовых ресурсах (CRP) по видам работ каждого цеха на две недели и выдвинули идеи по разрешению противоречий в потребностях трудовых ресурсов.

Приложение 1

Исходные данные для расчета общего графика производства (MPS)

Таблица 1- Прогноз спроса

№ п/п

Номера изделий

Выпуск изделий по неделям квартала



I

II

III

IV

V

VI

VII

IIХ

IX

X

XI

XII

1

К- 100-020

10

10

18

30

-

-

10

5

15

20

10

-

2

К- 100-025

-

-

28

5

5

5

5

5

5

-

-

-

3

К- 100-030

10

20

18

20

10

15

10

20

10

20

20

10


Таблица 2 - Заказы на продажу подтвержденные

№ п/п

Номера изделий

Выпуск изделий по неделям квартала



I

II

III

IV

V

VI

VII

IIХ

IX

X

XI

XII

1

К- 100-020

12

4

3

-

-

-

-

-

-

-

-

2

К- 100-025

-

1

10

6

8

-

-

-

-

-

-

-

3

К- 100-030

12

12

5

-

-

10

-

-

-

-

-

-


Таблица 3 - Заказы на продажу зарезервированные

№ п/п

Номера изделий

Выпуск изделий по неделям квартала



I

II

III

IV

V

VI

VII

IIХ

IX

X

XI

XII

1

К- 100-020

1

1

-

3

-

-

-

1

5

-

-

-

2

К- 100-025

-

-

8

2

2

2

-

-

-

-

-

-

3

К- 100-030

-

-

-

2

5

5

2

1

-

-

-

-


Таблица 4 - Заказы на продажу внеплановые

№ п/п

Номера изделий

Выпуск изделий по неделям квартала



I

II

III

IV

V

VI

VII

IIХ

IX

X

XI

XII

1

К- 100-020

1

-

-

1

-

3

-

-

-

-

-

-

2

К- 100-025

-

-

1

-

-

-

-

-

-

-

-

-

3

К- 100-030

-

-

-

-

-

-

-

-

-

-

-

-



Таблица 5 - Запасы изделий на складе на 1 января и запланированные MPS-заказы

№ п/п

Номера изделий

Запасы, шт.

Запланированные MPS-заказы по неделям, шт




I

II

III

IV

1

К- 100-020

3

10

10

3

2

2

К-100-025

2

1

1

10


3

К-100-030

10

10

10

10

10


Похожие работы на - Информационные системы управления предприятием

 

Не нашли материал для своей работы?
Поможем написать уникальную работу
Без плагиата!
Без нейросетей!