Анализ и оптимизация затрат на качество на основе процессного подхода

  • Вид работы:
    Дипломная (ВКР)
  • Предмет:
    Менеджмент
  • Язык:
    Русский
    ,
    Формат файла:
    MS Word
    2,08 Мб
  • Опубликовано:
    2014-12-02
Вы можете узнать стоимость помощи в написании студенческой работы.
Помощь в написании работы, которую точно примут!

Анализ и оптимизация затрат на качество на основе процессного подхода

Министерство образования и науки Российской Федерации

Федеральное государственное бюджетное образовательное учреждение

высшего профессионального образования

"Кубанский государственный университет"

(ФГБОУ ВПО "КубГУ")

Кафедра мировой экономики и менеджмента





Выпускная квалификационная работа

Анализ и оптимизация затрат на качество на основе процессного подхода

Работу выполнила

В.В. Жукова

Научный руководитель

д-р экон. наук, профессор

Ж.Д. Дармилова

Нормоконтролер

Преподаватель

В.А.Татаринцев


Краснодар 2014

Содержание

Введение

. Концептуальные подходы к управлению затратами на качество и их учету

.1 Сущность и классификация затрат на качество

.2 Методы анализа затрат на качество продукции

.3 Классификация инструментов управления качеством

. Исследование системы управления качеством в ООО "ЛУКОЙЛ-Югнефтепродукт"

.1 Характеристика и организационная структура компании

.2 Динамика развития компании

.3 Управление качеством в лаборатории Юровской нефтебазы и затраты связанные с его обеспечением

. Оптимизация затрат на качество в Юровской нефтебазе ООО "ЛУКОЙЛ-Югнефтепродукт"

.1 Организационно-технические мероприятия по уменьшению потерь нефтепродуктов при хранении в резервуарах

.2 Направления сокращения затрат на качество

.3 Экономический эффект от предложенных организационно-технических мероприятий

Заключение

Список использованных источников

Приложение

управление затраты качество нефтепродукт

Введение

Нефтегазовая отрасль является лидирующей отраслью в России. Развитие данной отрасли играет большую роль для экономики страны, в связи с определяющим воздействием энергетических ресурсов на производственные мощности предприятий и уровень жизни населения. На сегодняшний день объем потребляемых ресурсов значительно увеличился, что неизбежно повлекло увеличение затрат на производство и хранение нефти и нефтепродуктов, уменьшение запасов природных ресурсов на территории Российской Федерации и ухудшение экологии окружающей среды из-за выбросов паров в атмосферу. В условиях современной рыночной экономики компании стремятся к повышению качества для улучшения конкурентоспособности, увеличению рынка сбыта и сокращению невосполнимых потерь нефтепродуктов при минимальных затратах на организационно-технические мероприятия.

Успехом нефтяной компании в системе нефтепродуктообеспечения потребителей в большей степени зависит от высокого качества продукции и от выбора оптимальных методов управления затратами по сохранности нефтепродуктов в резервуарах. Базовой стратегией нефтегазовой компании ООО "ЛУКОЙЛ-Югнефтепродукт" при хранении и реализации нефтепродуктов является занятие лидирующего положения по низким затратам, среди нефтегазовых компаний представленных в Краснодарском крае. Этим и обусловлена актуальность дипломной работы.

Целью дипломной работы является разработка организационно-технических мероприятий по сокращению затрат в системе нефтепродуктообеспечения при хранении нефтепродуктов в резервуарах Юровской нефтебазы компании ООО "ЛУКОЙЛ-Югнефтепродукт" и получение экономического эффекта от проводимых мероприятий.

Для достижения поставленной цели, необходимо решить ряд следующих задач:

-  обработать научный материал и исследовать особенности методов и инструментария управления затратами на качество в компании

-       ООО "ЛУКОЙЛ-Югнефтепродукт";

-       исследовать применяемые системы управления качеством нефтепродуктов;

-       оценить динамику финансово-экономических показателей компании ООО "ЛУКОЙЛ-Югнефтепродукт" за период с 01.01.2011 г. по 31.12.2013 г.;

-       разработать организационно-технические мероприятия по снижению затрат от потерь нефтепродуктов при хранении в резервуарах Юровской нефтебазы;

-       рассчитать экономический эффект от проведения предложенных мероприятий.

Предметом исследований являются проблемы оптимизации затрат на качество при хранении в резервуарах с целью расширения рынка сбыта и повышения конкурентоспособности Юровской нефтебазы и компании в целом.

Объектом исследования является Юровская нефтебаза нефтегазовой компании ООО "ЛУКОЙЛ-Югнефтепродукт", основными видами деятельностью являются нефтепродуктообеспечение, розничная и мелкооптовая реализация нефтепродуктов.

Теоретической и методической основой дипломной работы являются научные труды зарубежных и отечественных специалистов и ученых по управлению качеством на предприятиях, теории учета затрат, анализу бизнес-процессов компаний. Можно выделить отечественных ученых, занимающиеся изучением проблем оптимизации затрат на качество, таких как Федосова Т.В., Сальников В.А., Пономарев С.В., Круглов М.Г. и др., а также зарубежных - Дж. Рассел, Дж. Кампанелла, А. Ваймерскирх и др. В качестве информационных источников были использованы годовые отчеты и информационные материалы ООО "ЛУКОЙЛ-Югнефтепродукт" и других компаний.

В работе использованы методы анализа литературы, сравнение и обобщение отечественного и зарубежного опыта, интервьюирование, экспертных оценок и сравнительного анализа.

Теоретическая и практическая значимость исследования заключается в выявлении мест нерационального использования финансовых ресурсов при сохранности и реализации продукции, а также в разработке мероприятий по оптимизации затрат на качество и сокращению потерь от испарения нефтепродуктов. Практическая значимость дипломной работы состоит в том, чтобы предложения, выводы и оценка проектных затрат в системе нефтеобеспечения и реализации, были направлены на повышение качества продукции, конкурентоспособности и расширению рынка сбыта нефтегазовой компании.

Структура работы обусловлена целью, задачами и предметом исследования. Работа включает введение, три главы, заключение и список использованных источников и литературы. Во введении обоснована актуальность исследуемой темы, определены цель и задачи дипломной работы.

В первой главе рассматриваются методы и инструменты управления затратами на качество продукции.

Во второй главе отражены используемые системы управления качеством продукции в ООО "ЛУКОЙЛ-Югнефтепродукт".

Третья глава посвящена направлению снижения затрат на качество при реализации предложенных мероприятий.

1. Концептуальные подходы к управлению затратами на качество и их учету

.1 Сущность и классификация затрат на качество

Для обеспечения и поддержания высокого уровня качества предприятие несет затраты на всех этапах жизненного цикла продукта.

Затраты - размер ресурсов (для упрощения измеренный в денежной форме), использованных в процессе хозяйственной деятельности за определенный временной этап [19].

Под затратами на качество следует понимать все затраты, связанные с исследованиями рынка, разработкой опытных образцов, производством, внутренним и внешним обслуживанием продукции (услуг), связанных с удовлетворением установленных и предполагаемых требований потребителей [5; 6].

Конкурентоспособность предприятия, независимо от размеров и форм собственности, зависит от качества выпускаемой продукции и сопоставимости ее цены с заданным качеством, то есть от того, в какой степени предприятие удовлетворяет потребности потребителя. Формула конкурентоспособности организации заключается в выборе производить продукцию более высокого качества, но по той же цене как у конкурента, или такого же качества, но по более низкой цене, чем у конкурента. Поэтому качество продукции (работ, услуг) является главной целью действующего хозяйственного механизма предприятия и основным орудием борьбы с конкурентом. Для того, чтобы достичь поставленной цели необходимо правильно установить и классифицировать затраты на качество, а также определить состав и требования к организации учета, анализа и их оценки. Бухгалтерский учет затрат на качество не должен ограничиваться простым отражением только их величины. Он должен активно влиять на затраты на качество, путем регулирования хозяйственной деятельности, проведения экономического анализа, предупреждения возникновения несоответствий и сбоев в производстве и реализации продукции (работ, услуг) [7; 9; 29]. Мы полагаем, что бухгалтерский учет и экономический анализ затрат на качество должны стать важным звеном в цепи обратной связи, обеспечивающей систему управления достоверной финансовой информацией для принятия решений.

Существует большое множество классификаций затрат на качество, некоторые из них:

-  классификация Кросби;

-       классификация Джурана-Фейгенбаума, которая вошла в британский стандарт (BS 6143 - 1992);

-       классификация бухгалтерского и управленческого учетов;

-       классификация общего вида - совокупность всех видов классификаций;

-  классификация, разработанная и принятая за основу самой организацией и т.д.

Рассмотрим более подробно некоторые из перечисленных классификаций.

Кросби делит все затраты на две группы:

-  затраты на соответствие - затраты, которые должно нести предприятие, чтобы сделать все правильно с первого раза;

-       затраты на несоответствие - затраты, которые приходится нести предприятию из-за того, что не все получается сделать правильно с первого раза.

Классификация, которую разработали Дж. Джуран и А. Фейгенбаум отличается от классификации Ф. Кросби, она являет собой более полное разделение затрат на классы и дополнены еще четырьмя группами показателей, что в свою очередь составляет сумму всех затрат на качество (рисунок 1) [30].

Помимо затрат на соответствие и несоответствие, рассматриваются следующие категории:

-  затраты на предупредительные мероприятия - затраты, позволяющие предупредить возникновение дефектной продукции и снизить риск ее несоответствия;

-  затраты на контроль - включают в себя все затраты, связанные со стоимостью любого из видов контроля качества на всех стадиях жизненного цикла продукции, а также для оценки достигнутого уровня качества установленным требованиям;

-       внешние потери или затраты на внешние дефекты - издержки, которые приходится нести производителю, после реализации продукции, в связи с обнаружением скрытых или явных дефектов потребителем, например, замена или ремонт товара;

-       внутренние потери или затраты на внутренние дефекты - издержки, понесенные внутри организации, до реализации продукции, при обнаружении дефектов и выявлении несоответствий установленным требованиям запланированного уровня качества, например, издержки на переделку, утилизацию, повторный контроль, испытания и т.д.

Рисунок 1 - Сумма всех затрат на качество [30]

Прежде чем классифицировать затраты на качество в бухгалтерском и управленческом учете, хотелось бы отметить несколько особенностей систем учета затрат. Основная особенность управленческого учета заключается в предоставлении информации высшим руководителям организации, в то время как бухгалтерский учет дает возможность использовать информацию внешним и внутренним пользователям [10]. Грамотно и хорошо отлаженная система управленческого учета позволяет достаточно точно ответить на вопросы, какой из видов выпускаемой продукции или какое направление в бизнесе приносит больше доходов в сравнении с другими, и, какие затраты несет компания. Бухгалтерский учет в свою очередь отвечает за составление финансовых отчетов, наиболее выгодное и оптимальное распределение денежных средств. Более подробная характеристика управленческого и бухгалтерского учетов приведены в таблице 1.

Таблица 1 - Характеристика управленческого и бухгалтерского учетов (составлено автором)

Управленческий учет

Бухгалтерский учет

Цели учета

Формирование достоверной и полной информации для высшего руководства и структурных подразделений

Формирование достоверной и полной информации при составлении финансовых отчетов, для внутренних и внешних пользователей

Пользователи информации

Внутренние пользователи

В основном внешние пользователи

Обязательность ведения

Не обязателен, ведется по усмотрению высшего руководства

Обязателен

Объекты учета и отчетности

Центры ответственности, структурные подразделения

Вся организация

Способы учета

Использование методов количественных оценок, применение элементов метода б/у необязательно

Использование элементов метода бухгалтерского учета обязательно

Правила ведения учета

Устанавливает организация

Применение общепринятых принципов

Способы группировки

По статьям калькуляции

По элементам затрат

Сравнив характеристики двух видов систем учета, рассмотрим более подробно каждую из них.

В управленческом учете ведутся сбор и обработка информации для решения различных задач, с целью удовлетворения потребностей организации. Подходы к процессу сбора и обработки информации формируются в зависимости от поставленных задач. Затраты и их классификация занимают важное место в управленческом учете, представляет собой один из основных объектов этой системы [15].

Целью любой классификации затрат в управленческом учете является оказание помощи высшему руководству в принятии обоснованных и правильных решений, основанных на проверенных фактах и достоверности информации. Поэтому суть классификации затрат заключается в том, чтобы выделить ту часть затрат, на которую может повлиять руководство.

В соответствии с направлениями системы учета затрат в управленческом учете, можно выделить следующую классификацию на рисунке 2.

Рисунок 2 - Классификация затрат в управленческом учете [32; 37]

Как отмечалось выше, если управленческий учет необязателен к выполнению в организации, но предпочтителен для удобства самих сотрудников и руководства для решения управленческих задач, то бухгалтерский учет обязателен к ведению в любой организации, в соответствии с ФЗ "О бухгалтерском учете". Одной из главных задач бухгалтерского учета является формирование бухгалтерской отчетности о деятельности организации, а также ее имущественное положение [14]. Пользователи бухгалтерской отчетности: внутренние пользователи (учредители, руководители) и внешние пользователи (государство, инвесторы, кредиторы).

Бухгалтерский учет в отличии от других видов учета:

-  документально обоснованный;

-       непрерывный во времени и сплошной по охвату всех изменений;

-       применяет присущие только ему способы обработки информации о данных (бухгалтерские счета, баланс, двойная запись и др.).

Диалектический метод бухгалтерского учета является одним из основных методов познания во многих отраслях знаний, в том числе экономических. Он представляет собой основу научного мировоззрения во всех областях экономической науки. На его основе были разработаны совокупность способов и приемов ведения бухгалтерского учета, применение которых позволяет обобщать факторы хозяйственной жизни и регистрировать их.

В бухгалтерском учете используют также индуктивный и дедуктивный методы исследований. Причем область применения первого в учете намного шире. Это непосредственно связано с тем, что в бухгалтерском учете вначале отражаются отдельные хозяйственные операции, а затем они группируются и обобщаются.

Наряду с основополагающими методами в бухгалтерском учете существуют свои специфические способы и приемы, обусловленные его особенностями. В связи с тем, что в учетном процессе различают последовательные этапы, состоящие из первичного наблюдения, стоимостного измерения, текущей группировки и итогового обобщения, то каждому из этих этапов присущи свои задачи.

Имеющиеся задачи решаются при ведении бухгалтерского учета с использованием различных приемов и способов, совокупность которых называется методом бухгалтерского учета. В него входят отдельные элементы, главными из которых являются: инвентаризация, документирование, оценка и калькуляция счета, баланс, двойная запись, отчетность. Применение каждого из этих элементов оговорено в соответствующих инструкциях, положениях, разработанных и утвержденных в установленном законодательством порядке.

Элементы бухгалтерского учета взаимодействуют с предметом бухгалтерского учета, как это представлено на рисунке 3.

Отдельные элементы бухгалтерского учета используются не изолировано, а в едином комплексе. Они тесно связаны друг с другом, каждый из них использует сведения предыдущего элемента или предоставляет данные, необходимые для дальнейшей обработки. В свою очередь, каждый из элементов данного метода выполняет свои определенные функции.

Содержание отдельных методов показывает, что объекты отражаются в бухгалтерском учете сплошным и непрерывным образом во временной связи. При этом выявляется взаимная зависимость между отдельными явлениями.

Метод бухгалтерского учета позволяет не только наблюдать, измерять многочисленные операции в процессе хозяйственной деятельности, но также и экономически обобщать полученные данные.

Посредствам метода бухгалтерского учета рассчитываются затраты, производимые при осуществлении тех или иных процессов, данные о которых необходимы для контроля за рациональным использованием материальных, трудовых и финансовых ресурсов. Отражение и экономическое обобщение учитываемых объектов осуществляются в едином денежном измерении, без чего не возможно получение сводных данных о хозяйственной деятельности.

На основе вышеизложенного можно дать определение сущности метода бухгалтерского учета. Метод бухгалтерского учета есть система способов, обеспечивающих сплошное, непрерывное, взаимосвязанное и объективное отражение, экономическое обобщение и подсчет в денежном измерении объектов бухгалтерского учета [25].

Рисунок 3 - Взаимосвязь предмета и метода бухгалтерского учета [48]

Основополагающими функциями бухгалтерского учета являются:

-  информационная функция - учетно-аналитическая информация, характеризующая фактическое состояние финансово-хозяйственной деятельности организации. В системном бухгалтерском учете фиксируется и накапливается синтетическая и аналитическая информация о состоянии и движении имущества и источников его образования, хозяйственных процессов, о конечных результатах хозяйственной и финансовой деятельности предприятия.

-       контрольная функция - предусматривает постоянный контроль за использованием всех видов ресурсов организации.

-       аналитическая функция - позволяет осуществлять анализ производственной и финансовой деятельности организации и ее результатов. На основе информации, полученной в процессе ведения бухгалтерского учета, проводится анализ имущественного состояния организации, ее платежеспособности, эффективности использования материальных и трудовых ресурсов, доходности различных видов деятельности организации, перспектив развития и др. В процессе анализа фактические показатели за отчетный период сравниваются с плановыми, нормативными, сметными показателями и с фактическими показателями за предыдущий период и выявляются причины отклонений.

Благодаря перечисленным особенностям, можно классифицировать затраты для целей бухгалтерского учета приведены в таблице 2. Эта классификация позволяет точно определить группу классификационных признаков и группу затрат, с целью исключения дублирования элементов затрат и удобства их анализа.

Рассмотрев некоторые классификации затрат на качество, можно составить новую классификацию общего вида, которая будет учитывать возможности и характер каждого из направлений, перечисленных выше. Любая организация вправе выбрать классификацию затрат на качество для внутреннего пользования либо из имеющихся классификаций, либо разработать собственную классификацию.

Однако, одним из основных требований при определении затрат является наиболее широкий и полный охват всех затрат, связанных с качеством продукции, а также подробная характеристика, отражающая сложность и многофакторность процесса формирования качества. Поэтому определение затрат должно учитывать все стадии создания и потребления продукции и при их классификации включить максимально возможное количество признаков.

Таблица 2 - Классификация затрат для целей бухгалтерского учета [43]

Классификационный признак

Затраты

По способу включения в себестоимость

Прямые; Косвенные

По экономическому составу

Основные; Накладные

По периоду

Прошлых периодов; Текущего периода; Будущих периодов

По отношению к объему производства

Переменные; Условно-переменные; Условно-постоянные

По элементам учета и калькулирования себестоимости

Материальные затраты; Затраты на оплату труда; Отчисления на социальные нужды; Амортизация; Прочие затраты

По их месту в производстве

Производственные; Коммерческие; Управленческие

По эффективности

Непроизводительные; Производительные

По статьям

Сырье и материалы; Возвратные отходы (вычитаются); Покупные изделия, полуфабрикаты и услуги сторонних организаций; Топливо и энергия; з/п основных производственных рабочих; Отчисления на социальные нужды; Потери от брака; Расходы на подготовку и освоение производства; Прочие производственные расходы; Итоговая цеховая себестоимость; Общепроизводственные расходы; Итоговая производственная себестоимость; Общехозяйственные расходы; Итоговая себестоимость готовой продукции; Расходы на продажу; Итоговая коммерческая себестоимость

Затраты связанные с обеспечением качества продукции являются частью общих затрат при производстве и эксплуатации продукции за весь период ее жизненного цикла. Общая классификация представлена в таблице 3.

С экономической позиции эти затраты представляют собой сумму единовременных и текущих затрат, используемых производителем и потребителем за весь срок службы продукции.

Таблица 3 - Классификация затрат на качество общего вида [45]

Классификационный признак

Группа затрат

По целевому назначению

Оценка качества; Улучшение качества; Обеспечение качества; Управление качеством

По экономическому характеру затрат

Единовременные; Текущие

По виду затрат

Непроизводительные; Производительные

По методу определения

Прямые; Косвенные

По возможности учета

Поддающиеся прямому учету; Не поддающиеся прямому учету; Затраты, которые нецелесообразно учитывать

По стадии жизненного цикла

Качество при разработке; Качество при производстве; Качество при эксплуатации

По возможности оценки

Фактические; Планируемые

По характеру структурирования

По предприятию; По производству, цеху, участку; По видам продукции

По объемам формирования и учета

По продукции; По процессам;

По виду учета

Оперативный; Бухгалтерский


Анализ расходов на качество производится с целью определения первоочередных и важнейших задач по повышению качества. В зависимости от поставленных целей и задач, анализ затрат на качество и способы получения информации о качестве процессов, работ (услуг) и продукции, используются различные методы и инструменты управления затратами на предприятии.

Политика каждой компании должна быть направлена на достижение и поддержание высокого качества выпускаемой продукции. Хорошо организованный анализ затрат на качество может уменьшить риск появления некачественной продукции, а также повысить конкурентоспособность компании, привлечь новых и удержать имеющихся потребителей.

.2 Методы анализа затрат на качество продукции

Прежде чем повышать качество продукции, необходимо правильно подобрать методы и инструменты по:

-  сбору и обработке информации, которые позволят оценить, где и по какой причине возникает некачественная продукция;

-       анализу затрат на проектирование, разработку, производство, эксплуатацию и утилизацию продукции;

-       анализу затрат на отбраковку и переделку продукции не соответствующего качества;

-       сбору данных о нуждах потребителей, т.е. чего не хватает продукции, чтобы покупатель ее приобрел. При этом учитывая такие показатели, как: экологичность, эргономичность, взаимозаменяемость, многофункциональность, надежность, безопасность и ряд других показателей. Также не маловажное значение имеет цена, которую готов заплатить потребитель за товар соответствующего качества и отвечающий его требованиям;

-       совершенствованию бизнес-процессов. Необходимо точно знать, какие процессы необходимо улучшать, не всегда целесообразно и экономически выгодно вносить изменения в процессы всего предприятия, когда можно усовершенствовать отдельно взятые бизнес-процессы и т. д.

Как говорил один из выдающихся деятелей в области качества Тито Конти: "Серьезная работа по повышению деловой культуры, во многом касается технологий разработки и подготовки производства продукции. Для того, чтобы снизить затраты, учесть в возможно большей степени пожелания потребителей и сократить сроки разработки и выхода на рынок продукции, применяют специальные технологии разработки и анализа разработанных изделий и процессов" [30].

На сегодняшний день известны и успешно применяются методы анализа затрат на качество, такие как: функционально-физический анализ (ФФА), функционально-стоимостной анализ (ФСА), бенчмаркинг, реинжиниринг, методы технического нормирования, технология развертывания функций качества (QFD), FMEA-анализ и другие. Эти методы применяются с целью повышения экономической эффективности при обеспечении качества. Они позволяют проанализировать и оценить затраты возникающие на всех стадиях жизненного цикла продукции, начиная от проектирования и заканчивая ее утилизацией, как со стороны производителя, так и со стороны потребителя.

Функционально-стоимостной анализ (ФСА) является одним из видов экономического анализа и наиболее часто применяемым методом на предприятиях.

ФСА - представляет собой технологию анализа затрат на выполнение изделием его функций, он проводится для существующих продуктов и процессов с целью снижения их себестоимости.

Функционально-стоимостной анализ начали использовать в 60-х годах в США в промышленности. Его применение позволило снизить себестоимость многих видов продукции, не снижая при этом ее качества и способствовало оптимизации затрат на ее изготовление.

Преимущества данного метода:

1.   Зная точную стоимость продукции, позволяет принимать правильные стратегические решения по:

-  правильному сочетанию продуктов;

-       установлению цен на продукцию при ее реализации;

-       вложению денежных средств в научно-исследовательскую деятельность, увеличению мощностей производства, улучшению всей деятельности компании или ее отдельных частей;

-       выбору между возможностями производить самим или приобретать комплектующие, сырье, материалы и т. д.

2.   Четкое понимание выполняемых функций, за счет которых компании удается:

-  обратить больше внимания на управленческие функции и повысить эффективность дорогостоящих операций;

-       выявить и сократить объем операций, которые не добавляют ценности продукции.

Недостатки метода заключаются в следующем:

-  процесс описания всех функций может быть излишне детализирован, кроме того, модель представляет собой сложную структуру и ее довольно трудно поддерживать;

-       из-за организационных изменений модель устаревает и ее приходится разрабатывать уже для новой системы;

-       необходимы специальные программные средства для ее качественной реализации.

При использовании ФСА определяют функции системы или элементов технического объекта, проводят анализ и оценку затрат при реализации этих функций с тем, чтобы по возможности снизить эти затраты.

Основные этапы проведения ФСА:

Первый этап - представляет собой последовательное построение моделей объекта функционально-стоимостного анализа (компонентной, структурной, функциональной); модели можно построить или в табличной (матричной) форме, или в форме графов;

Второй этап - на этом этапе все модели исследуются и разрабатываются предложения по усовершенствованию объекта анализа.

Рассмотрим подробно каждый из этапов проведения функционально-стоимостного анализа.

Первый этап начинают с построения компонентной модели. Эта модель показывает, какие компоненты (сборочные единицы, детали, узлы, отдельные элементы деталей) входят с состав анализируемых системы или технического объекта, и в каком соподчинении или подчинении они находятся. Для ее создания используют данные, которые содержатся в технической документации на анализируемый объект (технологические карты, чертежи, перечни оборудования и др.). Если это несложные малогабаритные объекты, то желательно разработать и собрать натуральный образец, ознакомиться и проанализировать операции технологического процесса. В построенную компонентную модель поправки вносятся по итогам структурного и функционального анализа.

После того как компонентная модель объекта построена, к ней "пристраивают" элементы надсистемы, с которыми взаимодействует этот объект. В связи с тем, что объект на разных стадиях своего жизненного цикла входит в разные надсистемы, т. е. взаимодействует с разными элементами, следовательно, данная модель строится отдельно для каждой из стадий жизненного цикла.

Типовые элементы надсистемы:

-  на стадии производства - оснастка, оборудование, материалы, производственные помещения, комплектующие изделия и др.;

-       на стадии эксплуатации - потребитель, объект функции, системы, которые взаимодействуют с элементами более высокого уровня анализируемого объекта;

-       на стадии транспортировки и хранения - грузоподъемные и транспортные средства, складские помещения, упаковка, средства консервации и др. Также в компонентную модель на всех стадиях включается внешняя среда, с которой объект анализа взаимодействует (вода, воздух, частицы пыли, гравитационное, тепловое, механические поля и др.).

Структурная модель объекта разрабатывается на основе собранных данных при построении компонентной модели, путем выявления связей между элементами объекта и элементами надсистемы, либо в виде графиков включая выявленные связи в компонентную модель, либо в виде таблицы, при помощи элементов строк и столбцов, которыми являются элементы надсистемы и всего объекта. На пересечении столбцов и строк отмечаются соответствующие связи.

Структурные модели, также как и компонентные, разрабатываются для каждой из стадий жизненного цикла. При этом отмечаются возможные связи для любой ситуации (штатной или нештатной) анализируемой каждой стадии жизненного цикла объекта. Выявленные связи модели комментируются, объясняя сущность каждой ситуации и связи, в которой она проявилась. Проводимый анализ связей между элементами надсистемы и системы на стадиях жизненного цикла и в рассмотренных ситуациях помогает определить дополнительные функции объекта.

По итогам анализа выявляют вещественные связи (контактные, непосредственные) и полевые (бесконтактные).

Полевые связи соответствуют типовым техническим и физическим полям: акустическим, механическим полям, электромагнитным, тепловым, гравитационным и др. Полевые и вещественные связи, как правило, представляют собой двухсторонние связи, поскольку характеризуют взаимодействие элементов.

Однако исключением являются информационные связи, которые являются односторонними. При анализе связей проводится предварительная функциональная оценка, при которой связи делятся на полезные, вредные и нейтральные. Несколько различных связей может быть между двумя элементами данной модели.

Функциональная модель объекта разрабатывается по данным функционального анализа и содержит главную функцию объекта, совокупность дополнительных функций, а также ряд основных и вспомогательных функций, обеспечивающих выполнение главной функции.

Существует три уровня данной модели:

-  обобщенная. Она отражает главную, основные и дополнительные функции, вне зависимости от вещественного воплощения объекта и его принципа действия.

-       модель принципа действия. Она отражает иерархию функций объекта, которые соответствуют принципу его действия, но абстрагированы от конкретного вещественного воплощения.

-       модель конкретного объекта. Отражает иерархию функций, которые соответствуют анализируемому вещественному воплощению объекта.

Второй этап представляет собой этап исследования моделей, на котором исследуются построенные модели объекта.

В первую очередь исследуется функциональная модель, определяется компонента затрат в процентах от суммы общих затрат на анализируемый объект или в денежном выражении для каждой из функций объекта.

Если для любой из функций объекта величина затрат не удовлетворяет и не соответствует степени полезности функции, проводится корректировка объекта. Все результаты сводятся в таблицу.

По результатам исследования компонентной, структурной и функциональной модели определяется степень полезности функции.

Как показывает практика, что на построении функциональной модели объекта появляются предложения по усовершенствованию исследуемого объекта. На рисунке 4 представлена схема процесса ФСА.

Функционально-стоимостной анализ способствует созданию технологий и техники, не только для обеспечения удовлетворения запросов потребителя, но и для сокращения затрат производителя [17].

Рисунок 4 - Схема процесса ФСА [17]

Функционально-стоимостной анализ позволяет оценить деятельность предприятия. Моделирования и оценка ФСА с использованием полученной информации о технологиях работ любого предприятия, позволяет решить следующие задачи:

-  выявить вспомогательные, управляющие и основные бизнес-процессы и функции должностных лиц и подразделений предприятия;

-       провести оценку и сравнительный анализ эффективности при выполнении работ должностными лицами и подразделениями, а также эффективность бизнес-процессов;

-       оптимально распределить функции между сотрудниками одного подразделения или между подразделениями;

-       повысить эффективность управления деятельностью предприятия и др.

Также наиболее часто применяемым методом анализа является технология развертывания функций качества (QFD). Она представляет собой технологию проектирования процессов и изделий, помогающую преобразовывать пожелания потребителя в технические требования к изделиям и параметрам процессов их производства.

Проблемы конкуренции между ведущими компаниями США и Японии, стоит довольно остро как для европейских, так и для российских фирм. Острием данной конкурентной борьбы является:

-  снижение затрат на разработку конкурентной качественной продукции и повышение эффективности производства;

-       ориентация на удовлетворение потребителей, уделяя внимание каждой стадии производственного процесса;

-       усовершенствование управления всеми звеньями производства и повышение деловой культуры.

Чтобы выполнять эти требования, необходимо использовать новую технологию планирования, разработки и технической подготовки производства изделия. QFD - это экспертный метод, использующий табличную форму представления данных, причем формы этих таблиц достаточно специфичны и получили название "домики качества" [23].

Основная идея технологии развертывания функций качества (РФК) заключается в понимании того, что между требованиями потребителей ("фактическими показателями качества") и требованиями стандартов, технических условий параметров продукции ("вспомогательными показателями качества") существует большое различие. Фактические показатели качества продукции очередь важны потребителю, а для производителя значение имеют вспомогательные показатели.

Технология РФК представляет собой последовательные действия производителя по преобразованию фактических показателей качества изделий в технические требования к процессам, продукции и оборудованию.

Инструментами данного метода являются таблицы специального вида, известные как "домик качества". С помощью такой таблицы очень удобно отображать связи между потребительскими свойствами (фактическими показателями качества) и техническими требованиями со стороны производителей (вспомогательные показатели качества), таблица может иметь следующий вид (рисунок 5).

Рисунок 5 - Домик качества [23]

Этапы технологии развертывания функций качества:

-  разработка плана и проекта качества;

-       разработка детального проекта качества и подготовка производства;

-       разработка технических процессов.

На первом этапе проводят исследования состояния рынка и потребности потребителей, устанавливая, что нужно производить. Учитывая другие важные параметры рынка, разрабатывается таблица с требованиями потребителей к качеству. Устанавливают маркетинговые параметры продукции и основные требования. Оцениваются и анализируются изделия конкурентов. На основе собранных данных составляют план по качеству, в котором освещаются маркетинговые рейтинги разрабатываемого изделия. Определяется степень важности каждого из требований по качеству. Определяют компоненты изделий, на основе анализа товаров конкурентов и устанавливают технические параметры компонентов, исследуют замечания и рекламации потребителей по качеству.

Фактические параметры качества преобразуют во вспомогательные параметры компонентов. Выбираются методы испытаний продукта и элементов, а также обеспечения качества.

На втором этапе преобразуются параметры качества конечного продукта в параметры качества узлов, их заносят в специальные таблицы для этих элементов и отдельные таблицы для сборочных единиц и узлов.

На третьем этапе разрабатывают технологические приспособления и техпроцессы. Для каждого техпроцесса проводится ФСА - анализ. По результатам анализа разрабатывают план процесса производства, реализует заданную точность при минимальных затратах. Утверждаются стандарты на испытания, стандарты по качеству узлов, на покупные изделия и выбираются поставщики.

Проводится выбор оборудования, устанавливаются позиции контроля качества для каждого технологического модуля, для таких характеристик, как размеры, форма и т. д. Разрабатывают таблицы, в которых сопоставляют признаки качества конечной продукции, условия работы оборудования (QC - таблица) и признаки качества. Формируют таблицу качества для окончательной сборки изделия и операционные карты технического контроля.

Утверждают маршрутные карты сборки изделия и технологического процесса производства, также проводится FMEA-анализ производственного процесса. Основные этапы технологии развертывания функции качества представлены на рисунке 6.

Рисунок 6 - Процесс технологии развертывания функции качества [23]

Таким образом, технология учитывает требования потребителей на стадиях производства, позволяет повысить степень удовлетворенности потребителей, снизить затраты на проектирование и подготовку производства продукции.

Помимо методов анализа затрат на качество существуют инструменты управления, позволяющие достигать поставленных целей.

1.3 Классификация инструментов управления качеством

Инструменты качества представляют собой методы и техники по сбору, анализу, обработке и представлению качественных и количественных данных продукции, процесса, работы, услуги, системы и т. д.

Все инструменты по обеспечению качества можно разделить на группы по целям их применения:

-  инструменты по контролю за качеством;

-       инструменты по управлению качеством;

-       инструменты анализа качества;

-       инструменты по проектированию качества.

Инструменты по контролю за качеством позволяют принимать правильные управленческие решения, являются инструментами контроля, а не техническими средствами обеспечения контроля качества продукции, процессов и услуг (работ). Большинство инструментов, которые применяются для контроля, основываются на методах математической статистики. Современные математический аппарат и статистические методы, требуют от сотрудников организации очень хорошей подготовки, что далеко не каждое предприятие может это обеспечить. Однако без контроля невозможно управлять и тем более повышать качество.

Из большого разнообразия статистических методов по контролю за качеством, наиболее часто используют простые статистические инструменты качества. Их так же называют семь инструментов контроля качества. Они были выбраны из множества статистических методов союзом японских инженеров и ученых (JUSE). Особенность этих инструментов является их простота, доступность и наглядность для понимания получаемых результатов. Они включают в себя: контрольные листки, контрольные карты (карты Шухарта), диаграмму Парето, диаграмму Исикавы (рыбий скелет), гистограмму, диаграмму разброса и стратификацию. Чтобы применять данные инструменты не требуется глубоких знаний математической статистики, поэтому сотрудники легко могут освоить инструменты контроля качества после простого и непродолжительного обучения.

Далеко не всегда информация, которая характеризует объект, может быть приведена параметрами, имеющими количественные показатели. Поэтому для анализа объекта, а также для принятия правильного управленческого решения используют качественные показатели.

Инструменты по управлению качеством представляют собой методы, использующие качественные показатели о процессе, продукции, системе и т. д. Они позволяют упорядочить и структурировать информацию в соответствии с определенными логическими нормами и правилами, а также применять для принятия верных и обоснованных управленческих решений [35].

К инструментам управления качества относятся: диаграмма связей, диаграмма сродства, матричная диаграмма, древовидная диаграмма, диаграмма принятия решений (PDPC), сетевой график (диаграмма Ганта), матрица приоритетов. Иначе эти инструменты называются - семь новых инструментов контроля качества. Они имеют графический вид, поэтому понятны и легко воспринимаются.

Инструменты анализа качества - группа методов, которая применяется в менеджменте качества для улучшения и оптимизации продукции, систем, процессов. Инструменты анализа качества требуют от сотрудников предприятия большей подготовки, навыков и умений, чем инструменты управления и контроля.

Инструменты по проектированию качества - довольно новая группа методов, которая применяется в менеджменте качества для создания процессов и продукции, реализующих максимальную ценность для потребителя. Инструменты применяются на этапе проектирования, к ним относят: бенчмаркинг, метод эвристических приемов, теорию решений изобретательских задач.

Рассмотрим некоторые из перечисленных выше инструментов, обеспечивающих достижение высокого уровня качества, снижение затрат и себестоимости продукции, а также они позволяют выявить места и причины возникновения несоответствий.

Диаграмма Парето.

Диаграмма Парето - это столбиковая диаграмма, которая применяется для наглядного представления рассматриваемых факторов в порядке возрастания (уменьшения) их значимости. Она является инструментом, который позволяет распределить усилия при решении возникающих проблем и выявить первоочередные причины, с которых необходимо начать действовать.

Итальянский экономист В. Парето в 1897 году установил, что большая часть благ в государстве принадлежит меньшему числу населения. Не зависимо от работ Парето, не менее известный американский ученый экономист М. Лоренц в 1907 г. пришел к такому же выводу, но при этом он развил эту идею дальше, предложил использовать кумулятивную кривую совместно со столбиковой диаграммой. Дж. Джуран применил диаграмму на производстве для анализа причин появления брака и путей повышения качества [4; 35].

Этапы построения диаграммы Парето:

1. Необходимо решить, какие проблемы нужно исследовать, и каким способом собрать данные, в частности:

-  какой тип проблемы хотите исследовать?

-       какие данные нужно собрать и как классифицировать?

-       какие методы и инструменты применять, и за какой период необходимо собрать данные?

2. Разрабатывается контрольный листок для регистрации данных с перечнем видов собираемых данных.

3.      Заполняется контрольный листок, и подсчитываются необходимые итоговые данные.

.        Чтобы построить диаграмму Парето, необходимо разработать бланк таблицы (таблица 4) для обработки статистических данных, находящихся в контрольном листке.

.        Заполняется таблица, полученные данные по каждому проверяемому типу дефекта, располагаются в порядке убывания их значимости.

.        Чертят две вертикальных и одну горизонтальную оси. Во-первых, строится горизонтальная ось и делится на интервалы в соответствии с количеством контролируемых признаков. Во-вторых, строится вертикальная ось с правой и левой стороны графика.

.        Строится столбиковая диаграмма.

Таблица 4 - Данные при построении диаграммы Парето [35]

Типы дефектов

Число дефектов, шт.

Общая сумма числа дефектов, шт.

Число дефектов к общей сумме, %

Сумма накопленного процента, %

Концевые Складки Засечки Вмятины Грязь Прочие Итого

159 51 36 24 12 18 300

159 210 246 270 282 300 -

53 17 12 8 4 6 100

53 70 82 90 94 100 -


8. Чертится кумулятивная кривая. На вертикальных осях, которые соответствуют правым концам каждого из интервалов на горизонтальной оси, наносят точки накопленных сумм и соединяют отрезками прямых.

9.      На диаграмму наносятся все надписи и обозначения (рисунок 7).

При помощи диаграммы Парето появляется возможность разгруппировать на: значительные (немногочисленные существенно важные) и незначительные (многочисленные несущественные).

Как известно, человек не в состоянии сравнивать одновременно большое множество чисел. Поэтому трудно анализировать массивы данных пока они не будут представлены в какой-нибудь понятной и наглядной форме.

На диаграмме отражается относительное влияние причин на общую проблему в убывающем порядке.

Рисунок 7 - Диаграмма Парето [35]

Диаграмма Парето позволяет графически увидеть проблемные места на предприятии при производстве продукции. При помощи данного инструмента управления качеством можно точно определить важные немногочисленные причины, оказывающие наибольшее влияние на качество процессов, продукции и работ (услуг) и отсеять многочисленные неважные причины, оказывающие наименьшее влияние на качество при должном уровне контроля. Диаграмма Парето является одним из основных инструментов управления качеством, среди большого многообразия других видов инструментов, которые в свою очередь, также часто применяются организациями различных отраслей производства.

Как отмечалось выше, кроме основных инструментов существуют и новые инструменты анализа, контроля, управления и проектирования качества. Они основываются на количественных показателях, что соответствует принципу менеджмента качества: "Принятие решений, основанных на фактах", но, к сожалению, не всегда есть возможность оценить количественным способом некоторые показатель, поэтому принятие решений должно основываться на знании операционного анализа, теории оптимизации, закономерностях поведения людей и статистике.

В связи с этим, ученые разработали новый набор инструментов, которые позволяют облегчить решение проблем при управлении качеством и анализе различного рода факторов, представленных не в числовой, а в какой-либо другой форме. Такой формой может информация, представленная в виде устных (словесных) описаний, которую иногда называют вербальной информацией.

К новым инструментам относятся:

-  древовидная диаграмма;

-       "мозговая атака";

-       поточная диаграмма процесса;

-       диаграмма сродства;

-       матрица приоритетов;

-       диаграмма связей;

-       стрелочная диаграмма;

-       диаграмма процесса осуществления программы и др.

Рассмотрим более подробно один из новых инструментов управления качеством.

Древовидная диаграмма, или как ее иначе называют систематическая диаграмма, - это инструмент, позволяющий обеспечить решение имеющейся проблемы, удовлетворение потребностей потребителей, центральной идеи, представленных на различных уровнях. Она стоиться в виде многоуровневой (многоступенчатой) древовидной структуры, ее элементами являются средства и способы решения проблем. Принцип построения данной диаграммы представлен на рисунке 8.

Для лучшего результата, древовидную диаграмму разрабатывает группа людей, таким образом являясь наиболее продуктивной.

Рисунок 8 - Древовидная диаграмма, принцип ее построения [39]

Этапы построения древовидной диаграммы:

-  необходимо просто и точно объяснить изучаемую проблему всем членам команды;

-       определяются основные причины рассматриваемой проблемы. необходимо задействовать инструмент "мозгового штурма";

-       строится древовидная диаграмма, наименование проблемы располагается в рамке с левой стороны и изображаются ответвления основных причин в поперечном сечении слева направо;

-       для каждой основной причины определяются соответствующие элементы и подэлементы;

-       анализируется диаграмма, чтобы убедиться в отсутствии последовательности этапов или пробелов в логике.

Данная диаграмма может использоваться в следующих случаях, например:

-  когда краткосрочные цели необходимо достигнуть раньше результатов всей работы (на этапах проектирования и планирования продукции);

-       если неясно сформулированы предпочтения потребителей по отношению к продукции, преобразуют в предполагаемые и установленные предпочтения потребителя, а затем в технические условия к данной продукции;

-       необходимо проанализировать все возможные причины, связанные с рассматриваемой проблемой.

Данный вид инструмента позволяет правильно сформулировать и отобразить схематично проблему и пути ее решения, благодаря действиям всей команды.

Таким образом, каждый из инструментов и методов помогает достичь поставленных целей, проанализировать деятельность компании, выявить слабые места, усовершенствовать процессы, оптимизировать затраты на качество и минимизировать себестоимость продукции.

2. Исследование системы управления качеством в ООО "ЛУКОЙЛ-Югнефтепродукт"

.1 Характеристика и организационная структура компании

ноября 1991 года вышло Постановление Правительства РСФСР №18 о создании нефтяного концерна "ЛангепасУрайКогалымнефть", который впоследствии был преобразован в Открытое акционерное общество "Нефтяная компания "ЛУКОЙЛ". Название "ЛУКОЙЛ" образовано из начальных букв названий городов Лангепас, Урай и Когалым, в которых расположены основные нефтедобывающие предприятия, вошедшие в состав компании. Сокращенное фирменное наименование Компании - ОАО "ЛУКОЙЛ". Полное фирменное наименование на английском языке - Open Joint Stock Соmpany "Oil company "LUKOIL".

ЛУКОЙЛ - одна из крупнейших международных вертикально интегрированных нефтегазовых компаний. Основными видами деятельности Компании являются разведка и добыча нефти и газа, производство нефтепродуктов и нефтехимической продукции, а также сбыт произведенной продукции. Основная часть деятельности Компании в секторе разведки и добычи осуществляется на территории Российской Федерации, основной ресурсной базой является Западная Сибирь. ЛУКОЙЛ владеет современными нефтеперерабатывающими, газоперерабатывающими и нефтехимическими заводами, расположенными в России, Восточной и Западной Европе, а также странах ближнего зарубежья. Продукция Компании реализуется в России, Восточной и Западной Европе, странах ближнего зарубежья и США.

ОАО "ЛУКОЙЛ" - одна из компаний, обеспечивающая 2,1% мировой добычи нефти. Она занимает первое место по размеру доказанных запасов нефти и третье место по объему добычи нефти среди крупнейших мировых частных нефтегазовых компаний, 16,3% общероссийской добычи нефти и 16,7% общероссийской переработки нефти, а также крупнейшая российская нефтяная бизнес-группа с выручкой в 2012 году более 139 млрд. долл. и чистой прибылью более 11 млрд. долл. [51]

Бизнес-сегмент "Геологоразведка и добыча".

ЛУКОЙЛ реализует проекты по разведке и добыче нефти и газа в 13 странах мира. Доказанные запасы углеводородов группы "ЛУКОЙЛ" по состоянию на конец 2012 года составляют 17,3 млрд. барр. н. э. На Россию приходится 90,6% доказанных запасов Компании и 89,8% добычи товарных углеводородов. За рубежом Компания участвует в проектах по добыче нефти и газа в пяти странах мира.

Основная часть деятельности Компании осуществляется на территории четырех федеральных округов РФ - Северо-Западного, Приволжского, Уральского и Южного. Основной ресурсной базой и основным регионом нефтедобычи Компании остается Западная Сибирь, на которую приходится 44% доказанных запасов и 49% добычи углеводородов. На международные проекты приходится 9,4% доказанных запасов Компании и 10,2% добычи товарных углеводородов.

Бизнес-сегмент "Переработка и сбыт".

Переработка и сбыт являются вторым важным бизнес-сегментом группы "ЛУКОЙЛ". Развитие этого сегмента позволяет Компании снизить зависимость от высокой ценовой волатильности на рынке нефти и улучшить свои конкурентные позиции в основных регионах деятельности путем выпуска и реализации высококачественной продукции с высокой добавленной стоимостью.

В России Компании принадлежат четыре нефтеперерабатывающих завода и два мини-НПЗ, а также четыре газоперерабатывающих завода. Кроме того, в состав российских активов группы "ЛУКОЙЛ" входят 2 нефтехимических предприятия. Суммарная мощность российских нефтеперерабатывающих заводов группы "ЛУКОЙЛ" по состоянию на конец 2012 года составляет: 45,7 млн. т/год (335 млн. барр./год). Сегодня ЛУКОЙЛ выпускает широкий ассортимент высококачественных нефтепродуктов, продукции газопереработки и нефтехимии и реализует свою продукцию оптом и в розницу более чем в 30 странах мира. С июля 2012 года все российские НПЗ группы "ЛУКОЙЛ" перешли на выпуск автобензинов в соответствии со спецификацией Евро-5 в полном объеме, что обеспечило экономию на дифференциации акцизов в 2012 году.

Бензин стандарта Евро-5 обеспечивает так называемый "чистый выхлоп", то есть сводит к минимуму содержание в выхлопных газах оксидов серы и продуктов неполного сгорания ароматических углеводородов, в том числе наиболее канцерогенного и мутагенного вещества - бензопирена.

Особенностью развития организационной среды НК "ЛУКОЙЛ" является, в том числе, включение в ее инфраструктуру новых институциональных элементов на правах дочерних компаний. К таким элементам относятся: акционерные банки, инвестиционно-финансовые компании, клиринговые центры (АБ "Инвестиционно-банковская группа "НИКОЙЛ", КБ "Петрокоммерц", Расчетная электронная палата "ЛУКОЙЛ-РЭП", ООО "ЛУКОЙЛ-Резерв-Инвест"), торговые дома (ТД "ЛУКОЙЛ", ТД "Масла и смазки") и др.

Одним из важнейших направлений организационной эволюции НК "ЛУКОЙЛ" является переход от функционального принципа образования отдельных подразделений (геологоразведка, добыча, сбыт и т.д.) к дивизиональному, в основу которого положен географический принцип (рисунок 9).

Потребность в применении компанией дивизиональной структуры возникла в связи с резким увеличением размеров предприятия, диверсификацией их деятельности, усложнением технологических процессов. Ключевыми фигурами в управлении организациями с данной структурой становятся не руководители функциональных подразделений, а менеджеры, возглавляющие производственные подразделения.

Рисунок 9 - Дивизионально-региональная структура НК "ЛУКОЙЛ" [51]

Структуризация организации по отделениям производится, как правило, по одному из критериев: по выпускаемой продукции (продуктовая специализация), по ориентации на потребителя, по обслуживаемым регионам. Руководители вторичных функциональных служб отчитываются перед управляющим производственного подразделения. Помощники руководителя производственного отделения контролируют деятельность функциональных служб по всем заводам отделения, координируя их деятельность по горизонтали.

Преимущества:

-  использование дивизиональных структур позволяет компании уделять конкретному продукту, потребителю или географическому региону столько же внимания, сколько уделяет небольшая специализированная компания, в результате чего возможно быстрее реагировать на изменения, происходящие во внешней среде, адаптироваться к изменяющимся условиям;

-       этот вид структуры управления ориентирует на достижение конечных результатов деятельности компании (производство конкретных видов продукции, удовлетворение потребностей определенного потребителя, насыщение товарами конкретного регионального рынка); уменьшение сложности управления, с которой сталкиваются управляющие высшего звена;

-       отделение оперативного управления от стратегического, в результате чего высшее руководство компании концентрируется на стратегическом планировании и управлении;

-       перенесение ответственности за прибыль на уровень дивизионов, децентрализацию принятия оперативных управленческих решений, такая структура помогает приблизить руководство к проблемам рынка;

-       улучшение коммуникаций;

-       развитие широты мышления, гибкости восприятия и предприимчивости руководителей отделений (дивизионов).

Недостатки:

-  дивизиональные структуры управления привели к росту иерархичности, т.е. вертикали управления. Они потребовали формирования промежуточных уровней менеджмента для координации работы отделений, группы и т.д.;

-       противопоставление целей отделений общим целям развития компании, несовпадение интересов "верхов" и "низов" в многоуровневой иерархии;

-       возможность возникновения конфликтов между отделениями, в частности, в случае дефицита централизованно распределяемых ключевых ресурсов; невысокая координация деятельности отделений (дивизионов), штабные службы разобщены, горизонтальные связи ослаблены;

-       неэффективное использование ресурсов, невозможность их использовать в полной мере в связи с закреплением ресурсов за конкретным подразделением;

-       увеличение затрат на содержание управленческого аппарата вследствие дублирования одних и тех же функций в подразделениях и соответствующего увеличения численности персонала;

-       затруднение осуществления контроля сверху вниз; многоуровневая иерархия и в рамках самих отделений (дивизионов), действие в них всех недостатков линейно-функциональных структур;

-       возможное ограничение профессионального развития специалистов подразделений, поскольку их коллективы не столь велики, как в случае применения линейно-функциональных структур на уровне компаний.

Следует отметить, что наиболее эффективно использование дивизиональных структур управления при следующих условиях:

-  в компаниях крупных размеров, при расширении производственно-хозяйственных операций;

-       в компаниях с широкой номенклатурой выпускаемой продукции;

-       в компаниях с сильно диверсифицированным производством;

-       в которых производство слабо подвержено колебаниям рыночной конъюнктуры и мало зависит от технологических нововведений;

-       при интенсивном проникновении компаний на зарубежные рынки, т.е. в компаниях, осуществляющих свою деятельность в широких международных масштабах, одновременно на нескольких рынках в странах с различными социально-экономическими системами и законодательством.

Дивизиональная структура в НК "ЛУКОЙЛ" имеет ряд достоинств. Во-первых, образование автономных подразделений по продуктово - географическому принципу, руководители которых самостоятельно решают все проблемы по региону своего влияния, дает возможность управленческому персоналу центрального аппарата НК "ЛУКОЙЛ" сконцентрировать усилия на разработке стратегии развития компании в целом, то есть на определении сфер ее деятельности, долгосрочных целей ее развития, путей и методов их достижения. Во-вторых, переход к дивизиональной организационной структуре позволяет повысить эффективность распределения инвестиционных ресурсов между подразделениями компании, обеспечивая в перспективе сбалансированность объемов добычи, переработки нефти, и сбыта нефтепродуктов. В-третьих, дивизиональная структура позволяет создать более гибкую систему мотивации труда управленческого аппарата среднего уровня, увязывая ее с результатами деятельности продуктовых подразделений.

В настоящее время переход на дивизиональную структуру управления происходит в первую очередь в сфере нефтепродуктообеспечения (НПО). В июне 2001 года руководство НК "ЛУКОЙЛ" приняло решение провести реструктуризацию дочерних предприятий НПО с образованием 12 территориальных предприятий:

-  "ЛУКОЙЛ-Северо-Западнефтепродукт" (Мурманская область г. Санкт-Петербург, Ленинградская, Псковская и Новгородская области, Республика Карелия);

-       "ЛУКОЙЛ-Калининграднефтепродукт" (Калининградская область);

-       "ЛУКОЙЛ-Вологданефтепродукт" (Вологодская, Ярославская и Костромская области);

-       "ЛУКОЙЛ-Коминефтепродукт" (Архангельская область, Ненецкий автономный округ);

-       "ЛУКОЙЛ-Центрнефтепродукт" (Тверская, Смоленская, Брянская, Орловская, Курская, Белгородская, Липецкая, Тульская, Калужская, Рязанская и Московская области, г. Москва);

-       "ЛУКОЙЛ-Волгограднефтепродукт" (Ростовская, Волгоградская, Астраханская и Воронежская области, Республика Калмыкия);

-       "ЛУКОЙЛ-Югнефтепродукт" (Краснодарский край и Республика Адыгея, Ставропольский край, республики Кабардино-Балкария, Северная Осетия, Ингушетия, Дагестан, Карачаево-Черкессия);

-       "ЛУКОЙЛ-Пермнефтепродукт" (Республика Коми, Кировская и Свердловская области);

-       "ЛУКОЙЛ-Саратовнефтепродукт" (Саратовская, Пензенская и Тамбовская области);

-       "ЛУКОЙЛ-Нижегороднефтепродукт" (Нижегородская, Владимирская и Ивановская области, республики Чувашия, Мордовия и Марий Эл);

-       "ЛУКОЙЛ-Челябнефтепродукт" (Челябинская, Тюменская и Курганская области);

-       "ЛУКОЙЛ-Уралнефтепродукт" (Самарская, Оренбурская и Ульяновская области, республики Татарстан и Башкортостан).

Компания ОАО "Нефтяная компания "ЛУКОЙЛ" по состоянию на 2014 год имеет 154 дочерних и 4 зависимых общества. Одним из таких дочерних обществ является компания ООО "ЛУКОЙЛ-Югнефтепродукт" представленная на Юге России. Она представляет собой сеть автозаправочных станций (АЗС), нефтебаз и газонаполнительных станций. Основное направление деятельности ООО "ЛУКОЙЛ-Югнефтепродукт" - реализация высококачественных нефтепродуктов нефтяной компании "ЛУКОЙЛ", через розничную и мелкооптовую сеть в Краснодарском, Ставропольском краях, Республиках Адыгее, Карачаево-Черкесии и Кабардино-Балкарии.

ООО "ЛУКОЙЛ-Югнефтепродукт" создано 5 марта 1998 года (прежние названия ООО "Нефтепродуктсервис", ООО "ЛУКОЙЛ-Краснодар"). Тогда на балансе предприятия имелось только две АЗС. Сегодня компания ООО "ЛУКОЙЛ-Югнефтепродукт" представляет собой мощнейшее предприятие с разветвленной сетью АЗС и нефтебазовым хозяйством. В состав предприятия входит 259 автозаправочных комплекса, семь нефтебаз и две газонаполнительные станции.

В 2013 году Общество в очередной раз прошло сертификацию деятельности на соответствие международным стандартам в области охраны окружающей среды ISO 14001:2004, охраны труда и промышленной безопасности OHSAS 18001:1999. Сертификации предшествовал проведенный Компанией аудит всех сфер деятельности, отраженных в сертификатах. По результатам аудита было вынесено заключение, что внедренная и функционирующая в Обществе Система управления промышленной безопасностью, охраной труда и окружающей среды полностью соответствуют требованиям международных стандартов в области охраны окружающей среды ISO 14001:2004, охраны труда и промышленной безопасности OHSAS 18001:1999, о чем свидетельствуют выданные сертификаты [52].

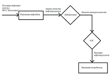
В состав ООО "ЛУКОЙЛ-Югнефтепродукт" входят нефтебазы, одна из которых находится в Анапском районе, с. Юровка - "Юровская нефтебаза", на ее обеспечении находится 27 АЗС.

Лаборатория является структурным подразделением "Юровской нефтебазы". Система административной и функциональной подчиненности лаборатории исключает возможность какого-либо административного, экономического и коммерческого влияния на полноту и объективность результатов аналитического контроля (рисунок 10).

Независимость лаборатории определяется:

-  свободой руководства и сотрудников от любого неподобающего и внешнего коммерческого, финансового или другого давления или влияния, которое может оказать отрицательное воздействие на качество их работы и техническое обслуживание;

-       политикой и процедурами лаборатории, позволяющими избежать вовлечения в деятельность, которая снизила бы доверие к компетентности, беспристрастности суждений или честности в ее деятельности.

Задачи, стоящие перед лабораторией:

-  контроль физико-химических показателей состава и свойств нефтепродуктов;

-       поддержание достаточного уровня качества испытаний;

-       обеспечение применение аттестованных методик выполнения измерений;

-       организация и проведение своевременной калибровки (поверки) и ремонта средств измерений;

-       своевременное предоставление средств измерений на поверку в органы Государственной метрологической службы;

-       внедрение современных методов и средств измерений, контроля, анализов, испытаний, информационно-измерительных систем, автоматизированного контрольно-измерительного оборудования, эталонов единиц величин, стандартных образцов состава и свойств веществ и материалов;

-       актуализация нормативной базы применяемых в лаборатории - пересмотра действующих нормативных документов и внедрения государственных стандартов, правил, положений и других документов государственной системы обеспечения единства измерений, отраслевых документов.

В компетенции заведующей лаборатории находятся организация и руководство проведения всех работ, выполняемых лабораторией, выполнения работ по разработке, введению в действие и поддержанию в рабочем состоянии системы менеджмента качества. Заведующая лаборатории в своей работе подчиняется главному инженеру ООО "ЛУКОЙЛ-Югнефтепродукт". Во время отсутствия заведующей лаборатории его обязанности возлагают на лаборанта в соответствии с приказом.

Кадровый состав лаборатории представлен в соответствующей Форме Паспорта. Персонал лаборатории включает специалистов, имеющих соответствующее образование, профессиональную подготовку, квалификацию и опыт работы в проведении испытаний, в заявленной области аккредитации.

Среднесписочная численность персонала лаборатории в 2011 и 2012 годах составляла 4 человека, в 2013 году составила 5 человек.

Рисунок 10 - Структура системы управления испытательной лаборатории Юровской нефтебазы (составлено автором)

.2 Динамика развития компании

Для оценки деятельности ООО "ЛУКОЙЛ-Югнефтепродукт", а также ее положения на рынке среди других нефтегазовых компаний мы рассмотрели динамику развития за период с 01.01.2011 г. по 31.12.2013 г. и провели анализ финансового положения и эффективной деятельности.

Представленный анализ финансового состояния выполнен за период 01.01.11-31.12.13 г. ООО "ЛУКОЙЛ-Югнефтепродукт" на основе данных бухгалтерской отчетности организации за 3 года. Деятельность нефтегазовой компании ООО "ЛУКОЙЛ-Югнефтепродукт" отнесена к отрасли "Оптовая торговля, включая торговлю через агентов" (класс по ОКВЭД - 51), что было учтено при качественной оценке значений финансовых показателей.

Из представленных в первой части таблицы данных видно, что на 31.12.2013 в активах организации доля текущих активов составляет 1/4, а внеоборотных средств - 3/4. Активы организации за весь рассматриваемый период увеличились на 306 979,3 тыс. руб. (на 31%). Отмечая рост активов, необходимо учесть, что собственный капитал увеличился еще в большей степени - на 102,6%. Опережающее увеличение собственного капитала относительно общего изменения активов - фактор положительный (таблица А.5).

Наглядно соотношение основных групп активов организации представлено ниже на рисунке 11:

Рисунок 11 - Структура активов организации на 31 декабря 2013 г. (составлено автором)

Рост величины активов организации связан, в первую очередь, с ростом следующих позиций актива бухгалтерского баланса (в скобках указана доля изменения статьи в общей сумме всех положительно изменившихся статей):

-  долгосрочные финансовые вложения - 476 319,4 тыс. руб. (90,5%);

-       дебиторская задолженность - 42 665,9 тыс. руб. (8,1%).

Одновременно, в пассиве баланса наибольший прирост наблюдается по строкам:

-  нераспределенная прибыль (непокрытый убыток) - 437 568,5 тыс. руб. (87,9%);

-       кредиторская задолженность - 33 489,8 тыс. руб. (6,7%);

-       долгосрочные заемные средства - 26 101,7 тыс. руб. (5,2%).

Среди отрицательно изменившихся статей баланса можно выделить "краткосрочные финансовые вложения (за исключением денежных эквивалентов)" в активе и "краткосрочные заемные средства" в пассиве (-216 427,4 тыс. руб. и -190 902,8 тыс. руб. соответственно).

На 31.12.2013 собственный капитал организации составил 864 177 905,0 тыс. руб. За весь анализируемый период отмечен весьма значительный рост собственного капитала - на 102,6%.

Чистые активы организации на 31 декабря 2013 г. намного (в 40 640,4 раза) превышают уставный капитал. Это положительно характеризует финансовое положение, полностью удовлетворяя требованиям нормативных актов к величине чистых активов организации как видно из таблицы 6. Более того необходимо отметить увеличение чистых активов на 102,6% за весь анализируемый период. Превышение чистых активов над уставным капиталом и в то же время их увеличение за период говорит о хорошем финансовом положении организации по данному признаку.

Наглядное изменение чистых активов и уставного капитал представлено на рисунке 12, где уставный капитал оставался неизменным в течение всего рассматриваемого периода.

Рисунок 12 - Динамика чистых активов и уставного капитала (составлено автором)

Таблица 6 - Оценка стоимости чистых активов организации (составлено автором)

Показатель

Значение показателя

Изменение


в тыс. руб.

в % к валюте баланса

тыс. руб.

± %


31.12.2010

31.12.2011

31.12.2012

31.12.2013

на начало анализируемого периода (31.12.2010)

на конец анализируемого периода (31.12.2013)



1

2

3

4

5

6

7

8

9

1.Чистые активы

426 609 438

619 204 589

739 295 138

864 177 905

43,1

66,7

+437 568 467

+102,6

2.Уставный капитал

21 264

21 264

21 264

21 264

<0,1

<0,1

-

-

3.Превышение чистых активов над уставным капиталом

426 588 174

619 183 325

739 273 874

864 156 641

43,1

66,7

+437 568 467

+102,6



Коэффициент автономии организации на 31 декабря 2013 г. составил 0,66. Полученное значение указывает на оптимальное соотношение собственного и заемного капитала (собственный капитал составляет 66,7% в общем капитале организации). В течение анализируемого периода коэффициент автономии сильно вырос (на 0,23). Сводная таблица показателей представлена в таблице 7.

Таблица 7 - Основные показатели финансовой устойчивости организации (составлено автором)

Показатель

Значение показателя

Изменение показателя


31.12.2010

31.12.2011

31.12.2012

31.12.2013


1

2

3

4

5

6

1. Коэффициент автономии

0,43

0,52

0,62

0,66

+0,23

2. Коэффициент финансового левериджа

1,32

0,90

0,61

0,50

-0,81

3. Коэффициент обеспеченности собственными оборотными средствами

-0,03

0,26

0,13

-0,10

-0,07

4. Индекс постоянного актива

1,15

0,77

0,91

1,12

-0,03

5. Коэффициент покрытия инвестиций

0,48

0,53

0,62

0,72

+0,24

6. Коэффициент маневренности собственного капитала

-0,04

0,23

0,09

-0,04

+0,00

7. Коэффициент мобильности имущества

0,5

0,59

0,43

0,25

-0,25

8. Коэффициент мобильности оборотных средств

0,74

0,8

0,71

0,48

-0,26

9. Коэффициент обеспеченности запасов

-484,19

3904,69

1970,96

-1071,08

-586,89

10. Коэффициент краткосрочной задолженности

0,91

0,98

0,99

0,82

-0,09


Ниже на диаграмме наглядно представлено соотношение собственного и заемного капитала организации (рисунок 13):

Рисунок 13 - Структура капитала организации на 31 декабря 2013 г. (составлено автором)

По состоянию на 31.12.2013 коэффициент обеспеченности собственными оборотными средствами составил -0,10. В течение анализируемого периода (31.12.10-31.12.13) падение коэффициента обеспеченности собственными оборотными средствами составило -0,07. На 31.12.2013 значение коэффициента является критическим. В течение проанализированного периода коэффициент обеспеченности собственными оборотными средствами принимал как позитивные значения, так и значения, не соответствующие установленному нормативу.0,48 до 0,72 (+0,24) увеличился коэффициент покрытия инвестиций за весь анализируемый период. Значение коэффициента на 31.12.2013 ниже допустимой величины (доля собственного капитала и долгосрочных обязательств в общей сумме капитала организации составляет только 72,4%). В течение всего рассматриваемого периода наблюдалось постоянное увеличение коэффициента покрытия инвестиций.

Коэффициент обеспеченности материальных запасов по состоянию на 31.12.2013 равнялся -1071,08. За 3 последних года коэффициент обеспеченности материальных запасов очень сильно снизился (-586,89). В течение анализируемого периода коэффициент принимал как позитивные значения, так и значения, не соответствующие нормативному. На 31.12.2013 значение коэффициента обеспеченности материальных запасов не удовлетворяет нормативному, находясь в области критических значений.

По коэффициенту краткосрочной задолженности видно, что величина краткосрочной кредиторской задолженности организации значительно превосходит величину долгосрочной задолженности (82,3% и 17,7% соответственно). При этом в течение анализируемого периода (с 31.12.2010 по 31.12.2013) доля долгосрочной задолженности выросла на 9,0%.

Ниже на рисунке 14 представлено изменение основных показателей финансовой устойчивости ООО "ЛУКОЙЛ-Югнефтепродукт" за анализируемый период (31.12.10-31.12.13):

Рисунок 14 - Динамика показателей финансовой устойчивости организации (составлено автором)

Поскольку из трех вариантов расчета показателей покрытия запасов собственными оборотными средствами на 31.12.2013 положительное значение имеет только рассчитанный по последнему варианту (СОС3), финансовое положение организации по данному признаку можно характеризовать, как неустойчивое представлены в таблице 8. При этом нужно обратить внимание, что все три показателя покрытия собственными оборотными средствами запасов за анализируемый период ухудшили свои значения (рисунок 15).

Таблица 8 - Анализ финансовой устойчивости по величине излишка (недостатка) собственных оборотных средств (составлено автором)

Показатель собственных оборотных средств (СОС)

Значение показателя, тыс. руб.

Излишек (недостаток)*, тыс. руб.


на начало анализируемого периода (31.12.2010)

на конец анализируемого периода (31.12.2013)

на 31.12.2010

на 31.12.2011

на 31.12.2012

на 31.12.2013

1

2

3

4

5

6

7

 СОС1 (рассчитан без учета долгосрочных и краткосрочных пассивов)

-64277952

-109131372

-64313323

+137739503

+64713153

-109164031

 СОС2 (рассчитан с учетом долгосрочных пассивов; фактически равен чистому оборотному капиталу, Net Working Capital)

-17126249

-34980460

-17161620

+147926724

+67236774

-35013119

 СОС3 (рассчитанные с учетом как долгосрочных пассивов, так и краткосрочной задолженности по кредитам и займам)

386920856

178163873

+386885485

+567967506

+378289239

+178131214

*Излишек (недостаток) СОС рассчитывается как разница между собственными оборотными средствами и величиной запасов и затрат.

Рисунок 15 - Собственные оборотные средства организации (составлено автором)

На последний день анализируемого периода коэффициент текущей (общей) ликвидности не укладывается в норму (0,9 против нормативного значения 2). Сводная таблица показателей представлена в таблице 9. При этом нужно обратить внимание на имевшее место за рассматриваемый период (с 31 декабря 2010 г. по 31 декабря 2013 г.) негативное изменение - коэффициент текущей ликвидности снизился на -0,06.

Таблица 9 - Показатели ликвидности (составлено автором)

Показатель ликвидности

Значение показателя

Изменение показателя (гр.5 - гр.2)


31.12.2010

31.12.2011

31.12.2012

31.12.2013


1

2

3

4

5

6

1. Коэффициент текущей (общей) ликвидности

0,96

1,26

1,14

0,9

-0,06

2. Коэффициент быстрой (промежуточной) ликвидности

0,96

1,26

1,14

0,9

-0,06

3. Коэффициент абсолютной ликвидности

0,72

1,01

0,81

0,43

-0,29


Для коэффициента быстрой ликвидности нормативным значением является 1. В данном случае его значение составило 0,9. Это свидетельствует о недостатке ликвидных активов (т. е. наличности и других активов, которые можно легко обратить в денежные средства) для погашения краткосрочной кредиторской задолженности. В течение анализируемого периода коэффициент быстрой ликвидности принимал как позитивные значения, так и значения, не соответствующие нормативному.

Соответствующим норме оказался коэффициент абсолютной ликвидности (0,43 при норме 0,2). Несмотря на это следует отметить, что за весь рассматриваемый период коэффициент снизился на -0,29.

На рисунке 16, наглядно отражены показатели ликвидности.

Рисунок 16 - Динамика коэффициентов ликвидности (составлено автором)

Из четырех соотношений, характеризующих соотношение активов по степени ликвидности и обязательств по сроку погашения, выполняется только одно (таблица 10).

Высоколиквидные активы покрывают наиболее срочные обязательства организации, превышая их величину на 8,3%. В соответствии с принципами оптимальной структуры активов по степени ликвидности, краткосрочной дебиторской задолженности должно быть достаточно для покрытия среднесрочных обязательств (П2). В данном случае это соотношение не выполняется - краткосрочная дебиторская задолженность покрывает среднесрочные обязательства организации только лишь на 78%.

Таблица 10 - Анализ соотношения активов по степени ликвидности и обязательств по сроку погашения (составлено автором)

Активы по степени ликвидности

На конец отчетного периода, тыс. руб.

Прирост за анализ. период, %

Норм. соотношение

Пассивы по сроку погашения

На конец отчетного периода, тыс. руб.

Прирост за анализ. период, %

Излишек/ недостаток платеж. средств тыс. руб.

1

2

3

4

5

6

7

8

А1.Высоколиквидные активы (ден. ср-ва + краткосрочные фин. вложения)

154725234

-58,5

П1. Наиболее срочные обязательства (привлеченные средства) (текущ. кред. задолж.)

142898544

+30,6

+11826690

А2.Быстрореализуемые активы (краткосрочная деб. задолженность)

168113561

+34

П2. Среднесрочные обязательства (краткосроч. обязательства кроме текущ. кредит. задолж.)

215048842

-47

-46935281

А3.Медленно реализуемые активы (прочие оборот. активы)

128131

+31,3

П3. Долгосрочные обязательства

74150912

+57,3

-74022781

А4.Труднореализуемые активы (внеоборотные активы)

973309277

+98,3

П4. Постоянные пассивы (собственный капитал)

864177905

+102,6

+109131372



В таблице Б.11 приведены основные финансовые результаты деятельности ООО "ЛУКОЙЛ-Югнефтепродукт" за анализируемый период (с 31 декабря 2010 г. по 31 декабря 2013 г.).

За последний год годовая выручка составила 26000850 тыс. руб. Годовая выручка за анализируемый период (с 31.12.2010 по 31.12.2013) снизилась на 9106145 тыс. руб., или на 25,9%.

Изменение выручки наглядно представлено ниже на рисунке 17.

Рисунок 17 - Динамика выручки и чистой прибыли (составлено автором)

Обратив внимание на строку 2220 формы №2 можно отметить, что организация учитывала общехозяйственные (управленческие) расходы в качестве условно-постоянных, относя их по итогам отчетного периода на счет реализации.

Изменение отложенных налоговых активов, отраженное в форме №2 (стр. 2450) за последний отчетный период, не соответствует изменению данных по строке 1180 "Отложенные налоговые активы" Баланса. Подобная проблема имеет место и с показателем отложенных налоговых обязательств - данные "Отчета о финансовых результатах" расходятся с соответствующим показателем бухгалтерского баланса. Подтверждением выявленной неточности является и то, что даже в сальдированном виде отложенные налоговые активы и обязательства в форме №1 и форме №2 за последний отчетный период не совпадают.

Представленные в таблице 12 показатели рентабельности за последний год имеют положительные значения как следствие прибыльной деятельности ООО "ЛУКОЙЛ-Югнефтепродукт".

Таблица 12 - Показатели рентабельности (составлено автором)

Показатели рентабельности

Значения показателя (в %, или в копейках с рубля)

Изменение показателя


2011 г.

2012 г.

2013 г.

коп.

± %

1

2

3

4

5

6

1. Рентабельность продаж (величина прибыли от продаж в каждом рубле выручки). Нормальное значение для данной отрасли: 9% и более.

17,1

11,3

15,2

-1,9

-11,4

2. Рентабельность продаж по EBIT (величина прибыли от продаж до уплаты процентов и налогов в каждом рубле выручки).

76,4

60,0

89,4

+13

+18

3. Рентабельность продаж по чистой прибыли (величина чистой прибыли в каждом рубле выручки).

6,9

5,4

8,0

+1,1

+16,5

Cправочно: Прибыль от продаж на рубль, вложенный в производство и реализацию продукции (работ, услуг)

20,6

12,7

17,9

-2,7

-13,4

Коэффициент покрытия процентов к уплате (ICR), коэфф. Нормальное значение: 1,5 и более.

15,7

11,7

14,7

-1

-6,4


Все три показателя рентабельности за 2013 год, приведенные в таблице, имеют положительные значения, поскольку организацией получена как прибыль от продаж, так и в целом прибыль от финансово-хозяйственной деятельности за данный период.

Рентабельность продаж за период с 01.01.2013 по 31.12.2013 составила 15,2% Тем не менее, имеет место падение рентабельности продаж по сравнению с данным показателем за 2011 год (-1,9%).

Рентабельность, рассчитанная как отношение прибыли до налогообложения и процентных расходов (EBIT) к выручке организации, за 2013 год составила 89,4%. То есть в каждом рубле выручки организации содержалось 13 коп. прибыли до налогообложения и процентов к уплате.

На рисунке 18 наглядно представлена динамика рентабельности продаж.

Рисунок 18 - Динамика показателей рентабельности продаж (составлено автором)

Используя дополняющую бухгалтерскую отчетность информацию о численности работников ООО "ЛУКОЙЛ-Югнефтепродукт", рассчитан показатель производительности труда (рисунок 19) как отношении выручки от реализации за год к средней численности работников.

Рисунок 19 - Производительность труда (составлено автором)

В течение анализируемого периода (с 31.12.2010 по 31.12.2013) отмечено сильное падение производительности труда c 5123 тыс. руб./чел. до 3793 тыс. руб./чел. (-1330 тыс. руб./чел.).

Основные показатели динамики развития компании представлены в таблице В.14.

2.3 Управление качеством в лаборатории Юровской нефтебазы и затраты связанные с его обеспечением

Система менеджмента качества (СМК) и политика в области качества в лаборатории Юровской нефтебазы.

СМК лаборатории создано как средство обеспечения достоверности и объективности результатов проводимых испытаний, заявленных в области аккредитации, выдаваемых в виде протоколов испытаний и паспортов.

Организационная структура лаборатории обеспечивает объективность испытаний и оформления их результатов, независимость от предприятий-изготовителей, потребителей и исключает вероятность оказания давления на сотрудников лаборатории, которое могло бы повлиять на результаты.

Политика и задачи лаборатории в области качества направлены на:

-  своевременность, полноту и достоверность оценки соответствия поступающей продукции требованиям нормативной документации;

-       повышение эффективности лабораторного контроля путем внедрения современного лабораторного оборудования, актуализированных методик по определению качества нефтепродуктов в соответствии с международными стандартами;

-       непрерывное повышение компетентности персонала;

-       постоянная ориентация на потребителя;

-       обеспечение деятельности в соответствии с ГОСТ ИСО/МЭК 17025-2009.

Политика в области качества. Основная цель: повышение ответственности за объективность и достоверность результатов испытаний, обеспечение гарантированного качества продукции на соответствие требованиям нормативной документации.

Задачи:

-  достижение высокого уровня организации и качества проведения испытаний, обеспечивающих достоверность, объективность;

-       модернизация и обновление материально-технической базы;

-       анализ деятельности лаборатории на основе результатов внутреннего аудита;

-       постоянное совершенствование системы менеджмента качества.

Принципы деятельности:

-  для лаборатории качество - результат деятельности всех сотрудников;

-       подготовленность, профессиональный рост, компетентность и ответственность персонала;

-       взаимное доверие, основанное на открытых и искренних взаимоотношениях, инициатива, личная значимость сотрудников;

-       предупреждение возникновения проблем, а не устранение последствий после их появления.

Каждый сотрудник знает политику в области качества и несет ответственность за качество аналитических работ на своем рабочем месте. Ответственность за реализацию политики в области качества несет заведующая лабораторией.

Приобретение запасов и услуг. Процедура приобретения запасов и услуг включает в первую очередь оценку поставщика путем маркетинга и анализа предварительной информации. В качестве оценки, используется стоимость и скорость поставки представленных услуг и материалов. Кроме того учитывается предшествующий опыт работы лаборатории с поставщиками, оценка качества их поставок.

Оформление поставок, работ и услуг производится в форме договора с поставщиком. Договор должен содержать сроки исполнения, ответственность сторон, требования по соблюдению конфиденциальности (при необходимости), порядок разрешения споров.

Заключение договоров осуществляется в установленном порядке в обществе.

Расходные материалы, а также дорогостоящее оборудование приобретается в соответствии с запланированным бюджетным планом компании на год, который утверждается руководством компании.

В отношении всей закупаемой продукции для целей проведения испытаний в лаборатории предусмотрен входной контроль качества:

-  для приобретения оборудования: проверка наличия сведений о поверке, документации, комплектности, отсутствие повреждений, наличие комплектующих и запасных деталей;

-       для приобретения ГСО, реактивов и материалов: проверка срока годности, квалификации, сведений об изготовителе, наличие паспорта, целостности упаковки и маркировки;

-       вновь закупленное или отремонтированное оборудование перед эксплуатацией подвергается предварительным испытаниям на пригодность.

Покупные реактивы, ГСО не прошедшие процедуры входного контроля, возвращаются поставщику.

Продукция, прошедшая входной контроль используется по назначению, ставится на приход в журнале СМК№ВН-Ж-Ю/11-31 "учета расхода вспомогательных материалов", также фиксируется цель расхода и Ф.И.О. получателя.

Заказываемое оборудование должно быть сертифицировано и допущено к применению в Российской Федерации.

Основными услугами, оказывающими влияние на качество результатов испытаний являются услуги по поверке СИ и аттестации ИО.

Услуги по метрологическому обеспечению оборудования осуществляются организациями, имеющими лицензии на право проведения этих работ на договорной основе в соответствии с утвержденными графиками. Договора заключаются специалистами управления метрологического обеспечения на основании тендерного регламента, утвержденного в обществе.

Управление качеством на предприятии. По окончании сертификации предприятие (изготовитель, продавец) получает сертификаты соответствия просертифицированной продукции. Сертификат соответствия - документ, удостоверяющий, что данная продукция соответствует действующим нормативным актам по требованиям безопасности, как для самого потребителя, так и его имущества.

Сертификат соответствия выдается на срок не более трех лет, после чего продукция сертифицируется вновь. Орган сертификации, выдавший сертификат, обязан ежегодно проводить инспекционный контроль за сертифицируемой продукцией. По итогам инспекционного контроля орган, выдавший сертификат, принимает решение о его дальнейшем использовании или отзыве.

На основании Постановления Госстандарта от 08.10.1998 года №78, предприятия нефтепродуктообеспечения, получающие нефтепродукты в транспортных емкостях или по трубопроводу, обязаны сертифицировать свою продукцию. Номенклатура таких нефтепродуктов, подлежащих обязательной сертификации, объявляются Постановлениями Правительства. Продукция нефтепереработки, не вошедшая в данную номенклатуру, может реализоваться без сертификатов соответствия.

Согласно пункту 12 Постановления Правительства РФ от 19.01.1998 года №55 "Об утверждении правил продажи отдельных видов товаров" (в редакции Постановления Правительства от 2.10.1999 года №1104), продавец доводит до сведения покупателя информацию о подтверждении соответствия товаров установленным требованиям путем ознакомления его с одним из следующих документов:

-  сертификат или декларация о соответствии

-       копия сертификата, заверенная держателем подлинника, нотариусом или органом по сертификации, выдавшим сертификат.

-       товарно-сопроводительные документы, оформленные продавцом и содержащие сведения о подтверждении его соответствия установленным требованиям (номер сертификата соответствия, срок его действия, орган, выдавший сертификат). Эти документы должны быть заверены подписью и печатью продавца с указанием его адреса и телефона.

Паспорт качества является элементом товарно-сопроводительной документации и содержит всю вышеперечисленную информацию. Данные о сертификации нефтепродуктов в паспорт качества заносит лаборатория, анализировавшая нефтепродукт и всю его информацию, указанную в паспорте качества, заверяет печатью "Для паспортов качества". Нефтебаза, получив паспорт качества, обязана проверить правильность всей информации, том числе и информации о сертификации продукции, сверив ее с имеющимися копиями сертификатов. После этого паспорт качества может быть выдан потребителю. Данную работу проводят лица, отвечающие по своим должностным обязанностям за контроль качествам продукции, а где их нет - ответственные за контроль качества.

Для доведения до потребителя информации о сертификации продукции, подлежащей обязательной сертификации, в нефтегазовой компании ООО "ЛУКОЙЛ-Югнефтепродукт" имеются:

-  копии сертификатов соответствия нефтебаз, осуществляющих хранение нефтепродуктов, заверенные печатью нефтебазы - в службе главного метролога;

-       копии сертификатов соответствия нефтебаз, заверенные главным инженером Общества - на АЗС, получающих нефтепродукты с этих баз;

-       информация о сертификации продукции, подлежащей обязательной сертификации - в паспорт качества с маркировкой знаком соответствия.

Нефтепродукты, хранящиеся в таре изготовителя (фасованная продукция) и с сертификатом изготовителя, повторной сертификации не подлежат. Для продажи фасованной продукции необходимо иметь паспорт качества изготовителя на каждую партию с информацией о сертификации. Изготовители (исполнители, продавцы) обязаны реализовывать продукцию, подлежащую обязательной сертификации, только при наличии сертификата, выданного или признанного на то уполномоченным органом. Реализация продукции, подлежащей обязательной сертификации, при отсутствии выданного или признанного сертификата влечет соответствующую юридическую ответственность предприятия и его руководства.

Характеристика обеспечения качества продукта представляет собой контроль качества нефтепродуктов - это комплекс организационно-технических мероприятия, направленных на обеспечение сохранности качества нефтепродуктов при приемо-сдаточных операциях, хранение, транспортировки, а также лабораторная поверка соответствия показателей качества нефтепродуктов установленным требований ГОСТ (ТУ).

Основными задачами системы обеспечения качества нефтепродуктов являются:

-  контроль за обеспечением сохранности качества нефтепродуктов при приеме, хранение, транспортировании и выдаче получателем (потребителем);

-       контроль за техническим состоянием средств хранения, перекачки, заправки и транспортирования, обеспечивающих сохранность качества нефтепродуктов;

-       организация лабораторной проверки качества нефтепродуктов;

-       организация исправления (восстановления) качества некондиционных нефтепродуктов;

-       организация подготовки специалистов по контролю качества нефтепродуктов;

-       проведение совместно с организациями-исполнителями, работ по сертификации продукции.

В структуру системы по контролю и обеспечению сохранения качества нефтепродуктов ООО "ЛУКОЙЛ-Югнефтепродукт" входят:

-  группа главного метролога отдела эксплуатации и технической политики;

-       ответственные должностные лица за обеспечения сохранения и контроля качества нефтепродуктов структурных подразделения.

Оперативное руководство работой по контролю качества нефтепродуктов в системе ООО "ЛУКОЙЛ-Югнефтепродукт" возложено на отдел по эксплуатации и технической политике.

Общее руководство организацией контроля и обеспечения сохранности качества нефтепродуктов в системе ООО "ЛУКОЙЛ-Югнефтепродукт".

Контроль и обеспечение сохранности качества нефтепродуктов:

-  проводят приемо-сдаточный (контрольный) анализ нефтепродуктов, поступающих всеми видами транспорта.

-       организуют отбор, регистрацию проб нефтепродуктов, согласно ГОСТ 2517, для доставки в закрепленную лабораторию.

-       производят отбор, оформление и хранение контрольных (арбитражных) проб нефтепродуктов в порядке, предусмотренном ГОСТ 2517.

Проводят контроль за чистотой тары при приеме, хранении и отпуске нефтепродуктов в структурных подразделениях Общества согласно ГОСТ 1510.

Для анализа потребностей (ожиданий) внутренних потребителей нефтепродуктов, построен "Домик качества". Внутренними потребителями продукции, получаемой с нефтеперерабатывающего завода "Волгоград" (НПЗ "Волгоград"), являются: Юровская нефтебаза (потребитель №1), лаборатория, занимающаяся анализом качества полученных нефтепродуктов (потребитель №2) и автозаправочные станции (потребитель №3). Построение домика качества состоит из 10 этапов.

На первом этапе, нами сформирован перечень ожиданий потребителей и проставлены баллы по степени важности для самих потребителей (таблице 15). Параметры важности оцениваются следующими баллами:

баллов - важное требование;

баллов - второстепенное требование;

балла - неважное требование.

На данном этапе также определяются нормативные и законодательные требования, которые вносятся в раздел домика качества, как и требования потребителей.

Таблица 15 - Оценка ожиданий потребителей (составлено автором)

Ожидания потребителей

Юровская нефтебаза (потребитель № 1)

Лаборатория Юровской нефтебазы (потребитель № 2)

АЗС (потребитель № 3)

Средний балл

Сохранность нефтепродуктов при транспортировке с завода-изготовителя

6

6

6

6

Сохранность нефтепродуктов при хранении в резервуарах нефтебазы и АЗС

9

6

9

8

Компетентность персонала завода-изготовителя

9

9

9

9

Хорошая обстановка на рабочем месте

6

9

9

8

Квалифицированный персонал (во всех подразделениях/инстанциях)

9

9

6

8

Соответствие нефтепродуктов установленным стандартам (ГОСТам)

9

9

6

8

Обеспеченность средствами транспортировки

6

3

9

6

Обеспеченность средствами контроля качества

9

9

3

7

Высокое качество нефтепродуктов

9

9

9

9


После того как определены ожидания потребителей и расставлены баллы по степени важности для каждого из них, необходимо построить диаграмму распределения данных показателей. Структура данной диаграммы напоминает диаграмму Парето, поскольку мы заимствовали основную идею построения и оформления результатов, полученных нами при анализе (рисунок 20).

Рисунок 20 - Оценка потребителей по бальной шкале (составлено автором)

Из рисунка 20 видно разделение ожиданий потребителей на три группы показателей, после расстановки оценок потребителями в соответствии со степенью их ожиданий.

Второй этап. Определяется важность требований для потребителя данной компании и компании конкурента, анализируется рейтинг двух компаний по имеющимся ожиданиям потребителей (таблица 16). Используя матрицу приоритетов, ранжированы требования потребителей по степени важности. Результаты занесены в домик качества. Этот метод позволяет оценить сильные и слабые стороны исследуемой компании.

Сравнение проводится по пятибалльной шкале:

баллов - полностью соответствует требованиям;

балла - соответствует практически по всем требованиям;

балла - в основном соответствует требованиям;

балла - соответствует частично требованиям;

балл - не соответствует ожиданиям потребителей.

Таблица 16 - Важность ожиданий потребителей (составлено автором)

Ожидания потребителей

Анализируемая компания

Средний балл

Конкурентная компания

Средний балл


№ 1

№ 2

№ 3


№ 1

№ 2

№ 3


Сохранность нефтепродуктов при транспортировке с завода-изготовителя

5

5

3

4,3

5

5

5

5

Сохранность нефтепродуктов при хранении в резервуарах нефтебазы и АЗС

4

4

4

4

4

5

4

4,3

Компетентность персонала завода-изготовителя

5

5

4

4,6

4

4

4

4

Хорошая обстановка на рабочем месте

5

4

5

4,6

5

4

4

4,3

Квалифицированный персонал (во всех подразделениях/инстанциях)

5

5

4

4,6

5

4

4

4,3

Соответствие нефтепродуктов установленным стандартам (ГОСТам)

5

5

5

5

5

4

4

4,6

Обеспеченность средствами транспортировки

5

4

5

4,6

4

4

3

3,6

Обеспеченность средствами контроля качества

4

4

5

5

5

4

5

4

Высокое качество нефтепродуктов

5

5

5

4,3

4

4

4

4,6



Далее построена схема рейтингов анализируемой и конкурентной компаний по ожиданиям потребителей. При помощи конкурентного рейтинга можно установить конкурентные преимущества и обратить внимание на недостатки анализируемой компании и усовершенствовать их. Рейтинг показателей рассматривается по среднему баллу каждого ожидания двух компаний (таблица 17). Обозначим средний балл каждой компании символом, который позволит наглядно увидеть рейтинги, проставленные потребителями:

Таблица 17 - Рейтинг показателей (составлено автором)


Из таблицы рейтингов видно, что анализируемая компания уступает конкурентной по трем показателям ожиданий потребителей. К ним относятся: сохранность нефтепродуктов при транспортировке с завода-изготовителя, сохранность нефтепродуктов при хранении в резервуарах и АЗС, высокое качество нефтепродуктов. На четвертом этапе будут рассмотрены степень улучшения и весомость данного рейтинга, но перед этим, необходимо определить целевые значения ожиданий потребителей.

Третий этап. Для всех потребителей устанавливаются целевые ожидания по степени важности по пятибалльной шкале от одного до пяти, ориентируясь на рисунке 20. Как видно из рисунка, все показатели делятся на три группы, которые можно оценить в пять, четыре и три балла. В таблице 15 подробно рассматриваются выставленные баллы по всем ожиданиям потребителей и формируются в таблице 18 по степени важности.

Таблица 18 - Целевые значения ожиданий по степени важности (составлено автором)

Ожидания потребителей

Степень важности

Сохранность нефтепродуктов при транспортировке с завода-изготовителя

3

Обеспеченность средствами транспортировки

3

Обеспеченность средствами контроля качества

3

Сохранность нефтепродуктов при хранении в резервуарах нефтебазы и АЗС

4

Хорошая обстановка на рабочем месте

4

Квалифицированный персонал (во всех подразделениях/инстанциях)

4

Соответствие нефтепродуктов установленным стандартам (ГОСТам)

4

Компетентность персонала завода-изготовителя

5

Высокое качество нефтепродуктов

5


Четвертый этап представляет собой матрицу, в которую сводятся все предыдущие показатели и таблицы: ожидания и важность для потребителей, целевые значения, а также рассчитываются показатели степени улучшения, весомость в абсолютной величине и в процентах.

Степень улучшения находим из таблицы важности ожиданий потребителей. Если анализируемая компания по одному из показателей преуспевает относительно своего конкурента, то в графе степени улучшения ставится единица, если уступает, то высчитывается: от показателя конкурента отнимается показатель анализируемой компании, а получившийся результат записывается в таблицу.

Весомость в абсолютном выражении определяется как произведение важности для потребителя и степени улучшения, а весомость в процентном соотношении как отношение весомости в абсолютном выражении на итог по сумме всей весомости, и умножить получившееся значение на 100%. Все показатели приведены в таблице № 19.

Таблица 19 - Матрица показателей (составлено автором)


Пятый этап. Описание технических характеристик по анализируемому процессу. Технические требования представляют собой свойства услуги с инженерной точки зрения, что позволяет проводить измерения и сравнение характеристик. При определении технических требований могут быть использованы спецификации аналогичных услуг или наборы характеристик, указываемых в стандартах, справочниках и технических нормативах.

Описание технических характеристик услуги проводится по следующим параметрам:

-  повышение квалификации;

-       опыт работы в нефтегазовой отрасли;

-       оснащенность рабочих мест необходимым оборудованием для анализа качества продукции;

-       соблюдение стандартов в нефтегазовой отрасли;

-       наличие оснащенных транспортных средств, для перевозки нефтепродуктов в соответствии с нормативно-технической документацией и стандартами.

Шестой этап. На данном этапе формируется и заполняется матрица связей, устанавливается влияние технических характеристик услуги на выполнение ожиданий потребителей. Для описания силы взаимосвязи применяется шкала значений и сопровождающие их символы:


На седьмом этапе определяются связи между техническими характеристиками, которые отражаются на крыше домика качества, символы используются такие же, как и для матрицы. И записывается степень улучшения только по тем показателям, которые необходимо усовершенствовать.

Восьмой этап. Выявляются единицы измерения для каждой из технических характеристик и числовые значения. Значения определяются исходя из анализа услуги конкурентов и собственных возможностей. Вместе с тем, выявляется сложность реализации требований по пятибалльной шкале, где 1 - легко, а 5 - сложно.

Девятый этап. Определяются целевые значения технических характеристик, записываются абсолютная и относительная весомость.

Десятый этап представляет собой полное построение домика качества, с использованием ранее заполненных и сформированных таблиц представлены на рисунке Г.21.

После того как построен домик качества, можно проанализировать процесс поставки нефтепродуктов и выявить все затраты связанные с качеством продукции, ее хранением, транспортировкой и реализацией. Прежде чем внешний потребитель сможет приобрести бензин, дизельное топливо и масла, нефтепродукты проходят цепочку поставок, распределение и перераспределение внутри всей ОАО "НК "ЛУКОЙЛ"". Мы подробно проанализировали поставки внутри компании ООО "ЛУКОЙЛ-Югнефтепродукт" в Краснодарском крае, на примере Юровской нефтебазы и отобразили взаимосвязи всех заинтересованных и связанных между собой сторон (рисунок 22).

Рисунок 22 - Схема процесса транспортировки и реализации нефтепродуктов (составлено автором)

Данный процесс позволяет нам лучше понять не только пути транспортировки и реализации, но и на каких этапах проводят контроль качества нефтепродуктов, а также как формируются затраты на качество.

Нефтепродукты в Юровскую нефтебазу поступают из нефтеперерабатывающего завода "Волгоград" (НПЗ "Волгоград") по железнодорожным путям в специально оборудованных цистернах в соответствии с ГОСТ 1510-84 "Нефть и нефтепродукты. Маркировка, упаковка, транспортировка и хранение" Утвержден и введен в действие Постановлением Государственного комитета СССР по стандартам от 07.08.84 №2776. Перед тем как, поступившие в Юровскую нефтебазу, нефтепродукты будут слиты в резервуары, лаборатория отбирает пробы для анализа качества по ГОСТ 2517-85. "Нефть и нефтепродукты. Методы отбора проб" и сравнивает паспорт качества завода-изготовителя с полученными результатами испытаний лаборатории.

Процедура отбора образцов (проб), от каждой партии поступившей продукции, для проведения измерений, регламентируется нормативной документацией. Отбор проб нефти и нефтепродуктов производится лаборантом, отобранные пробы передаются в лабораторию, где сотрудниками лаборатории готовится объединенная проба в необходимом количестве, которая делится на две части. Одна часть пробы передается на испытания, другая опечатывается, регистрируется в "Журнале регистрации проб" и хранится в специальном шкафу в проветриваемой зоне для хранения проб нефтепродуктов. Упаковка должна исключать утечку пробы из контейнера и ее загрязнение. Проба должна иметь этикетку, позволяющую однозначно ее идентифицировать по соответствующим записям. Этикетка прочно прикрепляется к таре с пробой и должна обеспечить целостность проб. Неизменность их состава и свойств. Доступ к пробам ограничен.

Образцы, переданные в лабораторию для испытаний, регистрируются в соответствующих журналах регистрации, пробам присваивается регистрационный номер (порядковый). В журнале регистрации также фиксируется дата поступления проб, место отбора.

Нумерация, маркировка проб и измерений, актов отбора, записей в журналах обеспечивают идентификацию и прослеживаемость образцов для контроля по всему технологическому процессу испытаний.

Доставленные в лабораторию пробы анализируются исполнителями в соответствии с требованиями, установленными в используемой методике. сотрудники лаборатории, проводившие испытания, записывают промежуточные измерения, производят рабочие расчеты и оформляют результаты испытаний в рабочих журналах. Руководитель лаборатории или испытатели после проведения анализов оформляет протоколы и паспорта качества с фактическими измерениями, которые содержат всю требуемую информацию по нормативной документации.

После того, как испытания проведены, получены результаты измерений и оформлен паспорт качества, и данные результаты были сравнены с паспортом качества завода-изготовителя, продукцию сливают в резервуары. Каждый вид топлива сливают в специальный резервуар, соответствующий его наименованию. После проведения всех необходимых процедур по анализу качества нефтепродуктов, их распределяют по автозаправочным станциям (АЗС) исходя из обеспеченности запасами.

Продукцию транспортируют на АЗС в сопровождении с паспортом качества, который подтверждает соответствие требованиям нормативной документации.

Автозаправочные станции в свою очередь реализуют (продают) нефтепродукты конечным (внешним) потребителям. Также они обязаны раз в месяц отбирать пробы из резервуаров, находящихся под землей, и отправлять в лабораторию для анализа качества хранящихся нефтепродуктов на АЗС, итогом проверки является заключение о соответствии качества продукции.

Далее рассмотрим динамику затрат за период с 2011 по 2013 года, связанные с обеспечением качества нефтепродуктов, его транспортировкой, анализом, хранением и реализацией представленную в таблице 20.

Материальные затраты Юровской нефтебазы и лаборатории в 2011 году составили 1397,4 тыс. руб., а в 2013 году 1714,8 тыс. руб., следовательно затраты увеличились на 122,72%. Значительный вес в группе материальных затрат имеют затраты на сырье и материалы, также они увеличились на 134,6% (абсолютное отклонение составляет 278,0 тыс. руб.).

Таблица 20 - Динамика затрат на качество нефтепродуктов (составлено автором)

Статьи по затратам

2012 г.

2013 г.

Абсолютное отклонение, тыс. руб

Темп роста в %


Значение показателя, тыс. руб.



Материальные затраты

1397,4

1312,7

1714,8

317,5

122,72%

в том числе:






сырье и материалы

803,6

694,0

1081,6

278,0

134,6%

содержание, ремонт и эксплуатация оборудования

239,6

259,0

269,0

29,4

112,27%

приобретение запасных частей для лабораторного оборудования, инвентаря, приборов и спец. одежда

354,2

359,6

364,3

10,1

97,23%

Приобретение запасов и услуг

619,5

572,3

313,0

- 306,6

50,51%

Расходы на оплату труда

3672,0

4080,0

4800,0

1128,0

130,72%

Отчисления на социальные нужды

1175,0

1387,2

1632,0

457,0

138,89%

Амортизация основных средств

1224,0

1360,0

1600,0

376,0

130,72%

Прочие затраты

684,3

482,1

389,8

- 294,5

56,96%

Итого затрат

8772,3

9194,3

10449,6

1677,3

119,12%



Приобретение запасов и услуг постоянно изменяются в зависимости от объемов поступающей продукции на территорию Юровской нефтебазы. В 2011 г. они составили 619,5 тыс. руб., в 2013 г. - 313,0 тыс. руб., что в свою очередь затраты снизились на 50,51%.

В состав затрат по приобретению запасов и услуг входят: затраты по приобретению государственных стандартных образцов (ГСО), реактивов и дополнительных материалов для анализа качества нефтепродуктов и сравнения их с ГСО (эталоном); основными услугами, оказывающими влияние на качество результатов испытаний, являются услуги по поверке средств измерения (СИ) и аттестация испытательного оборудования (ИО).

Услуги по метрологическому обеспечению оборудования осуществляются организациями, имеющими лицензии на право проведения этих работ на договорной основе в соответствии с утвержденным графиком. Договора заключаются специалистами управления метрологического обеспечения на основании тендерного регламента, утвержденного в обществе (нефтегазовой компании ООО "ЛУКОЙЛ-Югнефтепродукт").

Итог по затратам за анализируемый период с 01.01.2011 по 31.12.2013 гг. отражает общее увеличение по статьям затрат на 119,12%, что в абсолютном отклонении составляет 1677,3 тыс. руб.

Таким образом, в Юровской нефтебазе имеются проблемы по сохранности нефтепродуктов в резервуарах и недостаточному уровню качества нефтепродуктов по сравнению с конкурентом. Кроме того компания несет затраты связанные с применяемыми методами снижения потерь при хранении светлых нефтепродуктов в резервуарах.

Пути снижения затрат и уменьшения потерь нефтепродуктов при хранении являются предметом рассмотрения следующей главы.

3. Оптимизация затрат на качество в Юровской нефтебазе ООО "ЛУКОЙЛ-Югнефтепродукт"

.1 Организационно-технические мероприятия по уменьшению потерь нефтепродуктов при хранении в резервуарах

Уменьшение потерь нефти и нефтепродуктов при транспортировании, сливно-наливнных операциях и хранении способствует экономии топливно-энергетических и финансовых ресурсов.

При потерях нефтепродуктов наносится ущерб народному хозяйству, который состоит не только в уменьшении объемов продукции, но и в отрицательном влиянии на экологию окружающей среды. Поэтому борьба по снижению потерь нефтепродуктов дает не только положительный экономический эффект, но также жизненно необходима для обеспечения охраны окружающей среды.

Потери нефти и нефтепродуктов можно разделить на:

-  качественные потери: загрязнение, окисление нефтепродуктов, смешение и обводнение;

-       количественные потери возникают в результате переливов, утечек, неполного слива резервуаров и транспортных емкостей;

-       качественно-количественные потери возникают при испарении нефти и нефтепродуктов.

Данные потери происходят в результате не соблюдения нормативно-технической документации, требований ГОСТ 1510-84 "Нефть и нефтепродукты. Маркировка, упаковка, транспортирование и хранение", износа оборудования, при зачистке резервуаров, цистерн и т.д.

Естественные потери происходят вследствие изменения физико-химических свойств нефти и нефтепродуктов, от налипания и испарения при транспортировании, хранении, приеме, отпуске из-за несовершенства существующих средств защиты поступающей продукции на нефтебазу, а также влияют метеорологические факторы. Потери происходят из-за так называемых "больших и малых дыханий" резервуаров [47].

"Большие дыхания" происходят вследствие вытеснения паровоздушных смесей в окружающую среду при заполнении резервуаров нефтепродуктами, при этом уменьшается объем газового пространства. При откачке продукта происходит обратное явление - воздух поступает в резервуар. Объем "большого дыхания" в среднем соответствует поступившему количеству продукта в резервуар. Потери растут при увеличении числа сливно-наливных циклов резервуаров, а также, в какой климатической зоне находится объект системы нефтеобеспечения.

Потери при "малых дыханиях" возникают из-за колебания температуры окружающей среды. В дневное время температура воздуха повышается, поэтому поверхность резервуаров нагреваются, что ведет за собой увеличение испарения нефтепродуктов, особенно легких фракций. Поэтому увеличиваются температура и давление парогазовых смесей в резервуарах. Увеличение давления приводит к срабатыванию дыхательного клапана и выходу паровоздушных смесей в окружающую среду. В ночное время, при снижении температуры, происходит обратный процесс, давление смесей уменьшается, что приводит к образованию частичного вакуума и в газовое пространство резервуара поступает воздух через впускной клапан (рисунок 23).

Рисунок 23 - Схема вентиляции газового пространства резервуара [47]

Юровская нефтебаза имеет резервуарный парк, в котором имеется шесть больших резервуаров объемом 1000 м3 и четыре малых по 100 м3 каждый, общий объем которых составляет 6400 м3 или 5,12 тыс. тонн, но по ГОСТ 1510-84 наполняемость резервуаров не должна превышать 95% всего объема резервуара. Следовательно, единовременное количество находящихся нефтепродуктов в резервуарах составляет 6080 м3 или 4,86 тыс. тонн. В среднем в год оборот нефтепродуктов, поступающих на территорию нефтебазы, составляет 178,56 тыс. тонн. Все резервуары постоянно наполнены на 40%, за вычетом поступающих и отгруженных нефтепродуктов, что составляет общий объем запасов 2560 м3. Потери при транспортировании, хранении, сливно-наливных процессах составляют: 10 г/м3 при норме 35 г/м3, доля потерь от общей массы составляет 0,47% или 43,48 тонн в год.

В Юровской нефтебазе проводятся организационно-технические мероприятия по снижению потерь нефтепродуктов путем окрашивания резервуаров в белый цвет (эмалью марки ПФ-5135) раз в два года. Данный способ позволяет снизить потери на 30% от общего количества потерь и является менее затратным для его осуществления, но также и менее эффективным. Затраты от потерь составляют 1739,2 тыс. руб. при стоимости тонны 40 тыс. руб.

Из ряда существующих методов сокращения потерь от испарения нефтепродуктов при транспортировании, сливно-наливных операциях и хранении, мы предлагаем использовать сорбционный (абсорбция, адсорбция) метод.

Установка рекуперации паров углеродов системы Aker Kvaerner Cool Sorption "Углеродной Вакуумно-регенерированной Адсорбции" (рисунок 24), эффективность данной системы составляет 99,98% [53].

Рисунок 24 - Система "Углеродной Вакуумно-регенерированной Адсорбции" [53]

Установка состоит из двух фильтров активированного углерода, один фильтр соединяется с газоуровнительной системой - "режим адсорбции", а другой расположен в процессе вакуумной регенерации.

Активированный углерод имеет большую площадь поверхности по отношению к объему, и в очень тонком слое поверхности углерода адсорбируются углеводороды. До полного наступления насыщенностью углеродного фильтра, он может адсорбировать определенное количество углеводородов, если произошло насыщение фильтра, то через него пары проходят необработанными. Поэтому, чтобы восстановить производительность углеродного фильтра, необходима его регенерация, что в дальнейшем обеспечит в последующем цикле эффективную адсорбцию углеводородов (рисунок 25).

Рисунок 25 - Схема установки газоуровнительной системы [53]

Процесс регенерации паров проходит в две стадии. Первоначально в фильтре формируется вакуум, чтобы обеспечить такой уровень давления, при котором углеводороды начинают десорбировать из угля, и извлекается большая часть углеводородов. Для извлечения оставшейся части, необходимо фильтр продуть воздухом, после чего процесс регенерации считается оконченным. Применяемый для регенерации вакуумный насос является насосом сухого типа и очень низким уровнем энергопотребления. Высокообогащенные пары углеводородами из сепаратора поступают в абсорбционную колонку, при этом встречным потоком абсорбента абсорбируется большая часть углеводородов. При этом незначительный объем воздуха, который поступил на стадии регенерации во время воздушной продувки, выходит через верхнюю часть абсорбционной колонки, вследствие этого происходит вынос незначительного количества углеводородов, в дальнейшем эта часть подлежит возврату в режиме адсорбции в углеродный фильтр.

Установка снабжена функцией автоматического энергосбережения: в случае недостаточной подачи паров или прекращения их подачи все производимые установкой функции переходят в режим ожидания сразу же после завершения регенерации в обоих углеродных фильтрах. После того как восстанавливается нормальная подача паров, производится автоматический запуск установки, при этом происходит восстановление непрерывной работы насосов.

Установка полностью автоматизирована и в случае ложного срабатывания системы, она самостоятельно отключится. Статус данной установки заключается в локализации проблемы, и имеющаяся аварийная сигнализация легко определяется и идентифицируется на мониторе компьютера. В базе данных компьютера хранится вся информация о параметрах процесса, таких как циклы температуры, давления, данные об уровнях содержания углеводородов и угарного газа.

Достоинства установки:

-  максимальная производительность - 1200 м3/час (от 20-500000 м3/час в зависимости от назначения).

-       потребление электроэнергии (макс. загрузка) - 80 кВт/час;

-       циркуляция абсорбента - 71 м3/час;

-       гарантийный период для активированного угля углеродных фильтров - 5 лет;

-       средняя концентрация паров углеводородов на выходе установки - не более 35 г/м3;

-       снижение потерь при испарении нефтепродуктов из резервуаров от "больших и малых дыханий" на 70-80%.

Недостатками установки являются:

-  гарантийный период для активированного угля предварительного фильтра - 1 год;

-       присутствует возможность резкого повышения температуры углеродного фильтра;

-       подача азота в установку в ручном режиме при повышении температуры углеродного фильтра и срабатывании защиты;

-       в режиме "малых" дыханий в резервуар попадает чистый воздух, что приводит к новым испарениям нефтепродукта и дополнительному времени работы установки;

-       утилизация отработанного активированного угля;

-       высокая стоимость;

-       в случаях остановки системы для выполнения профилактических или ремонтных работ, будет происходить выброс паров через дыхательные клапана резервуаров.

В связи со сложившейся геополитической обстановкой, к Российской Федерации был присоединен Крымский полуостров. Высшим руководством ОАО "Нефтяной компании "ЛУКОЙЛ" было принято решение о покупке автозаправочных станций на территории Крымского полуострова. Данные АЗС будут обслуживаться Юровской нефтебазой, в связи с этим увеличится и объем поступающей продукции, что приведет к необходимости приобретения дополнительных резервуаров и большим потерям от испаряемости нефтепродуктов, расширению лаборатории и увеличению численности персонала. Это повлечет за собой увеличение затрат на анализ и контроль качества, а также затраты связанные с потерей доли нефтепродуктов.

Поэтому данный метод снижения потерь и уменьшения вредных выбросов в атмосферу, позволит сократить затраты связанные с ежегодным уменьшением объемов продукции и минимизировать штрафы по выбросу вредных веществ Юровской нефтебазы и компании в целом.

.2 Направления сокращения затрат на качество

В ходе исследования было выявлено три направления снижения затрат Юровской нефтебазы при хранении, транспортировании, сливно-наливных операциях и реализации светлых нефтепродуктов:

-  улучшение качества продукции за счет применения установки рекуперации паров;

-       сокращение потерь нефтепродуктов при хранении в резервуарах и сливно-наливных операциях за счет применения установки;

-       расширение рынка сбыта.

Выброс и потери легких фракций углерода снижают качество нефтепродуктов, что отрицательно сказывается на работе двигателей автотранспорта и на выбор потребителем компании, реализующей данный вид продукции.

По результатам исследования "домика качества" было выявлено, что показатели сохранности нефтепродуктов в резервуарах анализируемой компании по среднему баллу на 0,7 ниже конкурента. Данная проблема обусловлена изменениями физико-химических свойств нефтепродуктов от испарения, окисления и загрязнения при транспортировании, хранении и сливно-наливных операциях. В результате чего и снижается качество продукции. При хранении нефтепродуктов в резервуарах потери от испарения и загрязнения происходят в результате "больших и малых дыханий" резервуаров. При этом изменение свойств и качества нефтепродуктов от естественных испарений тем больше, чем больше легких и наиболее ценных фракций, содержащихся в нефтепродуктах, чем выше давление насыщенных паров. Большое значение имеет объем "больших и малых дыханий", подготовка резервуаров, организационно-технические мероприятия, географическое местоположение объекта системы нефтеобеспечения. Окисление нефтепродуктов способствует снижению качества нефтепродуктов, образованию осадков и смол, которые являются причиной выхода из стоя двигателей автотранспорта, а также приводит к интенсивному разрушению (коррозии) конструкционных материалов резервуаров. Современный потребитель предъявляет очень высокие требования к качеству нефтепродуктов, не только к процессам его горения в двигателе, но также и к надежной работе двигателей от использования приобретенного топлива.

Очень важно, чтобы нефть и нефтепродукты с момента их производства и до использования в двигателях автотранспортов потребителей, сохраняли свои первоначальные свойства при транспортировке и хранении, а также имели высокий уровень качества, установленный в требованиях ГОСТов и ожиданиями потребителей.

Кроме того, были выявлены причины снижения качества нефтепродуктов и предложено организационно-техническое мероприятие по приобретению и монтажу установки рекуперации паров для снижения объемов потерь естественных испарений продукции. Установка рекуперации паров позволит существенно увеличить качество нефтепродуктов на 85-95%, что позволит привлечь больше потребителей и повысить конкурентоспособность нефтегазовой компании ООО "ЛУКОЙЛ-Югнефтепродукт".

Таким образом, специалистами ООО "ЛУКОЙЛ-Югнефтепродукт" Юровской нефтебазы, был рассмотрен предложенный метод повышения качества нефтепродуктов. Экспертным путем было выявлено, что в результате проведения данного мероприятия, компания сможет повысить качество продукции, конкурентоспособность, привлечь новых потребителей и удержать уже имеющихся. Также результатом реализации организационно-технического мероприятия станет увеличение объемов продаж на 6-7%.

Второе направление снижения затрат: сокращение потерь нефтепродуктов при хранении в резервуарах. Естественные испарения нефтепродуктов представляют собой невосполнимые потери и затраты компании. Основная доля таких потерь при складских и транспортных операциях (60-80%) происходит в период хранения нефтепродуктов в резервуарах. Естественные потери от испарений зависят от физико-химических свойств нефтепродуктов, природно-климатических условий, конструкций технологических оборудований резервуаров нефтебазы и складов.

Юровская нефтебаза использует метод окраски резервуаров. Данный метод требует наименьших затрат, по сравнению с предлагаемым нами организационно-техническим мероприятием, но при этом является и менее эффективным способом снижения затрат по борьбе с потерями от испарения. Предложенный метод позволит уменьшить потери на 80-90% от общего объема испаряемости светлых нефтепродуктов, хранящихся в резервуарах.

Помимо затрат, которые несет компания, существует проблема загрязнения окружающей среды из-за выбросов вредных соединений от испарения нефтепродуктов, а также повышает степень пожаро-взрывоопасной обстановки на нефтебазе и на окружающей территории. Проблеме сохранности невосполнимых природных ресурсов и охраны окружающей среды компания уделяет большое внимание.

Если концентрация потерь испарений нефтепродуктов при хранении, транспортировании и сливно-наливных операция превышают установленные Европейскими и Российскими стандартами 35 г/м3, то компания несет большие затраты на выплату штрафов из-за превышения нормы выбросов в атмосферу. Нормы потерь нефтепродуктов при наполнении резервуаров хранения ("большие дыхания") составляют 1,5-1,6 л/м3 от объема загружаемы светлых нефтепродуктов и до 0,97% объема резервуара в год при "малых дыханиях" резервуаров (зависят от перепада температуры окружающей среды).

Потери Юровской нефтебазы от "малых и больших дыханий" от общего объема реализуемой продукции составляют 0,57%. При реализации предложенного проекта, затраты, которые приходится нести из-за испаряемости нефтепродуктов, сократятся на 70-75%. Это позволит увеличить прибыль от реализации продукции, при уменьшении потерь при испарении. Установка рекуперации паров возвращает большую часть нефтепродуктов, при проведении технологического процесса адсорбируются легкие фракции через фильтры и поступают обратно в резервуар, результатом всего процесса является выход чистого воздуха с минимальным количеством паров.

Третье направление позволяет расширить рынок сбыта нефтепродуктов. В результате присоединения Крымского полуострова и вхождение его в состав Российской Федерации, позволяет увеличить число автозаправочных станций, а также предоставить новые рабочие места, что способствует увеличению бюджетной эффективности.

Компания ООО "ЛУКОЙЛ-Югнефтепродукт" выкупила пять автозаправочных станций на территории Крымского полуострова, с третьего квартала 2014 года, начнут реконструкцию АЗС. Обеспечивать нефтепродуктами данные АЗС будет Юровская нефтебаза. Это повлечет за собой увеличение объемов реализации продукции, расширению нефтебазы и увеличению числа резервуаров, для обеспечения сохранности увеличенных объемов поставки нефтепродуктов.

При увеличении объемов поставки и реализации нефтепродуктов, увеличатся потери от испарения легких фракций, если проведение организационно-технических мероприятий останется на прежнем уровне, то затраты не снизятся, а возрастут. При использовании установки рекуперации паров удастся снизить затраты по невосполнимым природным ресурсам, сократить выбросы вредных паров в атмосферу, что положительно скажется на состоянии окружающей среды, а также позволить получить больше доходов от реализации продукции.

3.3 Экономический эффект от предложенных организационно-технических мероприятий

Как отмечалось выше, Юровская нефтебаза раз в два года осуществляет покраску резервуаров по хранению светлых нефтепродуктов с целью снижения естественных потерь от испарения. При этом на покраску шести крупных и четырех малых резервуаров (1000 м3 и 100 м3) они приобретают эмаль белого цвета по цене 64 руб. за килограмм, что составляет 409,6 тыс. руб. на покраску всех резервуаров. Помимо покупки эмали, закупают инвентарь на сумму 100,0 тыс. руб. и оплачивают работу сторонней организации в размере 150,0 тыс. руб., при этом затраты составляют 659,6 тыс. руб. Данный метод защиты резервуаров от нагревания нефтепродуктов и большей их испаряемости, способствует снижению потерь на 30% в год от общего объема испаряемости продукции. Ежегодные потери составляют 43,48 тонн, при стоимости одной тонны 40 тыс. руб., затраты от потерь составляют 1739,2 тыс. руб. Общая сумма затрат по проведению организационно-технических мероприятий и потерь от испарения нефтепродуктов при сливно-наливных операциях и хранении в резервуарах составляет 2069,0 тыс. руб. ежегодно.

Финансовые последствия реализации предлагаемых мероприятий, учитываются показателями данных мероприятий. Кроме того в результате реализации предлагаемых мероприятий сократятся вредные выбросы в атмосферу, что позволит улучшить экологию окружающей среды. Показатели экономической эффективности включают в себя оценку стоимости затрат и результатов, связанных с проведением организационно-технических мероприятий. В работе произведен расчет следующих показателей:

-  капитальные вложения на проведение мероприятия (затраты на приобретение, доставку, монтаж и наладку оборудования);

-       экономический эффект полученный в результате повышения качества нефтепродуктов после введения в эксплуатацию установки рекуперации паров;

-       экономический эффект в результате расширения рынка сбыта;

-       экономический эффект от сокращения потерь испарения нефтепродуктов при хранении в резервуарах при эксплуатации установки рекуперации паров;

-       экономический эффект от проведенного мероприятия.

Капитальные вложения по предлагаемым мероприятиям в Юровской нефтебазе представлены в таблице 21.

Таблица 21 - Капитальные вложения (составлено автором)

Наименование капитальных вложений

Необходимое количество, шт.

Стоимость одной шт., тыс. руб.

Общая стоимость, тыс. руб.

Резервуары РВС -1000 компании ЗАО "ТЕПЛОЭЛЕКТРОМОНТАЖ"

4

3170

12680

Установка рекуперации паров, компании Aker Cool Sorption (Дания)

2

162505

325010

Транспортировка резервуаров

4

1138

4552

Транспортировка установок

2

4569

9138

Монтаж резервуаров

4

2350

9400

Монтаж установок

2

3510

7020

Итого


177242

367800

Затраты Юровской нефтебазы по реализации мероприятий по покраски резервуаров, покупке инвентаря и на оплату услуг сторонней организации составляют 659,6 тыс. руб. Ежегодные потери от испарений составляют 43,48 т., при стоимости одной тонны 40 тыс. руб., стоимость убытка составляет 1739,2 тыс. руб. Выручка от реализации нефтепродуктов 178516,52 т/год за вычетом потерь от испарений, составляет 7140660,8 тыс. руб.

Экономический эффект полученный в результате повышения качества нефтепродуктов после введения в эксплуатацию установки рекуперации паров. По оценкам специалистов, экспертным путем было рассчитано, что повышение качества позволит увеличить объем продаж на 6-7%. При увеличении объема реализации нефтепродуктов на 6%, общий объем реализации продукции составит 189273,6 т/год, следовательно, выручка составит 7570944 тыс. руб.

Дополнительная выручка в результате повышения качества рассчитывается как разница между полученной выручкой от реализации проекта и выручкой до реализации проекта:

,0 - 7140660,8 = 430283,2 тыс. руб.

Экономический эффект от реализации проекта рассчитывается как разница между дополнительной выручкой в результате повышения качества и затратами на приобретение, транспортировку и монтаж установки рекуперации паров:

,2 - 367800,0 = 62483,2 тыс. руб.

Экономический эффект составляет 62483,2 тыс. руб. после реализации проекта через год.

Экономический эффект в результате расширения рынка сбыта. Юровская нефтебаза обеспечивает: Новороссийский, Крымский, Анапский, Темрюкский и Славянский районы. В связи с приобретением АЗС на территории Крымского полуострова, объем реализации нефтепродуктов увеличится на 1/5 от общей реализации продукции на сегодняшний день. Объем реализации продукции увеличится на 35694,6 т/год, следовательно, выручка составит 8568444,8 тыс. руб.

Дополнительная выручка в результате расширения рынка сбыта рассчитывается как разница между полученной выручкой от реализации проекта и выручкой до реализации проекта:

,8 - 7140660,8 = 1427784,0 тыс. руб.

Экономический эффект от реализации проекта рассчитывается как разница между дополнительной выручкой в результате расширения рынка сбыта и затратами капитальных вложений:

,0 - 367800,0 = 1059984,0 тыс. руб.

Экономический эффект составляет 1059984,0 тыс. руб. после реализации проекта через год.

Экономический эффект от сокращения потерь испарения нефтепродуктов при хранении в резервуарах при эксплуатации установки рекуперации паров.

Применение данной установки, позволит сократить потери в среднем на 72,5%, что составит потери от испарения 11,96 т/год, следовательно, потери сократились на 31,52 т/год.

Выручка после проведенного мероприятия составляет 7141921,6 тыс. руб., при объеме реализации продукции 178548,04 т/год, в результате уменьшения потерь.

Дополнительная выручка в результате сокращения потерь нефтепродуктов при хранении в резервуарах рассчитывается как разница между полученной выручкой от реализации проекта и выручкой до реализации проекта:

,6 - 7140660,8 = 1260,8 тыс. руб.

Экономический эффект от реализации проекта рассчитывается как разница между дополнительной выручкой в результате снижения потерь от испарений и затратами капитальных вложений:

,8 - 367800,0 = - 366539,2 тыс. руб.

Экономический эффект отрицательный и составляет 366539,2 тыс. руб., после реализации проекта через год, без увеличения объемов реализации.

Анализ результатов от предложенных мероприятий по снижению затрат и увеличению доходов компании представлены в таблице 22.

Таблица 22 - Анализ эффективности от предложенных мероприятий (составлено автором)

Проводимые мероприятия

Доходы от реализации проекта, тыс. руб.

Затраты по капитальным вложениям, тыс. руб.

Экономический эффект от реализации проекта, тыс. руб.

Повышение качества продукции в результате использования установки рекуперации паров

7570944,0

367800

62483,2

Расширение рынка сбыта

8568444,8


1059984,0

Сокращение потерь нефтепродуктов при хранении в резервуарах

1260,8



Итого

16140649,6

367800

1122467,2


Таким образом, в результате предложенных мероприятий по закупке и монтажу резервуаров и установок, позволит сократить потери от испарения паров, повысить качество нефтепродуктов и увеличить рынок сбыта. Общий экономический эффект имеет положительный результат.

Заключение

В дипломной работе были рассмотрены существующие методы и инструменты анализа затрат и управление качеством продукции на примере Юровской нефтебазы компании ООО "ЛУКОЙЛ-Югнефтепродукт", деятельность которой связана с нефтепродуктообеспечением, розничной и мелкооптовой реализацией нефтепродуктов.

В ходе исследования темы дипломной работы, была дана организационно-экономическая характеристика объекта исследования, оценена динамика финансово-экономических показатели деятельности нефтегазовой компании ООО "ЛУКОЙЛ-Югнефтепродукт". Рассмотрена система управления качеством в Юровской нефтебазе и лаборатории. Сделан конкурентный анализ, с использованием метода "Домика качества", в результате которого, нами были выявлены проблемы в области управления качеством нефтепродуктов: по сохранности нефтепродуктов при транспортировке, хранении и сливно-наливных операциях; недостаточного уровня качества нефтепродуктов по сравнению с конкурентом. Данные проблемы обусловлены потерями светлых нефтепродуктов в результате их испарения при "больших и малых дыханиях" резервуаров.

В результате анализа выявленных проблем были определены направления оптимизации затрат на качество в ООО "ЛУКОЙЛ-Югнефтепродукт". Разработаны и предложены к реализации конкретные мероприятия по сокращению потерь нефтепродуктов при хранении и повышению качества нефтепродуктов путем установки рекуперации паров. Эти предложения основаны на процессном подходе и экономически обоснованы.

В ходе исследования было выявлено три направления снижения затрат Юровской нефтебазы при хранении, транспортировании, сливно-наливных операциях и реализации светлых нефтепродуктов:

-  улучшение качества продукции за счет применения установки рекуперации паров;

-       сокращение потерь нефтепродуктов при хранении в резервуарах и сливно-наливных операциях за счет применения установки;

-       расширение рынка сбыта.

При увеличении объемов хранения и реализации нефтепродуктов, увеличатся потери от испарения легких фракций, если проведение организационно-технических мероприятий останется на прежнем уровне, то затраты не снизятся, а возрастут. При использовании установки рекуперации паров удастся снизить затраты по невосполнимым природным ресурсам, сократить выбросы вредных паров в атмосферу, что положительно скажется на состоянии окружающей среды, а также позволить получить больше доходов от реализации продукции.

Таким образом, предлагаемые мероприятия по снижению затрат при хранении светлых нефтепродуктов в резервуарах Юровской нефтебазы, позволят повысить качество нефтепродуктов, конкурентоспособность и увеличить рынок сбыта, а также увеличить эффективность деятельности нефтегазовой компании ООО "ЛУКОЙЛ-Югнефтепродукт".

Экономический эффект от реализации предложенных мероприятий имеет положительный результат.

Список использованных источников

1.      Постановление Правительства РФ от 19.01.1998 года №55 "Об утверждении правил продажи отдельных видов товаров" (в редакции Постановления Правительства от 2.10.1999 года №1104).

.        ГОСТ 1510-84 "Нефть и нефтепродукты. Маркировка, упаковка, транспортировка и хранение".

.        ГОСТ 2517-85 "Нефть и нефтепродукты. Методы отбора проб".

.        Адлеров Ю.П., Полховская Т.М., Нестеренко П.А. Управлени качеством. Ч. 1: Семь простых методов: учебное пособие для вузов. - М.: МИСИС, 2000.

.        Айнабек К.С. Теория общественного хозяйства: учебник. - Караганда: КЭУК, 2014.

.        Асаул А.Н., Старовойтов М.К., Фалтинский Р.А. Управление затратами на предприятии: учебник. - СПб.: ИПЭВ, 2009.

.        Акимова О.Е., Поткова Е.Г. Основы финансового мониторинга: учебное пособие. - Изд-во Инфра-М, 2014.

.        Багиев Г.Л., Асаул А.Н. Организация предпринимательской деятельности: учебное пособие. - СПб.: Изд-во СПбГУЭФ, 2008.

.        Бадеева Е.А., Козлова Т.Н., Малахова Ю.В. Бухгалтерский учет: учебное пособие. - Пенза: Информационно-издательский центр ПензГУ, 2008.

.        Банк В.Р., Солоненко А.А., Смелова Т.А., Карташов Б.А. Основы бухгалтерского учета. Финансовый учет. Учет затрат на производстве: учебное пособие. - Волгоград: ВолгГТУ, 2006.

.        Басовский Л.Е., Протасьев В.Б. Управление качеством: учебник. - М.: ИНФРА-М, 2001.

.        Богаченко В.М., Кириллова Н.А. Бухгалтерский учет: учебник. - Изд-во Феникс, 2014.

.        Бланк И.А. Управление финансовыми ресурсами: учебник. - Изд-во Омега-Л, Эльга, 2013.

.        Гомола А.И. Теория бухгалтерского учета: учебник. - М.: ИНФРА-М, 2012.

.        Грищенко О.В. Управленческий учет: конспект лекций. - Таганрог: ТТИЮФУ, 2007.

.        Джеймс Р. Эванс. Управление качеством: учебное пособие. - 4-е изд. - перевод с англ. под редакцией Короткова Э.М. - М.: ЮНИТИ-ДАНА, 2007.

.        Джордж С., Ваймерскирх А. Всеобщее управление качеством: стратегии и технологии, применяемые сегодня в самых успешных компаниях (TQM): учебник. - СПб.: "Виктория плюс", 2002. / Stephen George, Arnold Weimerakirch. Total Quality Management: Strategies and Techniques Proven at Today’s Most Successful Companies, 2nd ed. - 2002.

18.    Дж. Кампанелла. Экономика качества. Основные принципы и их применение: учебник. - перевод с англ. под редакцией Моисеенко Е.К. - Москва: РИА "Стандарты и качество", 2005.

.        Джесси Рассел. Затраты: учебник. - перевод с англ. - VSD, 2013. / Jesse Russel, Ronald Cohn - Bookvika publishing. - 2013.

.        Дж. Ривел. Главное о качестве: Справочник от А до Я. - перевод с англ. - М.: РИА "Стандарты и качество", 2006.

.        Едронова В.Н., Мизиковский Е.А. Учет, оценка доходности и анализ финансовых вложений: учебное пособие. - Изд-во Магистр, Инфра-М, 2013.

.        Елиферов В.Г., Репин В.В. Бизнес-процессы: Регламентация и управление: учебник. - М.: ИНФРА-М, 2005.

.        Ефимов В.В. Управление качеством: учебное пособие. - Ульяновск: УлГТУ, 2000.

.        Зайцев Н.Л. Экономика, организация и управление предприятием: учебное пособие. - 2-е изд. - ЮНИТИ-ДАНА, 2008.

.        Зиловец А.В. Краткосрочная финансовая политика: Классификация затрат: учебник. - Изд-во НОУ ВПО ТИУиЭ, 2010.

.        Злобина Н.В. Экономика качества: учебное пособие. - ТГТУ, 2009.

.        Иванова Ж.А. Операционный анализ: учебное пособие. - Улан-Удэ: Изд-во РИО ВСГТУ, 2005.

.        Керимов В.Э. Учет затрат, калькулирование и бюджетирование в отдельных отраслях производственной среды: учебник. - Изд-во Дашков и Ко, 2014.

.        Кокинс Г., Страттон А., Хелблинс Дж. Методология функционального учета затрат: учебник. - М.: ВИП Анатех, 2000.

.        Круглов М.Г., Сергеев С.К., Такташов В.А. и др.Менеджмент систем качества: учебник. - М.: ИПК Изд-во стандартов, 1997.

.        Лапидус В.А. Всеобщее качество (TQM) в российских компаниях: учебник. - М.: Новости, 2000.

.        Мансуров П.М. Управленческий учет: учебное пособие. - Ульяновск: УлГТУ, 2010.

.        Мансуров П.М. Управленческий учет: методические указания для изучения дисциплины и проведения практических занятий. - Ульяновск: УлГТУ, 2011.

.        Минько Э.В., Завьялов О.А., Минько А.Э. Оценка эффективности коммерческих проектов: учебное пособие. - Изд-во Питер, 2014.

.        Михайлова М.Р. Управление качеством. Ч. 2: учебное пособие в двух частях. - Иркутск: ИрГУПС, 2005.

.        Муравицкая И.К., Корчинская Г.И. Бухгалтерский учет: учебник. - Изд. 3-е, испр. и доп. Гриф УМО МО РФ - Изд-во КноРус, 2010.

.        Нечитайло А.И. Теория бухгалтерского учета: учебник. - Изд-во "Проспект", 2010.

.        Огвоздин В.Ю. Управление качеством: Основы теории и практики: учебник. - М.: Изд-во "Дело и Сервис", 2002.

.        Пономарев С.В., Мищенко С.В., Белобрагин В.Я., Самородов В.А., Герасимов Б.И., Трофимов А.В., Пахомова С.А., Пономарева О.С. Управление качеством продукции. Инструменты и методы менеджмента качества: учебное пособие. - М.: РИА "Стандарты и качество", 2005.

.        Прохоров Ю.К. Управление качеством: учебное пособие. - СПб: СПбГУИТМО. 2007.

.        Ребрин Ю.И. Управление качеством: учебное пособие. - Таганрог: Издательство ТРТУ, 2004.

.        Репин В.В., Елиферов В.Г. Процессный подход к управлению. Моделирование бизнес-процессов: учебник. - Москва: РИА "Стандарты и качество", 2004.

.        Рябова М.А., Богданова Н.А. Теория бухгалтерского учета: учебное пособие. - Ульяновск: УлГТУ, 2009.

.        Салимова Т.А. Управление качеством: учебное пособие.- 2-е изд. - М.: Изд-во "Омега - Л", 2008.

.        Серебренников Г.Г. Управление затратами на предприятии: учебное пособие. - ТГТУ, 2007.

.        Скрипко Л.Е. Процессный подход к управлению качеством: учебное пособие. - СПб: Изд-во СПбГУЭФ, 2011.

.        Сальников В.А. Потери нефти и нефтепродуктов: учебное пособие. - Ухта: УГТУ, 2012.

.        Федосова Т.В. Бухгалтерский учет: Классификация затрат на производство и общая схема учета затрат на производство: конспект лекций. - Таганрог: ТТИ ЮФУ, 2007.

.        Фролова Т.А. Бухгалтерский учет: конспект лекций. - Таганрог: ТТИ ЮФУ, 2011.

.        Хунгуреева И.П., шабыкова Н.Э., Унгаева И.Ю. Экономика предприятия: учебник. - Улан-Удэ: Изд-во ВСГТУ, 2004.

.        Официальный сайт ОАО "Нефтяной компании "ЛУКОЙЛ" / информация о компании: #"827789.files/image029.gif">

Рисунок Г. 21 - Сравнительный анализ ожиданий внутренних потребителей анализируемой компании с конкурентом (составлено автором)

Похожие работы на - Анализ и оптимизация затрат на качество на основе процессного подхода

 

Не нашли материал для своей работы?
Поможем написать уникальную работу
Без плагиата!
Без нейросетей!