Разработка проекта автоматизации бизнес-процесса компании ЗАО 'ФМ Ложистик Кастомс'

  • Вид работы:
    Дипломная (ВКР)
  • Предмет:
    Информационное обеспечение, программирование
  • Язык:
    Русский
    ,
    Формат файла:
    MS Word
    527,59 Кб
  • Опубликовано:
    2014-02-12
Вы можете узнать стоимость помощи в написании студенческой работы.
Помощь в написании работы, которую точно примут!

Разработка проекта автоматизации бизнес-процесса компании ЗАО 'ФМ Ложистик Кастомс'

Введение

 

1. Процессный подход к оптимизации деятельности

.1 Синергия процессов

.2 Сквозные процессы

.3 WorkFlow- и DocFlow-системы

.4 Анализ причин неэффективности процессов

.5 Моделирование бизнес-процессов

.6 Оптимизация процессов с помощью подхода Мартина

. Обзор методов моделирования бизнес-процессов

.1 IDEF0

2.2 IDEF3

.3 DFD (Data Flow Diagramming)

2.4 Универсальный язык моделирования UML

.4.1 Диаграмма вариантов использования

.4.2 Диаграммы классов

.4.3 Диаграмма состояний

.4.4 Диаграмма последовательностей

. Разработка проекта автоматизации бизнес-процесса компании ЗАО «ФМ Ложистик Кастомс»

.1 Распознание бизнес-процессов

.2 Описание бизнес-процессов основных направлений

.2.1 Процесс « Прибытие груза»

.2.2 Процесс « Хранение груза на СВХ»

.2.3 Процесс «Выдача груза с СВХ»

.3 Анализ проблем и причины недостаточной эффективности в работе «ФМ Ложистик Кастомс»

.3.1 Отсутствие регламентов компании 

.3.2 Медленное реагирование изменений внешних условий

.3.3 Наличие «неправильных» документов

.3.4 Наличие неоптимизированных и неавтоматизированных процессов

.4 Оптимизация процессов

.5 Автоматизация процесса сверки сведений из электронных документов 

.5.1 Исходные данные и условия

.5.2 Документ ДТ ( электронные файлы)

.5.3 Документ ДО1(электронные файлы)

.5.4 Связи

.5.5 Реализация, интерфейс

.6 Работа с модулем сверки

Заключение

Список используемой литературы

Приложения

Приложение 1

Приложение 2

Приложение 3

Приложение 4

Приложения 5

Приложения 6

Приложения 7

Приложения 8

Приложения 9

 

Введение


В настоящее время, благодаря современным информационным технологиям, электронное представление информации используется в работе людей различных профессий.

Потоки бумажных копий постепенно заменяются их электронными образами. Этому также способствуют интернет - технологии и внедрение электронной цифровой подписи.

В первую очередь, электронные документы используются работниками специальностей, связанных с многочисленными отчетами в различные ведомства. Это могут быть бухгалтеры, сотрудники аудиторских служб, декларанты, работники, анализирующие различного рода статистику. Список может быть продолжен. Перечень электронных документов, их шаблоны, форматы устанавливают нормативные законодательные акты, приказы. Также разрабатываются инструкции и методические указания по заполнению электронных документов. Зачастую в одной и той же службе используются электронные документов, сведения из которых могут пересекаться друг с другом. Анализ информации, содержащейся в различных документах, может быть полезен для достоверного отображения данных, для выявления несогласованности, противоречивости информации, для устранения технических ошибок при заполнении документов.

Электронные документы используются и в компании ЗАО «ФМ Ложистик Кастомс». Основным направлением деятельности этой компании является таможенное оформление импортируемых, экспортируемых грузов, хранение их на складе временного хранения - СВХ. Компания представляет одно из звеньев крупной компании «ФМ Ложистик», эксперта в области логистики на российском рынке. Своим возникновением она обязана совместному бизнесу семей Фор и Моше во Франции. Сейчас существует множество платформ «ФМ Ложистик» как за рубежом, так и в России.

Объектом исследования в моей дипломной работе стала деятельность компании ЗАО «ФМ Ложистик Кастомс», а цель работы - усовершенствование деятельности вышеуказанной компании.

Чтобы достичь цели, нужно выполнить следующие задачи:

·  определить перечень целевых функций предприятия;

·        провести анализ распределения функций по подразделениям и сотрудникам;

·        определить перечень применяемых на предприятии средств автоматизации;

·        построить модель “как есть” (as-is), для этого распознать и описать бизнес-процессы компании и построить диаграммы процессов;

·        выделить бизнес-процессы для автоматизации;

·        выявить проблемы использования применяемых технологий;

·        предложить проект автоматизации процесса в целом;

·        разработать алгоритмы для ускорения выполнения некоторых ручных трудоемких операций, участвующих в процессе.

В моей дипломной работе автоматизация бизнес-процессов осуществляется с помощью совершенствования технологий на основе оценки их эффективности. При этом главными показателями качества выполненной работы являются сокращение временных затрат на выполнение бизнес-процессов, снижение степени загруженности сотрудников рутинной работой (“легкий” реинжиниринг). Радикальное изменение технологий и переосмысление бизнес-процессов (“жесткий” реинжиниринг) не входили в предмет рассмотрения данной работы. Данные в примерах, которые были использованы, в целях сохранения коммерческой тайны вымышлены.

Таким образом, результатом работы должен стать проект автоматизации бизнес-процесса с применением процессного подхода. Программная часть проекта реализована в среде Microsoft Office - Access, Excel с помощью VBA.

В качестве исходных данных проекта используется информация о деятельности компании, методике таможенного оформления, функциях сотрудников по учету и хранению грузов на СВХ и применяемых технологиях, структуры электронных документов.

Группа заинтересованных лиц:

·  генеральный директор компании;

·        менеджер по таможенному оформлению;

·        руководитель отдела статистики;

·        сотрудники, принимающие участие в автоматизируемом процессе.

Теоретическая значимость. Методологической основой исследования является комплексный подход к деятельности организации, анализу неэффективного построения процессов, системный подход к проектированию бизнес-процессов, их графическое отображение, процессный подход при разработке проекта автоматизации некоторых бизнес-процессов. Теоретической основой исследования являются достижения в области процессного подхода и сквозных процессов.

Практическая значимость заключается в том, что идея разрабатываемого проекта автоматизации бизнес-процесса применима не только для аналогичных компаний, работающих в сфере таможенных услуг и сотрудников таможенных терминалов, но и компаний, чья деятельность связана с взаимосвязанной электронной отчетностью. Так как реализация проекта осуществляется с помощью приложений Microsoft Office и офисного программирования, то она доступна в любом предприятии в силу высокой популярности этого приложения. Модуль может быть легко изменен, расширен и приспособлен для нужд конкретного пользователя.

С помощью реализованной системы можно устранить технические ошибки в документах, ликвидировать «ручную» сверку данных, сократить время таможенного оформления груза, проанализировать информацию по товаросопроводительным документам, создать цепочки взаимосвязанных документов.

1.      Процессный подход к оптимизации деятельности


В настоящей работе для реализации поставленных задач используется процессный подход.

Базовое определение состоит в том, что процесс - это некоторая логическая последовательность связанных действий, которые преобразуют вход в результаты или выход. Бизнес-процесс по Эриксону это цепь логически связанных, повторяющихся действий, в результате которых используются ресурсы предприятия для переработки объекта (физически или виртуально) с целью достижения определенных измеримых результатов или продукции для удовлетворения внутренних или внешних потребителей. [1]

Каждый бизнес-процесс может быть представлен в следующем обобщенном виде

Рис. 1 Общий вид процесса

Любой бизнес-процесс имеет потребителя внутреннего или внешнего. Опираясь на это определение, можно все действия внутри организации рассматривать либо как бизнес-процесс, либо его часть. В этом и состоит процессный подход, т.е. суть его состоит в том, предприятие рассматривается не как совокупность отделов, а как совокупность бизнес-процессов.

Преимущества процессного подхода состоят в следующем:

·    процесс сориентирован для удовлетворения нужд потребителя, так как для каждого процесса закреплен свой потребитель;

·        определение границ рассматриваемого процесса, а также поставщиков и потребителей, позволит обеспечить лучшее взаимодействие и понимание требований;

·        при управлении целостным процессом, осуществляющимся несколькими отделами, снижается риск нерациональной оптимизации показателей отдела в ущерб общему процессу;

·        назначение владельцев процессов (ответственных за процесс) позволяет избежать распыления ответственности;

·        управление процессами позволяет создать лучшие условия для контроля времени выполнения работ и ресурсов.

 

1.1.     Синергия процессов


Синергия, или синергизм (от греческого "вместе действующий") - это взаимодействие двух или более процессов, характеризующееся тем, что их совместный эффект существенно превосходит сумму эффектов каждого отдельно взятого процесса. [10]

Синергетические эффекты возникают при выполнении деятельности внутри рабочих групп, сформированных из специалистов различных функциональных подразделений. Современные средства коммуникаций обеспечивают возможности общения сотрудников различных подразделений, в том числе территориально удаленных друг от друга. Так, в случае компании ФМ Ложистик Кастомс, в режиме реального времени осуществляется взаимодействие между платформами (отделами) компании, расположенными в нескольких районах Московской области, Санкт-Петербурге, Смоленске.

В некоторых случаях эффект синергии процессов проявляется лишь при физическом общении сотрудников. Так, для осуществления синергетического эффекта с внешними структурами часть отделов располагается в арендованных помещениях на территории таможенного поста. Значительный эффект синергии возникает при взаимодействии на межфункциональном уровне, т.е. при совместной работе над общей задачей сотрудников различных структурных подразделений. Условия, необходимые для возникновения синергии процессов на межфункциональном уровне:

·    наличие нескольких субъектов (организаций, подразделений, специалистов);

·        возможность налаживания коммуникаций между субъектами;

·        единая система измерений:

o  ценности;

o   цели и показатели;

o   операционные определения;

·    наличие необходимых ресурсов для реализации эффектов синергии;

·        наличие мотивации у сотрудников. [3]

Основной управленческий инструмент эффективного взаимодействия - использование сквозных процессов.

1.2.     Сквозные процессы


Основной признак сквозного процесса состоит в том, что он пересекает границы нескольких структурных подразделений. Есть и дополнительные факторы, важные для определения сквозного процесса.

Процесс можно считать сквозным, если:

·    участниками процесса являются сотрудники различных структурных подразделений;

·              деятельность в рамках процесса рассматривается на уровне отделов или сотрудников (операционный уровень);

·              существует возможность организации контроля оперативной деятельности по процессу и полученных результатов одним руководителем;

·              результат процесса важен с точки зрения достижения целей организации в целом (или существенной ее части) либо удовлетворения потребностей внешнего потребителя;

·              существует возможность значительного улучшения деятельности (усиления эффектов синергии) за счет оптимизации межфункционального взаимодействия в рамках процесса. [3]

Сквозные процессы определяются на уровне операций, выполняемых конкретными сотрудниками. Так, в рамках одного структурного отдела взаимодействие начальника и его подчиненного или взаимодействие нескольких сотрудников этого отдела нельзя рассматривать как сквозной процесс, а взаимодействие сотрудников различных отделов большей частью может рассматриваться в качестве сквозного процесса. При этом он может быть описан на уровне взаимодействия как отделов (уровень процессов отделов), так и отдельных сотрудников (уровень операций сотрудников).

Для получения синергетического эффекта необходимо, чтобы кто-то из руководителей видел сквозной процесс целиком и отвечал за его оптимизацию с точки зрения получения конечного результата, при этом стыковка процессов структурных подразделений по входам/выходам не в полной мере обеспечивает получение конечного результата. [3]

На уровне организаций вместо понятия сквозного процесса используется термин «цепочка создания ценности», ЦСЦ. Для ее описания и анализа разработаны и применяются соответствующие методы. В определенной части ЦСЦ также возможно определение сквозного процесса. Его выделение и оптимизация может обеспечить усиление синергетических эффектов на уровне цепочки создания ценности. Примером такого сквозного процесса является, в частности, взаимодействие сотрудников отдела таможенного оформления компании ЗАО «ФМ Ложистик Кастомс» и сотрудников таможенного поста «Аббакумовский», на территории которого расположен отдел.

Результаты сквозного процесса должны быть важны с точки зрения:

·    достижения целей организации;

·              системной оптимизации ее деятельности;

·              улучшения коммуникаций между структурными подразделениями;

·              усиления синергетических эффектов.

Если результат сквозного процесса получает внешний потребитель организации и этот результат является для него значимым, то такой процесс нужно выделить и оптимизировать.

Инструмент сквозных процессов требуется, когда:

·    эффективность деятельности организации в целом снижается;

·              поставленные собственниками цели достигаются лишь частично;

·              возникают центробежные тенденции (подразделения становятся самодостаточными и всячески стремятся отделиться, вести отдельный бизнес);

·              удовлетворенность внешних потребителей продукцией (услугами) организации снижается;

Сквозными процессами, исследуемыми в настоящей работе, являются процесс электронного документооборота складских отчетов и деклараций на товары, оформляемых в компании ЗАО « ФМ Ложистик Кастомс». Синергетический эффект достигается, как будет показано ниже, между отделом оформления и отделом статистики и складских операций.

 

1.3.     WorkFlow- и DocFlow-системы


Системами управления бизнес-процессами или BPM-системами (Business Process Management ) называются компьютерные системы, которые основаны на процессном подходе к управлению бизнес - системами. Эти системы формирует единый язык описания управления бизнес - процессами и помогают быстро интегрироваться сотрудникам предприятия в разрабатываемые схемы.

В основе большинства языков описания бизнес-процессов лежит одна из двух математических теорий:

- теория сетей Петри;

- концепция «π-исчисления» [2].

Первая основана на классической теории графов. Она включает графическую нотацию - систему графических обозначений, на основе которых можно строить соответствующие графы. Некоторые языки описания бизнес-процессов используют понятия узлов, переходов, условий, аналогичные понятиям сетей Петри. Робин Милнер в конце 80-х г. XX в разработал концепцию π-исчисления, основанную на алгебре параллельных процессов, объектами которых являются выражения над элементами специальных множеств и преобразования над этими выражениями. В свете этой концепции появились формальные языки описания бизнес-процессов, такие как BPML и BPEL.

Существует два вида BPM-систем WorkFlow и DocFlow-системы. WorkFlow-системы используют понятие потока. Деятельность бизнес - системы рассматривается как перемещение элементов работы по определённому маршруту между исполнителями в соответствии с заданными правилами. Этот процесс сопровождается передачей от одного исполнителя к другому точки управления. Для DocFlow-системы основным понятием является поток документов. При этом подходе бизнес-система является потоком документов, перемещающихся между редакторами по заданному маршруту. В отличие от WorkFlow-систем при движении документов происходит передача от одного редактора не точки управления, а «корзины» документов. При всем различии подходов к моделированию бизнес-процессов существует возможность моделировать многие виды бизнес-процессов при помощи DocFlow-систем, а также использовать WorkFlow-системы для моделирования документооборота.

Настоящая работа может быть отнесена к числу DocFlow-систем.

1.4.    
Анализ причин неэффективности процессов


Первой задачей, решаемой при построении эффективной схемы бизнес-процессов, является выделение наиболее значимых причин неэффективности существующих бизнес-процессов, устранение которых следует осуществить в первую очередь. Организация их поиска помогает выделить один или несколько процессов для автоматизации.

Традиционный способ систематизации причин - диаграммы причинно-следственных связей.

Рис. 2 Схема диаграммы причинно-следственных связей

Основные принципы построения:

. Анализ рассеивания. При этом анализируемая проблема изображена справа, у острия большой стрелки. Категории возможных причин представляются в виде ветвей, похожих на кости рыбьего скелета. Для каждой категории выявляются все возможные причины.

. Перечень причин. При этом все возможные причины выявляются методом мозгового штурма и включаются в список в порядке поступления. Затем все эти причины разбиваются на категории и наносятся на схему. Конечный вид схемы получается одним и тем же вне зависимости от выбранного способа.

1.5.    
Моделирование бизнес-процессов


Поиск путей оптимизации деятельности компании начинается со схематичного описания работы, как в целом, так и на каждом рабочем месте. Для этого используют моделирование бизнес-процессов.

Стандартной методикой моделирования деятельности организации является граф, который отображает компанию как систему, что позволяет разложить стратегические цели компании на отдельные составляющие и довести их до конечных исполнителей. Такой процесс, направленный от наиболее общего уровня целеполагания к конкретным задачам исполнителей является частным случаем применения принципа декомпозиции. В результате деятельность компании разбивается на три уровня:

1) уровень целей;

2)      уровень окружающей среды;

)        уровень внутренней организации.

Процессы первого уровня формулируют миссию организации, определяют направление развития бизнеса, ключевые показатели для оценки достижения глобальной цели.

С помощью бизнес-процессов второго уровня отображается связь текущей деятельности подразделений с целями организации, определенными процессами первого уровня. Цели построения бизнес-процессов этого уровня:

·  выявление сильных и слабых сторон компании, угроз и возможностей роста;

·        разработка стратегических альтернатив текущей деятельности компании;

·        анализ способов достижения целей первого уровня и выбор оптимального из них;

·        выбор контрольных точек и параметров качества выполнения процессов операционной деятельности.

Бизнес-процессы третьего уровня используются в следующих целях:

·  выявление и формирование элементов организации;

·        определение отношений между элементами, выбор способов реализации связей между ними;

·        использование характеристик выбранных способов связей для формирования требований к информационной системе, осуществляющей эти связи;

·        проектирование процессов текущей операционной деятельности, отчётности и документооборота.

Тема дипломного проекта посвящена решению задач третьего уровня.

Графическое представление бизнес-процессов позволяет увидеть узкие места построения системы на всех уровнях, дублирование и пересечение функций, противоречия деятельности различных структур компании и намечает возможности решения этих проблем.

1.6.     Оптимизация процессов с помощью подхода Мартина


В настоящей работе для решения задач оптимизации бизнес-процессов используются определенные подходы методологии Мартина. Эту методологию применяют при разработке информационных систем, используя нисходящую пошаговую процедуру построения системы. Один из таких шагов построения системы реализован в настоящей работе, в дальнейшем он может быть интегрирован в общую информационную систему предприятия.

Подход Мартина базируется на двух концепциях:

·        послойного целостного подхода к разработке интегрированных приложений, базирующегося на стратегическом плане развития информационных систем;

·              первоначальной направленности на моделирование данных, а затем на функциональное моделирование [4]

Основные этапы подхода Мартина приведены на рисунке.

Рис. 3 Основные этапы подхода Мартина

1.   Этап стратегического информационного планирования. Вначале строится стратегический план, включающий в себя цели и стратегии их достижения. Строится модель, соответствующая структуре бизнес-системы и специфике основных бизнес-процессов, на ее основании определяется порядок разработки информационной системы. Моделирование осуществляется с помощью диаграмм декомпозиции, представляющих собой иерархические древовидные структурные диаграммы, и диаграмм типа "сущность-связь".

2.      Этап анализа. На этом этапе происходит разбиение общей задачи, сформулированной на первом этапе, на частные

3.   Этап логического проектирования. На этом этапе происходит проектирование процессов, разработанных на этапе анализа с использованием методики нисходящей функциональной декомпозиции. При этом используются диаграммы структуры типа «сущность-связь», диаграммы декомпозиции и диаграммы деятельности, с помощью которых детализируется логика процессов. Прототипы пользовательских интерфейсов создаются с помощью схем экранов. Работа над дипломом состояла в выполнении задач, сформулированных в пунктах 2 и 3.

2.      Обзор методов моделирования бизнес-процессов


В основе методов моделирования бизнес-процессов могут лежать два подхода: структурный и объектно-ориентированный.

Примеры методов моделирования:

·    метод функционального моделирования SADT/IDEF0;

·        метод моделирования процессов IDEF3;

·        моделирование потоков данных DFD;

·        нотация моделирования потоков работ BPMN;

·        метод ARIS;

·        метод моделирования, используемый в технологии Rational Unified Process. [2]

Создание моделей бизнес-процессов сводиться к представлению этих процессов с помощью множества графических элементов - диаграмм, которые определяют нотацию моделирования. Правила использования таких элементов составляют стандарт моделирования. Совокупность нотаций и правил их использования формируют методологию описания бизнес-процесса.

В таблице собраны основные методологии, используемые которые сейчас и Case-средства, где эти методологии реализованы.

Таблица №1

Методология

Нотация и язык

Стандарт

CASE-средства

SADT

IDEF0

IDEF0

IDEF Doctor, MS Visio, BPWin (AllFusion)

IDEF3

IDEF3

IDEF3


DFD

Гейна-Сарсона, Йордана-Де Марко

DFD


IDEFX

IDEFX

ERWin (AllFusion)

ARIS

VAD c EPC/PCD

ARIS

ARIS Toolset, MS Visio

OOM

UML

UML2.0

Rational Rose, MS Visio, Magie Draw

В 60-х годах Дугласом Россом был создан метод структурного анализа и проектирования SADT (Structured Analysis and Design Technique). Методология быстро развивалась, и в 1973 году была применена при реализации крупного аэрокосмического проекта. Сейчас ее используют при работе над проектами, охватывавшими широкий спектр проблемных областей. С помощью методологии SADT решаются задачи учета, контроля, управления. В SADT моделях используются как естественный, так и графический языки.

Для описания какой-либо конкретной предметной области служит методология SADT/IDEF0.

2.1.   IDEF0


Модели в нотации IDEF0 предназначены для высокоуровневого описания предназначения бизнеса компании. Основным понятием стандарта IDEF3 является принцип декомпозиции. Он позволяет заменить решение одной большой задачи решением серии меньших задач, разобрать объект на составные части. Декомпозиция применяется для детализации бизнес - моделей, представления в виде иерархической структуры отдельных диаграмм. Модель IDEF0 всегда начинается с представления системы как единого целого - одного функционального блока с интерфейсными дугами, уходящими за пределы рассматриваемой области. Такая диаграмма с одним функциональным блоком называется контекстной диаграммой и обозначается идентификатором «А-0». [2]. В 3 главе приведена такая диаграмма для описания процесса таможенного оформления. Затем блок, который представляет систему в качестве единого модуля, детализируется на другой диаграмме с помощью нескольких блоков. Каждая детальная диаграмма является декомпозицией блока из диаграммы предыдущего уровня. На каждом шаге декомпозиции диаграмма предыдущего уровня называется родительской.

Метод обладает рядом недостатков: сложность восприятия (большое количество дуг на диаграммах и большое количество уровней декомпозиции), трудность увязки нескольких процессов.

2.2.   IDEF3


Нотация IDEF3 предлагает структурный метод описания процессов и предназначена для описания потоков работ (Work Flow Modeling). Модель описывается как упорядоченная последовательность событий. Описания событий близко к алгоритмическим методам построения блок-схем. Методика IDEF3 хорошо приспособлена для сбора данных. [2]

С помощью различных видов стрелок и символов ветвления (&, X, O) и символов синхронности в IDEF3 реализуются различные типы связей между действиями, которые именуются глаголами и изображаются в виде прямоугольников. Действиям присваивается уникальный идентификационный номер. Завершение одного действия может инициировать начало выполнения сразу нескольких других действий, или наоборот, определенное действие может требовать завершения нескольких других действий до начала своего выполнения (ветвление процесса).

Данная методика не имеет жёстких синтаксических и семантических ограничений. Очень часто IDEF3 используют как метод, дополняющий IDEF0.

2.3.   DFD (Data Flow Diagramming)


Методология DFD была разработана для описания потоков данных (Data Flow Modeling). Нотация диаграмм потоков данных позволяет отображать на диаграмме и последовательность шагов бизнес-процесса, и поток данных. Цель такого представления - продемонстрировать, как каждый процесс преобразует свои входные данные в выходные. На диаграммах отображают информационные и материальные потоки. В нотации поддерживается принцип декомпозиции.

Основными компонентами диаграмм потоков данных являются:

·    внешние сущности (материальный объект или физическое лицо, являющиеся источником или приёмником информации);

·        системы и подсистемы;

·        процессы (преобразование входных потоков данных в выходные в соответствии с определенным алгоритмом);

·        накопители данных (абстрактные устройства для хранения информации);

·        потоки данных (на диаграмме - стрелки). [12]

Диаграммы потоков данных используются для построения моделей "as-is" и "as-to-be", для проведения анализа организации информационных потоков, для графического отражения потоков информации, для разработки информационных систем. Каждый блок в DFD может развёртываться в диаграмму нижнего уровня, что позволяет на любом уровне абстрагироваться от деталей.

Существует два основных варианта методологии DFD: методология Гейна-Сарсона и методология Йордана-Де Марко. Отличительной чертой методологии Гейна-Сарсона является наличие этапа моделирования данных, определяющего содержимое хранилищ данных (БД и файлов) в DFD [2]. В моей работе представлена диаграмма DFD для отображения формирования цепочки взаимосвязанных документов именно по методологии Гейна-Сарсона. Эта диаграмма описывает модель "as-to-be», а созданный поток документов, согласно этой модели, ликвидирует ошибки и временные задержки.диаграммы моделируют функции, которые система должна выполнять, но почти ничего не сообщают об отношениях между данными, а также о поведении системы в зависимости от времени - для этих целей используются диаграммы сущность-связь и диаграммы переходов состояний.

2.4.   Универсальный язык моделирования UML


Некоторые диаграммы, используемые в настоящей работе, построены с помощью языка UML (Unified Modeling Language). Язык UML является языком визуального моделирования сложных систем. Он был разработан Г. Бучем, Д. Рамбо, И. Якобсоном для визуализации, проектирования и документирования компонентов программного обеспечения, бизнес-процессов и других систем. Формальная спецификация последней версии UML 2.0 опубликована в августе 2005 г. [2] Язык UML 1.4.2 принят в качестве международного стандарта ISO/IEC 19501:2005. [11] Он содержит в себе механизмы расширения, предназначенные для адаптации к конкретным требованиям разработчика без необходимости изменения модели.

Семантика языка UML определяется как для статических моделей, описывающих структуру компонентов системы, так и для динамических моделей поведения, описывающих функционирование объектов системы.

Модель сложной системы, используя язык UML, отображается в виде специальных канонических диаграмм:

·  диаграмма вариантов использования;

·        диаграмма классов;

·        диаграммы поведения, к которым относятся диаграмма состояний и диаграмма деятельности;

·        диаграммы взаимодействия, в число которых входят диаграммы последовательности и диаграммы кооперации;

·        диаграммы реализации, включающих диаграмму компонентов и диаграмма развёртывания.

Суть процесса проектирования в контексте языка UML заключается в последовательной декомпозиции процессов на отдельные этапы, на которых осуществляется разработка соответствующих типов канонических диаграмм модели системы.

Порядок этапов построения модели таков:

логическое представление статической модели структуры;

логическое представление модели поведения;

физическое представление модели системы. [2]

В диаграммах языка UML используются геометрические фигуры, графические символы, тексты, различные линии для отображения связей.

Приведем некоторые канонические диаграммы исследуемой предметной области - таможенное оформление грузов.

2.4.1. Диаграмма вариантов использования

Диаграмма вариантов использования строиться с помощью графических примитивов и связующих их элементов, отображает взаимодействие исходной модели системы с некоторой сущностью (действующим лицом). Построим диаграмму вариантов использования бизнес-процесса «Оформление ввозимого груза в таможенном органе», в дополнительных обозначениях языка UML.

Рис. 4 Пример диаграммы вариантов использования

Описание диаграммы.

Бизнес - актером в этой диаграмме выступает либо представитель участника внешнеэкономической деятельности (ВЭД), либо сотрудник таможенного представителя. Участник ВЭД-это фирма - декларант, которая заключает контракт на поставку груза с иностранной стороной. Таможенный представитель-это фирма, которая представляет интересы декларанта и занимается таможенным оформлением клиентских грузов. Обобщенно назовем этих участников - участник ВЭД (хотя в общем случае это не совсем так) . Бизнес - сотрудником в этом случае выступает инспектор таможни. Все варианты представлены как бизнес варианты использования. Сотрудник участника ВЭД является клиентом сервиса «Оформление груза в таможни», а инспектор таможни участвует в реализации этого бизнес-процесса.

Необходимым условием для выпуска груза для внутреннего потребления (оформление декларации на товары) является соблюдение следующих условий: уплаты всех таможенных платежей и налогов, получение всех разрешительных документов (сертификатов соответствия, лицензий, ветеринарных сертификатов и т.д.) и соблюдения всех запретов и ограничений, подача декларации на товары, проверка и согласование таможенной стоимости груза. Они должны выполняться всегда, поэтому их можно рассматривать как бизнес - варианты использования, которые связаны с базовым отношением включения, т. е. зависимости. Помечаем их стереотипом <<include>>, пунктирной стрелкой.

С другой стороны, есть определенные процедуры оформления товаров, такие как покупка в таможенной зоне магазина DUTY FREE или также прохождение по «зеленому коридору» при посадке в самолет. В первом случае, мы на кассе магазина, оплачиваем покупку в любой валюте, не уплачивая таможенных пошлин, во втором используем устную форму декларирования (сообщаем, что мы с собой везем). Такие формы в некотором смысле не зависят от реализации общего процесса таможенного оформления груза в таможне. Они могут выступать как самостоятельные бизнес - варианты использования, и прикрепляются к базовому варианту отношением расширения со стереотипом <<extend>>. Обозначаем их также пунктирной стрелкой. Далее выделим отношения обобщения - специализации. Декларацию на товары можно оформить и до прибытия груза на таможенный пост, конечно, необходимо соблюсти все, условия, о которых шла речь выше. Такое оформление - оформление предварительной декларации - имеет ряд особенностей, свою специфику. Процесс оформления дополняется ситуацией, когда при проверке декларации требуется провести досмотр груза, составить акт досмотра. Партии товаров, которые не могут быть задекларированы сразу после прибытия, в силу отсутствия каких-либо документов и иных причин, на срок до 4 месяцев могут храниться на складе временного хранения СВХ. При этом составляются дополнительные документы, которые также можно рассматривать как отношение обобщения, имеющего свою специфику. Таким образом, получаем отношение обобщения, обозначаем его сплошной линией со стрелкой в форме треугольника, указывающей на родительский вариант использования - оформление груза в таможне.

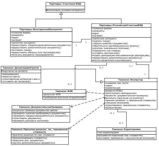
2.4.2. Диаграммы классов

В терминологии UML диаграммой классов называется диаграмма, на которой показан набор классов и связей между ними.

Диаграмма классов отображает только статическую структуру системы и не содержит информации о временных аспектах ее функционирования. В диаграмму классов могут быть включены следующие сущности: классы, отношения, интерфейсы, комментарии, ограничения, пакеты. Типы отношений между классами это отношения зависимости, обобщения, ассоциации, реализации. Ниже приведен пример диаграммы классов, описывающей статическую структуру деятельности участников процесса таможенное оформление.

Рис. 5 Пример диаграммы классов

Описание.

Можно выделить 2 пакета: 3 класса («Участник ВЭД», «ИностранныйКонтрагент» и «РоссийскийУчастникВЭД»), которые относятся к пакету «Партнеры», 6 классов («ДосмотроваяГруппа таможни», «Инспектор», «ФЛК», «ДокументальнаяПроверка», «Принятие_ решения_ по_ таможенной_ стоимости», «Корректировка»), которые относятся к пакету «Таможня».

Класс «Участник ВЭД» является суперклассом, родителем для подклассов «ИностранныйКонтрагент» и «РоссийскийУчастникВЭД», связан с ними отношением обобщения. Операция «Согласование условий контракта» имеет квантор видимости «#», так как об условиях контракта влияют только потомки этого класса.

Класс «ИностранныйКонтрагент» может иметь атрибуты: название фирмы, местонахождение, реквизиты, контракт. Может выполнять операции: заключить контракт на поставку, получить документы производителя на товары, поставить товар по заключенному контракту, предоставить участнику ВЭД запрошенные таможней дополнительные документы для подтверждения стоимости товара, указанной в инвойсах.

Класс «РоссийскийУчастник ВЭД» может иметь атрибуты, указанные на диаграмме в отделе атрибуты. Может выполнять операции, указанные в 3 секции класса. Операции «составление декларации», «внесение изменений в декларацию» имеют область видимости (private), обозначенную символом « - », так как эти операции может выполнять только российский участник ВЭД. Здесь понимается, что от имени российского участника ВЭД может выступать также таможенный представитель - фирма, с который у участника заключен договор на таможенное оформление.

Российский участник ВЭД также осуществляет изменения, исправляет ошибки, выявленные инспектором таможни по результату форматно-логического контроля (ФЛК).

Связь межу классами «ИностранныйКонтрагент» и «РоссийскийУчастникВЭД»- ассоциация 1 ко 1, так как контракт определяет однозначную связь.

В классе «ИнспекторОтделаОформления» указаны атрибуты и операции. Атрибут - компетенция определяет, с какими товарами может работать инспектор отдела оформления данной таможни. Есть таможенные органы, которые могут оформлять только акцизные товары (автомобили, алкогольные напитки, косметику), есть таможенные органы, в чью компетенцию входит оформление драгоценных металлов и. т.д. В зависимости от значений атрибутов этот класс может выполнять операции: регистрировать декларации, проводить проверку программными средствами, проверку документов, принимать решение о величине таможенной стоимости груза (соответственно, определять правильность взимаемых платежей), выполнять комплекс мер, связанных с выпуском груза.

Операция «на проведение ФЛК» (форматно-логический контроль) проводит только инспектора отдела оформления, поэтому видимость операции (protected), символ «-» . А результаты проверки ФЛК доступны участники ВЭД, символ «+».

В данную таможню могут подавать декларации один или много участников ВЭД, это отражено ассоциацией 1..*

Класс «ФЛК» нужен для проверки деклараций на логическую последовательность, соответствие нормативно-справочной информации, ликвидацию технических ошибок. Таможня будет возвращать декларацию до тех пор, пока не будут ликвидированы участником ВЭД все ошибки ФЛК (ассоциация 0..1, т.е. либо возвратят декларации для изменений, либо контроль успешно будет пройден).

Класс «ДокументальнаяПроверка» выделен, потому, что на этапе документальной проверки происходит проверка содержания документов, выявление взаимозависимости между продавцом и участником ВЭД и т.д.

Отдельно выделен класс «ДосмотроваяГруппа», который занимается проведением актов досмотра груза для уточнения характеристик. Это класс имеет отношение обобщения с классом «Инспектор», так как это отдельный отдел таможни, его функции дополняют функции отдела оформления. Атрибут «Поручение на досмотр» определяет, какой вид досмотра применяется (либо досматривается 100% груза, либо производиться частичный досмотр). Квантор видимости «#».

Класс «Принятие_ решения_ по_ таможенной_ стоимости» отражает возможности таможенных органов по определению таможенной стоимости груза.

Также отдельно выделен класс «Корректировка», отражающий ситуацию, когда получив дополнительные документы, таможня принимает окончательное решение увеличить или уменьшить таможенную стоимость груза с помощью операций - изменить таможенную стоимость, доначислять дополнительные платежи.

Инспектор таможни, выпуская груз, опирается на результаты проверок описанных классов, поэтому отношения между ними - зависимости.

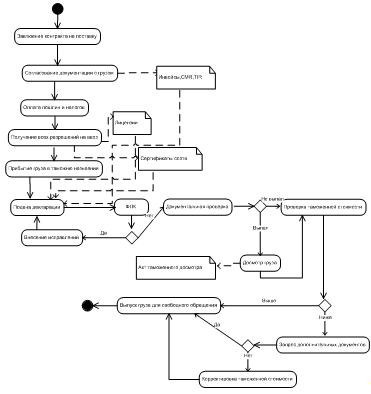
2.4.3. Диаграмма состояний

Диаграммы состояний описывают поведение сложных систем. Они задают все возможные состояния объекта, а также процесс их смены в результате некоторых событий. Состояние представляет собой ситуацию в ходе жизненного цикла объекта, находясь в которой он удовлетворяет некоторому логическому условию, выполняет определённую деятельность или ожидает события. Понятие «Событие» используется для обозначения существенных явлений в поведении системы, которые имеют местоположение во времени и пространстве. Обязательно присутствуют начальное состояние, в котором находится только что созданный объект, и конечное состояние. Переход - это отношение между двумя состояниями, которое указывает на то, что объект в первом состоянии должен выполнить определённые действия и перейти во второе состояние.

Следующая диаграмма демонстрирует состояния объекта, в данном случае груза. Начальное состояние-заключение российским участником ВЭД контракта на поставку груза. Конечное состояние - помещение прибывшего «нерастаможенного» груза под выбранную декларантом таможенную процедуру, например выпуска для внутреннего потребления.

Хотя диаграмма отражает не все состояния и события, но дает представление об общем оформлении декларации в таможенном органе.

Рис. 6 Пример диаграммы состояний процесса оформления груза с детализацией оформления декларации

Описание.

Российский участник внешнеэкономической деятельности заключает контракт на поставку груза с иностранным контрагентом, оформляет в банке паспорт импортной сделки, согласовывает с контрагентом счета - инвойсы, документы, которые поставляются с грузом, получает сертификаты соответствия и другие разрешения на ввоз, оплачивает пошлины и налоги. Все эти действия применяются для того, чтобы груз был доставлен в таможню назначения и был оформлен. Инвойсы, сертификаты, лицензии можно рассматривать как примечания. По прибытию груза российский участник ВЭД составляет сам, либо с помощью фирмы посредника- таможенного представителя составляет декларацию на товары и подает ее в таможенный орган. Участник ВЭД, либо по его поручению таможенный представитель, также предоставляет в таможню и другие необходимые документы. Инспектор таможни начинает проверять декларацию с помощью программных средств, т. е. производит форматно-логический контроль - ФЛК декларации. Если выявлены ошибки, то инспектор возвращает декларацию участнику ВЭД для их исправления и участник ВЭД снова подает декларацию. После «успешного» ФЛК инспектор присваивает номер декларации и производит дальнейшую проверку документов.

Могут возникнуть 2 пути: в процессе проверки инспектор либо обнаружит «рисковую» ситуацию (например, разница между весом брутто и нетто больше 20%), либо такой ситуации не возникнет. В первом случае таможня может провести досмотр и составить акт таможенного досмотра, которым прикладывается к декларации, а во втором просто продолжить оформление. В том или другом случае инспектор проводит проверку таможенной стоимости груза. Если цена товара не ниже контрольных показателей, то при успешной проверке всех документов инспектор выпускает груз в свободное обращение. Если есть основания усомниться в указании достоверной стоимости товара, то инспектор составляет запрос участнику ВЭД о представлении дополнительных документов - прайс-листов изготовителя, экспортной декларации, каталогов фирмы и т. д. На их основании принимается решение о принятии заявленной таможенной стоимости, либо решение о ее корректировке и доначисления платежей. После этого груз выпускается согласно заявленной таможенной процедуре.

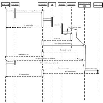
2.4.4. Диаграмма последовательностей

Диаграммой последовательностей называется диаграмма взаимодействий, акцентирующая внимание на временной упорядоченности сообщений, которыми обмениваются объекты системы. Она выглядит как таблица, объекты которой располагаются вдоль оси X, а сообщения в порядке возрастания времени-вдоль оси Y.

Линия жизни объекта в диаграмме последовательности - вертикальная пунктирная линия, отражающая динамику объекта во времени. Каждый объект изображается в форме прямоугольника и располагается в верхней части своей линии жизни.

Приведенная ниже диаграмма последовательностей, содержащая объекты 8 классов, наглядно показывает продолжительность активности объектов в системе таможенного поста во время оформления прибывшего груза. Российский участник ВЭД имеет 2 фокуса управления, так как он может получить «растаможенный» груз сразу после проверки таможенной стоимости, либо после обращения к иностранному контрагенту и отправки им дополнительных документов в таможню. У иностранного контрагента также 2 фокуса управления, возникающие при заключении контракта и при предоставлении дополнительных документов, а инспектор отдела оформления имеет 4 фокуса управления в соответствии с приведенной диаграммой.

Рис. 7 Диаграмма последовательностей таможенного оформления груза.

«Мы определяем облик зданий, которые мы строим:

Впоследствии они определяют наш облик»

Сэр Уинстон Черчилль[5]

3.      Разработка проекта автоматизации бизнес-процесса компании ЗАО «ФМ Ложистик Кастомс»

 

3.1.   Распознание бизнес-процессов


Перед внедрением любых автоматизированных систем на предприятии необходимо понять, какие именно бизнес-процессы эти системы будут автоматизировать, т.е. построить бизнес-модель. Эта модель представляет собой формализованные (описанные) бизнес-процессы с переходами между ними, потоками данных и привязками к тем структурным единицам (сотрудникам предприятия, подразделениям), которые являются владельцами того или иного процесса. [9]

Для построения бизнес - модели нужно описать функции, методы и взаимосвязи предметной области.

Применительно к предприятию, занимающимся таможенным оформлением, для этого необходимо ознакомиться, прежде всего, с Таможенным Кодексом Таможенного Союза, где описаны процедуры операций таможенного оформления. Можно сказать, что Кодекс описывает модель «как должно быть» в том смысле, что любая автоматизация не должна противоречить статьям Кодекса.

Изучая нормативные документы, можно сделать вывод, что процесс таможенного оформления представляет сложную систему согласованных действий и потоков документов.

Для импортируемого груза суть процесса заключается в изменении статуса груза. Сначала груз имеет статус иностранного груза, после оформления приобретает статус груза для внутреннего потребления на территории Таможенного Союза, т.е. груз, находящийся под таможенным контролем, которым нельзя пользоваться (продавать, отчуждать) снимается с контроля таможенного органа. Такое переход осуществляется с помощью комплекса действий и сложного документооборота. Изучение процесса таможенного оформления грузов необходимо для понимания деятельности компании в целом.

Общее, укрупненное описание этого процесса можно представить с помощью схемы бизнес-процесса - контекстной диаграммы IDEF0.

Рис. 8 Контекстная диаграмма IDEF0 общего процесса оформления

Таможенный орган является главным компонентом, где происходит оформление груза. Он определяется как блок действия. Также используются компоненты: поставляемый иностранный груз, груз, оформленный для внутреннего потребления, инспектора таможни, участники процесса оформления (декларанты, таможенные представители), сотрудники сертификационных и других органов, выдающие документы для подтверждения безопасности ввозимого груза, банковские работники, осуществляющие валютный контроль.

Таможенный орган, выполняя контролирующие функции по соблюдению норм таможенного законодательства и осуществляя в пределах своей компетенции радиационный, экспортный, валютный и иной контроль, выпускает груз для внутреннего потребления. С точки зрения процессного подхода можно сказать, что в блоке действия содержаться множество процессов, которые осуществляют переход статуса иностранного груза в статус груза таможенного союза, очищенного от таможенных формальностей.

Оформление груза в таможенном органе производиться по поданной декларации, составленной согласно Инструкции по заполнению декларации, а также и по другим документам, которые не противоречат Таможенному Кодексу ,Закону о таможенном регулировании и другим нормативных документов.

Для выявления отдельных процессов, содержащихся в «блоке действия», описанного выше, необходимо построить схему бизнес - направлений исследуемой компании.

Рис. 9 Схема бизнес- направлений компании ЗАО «ФМ Ложистик Кастомс»

Из диаграммы видно, что в деятельности компании выделяются два основных направления: складская деятельность и декларирование груза.

ЗАО « ФМ Ложистик Кастомс» выступает как таможенный представитель, оказывая услуги по составлению деклараций для клиентов, а также осуществляет хранение иностранных грузов на складе временного хранения (СВХ).

Процесс таможенного оформления невозможен без участия сотрудников таможни, в чьи функции входит проверка документов, контроль соблюдения таможенного законодательства.

Итак, основными участники бизнес-процесса «таможенное оформление» являются:

·    сотрудники таможенных органов;

·        клиенты, заключившие договор на оказание услуг по оформлению;

·        сотрудники центров оформления (сотрудники, которые составляют и оформляют декларации, операторы СВХ, составляющие складские документы)

Остальные участники процесса таможенного оформления будут в дальнейшем рассматриваться как владельцы внешних процессов. Такое упрощение дает возможность сосредоточиться на решении поставленной задачи по отысканию процесса автоматизации.

Так как проект автоматизации будет касаться деятельности ЗАО «ФМ Ложистик», то интерес представляет описание организационной структуры этой компании с помощью организационной схемы.

Рис. 10 Организационная схема компании ЗАО «ФМ Ложистик Кастомс»

Это схема позволит отразить в модели основные компоненты организации, производимые услуги и выявить взаимосвязи между ними, с ее помощью впоследствии можно определить процессы, которые следует оптимизировать.

Далее разделим процессы на категории для последующего выделения процессов непосредственно участвующих в создании услуг. Их четыре: основные, вспомогательные, процессы управления и развития.

При построении архитектуры (системы) процессов компании категории «основной», «вспомогательный», «процесс управления» можно использовать для аналитических целей в качестве некоторых признаков, атрибутов процессов. Для построения системы процессов, последующей регламентации и управления важен не формальный тип процесса, а его приоритетность с точки зрения достижения стратегических целей организации. [2].

Основные процессы раскрывают смысл деятельности компании, вспомогательные обеспечивают организацию и поддержку функционирования основных процессов. Процессы управления и развития выполняют контролирующие функции за основными процессами, определяют стратегию их развития.

Рис. 11 Виды бизнес-процессов

Юридические службы, бухгалтерия, непосредственно не входят в структуру данной компании. Услуги этих служб предоставляет головное предприятие. Это является особенностью компании.

Имея представление о классификации процессов компании, об организационной структуре, можно перейти к следующему этапу - построению сети процессов. Сеть бизнес-процессов организации - это совокупность взаимосвязанных и взаимодействующих бизнес-процессов, включающих все функции, выполняемые в подразделениях организации. Схема бизнес-процессов отобразим на диаграмме.

Рис. 12 Сеть бизнес-процессов

Обозначение на диаграмме:

1.   Контроль;

2.      Выставление счетов;

3.      Оценка финансового результата;

4.      Утверждение бюджета;

5.      Управление финансами;

6.      Разработка стратегии;

7.      Управление изменениями;

8.     

Похожие работы на - Разработка проекта автоматизации бизнес-процесса компании ЗАО 'ФМ Ложистик Кастомс'

 

Не нашли материал для своей работы?
Поможем написать уникальную работу
Без плагиата!
Без нейросетей!