|
Часы суток
|
Приток бытовых сточных вод
от населения
|
Приток сточных вод от
промышленных предприятий, Qпi, м3/ч
|
Суммарный приток сточных
вод
|
|
|
Процент средне суточного
расхода Pбi, %
|
Абсолютное значение , м3/чАбсолютное
значение Qi= Qбi+ Qпi, м3/чПроценты суточного расхода
|
|
|
|
|
|
0-1
|
1,34
|
75,05
|
120
|
195,05
|
2,26
|
|
|
1-2
|
1,34
|
75,05
|
100
|
175,05
|
2,03
|
|
|
2-3
|
1,34
|
75,05
|
140
|
215,05
|
2,49
|
|
|
3-4
|
1,34
|
75,05
|
120
|
195,05
|
2,26
|
|
|
4-5
|
1,34
|
75,05
|
130
|
205,05
|
2,38
|
|
|
5-6
|
3,57
|
199,95
|
140
|
339,95
|
3,94
|
|
|
6-7
|
5,24
|
293,48
|
140
|
433,48
|
5,02
|
|
|
7-8
|
6,78
|
379,74
|
110
|
489,74
|
5,67
|
|
|
8-9
|
7,01
|
392,34
|
120
|
512,34
|
5,93
|
|
|
9-10
|
7,01
|
392,34
|
150
|
542,34
|
6,28
|
|
|
10-11
|
7,01
|
392,34
|
100
|
492,34
|
5,70
|
|
|
11-12
|
6,06
|
339,13
|
100
|
439,13
|
5,09
|
|
|
12-13
|
4,09
|
229,07
|
130
|
359,07
|
4,16
|
|
|
13-14
|
4,17
|
233,27
|
100
|
333,27
|
3,86
|
|
|
14-15
|
4,50
|
251,76
|
180
|
431,76
|
5,00
|
|
|
15-16
|
5,69
|
318,41
|
100
|
418,41
|
4,85
|
|
|
16-17
|
6,11
|
341,93
|
100
|
441,93
|
5,12
|
|
|
17-18
|
5,87
|
328,49
|
120
|
448,49
|
5,20
|
|
|
18-19
|
5,87
|
328,49
|
100
|
428,49
|
4,96
|
|
|
19-20
|
5,13
|
287,32
|
100
|
387,32
|
4,49
|
|
|
20-21
|
3,84
|
214,79
|
180
|
394,79
|
4,57
|
|
|
21-22
|
2,58
|
144,22
|
180
|
324,22
|
3,76
|
|
|
22-23
|
1,43
|
80,09
|
100
|
180,09
|
2,09
|
|
|
23-24
|
1,43
|
80,09
|
170
|
250,09
|
2,90
|
|
|
Итого:
|
100
|
5602,5
|
3030
|
8632,575,05
|
100
|
|
|
|
|
|
|
|
|
По таблице 2 определяем максимальный
суммарный часовой расход сточных вод:
Qмакс. ч=542,34 м3/ч.
Максимальный суммарный секундный
расход сточных вод определяется по формуле[11, c.10]:
qмакс =
, (13)
где Qмакс. ч - максимальный суммарный часовой расход сточных вод, м3/ч.
Qмакс=
0,151 м3/с.
По
таблице 2 определяем минимальный суммарный часовой расход сточных вод:
Qмин. ч =175,05м3/ч.
Минимальный суммарный секундный
расход сточных вод определяется по формуле[11, c.10]:
qмин =
, (14)
где Qмин. ч -
минимальный суммарный часовой расход сточных вод, м3/ч.
Тогда
qмин =
0,049 м3/с.
5.1.2 Определение концентраций загрязнений bобщ, Lобщ, Собщ, Kо6щ в
суммарном стоке бытовых и производственных сточных вод, поступающих на
городские очистные канализационные сооружения
Концентрация взвешенных веществ в общем стоке сточных
вод определяется по формуле [11, c. 15
, (15)
где bб - концентрация взвешенных веществ в бытовых сточных водах, г/м3;
bп - концентрация взвешенных веществ в производственных сточных
водах, г/м3; Qбср.сут - средний суточный расход бытовых сточных вод от населения, м3/сут;
Qпср.сут - средний суточный расход производственных сточных вод, м3/сут;
Qср.сут -
средний суточный суммарный расход бытовых и производственных сточных вод, м3/сут.
Концентрация взвешенных веществ в бытовых сточных
водах определяется по формуле [11, c.15]:
, (16)
где b'б
- количество взвешенных веществ в
бытовых сточных водах на одного жителя, г/сут;
n - норма среднесуточного водоотведения на одного жителя
составляет, л/сут.
b'б=255г/сут, n=415 л/сут (из технического задания).
Тогда
=614,46
г/м3.
Получим
по формуле (15) концентрацию взвешенных веществ в общем стоке сточных вод:
=569 г/м3.
Биохимическая
потребность в кислороде полная (БПКполн) в общем стоке сточных вод
определяется по формуле [11, c.16]:
, (17)
где Lб - БПКполн в бытовых сточных водах, г/м3;
Lп - БПКполн в производственных сточных водах, г/м3;
Qбср.сут - средний суточный расход бытовых
сточных вод от населения, м3/сут;
Qпср.сут - средний суточный расход производственных сточных вод, м3/сут;
Qср.сут -
средний суточный суммарный расход бытовых и производственных сточных вод, м3/сут.
БПКполн в бытовых сточных водах
определяется по формуле [11, c.17]:
, (18)
где L'б
- БПКполн в бытовых сточных
водах на одного жителя, г/сут;
n - норма среднесуточного водоотведения на одного жителя
составляет, л/сут.
L'б=250,5 г/сут, n=415 л/сут (из технического задания).
Тогда
=603,61
г/м3.
Получим
по формуле (17) БПКполн в общем стоке сточных вод:
=547,93
г/м3.
Содержание
сульфата натрия в общем стоке сточных вод определяется по формуле[11, c.18]:
, (19)
где Сб - содержание сульфата натрия в бытовых сточных водах, г/м3;
Сп - содержание сульфата натрия в производственных сточных водах,
г/м3;
Qбср.сут - средний суточный расход бытовых
сточных вод от населения, м3/сут;
Qпср.сут - средний суточный расход производственных сточных вод, м3/сут;
Qср.сут -
средний суточный суммарный расход бытовых и производственных сточных вод, м3/сут.
Содержание сульфата натрия в бытовых сточных водах
определяется по формуле[11, c.18]:
, (20)
где С'б - содержание сульфата натрия в бытовых сточных водах на одного
жителя, г/сут;
n - норма среднесуточного водоотведения на одного жителя
составляет, л/сут.
С'б=300 г/сут, n=415 л/сут (из технического задания).
Тогда
=722,89
г/м3.
Получим
по формуле (19) содержание сульфата натрия в общем стоке сточных вод:
=742,94
г/м3.
Содержание
СПАВ в общем стоке сточных вод определяется по формуле[11, c.19]:
, (21)
где Kб - содержание СПАВ в бытовых сточных водах, г/м3;
Kп - содержание СПАВ в производственных сточных водах, г/м3;
Qбср.сут - средний суточный расход бытовых
сточных вод от населения, м3/сут;
Qпср.сут - средний суточный расход производственных сточных вод, м3/сут;
Qср.сут -
средний суточный суммарный расход бытовых и производственных сточных вод, м3/сут.
Содержание СПАВ в бытовых сточных водах определяется
по формуле[11, c. 19]:
, (22)
где K'б
- содержание СПАВ в бытовых сточных
водах на одного жителя, г/сут;
n - норма среднесуточного водоотведения на одного жителя
составляет, л/сут.
K'б=5,5 г/сут, n=415 л/сут (из технического задания).
Тогда
=13,25
г/м3.
Получим
по формуле (21) содержание СПАВ в общем стоке сточных вод:
=42,82
г/м3.
5.1.3 Определение приведенного население города по взвешенным
веществам Nbпр и биохимической потребности в
кислороде NLпр
Приведенное население города по взвешенным веществам
определяется по формуле[11, c.20]:
Nbпр
, (23)
где N - расчетное население города, чел;
- эквивалентное
население города по взвешенным веществам, чел.
N=13500 чел. (из
технического задания).
Эквивалентное население города по взвешенным веществам
определяется по формуле[11, c.
20]:
, (24)
где bп
- концентрация взвешенных веществ в
производственных сточных водах, г/м3;
Qпср.сут - средний суточный расход производственных сточных вод, м3/сут;
b'б - количество взвешенных веществ в бытовых сточных водах на
одного жителя, г/сут.
Тогда
=5763
чел.
Получим
по формуле (23) приведенное население города по взвешенным веществам:
Nbпр=13500+5763=19262 чел.
Приведенное
население города по БПКполн определяется по формуле [11,c.21]:
NLпр
, (25)
где N - расчетное население города, чел;
- эквивалентное
население города по БПКполн, чел.
N=110000 чел. (из технического задания).
Эквивалентное население города по БПКполн
определяется по формуле[11,c.21]:
, (26)
где Lп
- БПКполн в
производственных сточных водах, г/м3;
Qпср.сут - средний суточный расход производственных сточных вод, м3/сут;
L'б - БПКполн в бытовых сточных водах на одного жителя,
г/сут.
Тогда
=5383
чел.
Получим
по формуле (25) приведенное население города по БПКполн:
NLпр=13500+5383=18883чел.
.1.4 Определение необходимой степени очистки сточных вод
Поступающих
на городские очистные канализационные сооружения до выпуска их в водоем:
Необходимая степень очистки сточных вод по взвешенным
веществам определяется по формуле[11, c.24]:
, (27)
где bобщ - концентрация взвешенных веществ в общем стоке сточных вод,
г/м3;
bст - предельно допустимое содержание взвешенных веществ в
спускаемых водах в водоем, г/м3.
Предельно допустимое содержание взвешенных веществ в
водах спускаемых в водоем определяется по формуле[11, c.24]:
, (28)
где
b - допустимое увеличение
содержания взвешенных веществ в водоеме хозяйственно-питьевого водоснабжения
после спуска сточных вод, определяемое по специальным таблицам:
b=0,25
мг/л=0,25 г/м3 .
где
а - коэффициент смешения сточных вод с водой водоема;
Q - наименьший среднемесячный расход воды водоема в год,
м3/с;
qср - средний суммарный секундный
расход в сутки среднего водоотведения, м3/с;
bр - содержание в воде водоема
взвешенных веществ до спуска сточных вод, г/м3 .
Коэффициент
смешения сточных вод с водой водоема определяется по формуле[11, c.22]:
, (29)
где
- коэффициент, учитывающий
гидравлический фактор смешения;- расстояние от створа выпуска
сточных вод до расчетного створа смешения по фарватеру по течению, м;
Q=8 м3/с,
l = 12050 м(из технического задания).
Коэффициент,
учитывающий гидравлический фактор смешения, определяется по формуле[11, c.23]:
, (30)
где
- коэффициент извилистости
водоема;
Е
- коэффициент турбулентной диффузии для равнинных рек.
=
коэффициент выпуска 1,01(из технического задания).
Коэффициент
извилистости водоема определяется по формуле[11, c.23]:
, (31)
где lпр - расстояние от створа выпуска сточных вод до расчетного
створа смешения по прямой, lпр = 9050 м (из технического задания).
Тогда
=1,33.
Коэффициент
турбулентной диффузии для равнинных рек определяется по формуле[11, c.23]:
, (32)
где
ср - средняя скорость течения воды на расчетном участке водоема, м/с;
Нср
- средняя глубина водоема на расчетном участке,
ср = 0,5 м/с, Нср = 1,25 м. (из технического
задания).
Тогда
=0,003
Получим
по формуле (30) коэффициент, учитывающий гидравлический фактор смешения:
=0,42.
Получим
по формуле (29) коэффициент смешения сточных вод с водой водоема:
Получим
по формуле (28) предельно допустимое содержание взвешенных веществ в водах
спускаемых в водоем:
=40,83г/м3.
Получим
по формуле (27) необходимую степень очистки сточных вод по взвешенным веществам:
=92,8%.
Необходимая
степень очистки сточных вод по сульфату натрия определяется по формуле[11, c.30]:
, (33)
где Собщ - концентрация сульфата натрия в общем стоке сточных
вод, г/м3;
Сст - предельно допустимое содержание сульфата натрия в спускаемых
водах в водоем, г/м3.
Предельно допустимое содержание сульфата натрия в
спускаемых водах в водоем определяется по формуле[11, c.30]:
, (34)
где Спр.доп - допустимое увеличение содержания сульфата натрия в
водоеме хозяйственно-питьевого водоснабжения после спуска сточных вод,
определяемое по специальным таблицам:
Спр.доп =500 мг/л=500 г/м3 .
а - коэффициент смешения сточных вод с водой водоема;
Q - наименьший среднемесячный расход воды
водоема в год, м3/с;
qср -
средний суммарный секундный расход в сутки среднего водоотведения, м3/с;
Ср - содержание в воде водоема сульфата натрия до спуска сточных
вод, г/м3 .
Тогда
=77,175
г/м3.
Получим
по формуле (33) необходимую степень очистки сточных вод по сульфату натрия:
= 89,6 %.
Необходимая
степень очистки сточных вод от СПАВ определяется по формуле[11, c.30]:
, (35)
где Кобщ - концентрация СПАВ в общем стоке сточных вод, г/м3;
Кст - предельно допустимое содержание СПАВ в спускаемых водах в
водоем, г/м3.
Предельно допустимое содержание СПАВ в спускаемых
водах в водоем определяется по формуле[11, c.30,]:
, (36)
где Кпр.доп - допустимое увеличение содержания СПАВ в водоеме
хозяйственно-питьевого водоснабжения после спуска сточных вод:
Кпр.доп =0,2 мг/л=0,2 г/м3 (из
технического задания).
Кр - содержание в воде водоема СПАВ до спуска сточных вод, г/м3
.
Тогда
=27,39
г/м3.
Получим
по формуле (35) необходимую степень очистки сточных вод по СПАВ:
= 36,03
%.
Степень
разбавления у расчетного створа смешения определяется по формуле[11, c.31]:
,
(37)
Тогда
=20,2.
Тогда
ni=14,7 >
=5.
Следовательно, не требуется дополнительное разбавление.
Тогда
ni=14,7 > nз=7. Следовательно, не требуется дополнительное
разбавление.
Тогда
ni=14,7 > nп=9. Следовательно, дополнительное разбавление не
требуется.
Необходимая
степень очистки (степень охлаждения) сточных вод по температуре определяется по
условию[11, c.31]:
t=t-tст
, (38)
Предельно допустимое повышение температуры воды в
водоеме после спуска сточных вод определяется по специальным таблицам:
tпр.доп=3°С
Предельно допустимая температура сточных вод
спускаемых в водоем определяется по формуле[11, c.31]:
, (39)
Тогда
=488,8°С.
Тогда
по формуле (38)
∆t=25-488,9 = - 463,9°С
∆t=-463,9°С < ∆tпр.доп=3
°С, следовательно, охлаждения не требуется.
Необходимая степень очистки (дополнительная
нейтрализация) сточных вод по изменению активной реакции воды водоема (по
кислотности) определяется по условию[11, c.32]:
∆kc=kc-kс ст , (40)
Допустимая кислотность сбрасываемых сточных вод
определяется по формуле[11, c.32]:
, (41)
Допустимое содержание кислоты, поступающей в водоем со
сточными водами, определяется по формуле[11, c.33]:
,
(42)
где Вр - щелочность воды водоема нормального раствора кислоты на
каждый литр воды водоема; Вр=4,5 мл (из технического задания).
Ср - концентрация свободной углекислоты в воде водоема:
Ср=8,16-pHp+lgBp ,
где рHр - реакция воды водоема, рHр = 7,5(из технического задания).
Тогда
Ср=8,16-7,5+lg4,5=1,313
мл норм. р-ра щелочи.
По формуле (42) находим допустимое содержание кислоты,
поступающей в водоем со сточными водами:
мл норм.
р-ра щелочи.
По
формуле (41) находим допустимую кислотность сбрасываемых сточных вод:
мл норм.
р-ра щелочи.
По формуле (40) находим необходимую степень очистки
сточных вод по изменению активной реакции воды водоема:
∆kc=55-340,99=-285,99
мл норм. р-ра щелочи.
∆kc=-285,99, следовательно, не требуется дополнительная нейтрализация
сточных вод.
Необходимая степень очистки сточных вод по
растворенному в воде водоема кислороду определяется по формуле[11, c.26]:
, (43)
где LОст - допустимая биологическая потребность в кислороде для сточной
воды в расчете на растворенный кислород, определяемая по формуле[11]:
,
(44)
где Ор - содержание растворенного кислорода в воде водоема до спуска
сточных вод, Ор = 6,8г/м3;
Lр -
биохимическая потребность в кислороде полная, Lр = 0,35 г/м3.
Предельно допустимое содержание растворенного кислорода
в воде водоема после спуска сточных вод определяется по специальным таблицам:
Опр.доп= 4 мл/л= 4 г/м3.
Тогда
г/м3.
Получим
по формуле (43) необходимую степень очистки сточных вод по растворенному в воде
водоема кислороду:
%.
Необходимая
степень очистки сточных вод по БПКполн определяется по формуле[11, c.25]:
, (45)
Предельно допустимая БПКполн для сточных
вод, спускаемых в водоем определяется по формуле[11, c.26]:
,
(46)
БПКполн смеси сточных вод и воды водоема в
месте выпуска сточных вод определяется по формуле[11, c.25]:
,
(47)
Предельно допустимая БПКполн в воде водоема
после спуска сточных вод определяется по специальным таблицам:
Lпр.доп= 3 мл/л= 3 г/м3.
Константа скорости потребления кислорода смесью
сточных вод и воды водоема при рабочих условиях (tp=25ºC) определяется по формуле[11, c.25]:
K1(t)
=K1(20) ·1,047tp-20,
(48)
Тогда
K1(t)
=0,15 ·1,04725-20=0,189.
Продолжительность протока воды от места спуска до
расчетного створа определяется по формуле[11, c.25]:
, (49)
где хср - средняя скорость течения воды на расчетном участке водоема,
хср = 1,0 м/с,
Тогда

суток.
Получим по формуле (47) БПКполн
смеси сточных вод и воды водоема в месте выпуска сточных вод:
г/м3.
Получим
по формуле (46) предельно допустимую БПКполн для сточных вод,
спускаемых в водоем:
г/м3.
Получим
по формуле (45) необходимую степень очистки сточных вод по БПКполн:
%.
сток вода очистной
канализационный
6. Обоснование выбора оборудования
Сточные воды могут подвергаться очистке механическими, химическим,
физико-химическими, биологическими и термическими методами до необходимого
качества.
Выбор метода очистки и конструктивное оформление процесса производятся с
учетом следующих факторов: 1) санитарных и технологических требований,
предъявляемых к качеству очищенных вод; 2) количества сточных вод; 3) наличия у
предприятия необходимых для процесса обезвреживания энергетических и
материальных ресурсов (пар, топливо, электроэнергия, реагенты), а также
необходимой площади для сооружения очистных установок; 4) эффективности
процессов обезвреживания.
Степень очистки сточных вод должна быть такой, чтобы качество воды в
водоемах после выпуска в них сточных вод было не ниже качества воды,
обусловленного требованиями «Правил охраны поверхностных вод от загрязнения
сточными водами».
Для удаления взвешенных частиц из сточных вод используют
гидромеханические процессы (периодические и непрерывные) процеживания,
отстаивания (гравитационное и центробежное), фильтрование. Выбор метода зависит
от размера частиц примесей, физико-химических свойств и концентрации взвешенных
частиц, расхода сточных вод и необходимой степени очистки.
Главными факторами понижения концентрации СПАВ являются процессы
биохимического окисления, сорбция взвешенными веществами. С повышением
содержания взвешенных веществ скорость снижения концентрации СПАВ в воде обычно
повышается за счет сорбции и осаждения.
В частности для очистки сточных вод от взвешенных веществ нами в качестве
аппарата первичной очистки была выбрана решетка-дробилка марки РД-400 (две
рабочие и одна резервная), которая применятся для задержания из городских
сточных вод крупных и волокнистых материалов и является сооружениями
предварительной очистки.
В качестве аппарата основной очистки взвешенных веществ и СПАВ был выбран
вертикальный отстойник. Причинами выбора именно вертикального отстойника
послужили своевременное удаление осадка и всплывающих веществ, низкий уровень
грунтовых вод и пропускная способность очистных сооружений до 10 000 м3/сутки
Для лучшего осаждения мелкодисперсных и коллоидных частиц вводится
коагулянт (сернокислый алюминий). При введении коагулянтов в воду они
обволакивают взвешенные частицы, полностью меняя их поверхностные свойства и
нейтрализуя их заряд. Поэтому происходит их слипание в крупные агломераты,
имеющие большую скорость осаждения
В качестве аппарата для снижения БПК и взвешенных веществ сточной воды
был выбран контактный осветлитель. Причинами выбора контактного осветлителя
послужили целесообразность применять контактный осветлитель на станциях любой
производительности при одноступенчатых схемах очистки маломутных цветных вод,
когда общее содержание взвешенных веществ в поступающей на контактные
осветлители воде, включая взвесь, образующуюся в результате введения в воду
реагентов, не превышает 120 мг/л при максимальной цветности 120 град.
В качестве аппарата основной очистки воды от сульфата натрия был выбран
электролизер). Причиной выбора электролизера стала высокая степень очистки от
сульфата натрия.
.1 Выбор оборудования
.1.1 Приемная камера
Для приема сточных вод, поступающих на очистные сооружения канализации,
гашения скорости потока жидкости и сопряжения трубопроводов с открытым лотком
применяется приемная камера [4, с. 40]
Камеры предусматриваются на поступление сточных вод по одному или двум
трубопроводам и располагаются в насыпи высотой до 5 м.
Пример приемной камеры представлен на рис. 1.
Рисунок 1 -
Приемная камера канализационных очистных сооружений при напорном поступлении
сточных вод [4, с. 42]
.1.2 Решетки
Применяются для задержания из городских сточных вод крупных и волокнистых
материалов и являются сооружениями предварительной очистки. Основными
элементами решеток являются рама с рядом металлических стержней, расположенных
параллельно друг другу и создающих плоскость с прозорами, через которую
процеживается вода. Для устройства решеток применяют стержни прямоугольной,
круглой и другой формы.
Рисунок 2 - Профили стержней [13, с.5]
Стержни прямоугольной формы применяют чаще других. Толщина стержня обычно
равна 6-10 мм, ширина прозоров между стержнями обычно принимают равной 16 мм.
Решетки с прозорами шириной более 16 мм применяют в насосных станциях и на
очистных сооружениях дождевых стоков.
Решетки устанавливаются в расширенных каналах, называемых камерами.
Движение воды происходит самотеком. Решетки подразделяются на вертикальные и
наклонные, а также на подвижные и не подвижные.
Рисунок 2 -
Пример решетки грабельного типа [4, с. 42]
Решетки
очищаются граблями. Для удобства съема загрязнений решетки часто
устанавливаются под углом к горизонту
. При
большом количестве улавливаемых отбросов (более 0,1 м
/сут) механизируются. Задержанные загрязнения
подвергаются дроблению на специальных дробилках, а затем или сбрасываются в
поток воды, или транспортируются в метантенки на сбраживание.
Исходя
из общей ширины решеток, подбирается необходимое количество рабочих решеток,
дополнительно устанавливаются 1-2 резервные решетки и предусматривается
обводный канал для пропуска воды в случае аварийного засора решеток. [5, с.5]
.1.3
Усреднитель
В
неавтоматизированных процессах очистки промышленных сточных вод для обеспечения
устойчивой степени очистки необходимо поддерживать постоянной концентрацию
загрязнителя и расхода сточных вод. Для достижения этой цели обычно
устанавливают усреднители сточных вод. Наличие усреднителя на входе очистных
сооружений позволяет рассчитывать объемы сооружений и диапазоны их функционирования
не на максимальную, а на некоторую усредненную нагрузку. С другой стороны,
эффективность работы различных сооружений существенно повышается при
стабилизации состава сточных вод.
Иногда усреднение осуществляют по двум показателям
одновременно. Исключение пиковых расходов воды, поступающей на очистку,
позволяет более экономично и надежно проводить процесс.
Усреднение проводят в контактных и проточных
усреднителях. Контактные усреднители используют при небольших расходах сточной
воды, в периодических процессах и для обеспечения высоких степеней выравнивания
концентраций. В большинстве случаев применяют проточные усреднители, которые
представляют собой многокоридорные (многоходовые) резервуары или емкости,
снабженные перемешивающими устройствами. Многокоридорные усреднители могут быть
прямоугольные (рис. 3) и круглые. Усреднение в них достигается смешением струй
сточной воды разной концентрации.
Рисунок 3 - Прямоугольный усреднитель сточных вод[11] 1 - распределительный лоток; 2 - водоотводный канал; 3 - сборные лотки; 4 - глухая перегородка; 5 - вертикальная перегородка; 6 - подвод воды.
Усреднение расхода воды достигается также при
перекачке ее насосами. В этом случае усреднитель представляет собой простую
емкость. Перемешивание жидкости может быть обеспечено и механическими мешалками
или барботажем воздуха.
6.1.4 Оборудование для коагуляции
Коагуляция - это слипание частиц коллоидной системы при их столкновениях
в процессе теплового движения, перемешивания или направленного перемещения во
внешнем силовом поле. В результате коагуляции образуются агрегаты - более крупные (вторичные) частицы,
состоящие из скопления более мелких (первичных).
Коагуляция происходит под воздействием веществ,
именуемых коагулянтами.
В процессе механической очистки из сточных вод
достаточно легко удаляются частицы размером 10 мкм и более, а мелкодисперсные и
коллоидные частицы практически не удаляются. Таким образом, сточные воды после
сооружений механической очистки представляют агрегативно-устойчивую систему.
Для очистки таких стоков применяют методы коагуляции; агрегативная устойчивость
при этом нарушается, образуются более крупные агрегаты частиц, которые
удаляются из сточных вод механическими методами.
При введении коагулянтов в воду они обволакивают
взвешенные частицы, полностью меняя их поверхностные свойства и нейтрализуя их
заряд. Поэтому происходит их слипание в крупные агломераты, имеющие большую
скорость осаждения. Коагулянты не только вызывают укрупнение частиц
загрязнений, но и образуют, гидролизуясь, малорастворимые продукты, способные
объединяться в крупные хлопья. Коагуляцией могут удаляться не только
коллоидные, но и частично растворенные загрязнения. Это важное свойство
коагулянтов расширяет практическую ценность метода.
Очистка сточных вод методом коагуляции включает
процессы приготовления водных растворов коагулянтов, их дозирование в
обрабатываемую сточную воду, смешение со всем объемом воды, хлопьеобразование,
выделение хлопьев из воды.
Смешение коагулянтов со всем объемом обрабатываемой
сточной воды происходит в смесителях, продолжительность пребывания воды в
которых составляет 1-2
мин. После смешивания обрабатываемых сточных вод с коагулянтами начинается
процесс образования хлопьев, который осуществляется в специальных резервуарах - камерах хлопьеобразования.
Последующее осветление воды производится в
горизонтальных, радиальных и вертикальных отстойниках[7].
Рисунок 4 - Бак для растворения коагулянта с подводом
сжатого воздуха [5, с.43] 1 - подвод сжатого воздуха; 2 - подвод воды; 3 -
выпуск осадка.
6.1.5 Смесители
Смесители служат для равномерного распределения
реагентов в массе обрабатываемой воды, что способствует более благоприятному
протеканию последующих реакций, происходящих затем в камерах хлопьеобразования.
Смешение должно быть быстрым и осуществляться в течение 1-2 мин. Иногда с этой целью вводят
раствор коагулянта во всасывающую трубу центробежного насоса. Можно вводить
реагент и в напорный трубопровод насоса подъема. При использовании в качестве
смесителя напорного трубопровода ввод реагента в него должен быть предусмотрен
на расстоянии не менее 50 диаметров от конца трубопровода. При этом скорость
течения воды в трубопроводе должна быть не менее 1-1,5 м/сек, что создает турбулентность
потока, обеспечивающую полное смешение раствора реагента с водой.
В отечественной практике применяют следующие типы
смесителей: 1) вертикальный (вихревой); 2) дырчатый; 3) перегородчатый.
Вертикальный смеситель может быть применен на
водоочистных станциях как средней, так и большой производительности при
условии, что на один смеситель будет приходиться расход воды не свыше 1200-1500 м3/ч. Таким образом,
на станции производительностью 100 000 м3/сутки нужно устанавливать
три-четыре вертикальных смесителя.
Дырчатый смеситель целесообразно применять на
водоочистных станциях производительностью до 1000 м3/ч.
Перегородчатый смеситель может быть применен на
водоочистных станциях производительностью не более 500-600 м3/ч. Он представляет
собой лоток прямоугольного сечения с несколькими перегородками. В первой и
третьей перегородках устраивают проходы для воды, размещенные в центральной
части перегородок. В средней перегородке предусмотрены два боковых прохода для
воды, примыкающих к стенкам лотка. Благодаря такой конструкции смесителя
возникает турбулентность движущегося потока воды, обеспечивающая полное
смешение реагента с водой.
Еще сравнительно недавно на станциях
производительностью до 12-15
тыс. м3/сутки применялся ершовый смеситель (с пятью перегородками
под углом 45° к направлению водного потока). В настоящее время этот тип
смесителя признан менее удачным, чем перечисленные выше, и к использованию не
рекомендуется[5].
Рисунок 5 - Вертикальный (вихревой) смеситель [5,
с.68]: 1 - подвод воды; 2 - отвод воды.
6.1.6 Камеры хлопьеобразования
Камеры хлопьеобразования служат для перемешивания воды
и обеспечения более полной агломерации мелких хлопьев коагулянта в крупные
хлопья.
Установка камеры хлопьеобразования необходима перед
отстойниками. В тех случаях, когда вместо отстойников применяются осветлители
со взвешенным осадком, устройство камер хлопьеобразования излишне, так как
процесс образования хлопьев протекает в самом осветлителе, непосредственно в
слое взвешенного осадка.
Емкость камеры хлопьеобразования рассчитывается на
время пребывания в ней воды от 6 до 30 мин (в зависимости от типа камеры).
При горизонтальных отстойниках следует устраивать
камеры хлопьеобразования -
перегородчатые, вихревые, встроенные со слоем взвешенного осадка и лопастные;
при вертикальных отстойниках - водоворотные.
Отвод воды из камер хлопьеобразования в отстойники
должен осуществляться так, чтобы не разрушались сформировавшиеся хлопья.
Поэтому скорость движения воды в сборных лотках, трубах и отверстиях
распределительных перегородок должна быть не более 0,1 м/сек для мутных вод и
0,05 м/сек для цветных вод[5].
Создание оптимальных условий процесса гетерокоагуляции
осуществляется в камерах хлопьеобразования. В практике очистки природных и
сточных вод применяют следующие типы камер хлопьеобразования: перегородчатые,
вихревые, с механическим перемешиванием, со взвешенным осадком.
Перегородчатая камера представляет собой резервуар,
разделенный перегородками на восемь-десять коридоров. Ширина коридора не менее
0,7 м. Скорость движения воды в камере 0,2-0,3 м/с.
Вихревые камеры. Скорость движения воды в нижней
конической части 0,7 м/с; в верхнем сечении - 4-5 мм/с. Время пребывания воды в
камере 6-10
мин.
Водоворотные, или циклонного типа, камеры
хлопъеобразования основаны на тангенциальном подводе исходной воды через две
диаметрально противоположные тангенциальные насадки. Скорость выхода воды из
насадков рекомендуют принимать равной 2-3 м/с, а продолжительность
хлопьеобразования - 15-20
мин.
Выбираем вихревую камеру хлопьеобразования.
Вихревая камера хлопьеобразования имеет форму обратной
пирамиды или конуса с углом между его стенками 50-70°, верхняя надставка - с вертикальными стенками. Вода от смесителя к камере
хлопьеобразования подается по трубопроводу со скоростью 0,8-1 м/сек. Обрабатываемую воду вводят в
нижнюю часть камеры; при этом скорость входа воды должны быть 0,7-1,2 м/сек. Скорость восходящего
потока на выходе из камеры (в верхней ее части) хв = 4¸5 мм/сек.
Время пребывания воды в вихревой камере
хлопьеобразования составляет 6-10 мин вместо 15-30
мин для камер других типов. Это установлено исследованиями, которые показали,
что процесс хлопьеобразования заканчивается в вихревой камере значительно
быстрее.[5]
6.1.7 Отстойник
Отстаивание является наиболее простым и часто
применяемым в практике способом выделения из сточных вод грубодисперсных
примесей, которые под действием гравитационной силы оседают на дно отстойника
или всплывают на его поверхность.
В зависимости от требуемой степени очистки сточных вод
отстаивание применяется или в целях предварительной их обработки перед очисткой
на других, более сложных сооружениях, или как способ окончательной очистки,
если по местным условиям требуется выделить из сточных вод только нерастворенные
(осаждающиеся или всплывающие) примеси.
По режиму работы различают отстойники периодического
действия, или контактные, в которые сточная вода поступает периодически, причем
отстаивание ее происходит в покое, и отстойники непрерывного действия, или проточные,
в которых отстаивание происходит при медленном движении жидкости. В практике
очистки сточных вод осаждение взвешенных веществ производится чаще всего в
проточных отстойниках.
Контактные отстойники применяют для обработки
небольших объемов сточных вод.
По направлению движения основного потока воды в
отстойниках они делятся на два основных типа: горизонтальные и вертикальные;
разновидностью горизонтальных
являются радиальные отстойники. В горизонтальных отстойниках сточная вода
движется горизонтально, в вертикальных - снизу вверх, а в радиальных - от центра к периферии.
Содержание нерастворенных примесей (взвешенных
веществ), выделяемых первичными отстойниками, зависит от начального содержания
и от характеристики этих примесей (формы и размера их частиц, плотности,
скорости их осаждения), а также от продолжительности отстаивания. Основная
масса грубодисперсных взвешенных веществ выпадает в осадок в течение 1,5 ч.
Скорость осаждения и полнота выделения из воды тонкодисперсных частиц зависят
от их способности к агломерации.
Допустимое остаточное содержание взвешенных веществ - вынос из первичных отстойников - устанавливается в зависимости от
типа биологических окислителей для последующей очистки сточных вод. В
соответствии с этим принимается продолжительность отстаивания.
Выбор типа, конструкции и числа отстойников должен
производиться на основе технико-экономического их сравнения с учетом местных
условий.
Вертикальные отстойники примёняют обычно при низком
уровне грунтовых вод и пропускной способности очистных сооружений до 10 000 м3/сутки.
Горизонтальные и радиальные отстойники применяют независимо от уровня грунтовых
вод при пропускной способности очистных сооружений свыше 15000-20000 м3/сутки. Радиальные
отстойники с вращающимся распределительным устройством применяют на станциях
пропускной способностью более 20000 м3/сутки при исходной
концентрации взвешенных веществ не более 500 мг/л.
Основными условиями эффективной
работы отстойников являются: установление оптимальной гидравлической нагрузки
на одно сооружение или секцию (для данных начальной и конечной концентраций
сточной воды и природы взвешенных веществ); равномерное распределение сточной
воды между отдельными сооружениями (секциями); своевременное удаление осадка и
всплывающих веществ.
Осадок из отстойников удаляется под гидростатическим
давлением и с помощью различных механизмов (скребков, насосов, элеваторов и
др.).
Основными преимуществами горизонтальных отстойников
являются: малая глубина, хороший эффект очистки, возможность использования одного
сгребающего устройства для нескольких отделений. К недостаткам их относится
необходимость применения большего числа отстойников вследствие ограниченной
ширины.
Вертикальные отстойники имеют преимущества по
сравнению с горизонтальными; к числу их относятся удобство удаления осадка и
меньшая площадь, занимаемая сооружением. Однако они имеют и ряд недостатков, из
которых можно отметить: а) большую глубину, что повышает стоимость их
строительства, особенно при наличии грунтовых вод; б) ограниченную пропускную
способность, так как диаметр их не превышает 9 м.
Преимуществом радиальных отстойников является
небольшая глубина, что удешевляет их строительство. Круглая в плане форма
позволяет устанавливать минимальные по толщине стенки, что также снижает
стоимость сооружений. Эффект задержания взвешенных веществ выше, чем у
горизонтальных и вертикальных, и составляет 60 %[12].
Рисунок 6 - Вертикальный отстойник[5, с.98]
6.1.8 Контактные осветлители
Работа контактных осветлителей и контактных фильтров
основана на использовании явления контактной коагуляции.
Контактные осветлители целесообразно применять на
станциях любой производительности при одноступенчатых схемах очистки маломутных
цветных вод, когда общее содержание взвешенных веществ в поступающей на
контактные осветлители воде, включая взвесь, образующуюся в результате введения
в воду реагентов, не превышает 120 мг/л при максимальной цветности 120 град.
При большем содержании взвеси в воде резко возрастает расход на промывку контактных
осветлителей. Наиболее эффективно применение контактных осветлителей, если
период максимальных цветности и мутности не превышают 30-50 сут в год, а
среднегодовая загрязненность воды составляет 20-30 мг/л по взвешенным веществам
и 80-100 град, по цветности.
Объем сооружений очистки воды с применением контактных
осветлителей уменьшается в 4-5 раз по сравнению с объемом сооружений обычного
типа (двухступенчатые схемы). На 15-20 % уменьшается также расход коагулянтов.
Принцип действия контактных осветлителей основан на
том, что на поверхности зерен загрузки при движении воды, обработанной
коагулянтом, снизу вверх сорбируются коллоидные и взвешенные частички.
Контактные осветлители являются своеобразной разновидностью скорых безнапорных
фильтров, работающих по принципу пропускания обрабатываемой воды с добавлением
коагулянта через слой зернистой загрузки снизу вверх, т. е. в направлении
убывания крупности зерен в слое. Отстойников перед контактными осветлителями не
устраивают.
Рисунок 7 - Схема контактного осветлителя: 1-труба;
2-трубчатая распределительная система; 3-желоб; 4-сборный канал; 5-труба,по
которой вода поступает в резервуар чистой воды; 6-труба,по которой подается
вода для промывки контактного осветлителя; 7-труба,для отвода воды в сток. [5,
с.173]
Контактные осветлители могут работать в двух режимах:
при постоянной скорости фильтрования в течение всего рабочего цикла и со
скоростью, постепенно убывающей к концу цикла так, чтобы среднее ее значение
равнялось рекомендованному.
На водоочистных комплексах с контактными осветлителями
необходимо предусматривать барабанные фильтры и входную камеру для
воздухоотделения и смешения реагентов с водой.
.1.9 Электролизер
Электролизеры для обработки сточных вод, относящиеся к
нестандартному оборудованию, представляют собой открытые или со съемной крышкой
прямоугольные стальные резервуары, разделенные с помощью перегородок из
синтетических материалов на несколько отсеков. В перегородках проделываются
несколько рядов отверстий, суммарная площадь которых составляет 20 - 30 %
площади находящейся в воде чисти перегородки, высота которой соответствует
высоте погруженных в воду электродов.
Движение потока сточных вод в электролизере происходит
вдоль поверхности электродов в горизонтальном направлении. Электролизер
снабжается приемной и сборной камерами, также отделенными от его рабочего
пространства дырчатыми перегородками. На дно электролизера (в каждом из
отсеков) укладывают дырчатые трубки из синтетических материалов, через которые
поступает сжатый воздух, который, барботируя через жидкость, способствует ее
перемешиванию.
В электролизер помещаются электроды двух типов:
стальные катоды (в виде пластин толщиной 1-2 мм) и аноды из графитированного
угля в виде плит или стержней. Можно использовать малоизнашивающиеся титановые
аноды с металлоксидным покрытием (диоксид рутения, магнетит и др.).
Ориентировочный срок службы анодов из графитированного угля составляет 4-5 мес.
При обработке медьсодержащих сточных вод целесообразно использование медных
катодов для облегчения утилизации дополнительно извлекаемой из сточных вод (в
виде катодного осадка) металлической меди.
При
определении габаритов электролизера необходимо учитывать объем постоянно
находящейся в нем воды, а также объем, занимаемый перегородками, электродами
(размеры плит из графитированного угля, выпускаемых отечественными электродными
заводами, составляют
мм). Расстояние между соседними электродами (катодом
и анодом) следует принимать в пределах 40-50 мм.
Электроды
обоих видов (катоды и аноды) подвешиваются в электролизере на медных (латунных)
стержнях (токоподводах), концы которых покоятся на соответствующих катодных
(анодных) шинах, укладываемых на изоляторах вдоль бортов электролизера. Аноды
из графитированного угля (в виде плит) можно устанавливать на дно
электролизера, футерованное материалом - диэлектриком. Сечение токоподводов и
электродных шин рассчитывается на максимальную токовую нагрузку.
При
значительной расчетной величине тока в электрической цепи (более 3000 А) и
необходимости отведения больших количеств выделяющихся газообразных продуктов
электролиза рекомендуется установка нескольких электролизеров, снабженных
автономными источниками электропитания.
Рисунок
8 - Схематическое изображение электролизёра
.2
Обоснование последовательности аппаратов очистки сточных вод
Технологическая
схема очистки сточных вод - это совокупность аппаратов
водоочистки сопутствующих веществ и вспомогательных аппаратов, в которых
последовательно осуществляется очистка сточных вод от нескольких находящихся в
ней загрязняющих веществ. При разработке технологической схемы очистки сточных
вод необходимо руководствоваться следующими принципами:
в
случае наличия в воде гетерогенных и гомогенных по отношению к воде
загрязняющих веществ первыми нужно удалять гетерогенные системы; если
попытаться удалить гомогенные системы, то гетерогенные частицы могут вызвать
забивание трубопроводов, абразивный износ частей аппаратов, разрушение
коагулянтов и флокулянтов, нарушение хода реакции;
последовательность
очистки от простого к сложному. При очистке воды от сложных смесей одни
загрязняющие вещества выделяются легко, а другие нет. В первом случае очистку
можно осуществить быстро и с минимальными затратами. Во втором для очистки
потребуется специальное оборудование и большие эксплуатационные расходы.
Показателем сложности очистки является степень разделения жидкости и
загрязняющих веществ, зависящая от величины различия между свойствами
загрязняющих веществ и чистой воды. Чем больше различие в свойствах, тем проще
осуществить чистку. При осуществлении очистки от простого к сложному желательно
чтобы для последних стадий очистки оставалось как можно меньше загрязняющих
веществ;
первыми
из сточной воды удаляются преобладающие по количеству загрязняющие вещества
(при прочих равных условиях) и весь процесс проводится таким образом, чтобы
поток веществ от аппарата к аппарату постоянно уменьшался;
сначала
удаляются коррозионно-стойкие, токсичные и другие вещества. Такая
последовательность обусловлена необходимостью создания безопасных условий для
работы персонала и обеспечения сохранности оборудования;
предпочтение
отдается прямой очистке, то есть процессам, которые происходят без каких-либо
агентов;
6 следует избегать отклонений от нормальных условий, а
если это не удается, то необходимо устанавливать такой аппарат как можно ближе
к концу технологической схемы.
На выбор технологической схемы очистки сточных вод
влияет также состав сточных вод, количество сточных вод, свойства загрязняющих
веществ, денежные затраты на оборудование.
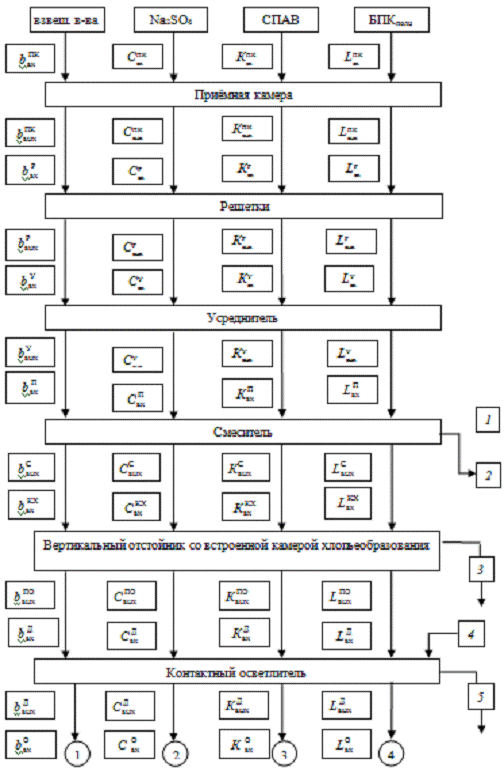
Степень очистки от i-го загрязняющего вещества в j-ом
аппарате очистки определяется по формуле:
, (50)
где
- концентрация i-го
загрязняющего вещества на входе в j-ый аппарат очистки, г/м3;
- концентрация i-го
загрязняющего вещества на выходе из j-ого аппарата очистки, г/м .
Концентрация
i -го загрязняющего вещества на выходе из j-ого
аппарата очистки определяется по формуле:
, (51)
где
- концентрация i-го
загрязняющего вещества на входе в j-ый аппарат очистки, г/м3;
- степень очистки от i-го
загрязняющего вещества в j-ом аппарате очистки, %.
1 - отходы с решётки на переработку;
- отходы с песколовок на переработку;
- доза сульфата алюминия;
- отходы с радиальных отстойников на переработку;
- паровоздушная смесь;
- озонирующий воздух.
b
, b
, b
, b
,b
, b
, b
, b
, b
, b
, b
, b
, b
, b
, b
, b
, b
, b
, b
, b
- концентрация взвешенных веществ в сточной воде соответственно на входе
и выходе приёмной камеры, решетки, усреднителя, песколовки, смесителя, камеры
хлопьеобразования, радиального отстойника, дегазатора, озонатора и выпуска
Иванова, г/м3;
К
, К
, К
, К
,К
, К
, К
, К
,К
, К
, К
, К
, К
, К
, К
, К
, К
, К
, К
, К
- концентрация СПАВ в
сточной воде соответственно на входе и выходе приёмной камеры, решетки,
усреднителя, песколовки, смесителя, камеры хлопьеобразования, радиального
отстойника, дегазатора, озонатора и выпуска Иванова, г/м3;
L
, L
, L
, L
,L
, L
, L
, L
,L
, L
, L
, L
, L
, L
, L
, L
, L
, L
, L
, L
- БПКп в общем стоке сточных вод соответственно на входе и
выходе приёмной камеры, решетки, усреднителя, песколовки, смесителя, камеры
хлопьеобразования, радиального отстойника, дегазатора, озонатора и выпуска
Иванова, г/м3.
Все виды загрязняющих веществ, проходящих через приемную камеру и решетку
своих концентрации не изменяют, то есть:
b
= b
= b
= b
=bобщ = 369
г/м3;
К
= К
= К
= К
=Кобщ
=43 г/м3 ;
С
= С
= С
= С
=Собщ
=743 г/м3 ;
L
= L
= L
= L
=Lобщ=548 г/м3
.
И степени очистки от этих веществ равны нулю.
рис. 9
Поступая в усреднитель, концентрации загрязняющих
веществ не изменяются и степень очистки по этим веществам равна нулю.
b
= b
= b
= 369 г/м3;
К
= К
= К
= 43 г/м3 ;
С
= С
= С
= 743г/м3 ;
L
= L
= L
=548г/м3 .
.3.1 Расчет эффективности вертикального отстойника
1 Концентрация взвешенных веществ на входе в первичный
отстойник будет определяться по формуле:
Сср=М+kДк+0,25Ц+И, (52)
где М - количество взвешенных веществ в исходной воде, г/м3;
k - переводной коэффициент, равный для очищенного сернокислого
алюминия 0,55;
Дк - доза коагулянта в пересчете на безводный продукт в г/м3;
Ц - цветность воды в град;
И - количество нерастворимых веществ, вводимых с известью для подщелачивания
воды в мг/л.
Сср=569+0,55·60+0,25·50+0=614,5 г/м3.
Концентрация
взвешенных веществ на входе в первичный отстойник равна: b
= b
= 614,5г/м3;
Степень
очистки по взвешенным веществам в вертикальном отстойнике равна
=70%[6, с.54].
Тогда
концентрация взвешенных веществ на выходе из вертикального отстойника по
формуле (51) равна:
b
г/м3.
Степень
очистки по БПК в вертикальном отстойнике равна:
=30%[4,
с35].
БПК
на входе в вертикальный отстойник равна: L
= L
= 548 г/м3;
Тогда
БПК на выходе из вертикального отстойника по формуле (137) равна:
L
г/м3.
Степень
очистки по СПАВ в вертикальном отстойнике равна:
=99%.(шмидт)
Концентрация
СПАВ на входе в вертикальный отстойник равна: К
= К
= 43 г/м3;
Тогда
концентрация СПАВ на выходе из вертикального отстойника по формуле (51) равна:
К
г/м3.
Степень
очистки по сульфату натрия в вертикальном отстойнике равна:
=0%.
Концентрация
сульфата натрия на входе в вертикальный отстойник равна: С
= С
= 743г/м3;
Тогда
концентрация на выходе из вертикального отстойника по формуле (51) равна:
С
г/м3.
6.3.2 Расчет эффективности контактного осветлителя
1
Степень очистки по взвешенным веществам в контактном осветлителе равна
=99%[12, 224].
Концентрация
взвешенных веществ на входе в контактный осветлитель равна: b
= b
= 184,35
г/м3;
Тогда
концентрация взвешенных веществ на выходе из контактного осветлителя по формуле
(51) равна:
b
г/м3.
Степень
очистки по БПК в контактном осветлителе равна:
=25%[12,
224].
БПК
на входе в контактный осветлитель равна: L
= L
= 384 г/м3;
Тогда
БПК на выходе из контактного осветлителя по формуле (137) равна:
L
г/м3.
Степень
очистки по СПАВ в контактном осветлителе равна:
=0%.
Концентрация
СПАВ на входе в контактный осветлитель равна: К
= К
= 0,43г/м3;
Тогда
концентрация СПАВ на выходе из контактного осветлителя по формуле (51) равна:
К
г/м3.
Степень
очистки по сульфату натрия в контактном осветлителе равна:
=0%.
Концентрация
сульфата натрия на входе в контактный осветлитель равна: С
= С
= 743г/м3;
Тогда
концентрация на выходе из контактного осветлителя по формуле (51) равна:
С
г/м3.
.3.3 Расчет эффективности электролизера
1
Степень очистки по взвешенным веществам в электролизере равна
=0[12, 224].
Концентрация
взвешенных веществ на входе в электролизер равна: b
= b
=1,84 г/м3;
Тогда
концентрация взвешенных веществ на выходе из электролизера по формуле (51)
равна:
b
г/м3.
Степень
очистки по БПК в электролизере равна:
=0%[12,
224].
БПК
на входе в электролизер равна: L
= L
= 288 г/м3;
Тогда
БПК на выходе из электролизера по формуле (137) равна:
L
г/м3.
Степень
очистки по СПАВ в электролизере равна:
=0%.
Концентрация
СПАВ на входе в электролизер равна: К
= К
= 0,43 г/м3;
Тогда
концентрация СПАВ на выходе из электролизера по формуле (137) равна:
К
г/м3.
Степень
очистки по сульфату натрия в электролизере равна:
=90%.
Концентрация
сульфата натрия на входе в электролизер равна: С
= С
= 743г/м3;
Тогда
концентрация на выходе из электролизера по формуле (51) равна:
С
г/м3
Выводы:
b
=1,84 г/м3 < bст=40,83 г/м3;
L
= 288г/м3 < Lст=467 г/м3;
K
= 0,43г/м3 < Kст=27,39 г/м3;
С
=74,3 г/м3 < Сст=77,2 г/м3.
Следовательно, условия очистки сточных вод по взвешенным веществам, СПАВ,
БПКполн и сульфату натрия выполняются. Таким образом, не нужно
проводить доочистку сточных вод.
6.4 Описание процесса функционирования предложенной технологической схемы
Смесь производственных и бытовых сточных вод с концентрациями взвешенных
веществ 569 г/м3, СПАВ 42,62 г/м3, растворенного кислорода 547,93 г/м3 и
сульфата натрия 742,94 по одному трубопроводу поступает в приемную камеру
ПК-1-40б объемом 3,2 м3. Затем в технологической схеме установлен усреднитель
диаметром 30 м, предназначенный для усреднения расхода смеси сточных вод,
концентрации после усреднителя не изменяются.
Затем смесь поступает в 4 параллельно работающих вертикальных отстойника
диаметром каждый 8,3 м, где происходит снижение концентрации взвешенных веществ
с эффективностью 70 % с 569 г/м3 до 184,35 г/м3, СПАВ с эффективностью 99 % с
42,62 г/м3 до 0,43г/м3, и БПК с эффективностью 30 % с 547,93 г/м3 до 348 г/м3.
Т.к. концентрация СПАВ становится меньше ПДК (0,43г/м3 < 27,39 г/м3), то
очистка по ним заканчивается.
Затем в 4-х параллельно работающих контактных осветлителях происходит
снижение концентрации взвешенных веществ с эффективностью 99% с 184,35 г/м3 до
1,84г/м3, БПК с эффективностью 25 % с 384 г/м3 до 288 г/м3. Т.к. концентрация
взвешенных веществ становится меньше ПДК (1,84г/м3 < 40,83г/м3), то очистка
по ним заканчивается.
В цехе электролизных установок диаметром происходит снижение содержания
сульфата натрия с эффективностью 90% с 743 г/м3 до 74,3 г/м3 , что ниже ПДК
(74,3 г/м3<77,2 г/м3) и очистка по сульфату натрия прекращается.
.5 Характеристика получаемого конечного продукта
Очищенная сточная вода содержит взвешенные вещества, БПК и СПАВ ниже
предельно - допустимых значений.
Очищенная
сточная вода содержит взвешенные вещества с концентрацией b
= 1,84
г/м3. Эта концентрация меньше допустимой bст= 40,83 г/м3. Следовательно, по данному
показателю вода пригодна для технологических нужд.
Очищенная
сточная вода содержит БПК с концентрацией L
= 288 г/м3. Эта концентрация меньше Lст= 467 г/м3. Следовательно, по данному
показателю вода пригодна для технологических нужд.
Очищенная
сточная вода содержит СПАВ с концентрацией K
= 0,43 г/м3. Эта концентрация меньше Kст= 27,39 г/м3 . Следовательно, по данному
показателю вода пригодна для технологических нужд.
Очищенная
сточная вода содержит сульфат натрия с концентрацией С
= 74,3 г/м3. Эта концентрация меньше Сст=
77,2 г/м3 . Следовательно, по данному показателю вода пригодна для
технологических нужд.
При
сбросе очищенной сточной воды в водоем не изменяются физико - химические
свойства воды. Вред, наносимый сточной водой, будет минимальным.
6.6 Технологический расчет основного оборудования
.6.1 Расчет приемной камеры
Выбор типоразмера камеры в зависимости от пропускной способности,
диаметра и количества напорных трубопроводов производится по таблице 3 [4,
с.42]
Таблица 3 - Типоразмеры приемных камер очистных сооружений
|
На один трубопровод
|
|
Пропускная способность, л/с
|
Диаметр трубопровода мм
|
Марка приемной камеры
|
Размеры камеры мм
|
|
31 55 83 134 182 280
|
200 250 250 400 400 500
|
ПК-1-20 ПК-1-25а ПК-1-25б
ПК-1-40а ПК-1-40б ПК-1-50
|
|
|
Сточные
воды поступают на очистную станцию с расчетным расходом
м
/сут . В этом случае согласно таблице 3 может быть
принята приемная камера марки ПК-1-40б с размерами: А=1000мм, B=1000мм,
H=1200, диаметр трубопровода d=400мм.
6.6.2 Расчет решетки
По
расчетному расходу
из таблицы 2 подбираем решетки-дробилки марки РД-400
(две рабочие и одна резервная).
Определим
скорость течения сточной жидкости через цели барабана решетки:
(52)
где N - число рабочих решеток-дробилок;
F -
суммарная площадь щелей в барабане решетки дробилки: F=0,119 из таблицы 4.[4, с.51]
.6.3 Расчет усреднителя
При небольших расходах и периодическом сбросе воды используются
контактные усреднители. Тип усреднителя выбирается в зависимости от характера и
количества нерастворенных компонентов (например, взвешенных веществ), а также
динамики поступления сточных вод. По таблице 5 выбираем конструктивный тип
усреднителя. [13, с.71]
Таблица 4 - Типоразмеры решетки дробилки в зависимости от средней
пропускной способности комплекса канализационных сооружений
|
Средняя пропускная
способность, м /сутМаксимальный расход сточных вод, м /сМарка решетки дробилкиСредняя площадь щелей в
барабане, м Число решеток-дробилокСкорость движения жидкости в
щели, м/с
|
|
|
|
|
|
|
|
|
|
рабочая
|
резервная
|
общее
|
|
|
12 25 50 100 200 400 700
1400 2700 4200 7000 10000 17000
|
0,00044 0,00088 0,00175
0,0034 0,0063 0,012 0,018 0,0033 0,0059 0,092 0,147 0,194 0,315
|
РД-100 РД-200
РД-400
|
0,0076 0,019 0,445
|
1 1 1 2 3 1 1 3
|
11 1 1 1 1 1 1 1 1 1
|
2 2 2 3 4 2 2 3 4
|
0,058 0,116 0,23 0,46 0,92
0,63 0,45 0,87 1,03 0,77 1,23 0,815 0,885
|
Таблица 5 - Область применения усреднителей различных типов
|
Тип усреднителя
|
Харктер нестационарности
|
Взвешенные вещества
|
|
|
Концентрация мг/л
|
Гидравлическая крупность
мм/с
|
Многоканальный
Барботажный С механическим перемешиванием Залповый Любой Любой
>500
Для
усреднения состава сточных вод с содержанием взвешенных веществ свыше 500 мг/л
(
,см. задание)при любом режиме их поступления выбираем
барботажный тип усреднителя.
В процессе очистки используется многоканальный усреднитель-смеситель
барботажного типа прямоугольной формы с дифференцированием потока сточных вод.
[4]
Так
как максимальный расчетный расход
, то
принимаем усреднитель с размерами: длина 30м, ширина 5м, высота 4м.
6.6.4 Расчет размеров растворных и расходных баков для коагулянта
Емкость
растворного бака
определяется по формуле[5, стр. 44]:
(53)
где
- расход воды м
/ч;
-
максимальная доза коагулянта в пересчете на безводный продукт г/м
;
-
концентрация раствора коагулянта в растворном баке в%;
-
объемный вес раствора коагулянта в т/м
;принимается
равным 1 т/м
;
- время,
на которое заготовляют раствор коагулянта в ч.
Продолжительность
полного цикла приготовления раствора коагулянта при температуре воды до 10
составляет 10-12 ч. При использовании воды с температурой
продолжительность цикла сокращается до 6-8 ч. [5, стр.
44]
Время,
на которое заготовляют раствор коагулянта, принимают: а) для станции
производительностью до
при круглосуточной работе
ч, а при некруглосуточной работе число n
равно числу часов работы станции в сутки; б) для станции производительностью
и более
ч. [5,
стр. 44]
Максимальная
доза коагулянта можно найти по таблице 6.
Таблица
6 - Дозы коагулянта для обработки воды[5, с.37]
|
Содержание в воде
взвешенных веществ в мг/л
|
Дозы безводного
сернокислого алюминия в мг/л
|
Содержание в воде
взвешенных веществ в мг/л
|
Дозы безводного
сернокислого алюминия в мг/л
|
|
100 101-200 201-400 401-600
601-800
|
25-35 30-45 40-60 45-70
55-80
|
801-1000 1001-1440
1401-1800 1801-2200 2201-2500
|
60-90 65-105 75-115 80-125
90-130
|
Расчетный
расход очищаемой воды
или
. При
заданной мутности 569 г/м
доза коагулянта
=60 мг/л.
Принимаем
=12ч;
=10%;
=5%;
=1 т/м
. Тогда по формуле(53):
Количество
баков такой емкости должно быть не менее двух. Принимаем четыре растворных бака
емкостью по 1,3 м
. Размеры бака: ширина 0,4 м, длина 0,5 м ,высота
0,5м.
Емкость
расходного бака определяется по формуле[5, стр. 45]:
(54)
где
- концентрация раствора коагулянта в расходном баке в
%; принимается равной 4-10% в пересчете на безводный продукт.
Принимаем
два расходных бака емкостью по 5,2 м
каждый
со следующими размерами: ширина 1,7 м, длина 1,7 м, высота 2 м.
Для
хранения коагулянта необходимо устройство склада, рассчитанного на
15-30-суточную наибольшую потребность в реагентах.
Склады
должны примыкать к помещениям, где установлены баки для приготовления раствора
коагулянта и известкового молока.
Площадь
склада для коагулянта определяется по формуле [5, стр. 52]:
(55)
где
Q - полная производительность очистной станции в м
/сут;
-
расчетная доза коагулянта по максимальной потребности в г/м
;
Т
- продолжительность хранения коагулянта на складе в суткаж;
-
коэффициент для учета дополнительной площади проходов на складе, равный 1,15;
-
содержание безводного продукта в коагулянте в %;
-
объемный вес коагулянта при загрузке склада навалом в т/м
;
-
допустимая высота слоя коагулянта на склада (для сернокислого алюминия 2м).
Площадь
склада для извести[5, стр. 52]:
.
6.6.5 Расчет воздуходувок и воздухопроводов
Для интенсификации процессов растворения коагулянта и перемешивания
раствора в растворных и расходных баках предусматривается подача сжатого
воздуха.
Скорость движения воздуха в трубопроводе определяется по формуле[5, стр.
46]:
(56)
где
W - производительность воздуходувки в
;
p - давление в
воздухопроводе (обычно p=1,5
);
d - диаметр
воздухопровода м.
Потери
давления воздуха определяются как[5, стр. 46]:
(57)
где
- коэффициент сопротивления, принимаемый по данным
таблице 7 в зависимости от велечины G;
Таблица
7 - Значения коэффициента
в зависимости от величины G. [5, стр. 46]
|
  
|
|
|
|
|
10 15 25 40 65 100 150 250
|
2,03 1,92 1,78 1,68 1,54
1,45 1,36 1,26
|
400 650 1000 1500 2500 4000
6500 -
|
1,18 1,1 1,03 0,97 0,9 0,84
0,78 -
|
G - вес воздуха,
приходящего через трубопровод в течении 1 ч, в
;
- длина
воздухопровода в м;
-
диаметр труб в мм;
-
удельный вес сухого воздуха, принимаемый по данным таблице 8.
Таблица
8 - Значение удельного веса сухого воздуха
в
[5, стр. 46]
|
Давление в Удельный вес сухого воздуха при температуре в
|
|
|
-30
|
-20
|
-10
|
0
|
10
|
20
|
30
|
40
|
|
1 2 4 6 8 10
|
1,406 2,812 5,624 8,436
11,25 14,06
|
1,350 2,701 5,402 8,107 10,80
13,50
|
1,299 2,589 5,196 7,794
10,39 12,99
|
1,251 2,583 5,006 7,509
10,01 12,51
|
1,207 2,414 4,822 7,244
9,658 12,07
|
1,166 2,332 4,664 6,996
9,328 11,66
|
1,128 2,555 4,510 6,765
9,020 11,28
|
1,058 2,115 4,232 6,346
8,464 10,58
|
|
|
|
|
|
|
|
|
|
|
Потеря напора в фасонных частях воздухопровода[5, стр. 47]:
мм. вод.
ст., (58)
где
- скорость движения воздуха;
- сумма
коэффициентов местного сопротивления.
Необходимую
мощность на валу компрессора можно определить по формуле[5, стр. 47]:
кВт, (59)
где
- количество воздуха, перемещаемого воздуходувкой, в
;
H - давление
воздуха в мм. вод. ст.;
- к.п.д.
воздуходувки.
Расчетный
расход воздуха определяется как произведение площадей баков на величину
интенсивности подачи воздуха.
Для
растворных баков (одновременно работают два бака) расчетный расход воздуха при
их площади
:
.
Для
расходного бака при его площади
расчетный
расход:
.
Таким
образом, общий потребный расход воздуха составит:
или 1,2
м
/мин.
Устанавливаем
две воздуходувки (одну рабочую и одну резервную) марки ВК-1,5
производительностью W=1,5 м
/мин и
напором H=15 м; принимаем электродвигатель мощностью 5,5кВт при
скорости вращения n=1500 об/мин.[14]
Скорость
движения воздуха по формуле (56):
.
Вес
воздуха, проходящего через трубопровод, составит:
кг/ч.
Тогда
потери давления воздуха составят по формуле (57):
ат.
Потери
напора в фасонных частях воздухопровода при наличии семи прямоугольных колен,
для которых
, по формуле (58) будет:
мм. вод.
ст.
Определим
мощность электродвигателя воздуходувки по формуле (59):
кВт.
Кроме
магистрального воздухопровода диаметром d=80 мм
устраиваются ответвления диаметрами по 50 мм, система стояков и горизонтальных
распределительных дырчатых шлангов диаметрами по 38 мм, располагаемых на
взаимных расстояниях 500 мм под решетками баков и по дну расходных баков.
Для
загрузки растворных баков реагентами применяют вагонетку грузоподъемностью до 1
т с опрокидывающимся кузовом, а для удаления шлама из растворных баков -
вагонетку без кузова, оборудованную бадьей грузоподъемностью 0,5 т.
.6.6 Приготовление известкового молока
Емкость бака для приготовления известкового молока определяется по
формуле [5, стр. 51]:
, (60)
где
- расчетный расход воды в
;
- время,
за которое заготовляют известковое молоко, принимается равным 6-12 ч;
- доза
извести, необходимая для подщелачивания воды:
мг/л,
где
- количество щелочи, добавляемой для подщелачивания
воды, мг/л;
е
- эквивалентный вес коагулянта для Al2(SO4)3 57
мг-экв/л;
-
максимальная доза безводного сернокислого алюминия в мг/л;
Щ
- минимальная щелочность воды в мг-экв/л;
К
- количество щелочи в мг/л, необходимое для подщелачивания воды на 1 мг-экв/л и
равное для извести 28 мг/л.
-
концентрация известкового молока (не более 5%);
-
объемный вес известкового молока, принимается равным 1 т/м
.
Тогда
по формуле (60):
Принимаем
два бака квадратной формы с размерами: ширина 0,33, длина 0,3.
Перемешивание
извести с водой осуществляется сжатым воздухом.
6.6.7 Сооружения для мокрого хранения реагентов
Выбор емкостей и оборудования реагентного хозяйства определяется
условиями работы при максимальных дозах реагентов.
Доза коагулягта при наиболее высокой мутности воды в реке 1000 мг/л
принята в пересчете на безводный продукт Al2(SO4)3 равной 90
мг/л.
Расчет сооружений ведется для условия применения сернокислого алюминия с
содержанием в нем безводного в количестве 33,5%.[5, стр. 55]
Суточный расход товарного сернокислого алюминия составит[5, стр. 55]:
для
1 очереди производства:
т/сут;
для
полного развития:
т/сут.
Количество
раствора 25%-ной концентрации, получаемой при растворении 20 т сернокислого
алюминия, равно [5, стр. 55]:
,
где
1,257 - удельный вес 25%-ого раствора коагулянта при температуре 15
.
Поэтому
каждый бак имеет размер в плане
м и
высоту 3м.перемешивание раствора коагулянта принято сжатым воздухом из расчета
10 л/сек на 1 м
площади бака-растворителя.
Количество
воздуха при перемешивании одновременно в двух баках растворителях равно:
л/сек или 43,2 м
/мин.
По
конструктивным соображениям приняты четыре резервуара размером
м и полезной высотой 3,8 м. полезная емкость каждого
резервуара составляет 950 м
.
Суточный
расход 25%-ного раствора сернокислого алюминия составляет[5, стр. 58]:
для
1 очереди производства:
м
/сут;
для
полного развития:
м
/сут.
Время
хранения раствора при максимальном расходе коагулянта равно:
для
1 очереди производства: 3800/246,5=15 суток;
для
полного развития: 3800/369,4=10 суток.
Часовой
расход 8%-ного раствора коагулянта
составляет
[5, стр. 58]:
для
1 очереди производства:
м
/ч;
для
полного развития:
м
/ч.
Предусмотрена
установка четырех железобетонных расходных баков размером в плане
м и полезной высотой 3 м. полезная емкость каждого
расходного бака составляет 32,7 м
.
Емкость
четырех баков обеспечивает расход коагулянта при максимальной дозе в течение[5,
стр. 58]:
для
1 очереди производства:
ч;
для
полного развития:
ч.
Раствор
коагулянта перемешивается сжатым воздухом из расчета 5 л/сек на 1м
площади бака. Количество воздуха, необходимого для
перемешивания коагулянта одновременно в двух баках, будет
л/сек или 6,54 м
/мин.
На
период недостаточной щелочности обрабатываемой воды предусмотрено
подщелачивание ее путем введения известкового молока.
Доза
извести определяется по формуле [5, стр. 59]:
г/м
.
Суточный
расход извести(в пересчете на CaO) равен[5, стр. 5]:
для
1 очереди производства:
т/сут;
для
полного развития:
т/сут.
Суточный
расход товарной извести составит[5, стр. 59]:
для
1 очереди производства:
т/сут;
для
полного развития:
т/сут.
Гашение
извести и приготовление известкового молока 5%-ой концентрации предусмотрено
при помощи известигасилки.
Требуемая
емкость баков составит[5, стр. 59]:
для
1 очереди производства:
м
;
для
полного развития:
м
.
устанавливаются
четыре железобетонных бака размером
м;
емкость каждого бака составляет 21,7 м
при
заполнении на высоту 2м.
.6.8 Расчет дозатора раствора реагента
Емкость дозатора определяется по формуле[5, стр. 64]:
, л (61)
где
- время непрерывного действия дозатора в ч;
- расход
обрабатываемой воды в м
/ч;
- доза
реагента в г/ м
;
-
концентрация раствора реагента в %;
-
удельный вес единицы раствора реагента.
или 1,5
м
.
Принимаем
максимальную высоту слоя раствора
(где
- диаметр цилиндрического корпуса дозатора). Тогда
м
. откуда
м и, следовательно, [5, стр. 65]
м. (62)
Перепад давления создаваемый дроссельной шайбой, по формуле[5, стр. 64]:
м вод.
ст., (63)
где
- максимальная геометрическая высота подачи раствора
из дозатора в трубопровод исходной воды в м;
-
максимальная высота слоя раствора реагента в дозаторе в м;
-
точность дозировки, принимается обычно 10%;
-
гидравлическое сопротивление на пути раствора реагента от дозатора к
дроссельной шайбе в м вод. ст.
Отсюда
по формуле (63):
м вод.
ст.
Принимая
предварительно
найдем диаметр шайбы на трубопроводе обрабатываемой
воды по формуле[5, стр. 64]:
мм, (64)
где
- коэффициент истечения.
По
формуле (64):
мм.
6.6.9 Расчет смесителя
Вертикальный смеситель может быть применен на
водоочистных станциях как средней, так и большой производительности при
условии, что на один смеситель будет приходиться расход воды не свыше 1200-1500 м3/ч. Таким образом,
на станции производительностью 100 000 м3/сутки нужно устанавливать
три-четыре вертикальных смесителя. [5]
Рассчитаем
вертикальный вихревой смеситель при заданном расходе воды 8632,5 м
/сут.
Принимаем
два вертикальных смесителя.
Расчетные
расходы воды с учетом собственных нужд очистной станции будут[5, с. 69]:
часовой
;
секундный
или 50л/сек.
Площадь
горизонтального сечения в верхней части смесителя[5, с. 69]:
где
- скорость восходящего движения воды, равная 90-100
м/ч или 25-28 мм/сек.
По
формуле (65):
Если
принять верхнюю часть смесителя квадратной в плане, то сторона ее будет иметь
размер[5, с. 69]:
(66)
Тогда
Трубопровод
1, подающий обрабатываемую воду в нижнюю часть смесителя со входной скоростью
, должен иметь внутренний диаметр 350мм. Тогда ри
расходе воды
входная скорость
.
Так
как внешний диаметр подводящего трубопроводы равен D=377мм (Гост
10704-63), то размер в плане нижней части смесителя в месте примыкания этого
трубопровода должен быть
, а площадь нижней части усеченной пирамиды
составит[5, с. 69]:
.
Принимая
величину центрального угла
. Тогда
высота нижней (пирамидальной) части смесителя[5, с. 69]:
. (67)
По формуле (67):
Объем
пирамидальной части смесителя[5, с. 69]:
. (68)
По формуле (67):
Полный
объем смесителя[5, с. 69]:
(69)
где t - продолжительность смешения
реагента с массой воды, равная 1,5мин.
Отсюда
Объем
верхней части смесителя[5, с. 69]:
. (70)
Тогда
Высота
верхней части смесителя[5, с. 69]:
(71)
Отсюда
Полная
высота смесителя[5, с. 70]
(72)
По формуле (72):
Сбор
воды производится в верхней части смесителя периферийным лотком через
затопленные отверстия. Скорость движения воды в лотке
Вода,
протекающая по лоткам в направлении бокового кармана, разделяется на два
параллельных потока. Поэтому расчетный расход каждого потока будет[5, с. 70]:
(73)
По формуле (73) расчетный расход воды:
Площадь
живого сечения сборного латка[5, с. 70]:
При
ширине лотка
расчетная высота слоя воды в лотке [5, с. 70]:
(74)
По формуле (74):
Уклон
для лотка принять i=0,02.
Площадь
всех затопленных отверстий в стенках сборного лотка[5, с. 70]:
(75)
где
- скорость движения воды через отверстия лотка,
равная 1 м/сек.
Тогда
по формуле (75):
Отверстия
приняты диаметром
т. е. площадью
Общее
потребное количество отверстий[5, с. 70]:
(76)
По формуле (76):
Эти
отверстия размещаются о боковой поверхности лотка на глубине
от верхней кромки лотка до оси отверстия.
Внутренний
пириметр лотка[5, с. 70]:
или 5560мм.
Шаг
оси отверстий[5, с. 70]:
. (77)
Отсюда
Расстояние
между отверстиями
Из
борного лотка вода поступает в боковые карманы. Размеры кармана принимаются
конструктивно с тем, чтобы в нижней его части разместить трубу для отвода воды,
прошедшей смеситель. [5, с. 70]
6.6.10 Расчет камеры хлопьеобразования
При вертикальных отстойниках следует устраивать водоворотные камеры
хлопьеобразования.
Рисунок 9 - Схема водоворотной камеры хлопьеобразования, совмещенной с
вертикальным отстойником. [5, стр. 77]
Расчетный
часовой расход очистной станции принимаем
Площадь
одной водоворотной камеры (в плане) [5, с. 77]:
(78)
где
- время пребывания воды в камере; обычно принимается
15-20мин;
- высота
камеры в м; принимается
;
- высота
зоны осаждения вертикального отстойника; обычно принимается
м;
N - расчетное
количество вертикальных отстойников (и камер хлопьеобразования).
Тогда
площадь одной водоворотной камеры по формуле (78):
Диаметр
водоворотной камеры хлопьеобразования[5, с. 78]:
м. (79)
Отсюда
м
Секундный
расход воды поступающей в камеру[5, с. 78]:
. (80)
По формуле (80) секундный расход воды[5, с. 78]:
.
Диаметр
подводящего трубопровода
(по ГОСТ 10704-63). В этом случае скорость подвода
воды в камеру хлопьеобразования составляет
, т.е.
находится в рекомендуемых пределах
.[5, с.
78]
Подача
воды в камеру производится при помощи сопла, направленного тангенциально.
Сопло
размещается на расстоянии
от стенки камеры на глубине 0,5 м от поверхности
воды.
Необходимый
диаметр сопла[5, с. 78]:
м (81)
где
=0,908 - коэффициент расхода для конически сходящегося
насадка с углом конусности
;
м/сек -
скорость выхода воды из сопла (принимается равной 2-3 м/сек).
Тогда
по формуле (81) необходимый диаметр сопла:
м или
140мм
Длина
сопла, отвечающая углу конусности
[5, с.
78]:
мм. (82)
Отсюда
Фактическая
скорость выхода воды из сопла [5, с. 78]:
. (83)
По формуле (83):
Потеря
напора в сопле[5, с. 78]:
(84)
Тогда потеря напора в сопле по формуле (84):
.6.11 Расчет отстойника
Выберем
вертикальный отстойник, применяемый при пропускной способности станции до 20 000
м
/сут и при низком уровне грунтовых вод. [5, с. 97]
Рассчитаем
вертикальный отстойник при расходе воды
или
и количестве отстойников N=4.
Расход
воды на один отстойник
или
Площадь
зоны осаждения одного отстойника[5, с. 98]:
, (85)
где
- расчетный расход воды м
/ч;
-
расчетная скорость восходящего потока воды в мм/сек;
N - расчетное
количество отстойников;
-
коэффициент для учета объемного использования отстойника: при
при
Площадь
зоны осаждения одного отстойника по формуле (85):
Общая
площадь одного отстойника с учетом камеры хлопьеобразования
(86)
Диаметр отстойника[5, с. 98]:
(87)
Диаметр отстойника по формуле (87):
а
отношение
.
Принимаем
трубопровод для сброса осадка
Тогда
высота конической осадной части отстойника при угле наклона стен к горизонтали
составит[5, с. 99]:
. (88)
Высота конической осадной части по формуле (88):
Объем
конической осадочной части[5, с. 99]:
. (89)
По формуле (89) объем конической осадочной части:
Тогда
период действия между сбросами осадка[5, с. 99]:
суток, (90)
где
- объем конической осадочной части в м
;
N -количество
отстойников;
-
концентрация уплотненного осадка в г/м
; принимается
ориентировочно в зависимости от содержания взвешенных веществ в воде;
-
расчетный расход воды м
/ч;
-
концентрация взвешенных веществ в воде, поступающих в отстойник мг/л.
Период
действия между сбросами осадка по формуле (90):
или 5,1
суток.
.6.12 Расчет контактного осветлителя
Расчет входной камеры. Устройство входной камеры необходимо для того,
чтобы исключить попадание в распределительную систему и зернистую загрузка
контактного осветлителя водорослей и крупной взвеси.
Найдем объем входной камеры[5, с.174]:
, (91)
- продолжительность пребывания воды во входной камере, равная 2 мин.
Объем входной камеры по формуле (91):
Принимаем
две входные камеры глубиной h=1м и площадью каждая
(92)
Площадь одной камеры по формуле (92):
с
размером в плане
.
В
камерах устанавливаем вертикальные сетки с отверстиями 2-4 мм.
При
скорости прохода воды через сетки
м/сек
(рекомендуется 0,2-0,3 м/сек) рабочая площадь сеток будет[5, с.174] :
. (93)
Рабочая площадь сеток:
Входная
камера оборудуется устройствами для промывки сеток, спускной и переливной
трубами.
Нижняя
часть камеры имеет наклонные стенки под углом
к
горизонту. Высота конической части камеры[5, с.174] :
м. (94)
Высота конической части камеры по формуле (94):
м.
Полная
высота камеры H=h+hкан=2,38+2,38=4,76 м.
Определение
площади контактного осветлителя.
Площадь
контактного осветлителя находится по формуле [5, с.174]:
(95)
По формуле (95) площадь контактного осветлителя:
Количество
контактных осветлителей на станции[5, с.175]:
шт.
Принимаем
4 контактных осветлителя.
Площадь
одного контактного осветлителя должна быть[5, с.175]:
. (96)
Отсюда
Принимаем
контактный осветлитель с одним отделением, размер отделения в плане
м.
Проверяем
скорость восходящего потока воды при форсированном режиме эксплуатации[5,
с.175]:
м/ч. (97)
- количество контактных осветлителей, находящихся в ремонте.
Тогда
Таким
образом, скорость при форсированном режиме не превышает допускаемую скорость
движения воды, равную 6 м/ч.
Расчет
трубчатой распределительной системы.
Расход
промывной воды, приходящейся на один контактный осветлитель, составит[5,
с.175]:
. (98)
Расход промывной воды по формуле (98):
Принимая
скорость движения воды при промывки не более 0,8-1,2 м/сек, находим диаметр
коллектора отделения
, отвечающий скорости движения воды
.[5, с.174]
Наружный
диаметр стальной трубы по ГОСТ 10704-63 равен: D=630 мм. Длина ответвления
отделения контактного осветлителя составит [5, с.175]:
. (99)
Отсюда
Так
как шаг оси ответвления должен быть
м, то
количество ответвлений в отделении контактного осветлителя будет[5, с.175]:
шт.
Расход
промывной воды, приходящейся на одно осветление[5, с.175]:
л/сек. (100)
Тогда по формуле (100):
л/сек.
Допустимая
скорость в трубопроводах распределительной системы должна быть не более 1,8-2
м/сек.
Следовательно,
диаметр ответвлений составит:
мм, что
отвечает скорости движения воды
м/сек.
[5, с.175]
Диаметр
отверстий в ответвлениях принимаем
мм
(рекомендуется в пределах 10-12 мм), а отношение
площади
всех отверстий распределительной системы к площади осветлителя принимается
равным 0,2%.
Тогда
количество отверстий на ответвлении[5, с.176]:
(101)
По формуле (101) количество отверстий:
Расстояние
между осями отверстий при размещении их в один ряд:
мм.
Расчет
желобов для сброса и отвода промывной воды.
Расход
воды приходящийся на один желоб будет[5, с.176]:
Расстояние
между осями желобов:
Ширину
желоба с треугольными основаниями найдем по формуле[5, с.176]:
(102)
где b=1,57+a - величина, одинаковая для желобов как с треугольными, так и
с полукруглыми основанием;- отношение высоты прямоугольной части желоба к
половине его ширены; принимается в пределах от 1 до 1,5;
К - коэффициент, принимаемый равный для желобов с треугольным основанием
2,1, а с полукруглым основанием 2. [5, с.176]
Высота
желоба полезная
а с четом толщины стенки
Скорость движения воды в конце желоба 0,57 м/сек.
Проверяя
полученные размеры по табличке 9 , найдем ширину желоба В=0,34 м,
конструктивную высоту
=0,51 м, скорость движения воды в конце желоба
=0,52
м/сек. [5, с.176]
Таблица
9 - Ширина В, высота
и скорость движения воды
в желобах.[5, с.142]
|
Расчетный расход q м /секЖелоба с треугольными основаниями
|
|
|
При а=1,5
|
|
В, м
|
, м/с , м
|
|
|
0,6 0,65 0,7 0,75 0,8 0,85
0,9 0,95 0,10 0,105 0,11 0,15 0,12 0,125 0,13 0,135 0,14
|
0,34 0,35 0,36 0,37 0,38
0,39 0,40 0,41 0,41 0,42 0,43 0,44 0,45 0,45 0,46 0,47 0,47
|
0,52 0,53 0,54 0,55 0,56
0,56 0,56 0,57 0,59 0,60 0,60 0,60 0,60 0,61 0,61 0,61 0,62
|
0,51 0,52 0,53 0,54 0,55
0,56 0,57 0,58 0,59 0,60 0,61 0,62 0,63 0,64 0,66 0,67 0,67
|
Высоту кромки желоба над поверхностью контактного осветлителя найдем по
формуле[5, с.176]:
(103)
где H - высота фильтрующего слоя в м;
е - относительное расширение фильтрующей загрузки.
Расход
воды на промывку контактного осветлителя найдем по формуле[5, с.176]:

(104)
где
- продолжительность работы фильтра между двумя
промывками, равная:
;
-
продолжительность рабочего фильтроцикла, обычно принимается равной 8-12 часов
при нормальной работе и не менее 6 ч при форсированной работе фильтра;
-
продолжительность промывки, равная 0,1 час;
- время
простоя фильтра в связи с промывкой, равное 0,33 ч;
- продолжительность
сброса первого фильтрата в сток.
Таким
образом, в неблагоприятных условиях, когда продолжительность рабочего цикла
сокращается до 8 ч, расход воды на промывку контактного осветлителя превышает
20% общего расхода. [5, с.176]
Расчет
сборного канала.
Промывная
вода из желоба отделения контактного осветлителя свободно изливается в
центральный сборный канал, откуда сводиться в сток.
Сечение
центрального сборного канала прямоугольное, а ширина канала по условию эксплуатации
надо принять не менее
При
отводе промывной воды с контактного осветлителя сборный канал должен
предотвращать создание подпора на выходе воды из желобов. [5, с.176]
Поэтому
расстояние от дна желоба до дна сборного канала должно быть по формуле, не
менее
(105)
где
- расход воды в канале в м
/сек;
-
минимальная допустимая ширина канала, принимается равной 0,7 м;
Расстоянии
от дна желоба до сборного канала по формуле (105):
Скорость
движения воды в конце сборного канала при размерах его поперечного сечения
и
составит
[5, с.177]
.6.13
Расчет электролизера
Производительность
электролизера 2,5 м
/ч; исходная концентрация сульфата натрия в очищаемой
воде 743 г/м
; время электрохимической обработки 0,5ч.[14]
Необходимая
величина тока в электрической цепи электролизера[14]:
. (106)
Тогда по формуле (106):
Объем
сточных вод в электролизере составляет[14]:
м
. (107)
Отсюда
м
.
Общая
поверхность анодов: [14]
(108)
Общая поверхность анодов по формуле (108):
При
использовании в качестве анодов плит из графитированного угля размером
мм общая поверхность одной плиты составляет[14]:
Общее
количество плит (анодов) из графитированного угля, помещаемых в один
электролизер[14]:
шт. (109)
Отсюда
шт.
Общая
поверхность катодов равна общей поверхности анодов. Размеры электролизера
выбираются исходя из объема находящихся в нем сточных вод с учетом общего
объема погруженных в воду электродов. [14]
Соль активного металла и кислородосодержащей кислоты
Na2SO4↔2Na++SO42−
K(-): 2Na+ +2e =2Na0
A(+): 2SO42−
−4e =2SO3+O2
Вывод: 2Na2SO4 → (электролиз) 4Na + 2SO3 + O2
Заключение
В результате анализа научно-технической литературы
становится очевидно, что не существует универсального метода очистки смеси
бытовых и производственных сточных вод.
Проектируемая схема очистки сточных вод достаточно
компактна. Все оборудование можно будет разместить на свободных площадях, а
также использовать оборудование, обслуживающее базовую схему.
Таким образом, просчитав и проанализировав
предлагаемую технологическую схему для очистки сточных вод, и принимая во
внимание полученные в результате расчета показатели, можно порекомендовать
установку к внедрению в производство, как достаточно рентабельную. При этом
концентрации примесей в сточной воде снижаются до значений, меньших ПДК этих
веществ.
Применение данной технологической схемы позволяет:
предотвратить ущерб, наносимый сбросом сточных вод;
уменьшить загрязнение почв сточными водами.
В результате проведенной работы была разработана
технологическая схема очистки сточных вод, которая включает в себя следующие
основные очистные аппараты: решетки, усреднитель, вертикальный отстойник,
контактный осветлитель, электролизер. Указанная схема обеспечивает требуемую
степень очистки по взвешенным веществам, СПАВам, БПКполн.
После очистки концентрации загрязняющих веществ
составляют значения меньше, чем допустимые. Схема пригодна для дальнейшей
модернизации в плане автоматизации, переработки отбросов, энерго- и
ресурсосбережения.
Список основных используемых источников
1. Техника защиты окружающей среды :
учеб. для вузов / А.И. Родионов, В.Н. Клушин, Н.С. Торочешников. - 2-е изд.,
перераб. и доп. - М.: Химия, 1989. - 512 с.
. Калицун В.И. Основы водоснабжения и
канализации. Учеб. пособие для техникумов. Изд. 2-е, перераб. и доп. - М., Стройиздат, 1977. - 207 с.
. Карюхина Т.А. Контроль качества
воды / Т.А. Карюхина, И.Н. Чурбанова. - М.: Стройиздат, 1977. - 532 с.
. Очистка сточных вод (примеры
расчетов): [Учеб. пособие для вузов, обучающихся по спец. «Водоснабжение и
канализация» М.П. Лапицкая, Л.И. Зуева, Н.М. Балаескул, Л.В. Кулешова]. - Мн.: Выс. школа. 1983. - 255 с.
5. Кожинов В.Ф. Очистка питьевой и
технической воды. Примеры и расчеты / В.Ф. Кожинов. - 3-е изд., перераб. и доп.
- М.: Стройиздат, 1971. - 304 с.
. Проскуряков В.А. Очистка сточных
вод в химической промышленности / В.А. Проскуряков, Л.И. Шмидт. - Л.: Химия,
1977. - 464 с.
. Тимонин А.С.
Инженерно-экологический справочник / А.С. Тимонин. - Калуга: Издательство Н.Ф.
Бочкаревой, 2003. - Т. 2 - 884 с.
. Тимонин А.С. Основы конструирования
и расчета химико-технологичес-кого оборудования: справочник / А.С. Тимонин. -
Калуга: Издательство Н.Ф. Бочкаревой, 2002. - Т. 3. - 966 с.
. Проектирование и расчет очистных
сооружений / Л.А. Кульский, М.Н. Булава, Г.И. Смирнов. - 2-е изд., перераб. и
доп. - Киев, 1972. -
424 с.
. Сборник санитарно-гигиенических нормативов и методов
контроля вредных веществ в объектах окружающей среды - Москва,1991
11. Оборудование, сооружения, основы
проектирования химико-технологических процессов защиты биосферы от промышленных
выбросов/Родионов А.И., Кузнецов Ю.П., Зенков В.В., Соловьев Г.С. Учебное
пособие для вузов. -
М., Химия, 1985 -
352с.
. Канализация/ С.В. Яковлев, А.И.
Жуков, С.К. Колобанов и др. - М., Стройиздат, 1975 - 632 с.
. Гудков А.Г. Механическая очистка
сточных вод: Учебное пособие. - Вологда: ВоГТУ, 2003. - 152с.
14. ING-SETI.RU.Сайт о инженерных коммуникаций.
. Справосное пособие к СНиП 2.04.03-85 «Проектирование
сооружений для очистки сточных вод» Москва 1990.