Защита окружающей среды от загрязнений

  • Вид работы:
    Дипломная (ВКР)
  • Предмет:
    Экология
  • Язык:
    Русский
    ,
    Формат файла:
    MS Word
    889,54 Кб
  • Опубликовано:
    2015-04-18
Вы можете узнать стоимость помощи в написании студенческой работы.
Помощь в написании работы, которую точно примут!

Защита окружающей среды от загрязнений

Содержание

Введение

. Охрана атмосферного воздуха

.1 Общие сведения о предприятии

.2 Характеристика физико-географических и климатических условий расположения предприятия

.3 Расположение предприятия по уровню загрязнения воздуха

.4 Характеристика источников выбросов загрязняющих веществ

.5 Обоснование данных о выбросах вредных веществ

.5.1 Расчёт количества загрязняющих веществ от организованных источников

.5.2 Расчёт выбросов вредных веществ от стекловаренной печи

.5.3 Расчет выбросов от неорганизованных источников

.5.4 Расчёт выбросов от одиночного источника

.6 Мероприятия по уменьшению выбросов в атмосферу

.7 Характеристика мероприятий по урегулированию выбросов в периоды особо неблагоприятных метеоусловий

.8 Расчет приземных концентраций загрязняющих веществ

.8.1 Расчет максимальной концентрации диоксид азота

.8.2 Расчет максимальной концентрации оксид азота

.8.3 Расчет максимальной концентрации оксид углерода

.8.4 Расчет максимальной концентрации бенз(а)пирена

.8.5 Расчет максимальной концентрации твердых частиц

.8.6 Сравнение максимальных значений приземных концентраций

.9 Предложения по установлению ПДВ и ВСВ

.10 Методы и средства контроля за состоянием воздушного бассейна

.11 Организация и обоснование принятого размера санитарно-защитной зоны

.12 Мероприятия по защите от теплового воздействия, шума и вибрации

.13 Выводы по первому разделу

. Охрана поверхностных и подземных вод от загрязнения и истощения

.1 Характеристика современного состояния водного объекта

.2 Мероприятия по охране и рациональному использованию водных ресурсов

.3 Водопотребление и водоотведение

.4 Количество и качество сточных вод

.5 Обоснование проектных решений об очистке сточных вод

.6 Очистные сооружения и установки

.7 Баланс водопотребления и водоотведения по предприятию в целом

.8 Показатели водных ресурсов

.9 Сброс сточных вод

.10 Обработка, складирование и использование осадков сточных вод

.11 Предложения по предупреждению аварийных сбросов сточных вод

.12 Контроль водопотребления о водоотведении

.13 Мероприятия по охране подземных вод

.14 Водоохранные зоны и прибрежные полосы

.15 Выводы по разделу

. Восстановление, рекультивация земельного участка, использование плодородного слоя почвы, охрана недр, животных и растительности

.1 Мероприятия по охране почв от отходов производства и потребления

.2 Охрана недр

.3 Охрана животных и растительности

.4 Выводы по разделу

Список литературы

Введение

биосфера загрязнение почва атмосферный

Среди многих волнующих современное общество жизненно важных проблем, на одно из первых мест по своему значению выдвигается проблема сохранения природной среды - чистого воздуха и воды, плодородной почвы, всех форм растительного и животного мира, нашей планеты, в общем, всей биосферы с её сложным механизмом самосохранения и саморегулирования, отработанным на протяжении всей истории существования Земли.

Как никогда ранее в наши дни встает задача обеспечить подлинно-научный подход к решению этой проблемы с позиции комплексности и целостности природы и воспроизводства природных ресурсов.

Чтобы сохранить биосферу как среду обитания и как питательную среду, человек должен выполнить экологические требования, предъявляемые в первую очередь к его производственной деятельности. Большое значение для создания нормального обмена веществ между сферой хозяйственной деятельности человека и биосферой будет иметь опыт гармонического состояния процессов действующего производства, обеспечивающего нас предметами искусственного комфорта, с природным биогеохимическим процессом - производителем естественного природного комфорта.

Производственная деятельность человека на протяжении всей истории складывалась на основе извлечения тех или иных компонентов из природных тел, необходимых для удовлетворения его потребностей в пище, жилье и предметах искусственного комфорта. Эта потребность постоянно росла и будет расти. Однако, уже в наши дни встал вопрос, может ли человек и впредь получать необходимые жизненные блага в достаточном количестве на прежней основе?

Окружающая среда представляет собой сложное образование естественных, антропогенно измененных и искусственных компонентов, определяющих экологические параметры жизни и деятельности человека. Качество окружающей среды зависит от характера влияния на нее как положительных, так и отрицательных факторов, от степени эффективности управления в этой сфере. Следовательно, качественное состояние окружающей среды определяется удовлетворением экологических потребностей человека при условии обеспечения материального производства необходимыми природными ресурсами.

Конкретными критериями экологической оценки состояния окружающей среды выступают требования здравоохранения и природоохранного законодательства. Соответствие условий окружающей среды этим критериям свидетельствуют о благоприятном, а несоответствие о неблагоприятном ее качестве со всеми вытекающими отсюда последствиями.

Относительно новый для страны вид деятельности по обоснованию развития производительных сил, который получил название оценка воздействия на окружающую среду (ОВОС), формируется в период коренной перестройки всей системы подготовки, принятия и реализации хозяйственных решений.

Оценка воздействия на окружающую среду является процедурой учета экологических требований, законодательства Российской Федерации при подготовке и принятии решений с целью выявления необходимых и достаточных мер по предупреждению возможных, неприемлемых для общества экологических, социальных, экономических и других последствий реализации хозяйственной деятельности. Оценка воздействия на окружающую среду является составной частью экологической экспертизы.

Большое количество отходов свидетельствует о несовершенстве технологических процессов. Поэтому основная проблема состоит в разработке и внедрении безотходной технологии переработки стекла.

Перспективным и эффективным путём защиты окружающей среды от загрязнений является проведение повторной переработки бракованных стекольных изделий. В основе повторной переработки лежит сбор отходов, их измельчение и присоединение к исходному сырью.

Задача заключается в том, чтобы освободить биосферу от всех разрушительных нагрузок на всех ее уровнях и переложить их на хозяйственную деятельность человека, построенную на основе культивации созидательных природных процессов комплексного воспроизводства природных и сырьевых ресурсов.

Раздел 1. Охрана атмосферного воздуха

Основные задачи данного раздела:

·    уточнение состава, количества и параметров выбросов источников загрязняющих веществ предприятия (производства);

·        определение комплекса мероприятий по сокращению вредных выбросов проектируемых и действующих производств;

·        определение степени влияний выбросов рассматриваемого предприятия (производства) на загрязнение атмосферы на границе санитарно-защитной зоны и в населенных пунктах, находящихся в зоне влияния предприятия;

·        разработка предложений по нормативам предельно допустимых выбросов в атмосферу загрязняющих веществ для источников загрязнения проектируемого объекта;

·        определение стоимости мероприятий по охране атмосферного воздуха, ущерба от загрязнения атмосферы и экономической эффективности принятых воздухоохранных мероприятий.

Длительное время локальные загрязнения атмосферы сравнительно быстро разбавлялись массами чистого воздуха. Пыль, дым, газы рассеивались воздушными потоками и выпадали на землю с дождем и снегом, нейтрализовались, вступая в реакции с природными соединениями.

В настоящее время объемы и скорость выбросов превосходят возможности окружающей среды. Так в атмосферу Земли в результате человеческой деятельности ежегодно выбрасывается 156 млн. т сернистого газа, 60 млн. т оксидов азота. В промышленных районах городов эти цифры намного выше.

Основными загрязнителя атмосферного воздуха являются промышленные предприятия, сжигающие твердые и жидкие топлива, а также предприятия, относящиеся к химической и ядерной энергетике. Помимо них огромный вклад в загрязнения вносит быстро растущее количество автотранспорта.

Основными усилиями направлены на предупреждение выбросов загрязняющих веществ в атмосферу. На предприятиях устанавливаются пылеулавливающие и газоочистные установки. Но на данном этапе развития и роста промышленных технологий можно говорить о несовершенстве данных приемов борьбы.

Другое важное направление - это создание и внедрение безотходных технологий, строительство таких промышленных комплексов, в которых

используются се исходные материалы и любые отходы производства. Но это также мало где находит применение, так как это достаточно дорого с точки зрения экономики предприятия.

1.1    Общие сведения о предприятии

Краткие сведения

Полное наименование компании: ОАО "Стеклотара"

Орган государственной регистрации: Администрация красноярского края. Дата государственной регистрации: 27.06.1990

Юридический адрес: 660016, Красноярский край. г. Красноярск ул. Новоселова 16а Почтовый адрес: 660014, Красноярский край. ул. Новоселова 16а, Тел.:(8312)51-37-16

Руководство: Мальцева Мария Михайловна - генеральный директор

Численность работающих: 5000

Характеристика компании

Стекольный завод был основан в 1990 г. и в настоящее время производит самые высококачественные виды стеклянной бутылки,. Традиционное строительное стекло выпускается предприятием в очень незначительном количестве. Производственные мощности завода позволяют выпускать до 25 млн. кв. м флоат-стекла в год. Стеклозавод является одним из основных производителей автомобильного стекла в РФ, обеспечивая более 80% потребностей в стекле российского автомобилестроения, поставляет комплектующие для крупных автомобильных предприятий: АО "ГАЗ", АО "ВАЗ", АЗЖ, АО «КамАЗ» и др. Летом 2001 г. Сырьевые материалы, поступающие не стекольные заводы, как правило, подвергают предварительной обработке. Песок, например, обогащают (извлекают из него железистые примеси), сушат, просеивают; доломит и известняк дробят и размалывают и т.д. Виды обработки зависят от состояния поступивших на завод сырьевых материалов. Если сырьевые материалы обрабатывают на специализированных обогатительных предприятиях, сооружаемых непосредственно на месте добычи сырья, стекольные заводы получают полностью подготовленные материалы, которые на заводе дозируют, смешивают и из смеси приготовляют шихту.

Процесс обогащения песка состоит в удалении из него железистых примесей или уменьшении их содержания. Включения железа могут находиться в песке в виде глинистых примесей, примесей тяжелых и легких железосодержащих минералов, поверхностных пленок. В зависимости от характера железистых включений используют различные методы обогащения.

Гравитационный метод обогащения основан на разделении частиц минералов по их плотности в водной или воздушной среде (гидравлический и пневматический способы).

При гидравлическом способе обогащения песок обрабатывают в гидравлических классификаторах. Работа гидравлических классификаторов основана на разнице з скоростях осаждения в воде частиц различной крупности и разной плотности. Наиболее часто на стекольных заводах применяют отстойные конусные и спиральные классификаторы. Производительность конусных классификаторов составляет до 3 т/ч с 1 м поверхности жидкости.

При пневматическом способе обогащения песок обрабатывается в воздушных сепараторах, производительность которых до 2 т/ч.

Флотационный метод обогащения нашел широкое распространение в стекольной промышленности. Сущность этого метода заключается в разделении веществ (минералов), смачиваемых и не смачиваемых водой. При засасывании в пульпу пузырьков воздуха минералы, поверхность которых не смачивается, прилипают к пузырькам и вместе с ними всплывают вверх, т.е. флотируются. Минерализованные воздушные пузырьки, всплывая, увлекают вредные примеси в пену, которая в дальнейшем легко отделяется от песка. Для образования устойчивых пузырьков в пульпу вводят различные вещества, например сульфатное мыло, которое одновременно может служить и вспенивателем. Кварцевые зерна, которые имеют смачиваемую в воде поверхность, не прилипают к пузырькам, они остаются в камере с водой и затем переносятся в специальный отсек. Таким образом, примеси железа отделяются от чистых зерен кварца.

При обогащении песка методом флотации с успехом применяют флотационные машины роторного типа.

Наиболее эффективным способом обогащения песка от железистых примесей следует признать комбинированный метод, сочетающий одновременно оттирку и флотационное отделение примесей.

Оттирка основана на взаимном трении зерен песка в водной среде. При трении зерен пленка оксидов железа, имеющая меньшую твердость по сравнению с кварцем, оттирается. Комбинированный метод обеспечивает снижение в песках 1-го сорта содержания оксидов железа с 0,08 до 0,01... 0,02 %, а пески 2-го сорта с содержанием оксидов железа 0,1 % очищаются до 1-го сорта.

Электромагнитная сепарация применяется в случаях, когда в песке имеются примеси в виде зерен, обладающих магнитными свойствами (магнетит, титаномагнетит и др.). Для этого чаще всего используют индукционно-роликовые магнитные сепараторы. Современные сепараторы позволяют удалять из песка даже слабомагнитные минералы.

Влажный песок, поступающий на завод с места добычи или прошедший на заводе процесс обогащения, плохо перемешивается - он комкается, не пересыпается. Для устранения этих недостатков песок сушат.

На заводах для сушки песка используют сушильные барабаны. Производительность сушильного барабана 3-12 т/ч, температура сушки песка 700 - 800 °С.

Сушильная установка для сушки песка (сыпучих сред) с расширенной передней частью, на базе сушильного барабана - барабанной сушилки диаметром 1000 мм, производительностью от 10 до 15 т/ч.

Производительность по сухому песку - от 10 до 15 т/ч

Расход топлива на 1 тонну сухого песка - 5,9 кг/т (среднегодовой)

Эл/мощность привода барабана - 9 кВт

В комплект входит:

. Сушильный барабан - барабанная сушилка, с расширенной передней частью.

. Горелочное устройство на жидком топливе.

. Разгрузочная камера.

. Шкаф управления.

Предлагаемые сушильные установки работают на всех видах топлива: с жидкостной горелкой на мазуте марках от М-40 до М - 100 солярке, керосине, печном топливе; на газе с немецкими газовой или комбинированными горелками; на электричестве с электрокалорифером от 100 до 500 кВт и более.

Производится для отделения от него крупных зерен и включений. Применяются вибрационные, барабанные и другие грохоты, а также ситобураты.

Подготовка доломита, известняка и мела включает в себя следующие операции: дробление, сушку, помол, просеивание, электромагнитную сепарацию. Дробление перечисленных выше материалов осуществляют в щековых дробилках. Величина куска дробленого материала не должна превышать 20-30 мм.

Раздробленный материал высушивается в сушильных барабанах при температуре не более 500 С, так как при этой и более высокой температуре начинается декарбонизация известковых пород. Тонкий помол сухих материалов чаще всего осуществляется в аэробильных мельницах, где помол совмещается с сушкой материала во взвешенном состоянии. Просеивание измельченных материалов осуществляется на тех же ситах, что и песок (81 отв/cм).

Электромагнитная сепарация просеянных материалов производится для удаления из них аппаратурного железа (частиц железа, попавших в порошок при его получении и транспортировании).

Подготовка соды, сульфата натрия и стекольного боя. Сода доставляется на стекольные заводы в мешках или содовозах в измельченном виде. Подготовка соды состоит в просеивании в механических ситах № 8 с 64 отв/см). Иногда сода вследствие гигроскопичности при длительном хранении на складе слеживается, образуя плотные куски. В этом случае перед просевом ее измельчают на бегунах, в аэробильных мельницах или в других агрегатах. Размолотый материал в дальнейшем просеивают.

Сульфат натрия поступает на стекольные заводы в мешках или навалом. В связи с тем, что он гигроскопичен и во время транспортирования и хранения поглощает влагу, подготовки его, как правило, включает сушку, помол и просев.

Сушат сульфат в сушильных барабанах при температуре 650 - 700 °С, измельчают в шаровых мельницах, просеивают так же, как описанные выше сырьевые материалы.

Стекольный бой является отходом производства и используется при варке стекла с целью утилизации, а также по требованию технологии: применение боя облегчает плавку шихты, способствует более быстрому протеканию процессов стекловарения.

Подготовка стекольного боя состоит в очистке от посторонних включений, дроблении и промывании.

Если в бое есть включения железа, то его подвергают магнитной сепарации.

Вспомогательные сырьевые материалы поступают на стекольные заводы в готовом виде и не требуют предварительной подготовки.

Стекольной шихтой называют однородную смесь предварительно подготовленных и отвешенных по заданному рецепту сырьевых материалов (компонентов). Обычно строительные стекла получают из пяти- или шестикомпонентных шихт.

В подготовку шихты входят следующие операции: расчет состава шихты; дозирование отдельных компонентов; смешивание компонентов; контроль качества шихты.

Расчет и подбор состава шихты. Для того чтобы получить стекло заданного химического состава, шихту рассчитывают. При этом учитывают, что сырьевые материалы во время варки разлагаются, влага и газы улетучиваются. Шихту обычно рассчитывают на 100 маc. ч. стекла. Это дает возможность делать пересчеты на требуемое количество стекломассы.

Дозирование компонентов шихты осуществляют автоматическими весами с дистанционным управлением.

Шихта должна быть строго однородной по своему составу, т. е. в каждом участке шихты соотношение сырьевых материалов должно быть одинаковым и соответствовать заданному рецепту. Допустимые отклонения по массе отдельных компонентов от заданного состава не должны превышать, % по массе: кварцевый песок, сода и сульфат натрия - 1; мел, известняк и доломит - 0,5.

Стекломасса требуемого качества может быть получена только из однородной шихты заданного химического состава. Присутствие в шихте комков или скоплений отдельных материалов приводит к образованию в стекле пороков. Степень однородности стекольной шихты зависит от зернового состава сырьевых материалов, их влажности, транспортирования и хранения.

Смешивание шихты. Качество и продолжительность смешивания компонентов шихты зависят от конструкции смесителя. Наиболее распространены скоростные тарельчатые смесители периодического действия, которые имеют следующее устройство: чаша смесителя вращается по часовой стрелке, а один или два вертикальных вала, на каждом из которых имеются по три лопатки, вращаются против часовой стрелки. Помимо вращающихся лопаток имеются неподвижные лопатки. Последние направляют материал к середине тарелки - дополнительно перемешивают его. Продолжительность смешивания компонентов в данном смесителе составляет около 3 мин, при этом производительность составляет до 20 т/ч.

Контроль качества шихты предусматривает систематическую (2-3 раза в сутки) проверку ее однородности и соответствие заданному рецептурному составу путем химического анализа отобранных проб.

Состав шихты:

• Песок кварцевый ГОСТ 22551 -77

• Мука доломита ТУ 5716-005-21079129-00

• Сода кальцинированная техническая ГОСТ 5100-85

• Сульфат натрия технический ГОСТ 6318-77

• Мел технологический ТУ 95-2317-91

• Глинозем ГОСТ 30558-98

• Селитра натриевая (натрий азотнокислый технический) ГОСТ 828-77

• Для окрашивания стекла в коричневый цвет используется смесь сульфата натрия Na2S04, железо-окисного пигмента «Крокус» и угля.

Приготовленную шихту и стекольный бой подают к стекловаренным печам в кюбелях с помощью электротельфера, бункерными вагонетками или ленточными транспортерами. На ряде стекольных заводов применяют пневматический транспорт шихты. В 1959 г. пневматический вакуумный транспорт шихты был впервые применен на стекольном заводе «Дружная горка». Эксплуатация установки показала, что однородность смешивания шихты при вакуумном транспорте не ухудшается; больше того, при этом происходит своего рода дополнительное усиленное перемешивание. Приготовленную шихту из смесителя выгружают в загрузочное устройство, откуда она попадает в трубу; последняя заканчивается отделителем шихты. Отделитель трубой соединен с циклонами для очистки воздуха от шихтовой пыли. Вся установка связана с вакуум-насосом, работающим от электродвигателя и водосборником.

После наполнения отделителя шихтой вакуум-насос отключается, и шихта выгружается в бункер. Из бункера, рассчитанного на хранение суточного запаса шихты, она подается в загрузчик, с помощью которого шихту загружают в ванную печь.

Бункер для автоматической дозации шихты. Назначение: бункер предназначен для автоматической весовой дозации компонентов использующихся в стекольном производствах. Также бункер может использоваться в производстве сухих смесей и в любых производствах, где нужна точная и автоматическая дозация сыпучих компонентов.

Точность дозации 2 кг. На 1 тонну дозируемых компонентов. Комплекс позволяет полностью автоматизировать процесс подачи компонентов в смесительный узел.

Устройство и принцип работы: автоматический дозирующий бункер состоит из 2 связанных между собой компонентов:

Бункер для сыпучих компонентов, стандартный объем 1,2 куб.м. (возможно изменение объема в любую сторону). Бункер установлен на раме, компоненты после дозировки выходят в установку на высоте 1,8 метра. Это позволяет устанавливать оборудование для смешивания компонентов непосредственно под дозирующим бункером. Бункер соединяется с установкой при помощи рукава, на бункере установлены вибраторы, которые позволяют избежать прилипания сыпучих компонентов к стенкам. Также на бункере установлена автоматическая задвижка, автоматически открывающаяся при завершении дозации.

Бункер подает непрерывный цифровой сигнал на пульт управления с информацией о своем весе. На цифровом пульте можно программировать точки запуска и остановки подающих устройств.

Включая автоматическую задвижку на открытие, мы передаем готовую смесь в смеситель.

После закрытия автоматической задвижки цикл повторяется, цифровой пульт управления. Цифровой пульт является "сердцем" дозирующего бункера. На нем программируются режимы работы комплекса и задаются необходимые количества компонентов.

Большинство операций может выполняться как в автоматическом режиме, так и в "ручном", т.е. путем нажатия на дублирующие кнопки. В типовой комплектации из пульта выходит 10 трехфазных розеток. Т.е. к нему можно подключить до 10 устройств отвечающих за подачу компонентов в комплекс и регулирующих выдачу компонентов из него. Каждая розетка может нести нагрузку до 7 КВт. По заявке клиента мощность розеток и их количество могут быть изменены.

При помощи пульта можно организовывать множество вариантов работы комплекса и сопутствующего оборудования. Предприятия разрабатывают любые варианты автоматизации производств. Возможно подключение комплекса к персональному компьютеру.

Брикетирование и гранулирование шихты проводят с целью сохранения ее однородности при транспортировании и загрузке в печь. В результате брикетирования или гранулирования устраняется пыление шихты, а главное-расслаивание, ускоряется провар, улучшается качество стекломассы. Становится возможным создание значительных запасов готовой шихты, и даже централизация подготовки шихты для группы заводов.

Брикетирование шихты впервые использовал русский техник Чугунов в 1856 г. В дальнейшем в этом направлении проводились работы, но широкого распространения брикетирование не получило. Для брикетирования в состав

стекольной шихты добавляют связующее вещество (жидкое стекло, известковое молоко, фторсиликат натрия и др.), после чего формуют с помощью брикетного пресса.

Технология гранулирования сводится к получению гранул достаточной прочности и необходимого размера. В качестве связующего могут применяться жидкое «стекло, мазут, вода. Действие воды основано на том, что она растворяет щелочные компоненты шихты, которые при дальнейшем охлаждении образуют кристаллогидраты и прочно связывают остальные компоненты шихты.

Стекловаренные печи для производства стеклотары выложены огнеупорными изделиями, поступающими с заводов-производителей. Все огнеупоры имеют паспорта или сертификаты качества.

Приемка, складирование, транспортировка, а также порядок изготовления огнеупорной кладки и тепловой изоляции стекловаренных печей для производства стеклотары выполнены в соответствии с нормативными документами:

ГОСТ 8179-98 "Изделия огнеупорные. Правила укладки, приемки, хранения и транспортирования"

ГОСТ 24717-94 "Материалы и изделия огнеупорные. Маркировка, упаковка, транспортирование и хранение"

Для варки стекломассы используется ванная стекловаренная печь непрерывного действия с поперечным направлением пламени. Назначение печи: варка коричневого стекла, производительность 90-100 тонн в сутки, удельный съем стекломассы с 1-2 м варочной части печи 1500-1600 кг/м в сутки. В качестве топлива используется природный газ. Питание стекловаренной печи шихтой и стеклобоем осуществляется в соответствии с требованиями режимной карты для этой печи.

В технологическом процессе получения стекломассы используются автоматизированные загрузчики шихты и стеклобоя АЗШ-В2, стекловаренная печь, контрольно-измерительные приборы и аппаратура.

Стеклоформующий автомат ВВ-7 предназначен для производства узкогорлой стеклотары вместимостью от 250 до 1000 см3. На автомате можно вырабатывать стеклотарные изделия различной конфигурации. Наиболее целесообразно использовать его при серийном производстве изделий партиями не менее 250 тыс. штук. Автомат применяется на стекольных заводах, производящих узкогорлую стеклотару и входит в состав автоматической линии ЛУС-2.

Автомат ВВ-7 представляет собой стеклоформующий семисекционный агрегат роторного типа. Управление автоматом - электромеханическое. Автомат состоит из остова, колонны, стола, формующих секций, кулаков, поворотных головок, дифференциальной передачи, отставителя, стола охлаждения и передатчиков изделий.

Колонна, установленная в центре плиты, является осью вращения стола, несущего формующие секции автомата. Внутренняя полость колонны является частью вакуумпровода.

Стол предназначен для установки на нем формующих секций. Представляет собой диск с полостями-каналами, предназначенными для прохода воздуха от вентилятора, охлаждающего формовое оборудование секций, и каналами для прохода воздуха, откачиваемого из чистовых форм. Непрерывное движение стола обеспечивает перемещение секций от позиции приёма капель стекломассы к позиции съема стеклоизделий.

Секция является основной частью автомата. В ней осуществляется формование изделия. В конструкцию секции входят различные механизмы и устройства, предназначенные для установки, крепления и управления деталями формового комплекта, в том числе:

держатели черновой и чистовой форм

механизмы открывания и закрывания черновой и чистовой форм и горлового кольца

держатель воронки и затвора (поддона) черновой формы

механизм подъема плунжера

механизм поворотной головки Поворотная головка является частью формующего механизма секции автомата и предназначена для переноса пульки из черновой формы в чистовую.

Кулаки, установленные на колонне, служат для управления механизмами секций соответственно технологическому процессу формования изделий.

Отставитель предназначен для захвата и переноса изделия из раскрытых чистовых форм на стол охлаждения.

Стол охлаждения применяется для охлаждения изделий перед выдачей их на транспортер, перемещающий изделия к печи отжига. Положение стола регулируется по высоте в зависимости от высоты формуемых изделий.

Передатчик перемещает изделия со стола охлаждения на сетчатый транспортер, доставляющий их к печи отжига. Устройство передатчика обеспечивает равномерный шаг между изделиями.

Для формования изделий в автомате применен способ двойного выдувания, причем для формования венчика изделия и окончательного формования изделий в чистовых формах используется вакуум.

Таблица 1 - Производительность стекольного завода

Производство

Наименование выпускаемой продукции

Мощность производства по основным видам продукции (годовая)

Примечание



Существующее положение

Проектная мощность


стекольное

Стеклянная бутылка

90000 т

90000 т (Предприятие работает в полную мощь)


1.2 Краткая характеристика физико-географических и климатических условий расположения предприятия

Рельеф местности района, на котором расположено предприятие, характеризуется наличием перепада высот более 50 м и холмистостью. В геологическом строении района размещения завода принимают участие верхнечетвертичные, современные отложения второй надпойменной террасы р. Енисей, перекрытые с поверхности насыпным грунтом. Четвертичная толща залегает на отложениях среднего девона. Вторая надпойменная терраса сложена гравийно-галечниковыми отложениями с прослойками песка и суглинка мощностью 0,3-1,1 м. Мощность галечника изменяется от 6,7 до 16,0 м.

Галечниковый слой залегает на выветрелых отложениях среднего девона, часто представленных элювиальными глинами, суглинками, песками.

Суглинки и пески встречены в виде прослоев в галечнике мощностью 0,7-10,3 м, залегающие в интервале глубин 4,7-15,0 м. Элювиальные отложения с глубин 13,5-18,0 м залегают на скальных отложениях девона, представленных песчаниками, конгломератами, алевролитами и углем.

Основным водным объектом является река Енисей и его небольшие притоки. Длинна от слияния составных притоков до устья равна 3487 км, а площадь водосбора 2580 тыс.км. В черте Красноярска Енисей протекает с запада на восток, имеет продолжительность около 30 км.

Климатические характеристики - средняя летняя температура составляет 22 °С, средняя зимняя - 15 °С, среднегодовая скорость ветра - 2,8 м/с, а максимальная - 28 м/с. Преобладающее направление ветра - юго-западное по 8-ми румбовой розе ветров. Сумма осадков за год составляет 454 мм, а среднегодовая температура почвы составляет 1 С. Климат суровый, резко континентальный. Зима более мягкая, чем на севере, начинается в конце октября - начале ноября и продолжается 5-5,5 месяцев. На территории Красноярского края выделяют климатические пояса умеренных широт. Туманы характерны в осеннее и весеннее время года, когда наблюдается повышенная влажность из-за выпадения осадков, в виде снега или дождя, и таяния снега.

Красноярский край характеризуется неблагоприятными метеорологическими условиями, способствующими накоплению токсичных примесей в атмосфере, определяющими уровень ее загрязнения и влияющими на ее рассеивающую способность. Опасность сильного загрязнения воздуха возрастает, когда малые скорости ветра сочетаются с приземной инверсией, т.е. ослабленный горизонтальный перенос воздуха дополняется отсутствием конвективного и турбулентного перемешивания. В условиях Красноярска низкие скорости ветра (до 2 м/сек) сопровождаются образованием приземных инверсий в среднем в 38% случаев. При этом происходит возрастание концентраций загрязняющих веществ от низких источников: автотранспорта, печей жилищно-коммунального сектора и др. (оксиды углерода, азота, серы, углеводороды).

В зимний и летний периоды над районом устанавливается отрог Сибирского антициклона. При поступлении воздушных масс с запада и юга в зимнее время морозы ослабевают, часто сопровождаются выпадением снега, наблюдаются метели. В летнее время устанавливается пасмурная погода с обложными дождями.

Весной и осенью характер погоды неустойчив. В эти периоды преобладает вторжение циклонов и с ними фронтов с запада и юга, которые приносят обложные осадки и пасмурную погоду.

В течение года по району преобладают ветры западного направления, наибольшая повторяемость которых приходится на весну и осень и составляет 63-66%. Наименьшую повторяемость имеют ветры северного и юго-восточного направлений и составляют 2-5%. Годовое количество штилей составляет, в среднем - 22.

В годовом ходе малые скорости ветра для города наиболее характерны для зимнего периода - повторяемость штилей в период с декабря по февраль составляет 48%, т.е. почти половина общего числа случаев в году приходится на эти 3 месяца. На это же время приходится более 65% случаев образования туманов, при которых происходит наиболее интенсивное загрязнение воздуха. Причем, вредное воздействие дымовых примесей при туманах проявляется более остро, чем при других погодных условиях. При наличии приподнятых инверсий происходит интенсивное загрязнение воздуха и выбросами высоких источников.

После создания водохранилища Красноярской ГЭС число туманов в городе увеличилось в 3 раза, поскольку р. Енисей в районе г. Красноярска не замерзает; туманы интенсивно образуются зимой при штилях и температурах ниже -28 °С.

Инсоляция. Средняя продолжительность солнечного сияния составляет 1833 часов год. Наибольшая - 2127 часов в год., наименьшая - 1570 часов в год. Среднее число часов солнечного сияния в январе колеблется от 40 до 60, в июле - около 280.

Солнечная радиация, поступающая в июле на горизонтальную поверхность при безоблачном небе составляет: прямая - 6385 Вт/м, рассеянная - 1456 Вт/м, среднесуточное количество составляет 327 Вт/м.

Солнечная радиация, поступающая в июле на вертикальную поверхность южной ориентации при безоблачном небе для прямой радиации равна 3048 Вт/м, для рассеянной - 1442 Вт/м, среднесуточное количество составляет 187 Вт/м.

Температура воздуха. Среднегодовая температура воздуха равна +0,7 °С. Наиболее холодный месяц - январь, среднемесячная температура воздуха равна минус 16,5 °С, в отдельные годы она достигала минус 28,7 °С, абсолютный минимум температуры составляет минус 53 °С. Число дней в году с температурой ниже 0 °С колеблется от 153 до 227.

Самый жаркий месяц - июль, среднемесячная величина температуры воздуха равна 18,5 °С, в отдельные годы она достигала 22,9 °С, абсолютный максимум составил 36,0 °С. Средняя месячная температура июня достигала 14-19 °С в 2002 году. Число дней в году с температурой выше 15 °С колеблется от 50 до 90.

Средняя суточная амплитуда колебаний температуры воздуха наименьшее значение имеет с октября по февраль (2-4 °С), начиная с марта, вследствие дневного прогрева она возрастает до 6-7 °С. Наибольшего значения она достигает в июне-июле (8 °С), в августе, сентябре вновь уменьшается до 6-7 °С.

Особенностью последних лет была значительная положительная аномалия температуры воздуха во все сезоны, кроме лета. В итоге годовая температура воздуха превысила норму на 1-3 градуса. Зимние месяцы отличались непривычно теплой погодой: на 5-8 градусов выше средних многолетних максимальных значений. В особенно теплые зимы максимальная температура воздуха повышалась до +5 °С. Минимальные значения в это время достигали - 23 °С.

Абсолютная и относительная влажность воздуха. Среднегодовая величина абсолютной влажности воздуха составляет 6,0 гПа. Максимальная абсолютная влажность воздуха наблюдается в летний период и меняется в пределах 12-18 гПа, а минимальная наблюдается в зимний период и меняется в пределах 0,6-1,4 гПа.

Среднегодовая величина относительной влажности равна 67 %. Наибольшие величины относительной влажности наблюдаются зимой и меняются в пределах 79-100 %. В летний период относительная влажность воздуха меняется в пределах 45-100 %.

Температура почвы и глубина промерзания. Среднегодовая температура почвы на поверхности земли равна +1,3 °С. Абсолютный максимум температуры поверхности почвы достигал плюс 60 °С, абсолютный минимум - минус 52 °С.

Средняя месячная температура почвы на глубине 0,4 м меняется от минус 6,5 °С в феврале до + 14,9 °С в июле. На глубине 3,2 м наиболее низкая температура почвы + 1,1 °С достигается в мае, самая высокая температура равная + 5,8°С устанавливается с сентября по октябрь включительно. На глубине 0,8 м минимальная температура почвы равняется минус 3,5°С в феврале, максимальная - + 12,3°С в июле, на глубине 1,6 м температура меняется от минус 1°С в марте до + 8,7°С в сентябре.

Средняя из наибольших глубин промерзания почвы составляет 151,6 см, наибольшая в малоснежные зимы составляет 253 см, наименьшая - 112 см.

Атмосферное давление. Среднегодовая величина атмосферного давления равна 985,3 гПа и в течение года меняется в пределах 948 - 1031 гПа. Максимум давления наблюдается в январе.

Направление и скорость ветра в течение года по району преобладают ветры западного и юго-восточного направлений, наибольшая повторяемость которых приходится на весну и осень и составляет 63-66%. Наименьшую повторяемость имеют ветры северного и юго-восточного направлений и составляют 2-5 %. Годовое количество штилей составляет 22.

Туманы в среднем за год в районе наблюдается 22 дня с туманом. Наибольшее число дней с туманами составляет 52 дня. Продолжительность туманов изменяется в пределах 0,6-17,6 часов.

Грозы наблюдаются только в теплое время года. В среднем за год наблюдается 21 гроза. Продолжительность гроз составляет от 0,5 часа до 2 часов.

Во время прохождения гроз ветер может усиливаться до 20 м/с, перепад давления воздуха составляет 2-5 г Па.

Град наблюдается в летнее время. За год в среднем бывает 1-3 дня с градом. Величина зерен града не превышает 5 мм, иногда в отдельные годы величина градин достигает 20-40 мм. Продолжительность града составляет 5-7 минут.

Гололед наблюдается по району 2-3 дня, средняя продолжительность 5 часов.

Нормативная нагрузка на провода на высоте 10 м составляет: 1 раз в 2 года - 7 г/м пог.; 1 раз в 10 лет - 17 г/м nor.; 1 раз в 20 лет - 25 мг/м пог.

Изморозь: в среднем за год наблюдается 17 дней с изморозью. Средняя продолжительность изморози равна 95 часам.

Масса изморози по району на высоте 10 м составляет: повторяемостью 1 раз в 2 года - 2 г/м пог.; 1 раз в 5 лет -3 г/м пог.; 1 раз в 10 лет -5 г/м пог.; 1 раз в 20 лет -7 г/м пог.

Метели: в среднем за год наблюдается 29 дней с метелями. Наблюдается в холодное время года.

Средняя продолжительность одной метели 4,8 часа. Максимальная продолжительность достигает 72 часа непрерывно.

Пыльные бури наблюдаются по району в летнее время при скорости ветра более 10 м/с. В среднем за год наблюдается 4-5 дней с пыльными бурями.

Средняя продолжительность бури 1,6 часа, максимальная - 10,5 часов. Скорость ветра при пыльных бурях достигает 10-15 м/с.

Осадки и снежный покров. Средняя многолетняя сумма атмосферных осадков равна 460 мм/год. В различные годы по водности величины осадков могут меняться в пределах 285-653 мм/год.

Суточный максимум осадков по району составляет 95,5 мм/сут. Средняя интенсивность осадков по месяцам изменяется в пределах 0,002-0,028 мм/мин.

Максимальная интенсивность по району составляет: средняя - 0,98 мм/мин, обеспеченностью 1%-5,8 мм/мин, обеспеченностью 10%-3,20 мм/мин.

Средняя высота снежного покрова на открытом участке равна 21 см, на защищенном -28 см. Максимальная высота снежного покрова на открытом участке составляет 36 см, на защищенном равна 54 см.

Высота снежного покрова составляет 20 см в январе, 22 см в феврале, декабре и в начале марта - 21 см, а в ноябре - 16 см.

Район по весу снежного покрова относится к IV району, нормативное значение веса снегового покрова на горизонтальную поверхность составляет 1,5 кПа или 150 кгс/м. Расчетная снеговая нагрузка на горизонтальную поверхность повторяемостью 1 раз в 10000 лет составляет 190-210 кгс/м2.

Коэффициент стратификации района расположения, соответствующий неблагоприятным метеорологическим условиям, при которых концентрации вредных веществ в атмосферном воздухе максимален, равен 200.

.3 Характеристика района расположения предприятия по уровню загрязнения атмосферы

Предельно допустимые и временно согласованные выбросы (ПДВ и ВСВ) и сбросы (ПДС, ВСС), а также лимиты на размещение твердых отходов для предприятий и организаций утверждаются местными органами Министерства природных ресурсов, а разрабатываются самими предприятиями или организациями с учетом предложений соответствующих ведомств, научных учреждений, органов местного самоуправления.

Для каждого конкретного предприятия природоохранные органы устанавливают ПДВ исходя из его расположения, наличия других источников загрязнения, расположения населенных пунктов, водных объектов и других особенностей района. Эти ПДВ должны обеспечивать соблюдение всех санитарных норм и ПДК в районе. При определенит ПДВ проводятся расчеты концентраций загрязнителей согласно технологическим регламентациям, также используются результаты экспериментальных исследований.

Красноярск является городом с очень высоким уровнем загрязнения атмосферного воздуха, имеющий наибольшие выбросы загрязняющих веществ 1 и 2 класса опасности и расположенный в местности, характеризующейся комплексами аномально опасных метеорологических параметров, способствующих накоплению токсичных примесей в атмосфере.

На заводе по производству стекла раз в месяц проводятся отборы проб воздуха по следующим загрязняющим веществам:

1. оксиды азота (NO2, NO),

. оксид серы (S02),

3. оксид углерода (СО),

. бензапирен (Б(а)п),

. твердые частицы.

Пункт отбора проб находится непосредственно на территории предприятия. На данном посту проводится сбор проб атмосферного воздуха, а также осуществляются метеорологические измерения. Помимо постов, находящихся на территории предприятия есть еще передвижные лаборатории, производящие отбор проб на разных удалениях от предприятия.

По данным мониторинга предельно-допустимые концентрации (ПДК) и предельно-допустимые выбросы (ПДВ) загрязняющих веществ не должны превышать 0,05 мл/м и 0,03 кг/ч.

Так как завод по производству стекла является загрязнителем и находится рядом с другими промышленными объектами, на территории данного района складывается неблагоприятная экологическая ситуация, отрицательно воздействующая на окружающую природную среду и здоровье человека

.4 Характеристика источников выбросов загрязняющих веществ в атмосферу

Источники выделения загрязняющих веществ делятся на неорганизованные и организованные. К неорганизованным относятся все выбросы, связанные с пылением (сушка, просеивание, транспорт сырья), выбросы работающего автотранспорта на территории предприятия. К организованным относится дымовая труба шестнадцатиэтажного пресса.

Из дымовой трубы происходит выброс вредных веществ: газообразные (окислы азота, диоксид серы, оксид углерода, бензапирен) и аэрозоли - твердые частицы (пыль). Неорганизованные источники характеризуются выбросом только твердых частиц - пыли.

Из выбрасываемых вредных веществ в дымовую трубу предприятия негативным суммирующим эффектом обладают диоксид азота (NO2) и диоксид серы (SO2).

За количеством выбросов и их концентрацией в атмосферном воздухе ведется постоянный контроль, для этого используются такие характеристики как максимально разовый выброс и валовой выброс для каждого загрязняющего вещества в отдельности. Для данного завода эти значения приведены в таблице 2

Таблица 2 - Максимально разовые и валовые выбросы загрязняющих веществ в дымовую трубу

Наименование загрязняющего вещества

Выбросы веществ

 

Сушильный барабан

Стекловаренная печь

 

г/с

т/год

г/с

т/год

Диоксид азота

10,837

477,959

0,159

32,201

Оксид азота

1,740

77,668

0,026

5,070

Оксид серы

1,470

19,032

0,235

3,048

Оксид углерода

1,308

16,931

0,0209

2,712

Твердые частицы

0,225

2,913

0,036

0,407

Мазутная зола

0,02796

0,3617

0,001

0,058

Бензапирен

0,00004789

0,0006196

0,0000076

0,000098


В процессе работы предприятия могут происходить незапланированные выбросы, связанные с неисправностью оборудования или упущениями сотрудников предприятия. Такие выбросы будут соответствовать залповым выбросам - однократным выбросам, которые

превышают допустимые выбросы на предприятии. Залповые выбросы характеризуются резким увеличением содержания в дымовых газах вредных веществ. В этой ситуации должна быть найдена и устранена поломка оборудования, если же это случилось по вине рабочих, то должны быть проведены специальные мероприятия по расследованию данного происшествия.

На предприятии так же возможны и аварийные ситуации, при которых будет происходить увеличение выбросов (сбросов) загрязняющих веществ в атмосферу (гидросферу). В таких ситуациях предприятие должно устранить аварию и произвести модернизацию оборудования, т.е. установить оборудование, благодаря которому будет лучше улавливаться загрязняющие вещества, и будет снижен их выброс в атмосферу.

.5 Обоснование данных о выбросах вредных веществ

Любое производство на всех его стадиях сопровождается выделением тех или иных веществ, которые в конечном итоге не войдут в конечный продукт. Так организованные выбросы - это выделение сопутствующих газов, которые в последствие удаляются через дымовую трубу в атмосферу.

Неорганизованные выбросы - это разного рода пыление в ходе технологического процесса, осуществляемого предприятием.

Для того чтобы количественно оценить образование каждого вещества при производстве фанеры производят специальные расчеты, которые в дальнейшем играют большую роль при оценке предприятия с точки зрения загрязнителя окружающей природной среды.

Для количественного анализа выбросов существуют специально разработанные методики, которые позволяют произвести расчет по каждому веществу, выделяемому при работе завода по производству чугуна, как организованным способом, так и неорганизованным.

1.5.1 Расчет количества загрязняющих веществ от организованных источников

Для производства стекла применяется многокомпонентная шихта, основными составляющими которой являются известняк, доломит, песок, полевой шпат, пегматит, сода, NaSO4.

Стекловаренные печи выбрасывают в атмосферу оксиды азота, серы, фтора, свинца, мышьяка и т.д.

Расчеты выбросов производятся на основании специальных нормативно- технических документов и нормативно- методических, нормативов расхода сырья и материалов. При расчете используются удельные показатели выбросов загрязняющих веществ.

Расчет количества загрязняющих веществ (кг/ч), поступающих в атмосферу при производстве стекла, ведет по следующей формуле:

 (1)

где v - объем загрязняющего газа (м3/ч);

, (2)

где С - концентрация вещества в выбрасываемом газе (г/м3);

ф - время выделения вещества из источника (ч, год).

Сушильный барабан.

Подставив значения в формулы 1 и 2 из таблицы 1 сделаем расчет количества загрязняющих веществ (кг/ч), поступающих в атмосферу от сушильного барабана:

Песок:

П=7500Ч10Ч10-3=75 кг/ч

Пi=(7500Ч10Ч2080)/106=156 т/год

Доломит:

П=8100Ч35Ч10-3=283,5 кг/ч

Пi=(8100Ч35Ч2080)/106=589,7 т/год

Известняк:

П=6000Ч30Ч10-3=180 кг/ч

Пi=(6000Ч30Ч2080)/106=374,4 т/год

Na2SO4:

П=5000Ч50Ч10-3=250 кг/ч

Пi=(5000Ч50Ч2080)/106=520 т/год

Мел:

П=7000Ч35Ч10-3=245 кг/ч

Пi=(7000Ч35Ч2080)/106=509,6 т/год

Полевой шпат:

П=2600Ч45Ч10-3=117 кг/ч

Пi=(2600Ч45Ч2080)/106=243,36 т/год

Подставив значения в формулы 1 и 2 из таблицы 1 сделаем расчет количества загрязняющих веществ (кг/ч), поступающих в атмосферу от Грохота ДРО - 607М:

Песок:

П=400Ч15Ч10-3=6 кг/ч

Пi=(400Ч15Ч2080)/106=12,48 т/год

Доломит:

П=800Ч20Ч10-3=16 кг/ч

Пi=(800Ч20Ч2080)/106=32,6 т/год

Известняк:

П=800Ч20Ч10-3=16 кг/ч

Пi=(800Ч20Ч2080)/106=32,6 т/год

Сода:

П=1100Ч15Ч10-3=16,5 кг/ч

Пi=(1100Ч15Ч2080)/106=34,3 т/год

Na2SO4:

П=1100Ч30Ч10-3=30 кг/ч

Пi=(1100Ч30Ч2080)/106=62,4 т/год

Мел:

П=600Ч8Ч10-3=4,8 кг/ч

Пi=(600Ч8Ч2080)/106=9,9 т/год

Элеватор (Нория УН-1)

Подставив значения в формулы 1 и 2 из таблицы 1 сделаем расчет количества загрязняющих веществ (кг/ч), поступающих в атмосферу от элеватора:

Песок:

П=700Ч15Ч10-3=10,5 кг/ч

Пi=(700Ч15Ч2080)/106=21,8 т/год

П=1700Ч40Ч10-3=68 кг/ч

Пi=(1700Ч40Ч2080)/106=141,44 т/год

Известняк:

П=1500Ч30Ч10-3=45 кг/ч

Пi=(1500Ч30Ч2080)/106=93,6 т/год

Сода:

П=3000Ч15Ч10-3=45 кг/ч

Пi=(3000Ч15Ч2080)/106=93,6 т/год

Na2SO4:

П=1000Ч25Ч10-3=25 кг/ч

Пi=(1000Ч25Ч2080)/106=52 т/год

Ленточные конвейеры:

Подставив значения в формулы 1 и 2 из таблицы 1 сделаем расчет количества загрязняющих веществ (кг/ч), поступающих в атмосферу от конвейера:

Известняк:

П=900Ч5Ч10-3=4,5 кг/ч

Пi=(900Ч5Ч2080)/106=9,36 т/год

Мел:

П=250Ч4Ч10-3=1 кг/ч

Пi=(250Ч4Ч2080)/106=2,08 т/год

Бункер для автоматической дозации шихты

Подставив значения в формулы 1 и 2 из таблицы 1 сделаем расчет количества загрязняющих веществ (кг/ч), поступающих в атмосферу от бункера:

Доломит:

П=250Ч10Ч10-3=2,5 кг/ч

Пi=(250Ч10Ч2080)/106=5,2 т/год

Известняк:

П=250Ч8Ч10-3=2 кг/ч

Пi=(250Ч8Ч2080)/106=4,16 т/год

Мел:

П=250Ч1Ч10-3=0,25кг/ч

Пi=(250Ч1Ч2080)/106=0,52 т/год

Растаривание мешков:

Подставив значения в формулы 1 и 2 из таблицы 1 сделаем расчет количества загрязняющих веществ (кг/ч), поступающих в атмосферу при растариваниии мешков:

П=1800Ч3Ч10-3=5,4 кг/ч

Пi=(1800Ч3Ч2080)/106=11,2 т/год

Бегуны:

Подставив значения в формулы 1 и 2 из таблицы 1 сделаем расчет количества загрязняющих веществ (кг/ч), поступающих в атмосферу от бегунов:

П=3000Ч4Ч10-3=12 кг/ч

Пi=(3000Ч4Ч2080)/106=24,9 т/год

.5.2 Расчет выбросов вредных веществ в атмосферу от стекловаренной печи

. Пересчитаем технологический материальный баланс на 100 % шихты. Рецептура шихты и добавок при этом задана.

. Выполним расчет равновесного состава рабочего тела в печном пространстве при давлении 0,1013 МПа и Т=1300К. Распечатка с ЭВМ

приведена в приложении. Запишем равновесный состав в первый и второй столбцы таблицы 6. Пересчитаем этот состав по формуле (3) и заполним третий столбец таблицы 6

Таблица 4 - Материально технологический баланс.

Химическая формула компонента

Содержание % по массе

SiO2

80,1

 Na2O

12,7

 K2O

3,1

 H2O3

0,2

 ZnO

1,5

 F2

1,9

Красители (сверх 100%)

CdSO4

0,1

 Se

0,4

 Na2Se

1

Воздух (сверх 100%)

 N5,4646O1,469

0,125


Ci = MiЧWi/Z,г/кг (3)

где Ci - содержание i-го компонента по массе (%),

Mi - масса вещества(кг),

Wi - молярная масса i-го компонента(моль/кг),

Z - массовая доля конденсирования i-го компонента.

. Выполним расчет равновесного состава газовой фазы печного пространства при Р=0,1013 МПа и Т=300К, взяв в качестве материального баланса данные из третьего столбца таблицы 2. Заполним четвертый столбец таблицы данными из распечатки (см. приложение). Пересчитаем этот состав по формуле (4) на удельное выделение при переработке 1 кг шихты и заполним пятый столбец таблицы 6.

Ci = MiЧWi Ч(1-Z/Z),т/год (4)

Где Ci - содержание i-го компонента по массе(%),

Mi - масса вещества(кг),

Wi - молярная масса i-го компонента(кг/моль),

Z - массовая доля конденсирования i-го компонента.

. Пересчитаем удельные выделения на выбросы вредных веществ по формулам (3) и (4) и заполним 6 и 7 столбцы таблицы 6. Просуммируем 6 и 7 столбцы и запишем в нижней части таблицы 6 валовые значения выбросов.

Пi = 0,001Ч CiЧP/T кг/час (5)

П г i = 0,001ЧПi Ч365Ч24 т/год (6)

Ci - берется из 5 столбца,

Р - разовая загрузка печи шихтой,

Т - длительность обработки шихты в печи, от момента загрузки до момента поступления газовоздушной смеси из печного пространства в атмосферу.

Для печей, работающих в непрерывном режиме в формулу (5) вместо комплекса Р/Т подставляется производительность печи, т.е. то количество шихты в килограммах, которое перерабатывается в печи за 1 час.

Таблица 5. Удельные выделения и выбросы вредных веществ.

Компонет газовоздушной смеси

В пространстве печи: Т=1300К Z=0,98316

При охлаждении: Т=300К

Выбросы вредных веществ


Mi моль/кг

Сi г/кгшх.

Mi моль/к

Сi г/кгшх.

Пi кг/час

Пгi Т/год

O2

0,472Ч101

1,536

2,792

-

-

-

N2

0,335Ч101

0,954

1,991

-

-

-

NO

0,387Ч104

0,00118

-

0,00118

0,197Ч10-5

0,172Ч10-4

NaF

0,110Ч10-3

0,0047

0,001034

0,0075

0,125Ч10-4

0,11Ч10-3

Na2F2

0,442Ч10-4

0,00378

-

-

-

-

NaNO2

0,155Ч10-3

0,0134

0,0341

0,0496

0,827Ч10-4

0,724Ч10-3

Cd

0,120Ч10-4

0,00137

-

-

-

-

SeO2

0,129Ч100

14,564

7,673

14,564

0,0243

0,213

CdF2

-

-

0,000712

0,00183

0,305

0,27Ч10-4


.5.3 Расчет количества загрязняющих веществ от неорганизованных источников

Помимо выбросов от организованных источников, необходимо учитывать выбросы, выделяющиеся от неорганизованных источников. Такие выделения сложно уловить в полном объеме.

Основным источником образования неорганизованных выбросов является автомобильный транспорт. Автотранспорт является одним из основных источников загрязнения атмосферного воздуха. В составе выбросов в атмосферу от автомобильного транспорта содержится более 280 соединений. Это, в основном, газообразные вещества, многие из которых по химическим свойствам, характеру воздействия на организм человека являются токсичными: оксид углерода, оксиды азота, диоксид серы, углеводороды и другие, а также твердые вещества - сажа, свинец, бенз(а)пирен. В выбросах карбюраторных двигателей основная доля вредных продуктов приходится на оксид углерода, углеводороды и оксиды азота, а в дизельных - на оксиды азота и сажу.

На данном предприятии используется автомобиль с карбюраторным двигателем, поэтому расчет мощности выбросов вредных соединений ведется по основным веществам: оксид углерода, углеводороды и оксид азота.

Оксид углерода поступает в атмосферный воздух в большинстве с выбросами автотранспорта (90%). Образуется в результате неполного сгорания ископаемого топлива (угля, нефти, газа) в условиях недостатка кислорода и при низкой температуре. В воздухе оксид углерода преобразуется в углекислый газ. При вдыхании оксид углерода блокирует поступление кислорода в кровь и вследствие этого вызывает головные боли, тошноту, а в более высоких концентрациях - даже смерть. Оксид углерода снижает способность крови переносить кислород к тканям. ПДК оксида углерода составляет 5 мг/м3. Если концентрация оксида углерода во вдыхаемом воздухе превысит 7 мг/м3, то возрастает смертность от инфаркта миокарда. Такие экстремальные концентрации часто наблюдаются в районах повышенной антропогенной нагрузки на окружающую среду в часы пик на транспорте или при инверсиях (т.е. в условиях слабого воздушного обмена), благоприятствующих возникновению смога. Уменьшение выбросов оксида углерода достигается путем дожигания отходящих газов и использования автомобильных катализаторов.

Углеводороды - это горючие вещества, способные образовывать с воздухом взрывоопасные смеси. Углеводороды с небольшим числом атомов углерода обладают наркотическим действием и могут являться предметом злоупотребления (токсикомания); многочисленные циклические углеводороды являются сильными канцерогенами, также участвуют в образовании смога. Бензин также представляет собой смесь углеводородов.

Оксиды азота поступают в атмосферный воздух с выбросами предприятий, транспорта, при сгорании топлива, а также при эксплуатации домашних бытовых приборов, газовых плит, курении. Ежегодно в атмосферу городов выбрасывается более 50 миллионов тонн оксидов азота с продуктами сгорания и 25 миллионов тонн с выбросами химической промышленности. Динамика концентраций оксидов азота в городском воздухе в течение суток тесно связана с интенсивностью солнечного излучения и движения транспорта. С нарастанием интенсивности автомобильного движения (с 6 до 8 часов утра) концентрации первичного загрязнителя - оксида азота (NO) заметно увеличиваются. Восход солнца влечет за собой накопление в атмосфере диоксида азота (NO2) вследствие фотохимического окисления оксида азота. Оксиды азота являются серьезными атмосферными загрязнителями в связи с их высокой токсичностью. При контакте оксидов азота с влажной поверхностью легких образуются HNO3 (азотная кислота) и HNO2 (азотистая кислота), поражающие ткань легких, что приводит к отеку легких и сложным рефлекторным расстройствам. При отравлении оксидами азота в крови образуются нитраты и нитриты. Последние, действуя непосредственно на артерии, вызывают расширение сосудов и снижение кровяного давления. Попадая в кровь, нитриты препятствуют поступлению кислорода в организм, что приводит к кислородной недостаточности. Таким образом, диоксид азота воздействует в основном на дыхательные пути и легкие, а также вызывает изменения состава крови, в частности, уменьшает содержание в крови гемоглобина. Считаются опасными при кратковременном воздействии концентрации 200-300 мг/м3, при многочасовом воздействии переносимы концентрации не выше 70 мг/м3. Предельно допустимой концентрацией считается содержание 0,085 мг/м3 диоксида азота в атмосферном воздухе.

Расчет осуществляется по «Методике проведения инвентаризации выбросов загрязняющих веществ в атмосферу для автотранспортных предприятий» (Расчет выброса загрязняющих веществ от стоянок автомобилей).

На территории предприятия один раз в день ездят два автомобиля КАМАЗ 43114 и один раз в три дня три автомобиля КАМАЗ 4326. Пробег по территории предприятия автомобилей КАМАЗ 43114 составляет 400 м, а автомобилей КАМАЗ 4326 30 м при въезде и 30 м при выезде.

Расчет выбросов загрязняющих веществ выполняется для шести загрязняющих веществ:

оксида углерода - СО,

углеводородов - СН,

оксидов азота - NОx, в пересчете на диоксид азота NО2,

твердых частиц - С,

соединений серы, в пересчете на диоксид серы SO2

соединений свинца - Рb.

Так как данные автомобили имеют дизельный тип двигателя, то расчет выбросов соединений свинца не рассчитывается.

Выбросы i-го вещества одним автомобилем каждой группы в день при выезде с территории или помещения стоянки  и возврате  рассчитываются по формулам:

 (7)

 (8)

где  - удельный выброс i-го вещества при прогреве двигателя автомобиля, г/мин;

 - пробеговый выброс i-го вещества, автомобилем при движении со скоростью 10-20 км/час, г/км;

 - удельный выброс i-го вещества при работе двигателя автомобиля на холостом ходу, г/мин;

tnp - время прогрева двигателя, мин;

L1, L2 - пробег автомобиля по территории стоянки, км;

 - время работы двигателя на холостом ходу при выезде с территории стоянки и возврате на неё (мин).

Автомобиль КАМАЗ 43114:

Выбросы СО:

Теплый период:

1,34 - удельный выброс СО при прогреве двигателя автомобиля, г/мин;

- время прогрева двигателя в теплый период, мин;

,9 - пробеговый выброс СО, автомобилем при движении со скоростью 10-20 км/час, г/км;

,4 - пробег автомобиля по территории стоянки, км;

,84 - удельный выброс СО при работе двигателя на холостом ходу, г/мин;

- время работы двигателя на холостом ходу при выезде с территории стоянки и возврате на неё, мин.

Холодный период:

2 - удельный выброс СО при прогреве двигателя автомобиля, г/мин;

- время прогрева двигателя в холодный период, мин;

,9 - пробеговый выброс СО, автомобилем при движении со скоростью 10-20 км/час, г/км;

Переходный период:

,04 и 4,04 - выбросы СО в день при выезде и въезде в холодный период, г;

,9 - переводной коэффициент для переходного периода.

Выбросы СН:

Теплый период:

0,59 - удельный выброс СН при прогреве двигателя автомобиля, г/мин;

,7 - пробеговый выброс СН, автомобилем при движении со скоростью 10-20 км/час, г/км;

,42 - удельный выброс СН при работе двигателя на холостом ходу, г/мин;

Холодный период:

0,71 - удельный выброс СН при прогреве двигателя автомобиля, г/мин;

,8 - пробеговый выброс СН, автомобилем при движении со скоростью 10-20 км/час, г/км;

Переходный период:

,46 и 1,16 - выбросы СН в день при выезде и въезде в холодный период, г;

Выбросы NО:

Теплый период:

0,51 удельный выброс NОx при прогреве двигателя автомобиля, г/мин;

,4- пробеговый выброс NОx, автомобилем при движении со скоростью 10-20 км/час, г/км;

,46 удельный выброс NОx при работе двигателя на холостом ходу, г/мин;

Холодный период:

0,77 удельный выброс NОx при прогреве двигателя автомобиля, г/мин;

,4- пробеговый выброс NОx, автомобилем при движении со скоростью 10-20 км/час, г/км;

Переходный период: в переходный период выбросы NОx равны выбросам в холодный период.

Выбросы С:

Теплый период:

0,019- удельный выброс С при прогреве двигателя автомобиля, г/мин;

,20 - пробеговый выброс С, автомобилем при движении со скоростью 10-20 км/час, г/км;

,019- удельный выброс С при работе двигателя на холостом ходу, г/мин;

Холодный период:

0,038 удельный выброс С при прогреве двигателя автомобиля, г/мин;

,30 пробеговый выброс С, автомобилем при движении со скоростью 10-20 км/час, г/км;

Переходный период:

,298 и 0,1422 - выбросы С в день при выезде и въезде в холодный период, г;

Выбросы SO2 :

Теплый период:

0,100 - удельный выброс SO2 при прогреве двигателя автомобиля, г/мин;

,475 - пробеговый выброс SO2, автомобилем при движении со скоростью 10-20 км/час, г/км;

,100 - удельный выброс SO2 при работе двигателя на холостом ходу, г/мин;

Холодный период:

0,120 - удельный выброс SO2 при прогреве двигателя автомобиля, г/мин;

,590 - пробеговый выброс SO2, автомобилем при движении со скоростью 10-20 км/час, г/км;

Переходный период:

,036 и 0,436 - выбросы SO2 в день при выезде и въезде в холодный период, г;

.5.4 Расчет загрязнения атмосферы выбросами одиночного источника

За источник загрязнения атмосферы выбросами мы принимаем дымовую трубу. Дымовые трубы предназначены для отвода продуктов сгорания от котлов и модульных котельных, работающих на газообразном и жидком топливе. Дымовые трубы используются для отвода дымовых газов, имеющих температуру до 650 °С, разряжение от 0 до 65 Па и слабоагрессивную химическую среду при ветровой нагрузке до 0,30 кПа (30 кгс/м2) и сейсмичности 8 баллов.

Температура отводимых газов

номинальная - 460 єС;

максимальная - 650 єС.

Газоход:

Подводящий газоход выполнен в виде цилиндрической оболочки из углеродистой стали, теплоизолированной снаружи минераловатными матами (покровный слой - оцинкованный лист подземная часть, алюминиевый лист надземная часть) и зафутерованной внутри шамотным кирпичом и огнеупорным бетоном. Газоход состоит из нескольких температурных блоков, каждый из которых имеет неподвижную и подвижные опоры. Монтажные соединения царг выполняются на фланцах, причем габариторазмеры царг определяются исходя из условий транспортировки на строительную площадку и монтажа в стесненных условиях.

Дымовая труба:

Конструктивно дымовая труба состоит из двух оболочек: несущая труба и газоотводящий ствол. Материал газоотводящего ствола - нержавеющая сталь в соответствии с агрессивными условиями и температурой отходящих газов, несущей трубы - углеродистая сталь.

Оба ствола выполняются в виде цилиндрической оболочки - несущий ствол с переменной толщиной стенки по высоте дымовой трубы, газоотводящий с постоянной. Монтажные соединения царг выполнены на фланцах. Разбивка оболочек трубы на царги производится с учетом требований оптимизации изготовления, транспортировки и монтажа. Газоотводящий ствол опирается на несущий и фиксируется в горизонтальной плоскости к несущей трубе с помощью специально разработанных упоров, предусматривающих возможность температурных деформаций газоотводящего ствола.

Во избежание возникновения ветрового резонанса на верхней трети дымовой трубы выполняются интерцепторы в виде спиральной навивки из трех полос.

Для установки сигнальных огней светоограждения дымовой трубы предусмотрены кольцевые площадки.

Условный проход и высота дымовой трубы рассчитываются таким образом, чтобы отвод отработанных газов при всех режимах эксплуатации котла отводился через дымоходы в атмосферу. Высота дымовой трубы определяется на основании результатов аэродинамического расчета газового тракта с учетом обеспечения предельно допустимых концентраций вредных веществ при рассеивании в атмосфере

продуктов сгорания. Технические характеристики дымовой трубы приведены в таблице 6

Таблица 6. Технические характеристики дымовой трубы приведены в таблице

Внутренний диаметр устья, мм

Наружный диаметр устья, мм

Толщина теплоизолирующего слоя, мм

Высота дымовой трубы, м

Сечение дымохода, м2

600

700

50

21

0.258


Таблица 7 - Количественная оценка выбросов стекольного предприятия.

Производ. цех

Продукция

Мощность производств.

Вредные вещества




Сернистый ангидрид

Пыль

Другие ингредиенты




Валовой выброс т/год

Удельный выброс на ед. продукции

Валовой выброс т/год

Удельный выброс на ед. продукции

Валовой выброс т/год

Удельный выброс на ед. продукции

Стекольное Сушильный агрегат Стекловаренная печь

Стекло (стеклоизделия)

90000 т

19,032 3,048

0,00021 0,00003

2,913 0,407

0,000032 0,000005

555,9896 37,329

0,0662 0,000415


1.6 Мероприятия по уменьшению выбросов в атмосферу

Существует 3 вида комплекса мероприятий по минимизации выбросов в атмосферу.

) Планировочные:

взаиморасположение предприятия и жилых массивов с учетом розы ветров;

размещение объектов предприятия на площадке таким образом, чтобы исключить попадание дымовых факелов на селитебную зону;

обустройство заслонов между предприятием и жилым массивом.

) Технологические:

кооперация с другими предприятиями;

более прогрессивные технологии очистки;

переход на более чистый вид топлива;

рециркуляция дымовых газов.

) Специальные:

сокращение неорганизованных выбросов;

улучшение условий рассеивания (изменение высоты трубы).

На данном предприятии рассматриваются технологические мероприятия по уменьшению количества выбросов ЗВ в атмосферный воздух.

Разработана более прогрессивная технология очистки. В следствии того, что воздух после циклона насыщен субмикронными частицами, то для более качественной очистки он должен направляться на доочистку в пылеуловители. Циклоны рекомендуется использовать для предварительной очистки газов и устанавливать перед высокоэффективными аппаратами (например, фильтрами или электрофильтрами) очистки. Исходя из этих особенностей очистных качеств циклона на данном предприятии рекомендуется, чтобы газопылевая среда поступала на доочистку в пылеуловители. В качестве пылеуловителя рекомендуется установка рукавного фильтра ФРКИ - 30. Степень очистки газов в нем при соблюдении правил технической эксплуатации достигает 99,9%. При эффективной регенерации (короткими импульсами длительностью 0,1-0,2 с) общий срок службы рукавов в этих фильтрах более высокий, рукава меньше изнашиваются. Принцип действия рукавного фильтра: запыленный воздух

пропускают через пористые материалы, способные задерживать или осаждать пыль. Данный фильтр состоит из ряда рукавов, заключенных в герметически закрытый корпус. Подлежащий очистке воздух подается через нижнюю приемную коробку в рукава, заглушённые сверху, проникает сквозь ткань рукавов и удаляется из корпуса через канал. Рукава фильтра очищаются от пыли с помощью специального встряхивающего механизма.

Гидравлическое сопротивление обычно поддерживается на уровне 1000-1500 Па. Условное обозначение типоразмера фильтра: Ф - фильтр; Р - рукавный; К - каркасный; И - с импульсной продувкой; 30 - активная поверхность фильтрации.

В процессе фильтрации запыленный газ проходит через ткань закрытых снизу рукавов внутрь, выходит через верхний коллектор и удаляется из аппарата. Каждый рукав в фильтре натянут на жесткий каркас и закреплен на верхней решетке. В качестве фильтрующего материала используют лавсан и фетр. (Рисунок 1).

При росте объема производительности рекомендуется центробежный циклон ЦН-15П усовершенствовать в батарею циклонов. Групповые циклоны могут состоять из двух, четырех, шести или восьми циклонов (в зависимости от степени увеличения производительности), и пылеулавливание тогда будет более эффективным. Коэффициент пылеулавливания батареи циклонов составляет 0,8-0,85 и несколько повышается с увеличением входной скорости. Конструктивной особенностью групповых циклонов является то, что закручивание газового потока и улавливание пыли в них обеспечивается размещенными в корпусе аппарата циклонными элементами. (Рисунок 2).

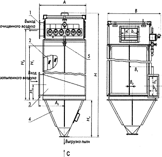
Рисунок 1 - Схема рукавного фильтра ФРКИ-30 1-выходной патрубок; 2-фильтрующий рукав; 3-входной патрубок; 4-бункер; 5-патрубок для подключения сжатого воздуха.

 

Рисунок 2 - схема центробежного циклона ЦН-15П 1 - коническая часть корпуса; 2- цилиндрическая часть корпуса; 3 - патрубок входа запыленного газа; 4 - выхлопная труба; 5 - камера очищенного газа; 6 - бункер.

К планировочным мероприятиям по уменьшению выбросов относится взаиморасположение предприятия. Исследуемое предприятие расположено на окраине города, что способствует устранить попадание вредных веществ на селитебную зону. Также заслон между предприятием и жилым массивом обустроен: на территории завода постоянно производится озеленение, то есть высадка деревьев.

Таблица 8 - Количественная оценка газоочистного сооружения

Источник выброса

Произволство

Цех, оборудование

Газоочистная установка (ГОУ)

Вещества по которым проводиться газоочистка

Коэффициент обеспеченности газоочисткой, %

Выделения вредных веществ без газоочистки

Выбросы вредных с учетом газоочистки








г/с

т/год

г/с

т/год

Дымовая труба

Стекольное

Стекловаренная печь

1.блок циклонов 2.фильтр

N02

75

75

18,965

836,428

10,837

477,959





NO



3,045

135,919

1,740

77,668





СО



2,289

29,629

1,308

16,931





Б(а)п



0,00009

0,0011

0,00005

0,00062





Тв. частиц



0,394

3,838

0,225

2,913

Дыьовая труба


Стекловаренная печь

1.блок циклонов 2.фильтр

N02



18,965

56,352

10,837

32,201





NO



0,046

8,873

0,026

5,070





СО



0,411

5,334

0,235

3,048





Б(а)п



0,000014

0,00016

0,000008

0,00009





Тв. частиц



0,063

0,712

0,036

0,407


.7 Характеристика мероприятий по регулированию выбросов в периоды особо неблагоприятных условий

Разработка мероприятий проводится по двум направлениям:

) организационно- технические мероприятия - мероприятия, которые могут быть быстро осуществлены, не требуют существенных затрат и согласования с контролирующими органами, они не приводят к снижению производства и выпускающей продукции.

) поэтапные мероприятия - мероприятия, которые связаны со снижением уровня производства и поэтапной остановки агрегатов.

Разработка мероприятий проводится в направлении организационно технических мероприятий. Это те предприятия, которые могут быть быстро осуществлены и не требуют существенных затрат, они не приводят к снижению производства и выпускающей продукции.

Мероприятия составлены на основании проектов ПДВ, ПНООЛР. Ответственным за исполнение являются: лаборатория ООС и Главные специалисты предприятия.

С точки зрения усовершенствования технологического процесса переработки полистирола для снижения выделений промышленных газов и пыли в период особо неблагоприятных условий рекомендуется добавление в исходный полимер нетоксичного пластификаторов, небольших количеств легирующих веществ, микродобавок. Они снижают вязкость расплавов полимеров и температуру перехода в вязкотекучее состояние, за счет чего происходит снижение температуры переработки полистирола на 20-50 °С. Этот способ позволяет держать под контролем выделение загрязняющих веществ в особо неблагоприятные метеорологические условия.

Также осуществив перепланировку вентиляционной системы можно способствовать снижению концентрации загрязняющих веществ в приземном слое атмосферы.

.8 Расчет и анализ приземных концентраций загрязняющих веществ

число дымовых труб, N=1 шт.;

высота дымовых труб, Н1,2=21 м;

диаметр устья трубы, D1,2=1,5 м;

скорость выхода газовоздушной смеси, щ0 1,2 =6 м/с;

температура газовоздушной смеси,Тг=450 ˚С;

температура окружающего воздуха, Тв=25 ˚С;

выброс окислов азота, GNO2 1=0,2284 г/с,

GNO 1=0,037 г/с,

выброс оксидов углерода, GCO 1 =0,821 г/с,

выброс бенз(а)пирена, Gб(а)п1=0,00000003804 г/с,

выброс твердых частиц, Gтв1=0,00844 г/с,

максимально разовые предельно допустимые концентрации, (ПДК), мг/м3:

NO2= 0,2

NO= 0,4

CO= 5

Б(а)П=0,000001

Взвешенные вещества=0,5

расход газовоздушной смеси V1 3/с) определяется по формуле (3):

 (3)

где D - диаметр устья источника выброса, м;

щ0 - средняя скорость выхода газовоздушной смеси из устья источника выброса, м/с;


перегрев газовоздушной смеси, ДТ (˚С). При определении ДТ температуру окружающего воздуха Тв принимают равной среднему значению на 13 число для наиболее жаркого месяца года:

ДТ=Тг - Тв (4)

где ДТ - разность между температурой выбрасываемой газовоздушной смеси Тг и температурой окружающего воздуха Тв;

ДТ=450-25=425 ˚С;

параметр f, (11)

 (5)

Н - высота источника выброса над уровнем земли, м;

параметр vм, м/с

 (6)

параметр v'м, м/с

 (7)

- параметр fe, определяется по формуле (18):

 (8)

- параметр m, безразмерный коэффициент, учитывающий условия выхода газовоздушной смеси из устья источника, определяется с расчетом в зависимости от параметра f, при f <100, по формуле (23):

 (9)

;

параметр n при f <100 определяется в зависимости от vм, n=1 при vм ≥ 2;

значение опасной скорости ветра uM (м/с) на уровне флюгера (обычно

м от уровня земли), при которой достигается наибольшее значение приземной концентрации вредных веществ СМ, в случае f <100 и vм ≥ 2, определяется по формуле:

 (10)

безразмерный коэффициент d при f <100 и vм ≥ 2, определяется по формуле:

 (11)


1.8.1 Расчет концентрации диоксида азота

Максимальное значение приземной концентрации вредного вещества См (мг/м3) при выбросе газовоздушной смеси из одиночного источника с круглым устьем достигается при неблагоприятных метеорологических условиях условиях на расстоянии хм (м) от источника и определяется по формуле (18)

 (12)

где А - коэффициент, зависящий от темпиратурной стратификации атмосферы;

А=200;

М - масса вещества, выбрасываемого в атмосферу в единицу времени. г/c;

F - безразмерный коэффициент, учитывающий скорость оседания загрязняющих веществ в атмосфере. Значение F для газообразных загрязняющих веществ и мелкодисперсных аэрозолей, скорость оседания наиболее крупных фракций которых не превышает 0,03-0,05 м/с принимается равным 1; для крупнодисперсной пыли и золы (взвешенных веществ при средней эксплуатационной степени очистки з не менее 90 %) принимается равным 2;

з - безразмерный коэффициент, учитывающий влияние рельефа местности, в случае ровной или слаборассеченной поверхности местности с перепадом высот, не превышающий 50 м на 1 км, з= 1;

расстояние xМ (м) от источника выбросов, на котором приземная концентрация С (мг/м3) при неблагоприятных метеорологических условиях достигаетмаксимального значения СМ, определяется по формуле:

 (13)

при опасной скорости ветра uM (м/с) приземная концентрация вредных веществ С (мг/м3) в атмосфере по оси факела выброса на различных расстояниях х (м) от ичточника выброса определяется по формуле:

С=S1 CМ (14)

где S1 - безразмерный коэффициент, определяемый в зависимости от соотношения х/хМ и коэффициента F по формулам:

при х/хМ ≤ 1  (15)

при х/хМ ≤ 8  (16)

при F>1.5 и х/хМ>8  (17)

х=250 м,

х/хМ=250/447,468=0,558;

;

х=500 м,

х/хМ=500/447,468=1,117;

 

х=447,468,

х/хМ=447,468/447,468=1;

;

х=1000 м,

х/хМ=1000/447,468=2, 234;

;

х=1250 м,

х/хМ=1250/447,468=2,793;


Таблица 10 - значения концентраций диоксида азота на расстоянии х от источника выбросов

х, м

х/хМ

S1

С1, мг/м3

250

0,558

0,967

0,00157

500

1,117

0,947

0,00342

447,68

1

1

0,00383

1000

2,234

0,689

0,00351

1250

2,793

0,561

0,00317


.8.2 Расчет концентрации оксида азота

Максимальное значение приземной концентрации вредного вещества СмNO (мг/м3):


Таблица 11 - значения концентраций оксида азота на расстоянии х от источника выбросов

х, м

х/хМ

S1

С1, мг/м3

250

0,335

0,41037

0,000204

500

0,671

0,893

0,000443

745,78

1

1

0,000496

1000

1,341

0,916

0,000454

1250

1,676

0,828

0,000411


.8.4 Расчет концентрации оксида углерода

Максимальное значение приземной концентрации вредного вещества СмСO (мг/м3):


Таблица 12 - значения концентраций оксида углерода на расстоянии х от источника выбросов

х, м

х/хМ

S1

С1, мг/м3

250

0,335

0,41037

0,0045

500

0,671

0,893

0,00982

745,78

1

1

0,011

1000

1,341

0,916

0,010076

1250

1,676

0,828

0,0091


1.8.4 Расчет концентрации бенз(а)пирена

Максимальное значение приземной концентрации вредного вещества Смбп (мг/м3):


Таблица 13 - значения концентраций бенз(а)пирена на расстоянии х от источника выбросов

х, м

х/хМ

S1

С1, мг/м3

250

0,335

0,41037

2,089 ∙10-10

500

0,671

0,893

4,546∙10-10

745,78

1

1

5,091∙10-10

1000

1,341

0,916

4,663∙10-10

1250

1,676

0,828

4,215∙10-10


.8.5 Расчет концентрации твердых частиц

Максимальное значение приземной концентрации вредного вещества Смтв (мг/м3):

расстояние xМ (м) от источника выбросов, на котором приземная концентрация С (мг/м3) при неблагоприятных метеорологических условиях достигаетмаксимального значения СМ, определяется по формуле:

 (18)

при опасной скорости ветра uM (м/с) приземная концентрация вредных веществ С (мг/м3) в атмосфере по оси факела выброса на различных расстояниях х (м) от ичточника выброса определяется по формуле:

С=S1 CМ (19)

где S1 - безразмерный коэффициент, определяемый в зависимости от соотношения х/хМ и коэффициента F по формулам:

при х/хМ ≤ 1  (20)

при х/хМ ≤ 8  (21)

при F>1.5 и х/хМ>8  (22)

х=150м,

х/хМ=150/559,335=0,268

;

х=350м,

х/хМ=350/559,335=0,626;

;

х=559,335м,

х/хМ=559,335/559,335=1;

;

х=750м,

х/хМ=750/559,335=1,341;

;

х=1000м,

х/хМ=1000/559,335=1,788;

;

Таблица 14 - значения концентраций твердых веществ на расстоянии х от источника выбросов

х, м

х/хМ

S1

С1, мг/м3

150

0,268

0,292

0,00226

350

0,626

0,848

0,00528

559,335

1

1

0,00844

750

1,341

0,916

0,00773

1000

1,788

0,798

0,00674


.8.6 Сравнение максимальных значений приземной концентрации См (мг/м) каждого загрязняющего вещества с предельными допустимыми концентрациями (ПДКм.р)

Таблица 15- Предельно допустимые концентрации вредных веществ в атмосферном воздухе населенных мест

Наименование загрязняющего вещества

Предельно допустимые концентрации, мг/м3

Класс опасности вещества

Фоновая концентрация, Сф, мг/м3


максимальные разовые



СО

5,0

4

4,5

NO2

0,2

2

0,18

NO

0,4

3

0,36

Б(а)П

0,000001

1

0,0000009

 

Твердые частицы

0,5

3

0,45

 


Для того чтобы охарактеризовать предприятие как загрязнителя атмосферы, необходимо сравнение максимальных концентраций загрязняющих веществ с предельно допустимыми с учетом фоновых концентраций.

Для этого необходимо определить доли ПДК по следующему соотношению:


Так как параметры труб и их размеры схожи, то можно сложить концентрации, и доли ПДК рассчитать для обеих труб вместе.

Тогда


Определим доли ПДК на ранее рассмотренных расстояниях:

Если , то предприятия работает нормально

Таблица 16- Концентрации в долях ПДК ЗВ на границе СЗЗ и в населенном пункте

Загрязняющее вещество

Класс опасности

ПДК в воздухе населенных мест, мг/м3

Концентрации в долях ПДК

 

 

 

Существующее положение

 

 

 

На границе СЗЗ

В населенном пункте

 

 

 

От дымовой трубы

N02

2

0,2

1,95

1,97

Б(а)П

2

0,000001

0,000009

0,000009

СО

4

5,0

0,9

0,9

ТВ частицы

3

0,5

0,7

0,4


.9 Предложения по установлению ПДВ и ВСВ

Все промышленные предприятия, имеющие выбросы вредных веществ в атмосферу, разрабатывают нормативы предельно допустимых выбросов (ПДВ) - том ПДВЮ, в соответствии со следующими нормативно-методическими документами:

ГОСТ 17.2.3.02-78. Охрана природы. Атмосфера. Правила установления допустимых выбросов вредных веществ промышленными предприятиями;

ОНД-86. Методика расчета концентрации в атмосферном воздухе вредных веществ, содержащихся в выбросах предприятий.

Предельно допустимый выброс вредных веществ в атмосферу устанавливают для каждого источника загрязнения атмосферы при условии, что выбросы вредных веществ от данного источника и от совокупности источников, с учетом перспективы развития промышленных предприятий и рассеивания вредных веществ в атмосфере, не создают приземную концентрацию, превышающую их предельно допустимые концентрации (ПДК) для населения, растительного и животного мира.

Если в воздухе населенных пунктов концентрации вредных веществ превышают ПДК, а значения ПДВ по причинам объективного характера в настоящее время не могут быть достигнуты, вводится поэтапное снижение выбросов вредных веществ от действующих предприятий, обеспечивающих соблюдение ПДК.

На каждом этапе до обеспечения величин ПДВ устанавливают временно согласованные выбросы (ВСВ) вредных веществ на уровне выбросов предприятий с наилучшей достигнутой технологией производства. Если за установленный период времени выбросы не сокращаются до нужных пределов, то работа предприятия может быть приостановлена.

При установлении ПДВ (ВСВ) следует учитывать перспективу развития предприятий, физико-географические и климатические условия местности, расположение промышленных площадок и участков существующей и намечаемой жилой застройки, зон отдыха и т.д.

Величины выбросов загрязняющих веществ для расчета ПДВ уточняются (в основном инструментальными методами) предприятием на основании данных инвентаризации. Инвентаризация производится на основании «Инструкции по проведению инвентаризации источников выбросов вредных веществ в атмосферу». При невозможности определения величины выбросов инструментальными методами, разрешается использовать расчетные и балансовые методы на основании «Сборника методик по расчету выбросов в атмосферу загрязняющих веществ различными производствами».

Предложения по установлению нормативов ПДВ (ВСВ) оформляются в виде ведомственного тома в соответствии с Рекомендациями по оформлению и содержанию проекта нормативов ПДВ для предприятий.

.10 Методы и средства контроля за состоянием воздушного бассейна, количеством и составом выбросов ЗВ

На предприятии экологический контроль осуществляет лаборатория охраны окружающей среды (ООС). Контроль ведется за качеством вентиляционных выбросов, сточных вод предприятия. Лаборатория ООС является структурным подразделением предприятия. В своей работе лаборатория ООС руководствуется:

законодательством России;

организационными и методическими документами Госстандарта России, Государственного комитета санитарно-эпидимиологического надзора.

нормативной и технической документацией на методы и средства испытаний и измерений;

ГОСТ Р ИСО 14001-98 Системы управления окружающей средой. Требования и руководство по применению;

ГОСТ Р ИСО 14004-98 Системы управления окружающей средой. Общие руководящие указания по принципам системам и средствам обеспечения функционирования.

Система контроля за загрязнением атмосферного воздуха ведется в соответствии:

ОНД-90 Руководство по контролю источников загрязнения атмосферы;

Схемой лабораторного контроля, за составом выбросов загрязняющих веществ в атмосферный воздух.

Лабораторией 4 раза в год проводится инструментальный контроль выбросов загрязняющих веществ. Данные замеров представляются в специнспекцию.

В лаборатории используют следующее оборудование и приборы:

) Китой-М - комплект аппаратуры для измерений параметров газопылевых

Комплект аппаратуры предназначен для определения температуры, статического и динамического давлений, скорости, определения объемного расхода и массовой концентрации пыли в газоходах в соответствии с методиками:

ГОСТ 17.2.4.06-90 "Охрана природы. Атмосфера. Методы определения скорости и расхода газопылевых потоков, отходящих от стационарных источников загрязнения";

ГОСТ 17.2.4.07-90 "Охрана природы. Атмосфера. Методы определения давления и температуры газопылевых потоков, отходящих от стационарных источников загрязнения";

ГОСТ Р 50820-95 "Оборудование газоочистное и пылеулавливающее. Методы определения запыленности газопылевых потоков". Комплект обеспечивает измерение температуры газа от минус 1000 °С до 5000 С, давления газового потока от 0 до 20кПа.

Применение комплекта Китой-М реализует измерение массовой концентрации пыли весовым методом. Отбор проб производится методом внутренней фильтрации (алонж, наполненный стекловолокном).

) А спиратор для отбора проб воздуха М-822 предназначен для отбора проб газообразных выбросов.

Отбор проб производится при пропускании воздуха через алонжи с определенной скоростью. Воздух, проходя через алонжи, оставляет на них содержащиеся в нем примеси. Зная скорость прохождения воздуха и время его прохождения, определяют объем воздуха, прошедшего через алонж. Определив количество примесей в алонжах, можно определить количество примесей в единице объема воздуха.

Контроль качества пылегазовоздушной смеси производится инструментальным методом. Отборы проб на пыль производят с помощью аллонжей, набитых стекловолокном. Алонжи взвешиваются до отбора проб и после. Зная объем воздуха прошедший через фильтр, время и разницу в массе аллонжа, рассчитывают массу выброса пыли

.11 Организация и обоснование принятого размера санитарно- защитной зоны

Предприятия, их отдельные здания и сооружения с технологическими процессами, являющимися источниками выделения в окружающую среду вредных и неприятно пахнущих веществ, а также источниками повышенных уровней шума, вибрации, ультразвука, электромагнитных волн радиочастот, статического электричества и ионизируемых излучений, следует отделять от жилой застройки санитарно- защитными зонами.

Санитарная классификация предприятий, производств и объектов с технологическими процессами, являющимися источниками выделения в окружающую среду указанных производственных вредностей, и размеры санитарно-защитных зон для них устанавливаются на основании действующих СНиПов.

Территория санитарно-защитной зоны должна быть благоустроена и озелена по проекту благоустройства, разрабатываемому одновременно с проектом строительства. Проект благоустройства и выбор пород зеленых насаждений следует составлять в соответствии с требованиями главы СНиПа по проектированию генеральных планов промышленных предприятий.

Размеры санитарно-защитной зоны (СЗЗ) /0 (м), установленные в Санитарных нормах проектирования промышленных предприятий, должны проверяться расчетом загрязнения атмосферы в соответствии с требованиями настоящего ОНД с учетом перспективы развития предприятия и фактического загрязнения атмосферного воздуха.

По последним источникам САНПиНа санитарно-защитная зона для производства изделий из пластических масс (4 класс опасности) должна быть не меньше 300 м.

После проведения расчетов наблюдается изменение СЗЗ в сторону увеличения. Таким образом, СЗЗ должна быть 394 метра. Это на 94 метра превышает нормативные данные.

Санитарная классификация предприятий, производств и объектов с технологическими процессами, являющимися источниками выделения в окружающую среду указанных производственных вредностей, и размеры санитарно-защитных зон для них устанавливаются на основании действующих СНиПов.

Территория санитарно-защитной зоны должна быть благоустроена и озелена по проекту благоустройства, разрабатываемому одновременно с проектом строительства. Проект благоустройства и выбор пород зеленых насаждений следует составлять в соответствии с требованиями главы СНиПа по проектированию генеральных планов промышленных предприятий.

Размеры санитарно-защитной зоны (СЗЗ) /о (м), установленные в Санитарных нормах проектирования промышленных предприятий, должны проверяться расчетом загрязнения атмосферы в соответствии с требованиями настоящего ОНД с учетом перспективы развития предприятия и фактического загрязнения атмосферного воздуха.

По последним источникам САНПиНа санитарно-защитная зона для производства изделий из пластических масс (4 класс опасности) должна быть не меньше 300 м.

После проведения расчетов наблюдается изменение СЗЗ в сторону увеличения. Таким образом, СЗЗ должна быть 394 метра. Это на 94 метра превышает нормативные данные.

Так как в соответствии с расчетами размеры СЗЗ для данного предприятия получаются больше, чем размеры, установленные Санитарными нормами проектирования промышленных предприятий, то необходимо пересмотреть проектные решения и обеспечить выполнение требований Санитарных норм за счет уменьшения количества выбросов вредных веществ в атмосферу, увеличения высоты их выброса с учетом установленных ограничений и др. Если и после дополнительной проработки технологии производства размеры СЗЗ будут превышать требуемы Санитарными нормами, то размеры / следует принять в соответствии с результатами расчета загрязнения атмосферы по согласованию с Минздравом СССР и Госстроем СССР.

В зону СЗЗ попадают гаражи и складские помещения, жилые застройки не наблюдаются, поэтому затрат на расселение людей из СЗЗ не будет.

1.12 Мероприятия по снижению теплового воздействия, шума, вибрации

Человеку необходимы постоянные сведения о состоянии и изменении внешней среды, переработка этой информации и составление программ жизнеобеспечения. Возможность получать информацию об окружающей среде, способность ориентироваться в пространстве и оценивать свойства окружающей среды обеспечиваются анализаторам сенсорными системами. Они представляют собой системы ввода информации в мозг для анализа этой информации.

Малые механические колебания, возникающие в упругих тела или телах, находящихся под воздействием переменного физического поля, называются вибрацией.

При действии на организм общей вибрации страдает в первую очередь нервная система и анализаторы: вестибулярный, зрительный, тактильный. У рабочих вибрационных профессий отмечены головокружения, расстройство координации движений, симптомы укачивания, вестибуло-вегативная неустойчивость.

Одним из необходимых условий нормальной жизнедеятельности человека является обеспечение нормальных условий в помещениях, оказывающих существенное влияние на тепловое самочувствие человека. Метеорологические условия, или микроклимат, зависят от теплофизических особенностей технологического процесса, климата, сезона года, условий отопления и вентиляции.

К группе санитарно технических мероприятий по регуляции теплового воздействия относятся применение коллективных средств защиты: локализация тепловыделений, теплоизоляция горячих поверхностей, экранирование источников либо рабочих мест, воздушное душирование, радиоционное охлаждение, мелкодисперсное распыление воды, общеобменная вентиляция или кондиционирование воздуха. Общеобменной вентиляции при этом отводится ограниченная роль- доведение условий труда до допустимых с минимальным эксплуатационными затратами.

Эффективным средством обеспечения надлежащей чистоты и допустимых параметров микроклимата воздуха рабочей зоны является промышленная вентиляция. Вентиляцией называется организованный и регулируемый воздухообмен, обеспечивающий удаление из помещения загрязненного воздуха и подачу на его место свежего.

.13 Выводы по разделу

На промплощадке предприятия расположены цеха и склады для хранения минерального сырья. Завод граничит с жилыми массивами и хозяйственными предприятиями. Рельеф данной территории имеет перепады высот, наблюдается холмистость территории, что негативно сказывается на рассеивании загрязняющих веществ.

Основными источниками образования загрязняющих веществ служат склады по хранению минеральных материалов (на территории предприятия их 3), внутризаводская транспортировка материалов, их пересыпка, процессы происходящие в сушильном и смесительном агрегатах, а также работа автотранспорта на территории завода - все это относится к неорганизованным выбросам в большинстве случаев, которые сопровождаются пылением, кроме работы автомобилей (здесь присутствуют выбросы и других более вредных компонентов). К организованным источникам выбросов относится дымовая труба

Основной целью ОВОС является выявление и анализ всех возможных воздействий осуществляемой деятельности. С этой целью был произведен специальный расчет образования и рассеивания всех загрязняющих веществ, выделяемых данным предприятием по методике ОНД-86, из которого видно, что данный асфальтобетонный завод является очень сильным загрязнителем атмосферы. ПДК превышено практически по всем показателям как без учета фоновых концентраций, так и с его учетом.

В соответствии с действующими «Санитарно эпидемиологическими правилами и нормативами» СанПиН 2.2.1/2.1.1.1031 - 01 асфальтобетонный завод относится ко 2 классу опасности и должен иметь санитарно-защитную зону 500 м. в ходе расчетов по методике ОНД-86 это расстояние не соответствует действительности (по расчетам оно составило 1250 м). Необходимо произвести мероприятия по сокращению вредных выбросов на заводе, с целью улучшения положения окружающей природной среды.

Контроль за выбросами осуществляет экологический отдел, который ведет статистическую отчетность. При заводе имеется лаборатория, с помощью которой осуществляется забор и проверка проб. Также выбросы и других более вредных компонентов). К организованным источникам выбросов относится дымовая труба

Основной целью ОВОС является выявление и анализ всех возможных воздействий осуществляемой деятельности. С этой целью был произведен специальный расчет образования и рассеивания всех загрязняющих веществ, выделяемых данным предприятием по методике ОНД-86, из которого видно, что данный асфальтобетонный завод является очень сильным загрязнителем атмосферы. ПДК превышено практически по всем показателям как без учета фоновых концентраций, так и с его учетом.

В соответствии с действующими «Санитарно эпидемиологическими правилами и нормативами» СанПиН 2.2.1/2.1.1.1031 - 01 асфальтобетонный завод относится ко 2 классу опасности и должен иметь санитарно-защитную зону 500 м. в ходе расчетов по методике ОНД-86 это расстояние не соответствует действительности (по расчетам оно составило 1250 м). Необходимо произвести мероприятия по сокращению вредных выбросов на заводе, с целью улучшения положения окружающей природной среды.

Контроль за выбросами осуществляет экологический отдел, который ведет статистическую отчетность. При заводе имеется лаборатория, с помощью которой осуществляется забор и проверка проб. Также присутствуют посты мониторинга как на территории завода, так и на разных расстояниях от него.

2. Охрана поверхностных и подземных вод от загрязнения и истощения

В данном разделе необходимо привести источники загрязнения поверхностных и подземных вод. Ими могут являться:

. Неочищенные или недостаточно очищенные бытовые сточные воды.

. Поверхностные сточные воды.

. Дренажные воды.

.1 Характеристика современного состояния водного объект

При круговом движении в природе вода на своем пути поглощает газ, растворяет различные соединения, и, наконец, в ней находятся микро- и макроорганизмы, то есть вода источников никогда не свободна от солей, механических и других примесей, газов и организмов. В зависимости от времени года состав воды изменяется, имея максимум содержания сухого остатка перед паводком.

Качество воды характеризуется наличием и концентрацией содержащихся в ней примесей. Химическое качество воды определяется ее сухим остатком, потерями при прокаливании остатка, жесткостью, щелочностью, окисляемостью, концентрацией водных растворов рН, содержанием катионов, силикатов, кислорода и активного хлора. Химические свойства воды могут быть нейтральными, щелочными или кислыми.

Промышленные предприятия и коммунальное хозяйство из всего количества забираемой из водоемов воды безвозвратно расходует около 5-10%, остальное же количество воды сбрасывается обратно в водоемы в загрязненном состоянии. При сбросе в водоемы неочищенных сточных вод нарушается биологическое равновесие. Поэтому установлены специальные нормативы отдельных показателей, характеризующих воду водоема после сброса в него сточных вод. К ним относятся количество растворенного в воде кислорода после смешения, биологическая потребность в кислороде (БПК), содержание взвешанных частиц, запах (его не должно быть), содержание токсичных веществ (оно должно быть в пределах норм ПДК) и др.

Водоемы и водотоки (водные объекты) считаются загрязненными, если показатели состава и свойств воды в них изменились под прямым или косвенным влиянием производственной деятельности и бытового использования населением и стали частично или полностью непригодными для одного из видов водопользования. Пригодность состава и свойств поверхностных вод, используемых для хозяйственно-питьевого водоснабжения и культурно-бытовых нужд населения, а также рыбохозяйственных целей, определяется их соответствием требованиям и нормативам одновременно. Если водный объект или его участок используют для различных нужд народного хозяйства, при определении условий сброса сточных вод следует использовать более жесткие нормативы качества поверхностных вод. Состав и свойства воды, водных объектов должны контролироваться в створе, расположенном на водотоках на 1 км выше ближайших по течению пунктов водопользования, а на непроточных водоемах и водохранилищах на 1 км в обе стороны от пункта водопользования. Состав и свойства воды в водоемах или водотоке в пунктах питьевого и культурно-бытового водопользования по всем показателям должны соответствовать нормативам. Запрещается сбрасывать в водные объекты: а) сточные воды, содержащие вещества или продукты трансформации веществ в воде, для которых не установлены ПДК, а также вещества, для которых отсутствуют методы аналитического контроля; б) сточные воды, которые могут быть устранены путем организации бессточного производства, рациональной технологии, максимального использования в системах оборотного и повторного водоснабжения после соответствующей очистки и обеззараживания в промышленности, городском хозяйстве и для орошения в сельском хозяйстве; в) неочищенные или недостаточно очищенные производственные, хозяйственно-бытовые сточные воды и поверхностный сток с территорий промышленных площадок и населенных пунктов. Запрещается сбрасывать в водные объекты сточные воды, содержащие возбудителей инфекционных заболеваний. Сточные воды, опасные в эпидемическом отношении, могут сбрасываться в водные объекты только после соответствующей очистки и обеззараживания. Запрещается допускать в водные объекты утечки от нефте- и продуктопроводов, нефтепромыслов, а также сброс мусора, неочищенных сточных, подсланевых, балластных вод и течки других веществ с плавучих средств водного транспорта. Запрещается на водных объектах, используемых преимущественно для водоснабжения населения, молевой сплав леса, а также сплав древесины, в пучках и кошелях без судовой тяги. Не допускается сброс сточных вод в водные объекты, используемые для водо- и грязелечения, а также в водные объекты, находящиеся в пределах округов санитарной охраны курортов. Место выпуска сточных вод должно быть расположено ниже по течению реки от границы населенного пункта и всех мест водопользования населения с учетом возможности обратного течения при нагонных ветрах. Место выпуска сточных вод в непроточные и малопроточные водоемы (озера, водохранилища и др.) должно определяться с учетом санитарных, метеорологических и гидрологических условий с целью исключения отрицательного влияния выпуска сточных вод на водопользование населения. Сброс сточных вод в водные объекты в черте населенного пункта через существующие выпуски допускается лишь в исключительных случаях при соответствующем технико-экономическом обосновании и по согласованию с органами государственного санитарного контроля. Запрещается принятие в эксплуатацию объектов с недоделками, отступлениями от утвержденного проекта, не обеспечивающими соблюдение нормативного качества воды, а также без апробации, испытания и проверки работы всего установленного оборудования и механизмов.

Таблица 19- Характеристика реки Енисей за пределами города

Участок реки, створ

Год

Расход воды, м

Загрязняющее вещество

Степень загрязненности ПДК

Источник загрязнения

Участок реки за пределами города

2007

2 млн.

Масла и маслообразные продукты

0,08 мл/л.

Промышленные предприятия и судоходство




ПАВ

0,05 мл/л.





Хлориды

0,7 мл/л.





Сульфаты

0,23 мл/л.





Железо

0,5 мл/л. 1





Сероводород

0,7 мл/л.





Азот

0,04 мл/л.





Фосфор

0,15 мл/л.





Остаточный хлор

0,41 мл/л.





Фенолы

0,035 мл/л.





Аммиак

0,04 мл/л.





Цианиды

0,12 мл/л.



.2 Мероприятия по охране и рациональному использованию водных ресурсов

Для систем оборотного водоснабжения должен составляться баланс воды, включающий потери, необходимые сбросы и добавление воды в систему для компенсации убыли из нее.

Вода, используемая для технологических нужд, берется из водооборотной сети предприятия, поэтому сбросов технологической сточной воды не происходит. Вода из общей городского водопровода забирается только для хозяйственно-бытовых нужд и сбрасывается в общую систему канализации предприятия.

На предприятии применяется циркуляция воды, то есть систему оборотного водоснабжения. Для этого воду, содержащую взвешанные частицы, вместе со шламом подают в очистительное устройство и после этого снова возвращают на установку газопромывателя.

Выбор метода очистки воды зависит от многих факторов, но прежде всего от физического состояния загрязнителя и его концентрации. Различают механическую, физико-химическую, химическую, биохимическую, термическую очистку.

Сточные воды от производства изделий из стекла очищают, главным образом, механическими методами. Основными процессами механической очистки являются: процеживание сточной воды через решетки и сетки для отделения крупных частиц и посторонних предметов; улавливание в песколовках тяжелых примесей, проходящих через решетки и сетки; отстаивание для удаления не растворяющихся веществ; удаление твердых взвешенных частиц в гидроциклонах; фильтрование для задержания тонкодисперсных взвесей. На данном производстве наиболее удобным является использование простой решетки.

.3 Водопотребление и водоподготовка

Возмещение расходов воды на покрытие потерь и другие нужды предприятия осуществляют через специальные устройства, комплекс которых называют водоподготовкой.

Требования к качеству воды, подаваемой на производственные нужды, устанавливаются в зависимости от назначения воды и установленного технологического оборудования. Допустимое количество и крупность взвешенных частиц устанавливается для каждого производства. При этом на данном предприятии исключается возможность осаждения взвесей в литьевом аппарате.

Добавочная и оборотная вода очищается и от механических примесей. Выбор типа сооружений для очистки и их расчет производят в соответствии с главой СНиПа на проектирование канализаций. Загрязненную механическими примесями воду от гидропневматической промывки надлежит сбрасывать в бытовую или производственную канализацию.

Таблица 20 - показатели качества воды

№ п/п

Показатели качества воды

Вода свежая

Вода оборотная

1

Температура (°С)

13-16

11-19

2

Запах (баллы)

1

2

3

Цветность (шкала)

Светлая

Мутная

4

Жесткость карбонатная (мг-экв/л)

5-7

6-7

5

Жесткость общая (мг-экв/л)

5

4-7

6

Щелочность общая (мг/л)

4-5

5-6

7

Общее солесодержание (мг/л)

-

-

8

Взвешенные вещества (мг/л)

0,70

90-100

9

Масла и смолообразные продукты (мг/л)

-

-

10

ПАВ (мг/л)

-

-

11

Хлориды (мг/л)

до 200

-

12

Сульфаты (мг/л)

до 100

-

13

Железо (мг/л)

0,1-0,4

0,1

14

Сероводород (мг/л)

-

-

15

Растворенный кислород (мг/л)

3-5

-

16

Биогенные злемента Азот Фосфор

-

-

17

БПК (биохимическое потребление кислорода)

-

-

18

ХПК (химическое потребление кислорода)

3

до 10

19

Остаточный хлор

0

0

20

Другие показатели в зависимости от специфики производства

-

-


.4 Количество и качество сточных вод

Сточные воды - воды, направляемые в системы канализации или в водные объекты с применением специальных сооружений и устройств после их использования в производственных, коммунально-бытовых и иных целях, включая ливневые и дренажные воды.

Сточные воды, в зависимости от источника их образования, подразделяются на:

сточные воды поселений;

производственные сточные воды;

ливневые сточные воды;

дренажные воды.

Сточные воды поселений - хозяйственно-бытовые сточные воды или смесь хозяйственно-бытовых сточных вод с производственными сточными водами объектов хозяйственной и иной деятельности, и ливневыми сточными водами.

Производственные сточные воды - все виды сточных вод, образовавшихся в технологических процессах объектов хозяйственной и иной деятельности, кроме хозяйственно-бытовых и ливневых сточных вод;

Ливневые сточные воды - дождевые, талые, поливомоечные воды, поступающие в системы водоотведения с территорий поселений, объектов хозяйственной и иной деятельности.

Дренажные воды - вода, собираемая дренажными сооружениями и сбрасываемая в водные объекты.

Производственные сточные воды, образующиеся на данном предприятии, относят к нормальной степени загрязнения, то есть степень загрязнения очень мала.

Таблица 21-Расход воды

Произведет во, цех

Расход воды

Температур аТ, °С

Режим отведения сточных вод

Место отведения сточных вод

Составной цех

м 3 /сут

м 3/ч

 

 

 

 

360

45

90

Периодичный

Канализация


Таблица 22 - Объем использования сточных вод

Производственный процесс

Объем использования сточных вод, м3/сут

 

всего

сброшенные в промышленную канализацию

 

 

всего

% общего объема.

Приготовление шихты

360

230

95


Таблица 23 - Объем сброса сточных вод

Производственный процесс

Объем использования сточных вод, м3/сут

 

Всего

После очистки

 

 

всего

% общего объема.

Приготовление шихты

360

220

90


.5 Обоснование проектных решений об очистке сточных вод

Метод и степень очистки сточных вод определяются в зависимости от местных условий с учетом возможного использования очищенных сточных вод для промышленных и сельскохозяйственных нужд. Очищенные точные воды, сбрасываемые в водоемы, должны отвечать требованиям «Правил охраны поверхностных вод от загрязнений сточными водами». Используемые очищенные сточные воды отвечают санитарно-гигиеническим, а также технологическим требованиям потребителя. Также рассматривается возможность использования обезвреженных осадков сточных вод для удобрения и других целей.

Условия выпуска сточных вод определяются, в основном, двумя факторами: степенью смешения и разбавления сточных вод и качеством воды водного объекта выше выпуска сточных вод.

Наиболее перспективный путь уменьшения потребления свежей воды - это создание оборотных и замкнутых систем водоснабжения. Такой способ применятся в основном для предприятий, имеющих большое удаление от источника водоснабжения. Отработанная вода проходит очистку и сбрасывается в канализацию, после чего проходит городскую систему очистки сточных вод и сбрасывается в р. Енисей.

2.6 Очистные сооружения и установки

Состав сооружений выбирался в зависимости от характеристики и количества поступающих на очистку сточных вод, требуемой степени их очистки, метода использования их осадка и других условий.

Выбор площадки для строительства станции очистки сточных вод производился в увязке с проектом планировки и застройки канализуемых объектов с учетом решений внешних коммуникации железной и автомобильной дорог, водо-, газо-, тепло- и электроснабжения).

Площадка станции очистки сточных вод расположена с подветренной стороны для господствующих ветров теплого периода года по отношению к жилой застройке.

Планировка станции очистки сточных вод обеспечивает рациональное использование территории. Компоновка и взаимное расположение сооружений обеспечивают:

) возможность строительства по очередям;

) возможность расширения в связи с увеличением притока сточных вод;

) минимальную протяженность коммуникаций- лотков, каналов, дюкеров, трубопроводов и прю;

) доступность для ремонта и обслуживания.

Сооружение для очистки сточных вод предусмотрено вне здания. В составе станции очистки сточных вод предусмотрено:

) устройства для равномерного распределения сточных вод и осадков между отдельными элементами очистных сооружений;

) устройства для аварийного выпуска сточных вод до и после сооружений механической очистки, при этом к запломбированным запорным приспособлениям на аварийном выпуске обеспечен свободный проход;

) устройства для выключения из работы, опорожнения и промывки сооружений и трубопроводов при их ремонте и очистки;

) устройства для замера расходов сточных вод, сырого осадка, возвратного и избыточного активного ила, воздуха, пара и газа;

) установку автоматических пробоотборников и приборов, регистрирующих качественные параметры сточной воды, ила и осадка.

Каналы станции очистки сточных вод и лотки сооружений рассчитаны на максимальный секундный расход с коэффициентом 1,4. кроме основных производственных сооружений в зависимости от производительности станции очистки и местных условий предусмотрены вспомогательные и обслуживающие сооружения.

Территория станции очистки сточных вод ограждена, благоустроена и озелена. В зависимости от местных условий предусмотрены мероприятия по защите сооружений от снежных заносов, дождевых и талых вод. В необходимых случаях для отдельных сооружений предусмотрены ограждения в соответствии с правилами техники безопасности.

На предприятии применяется система циркуляции воды, то есть система оборотного водоснабжения. Для этого воду, содержащую взвешенные частицы, вместе со шламом подают в очистительное устройство и после этого снова возвращают на установку газопромывателя.

Сточные воды от производства изделий из стекла очищают, главным образом, механическими методами. Основными процессами механической очистки являются: процеживание сточной воды через решетки и сетки для отделения крупных частиц и посторонних предметов; улавливание в песколовках тяжелых примесей, проходящих через решетки и сетки; отстаивание для удаления не растворяющихся веществ; удаление твердых взвешенных частиц в гидроциклонах; фильтрование для задержания тонкодисперсных взвесей.

На данном производстве наиболее удобным является использование простой решетки (рисунок 3).

Рисунок 3 - Схема устройства простой решетки

- подводящий канал;

- решетка;

- настил;

- отводящий канал.

.7 Баланс водопотребления и водоотведения по предприятию в целом

Для систем оборотного водоснабжения должен составляться баланс воды, включающий потери, необходимые сбросы и добавление воды в систему для компенсации убыли из нее. При составлении баланса в состав общей убыли воды из системы необходимо включать:

) безвозвратное потребление (отбор воды из системы на технологические нужды) и потери воды в производстве, величины которых определены технологическими расчетами;

) потери воды на испарение при охлаждении;

) потери воды в брызгальных бассейнах, градирнях и оросительных теплообменниках вследствие уноса ветром;

) потери воды на фильтрацию из прудов-осветлителей (шламонакопителей) и прудов-охладителей допускается не учитывать при водонепроницаемых основаниях и ограждающих дамбах;

) сброс воды из системы определяется в зависимости от качества оборотной и добавочной воды, а также способа ее химической обработки.

Таблица 24 - Водопотребление предприятия

Производство

Водопотребление, м3/сут

Водопотребление, м'/сут


всего

На производственные нужды

На хозяйственно-бытовые нужды

все го

Объем сточной воды, повторно используемой

Производственно сточные воды

Хозяйственно бытовые сточные воды

Безвозвратное потребление



Свежая вода


Повторная используемая вода









всего

В том числе питьевого качества

Оборотная вода

 







Пр-во стекла

360

350

50

360

360

50

360

360

0

50

360


Таблица 25 - Удельное водопотребление

Производство

Виды продукции

Система водоснабжения

Удельное водопотребление,

м/ед. продукции

Использование оборотной воды в общем объеме водопотребление, %

Коэффициент использования свежей воды




Свежая вода

Оборотная вода

Последовательно используемая вода






Всего

В том числе питьевого качества









На производственные нужды

На хозяйственные нужды





стекло

стекло

оборотная

360

330

360

360

360

0,52

8,1


.8 Показатели использования водных ресурсов

Уровень использования водных ресурсов, как правило определяют следующими показателями:

) коэффициент использования оборотной воды в общем объеме водопотребления определяется по формуле



) коэффициент водоотведения



2.9 Сброс сточных вод

Вода, которая была использована для различных нужд и получила при этом дополнительные примеси (загрязнения), изменившие ее химический состав или физические свойства, называется сточной жидкостью.

В результате сброса сточных вод в водоемах изменяются физические свойства воды: повышается температура, уменьшается прозрачность, появляются привкусы и запахи, плавающие вещества на поверхности и осадки на дне. Кроме того, происходят химические процессы: увеличивается содержание органических и не органических веществ, образуются токсические компоненты, уменьшается содержание кислорода и т.д. Вследствие чего, водоемы становятся непригодными не только для питьевого, но и для технического водопользования. Принципы сброса сточных вод в водоемы основаны на том, что после попадания этих вод в реки, озера, допускается некоторое ухудшение качества воды, но не должно отражаться на жизни водоема, его экосистемах, а также невозможность его дальнейшего использования в качестве источника водопользования. Чтобы не допустить ущерба водоемам, в сточных водах устанавливают нормируемые допустимые значения загрязнения. При расположении предприятий в городах или вблизи них, промышленные сточные воды могут сбрасываться в городскую канализационную сеть.

Чтобы не допустить ущерба водоемам, в сточных водах устанавливают нормируемые допустимые значения загрязнения. При расположении предприятий в городах или вблизи них, промышленные сточные воды могут сбрасываться в городскую канализационную сеть.

При этом сточные воды должны отвечать следующим требованиям:

1. не должны нарушать работу сетей и сооружений;

. не должны содержать более 500 мг/л взвешенных веществ;

. не должны содержать вещества, засоряющие трубы;

. не должны оказывать разрушающее действие на материал труб и элементы сооружений канализации;

. не должны содержать горючие примеси и растворенные газообразные вещества, способные образовывать взрывоопасные смеси;

. не должны содержать вредные вещества свыше ПДС;

. не должны иметь температуру выше 40 °С;

Смесь производственных и бытовых вод не должна иметь:

1. температуру ниже 6 °С и выше 30 °С;

. рН ниже 6,5 и выше 8,5;

. общую концентрацию растворимых солей более 10 мг/л;

. БПК выше 500 мг/л;

. Нерастворимых масел и смол мазута;

. Биологически жестких синтетических ПАВ;

. Особую концентрацию вредных веществ.

2.10 Обработка, складирование и использование осадков сточных вод

На стекольном заводе используется оборотная схема водоснабжения поэтому при очистке сточной воды будет образовываться осадок, который в последствии будет удаляться при помощи конвейерной ленты в дозатор сушильного агрегата, после механической очистки и после химической при помощи флотации будет удаляться избыточный ил и накопленный на нем осадок.

Таблица 26-Характеристика сточных вод

Наименование выпуска сточных вод

Расход сточных вод

Загрязняющее вещество в сточных водах

Количество загрязняющих веществ, сбрасываемых со сточными водами

ПДК, мг/л

Сточные воды

-1 1 м /ч

м3/сут

 

г/ч

кг/су т

 

 

15

360

Сухой остаток

100

2400

1000

 

 

 

ПАВ

20

480

1,2

 

 

 

Нефтепродукты

10

240

0,3

 

 

 

Жиры

45

1000

1000

 

 

 

Взвешенные вещества

0,5

4

100-500


Таблица 27-Общесанитарные показатели качества воды

Загрязняющее вещество в сточных водах (на выпуске)

ПДК,мг/л

Общесанитарные показатели качества воды

Температура

<40 иС

РН

6,5-8,5

Взвешанные вещества

100-500

Растворённый кислород

4

Биогенные элементы -азот -фосфор

9 0,4

БПК (биохимическое потребление кислорода)

22


Таблица 28-Характеристика осадков

Производство

Место образования осадков

Характеристика осадков

Способы обработки или утилизации осадков

Состав и производительность сооружений по обработке осадка



Химический состав

Физико-механические свойства

Количество, м3/сут



стекло

При очистке сточных вод

-

-

0,25

При помощи конвейерной ленты в дозатор сушильного агрегата

После механической и химической очистки будет удаляться


2.11 Предложение по предупреждению аварийных сбросов сточных вод

Правилами эксплуатации водохранилищ должны быть предусмотрены возможные источники и виды основных аварийных ситуаций на водохранилище, способных негативно повлиять на санитарное и техническое состояние. К таким ситуациям можно отнести:

сосредоточенный сброс в водохранилище загрязненных вод или отходов, мусора от расположенных в прибрежной полосе и в водоохранной зоне объектов, не являющихся водопользователями, а пользующихся правами общего водопользования (населенные пункты, нефтедобывающие, нефтеперерабатывающие и нефтетранспортирующие предприятия и т.п.);

- залповый сброс сточных вод ненормативного качества предприятием (объектом) - водопользователем в результате нарушения условий водопользования (аварии на очистных сооружениях, прямой сброс сточных вод, минуя очистные сооружения и т.п.);

- разрушения или повреждения инженерных сооружений, расположенных на водохранилище или в водоохранной зоне;

- стихийные природные явления (паводок, шторм, ледовые явления и т.п.).

Для предотвращения неблагоприятных ситуаций следует проводить меры по безопасности незапланированных сбросов сточных вод в водоемы. В число таких мер входит:

) соблюдение технологических параметров основного производства и обеспечение нормальной эксплуатации сооружений и анализаторов;

) аккумулирование случайных переливов жидких продуктов, производственных отходов, полуфабрикатов и возвращение их в систему очистных сооружений или на повторную переработку;

) запрещение аварийных сбросов сточных вод в естественные водоемы и водотоки;

) исключение возможных аварийных сбросов в ливневую канализацию или отводящую поверхностные воды систему без достаточной очистки.

Загрязнение окружающей природной среды сточными водами при авариях можно предупредить:

) устройство дублирующих трубопроводов для своевременного аварийного отключения;

) применение оборудования и трубопроводов, стойких к коррозионному и абразивному воздействию агрессивных жидких средств;

) устройство емкостей и накопителей для аккумуляции аварийных сбросов сточных вод;

) переключение аварийных сбросов на очистку, а также в ливневую канализацию.

.12 Контроль водопотребления и водоотведения

На предприятии ведётся контроль за качеством потребляемой воды, а также за качеством сточных вод, отводимых в канализационную систему. Контроль за составом сточных вод предприятия осуществляется в соответствии:

ГОСТ Р 51592-2000 Вода. Общие требования к отбору проб;

НВН 33-5.3.01-85 Инструкция по отбору проб для анализа сточных вод;

методиками выполнения измерений ПНДФ.

схемой лабораторного контроля за составом сточных вод предприятия, утвержденной начальником специнспекции.

Лабораторией ежемесячно проводится отбор проб из контрольного колодца предприятия, совместно с комплексной лабораторией. Результаты анализа представляются в специнспекцию

Еженедельно ведется контроль сточных вод очистных сооружений, а так же из колодцев производств и цехов. Всего на территории промплощадки пластмассового завода находится 10 точек отбора проб сточной воды. Отбор осуществляется по графику, утвержденному главным инженером предприятия.

Система контроля сточных вод осуществляется по методикам ПНДФ. Для определения массовых концентраций ингредиентов в сточной воде используются следующие приборы и оборудование:

) Фотометр фотоэлектрический КФК-3, предназначен для измерения коэффициентов пропускания, оптической плотности прозрачных жидкостных растворов, а также для определения концентрации веществ С в растворах после предварительной градуировки фотометра и скорости изменения оптической плотности вещества.

Принцип действия основан на сравнении светового потока, прошедшего через растворитель или контрольный раствор, по отношению к которому производится измерение, и светового потока, прошедшего через исследуемую среду.

) Сушильный электрический лабораторный шкаф СНОЛ-3,5.3,5.3,5/ЗМ предназначен для просушки различных неагрессивных материалов при температуре до 3500С, представляет собой нагревательный прибор, автоматически поддерживающий заданную температуру в рабочем пространстве шкафа.

В лаборатории используется при определении концентрации взвешенных веществ, а также для просушки посуды.

) Бидистиллятор стеклянный БС - предназначен для получения дважды дистиллированной воды повышенного качества.

Работает по принципу двойной перегонки воды. Перегонка происходит за счет нагрева и испарения воды с помощью электрических нагревателей, помещенных в кварцевые трубки, и последующей конденсации водяного пара холодильниками. В качестве хладагента используется водопроводная вода. После прохождения холодильников подогретая вода поступает на подпитку испаряемой воды в сосуды с нагревателями.

.13 Мероприятия по охране подземных вод

К таким мероприятиям относят профильные и специальные по предприятиям загрязнения и истощения:

) эффективный отвод поверхностных сточных вод с территории промышленного предприятия;

) исключительное повышение планировочных отметок территории;

) устройство защищенной гидроизоляции в виде дренажных систем;

) тщательное выполнение работ по строительству водонесущих инженерных сетей;

) создание противофильтрационных экранов и завес;

) надлежащая организация складирования отходов и готовой продукции;

) строгое соблюдение установленных законов и лимитов;

) отказ от размещения водоемких производственных технологических процессов;

) соблюдение и выделение зон санитарной охраны;

) организация мониторинга (наблюдательные скважины за уровнем и качеством подземных вод).

.14 Водоохранные зоны и прибрежные полосы

Для предотвращения загрязнения, засорения и истощения водных объектов, а также сохранения среды обитания животного и растительного мира на землях, прилегающих к руслам водотоков или акваториям водоемов, устанавливаются водоохранные зоны. В пределах водоохранных зон выделяются прибрежные полосы строгого охранного режима. В водоохранной зоне рек и водоемов устанавливается специальный режим хозяйственной деятельности. Порядок установления размеров и границ водоохранных зон и прибрежных полос и режим ведения в них хозяйственной деятельности определяются специальным положением.

Прибрежные полосы являются природоохранной территорией с режимом ограниченной хозяйственной деятельности. В прибрежных полосах запрещается:

распашка земель, кроме подготовки почвы для залужения и занесения;

садоводство и огородничество;

выпас скота и организация летних лагерей для него;

хранение и применение ядохимикатов и минеральных удобрений;

размещение садоводческих товариществ, баз отдыха, палаточных городков, стоянок автотранспорта и сельскохозяйственной техники;

строительство зданий и сооружений, кроме водозаборных, водорегулирующих и других гидротехнических и гидрометрических объектов;

мойка и техническое обслуживание транспортных средств и техники;

размещение лодочных причалов за пределами отведенных для этой цели мест.

Водоохранная зона- это прилегающая к акватории территория, для которой устанавливается специальный режим хозяйственного использования.

В пределах водоохраной зоны по берегам водного объекта выделяется: прибрежные зоны (водоохранные полосы), которые строго ограничивается хозяйственная деятельность.

Размеры водоохранных зон устанавливаются по согласованию ГосСанНадзора, если водный объект используется для питьевого водоснабжения, то могут создаваться еще и дополнительные зоны санитарной охраны.

Установление водоохранных зон водных объектов и их прибрежных защитных полос, проведение недорогостоящих природоохранных мероприятий и установление на территории водоохранных зон и прибрежных защитных полос специального режима хозяйственной и иной деятельности является одной из первостепенных задач по охране и восстановлению поверхностных водных объектов, улучшению их гидрологического режима и санитарного состояния.

Работы по проектированию водоохранных зон и закрепление на местности границ прибрежных защитных полос на территориях, прилегающих к водным объектам, проведение комплекса природоохранных мероприятий должны выполняться в соответствии с "Положением о водоохранных зонах водных объектов и их прибрежных защитных полосах", утвержденным постановлением Правительства Российской Федерации от 23 ноября 1996 года N 1404 и настоящими методическими указаниями.

Указанным постановлением учитываются положения о зонах санитарной охраны источников водоснабжения, запретных полосах лесов по берегам водных объектов, а также о лесах других категорий защищенности, утвержденные Правительством Российской Федерации.

2.15 Выводы по разделу №2

Данный раздел был посвящен охране поверхностных и подземных вод от загрязнений и истощения, а причинами этих негативных последствий в основном являются различные отрасли хозяйства, промышленные отрасли, а так же человеческий фактор. В результате человечество пришло к очень серьезной проблеме - нехватка пресной воды. Для решения этой проблемы было разработано два пути - снижение количества потребления за счет организации оборотных водоснабжении, а также уменьшение количества сбросов в пресноводные водоемы (усовершенствование системы очистки).

На предприятии существует два вида потребления воды, это технологическая и хозяйственно-бытовая вода. К каждому виду воды предъявляются особые требования, которые закреплены в разнообразных нормативных документах. Технологическая вода на стекольном заводе используется для очистных устройств.

Эта вода работает по оборотной системе. При этом сбросов воды практически не происходит. Для повторного использования сточная вода после первичной отработки поступает в специально организованную систему водоочистки, где используется механический и биологический методы.

На заводе разработана специальная программа за отслеживанием качества воды на разных участках трубопровода. Кроме того разработана балансная схема обороной системы.

Раздел 3. Восстановление земельного участка, использование плодородного слоя почвы, охрана недр и животного мира

В условиях интенсификации производства охрана земной поверхности и ее рациональное использование осуществляются с помощью следующих мероприятий:

) сокращение использования земельного фонда для промышленных целей в процессе проектирования и строительства;

) устранение загрязнения промышленными предприятиями, расположенными вблизи участков земельного фонда;

) рекультивация нарушенных горными работами земель. Рекультивация нарушенных производственной деятельностью участков земной поверхности - совокупность работ по приведению их в пригодные для использования в народном хозяйстве состояния. При этом устраняется воздействие этих участков на прилегающие ландшафтные комплексы.

На площади данного предприятия редких и исчезающих видов млекопитающих и птиц не отмечено, заповедные зоны и заказники отсутствуют. Миграционные пути в данной местности не выражены.

Существенного изменения гидротехнических условий (водообмена или смешения вод, изменение скорости, направления движения, газового состава) подземных вод не прогнозируется.

Таблица 29 - Технико-экономические показатели рекультивации земель

№ п/п

Показатели

Объемы

1

Площадь отчуждаемых земель, га

10

2

Площадь рекультивируемых земель, га

3

3

Среднегодовая площадь рекультивируемых земель, га

3

4

Площадь снятия плодородного слоя почвы, га

3

5

Мощность снимаемого плодородного слоя почвы, га

1,5

6

Мощность снимаемого потенциально плодородного слоя почвы, га

1,5


Мощность рекультивируемого слоя, м

3

7

В том числе:



Плодородного слоя

1,5


Потенциально плодородного слоя почвы

1,5

8

Мощность экранируемого слоя, м

2,5

9

Угол откосов после рекультивации, град.

45


Отвалов



Карьеров



.1 Мероприятия по охране почв от отходов производства и потребления

Охрана почвы - комплекс организационно-хозяйственных, агрономических, технических, мелиоративных, экономических и правовых мероприятий, ухудшающих состояние земель, а также случаев нарушения порядка пользования ими.

Важным мероприятием по улучшению плодородия почв являются их мелиорация. К мелиоративным мероприятиям относятся: орошение и осушение земель; обводнение пастбищ, регулирование течения рек и поверхностного стока вод; промывка водой засоленной почвы; вентиляция почвы, плохо проходящий воздух, посредством подземных дрен; устройство

гидротехнических сооружений и валов для предотвращения эрозии почв; удаление промоин и закреплении оврагов; укрепление сыпучих песков облесением, сидерацией и внесением органических удобрений; почво- и полезащитное лесонасаждение; коренное улучшение химико-физических свойств почвы путем их известкования, гипсования и внесения органических.

.2 Охрана недр

В соответствии с основами законодательства РФ о недрах выделяются первоочередные объекты охраны и защиты, те принципиальные методы и способы защиты, с помощью которых возможно достижение максимально положительного эффекта.

К охране недр предъявляют следующие требования:

. Полное и комплексное изучение недр.

. Соблюдение установленного порядка предоставления в пользование недр, исключая самовольное.

. Полное извлечение из недр и рациональное использование запасов основных и совместно залегающих полезных ископаемых и содержащихся в них компонентов.

. Исключение вредного влияния связанных с пользованием недр на сохранность запасов полезных ископаемых.

. Охрана месторождений от затопления, обводнения, пожаров и других неблагоприятных воздействий, снижающих качество полезных ископаемых и промышленную ценность месторождений.

. Запрещение необоснованной и самовольной застройки площадей залегания полезных ископаемых и соблюдение установленного порядка использования этих площадей для других целей.

. Исключение вредного влияния связанных с пользованием недр работ на сохранность эксплуатируемых и находящихся на консервации горных выработок, буровых скважин и подземных сооружений.

. Запрещение загрязнения недр при подземном хранении нефти, газа и иных веществ, захоронении вредных веществ и отходов производства, а также при сбросе сточных вод.

Охрана недр регламентируется следующими статьями законодательства:

Статья 36. Основные требования в области охраны недр

Основными требованиями в области охраны недр являются:

а) обеспечение достоверной информации о строении недр, количестве, качестве и других свойствах содержащихся в них полезных ископаемых на основании полного и комплексного геологического изучения;

б) соблюдение установленного порядка предоставления недр в пользование и недопущение самовольного пользования недрами;

в) обеспечение достоверного учета обмена запасов полезных ископаемых;

г) наиболее полное извлечение запасов полезных ископаемых и эффективное использование совместно с ними залегающих полезных ископаемых и сопутствующих соединений;

д) исключение вредного воздействия работ, связанных с пользованием недрами, на запасы полезных ископаемых, а также подземные сооружения;

е) предупреждение самовольной застройки площадей месторож-дений полезных ископаемых и соблюдение установленного порядка использования этих площадей для других целей;

ж) охрана месторождений полезных ископаемых от затопления, обводнения, пожаров и других факторов, снижающих качество полезных ископаемых и промышленную ценность месторождений или осложняющих их разработку;

з) предотвращение загрязнения недр при подземном хранении нефти, газа и других материалов при захоронении вредных веществ и отходов производства (в том числе и радиоактивных), сброса сточных вод. В случае нарушения требований настоящей статьи пользование недрами ограничивается, прекращается или запрещается особо уполномоченным органом в области использования и охраны недр в порядке, установленном законодател ьством.

Статья 37. Условия застройки площадей залегания полезных ископаемых и размещения подземных сооружений, не связанных с их добычей.

Запрещается проектирование и строительство населенных пунктов, промышленных комплексов и других объектов без получения от особо уполномоченного органа в области использования и охраны недр данных о том, что в недрах застраиваемого участка нет запасов полезных ископаемых и водоохранных зон, а также в случае отсутствия сведений о подземных сооружениях, связанных с добычей полезных ископаемых. В исключительных случаях застройка месторождений полезных ископаемых, а также размещение подземных сооружений, не связанных с добычей полезных ископаемых, разрешается только с согласия особо уполномоченных органов в области использования и охраны недр. При этом должны быть предусмотрены и осуществлены строительные и другие мероприятия, обеспечивающие возможность извлечения полезных ископаемых.

Статья 38. Охрана участков недр, представляющих особую государственную или культурную ценность

Редкие геологические обнажения, минералогические образования, палеонтологические объекты и другие участки недр, представляющие особую научную или культурную ценность, могут быть в установленном порядке объявлены охраняемым государством геологическим объектом и превращены в государственный геологический заповедник, государственный геологический заказник, государственный геологический памятник или государственный геологический полигон. Любая деятельность, нарушающая сохранность указанных объектов, запрещается.

В случае обнаружения редких геологических обнажений и минералогических образований, метеоритов, палеонтологических, археологических и других объектов, представляющих особую научную или. культурную ценность, пользователи недр обязаны прекратить работы на соответствующих участках и сообщить об этом особо уполномоченным органам в области использования и охраны недр.

Статья 39. Контроль за использованием, охраной подземных вод от истощения и загрязнения

Контроль за рациональным использованием и охраной подземных вод от истощения и загрязнения осуществляется уполномоченными на то государственными органами в порядке, установленном законодательством.

Статья 40. Участие общественных организаций и граждан в области использования и охраны недр

Общественные организации и граждане участвуют в обсуждении вопросов, связанных с охраной и использованием недр. При осуществлении-мероприятии по охране и использованию недр органы управления обязаны всемерно учитывать предложения общественных организаций и граждан.

Статья 41. Финансирование охраны недр

Финансирование охраны недр производится за счет средств пользователей недр.

.4 Охрана животных и растительности

С целью охраны растительности и животного мира, необходимо осуществление приоритетных действий:

создание системы мониторинга общего состояния животного и растительного мира и изучения состояния отдельных видов и групп животного и растительного мира, прежде всего занесенных в Красную книгу;

разработать региональный кадастр природных ресурсов;

разработать региональную программу сохранения биоразнообразия Красноярского края;

рассмотреть вопрос о создании специального подразделения экологической инспекции Госуправления по осуществлению государственного контроля за использованием объектов растительного и животного мира с оснасткой его необходимыми средствами;

активизировать работы по предупреждению случаев аварийного и другого загрязнения водных объектов области с целью улучшения состояния восстановления рыбных ресурсов;

Главными проблемами по сохранению и дальнейшему развитию природно-заповедного фонда, которые нуждаются в решении, являются:

расширение и формирование оптимальной сети природно-заповедного фонда;

оценка современного состояния и организация систематических наблюдений заповедных комплексов и объектов;

создание и ведение кадастра природно-заповедного фонда;

внедрение мер по сохранению природно-заповедного фонда.

.4 Выводы по разделу

В данном разделе была рассмотрена необходимость охраны недр, животных, растительности, восстановления нарушенных земель, приведены мероприятия по всем этим направлениям.

Список использованных источников

1. Г.М. Алиев, Техника пылеулавливания и очистки промышленных газов: Справ. изд. /Г.М. Алиев. - М.: Металлургия. 1986. - 544с.

         М.В. Кириллов, Природа Красноярского края и ее охрана, 1983 г., Красноярск, 165стр.

         Т.А. Кулагина, Теоретические основы защиты окружающей среды, Красноярск, 2003г, 332стр.

. Методика расчета концентраций в атмосферном воздухе вредных веществ, содержащихся в выбросах предприятий, ОНД-86, Ленинград, 1987 г., 68стр.

. Сборник методик по расчету выбросов в атмосферу загрязняющих веществ различными производствами, Госкомитет СССР но гидрометеорологии и контролю производственной среды, Ленинград, 1986 г., 183стр.

. Веселов А.А. Справочник по производству стекла / А.А. Веселов, Л.Г. Галюк, Ю.Г. Сергеев - М.: строительная промышленность, 1994. - 432 с.

. Методическое пособие по расчёту выбросов от неорганизованных источников в промышленности строительных материалов. Новороссийск: ПИПИОГСТРОМ; 2000 - 28с.

Похожие работы на - Защита окружающей среды от загрязнений

 

Не нашли материал для своей работы?
Поможем написать уникальную работу
Без плагиата!
Без нейросетей!