Проектирование электрической станции
Введение
Последние 10-15 лет Россия находится в экономическом кризисе, что не
могло не повлиять и на сектор энергетики. Многие из крупных промышленных
предприятий свернули свою деятельность, стали банкротами, в результате чего
сократилось энергопотребление. Россия в данный момент даже с учетом стареющего
оборудования способна выдать в 4-5 раз больше электроэнергии, чем требуется
нашей промышленности. Те же предприятия, которые до сих пор функционируют,
очень часто накапливают долги за электроэнергию такого размера, что они для них
становятся непосильной ношей. Безусловно, проблем много, но как показывает
практика МосЭнерго, БашкирЭнерго, ИркутскЭнерго и т.д., они разрешимы.
По заданию к дипломному проекту необходимо спроектировать конденсационную
электрическую станцию мощностью 2200МВт. Если судить объективно, то в данный
момент Иркутская область не нуждается в таких больших мощностях, как и
большинство регионов России. Однако не стоит забывать о весьма важных вещах.
Во-первых, если даже Иркутская область не испытывает недостатка в
электроэнергии, то это не означает, что электроэнергия не нужна нажим
географическим соседям. В последнее время экономика и энергетика, как Монголии,
так и Китая бурно развивается. Учитывая, что Россия граничит с Китаем на протяжении
более чем 4000 километров, а Монголия находиться в непосредственной близости,
то часть этой электроэнергии может вырабатываться на экспорт. Именно этот
вопрос обсуждался уже в нынешнем году между премьером Госсовета КНР Вэнь Цзябао
и руководством региона.
Во-вторых, в Иркутской области большую часть электроэнергии потребляют
алюминиевые заводы (БрАЗ и ИркАЗ), которые с каждым годом выплавляют все больше
алюминия. Плюс к этому планируется запуск алюминиевого завода в Тайшете.
На фоне этих двух причин, строительство столь крупной КЭС не выглядит
бессмысленной затеей.
Стоит также отметить, что наряду с крупными источниками электроэнергии,
все более необходимым является внедрение Микро-ТЭС, которые работают
непосредственно на близлежащего потребителя, и мощность их не превосходит 5-7
МВт. Особенно это актуально для северных регионов. Также существуют проекты по
сжиганию отходов древесины и более рационального использования топлива. Одним
словом, все направлено на достижение максимального эффекта от использования
источника электроэнергии. Это и неудивительно. Если раньше наращивание
мощностей достигалось экстенсивным путем, то есть за счет постройки новых
электростанций. То сейчас пытаются идти по интенсивному пути развития.
Исследования показывают, что оптимизирование расходов и использование новых
технологий позволят повысить эффективность практически на 20%.
В этом свете особенно важным является внедрение современного
оборудования. Именно поэтому при проектировании КЭС в данной работе
используется в основном современное элегазовое оборудование. Элегазовый
выключатель практически четверть века не требует постороннего вмешательства,
обладает малыми габаритами и небольшим временем отключения. Сейчас, как раз тот
момент, когда большая часть электрооборудования требует срочного ремонта. При
этом стоимость такого ремонта зачастую сопоставима с ценой на современные
технологии.
Замену высоковольтного оборудования необходимо производить не только
потому, что оно достигла критического износа (почти 70% по России), но и
потому, что данное оборудование устарело морально. Сейчас технический уровень
высоковольтной аппаратуры в России соответствует, тому, который был в
зарубежных странах достигнут ещё 20-30 лет назад. В качестве дугогасящей и
изоляционной среды в Европе давно используется шести фтористая сера, её
распространение достигает 90-95%. В отечественной энергетике этот показатель не
дотягивает даже до 10%. И большая часть такого оборудования используется только
в западной части нашей страны.
Однако все не так плохо. Есть реальный план по выводу страны из
экономического кризиса, по которому ВВП к 2020 году вырастет более чем в три
раза. Вместе с развитием экономики будет развиваться и энергетика (одно без
другого невозможно). На первых этапах, конечно, не стоит ожидать того, что
Россия начнет производить собственное современное высоковольтное оборудование.
Пока что можно воспользоваться и зарубежными разработками (что сейчас и
происходит). Но, учитывая материальный потенциал нашей страны, огромные ресурсы
энергии и значительный опыт в разработке электрооборудования Россия должна
занять одно из лидирующих положений в мировой энергетике.
1. Выбор площадки строительства и компоновка КЭС
электрический нагрузка станция
Электрическая станция как комплексная техническая система имеет в своем
составе большое число зданий, сооружений и инженерных коммуникаций - подземных,
наземных и надземных.
Для размещения сооружений и коммуникаций КЭС требуется значительная
площадь: 0,04-0,06 га/МВт. При этом надо иметь в виду, что часть сооружений -
склад топлива, железнодорожные приемные станции с разгрузочными устройствами,
золошлакоотвалы и т. п. - выносят за пределы строительной площадки, т. е. для
их размещения требуются дополнительные участки. Для золошлакоотвалов отводят
большие площади, которые должны обеспечить работу электростанции в течение не
менее чем 25 лет. Одно время предусматривали какое-либо производство, сырьём
которого будут являться зола и шлак (например, производство шлакоблоков), но
сейчас это все меньше практикуется.
Площадку строительства электростанции выбирают в период составления
задания на ее проектирование, после утверждения технико-экономического
обоснования необходимости ее сооружения.
Место (район) сооружения электростанции должно быть увязано с планом
развития энергосистемы и, прежде всего, соответствовать назначению и
технологическим особенностям электростанции.
Конденсационные
электростанции (КЭС) требуют для своей работы огромного количества топлива и
технической воды (в первую очередь для конденсации отработанного пара турбин).
В результате, затраты на техническое водоснабжение мощных ТЭС составляют
заметную долю полных капиталовложений. Поэтому при выборе системы их
водоснабжения стараются максимально использовать естественные водоемы (реку,
озеро, море), а при их отсутствии создают систему искусственного охлаждения с
прудом-охладителем исходя из требований 8 м
/кВт.
Транспорт
низкосортных углей, обладающих большим балластом, по экономическим соображениям
ограничен расстояниями до 150-200 км. Целесообразность использования таких
углей определяется специальными технико-экономическими расчетами, в которых
учитывают все местные условия. Соответственно, намечая район строительства
пылеугольной или газовой КЭС, учитывают расположение как топливной базы, так и
источника водоснабжения.
Под
строительные площадки электростанций отводят, как правило, земли, непригодные
или малопригодные для сельскохозяйственных угодий. Нежелательно расположение
строительной площадки в районе залегания полезных ископаемых. Грунты площадки
должны позволять строительство зданий и сооружений без дополнительных
дорогостоящих мероприятий. Они должны допускать удельные нагрузки 0,2-0,25 МПа,
при которых возможны сооружение зданий без устройства сложных и дорогих
фундаментов.
Согласно
Строительным нормам и правилам уровень грунтовых вод должен находиться ниже
глубины заложения подвалов и подземных коммуникаций не менее чем на 3-4 м³. Не допускается строительные площадки располагать в
районах тяжелых оползней, на заболоченных и переувлажненных грунтах. Необходимо
также учитывать опасность катастрофических стихийных воздействий: селевых
потоков, снежных лавин, сильных сейсмических сотрясений (выше 8 баллов) и т. д.
Рельеф
местности желателен относительно ровный, с небольшим уклоном (до 0,5-1%),
обеспечивающим удобный отвод поверхностных вод.
Для
определения возможности строительства КЭС в намеченном районе и сравнения
вариантов размещения площадок строительства предварительно проводят инженерные
изыскания: инженерно-геологические (определение рельефа местности, состава
коренных и четвертичных отложений на глубине до 50-100 м, характеристик
водоносных слоев, исследование физико-геологических процессов и явлений),
топографо-геодезические (составление карт предполагаемого участка строительства
станции), гидрологические (оценка водных ресурсов, определение характеристик
возможного источника технического водоснабжения), метеорологические
(определение климатических данных и сейсмичности). На базе проведенных
изыскательских работ составляют исходные данные, необходимые для проектирования
строительной части электростанций, а именно: инженерно-геологические разрезы по
площадке, глубину залегания грунтовых вод, нормативные значения давлений на
грунт и глубины его промерзания, рельеф местности, сейсмичность района,
состояние окружающей атмосферы, климатические характеристики - среднегодовое
количество осадков, среднегодовую продолжительность безморозного периода,
наибольшую высоту снежного покрова и его массу на 1 м² горизонтальной поверхности земли, расчётные
температуры наружного воздуха - летнюю для расчёта вентиляции и зимнюю для
расчёта отопления и пр.
В
данном дипломном проекте КЭС проектируется вблизи городов Саянска и Зимы
(Рис.1.1)
Рисунок 1.1 - Место строительства КЭС указано стрелкой
В связи с вышесказанным есть несколько причин для выбора именно этого
места.
Так как проектируемая КЭС является достаточно мощной, то необходимо
большое количество охлаждающей воды.
В данном месте достаточно просто создать искусственный водоем на базе
реки Ока. Этот водоем изначально может быть наполнен при помощи данной речки, а
затем, по мере необходимости, подпитывать его.
На сегодня Восточная Сибирь по величине прогнозных ресурсов нефти и газа
относится к числу потенциально наиболее благоприятных геологических объектов в
материковой части России.
Общая оценка прогнозных извлекаемых ресурсов углеводородов только в
пределах Иркутской области составляет: по нефти - 2050 млн. т., по газу - 7,5
трлн.м³.
Разведанные запасы нефти
и газа в пределах Сибирской платформы на сегодня позволяют рассматривать
Восточную Сибирь, как один из перспективных регионов для создания нового центра
добычи углеводородного сырья. В Иркутской области открыты крупные месторождения
- Ковыктинское (газ), Верхнечонское, Ярактинское, Дулисьминское (нефть, газ).
Открытые и разведанные месторождения нефти и газа уже в ближайшее время
могут стать реальными эксплуатационными объектами.
Промышленная добыча углеводородного сырья в перспективе может стать одной
из базовых отраслей в горнодобывающем комплексе Иркутской области.
Эффективность разработки месторождений может быть существенно повышена за счет
комплексного использования и попутных компонентов: гелия, конденсата, других
легких углеводородных компонентов, а также попутных высокоминерализованных
рассолов.
Данная КЭС проектируется для работы на газе. Плюсом такой станции
является возможность работы на доступном и экологически чистом топливе -
природном газе. Из выше сказанного видно, что станция при работе на данном виде
топлива не будет испытывать его нехватки. Газовые электростанции могут работать
на различных видах газа, таких как природный газ, газы с невысокой способностью
к выработке тепла, газы с невысоким содержанием метана, газы с низкой
детонацией, газы с высокой степенью выработки тепла, газ пропан, газ бутан.
Во многих случаях газовые электростанции могут быстро переориентироваться
для своей работы на разные типы газов. Также находят применение двигатели
электростанций на двух типах топлива (двутопливные двигатели). Существуют и
дизельные генераторы, работающие одновременно на газообразном и жидком топливе.
Недалеко от площадки строительства проходят основная автомобильная
магистраль и железная дорога. Это удобно как на стадии возведения станции, так
и при её эксплуатации, так как удастся избежать трудностей с транспортировкой
материалов, топлива, оборудования.
Данное место находится в таких же сейсмических условиях, что и город
Иркутск (то есть возможны толчки не более 8 баллов). Однако возможность
землетрясений отчасти компенсируется тем, что КЭС будет находиться на осадочном
чехле плит древних платформ, которые являются сейсмоустойчивыми. Рядом нет
болот, и рельеф является достаточно ровным.
КЭС будет выдавать электрическую энергию на двух напряжениях - 220 кВ и
500 кВ. Благодаря тому, что в данном регионе есть линии данного класса
напряжения, то не придется строить длинных линий электропередач.
Под компоновкой электростанции понимают взаимное размещение основных и
вспомогательных сооружений на ее площадке. План площадки, на котором показано
расположение основных и вспомогательных сооружений и коммуникаций называют
генеральным планом электростанции.
Компоновка электростанций - это один из наиболее сложных вопросов проектирования,
которым занимаются высококлалифицированные и опытные инженеры разных
специальностей: технологи, электротехники, строители, архитекторы и т.д.
Сложность задачи объясняется тем, что при разработке компоновки приходится
учитывать большое количество различных факторов как внутреннего, так и внешнего
порядка. В результате при размещении объектов порой приходится совмещать
несовместимое. Неудачная компоновка может привести к значительному перерасходу
капиталовложений или в дальнейшем, при эксплуатации станции, вызвать неудобства
и трудности.
При составлении вариантов компоновок руководствуются следующим общими
принципами:
оптимальная ориентация относительно естественных водоемов, при которой
достигается экономия в строительстве гидротехнических сооружений и каналов;
удобство внешних инженерных коммуникаций - подъездных дорог, линий
электропередачи, тепловых сетей;
удобство внутренних инженерных коммуникаций - транспортной сети и
подъемно-транспортного оборудования, технологических (транспортеров, трубопроводов,
водоводов) и электрических (токопроводов разных конструкций) связей;
размещение зданий вспомогательных хозяйств (ремонтных служб и мастерских
масляного и воздушного хозяйств, пожарного депо, гаража);
наименьшие размеры площадки, занимаемой проектируемой электростанцией; -
возможность дальнейшего расширения станции до конечной мощности при минимальном
необходимом отчуждении земель.
2. Тепловая часть
.1 Выбор турбинных установок
Примем к установке турбоагрегат типа К-320-240-7МР [36].
К-320-240-7МР представляет собой одновальный трехцилиндровый агрегат.
Начальные параметры пара 24,5 МПа, 545ºC, промежуточный перегрев пара при
давлении 3,8 МПа при температуре 542ºC, конечное давление 0,0036 МПа.
Предусмотрено восемь регенеративных отборов пара из турбины.
ЦВД выполнен двустенным противоточным. В левом потоке, направленном в
сторону переднего подшипника, расположены одновенечная регулирующая ступень и
шесть ступеней давления левого вращения, а в правом потоке расположено шесть
ступеней давления правого вращения. Все диски ротора высокого давления откованы
заодно с валом.
ЦСД имеет девять ступеней давления. Первые четыре диска ротора среднего
давления откованы заодно с валом, остальные пять насадные.
ЦНД двухпоточный, имеет по три ступени правого и левого вращения. Одна
ступень регулирующая и две ступени давления. Все диски ротора низкого давления
насадные.
Роторы высокого и среднего давления, а также ротор низкого давления и
генератора соединяются посредством жестких муфт, ротора среднего и низкого
давления соединяются посредством полугибкой муфты.
.2 Выбор котельных агрегатов
Примем к установке парогенератор типа Кп-1000-25-545/542 ГМН (ТГМП-354)
[35].
Паровой котел Кп-1000-25-545/542 ГМН (ТГМП-354) прямоточный с однократным
промперегревом, работающий на газе и мазуте, предназначен для блоков 300-320
МВт.
Котел имеет П-образную компоновку и состоит из следующих основных узлов:
топочной камеры и опускного газохода, соединенных в верхней части
горизонтальным газоходом, пароперегревателя, водяного экономайзера, двух
регенеративных вращающихся воздухоподогревателей, вынесенных за пределы здания.
Стены топочной камеры, имеющей призматическую форму, экранированы
цельносварными трубчатыми панелями и образуют единую газоплотную коробку.
Топочная камера оборудована 16 газомазутными горелками вихревого типа, каждая
из которых оснащена форсункой паромеханического типа для работы на мазуте, а
также электрогазовым запальником для дистанционного розжига горелок.
Регулирование температуры первичного пара осуществляется изменением
соотношения топливо - вода и с помощью впрыскивающих пароохладителей, где для
впрыска используется питательная вода.
Регулирование температуры вторичного пара осуществляется рециркуляцией
дымовых газов и с помощью впрыскивающих пароохладителей.
Очистка конвективных ступеней нагрева котла осуществляется
длинно-выдвижными обдувочными аппаратами, использующими в качестве обдувочного
агента пар.
Для обмывки РВП устанавливается стационарная многосопловая обмывочная
труба.
Для надежной работы котла на пусковых режимах используются встроенные
сепараторы, а также пусковые пароохладители, установленные за котлом в
паропроводах высокого давления и низкого давления.
Процессы питания котла, горения, регулирования температуры перегрева пара
полностью автоматизированы.
Каркас котла представляет собой многосвязевую объёмную конструкцию с
поясами жесткости из горизонтальных ферм, опирающихся на его колонны. Нижняя
часть колонн с помощью опорных плит устанавливается и крепится анкерными
болтами на железобетонном фундаменте. Сверху каркас замыкает металлоконструкция
потолочного перекрытия, на которую подвешивается котел.
Таблица 2.1 - Параметры котла
|
Тип, марка, заводское обозначен
|
Вид топлива
|
Основные технические характеристики
|
|
|
Номинальн. производить, МВт
|
Номинал давление пара, МПа
|
Номинальная температура пара, ºс
|
Габариты: длина (гулабина)*ширина*высота, м
|
Общий вес металла, т
|
КПД, %
|
|
1
|
2
|
3
|
4
|
5
|
6
|
7
|
8
|
|
Кп-1000-25-545/542 ГМН(модель ТГМП-354,-352П, -354Б, -354
ПБ)
|
Газ/мазут
|
1000
|
25/3,8
|
545/542
|
25,3*20,5*49,94
|
4520
|
94,5/93,7
|
.3 Тепловая схема
Принципиальная тепловая схема электростанции определяет основное
содержание технологического процесса преобразования тепловой энергии на
электростанции. Она включает основное и вспомогательное теплоэнергетическое
оборудование, участвующее в осуществлении этого процесса и входящее в состав
пароводяного тракта электростанции.
На чертеже, изображающем тепловую схему, показывают теплоэнергетическое
оборудование вместе с линиями (трубопроводами) пара, воды, конденсата и других
теплоносителей, связывающими это оборудование в единую установку. Тепловая
схема изображается обычно как одноагрегатная и однолинейная схема, одинаковое
оборудование изображается в схеме условно один раз: линии технологической связи
одинакового назначения также показывают в виде одной линии, то есть каждый
элемент данного рода показывают в тепловой схеме один раз.
В состав тепловой схемы КЭС, кроме основных агрегатов и связывающих их
линий пара и воды, входят: регенеративные подогреватели высокого и низкого
давления, деаэратор питательной воды, трубопроводы отборного пара к
подогревателям, питательная установка, включающая обычно питательные и
бустерные насосы и их привод, конденсатные насосы. При составлении ПТС решают
вопрос о схеме отвода дренажей греющего пара (каскадную или дренажными
насосами), о наличии в регенеративных подогревателях охладителей пара и дренажа
и прочие вопросы.
Первым звеном тепловой схемы КЭС является паровой котёл и
пароперегреватель, в котором генерируется пар требуемых параметров.
Паротурбинные электростанции на органическом топливе используют перегретый пар.
Отработавший в турбине пар поступает в конденсаторную установку, в
которой взаимодействуя с охлаждающей водой, превращается в основной конденсат.
После конденсатора основной конденсат турбины под давлением конденсатного
насоса поступает в систему регенеративного подогрева питательной воды.
Регенеративный подогрев основного конденсата и питательной воды котлов
осуществляется паром, отработавшим в турбине. Греющий пар, совершив работу в
турбине, конденсируется затем в подогревателях. Выделенная этим паром теплота
возвращается в котел, как бы регенерируется.
Рисунок 2.1 - Тепловая схема: 1 - паровой котел; 2 - цилиндр высокого
давления; 3 - пароперегреватель; 4 - цилиндр среднего давления; 5 - цилиндр
низкого давления; 6 - конденсатор; 7 - конденсационный насос; 8 - 11 - регенеративные
подогреватели низкого давления; 12 - конденсационный насос; 13 - двигатель; 14
- Питательный насос; 15 - турбинный привод; 16 - 18 - регенеративные
подогреватели высокого давления; 19- калорифер
В схему включены: три регенеративных подогревателя высокого давления с
каскадной схемой слива дренажей в деаэратор; деаэратор 0,69 МПа, питаемый паром
из четвертого отбора; четыре регенеративных подогревателя низкого давления
поверхностного типа, где реализована каскадная схема слива ПНД на 7 ПНД.
Все ПВД со встроенными пароохладителями (ПО) и охладителями дренажа
(ОД).По ПНД возможна установка выносных охладителей дренажа. Деаэратор так же
является ступенью регенеративного подогрева низкого давления, но главная
функция - удаление газов, за деаэратором расположен питательный насос (для
увеличения давления в цикле).
В этой установке применен турбинный привод рабочего питательного насоса с
питанием приводной турбины паром из отбора №3 и с отводом отработавшего пара в
ПНД 6.
Преобразование энергии на КЭС производится на основе термодинамического
цикла Ренкина, в котором подвод тепла воде и водяному пару в котле и отвод
тепла охлаждающей водой в конденсаторе турбины происходят при постоянном
давлении, а работа пара в турбине и повышение давления воды в насосах - при
постоянной энтропии.
Общий кпд современной КЭС - 35-42% и определяется кпд
усовершенствованного термодинамического цикла Ренкина (0,5-0,55), внутренний
относительный кпд турбины (0,8-0,9), механический кпд турбины (0,98-0,99), кпд
электрического генератора (0,98-0,99), кпд трубопроводов пара и воды
(0,97-0,99), кпд котлоагрегата (0,9-0,94).
Увеличение кпд КЭС достигается главным образом повышением начальных
параметров (начальных давления и температуры) водяного пара, совершенствованием
термодинамического цикла, а именно - применением промежуточного перегрева пара
и регенеративного подогрева конденсата и питательной воды паром из отборов
турбины. На КЭС по технико-экономическим основаниям применяют начальное
давление пара докритическое 13-14, 16-17 или сверхкритическое 24-25 МПа,
начальную температуру свежего пара, а также после промежуточного перегрева
540-570 °С. В СССР и за рубежом созданы опытно-промышленные установки с
начальными параметрами пара 30-35 МПа при 600-650°С. Промежуточный перегрев пара
применяют обычно одноступенчатый, на некоторых зарубежных КЭС сверхкритического
давления - двухступенчатый. Число регенеративных отборов пара 7-9, конечная
температура подогрева питательной воды 260-300°С. Конечное давление
отработавшего пара в конденсаторе турбины 0,003-0,005 Мн/м2.
Часть вырабатываемой электроэнергии потребляется вспомогательным
оборудованием КЭС (насосами, вентиляторами, угольными мельницами и т. д.).
Расход электроэнергии на собственные нужды пылеугольной КЭС составляет до 7%,
газомазутной - до 5%. Значит, часть - около половины энергии на собственные
нужды расходуется на привод питательных насосов.
На крупных КЭС применяют паротурбинный привод; при этом расход
электроэнергии на собственные нужды снижается. Различают кпд КЭС брутто (без
учёта расхода на собственные нужды) и кпд КЭС нетто (с учётом расходов на
собственные нужды). Энергетическими показателями, равноценными кпд, служат
также удельные (на единицу электроэнергии) расходы тепла и условного топлива с
теплотой сгорания 29,3 МДж/кг(7000 ккал/кг), равные для КЭС 8,8 - 10,2
МДж/кВт·ч (2100 - 2450 ккал/кВт·ч) и 300-350 г/кВт·ч. Повышение кпд, экономия
топлива и уменьшение топливной составляющей эксплуатационных расходов обычно
сопровождаются удорожанием оборудования и увеличением капиталовложений. Выбор
оборудования КЭС, параметров пара и воды, температуры уходящих газов
котлоагрегатов и т. д. производится на основе технико-экономических расчётов,
учитывающих одновременно капиталовложения и эксплуатационные расходы (расчётные
затраты).
Основное оборудование КЭС (котельные и турбинные агрегаты) размещают в
главном корпусе, котлы и пыле приготовительную установку (на КЭС, сжигающих,
например, уголь в виде пыли) - в котельном отделении, турбоагрегаты и их
вспомогательное оборудование - в машинном зале электростанции. На КЭС
устанавливают преимущественно по одному котлу на турбину. Котёл с
турбоагрегатом и их вспомогательным оборудование образуют отдельную часть -
моноблок электростанции. Для турбин мощностью 150-1200 МВт требуются котлы производительностью
соответственно 500-3600 т/ч пара. Ранее на ГРЭС применяли по два котла на
турбину, т. е. дубль-блоки. На КЭС без промежуточного перегрева пара с
турбоагрегатами мощностью 100 МВт и меньше в СССР применяли неблочную
централизованную схему, при которой пар 113 котлов отводится в общую паровую
магистраль, а из неё распределяется между турбинами. Размеры главного корпуса
определяются размещаемым в нём оборудованием и составляют на один блок, в
зависимости от его мощности, по длине от 30 до 100 м, по ширине от 70 до 100 м.
Высота машинного зала около 30 м, котельной - 50 м и более. Экономичность
компоновки главного корпуса оценивают приближённо удельной кубатурой, равной на
пылеугольной КЭС около 0,7-0,8 м3/кВт, а на газомазутной - около
0,6-0,7 м3/кВт. Часть вспомогательного оборудования котельной
(дымососы, дутьевые вентиляторы, золоуловители, пылевые циклоны и сепараторы
пыли системы пылеприготовления) устанавливают вне здания, на открытом воздухе.
.4 Характеристики сжигаемого топлива
В качестве топлива используется природный газ. Природный газ представляет
собой механическую смесь горючих и негорючих газов. Достоинства: топливо
высококачественное, беззольное, с малым содержанием S, CO.
Физико-химические
свойства природного горючего газа определяются по ГОСТ 5542, согласно которому
низшая теплота сгорания при 20
С и 101,3
кПа должна быть не менее 31,8 МДж/м
(7600
ккал/ м
), содержание сероводорода не более 0,02 г/ м
, меркаптановой серы - не более 0,036 г/ м
.
Природный
газ является высококачественным экологически чистым топливом и обладает рядом
преимуществ перед другими видами топлив. Газ сжигается без образования дыма,
сажи и золы. Природный газ сравнительно легко очищается от сернистых
соединений, и потребитель обеспечивается бессернистым топливом, при сжигании
которого не образуется SO
и SO
. Городской и внутристанционный транспорт газа
значительно удобнее и дешевле, чем конвейерный транспорт твердого топлива или
трубопроводный транспорт жидкого топлива. Газ с малым содержанием балласта
легко воспламеняется. При работе на газообразном топливе существенно упрощается
запуск, обслуживание и автоматизированное управление топливоиспользующих
установок.
Основными
техническими характеристиками газа являются:
.
Плотность. Почти все виды газового топлива легче воздуха, поэтому при утечке
газ скапливается под перекрытиями. В целях безопасности перед пуском парового
котла обязательно проверяют отсутствие газа в наиболее вероятных местах его
скопления.
.
Взрываемость. Смесь горючего газа с воздухом в определенной пропорции при
наличии огня или искры может взорваться (процесс воспламенения и сгорания со
скоростью, близкой к скорости звука). Пропорции газовоздушной смеси зависят от
химического состава и свойств газа.
.
Токсичность. Под токсичностью понимают способность газа вызывать отравление
живых организмов. Наиболее опасными компонентами газа являются окись углерода
(СО) и сероводород.
2.5 Процессы и параметры топливного тракта
Газ поступает на электростанцию от магистрального газопровода или от
газораспределительной станции с давлением 0,7 - 1,3 МПа. Газохранилищами
электростанции не располагают. Для снижения давления поступающего газа до
необходимого уровня у горелок 0,13 - 0,2 МПа предусматривается его
дросселирование в газорегуляторном пункте (ГРП), который ввиду повышенной
взрывоопасности и резкого шума при дросселировании газа размещают в отдельном
помещении на территории ТЭС.
Для очистки газа от механических примесей перед регулирующими клапанами
имеются фильтры. Регулирующие клапаны поддерживают необходимое давление «после
себя». В аварийных ситуациях, когда давление газа окажется выше расчётного,
срабатывают предохранительные клапаны и выбросят часть газа в атмосферу,
сохранив в газопроводах необходимое давление. Количество газа, прошедшее ГРП,
регистрируется расходомером. Основными устройствами на газопроводе к паровому
котлу являются автоматический регулятор расхода газа (АРР) и отсекающий
быстродействующий клапан (БК). Регулятор АРР обеспечивает необходимую тепловую
мощность парового котла в любой момент времени. Импульсный отсекающий БК
отключает подачу газа в котел в случае аварийной ситуации, когда поступление
газа в топочную камеру может создать опасность взрыва (обрыв факела в топке,
падение давления воздуха у горелок, останов электродвигателей дымососа или
дутьевого вентилятора и т.д.).
Для удаления взрывоопасных газовоздушных смесей, образующихся в нерабочий
период, газовые линии перед ремонтом продувают воздухом через специальные
отводящие трубы в атмосферу («свечи»). Последние выведены за пределы здания в
места, недоступные для пребывания людей. Перед растопкой котла после ремонта
или останова в резерв газовоздушную смесь из газопровода вытесняют подачей
природного газа и смеси через свечи. Окончание продувки газопровода газом
определяют по содержанию кислорода в пробе не выше 1%.
.6 Организация сжигания природного газа
Характерной
особенностью сжигания природного газа является образование горючей смеси из
резко различных по объёму количеств газа и воздуха: на 1 м
природного газа в горелке расходуется около 20 м
горячего воздуха (при температуре 250 - 300 °С).
Обеспечить хорошее перемешивание с воздухом в этих условиях можно только путём
ввода газа в поток воздуха большим числом отдельных тонких струй с высокой
проникающей способностью, со скоростью газа до 120 м/с при скорости основного
потока воздуха 25 - 40 м/с.
Газовые
горелки являются горелками с частичным внутренним смешиванием, поскольку в
пределах горелки не достигается полное перемешивание газа и воздуха, оно
завершается уже в топочной камере. В результате небольшая часть газа в зонах
высоких температур при нехватке кислорода подвергается термическому разложению
(пиролизу) с образованием сажистых частиц. Поэтому при работе газовой горелки
также создается достаточно яркий факел в топке с максимумом температуры горения
на определённом удалении от амбразуры горелки.
В
большинстве случаев ввод газа в воздушный поток выполняют перпендикулярно
направлению движению воздуха. Для равномерного распределения газа в объёме
воздуха глубина проникновения отдельных струй газа должна быть различной.
3. Электрическая часть
.1 Выбор структурной схемы КЭС и основного оборудования
.1.1 Варианты структурных схем
Структурная схема должна обладать следующими свойствами:
1. Экономичность;
2. Надежность;
. Ремонтопригодность;
. Безопасность обслуживания;
. Удобство эксплуатации;
. Возможность дальнейшего расширения и т.д.
При заданных в задании на проектирование условиях методом
технико-экономического сравнения конкурентоспособных вариантов выбирается
оптимальный вариант структурной схемы.
В общем случае, процедура поиска оптимальной структурной схемы сводится к
последовательному выполнению следующих основных этапов:
1. В соответствии с исходными данными разрабатываются все возможные
технически реализуемые варианты структурных схем. При наличии некоторого опыта
проектирования отбрасываются самые неудачные из них.
2. Для каждого из выбранных вариантов определяются основное
оборудование и коммутационная аппаратура.
. Для каждого варианта определяют технико-экономические показатели
- капиталовложения, эксплуатационные издержки, ущерб от ненадежности и
приведенные затраты.
. На основании сопоставления приведенных затрат (целевой функции)
и на основе дополнительного технического анализа (если это необходимо) выбирают
окончательный наиболее рациональный вариант.
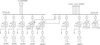
Проектируемая конденсационная электрическая станция предназначена для
выдачи мощности в электроэнергетическую систему на напряжение 500 кВ и для
энергоснабжения промышленного района - на напряжение 220 кВ. КЭС будет
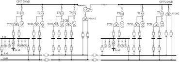
выполнена по блочной схеме. При этом возможны несколько вариантов структурной схемы,
различающихся количеством присоединенных к распределительным устройствам (РУ)
500 и 200 кВ электрических блоков и типом связи между РУ.
При составлении структурной схемы электрической станции в РУ повышенных
напряжений обычно учитывают лишь ячейки выключателей трансформаторных связей,
причем принимают один выключатель на присоединение.
Укрупнение или объединение энергоблоков на КЭС не рассматривались, так
как при расчетных авариях в этом случае одновременный сброс генерирующей
мощности на электрической станции будет равен мощности двух энергоблоков, что
составит 640 МВт, что больше аварийного резерва мощности системы, который равен
320 МВт.
К РУ среднего напряжения электрической станции должно подключаться
столько энергоблоков, чтобы в нормальном режиме полностью обеспечить
электроснабжение потребителей промышленного района при минимальном перетоке
мощности по связи между РУ повышенных напряжений. В соответствии с исходными
данными максимум нагрузки составит 900 МВт. Поэтому исходя из вышеизложенного критерия
к РУ 220 кВ должно быть подключено не менее трех энергоблоков (ЭБ)
установленной мощностью 320 МВт.
Возможна установка двух энергоблоков к РУ 220 кВ, при этом увеличится
переток мощности через автотрансформатор (АТС) и запираемая мощность при повреждении
АТС. Целесообразность того или иного варианта структурной схемы будет
рассмотрена при технико-экономическом сопоставлении вариантов.
Во всех вариантах структурной схемы предусмотрена установка генераторных
выключателей с целью уменьшить число коммутаций в цепи высокого напряжения и
для повышения надежности выдачи мощности в энергосистему.
Так как неизвестно количество воздушных линий, отходящих от РУ-220кВ,
рассчитаем его. Для этого необходимо выбрать сечение проводов по нормированным
обобщенным показателям. В качестве таких показателей используются нормированные
значения экономической плотности тока.
Суммарное сечение (F)
проводов фазы проектируемой ВЛ составляет:
где
Iр - расчетный ток нормального режима:
jн -
нормированная плотность тока, А/мм
; по [13]
для ВЛ с неизолированными алюминиевыми проводами jн = 1А/мм
.
Тогда:
.
Выберем
к установке провод марки АС - 400/18 сечением 400 мм
. Тогда для питания нагрузки мощностью 900 МВт с
нормированной плотностью тока количество ВЛ n будет равно:
,
Примем
три двухцепных ВЛ с проводом марки АС - 400/18.
Наметим
ряд вариантов структурных схем КЭС:
Рисунок
3.1 - структурных схем КЭС Вариант №1
Рисунок
3.2 - структурных схем КЭС Вариант №2
Рисунок
3.3- структурных схем КЭС Вариант №3
3.1.2 Выбор генераторов
Проектируемая конденсационная станция имеет установленную мощность 2200
МВт. Примем к установке семь генераторовс полным водяным охлаждением обмоток
статора, ротора и активной стали сердечника статора типа Т3В - 320 - 2 (три
воды) [37].
Таблица 3.1 - Параметры турбогенератора
|
Тип ТГ
|
Р; МВт
|
cosφ
|
S; МВА
|
UномкВ
|
КПД; %
|
Х//d; о.е.
|
Х/d; о.е.
|
Хd; о.е.
|
Х2; о.е.
|
Х0; о.е.
|
Тdo; сек
|
|
Т3В-320-2
|
320
|
0,85
|
376,5
|
20
|
98,8
|
0.195
|
0,3
|
2,195
|
0,238
|
0,096
|
7
|
3.1.3 Выбор трансформаторов в блоке с генератором
Выбор блочного трансформатора для базовой станции, какой является КЭС,
производится по условию:
,
где
- мощность генератора;
-
мощность собственных нужд,
;
.
Для
блока с генератором мощностью
,
подключенного через блочный трансформатор к РУ
:
;
Выбираем
по [13], ТДЦ-400000/500.
Для
блока с генератором
, подключенного через блочный трансформатор к РУ
:
;
Выбираем
по [13], ТДЦ-400000/220.
3.1.4 Выбор автотрансформаторов связи (АТС)
Выбор АТС производится по максимальному перетоку мощности между РУ-220 и
РУ-500.
Вариант №1 (рисунок 3.1)
Переток мощности в нормальном режиме:
;
.
При
аварии или ремонте блока 220 кВ максимальная нагрузка автотрансформаторов
определяется мощностью:
.
Для
связи между РУ 500 и РУ 220 кВ в этом варианте структурной схемы предполагается
использовать рабочую группу из трех однофазных автотрансформаторов типа
АОДЦТН-167000/500/220 и один резервный АТ такого же типа (рекомендации ПУЭ).
Проверим данную группу на перегрузочную способность в нормальном и аварийном
режимах.
Мощность
группы однофазных автотрансформаторов:
.
Тогда
для АТС:
,
,
где
- максимальный переток мощности в нормальном режиме;
-
максимальный переток мощности в послеаварийном режиме.
.
.
При
повреждении одной из фаз автотрансформатора теряется связь между РУ 500 кВ и РУ
220 кВ на время замены поврежденной фазы автотрансформатора резервной.
Вариант
2 (рисунок 3.2)
Для
связи между РУ 500 и РУ 220 кВ в этом варианте структурной схемы предполагается
использовать два трехфазных автотрансформатора.
Переток
мощности через один автотрансформатор определяется по:
,
где
Sсн - полная мощность собственных нужд,
;
Sнагр - полная
мощность нагрузки,
.
Намечаем
к выбору два двухобмоточных автотрансформатора типа АТДЦН-500000/500/220 с
номинальными мощностями 500 МВ·Аи напряжениями 500/230 кВ.
3.1.5 Выбор блочных автотрансформаторов (АТБ)
Расчетная мощность блочного автотрансформатора определяется типовой
мощностью третичной обмотки. После выбора номинальной мощности
автотрансформатора проверяют возможность передачи через него максимальной
мощности между РУ-220 и РУ-500. Если такой режим нагрузки оказывается недопустимым,
то изменяют или число АТБ, или реже мощность АТБ.
Вариант 3
Нормальный режим
Расчетная мощность АТБ:
,
где
- активная мощность на обмотке низкого напряжения;
-
коэффициент выгодности.
.
Выбираем
группу однофазных АТ типа АОДЦТН-267000/500/220. Группа из трех однофазных
автотрансформаторов обеспечивает выдачу мощности от генератора мощностью 320МВт
в систему по условию:
.
Типовая
мощность АТ:
.
Мощность,
протекающая в каждой из обмоток АТ в комбинированном режиме не должна превышать
типовую.
Рассчитаем
потоки мощности в автотрансформаторе и проверим на перегрузочную способность
общую или последовательную обмотки автотрансформатора в зависимости от того, в
каком комбинированном режиме он будет работать.
Активная
мощность на стороне СН:
,
(т.е.
на РУ-220 избыток активной мощности).
Активная
мощность на стороне НН:
.
Следовательно,
поток активной мощности в сторону ВН будет суммарным из мощностей, текущих со
сторон НН и СН:
Реактивная
мощность на стороне СН:
,
где
Qг - реактивная мощность генератора,
;
Qсн - Реактивная
мощность собственных нужд,
;
Qн - реактивная
мощность нагрузки,
.
Т.е.
на РУ-220 избыток реактивной мощности.
Реактивная
мощность на стороне НН:
.
Следовательно,
поток реактивной мощности в сторону ВН будет суммарным из мощностей, текущих со
сторон НН и СН:
Изобразим
на рис 3.4 рассчитанные потоки мощности через АТБ.
Рисунок
3.4 -переток мощностей через АТБ в нормальном режиме
Имеем
комбинированный режим
, который ограничивается перегрузкой последовательной
обмотки.
Для
нормального режима нагрузка на последовательную обмотку:
,
где
и
-
активная и реактивная мощности на стороне СН;
и
- активная и реактивная мощности на стороне НН.
.
Условие
выполняется, то принятая ранее к установке группа
однофазных АТ подходит для работы в нормальном режиме.
Выход
из строя одного из блоков на РУ-220
Рассчитаем
перетоки мощностей через автотрансформатор в послеаварийном режиме.
Активная
мощность на стороне СН:
,
т.е.
на РУ-220недостаток активной мощности.
Активная
мощность на стороне НН:
.
Следовательно,
в сторону ВН потечет активная мощность стороны НН минус недостаток мощности на
средней стороне:
Реактивная
мощность на стороне СН:
,
т.е.
на РУ-220 недостаток реактивной мощности.
Реактивная
мощность на стороне НН:
.
Следовательно,
поток реактивной мощности в сторону ВН будет равен:
Изобразим
на рис. 3.5 рассчитанные потоки мощности через АТБ.
Рисунок
3.5 - Переток мощностей через АТБ при выходе из строя блока 220кВ
Мощность
передается трансформаторным путем из обмотки НН в стороны ВН и СН. При таком
режиме мощность, протекающая во всех обмотках не больше типовой, что допустимо.
Выход
из строя одного из АТБ
При
выходе из строя одного из автотрансформаторов блока теряется весь блок
генератор 320МВт автотрансформатор на время ремонта. Проверим на перегрузочную
способность оставшийся в работе АТБ.
Активная
мощность на стороне СН:
,
т.е.
на РУ-220 избыток активной мощности.
Активная
мощность на стороне НН:
.
Следовательно,
поток активной мощности в сторону ВН будет суммарным из мощностей, текущих со
сторон НН и СН:
Реактивная
мощность на стороне СН:
,
т.е.
на РУ-220 избыток реактивной мощности.
Реактивная
мощность на стороне НН:
.
Следовательно,
поток реактивной мощности в сторону ВН будет суммарным из мощностей, текущих со
сторон НН и СН:
Изобразим
на рис. 3.6 рассчитанные потоки мощности через АТБ.
Рисунок
3.6 - Переток мощностей через АТБ при выходе из строя одного АТБ
Имеем
комбинированный режим
, который ограничивается перегрузкой последовательной
обмотки.
.
Условие
выполняется, то принятая ранее к установке группа
однофазных АТ подходит для работы в аварийных режимах.
3.1.6 Выбор трансформаторов собственных нужд (ТСН и РТСН)
Для
блока
:
.
Так
как
, то для установки по [7] выбираем ТРДНС-25000/35 с Sном = 25000 кВА, UBH =
20 кВ, UHH = 6,3 кВ.
Мощность
резервных трансформаторов, согласно НТП, должна обеспечивать замену источников
питания собственных нужд одного работающего блока. Для блоков с ВГ мощность
резервного ТСН равна мощности рабочего ТСН. Таким образом, примем к установке
резервный трансформатор собственных нужд типа ТРДНС-25000/220 по [7],
присоединенный к РУ 220 кВ, с Sном =
25000 кВА, UBH = 230 кВ, UHH = 6,3 кВ, и ТРДНС
- 25000/35 по [13], присоединенный к низшей обмотке АТС, с Sном = 25000 кВА, UBH =
36,75 кВ, UHH = 6,3 кВ.
Таблица 3.2 - Параметры трансформаторов и автотрансформаторов [9]
|
|
Тип Т или АТ
|
|
|
Потери
|
|
|
|
|
ВН
|
СН
|
НН
|

|
|
|
|
|
|
|
|
|
|
ВН-СН
|
ВН-НН
|
СН-НН
|
ВН-СН
|
ВН-НН
|
СН-НН
|
|
|
|
|
|
|
|
1
|
ТДЦ-400000/500
|
400
|
525
|
-
|
20
|
-
|
800
|
-
|
-
|
13
|
-
|
|
2
|
ТДЦ-400000/220
|
400
|
242
|
-
|
20
|
330
|
-
|
880
|
-
|
-
|
11
|
-
|
|
3
|
АОДЦТН-167/500/220
|
167
|
|
36,7590315280250113521,5
|
|
|
|
|
|
|
|
|
|
4
|
АТДЦН-500/500/220
|
500
|
500
|
-
|
230
|
230
|
1050
|
-
|
-
|
11,5
|
-
|
-
|
|
5
|
АОДЦТН-267/500/220
|
267
|
|
2015047031025011,53723
|
|
|
|
|
|
|
|
|
|
6
|
ТРДНС-25000/35
|
25
|
20
|
-
|
6,3-6,3
|
25
|
-
|
115
|
-
|
-
|
10,5
|
30
|
|
7
|
ТРДНС - 25000/220
|
25
|
230
|
|
6,3-6,3
|
40
|
130
|
-
|
-
|
-
|
28
|
11,5
|
|
8
|
ТРДНС-25000/35
|
25
|
36,75
|
-
|
6,3-6,3
|
25
|
-
|
115
|
-
|
-
|
10,5
|
30*
|
*
- для трансформаторов с расщепленной обмоткой НН в графе
даны
. Для
этих трансформаторов
и
отнесены
к номинальной мощности трансформаторов.
3.1.7 Технико-экономическое сравнение вариантов
Для каждого варианта структурной схемы проектируемой электростанции
(подстанции) определяют:
1) капиталовложения,
;
) годовые
издержки,
;
) математическое
ожидание ущерба
или
.
Затем
на основании этих основных показателей вычисляют значение целевой функции
приведенных затрат
, которая дает комплексную количественную оценку
экономичности и надежности сопоставляемых вариантов структурной схемы.
Если
разница в вариантах менее 5%, то окончательный выбор производится по таким
критериям, которые сложно оценить с точки зрения надежности и экономичности:
возможность дальнейшего расширения, удобство эксплуатации и т.п.
3.1.7.1 Расчёт капиталовложений
Капиталовложения складываются из двух составляющих:
,
где
- суммарная расчетная стоимость трансформаторов;
-
суммарная расчетная стоимость ячеек выключателей.
Разброс
цен на современное электрооборудование довольно большой, поэтому сколько-либо
точно определить капиталовложения будет весьма сложно, если брать за основу
цены разных производителей. Поэтому технико-экономическое сравнение будем
вести, используя укрупнённые показатели стоимости электросетевых объектов из
[Файбисович] на 2000 год.
Расчёт
капиталовложений будем вести только для отличающихся частей вариантов
структурной схемы.
Расчёт
капиталовложений представим в табл. 3.3.
Исключим
из дальнейшего рассмотрения вариант 2, так как он самый дорогой.
Вариант
1 и вариант 3 построены по-разному принципу: в первой связь между РУ-220 и
РУ-500 осуществляется через АТС, в третьей - через АТБ. Для окончательного
выбора необходимо провести дальнейшее технико-экономическое сравнение двух этих
схем.
3.1.7.2 Расчет ущерба
Расчет показателей надежности структурных схем
При проектировании структурной схемы варьируемыми элементами являются
только трансформаторы (автотрансформаторы) блоков и связей между РУ. Поэтому
рассматривают отказы этих элементов и их расчетные последствия. На данном этапе
принимают, что схемы всех РУ одинаковы. Так как число элементов структурной
схемы относительно невелико, то таблицу расчетных связей можно не составлять.
Отказ трансформатора блока приводит к аварийной потере мощности генератора
на время восстановительного ремонта трансформатора. Такие последствия будут
иметь место при всех состояниях структурной схемы, за исключением ремонтного
состояния блока. Соответственно среднегодовой недоотпуск электроэнергии в
систему из-за отказов трансформатора единичного блока определяют следующим
образом (если есть генераторный выключатель):
,
где
- учитывает график работы генератора (
- число часов использования установленной мощности
генератора);
,
- частота отказов и среднее время восстановления
трансформатора (автотрансформатора);
и
- частота отказов и среднее время восстановления
генераторного выключателя;
-
вероятность ремонтного состояния блока, определяемая следующим выражением:
,
где
,
,
,
-
показатели ремонтируемого элемента (в данном случае энергоблока).
Для
АТБ и АТС необходимо также учитывать потерю транзитной мощности, но при
условии, что при выходе из строя элемента (АТБ, АТС или ВГ) происходит
аварийное снижение генерирующей мощности других энергоблоков. Такой случай
возможен для варианта 1 при повреждении фазы в группе из трех однофазных АТ.
При этом теряется связь между РУ 500 кВ и РУ 220 кВ на время установки резервной
фазы. Снизится генерирующая мощность блоков 220 кВ на величину перетока РУ 220
кВ - РУ 500 кВ. Тогда среднегодовой недоотпуск электроэнергии в систему из-за
отказов АТС равен:
,
где
- величина снижения генерирующей мощности блока
(транзитной);
- время
замены поврежденной фазы резервной.
Показатели
надежности электрооборудования:
Параметр
потока отказов
,
;
Среднее
время восстановления
,
;
Частота
текущих ремонтов
,
;
Продолжительность
текущего ремонта
,
.
Таблица 3.4 - Показатели надежности электрооборудования
* - для однофазных трансформаторов;
** - для трехфазных трансформаторов.
Произведём расчёт ущерба из-за отказа оборудования для каждого варианта.
Вариант 3
Определим
вероятность ремонтных режимов трансформаторов с
:
Вероятность
ремонтных режимов трансформаторов
:
.
Вероятность ремонтного состояния АТБ (группа из трех однофазных АТ):
.
Среднегодовая потеря генерирующей мощности от блока 320МВт, подключенного
к РУ 500 кВ, из - за отказа ТБ или ВГ:
Среднегодовая
потеря генерирующей мощности от блока 320МВт, подключенного к РУ 500 кВ, из -
за отказа АТБ или ВГ:
Среднегодовая
потеря генерирующей мощности от блока 320МВт, подключенного к РУ 220 кВ, из -
за отказа ТБ или ВГ:
При выборе автотрансформаторов блоков было проверено, что выход из строя
одного автотрансформатора (спаренного блока) не приведет к нарушению связи
между РУ и вся необходимая мощность может быть передана на РУ 220 кВ. Таким
образом, отказ одного автотрансформатора не вызовет недоотпуска электроэнергии
нагрузке.
При всех рассмотренных вариантах потери генерирующей мощности дефицит
мощности на шинах связи с системой не будет превышать величины аварийного
резерва в 320 МВт. По этой причине ущерб от изменения частоты равен нулю. Энергоснабжение
потребителей промышленного района на РУ 220 кВ очень надежно, поскольку во всех
аварийных и ремонтных режимах передается достаточное количество электроэнергии.
Таким образом, математическим ожиданием недоотпуска электроэнергии местной нагрузке
можно пренебречь.
За счёт отказа выключателей возможна потеря цепи в двухцепных линиях.
Однако каждая цепь рассчитывается на передачу в послеаварийном режиме мощности,
приходящейся на обе цепи в нормальном режиме. Поэтому недоотпуска
электроэнергии потребителю не будет. При передаче электроэнергии по одной цепи
вместо двух увеличиваются потери мощности и напряжения, однако этими факторами
в дипломном проектировании можно пренебречь.
Определим суммарный среднегодовой недоотпуск электрической энергии для варианта
3:
.
Выше
были определены:
Вероятность
ремонтных режимов трансформаторов с
:
.
Вероятность
ремонтных режимов трансформаторов
:
.
Вероятность ремонтного состояния АТС (группа из трех однофазных АТ):
Среднегодовая потеря генерирующей мощности от блока 320МВт, подключенного
к РУ 500 кВ, из - за отказа ТБ или ВГ:
Среднегодовая
потеря генерирующей мощности от блока 320МВт, подключенного к РУ 220 кВ, из -
за отказа ТБ или ВГ:
Среднегодовая
потеря транзитной мощности вследствие аварийного снижения генерирующей мощности
от блока 320МВт, подключенного к РУ 220 кВ, из - за отказа АТС(Ртран = 12МВт по
п. 3.1.4.; Тв рез,т по [13], равна 10ч для бесперекатной и 80ч для перекатной,
примем Тв рез,т = 10ч):

Потери генерирующей мощности и недоотпуска электроэнергии потребителям
при отказе прочих элементов не будет по тем же причинам, что приведены в
предыдущем варианте.
Определим суммарный среднегодовой недоотпуск электрической энергии для
варианта 1:
.
Удельный
ущербс учетом индексации цен равен
.Определим
среднегодовой ущерб. Ущерб будет только от потери генерирующей мощности, так
как ущерб потребителям (промышленному району на РУ 220 кВ) равен нулю, ущерб от
изменения частоты также равен нулю, а косвенный ущерб (экологический,
социальный и т. п.) в учебном проектировании не учитывается.
Для
варианта 1 (Рисунок 3.1):
.
Для
варианта 3 (Рисунок 3.3):
.
3.1.7.3 Расчет годовых издержек
Годовые издержки производства (годовые эксплуатационные расходы)
складываются из трех составляющих:
,
где
- амортизационные отчисления (отчисления на реновацию
и капитальный ремонт);
- норма
амортизационных отчислений за 1 год;
-
издержки на обслуживание электроустановки (на текущий ремонт и зарплату
персонала);
- норма
отчислений на обслуживание за 1 год;
-
издержки, обусловленные потерями энергии в варианте проектируемой установки;
-
удельные затраты на возмещение потерь,
;
-
годовые потери энергии,
.
Для
силового электротехнического оборудования и РУ установлены следующие нормы
отчислений [8]:
При

,
.
При

,
.
Амортизационные
отчисления для варианта 1 (Рисунок 3.1):
.
Амортизационные
отчисления для варианта 3 (Рисунок 3.3):
.
Определим
издержки на обслуживание электроустановки.
Так
как
зависит от напряжения, то сперва вычислим из Таблицы
- 3.3 капитальные затраты на оборудование ниже
и
оборудование не меньше
.
Для
варианта 1 и
:
Для
варианта 1 и
:
Для
варианта 3 и
:
Издержки
на обслуживание электроустановки для варианта 1:
.
Издержки
на обслуживание электроустановки для варианта 3:
.
Для
определения издержек из-за потерь энергии в установке, вычислим потери в
трансформаторах и автотрансформаторах.
Так
как на стадии проектирования подробные характеристики потребителей обычно
отсутствуют, то расчет потерь энергии можно вести приближенно через время
максимальных потерь
([7]:
,
где
- время планового ремонта трансформатора в год
(согласно [7], оно составляет 30 часов для трансформаторов с номинальной
мощностью более 80 МВА и 28 часов для трансформаторов с номинальной мощностью
10-80 МВА);
- время
наибольших потерь, определяемое через
по [7].
Тогда
для одноступенчатого графика
Рассчитываем
годовые потери в трансформаторах для каждого варианта. Максимальные перетоки
мощности берутся для нормального режима,так как аварийные и ремонтные режимы
относительно кратковременны.
Вариант
3
Для
трансформатора ТДЦ-400000/500:
Для
трансформатора ТДЦ-400000/220:
Для
блочного АТБ, состоящего из группы трех однофазных АОДЦТН - 267000/500/220.
Расчет годовых потерь электроэнергии проведем для одной фазы АТ блока, а потом
результат умножим на 3(три фазы), чтобы получить для всего АТБ.


Определим
максимальные мощности, протекающие в обмотках одного однофазного АТ блока
(Рисунок 3.5)
;
;
.
Годовые
потери электроэнергии для одного автотрансформатора:
Тогда
для блока, состоящего из группы трех однофазных АТ:
ТСН
можно не учитывать, так как они одинаковы в обоих вариантах структурных схем.
Суммарные
годовые потери электроэнергии для варианта 3:
Вариант
1
Для
трансформатора ТДЦ-400000/500:
Для
трансформатора ТДЦ-400000/220:
Для
автотрансформатора связи, состоящего из группы трех однофахных АТ:
где
Smax было найдено при выборе АТС (п.3.1.4).
Суммарные годовые потери электроэнергии для варианта 1:
Приняв
определим издержки, обусловленные потерями энергии
для варианта 1 (Рис.3.1.):
Издержки,
обусловленные потерями энергии для варианта 3(Рисунок 3.3):
Суммарные
издержки для варианта 1:
.
Суммарные
издержки для варианта 3:
.
.1.7.4 Определение оптимального варианта структурной схемы КЭС
Подсчитаем приведенные затраты для каждого варианта схемы по формуле:
,
где
К - капиталовложения, тыс. руб.;
И - годовые издержки, тыс. руб./год;
У - годовой ущерб от потери генерирующей мощности и от
недоотпуска электроэнергии потребителям, тыс. руб./год;
EН - нормативный коэффициент эффективности
капиталовложений, 1/год. Согласно [7] для расчётов в электроэнергетике он равен
0,12.
Оформим
результаты определения приведённых затрат в виде таблицы:
Таблица
3.5 - Приведенные затраты
, то есть
разница более 5%.
Таким
образом, разница в приведённых затратах между наиболее оптимальными первым и
третьим вариантами составляет более 5%.
На
основании технико-экономического сравнения к дальнейшему рассмотрению принимаем
вариант 1 структурной схемы.
3.2 Выбор РУ-220 и РУ-500 кВ.
.2.1 Выбор РУ-220
Согласно структурной схеме на рис.3.1. и рекомендациям НТП применяем
схему двойная рабочая система шин, одна из которых секционирована, с обходной,
в которой обходной и шиносоединительный выключатель совмещены (Рисунок 3.7).
Секционирование одной системы шин произведено для повышения надежности схемы,
так как при его отсутствии есть вероятность потери двух блоков 320 МВт в случае
отказа выключателей, что недопустимо [23].
Рисунок
3.7 - схема РУ на 220 кВ с двумя рабочими системами шин, одна из которых
секционирована,и обходной
3.2.2 Выбор РУ-500 с учетом ущерба от перерывов в электроснабжении
Рассмотрим два варианта схемы - 3/2(полуторную) и 4/3 (с четырьмя
выключателями на три присоединения).
Определим частоту отказов выключателей 500 кВ. Согласно [7], воздушный
выключатель на 500 кВ обладает следующими параметрами:
Таблица 3.6 - Параметры воздушного выключателя 500кВ
|
Элемент
|
. 1/годTВ, ч/1 , 1/годTР, ч/1
|
|
|
|
|
Выключатель воздушный 500 кВ
|
0,15
|
60
|
0.2
|
133
|
Составим горизонтальный ряд ремонтных режимов выключателей и определим
вероятность ремонтного режима по формуле:
Время простоя блока:
где
- среднее время восстановления отказавшего
-ого выключателя;
-
средняя длительность планового ремонта
-ого выключателя.
Рисунок 3.8-Полуторная схема
Рисунок 3.9-Схема 4/3
Время оперативных переключений:
,
где
- время оперативных переключений;
- время пуска энергоблока из горячего состояния для ТЭС.
.2.2.1 Расчеты для полуторной схемы (рисунок 3.8, таблица - 3.7)
Расчет ущерба:
Составляем вертикальный ряд учитываемых элементов таблицы расчетных
связей, рассматривая только отказы выключателей, и определяем вероятность
нормальных режимов:
.
В
таблице учитываем только потери генерирующей мощности. При отказе одной или
двух линий мощность будет передаваться по линиям, оставшимся в работе.
Возрастут потери, но ущерб, связанный с ними, в учебной практике можно не
рассматривать.
Потери
генерируемой мощности в год из-за отказов выключателей во время нормального
режима:
Потери
генерируемой мощности в год из-за аварийных ситуаций во время ремонтного
режима:
Также
рассчитаем ущерб от потери генерируемой мощности, при которой возникает дефицит
мощности в системе, т.е. когда величина предусмотренного системой резерва
мощности (в нашем случае 320МВт) меньше мощности, теряемой на станции
вследствие аварийных режимов. В этом случае в системе произойдет отключение
действиями автоматической частотной разгрузки (АЧР) группы потребителей для
предотвращения снижения частоты. То есть ущерб, вызванный снижением частоты
рассматривать не будем. Будет иметь место ущерб потребителю, который мы
определим как ущерб для системы от потери дефицитной мощности. Для
рассматриваемого варианта схемы дефицит мощности в системе возникает при
сбросах мощности, равных 652 МВт, 640 МВт, и 332 МВт. Такие сбросы мощности
имеют место при аварийных ситуациях во время ремонтного режима и без него,
причем сбросы величиной 652 МВт и 640 МВт происходят на время оперативных
переключений, а 332 МВт - в зависимости от аварии на время оперативных
переключений либо на время ремонта, после которого дефицит в системе исчезает.
Рассчитаем величину дефицитной мощности для каждого случая:
Потери
дефицитной мощности в системе в год из-за аварийных ситуаций во время
ремонтного режима:
Суммарный
ущерб системе:
,
где
- удельный ущерб (см. п.3.1.7.2.).
Капитальные
издержки:
Капиталовложения
складываются из двух составляющих:
,
где
- суммарная расчетная стоимость шин;
-
суммарная расчетная стоимость ячеек выключателей.
Однако
стоимость системы сборных шин можно не учитывать, так как в обоих вариантах они
одинаковы. Это более точно покажет разницу в капитальных затратах.
Тогда
по Таблице 3.3.:
Расчет
годовых издержек:
,
где
- амортизационные отчисления (отчисления на реновацию
и капитальный ремонт);
- норма
амортизационных отчислений за 1 год;
-
издержки на обслуживание электроустановки (на текущий ремонт и зарплату
персонала);
При

,
.
.
|
обозначения
|
Частота отказов
|
 = 952Ремонт для выключателей qв = 0,004
|
|
|
|
Н.Р.
|
В1
|
В2
|
ВЗ
|
В4
|
В5
|
В6
|
В7
|
ВЗ
|
В9
|
В10
|
В11
|
В12
|
|
В1
|
0.15
|
320/1
|
-
|
320/1
|
320/1
|
320/1
|
320/1
|
320/1
|
652/1
|
320/46,5
|
320/1
|
640/1
|
332/1
|
|
В2
|
0.15
|
-
|
320/1
|
-
|
-
|
-
|
-
|
-
|
332/1
|
-
|
-
|
320/1
|
-
|
320/1
|
|
ВЗ
|
0.15
|
-
|
-
|
-
|
-
|
320/1
|
-
|
-
|
-
|
332/1
|
320/1
|
-
|
320/1
|
12/1
|
|
В4
|
0.15
|
320/1
|
320/1
|
320/1
|
320/1
|
-
|
320/1
|
320/1
|
652/1
|
320/1
|
320/1
|
320/46,5
|
320/1
|
640/1
|
|
В5
|
0.15
|
320/1
|
320/1
|
320/1
|
320/1
|
320/1
|
-
|
320/1
|
320/1
|
652/1
|
640/1
|
320/1
|
320/46,5
|
332/1
|
|
В6
|
0.15
|
-
|
-
|
-
|
-
|
-
|
320/1
|
-
|
332/1
|
-
|
-
|
320/1
|
-
|
320/1
|
|
В7
|
0.15
|
12/1
|
12/1
|
12/1
|
12/1
|
12/1
|
12/1
|
12/1
|
-
|
332/46,5
|
332/1
|
12/1
|
332/1
|
12/46.5
|
|
В8
|
0.15
|
320/1
|
320/1
|
320/1
|
320/1
|
320/1
|
320/1
|
320/1
|
332/46,5
|
-
|
320/1
|
640/1
|
320/1
|
320/46.5
|
|
В9
|
0.15
|
320/1
|
320/46.5
|
320/1
|
320/1
|
320/1
|
320/1
|
320/1
|
320/1
|
320/1
|
-
|
320/1
|
320/1
|
320/1
|
|
В10
|
0.15
|
320/1
|
320/1
|
320/1
|
320/1
|
320/46,5
|
320/1
|
320/1
|
320/1
|
320/1
|
320/1
|
-
|
320/1
|
320/1
|
|
В11
|
0.15
|
320/1
|
320/1
|
320/1
|
320/1
|
320/1
|
320/46.5
|
320/1
|
320/1
|
320/1
|
320/1
|
320/1
|
-
|
320/1
|
|
В12
|
0.15
|
332/1
|
332/1
|
332/1
|
332/1
|
332/1
|
332/1
|
332/1
|
320/1 12/46,5
|
12/1 320/46.5
|
332/1
|
332/1
|
332/1
|
-
|
3.2.2.2 Для схемы 4/3 (рисунок 3.9, таблица 3.8)
Расчет ущерба:
Составляем вертикальный ряд учитываемых элементов таблицы расчетных
связей, рассматривая только отказы выключателей, и определяем вероятность
нормальных режимов:
.
Потери
генерируемой мощности в год из-за отказов выключателей во время нормального
режима:
Потери
генерируемой мощности в год из-за аварийных ситуаций во время ремонтного
режима:

Аналогично
предыдущей схеме рассчитаем ущерб от потери генерируемой мощности, при которой
возникает дефицит мощности в системе. Для рассматриваемого варианта схемы
дефицит мощности в системе возникает при сбросах мощности, равных 640 МВт и 332
МВт.
Рассчитаем
величину дефицитной мощности для каждого случая
Потери
дефицитной мощности в системе в год из-за аварийных ситуаций во время
ремонтного режима:
Суммарный
ущерб системе:
.
Капитальные
издержки:
Расчет
годовых издержек:
.
Таблица 3.8 - Логические связи для схемы 4/3
|
Обозначения
|
Частота отказов  So
|
Ремонт для выключателей  =0,004
|
|
|
|
Н.Р.
|
В1
|
В2
|
ВЗ
|
В4
|
В5
|
В6
|
В7
|
В8
|
В9
|
В10
|
В11
|
|
В1
|
0.15
|
320/1
|
-
|
320/46,5
|
320/1
|
320/1
|
320/1
|
640/1
|
320/1
|
320/1
|
320/1
|
320/1
|
320/1
|
|
В2
|
0.15
|
320/1
|
320/46,5
|
-
|
320/1
|
640/1
|
320/1
|
320/1
|
320/1
|
320/1
|
320/1
|
320/1
|
320/1
|
|
ВЗ
|
0.15
|
320/1
|
640/1
|
320/1
|
-
|
320/46,5
|
320/1
|
320/1
|
320/1
|
320/1
|
320/1
|
320/1
|
320/1
|
|
В4
|
0.15
|
320/1
|
320/1
|
320/1
|
320/46,5
|
-
|
320/1
|
320/1
|
640/1
|
320/1
|
320/1
|
332/1
|
320/1
|
|
В5
|
0.15
|
320/1
|
320/1
|
640/1
|
320/1
|
320/1
|
-
|
320/46,5
|
320/1
|
320/1
|
320/1
|
320/1
|
320/1
|
|
В6
|
0.15
|
320/1
|
320/1
|
320/1
|
320/1
|
320/1
|
320/46,5
|
-
|
320/1
|
640/1
|
320/1
|
320/1
|
320/1
|
|
В7
|
0.15
|
320/1
|
320/1
|
320/1
|
320/1
|
320/1
|
640/1
|
320/1
|
-
|
320/46,5
|
320/1
|
320/1
|
320/1
|
|
В8
|
0.15
|
320/1
|
320/1
|
320/1
|
640/1
|
320/1
|
320/1
|
320/1
|
320/46,5
|
-
|
320/1
|
332/1
|
320/1
|
|
В9
|
0.15
|
-
|
-
|
320/1
|
-
|
-
|
-
|
320/1
|
-
|
-
|
-
|
-
|
12/1
|
|
В10
|
0.15
|
12/1
|
12/1
|
12/1
|
12/1
|
12/1
|
12/1
|
12/1
|
12/1
|
12/1
|
12/1
|
-
|
12/46,5
|
|
В11
|
0.15
|
12/1
|
12/1
|
332/1
|
12/1
|
12/1
|
12/1
|
332/1
|
12/1
|
12/1
|
12/46,5
|
-
|
3.2.2.3 Приведенные затраты вариантов
Таблица 3.9 - Приведенные затраты
|
Вариант 1 (Рисунок 3.8)
|
Вариант 2 (Рисунок 3.9)
|
|
Капитальные затраты, 280800 257400
|
|
|
|
Ущерб, 3217,9 3092,9
|
|
|
|
Годовые издержки, 23587,2 21624,6
|
|
|
|
Приведенные затраты, ,60501,1 55605,5
|
|
|
, то есть
разница более 5%.
Выбираем
более экономичный вариант структурной схемы - четыре выключателя на три
присоединения.
3.3 Расчет токов короткого замыкания
Рассчитаем три вида короткого замыкания: трехфазное, двухфазное,
однофазное. Если ток однофазного к.з. получится больше тока трехфазного к.з.,
то ограничим его установкой в нейтраль трансформаторов дополнительных
сопротивлений. Таким образом, за расчетный максимальный ток к.з. для выбора
оборудования и уставок релейной защиты принимаем ток трехфазного к.з.
Периодическую
составляющую тока
двухфазного и однофазного к.з. рассчитаемв программе
АРМ_СРЗА (разработана Новосибирским производственным кооперативом «Бриз»),
которая считает симметричные и несимметричные короткие замыкания, но определяет
только периодическую составляющую тока
к.з., и
сравним ее с периодической составляющей тока
трехфазного
К.З., полученной при расчете в этой же программе, а так же в программе КЗ 3F
(разработана на кафедре ЭССиС ИрГТУ), которая считает периодическую
составляющую тока
трехфазного к.з. и ударный ток.
Использование
двух разных программ объясняется тем, что АРМ СРЗА считает все виды кз, но
определяет только периодическую составляющую тока к.з.А так как расчетным для
выбора оборудования приняли ток трехфазного к.з., то очень удобно использовать
программу КЗ 3F, которая считает значения ударных токов. Также
результаты ручного расчета тока трехфазного к.з. сравним с результатами
расчетов программ, что очень наглядно покажет точность ручного счета.
При
ручном расчете определим ток трехфазного короткого замыкания в месте
повреждения (точка к1, шины 500кВ) и в ветвях схемы, непосредственно
примыкающих к этому месту.
Расчет
токов при трехфазном к.з. выполняют в следующем порядке:
1. для рассматриваемой установки составляют расчетную схему;
2. по расчетной схеме составляют электрическую схему замещения;
3. путем
постепенного преобразования приводят схему замещения к простому виду - так,
чтобы каждый источник питания или группа источников с результирующей ЭДС были
связаны с точкой к.з. одним сопротивлением
;
. Определяют
начальное значение периодической составляющей тока к.з.
, затем ударный ток к.з.
и при необходимости - периодическую и апериодическую
составляющие тока к.з. для заданного момента времени
.
3.3.1 Ручной расчет токов трехфазного к.з. для одной точки
Составим расчётную схему сети. Нагрузка, питающаяся от ОРУ 220 кВ,
находится за протяжёнными линиями, имеющими довольно большое сопротивление.
Сама же нагрузка подключается в лучшем случае на напряжение 6-10 кВ (наиболее
крупные двигатели), поэтому на участке от ОРУ 220 кВ до нагрузки имеется ещё и
несколько трансформаций. По этим причинам столь удалённые нагрузки в схему
вводить не будем.
Рисунок 3.10 - Расчетная схема КЭС
Составление схемы замещения КЭС:
Рисунок 3.11- Схема замещения КЭС
При составлении схемы замещения для расчета тока к.з. в точке к1 примем
следующее допущение:
. При ручном расчёте токов К.З. не будем учитывать влияние
двигателей собственных нужд, так как мощность этих источников невелика и они
удалены от точек К.З., поскольку приложены за значительными сопротивлениями;
2. Сопротивление низкой обмотки АТ не учитываем, так как оно не входит в
короткозамкнутую цепь.
Рисунок 3.12 - Схема замещения для расчёта токов к.з.в точке
к1
Расчет будем вести в относительных единицах при базисных условиях,
используя точное приведение.
За основную ступень напряжения выбираем ступень напряжения короткого
замыкания I:
.
.
.
Определим
базисные величины для остальных ступеней напряжения:
;
;
;
;
;
.
Сопротивление
генераторов Т3В-320, подключенных к РУ 500кВ:
Сопротивление
генераторов Т3В-320, подключенных к РУ 220кВ:
Сопротивление
трансформаторов блочных ТДЦ-400000/500:
.
Сопротивление
трансформаторов блочных ТДЦ-400000/220:
.
Сопротивление
линии:
,
где
(
- определено по [4]).
Сопротивление
системы:
.
Сопротивление
автотрансформатора связи (группа из трех АОДЦТН-167/500/220):
Доаварийный
режим неизвестен, поэтому значения сверхпереходных ЭДС генераторов Е″
определяем из предположения, что до К.З. генераторы работали в номинальном
режиме:
ЭДС
генератора Т3В-320:



ЭДС
системы принимается:
.
Рассчитаем
ток к.з. при трехфазном коротком замыкании на шинах
. Для этого преобразуем схему замещения относительно
точки К.З.
Далее
символы d,
,
,
,
опускаются для упрощения записи (кроме тех мест, где
они специально указаны).
;
;
;
;
.
Рисунок 3.13-Трехлучевая схема замещения для расчёта токов
короткого замыкания
Периодическая
составляющая тока к.з. от группы генераторов Т3В-320, подключенных к РУ 500 кВ,
для
:
.
Периодическая
составляющая тока к.з. от группы генераторов Т3В-320, подключенных к РУ 220 кВ,
для
:
.
Периодическая
составляющая тока к.з. от системы для
:
.
Стоит
уточнить, что токи как от одной группы генераторов, так и от другой являются
величинами, приведенными к основной ступени напряжения (но с целью упрощения
символ
опущен).
Результирующая
периодическая составляющая тока в точке короткого замыкания для
:
.
Ударный
ток от группы генераторов Т3В-320, подключенных к РУ 500:
.
Ударный
ток от группы генераторов Т3В-320, подключенных к РУ 220:
.
Ударный
ток от системы:
.
Ударные
коэффициенты определены по [10].
Результирующий
ударный ток в точке короткого замыкания:
.
Для
установки на напряжение
могут быть рассмотрены выключатели ВВБК-500,
собственное время отключения которых
.
Минимальное время действия релейной защиты принимается равным
(по [4]).
Тогда
расчетное время отключения к.з.:
.
Апериодическая
составляющая тока к.з. для произвольного момента времени может быть определена
аналитически.
Апериодическая
составляющая тока к.з. от группы генераторов Т3В-320, подключенных к РУ 500 кВ,
для
:
.
Апериодическая
составляющая тока к.з. от группы генераторов Т3В-320, подключенных к РУ 220 кВ,
для
:
.
Апериодическая
составляющая тока к.з. от системы для
:
.
Постоянные
времени затухания Та апериодической составляющей тока к.з. определены по [10].
Результирующая
апериодическая составляющая тока в точке короткого замыкания для
:
.
Периодическая
составляющая тока к.з. имеет достаточно сложный закон изменения во времени и
для её определения существует ряд практических методов. Воспользуемся методом
типовых кривых [10]. Данный метод позволяет определить значение периодической
составляющей тока к.з. для интервала времени 0-0.5с. Кривые построены
для турбогенераторов мощностью от 12,5 до 800 МВт.
Для
генераторов периодическая составляющая тока к моменту отключения определяется
по формуле:
.
Для
определения
по типовым кривым необходимо знать электрическую
удалённость точки КЗ от генератора. Удалённость определяется долей тока КЗ от
генератора, отнесённой к его номинальному току, приведённому ступени
напряжения, где произошло КЗ. Определим удалённость КЗ для каждого из
генераторов:
;
Для
момента времени 0,035 с при найденной удалённости КЗ по типовым кривым находим
значения
;
. Если
, то принимается
, тогда
Значит для системы КЗ является удаленным, поэтому
Периодическая
составляющая тока к.з. от группы генераторов Т3В-320, подключенных к РУ 500 кВ,
для
:
.
Периодическая
составляющая тока к.з. от группы генераторов Т3В-320, подключенных к РУ 220 кВ,
для
:
.
Результирующая
периодическая составляющая тока в точке короткого замыкания для
:
.
Составим
сводную таблицу результатов расчёта токов трехфазного КЗ.
Таблица
3.10 - Составляющие тока трехфазного короткого замыкания для точки K-1
|
Источник
|
, кА , кА , кА , кА ,кА
|
|
|
|
|
|
Система
|
8,84
|
23,63
|
8,84
|
8,07
|
20,57
|
|
Генераторы G1-G4
|
5,83
|
16,28
|
5,48
|
7,53
|
15,28
|
|
Генераторы G5-G7
|
2,53
|
7,06
|
2,48
|
3,27
|
6,78
|
|
Суммарный ток
|
17,2
|
46,97
|
16,8
|
8,07
|
42,63
|
.3.2 Расчет токов к.з. в ПВК
Расчет выполнен с помощью программKZ 3F и АРМ СРЗА. Все
исходные данные для расчетов и подробные результаты (токи по ветвям) приведены
в приложенииA.При расчете в KZ 3F были учтены двигатели сн блоков 1 и 5, чтобы наглядно
показать их влияние на суммарный ток в месте короткого замыкания.
Результаты расчетов суммарного тока в месте к.з. оформим в таблице 3.11.
Результаты ручных расчетов и программ достаточно близки, полного
совпадения нет, так как только в ПВК KZ 3F учли двигатели СН двух блоков и в
виду особенностей программ.
Таблица3.11-Результат расчетов токов короткого замыкания
|
Точка КЗ
|
Ручной счет
|
ПВК KZ 3F
|
ПВК APM_CRZA
|
|
  
|
|
|
|
|
, кА , кА , кА , кА , кА
|
|
|
|
|
|
К1
|
47
|
17,2
|
46,5
|
17,4
|
17,2
|
14,6
|
18,1
|
|
К2
|
|
53,9
|
19,4
|
18,2
|
15,2
|
21,9
|
|
К3
|
|
387
|
140
|
136,7
|
113,6
|
|
|
К4
|
|
370
|
134
|
130,9
|
107,9
|
|
|
К5
|
|
46,2
|
18,0
|
13,1
|
11,3
|
|
|
К6
|
|
46,6
|
18,1
|
13,3
|
11,5
|
|
|
К7
|
|
85
|
30,2
|
28,9
|
24,8
|
|
Ограничим ток однофазного к.з. на шинах 500 кВ до величины14,1 кА в месте
к.з.установкой в нейтрали трансформаторов индуктивного сопротивления величиной
0,4 Ом. Так же можно ограничить ток однофазного к.з. на шинах 220 кВ.Далее для
расчетоввоспользуемся данными программы KZ 3F. В результате
расчетов были получены следующие результаты.
Таблица 3.12 - Результаты расчетов токов к.з. для разных точек
|
Точка к.з.
|
Источники
|
Iпо, кА
|
iу, кА
|
|
Точка 1, Шины 500кВ
|
G1(+M TCH1)
|
1,51
|
4,18
|
|
G2
|
1,48
|
4,12
|
|
G3
|
1,48
|
4,12
|
|
G4
|
1,48
|
4,12
|
|
Система
|
8,85
|
22,8
|
|
G5-G7
|
2,59
|
7,24
|
|
17,446,5
|
|
|
|
Точка 2, Шины 220кВ
|
G5(+M TCH5)
|
3,59
|
9,95
|
|
G6
|
3,53
|
9,8
|
|
G7
|
3,53
|
9,8
|
|
G5-G7
|
8,77
|
24,4
|
|
19,453,9
|
|
|
|
Точка 3,выводы генератора G1
|
G1
|
62,1
|
174
|
|
(G2-G7)+C
|
75,8
|
208
|
|
Механизмы за ТСН1
|
2
|
4,91
|
|
140387
|
|
|
|
Точка 4,выводы генератора G5
|
G5
|
62,1
|
174
|
|
(G1-G4)+G6+G7+C
|
69,6
|
192
|
|
Механизмы за ТСН5
|
2
|
4,9
|
|
134
|
370
|
|
|
Точка 5,За ТСН1
|
(G1-G7)+C
|
13,3
|
35,3
|
|
Двигательная нагрузка
|
4,68
|
11
|
|
1846,2
|
|
|
|
Точка 6,За ТСН5
|
(G1-G7)+C
|
13,5
|
35,7
|
|
Двигательная нагрузка
|
4,68
|
11
|
|
18,146,6
|
|
|
|
Точка 7,НН АТС
|
(G1-G7)+C
|
30,2
|
85
|
|
30,285
|
|
|
.3.3 Расчетапериодической и периодической для момента времени t
составляющих тока к.з. и интеграла Джоуля для необходимых точек
Для
определения значения периодической составляющей тока короткого замыкания для расчетного
времени отключения
переведем токи в относительные единицы при
номинальных условиях и воспользуемся типовыми кривыми по [10].
Определение
апериодической составляющей тока короткого замыкания для
будем производить, считая её изменение
экспоненциальным. Постоянные времени затухания апериодической составляющей тока
к.з. определены по [10], а также будем их определять аналитически для
эквивалентных источников.
Надо
отметить, что данное расчетное время отключения (
) берется
предварительно для выключателей на 500кВ, но может применяться в
качестве расчетного для других ступеней напряжения, т.к. время отключения
других выключателей (с учетом времени действия РЗ) не превышает данную
величину, и как следствие, расчет будет вестись с некоторым запасом. В реальном
проектировании следовало бы задаваться конкретными временами отключения для
каждого из отдельных выключателей.
В
учебном проектировании это допустимо не выполнять.
Точка
1, к.з. на шинах 500кВ :
Приведём
сверхпереходные токи источников к базисным:
;

;
.
Оцениваем
электрическую удаленность генераторов и системы от точки КЗ:
;
;
Для
момента времени 0,035 с при найденной удалённости КЗ по кривым находим значения
;
Для
системы КЗ является удаленным, поэтому
Периодическая
составляющая тока к.з. от группы генераторов Т3В-320, подключенных к РУ 500 кВ,
для
:
.
Периодическая
составляющая тока к.з. от группы генераторов Т3В-320, подключенных к РУ 220 кВ,
для
:
.
Апериодическая
составляющая тока к.з. от группы генераторов Т3В-320, подключенных к РУ 500 кВ,
для
:
.
Апериодическая
составляющая тока к.з. от системы для
:
.
Рассчитаем
эквивалентную постоянную времени для источников за АТС, зная величину
сверхпереходного и ударного токов:
тогда:
Тогда
апериодическая составляющая тока КЗ от АТС (группы генераторов Т3В-320) к
моменту отключения
:
.
Точка
2, к.з. на шинах 220кВ:
Приведём
сверхпереходные токи источников к базисным:
;


.
Оцениваем
электрическую удаленность группы генераторов Т3В-320, подключенных к РУ 220 кВ,
и эквивалентного источника (система+G1-G4) от точки КЗ:
;
Для
момента времени 0,035 с при найденной удалённости КЗ по кривым находим значения
; так как 
, то
принимается
.
Периодическая
составляющая тока к.з. от группы генераторов Т3В-320, подключенных к РУ 220 кВ,
для
:
.
Периодическая
составляющая тока к.з. от АТС (система+G1-G4)
для
:
Апериодическая
составляющая тока к.з. от группы генераторов Т3В-320, подключенных к РУ 220
кВ,для
:
.
Рассчитаем
эквивалентную постоянную времени для источников за АТС, зная величину
сверхпереходного и ударного токов:
Тогда
апериодическая составляющая тока КЗ от АТС (система+G1-G4) к
моменту отключения
:
.
Точка
3, к.з. у генератора G1
Приведём
сверхпереходные токи источников к базисным:
;


;

.
Оцениваем
электрическую удаленность генератора Т3В-320, эквивалентного источника
(система+G2-G7) и двигателей СН от точки КЗ:
;

Периодическая
составляющая тока к.з. от генератора Т3В-320 для
:
.
Периодическая
составляющая тока к.з. от ТБ1 (система+G2-G7)
для
:
.
Периодическая
составляющая тока к.з. от двигателей за ТСН1 для
:
.
Апериодическая
составляющая тока к.з. от генератора Т3В-320для
:
.
Рассчитаем
эквивалентные постоянные времени для источников за ТБ1 и для двигателей за
ТСН1, зная величину сверхпереходного и ударного токов:
Тогда
апериодическая составляющая тока КЗ от источников за ТБ1 к моменту отключения
:
.
Апериодическая
составляющая тока КЗ от двигателей за ТСН1 к моменту отключения
:
.
Точка
4, к.з. у генератора G5 (G6, G7) :
Токи
от генератора G5 и от двигателей за ТСН5 будут аналогичными токам от G1 и
двигателей за ТСН1, найденным для точки 3, поэтому определим только токи от
источников за ТБ5.
Приведём
сверхпереходные токи источников к базисным:

Оцениваем
электрическую удаленность эквивалентного источника (система+генераторы) от
точки КЗ:
Так
как 
, то
принимается
.
Периодическая
составляющая тока к.з. от источников ТБ5 для
:
.
Рассчитаем
эквивалентную постоянную времени для источников за ТБ5, зная величину
сверхпереходного и ударного токов:
Тогда
апериодическая составляющая тока КЗ от источников за ТБ5 к моменту отключения
:
.
Точка
5, к.з. за ТСН1:
Приведём
сверхпереходные токи источников к базисным:
,
где

.

.
Оцениваем
электрическую удаленность источников за ТСН1 и двигательной нагрузки от точки
КЗ:
Для
момента времени 0,035 с при найденной удалённости КЗ по кривым находим значение
; так как 
, то
принимается
.
Периодическая
составляющая тока к.з. от двигательной нагрузки для
:
.
Периодическая
составляющая тока к.з. от источников за ТСН1 для
:
.
Рассчитаем
эквивалентные постоянные времени для источников за ТСН1 и двигательной
нагрузки, зная величину сверхпереходного и ударного токов:
Тогда
апериодическая составляющая тока КЗ от источников за ТСН1 к моменту отключения
:
.
Апериодическая
составляющая тока к.з. от двигательной нагрузки для
:
.
Расчет
для точки к6 производить не будем, так как полученные для нее значения
сверхпереходного и ударного токов мало отличаются от значении для точки к5, и
следовательно в дальнейшем для выбора выключателей собственных нужд будет
достаточно воспользоваться данными расчетов для точки к5.
Точка
7, к.з. на НН АТС:
Приведём
сверхпереходный ток источников к базисным:
,
где
.
Оцениваем
электрическую удаленность источников за АТС от точки КЗ:
Так
как 
, то
принимается
.
Периодическая
составляющая тока к.з. от источников за АТС для
:
.
Эквивалентная
постоянная времени для источников за АТС:
Тогда
апериодическая составляющая тока КЗ от источников заАТС к моменту отключения
:
.
Для
выбора электрооборудования необходимо определить тепловой импульс (интеграл
Джоуля)
, который характеризует термическое действие тока к.з.
за время отключения
. Время отключения
складывается
из времени действия защиты (0.1с) и полного времени отключения (примем
0.2с для расчета с запасом - это одно из самых больших времен отключения,
в реальности быстрее). Тогда
.
Методика аналитических расчетов интеграла Джоуля
зависит от расчетной схемы электроустановки, положения расчетной точки КЗ и ее
удаленности от генераторов, синхронных компенсаторов и электродвигателей по
[18].
Точка 1, к.з. на шинах 500кВ:
При к.з. в данной точке можно посчитать отдельно термические импульсы от
генераторов и системы.
Интеграл Джоуля от системы:
Для
генераторов G1-G7, согласно проведённым ранее расчётам, короткое
замыкание является близким, поэтому интеграл Джоуля определяется по формуле:

.
В
формуле выше
- относительный импульс квадратичного тока от
генератора, определяемый по [17].
Тогда
суммарный тепловой импульс, по которому будем проводить выбор выключателя на
500 кВ, будет складываться из суммы всех импульсов:
.
Точка
2, к.з. на шинах 220кВ:
При
к.з. в данной точке схему замещения можно привести к виду, называемому по [18]
«генератор-система», так как, согласно проведенным выше расчетам, для группы
генераторов Т3В-320, подключенных к РУ 220кВ, короткое замыкание является
близким, а для остальных источников (генераторы и система), которые можно
объединить в эквивалентный источник - систему - удаленным. В такой схеме
отдельно определяют импульс квадратичного тока от периодической и
апериодической составляющих тока. Для расчета от периодической составляющей
тока к.з. используют кривые относительных импульсов - токовых
и квадратичных токовых
, определяемые
по [17].
Импульс
от периодической составляющей тока:
Импульс
от апериодической составляющей тока:
Результирующий
импульс:
.
Точка
3, к.з. у генератора G1:
При
кз в данной точке рассчитаем тепловой импульс, создаваемый суммарным током от
системы и генераторов G2-G7, так как он наибольший. Из таблицы 3.12
75,8кА. Система и генераторы электрически удалены от
точки кз, можем их объединить в эквивалентный источник (систему). Током от
двигательной нагрузки можно пренебречь вследствие его малой величины. Тогда
схема замещения примет вид, называемый по [18] «система». Для схемы вида
«система» сразу вычисляют полный импульс от тока к.з. по выражению
.
была определена выше как
.
Выше
величина теплового импульса
ранее
определялась без учета действия АГП (автоматическое гашение поля), так как это
мероприятие осуществляется в генераторных цепях. Поэтому при учете действия АГП
время надо брать равным
[1].
Тогда:
.
Точка
4, к.з. у генератора G5:
Ситуация
аналогична Точке 3.
Из
таблицы 3.12
69.6 кА.
Тогда:
.
Точка
5, к.з. за ТСН1:
Ситуация
аналогична Точке 3, только время отключения
, потому
что не генераторная цепь.
Из
таблицы 3.12
13,3 кА.
Тогда:
.
Точка
7, к.з. на НН АТС:
Ситуация
аналогична Точке 5.
Из
таблицы 3.12
30,2 кА.
Тогда:
.
3.3.4 Сводная таблица результатов расчёта токов короткого замыкания
Таблица 3.13- Сводная таблица результатов расчёта токов короткого
замыкания
|
Точка КЗ
|
Ветвь, примыкающая к точке КЗ
|
, кА , кА , кА , кА , кА2·с
|
|
|
|
|
|
K-1 515кВ
|
Система
|
8,85
|
22,8
|
8,85
|
8,07
|
29,8
|
|
Генератор G1
|
1,51
|
4,18
|
1,43
|
1,95
|
5,5
|
|
Генератор G2
|
1,51
|
4,18
|
1,43
|
1,95
|
5,5
|
|
Генератор G3
|
1,51
|
4,18
|
1,43
|
1,95
|
5,5
|
|
Генератор G4
|
1,51
|
4,18
|
1,43
|
1,95
|
5,5
|
|
Генераторы G5-G7
|
2,59
|
7,24
|
2,54
|
3,37
|
4,1
|
|
Сумма
|
17,48
|
46,76
|
17,1
|
19,24
|
55,9
|
|
K-2 230кВ
|
Система+генераторы G1-G4
|
8,77
|
24,4
|
8,77
|
11,04
|
225,7
|
|
Генератор G5
|
3,59
|
9,95
|
3,3
|
4,64
|
|
|
Генератор G6
|
3,59
|
9,95
|
3,3
|
4,64
|
|
|
Генератор G7
|
3,59
|
9,95
|
3,3
|
4,64
|
|
|
Сумма
|
19,54
|
54,3
|
18,7
|
24,96
|
|
|
К-3 20кВ
|
Генератор G1
|
62,1
|
174
|
54,03
|
80,25
|
-
|
|
Система + генераторы G2-G7
|
75,8
|
208
|
75,8
|
86,5
|
23919,1
|
|
Механизмы за ТСН1
|
2
|
4,91
|
1,86
|
0,98
|
-
|
|
Сумма
|
-
|
386,9*
|
-
|
-
|
-
|
|
К-4 20кВ
|
Генератор G5
|
62,1
|
174
|
54,03
|
80,25
|
-
|
|
Система + генераторы G1-G4, G6, G7
|
69,6
|
192
|
69,6
|
82,5
|
23490,99
|
|
Механизмы за ТСН5
|
2
|
4,91
|
1,86
|
0,98
|
|
|
Сумма
|
-
|
370,9
|
-
|
-
|
-
|
|
К-5 6,3кВ
|
Двигательная нагрузка
|
4,68
|
11
|
4,12
|
1,54
|
-
|
|
Система + генераторы G1-G7
|
13,3
|
35,3
|
13,3
|
12,4
|
67,9
|
|
Сумма
|
17,98
|
46,3
|
17,42
|
8,15
|
-
|
|
К-7 35кВ
|
Система + G1-G7
|
30,2
|
85
|
30,2
|
41,3
|
1200,3
|
|
Сумма
|
30,2
|
85
|
30,2
|
41,3
|
1200,3
|
* - суммарный ток учитывается при выборе токопровода.
.4 Выбор электрооборудования
.4.1 Выбор выключателей и разъединителей
Условия выбора выключателей:
1.
;
.
;
.
;
,
при
:
(проверка
отключающей
способности
по полному току);
.
;
;
.
;
6.
;
.
Условия
выбора разъединителя:
.
;
.
;
.

;
.
.
3.4.1.1 Выбор выключателей и разъединителей на 500 кВ
Определим максимальный рабочий ток от наиболее мощного присоединения.
В цепи блока генератор - трансформатор (Рг = 320МВт):
,
где
без учета отбора на СН (т.к. возможно питание СН
через РТСН);
.95
- коэффициент, учитывающий снижение напряжения на 5%.
В
цепи АТС на стороне ВН:
.
Реальные
перетоки мощности при такой аварии были определены при выборе АТС (пункт
3.1.4), и токи при них получаться меньше. Однако будем вести расчет с запасом,
считая, что через АТ проходит номинальная мощность.
В
цепи линии связи с системой
где
- кол-во, отходящих линий к системе.
-
учитываем отключение одной линии.
Тогда
принимаем
.
Рассмотрим
элегазовый выключатель колонкового типа ВГК-500
/3150
[38]и разъединитель подвесного типа РПД-500/3150 [39] российского производства.
Проверим
выбранные выключатель и разъединитель.
Таблица 3.14-Проверка выключателя и разъединителя 500 кВ
|
Условия проверки
|
Расчетные данные**
|
Данные по выключателю ВГК-500-40/3150
|
Данные по разъединителю РПД-500/3150
|
*
*

|
|
|
|
|


*


* - условие выбора для разъединителя.
** - столбец расчетных данных заполнен с помощью Таблицы 3.13 и расчетов
данного пункта.
То есть выключатель ВГК-500-40/3150 и разъединитель РПД-500/3150 проходят
по всем параметрам и принимаются к установке.
.4.1.2 Выбор выключателей и разъединителей на 220 кВ
Определим максимальный рабочий ток от наиболее мощного присоединения.
В цепи блока генератор - трансформатор (Рг = 320МВт):
.
В
цепи АТС на стороне СН:
.
В
цепи линии связи с нагрузкой (когда нагрузка максимальна):
,
где
- кол-во отходящих линий к нагрузке.
- учитываем
отключение цепи одной линии.
Тогда
принимаем
Рассмотрим
элегазовый выключатель колонкового типа ВГТ-220-40/3150 и разъединитель
трёхполюсный поворотный двухколонковый типа РПД-220/1600УХЛ1 российского
производства[38].
Таблица 3.15 - Проверка выключателя и разъединителя 220 кВ
|
Условия проверки
|
Расчетные данные**
|
Данные по выключателю ВГТ-220-40/3150
|
Данные по разъединителю РПД-220/2500УХЛ1
|
*

*

|
|
|
|
|


|
-
|
|
|
|
при



20,9 кА
< 25кА
проверка
по второму условию:
|
79,2 51,4-
|
|
|
|
*



*
Проверим выбранные выключатель и разъединитель
То есть выключатель ВГТ-220-40/3150 и разъединитель РПД-220/2500УХЛ1
проходят по всем параметрам и принимаются к установке.
.4.1.3 Выбор выключателей и разъединителей генераторного напряжения
Максимальный ток от генераторов при снижении напряжения на 5% (то есть
когда нагрузка максимальна).
Ток
от генератора
:
.
Рассмотрим
элегазовое генераторное распределительное устройство типа HECS-100
концерна ABB, в состав которого входит выключатель и разъединитель
[40].
Проверим
выбранные выключатель и разъединитель.
Таблица
3.16-Проверка генераторного выключателя и разъединителя
|
Условия проверки
|
Расчетные данные**
|
Выключатель HECS-100
|
Разъединитель HECS-100
|
*

|
|
|
|
|
*


|
-
|
|
|
|
при



56,6 кА
< 87,5кА
проверка
по второму условию:
|
198 197,4-
|
|
|
|
*


*

Проверим выбранный выключатель по току включения:
, то есть
номинальный ток включения генератора должен быть больше тока несинхронного
включения генератора, если он окажется под наибольшим напряжением (включение в
противофазе - самый опасный случай).
,
где
- сверхпереходное сопротивление генератора,

Ом;
.
Тогда
, то есть
.
Таким образом, элегазовое генераторное распределительное устройство типа HECS-100 проходит по всем параметрам и
принимается к установке.
.4.1.4 Выбор выключателя в цепи НН АТС (ВН РТСН)
Рассчитаем максимальный рабочий ток в цепи НН АТС:
.
Рассмотрим
элегазовый выключатель колонкового типа ВГТ-35-50/3150 [38]:и разъединитель
типа РГП-35/3150 [41] российского производства.
Проверим выбранные выключатель и разъединитель.
Таблица 3.17-Проверка выключателя и разъединителя 35 кВ
|
Условия проверки
|
Расчетные данные**
|
Данные по выключателю ВГТ-35-50/3150
|
Данные по разъединителю РГП-35/3150
|
*

*

|
|
|
|
|


|
-
|
|
|
|
при


проверка
по
второму
условию:
|
99 84-
|
|
|
|
*


*

Таким образом, выключатель ВГТ-35-50/3150 У3 и разъединитель РГП-35/3150
проходят по всем параметрам и принимаются к установке
.4.1.5 Выбор выключателя в системе собственных нужд
Рассчитаем максимальный рабочий ток в цепи СН:
,
(делим
на два, т.к. две подсекции 1А и 1Б);
-
мощность, отбираемая на СН от генератора мощностью 320МВт.
В схеме СН будет установлено КРУ с вакуумными выключателями ВР6
производства ОАО "РЗВА" [42]. Проверим выключатель на пригодность к
установке.
Таблица 3.18-Проверка выключателя ВР6-6-40/1600 У2
|
Условия проверки
|
Расчетные данные*
|
Данные по выключателю ВР6-6-40/1600 У2
|


|
|
|
|


|
|
|
|


|
|
|
|


|
|
|
|


|
|
|
|


Вакуумный выключатель ВР6-6-40/1600У2 соответствует всем параметрам и
принимается к установке.
3.4.2 Выбор сборных шин и связей между элементами
.4.2.1 Выбор шин 500 кВ
Так
как сборные шины по экономической плотности тока не выбираются [1], принимаем
сечение по допустимому току при максимальной нагрузке на шинах, равному току
наиболее мощного присоединения (в нашем случае ток линии
- по пункту 3.4.1.1).
Примем
гибкую ошиновку из полого алюминиевого провода ПА-500 с
[1],что больше
. Также
применение провода ПА-500 при напряжении 500кВ исключает коронирование.
,
где
по [8].
;
.
Проверку
на термическое действие тока к.з. не производим, т.к. сечение провода больше
минимального.
Фазы
располагаем горизонтально на расстоянии
по [1].
В
соответствии с ПУЭ гибкие шины РУ должны проверяться на электродинамическое
действие токов к.з. при значениях мощности к.з., данных в [4].
Также
при токах трехфазного КЗ 20 кА и более гибкие шины РУ следует проверять на
исключение возможности схлестывания или опасного в отношении пробоя сближения
фаз в результате динамического действия тока КЗ. [1].
Проверку
шин на схлестывание не производим, т.к.
или
, что меньше
.
Таким
образом, ПА-500 проходит по всем параметрам.
3.4.2.2 Выбор гибких токопроводов от выводов 500 кВ до сборных шин
Провода линий электропередач напряжением более 35 кВ, провода длинных
связей блочных трансформаторов с ОРУ, гибкие токопроводы генераторного
напряжения проверяются по экономической плотности тока [1] (что не проверяется,
указано выше). В РУ выше 35 кВ применяются шины, выполненные проводами АС.
Гибкие провода применяются также для соединения блочных трансформаторов.
Сечения
проводников должны быть проверены по экономической плотности тока. Экономически
целесообразное сечение
, определяется из соотношения:
,
где
- расчетный ток в час максимума энергосистемы, А;
-
нормированное значение экономической плотности тока,
.
Сечение,
полученное в результате указанного расчета, округляется до ближайшего
стандартного сечения. Расчетный ток принимается для нормального режима работы,
т. е. увеличение тока в послеаварийных и ремонтных режимах сети не учитывается.
По [1].
далее
определяется при Tнб=7100.
IРАБ.НОРМ.
будем рассчитывать
для мощности генератора 320МВт, так как АТС имеет мощность 501МВА, которая
взята с запасом, а следовательно, максимальная мощность перетока будет
определяться мощностью генератора 320МВт.
Тогда
.
Согласно [1], по условиям проверки на корону принимаем расщепление 3xAC300/39.
Проверяем
провода по допустимому току, у AC 300/39
=710,
согласно [1].
Для
3хАС-300/39допустимый длительный ток следует принимать
, тогда 
-
выбранный проводник проходит.
Проверка
на термическое действие токов КЗ, согласно ПУЭ не производим, т.к. применены
голые провода на открытом воздухе
3.4.2.3 Выбор шин 220 кВ
Ток
в цепи АТС
- по пункту 3.4.1.2.
Рассмотрим
гибкую ошиновку из двух проводов АС-300/39. Для 2хАС-300/39допустимый
длительный ток следует принимать
, что
больше
. Также по [1] применение 2хАС-300/39 при напряжении
220кВ исключает коронирование.
,
где
по [8].
;
.
Проверку
на термическое действие тока к.з. не производим, т.к. сечение провода больше
минимального.
Фазы
располагаем горизонтально на расстоянии
по [1].
Проверку
шин на схлестывание не производим, т.к.
и
мощность к.з. составляет
, что меньше
.
Таким
образом, 2xАС-300/39 по всем параметрам подходит, принимаем его к
установке.
3.4.2.4 Выбор гибких токопроводов от выводов 220 кВ до сборных шин
Выполним расчеты аналогично пункту 3.4.2.2.
Тогда
.
Рассмотрим
гибкую ошиновку из двух проводов АС-500/64 с
(вне
помещения)[1].
Проверяем
провода по допустимому току:
Для
2хАС-500/64допустимый длительный ток следует принимать
, тогда 
-
выбранный проводник проходит. Также по [1] применение 2хАС-500/64 при
напряжении 220кВ исключает коронирование.
На
термическую стойкость не проверяем, т.к. голые провода на открытом воздухе [1].
3.4.2.5 Выбор гибких токопроводов на стороне НН АТС
Выполним расчеты аналогично пункту 3.4.2.2.
.
Тогда
.
Рассмотрим
гибкую ошиновку из провода АС-400/51 с
(вне
помещения)[1].
Проверяем
провода по допустимому току:
<
.
На
корону не проверяем, так как провод АС-400/51 на напряжении 35 кВ.
На
термическую стойкость не проверяем, т.к. голые провода на открытом воздухе [1].
3.4.2.6 Выбор комплектного токопровода
От выводов генератора до фасадной стены главного корпуса токоведущие
части выполнены комплектным пофазно-экранированным токопроводом.
По известному току утяжелённого режима для генераторов 320 МВт (11441 А)
по [43] выбираем комплектный токопровод ТЭНЕ-20-12500-400УХЛ1 на номинальное
напряжение 20 кВ, номинальный ток 12500 А, электродинамическую стойкость цепи
400 кА производства ОАО «ВНИИР». Буквы в обозначении:
Т- токопровод;
Э - пофазно-экранированный;
Н - с непрерывными оболочками-экранами;
Е - способ охлаждения: естественное.
Проверим выбранный комплектный токопровод на термическую и
электродинамическую стойкость по наиболее тяжёлым условиям.
Таблица 3.19 - Проверка комплектного токопровода
|
Условия проверки
|
Расчетные данные
|
Данные по токопроводу ТЭНЕ-20-12500-400УХЛ1
|
|
 
|
|
|
|
 
|
|
|
* - берется суммарный ударный ток в точке кз, который побежит по
токопроводу в случае КЗ на выводах высокого напряжения трансформатора
собственных нужд.
По всем параметрам ТЭНЕ-20-12500-400УХЛ1 проходит, принимаем его к
установке.
.4.3 Выбор трансформаторов напряжения
Трансформаторы напряжения выбираются:
по напряжению установки:
;
по
конструкции и схеме соединения обмоток;
по
классу точности;
по
вторичной нагрузке:
,
где
- номинальная мощность в выбранном классе точности,
.
-
нагрузка всех измерительных приборов и реле, присоединённых к трансформатору
напряжения,
.
по
назначению.
3.4.3.1 Выбор трансформаторов напряжения на 500 кВ
Для трансформаторов напряжения, устанавливаемых на шинах высшего
напряжения электростанции выбираем перечень приборов по [9] и составляем
Таблицу 3.22.
Выбор выполняем для одной системы шин. Для второй системы шин выбор
проводится аналогичным образом.К шинам данного напряжения подключаются 1
автотрансформатор (АТС из группы трех однофазных), 4 блочных трансформатора
(ТБ) и 3 линии (связь с системой).Допустимо ваттметры и варметры с двусторонней
шкалой заменять на приборы с односторонней шкалой (при этом их количество
возрастает в два раза).
Подключим по одному трансформатору напряжения на каждую из шин и разнесем
равномерно приборы между ними (между TV). Тогда для одного трансформатора напряжения:
Таблица 3.20 -Приборы, подключаемые к TV 500 кВ
Прибор Тип S
одной обм., ВА Число обмотк cos jsin jЧисло
прибоовРпотр.
ВтQпотр.
|
ВА
|
|
|
|
|
|
|
ВЛ 500кВ(3вл/2)
|
|
|
Ваттметр
|
Ц 301/1
|
1,5
|
2
|
1
|
0
|
3
|
9
|
0
|
|
Варметр
|
Ц 301/1
|
1,5
|
2
|
1
|
0
|
3
|
9
|
0
|
|
Счетчик активной энергии со стопором
|
Меркурий 201
|
2Вт
|
2
|
0,38
|
0,925
|
2*
|
8
|
19,4
|
|
Датчик активной мощности
|
Е-829
|
10
|
-
|
1
|
0
|
2*
|
20
|
-
|
|
Датчик реактивной мощности
|
Е-830
|
10
|
-
|
1
|
0
|
1*
|
10
|
-
|
|
Фиксатор I и U импульсного действия
|
ФИП
|
3
|
1
|
1
|
0
|
1*
|
3
|
0
|
|
Осциллограф
|
Н-13
|
20
|
1
|
1
|
0
|
1*
|
20
|
0
|
|
Сборные шины (2/2)
|
|
|
а) показывающие
|
|
|
|
|
|
|
|
|
|
Вольтметр
|
Э-365-1
|
2
|
1
|
1
|
0
|
1
|
2
|
0
|
|
б) регистрирующие
|
|
|
|
|
|
|
|
|
|
Вольтметр
|
Н-344
|
10
|
1
|
1
|
0
|
1
|
10
|
0
|
|
Ваттметр
|
Н-3095
|
10
|
2
|
1
|
0
|
1
|
20
|
|
|
Частотомер
|
Н-397
|
7
|
1
|
1
|
0
|
1
|
7
|
|
|
в)синхронизирующие
|
|
|
|
|
|
|
|
|
|
Частотомер
|
Э-372
|
3
|
1
|
1
|
0
|
2
|
6
|
0
|
|
Вольтметр
|
Э-335
|
2
|
1
|
1
|
0
|
2
|
4
|
|
|
Синхроноскоп
|
Э327
|
10
|
1
|
1
|
0
|
1
|
10
|
|
|
Осциллограф
|
Н-13
|
20
|
1
|
1
|
0
|
2
|
40
|
0
|
|
Сумма:
|
178
|
19,4
|
|
179,1
|
|
|
|
|
|
|
|
|
|
|
|
|
|
|
|
на другом TV, наоборот:
1Счетчик активной энергии со стопором; 1 Датчик
активной мощности; 2 Датчика реактивной мощности; 2 Фиксатора тока и
напряжения импульсного действия, 2 осциллографа. Это делается для равномерной
загрузки обоих TV.
В настоящее время наиболее перспективными являются однофазные
антирезонансные трансформаторы напряжения типа НАМИ, выпускаемые ОАО Раменский
электротехнический завод «Энергия» [44], способные работать в классе точности
0,2. Рассмотрим трансформаторы типа НАМИ-500 УХЛ1 и НАМИ-220 УХЛ1. НАМИ-500
УХЛ1 имеет мощность вторичной основной обмотки 1 100 ВА в классе точности 0,2.
НАМИ-220 УХЛ1имеет мощность вторичной основной обмотки 1 200 ВА в классе
точности 0,2.
Проверяем
условие для НАМИ-500
:
.
Номинальную мощность трансформатора напряжения умножаем на 3, т.к. для
однофазных трансформаторов напряжения, соединенных в звезду, следует брать
суммарную мощность всех трех фаз. Таким образом, данный трансформатор способен
работать даже в классе точности 0,2.
Выполним проверку по потерям напряжения. По [1] для цепей напряжения
потери напряжения от трансформатора напряжения при условии включения всех защит
и приборов должны составлять: -до расчетных счетчиков и измерительных
преобразователей мощности, используемых для ввода информации в вычислительные
устройства, - не более 0,5 %;
до расчетных счетчиков межсистемных линий электропередачи - не более 0,25
%;
до счетчиков технического учета - не более 1,5 %;
до щитовых приборов и датчиков мощности, используемых для всех видов
измерений, - не более 1,5 %;
до панелей защиты и автоматики - не более 3 % .
При совместном питании указанных нагрузок по общим жилам их сечение
должно быть выбрано по минимальной из допустимых норм потери напряжения.
;
где
- удельное сопротивление меди;
- длина
кабеля по [4].
,
что
больше
(нужного для счетчиков), - это удовлетворяет
требованием ПУЭ.
Тогда
увеличим сечение кабеля до 6мм2.
.
,
что
меньше
(нужного для счетчиков), - это удовлетворяет
требованием ПУЭ.
Так
как трансформатор напряжения НАМИ-500 УХЛ1 удовлетворяет всем требованиям, то
принимаем его к установке вместе с кабелем КВВГ сечением 6мм2.
3.4.3.2 Выбор трансформаторов напряжения на 220 кВ
К шинам 220 кВ подключаются 1 автотрансформатор (АТС из группы трех
однофазных), 3 блочных трансформатора (ТБ) и 6 линии (связь с системой). На
обходную систему шин такой же трансформатор, как и на рабочие. Составим таблицу
аналогично предыдущему пункту.
Таблица 3.21-Приборы, подключаемые к TV 220 кВ
|
Прибор
|
Тип
|
S одной обмотки,ВА
|
Числообм.
|
cos jsin jЧисло приб.РпотрВтQпотрВА
|
|
|
|
|
|
1. ВЛ 220 кВ(6/2)
|
|
|
Ваттметр
|
Ц 301/1
|
1,5
|
2
|
1
|
0
|
3
|
9
|
0
|
|
Варметр
|
Ц 301/1
|
1,5
|
2
|
1
|
0
|
3
|
9
|
0
|
|
Счетчик активной и реактивной энергии
|
Меркурий 233
|
2
|
2
|
0,5
|
0, 87
|
3
|
6
|
10,44
|
|
Фиксатор тока и напряжения импульсного действия
|
ФИП
|
3
|
1
|
1
|
0
|
3
|
9
|
0
|
|
2. С.Ш.(2/2)
|
|
|
а) показывающие
|
|
|
|
|
|
|
|
|
|
Вольтметр
|
Э-365-1
|
2
|
1
|
1
|
0
|
1
|
2
|
0
|
|
б) регистрирующие
|
|
|
|
|
|
|
|
|
|
Вольтметр
|
Н-344
|
10
|
1
|
1
|
0
|
1
|
10
|
0
|
|
Ваттметр
|
Н-3095
|
10
|
2
|
1
|
0
|
1
|
20
|
|
|
Частотомер
|
Н-397
|
7
|
1
|
1
|
0
|
1
|
7
|
|
|
в)синхронизирующие
|
|
|
|
|
|
|
|
|
|
Частотомер
|
Э-372
|
3
|
1
|
1
|
0
|
2
|
6
|
0
|
|
Вольтметр
|
Э-335
|
2
|
1
|
1
|
0
|
2
|
4
|
|
|
Синхроноскоп
|
Э327
|
10
|
1
|
1
|
0
|
1
|
10
|
|
|
Осциллограф
|
Н-13
|
20
|
1
|
1
|
0
|
2
|
40
|
0
|
|
ИТОГО:
|
132
|
10,44
|
|
132,4
|
|
Проверяем
условие для НАМИ-220
:
.
Для
соединения трансформатора напряжения с приборами примем кабель КВВГ с сечением
жил 4мм2.
Выполним
проверку по потерям напряжения.
;
;
, что
меньше 0,5%.
Так
как трансформатор напряжения НАМИ-220 УХЛ1 удовлетворяет всем требованиям, то
принимаем его к установке вместе с кабелем КВВГ сечением 4мм2.
3.4.3.3 Выбор трансформаторов напряжения в цепи генератора
Трансформаторы напряжения в цепи генераторов устанавливаются встроенными
в комплектный токопровод. По пункту 3.4.2.5 к установке был принят
ТЭНЕ-20-12500-400, в который встроены трансформаторы ЗНОМ-20 [45], имеющие
номинальную мощность основной вторичной обмотки 75 ВА в классе точности 0,5,
необходимом для присоединения счётчиков.
Согласно [9], в цепи блока генератор-трансформатор необходима установка
измерительных приборов, перечень которых занесем в таблицу 3.25.
Проверяем
условие для ЗНОМ-20
:
.
Для
соединения трансформатора напряжения с приборами примем кабель КВВГ с сечением
жил 2,5мм2.
Выполним
проверку по потерям напряжения.
;
;
, что
меньше 0,5%.
Трансформатор напряжения ЗНОМ-20-63У2 и кабель КВВГ сечением 2.5мм2
удовлетворяют всем требованиям и принимаются к установке.
Таблица 3.22 -Приборы, подключаемые к TV 20кВ
|
Прибор
|
Тип
|
одной обмотки, Число обмоток Число приборовОбщая
|
|
|
|
|
|
,

,
|
|
|
|
|
Ваттметр
|
Ц 301/1
|
1,5
|
2
|
1
|
0
|
3
|
9
|
0
|
|
Варметр
|
Ц 301/1
|
1,5
|
2
|
1
|
0
|
3
|
9
|
0
|
|
Счетчик активной энергии
|
Меркурий 233
|
2
|
2
|
0,5
|
0, 87
|
1
|
2
|
3,48
|
|
Вольтметр
|
Э-365-1
|
2
|
1
|
1
|
0
|
2
|
4
|
0
|
|
Вольтметр регистрирующий
|
Н-344
|
10
|
1
|
1
|
0
|
1
|
10
|
0
|
|
Частотомер
|
Э-372
|
3
|
1
|
1
|
0
|
1
|
3
|
0
|
|
Ваттметр регистрирующий
|
Н-3095
|
10
|
1
|
1
|
0
|
1
|
10
|
0
|
|
Датчик активной мощности
|
Е-829
|
10
|
-
|
1
|
0
|
1
|
10
|
-
|
|
Датчик реактивной мощности
|
Е-830
|
10
|
-
|
1
|
0
|
1
|
10
|
0
|
|
Осциллограф
|
Н-13
|
20
|
1
|
1
|
0
|
1
|
20
|
0
|
|
Синхроноскоп
|
Э-327
|
10
|
1
|
1
|
0
|
1
|
10
|
0
|
|
Сумма:
|
97
|
3,48
|
|
97,1
|
|
3.4.3.4 Выбор трансформаторов напряжения в цепи НН АТС
Согласно [9], в цепи НН АТС необходима установка следующих измерительных
приборов:
Таблица 3.23-Приборы, подключаемые к TV 35кВ
Прибор Тип
одной обмотки,
|
Число обмоток Число приборов ,Вт ,вар
|
|
|
|
|
|
|
|
|
Ваттметр
|
Ц 301/1
|
1,5
|
2
|
1
|
0
|
2
|
6
|
0
|
|
Варметр
|
Ц 301/1
|
1,5
|
2
|
1
|
0
|
2
|
6
|
0
|
|
Сумма:
|
12
|
0
|
|
|
|
Рассмотрим трансформатор напряжения типаЗНОМ-35 [45], имеющие номинальную
мощность основной вторичной обмотки 150 В
А в классе точности 0,5.
Проверяем
условие для ЗНОМ-35
:
.
Для
соединения трансформатора напряжения с приборами примем кабель КВВГ с сечением
жил 1,5мм2.
Выполним
проверку по потерям напряжения.
;
;
, что
меньше 0,5%.
Трансформатор напряжения ЗНОМ-35-63У2 и кабель КВВГ сечением 1,5мм2
удовлетворяют всем требованиям и принимаются к установке.
.4.4 Выбор трансформаторов тока
.4.4.1 Выбор трансформаторов тока на 500 кВ
Намечаем элегазовый трансформатор тока типаТГФ-500-У1 [45].
Таблица 3.24-Номинальные параметры ТАТГФ-500-У1
|
, кВНоминальный ток, АНом. нагр. в кл.
точн. 0,2, Ом , кАТермическая стойкость
|
|
|
|
|
|
первичный
|
вторичный
|
|
|
Iтер, кА/tтер, с
|
|
500
|
1000
|
5
|
1,2
|
153
|
104/1
|
Таблица 3.2-Проверка трансформатора тока 500 кВ
|
Условия проверки
|
Расчетные данные*
|
Данные по трансформатору тока ТГФ-500-У1
|


|
|
|
|


|
|
|
|


Определяется
ниже

*- расчетные данные были определены ранее, при расчете токов кз.
Под
и
подразумевается
активное сопротивление (что является приемлемым при проектировании, то есть при
инженерных расчетах). Тогда
,
.
По
[9], состав приборов будет следующий:
Таблица
3.26-Приборы, подключаемые к TA 500 кВ
|
Прибор
|
Тип прибора
|
Нагрузка фазы,
|
|
|
А
|
В
|
С
|
|
Амперметр
|
Э-365-1
|
0,5
|
0,5
|
0,5
|
|
Ваттметр
|
Ц 301/1
|
0,5
|
-
|
0,5
|
|
Варметр
|
Ц 301/1
|
0,5
|
-
|
|
Ваттметр регистрирующий
|
Н 3095
|
10
|
-
|
10
|
|
Датчик активной мощности
|
Е-829
|
1
|
-
|
1
|
|
Датчик реактивной мощности
|
Е-830
|
1
|
-
|
1
|
|
Счетчик активной энергии со стопором
|
Меркурий 201
|
0,1
|
-
|
0,1
|
|
Сумма:
|
13,6
|
0,5
|
13,6
|
Согласно тому же источнику амперметры ставятся во все три фазы, поэтому
соединяем трансформаторы тока в полную звезду.
Таким образом, наиболее нагружены фазы A и С, поэтому расчет будем вести по ним.
По [4] длина соединительных проводов от трансформатора тока до приборов в
один конец для РУ 500кВ принимается 150-175м.
,
где
при количестве приборов более 3.
По
[1] провода с медными жилами применяются во вторичных цепях основного и
вспомогательного оборудования мощных электростанций с агрегатами 100 МВт и
более, а также на подстанциях с высшим напряжением 220 кВ и выше.
Рассмотрим
кабель с медными жилами, длиной 150м, схема соединения трансформаторов
тока, как указывалось ранее, полная звезда(
).
.
Примем
кабель КВВГ сечением 6мм2.
.
, что
меньше
.
Трансформатор
тока ТГФ-500-У1 проходит по всем параметрам и принимается к установке.
3.4.4.2 Выбор трансформаторов тока на 220 кВ
Намечаем трансформатор ТГФМ-220-УХЛ1 [45].
Номинальные параметры:
Таблица 3.27-Номинальные параметры ТА ТГФМ-220-УХЛ1
|
, кВНоминальный ток, АНом. нагр. в
кл. точн. 0,5, Ом , кАТермическая стойкость
|
|
|
|
|
|
первичный
|
вторичный
|
|
|
Iтер, кА/tтер, с
|
|
220
|
2000
|
5
|
1,2
|
150
|
100/1
|
Таблица 3.28-Проверка трансформатора тока 220 кВ
|
Условия проверки
|
Расчетные данные*
|
Данные по трансформатору тока ТГФМ-220-УХЛ1
|


|
|
|
|


|
|
|
|


Определяется
ниже

* - расчетные данные были определены ранее, при выборе выключателей.
Состав приборов будет следующий:
Таблица 3.29-Приборы, подключаемые к TA 220 кВ
|
Прибор
|
Тип прибора
|
Нагрузка фазы,
|
|
|
А
|
В
|
С
|
|
Амперметр
|
Э-365-1
|
0,5
|
0,5
|
0,5
|
|
Ваттметр
|
Ц 301/1
|
0,5
|
-
|
0,5
|
|
Варметр
|
Ц 301/1
|
0,5
|
-
|
0,5
|
|
Ваттметр регистрирующий
|
Н 3095
|
10
|
-
|
10
|
|
Счетчик активной и реактивной энергии
|
Меркурий 233
|
0,1
|
0,1
|
0,1
|
|
Сумма:
|
11,6
|
0,6
|
11,6
|
По [4] длина соединительных проводов от трансформатора тока до приборов в
один конец для РУ 220кВ принимается 100-150м.
,
где
при количестве приборов более 3.
Рассмотрим
кабель с медными жилами, длиной 100м, схема соединения трансформаторов
токаполная звезда (
).
Примем
кабель КВВГ сечением 4мм2.
.
, что
меньше
.
Трансформатор
тока ТГФМ-220-УХЛ1проходит по всем параметрам и принимается к установке.
3.4.4.3 Выбор трансформаторов тока в цепи генератора
Трансформаторы тока в цепи генераторов устанавливаются встроенными в
комплектный токопровод. По пункту 3.4.2.5 к установке был принят
ТЭНЕ-20-12500-400, в который встроены трансформаторы ТШ-20-12000/5со следующими
параметрами [45]:
Таблица 3.30-Номинальные параметры ТА ТШ-20-12000/5
,
кВНоминальный
ток, АНом нагр в кл. точн. 0,5,
|
Ом , кАТермическая стойкость
|
|
|
|
|
|
первичный
|
вторичный
|
|
|
Iтер, кА/tтер, с
|
|
20
|
12000
|
5
|
1,2
|
-
|
-
|
Проверку по номинальному напряжению, электродинамической и термической
стойкости не проводим, так как указанные трансформаторы тока встроены в
пофазно-экранированный токопровод, прошедший все эти проверки. Остается
проверить трансформаторы тока по вторичной нагрузке.
Таблица 3.31-Приборы, подключаемые к TA 20 кВ
|
Прибор
|
Тип прибора
|
|
Нагрузка фаз
|
|
|
|
А, ВА
|
В, ВА
|
С, ВА
|
|
а) статор
|
|
|
|
|
|
Амперметр
|
Э-365-1
|
0,5
|
0,5
|
0,5
|
|
Ваттметр
|
Ц 301/1
|
0,5
|
-
|
0,5
|
|
Варметр
|
Ц 301/1
|
0,5
|
-
|
0,5
|
|
Счетчик активной энергии
|
Меркурий 233
|
0,1
|
0,1
|
0,1
|
|
Ваттметр регистрирующий
|
Н 3095
|
10
|
-
|
10
|
|
Амперметр регистрирующий
|
Н-344
|
-
|
10,1
|
-
|
|
Датчик активной мощности
|
Е-829
|
1
|
-
|
1
|
|
Датчик реактивной мощности
|
Е-830
|
1
|
-
|
1
|
|
б) ротор
|
|
|
|
|
|
Амперметр
|
Э-365-1
|
0,5
|
0,5
|
0,5
|
|
Регистрирующий амперметр
|
Н-344
|
-
|
10
|
-
|
|
ИТОГО:
|
|
14,1
|
21,1
|
14,1
|
Наиболее нагруженной является фаза В, по ней и будем проверять ТА.
.
Рассмотрим
кабель с медными жилами, длиной 40м, схема соединения трансформаторов
тока полная звезда (
).
Примем
кабель КВВГ сечением 4мм2.
.
, что
меньше
.
Выбранный
трансформатор тока удовлетворяет всем условиям.
3.4.4.4 Выбор трансформаторов тока в цепи НН АТС
НамечаемТФЗМ-35А-ХЛ1 с номинальными параметрами [45]:
Таблица 3.32-Номинальные параметры ТА ТФЗМ-35 А - ХЛ1
,
кВНоминальный
ток, АНом нагр в кл. точн. 0,5,
|
Ом , кАТермическая стойкость
|
|
|
|
|
|
первичный
|
вторичный
|
|
|
Iтер, кА/tтер, с
|
|
35
|
600
|
5
|
2
|
127
|
22/3
|
Таблица 3.33-Проверка трансформатора тока 35 кВ
|
Условия проверки
|
Расчетные данные*
|
Данные по ТФЗМ-35
|


|
|
|
|


|
|
|
|


Определяется
ниже

* - расчетные данные были определены ранее, при выборе выключателей.
Состав приборов будет следующий:
Таблица 3.34-Приборы, подключаемые к TA 35 кВ
|
Прибор
|
Тип прибора
|
Нагрузка фазы,
|
|
|
А
|
В
|
С
|
|
Амперметр
|
Э-365-1
|
0,5
|
0,5
|
0,5
|
|
Ваттметр
|
Ц 301/1
|
0,5
|
-
|
0,5
|
|
Варметр
|
Ц 301/1
|
0,5
|
-
|
0,5
|
|
Счетчик активной энергии
|
Меркурий 233
|
0,1
|
0,1
|
0,1
|
|
Сумма:
|
1,6
|
0,6
|
1,6
|
По [4] длина соединительных проводов от трансформатора тока до приборов в
один конец для РУ 35кВ принимается равной 60-75м.
,
где
при количестве приборов более 3.
Рассмотрим
кабель с медными жилами, длиной 60м, схема соединения трансформаторов
тока, как указывалось ранее, полная звезда (
).
Согласно
[1] по механической прочности примем кабель КВВГ сечением 2.5мм2.
.
, что
меньше
.
Трансформатор
тока ТФЗМ-35 А - ХЛ1 проходит по всем параметрам и принимается к установке.
3.5 Выбор схемы собственных нужд
Номинальные напряжения установки собственных нужд для данной КЭС 6 кВ
и 0,4кВ.
Рабочие трансформаторы СН включены отпайкой от энергоблока, один РТСН
подключен к обмотке низкого напряжения автотрансформатора связи, второй к РУ
220 кВ. Еще один дополнительный РТСН генераторного напряжения находится в холодном
резерве, так как более 6 блоков 320 МВт. Выбор трансформаторов СН (с
генераторного напряжения на 6 кВ) производился ранее в Пункте 3.1.6.
Так как мощность энергоблоков составляет более 160МВт и КЭС
спроектирована по блочному типу, то принимаем по две секции на каждый
энергоблок на 6 кВ. Резервное питание СН осуществляется через резервные
магистрали, связанные с РТСН (подключенного к обмотке низкого напряжения
автотрансформатора связи). Резервные магистрали для надежности и большей
гибкости схемы секционируются выключателями через каждые два-три блока.
В учебном проектировании выбор трансформаторов с 6 кВ на 0,4кВ выполняется
упрощено, т.к. в реальности это очень трудоемкая задача с учетом всех нюансов
данной станции.
От общей нагрузки СН нагрузка на 0,4кВ для КЭС составляет
приблизительно 5-10%. Примем её равной 7,5%.
Тогда суммарная мощность на 0,4кВ от блока 320МВт составит:
.
Данная
нагрузка равномерно распределяется между секциями А и Б 6 кВ, тогда нагрузка на
одну секцию составит:
.
Принимаем
по [7] к установке ТСЗС-1000/6,3/0,4 (это ближайший трансформатор по мощности,
как видно, дает существенный запас, а, следовательно, и повышение надежности
СН).
Схема
СН приведена на рис. 3.14 и на «Главной схеме электрических соединений».
Рисунок
3.14 - Схема собственных нужд КЭС
3.6 Выбор установок оперативного тока
В
настоящее время на электрических станциях и подстанциях осуществляют режим
постоянного подзаряда аккумуляторных батарей. Это значит, что в нормальном
режиме электроустановки (ЭС и ПС) подзарядный агрегат питает всю постоянно
включенную нагрузку (
) и компенсирует ток самозаряда аккумуляторной батареи
(
). Следовательно, GB в режиме
подзаряда всегда заряжена на полную емкость. Зарядка аккумуляторной батареи
необходима, если в аварийном режиме на ЭС и ПС емкость ее заряда снизилась
более, чем на 10%.[17].
Установка
постоянного оперативного тока без элементного коммутатора с устройством
стабилизации напряжения
Рисунок
3.15 - Схема аккумуляторной батареи из 108 элементов
Более
современные и надежные схемы установок постоянного тока, с применением
тиристорной стабилизации постоянного напряжения (УСТП), вместо коммутатора,
предлагает фирма Зонненшайн по [16].
Традиционная схема питания постоянного тока состоит из:
· Аккумуляторной батареи из 130 элементов;
· 22 шин тока аварийного режима, соединяющие элементы батареи с
переходной доской;
· Переходной доски;
· Панели ПЭХ, содержащей регуляторы напряжения основных
элементов батареи и подзарядного устройства для «хвостовых» элементов батареи;
· 22 проводов, соединяющих переходную доску и элементарный
коммутатор;
· Агрегат ВАЗП;
· Зарядного мотор-генератора;
Помимо того, что все перечисленные элементы устарели, данная схема имеет
следующие недостатки:
· Недостаточное быстродействие, вследствие чего завышается
емкость батареи;
· Низкая надежность и сложность эксплуатации из-за наличия
подвижных контактов;
· Недостаточность выходного тока ВАЗП из-за увеличения нагрузок
нормального режима;
Новая предлагаемая система питания состоит из:
· Батареи из 105 элементов;
· Зарядно-подзарядного устройства (УЗП), хотя может применяться
любое ЗУ;
· Устройства тиристорной стабилизации напряжения (УТСП).
Применение схемы на рис.3.15 позволяет:
ü Уменьшить количество элементов до 105 в большинстве случаев
без увеличения емкости батареи;
ü Существенно повысит качество эксплуатации батареи за счет
исключения хвостовых элементов и практически полного снятия нагрузок с батареи
в нормальном режиме работы (при условии применения УЗП);
ü Обеспечить высокую точность стабилизации напряжения подзаряда
и как следствие, увеличить срок службы батареи и вероятность безотказной
работы;
ü Уменьшить до двух количество шин от батареи;
ü Исключить ВАЗП;
ü Исключить панель ПЭХ;
ü Исключить зарядный мотор-генератор;
Приведем краткое описание агрегата УТСП:
ü используется в качестве стабилизации напряжения постоянного
тока повышающего типа;
ü номинальное выходное напряжение - 230В;
ü точность стабилизации напряжения ±2%;
ü пульсация номинального выходного напряжения ±3%;
ü диапазон изменения входного напряжения при номинальном
выходном токе - 175 -235В;
ü номинальный выходной ток длительности до 0,5 ч: от 200А для
УТСП200; до 1200А для УТСП1200;
ü максимальный выходной ток длительности до 5с: от 400А для
УТСП200; до 2400А для УТСП1200
ü допустимый ток короткого замыкания на выходе длительностью до
0, 5с: от 2,5 кА для УТСП200, до 15кА для УСТП1200;
Устройство УЗП производит заряд стационарной батареи, подзаряд
аккумуляторной батареи параллельной батареи параллельно с работой на нагрузку,
работу на нагрузке.
· Номинальный выходной ток 200А для УЗП 200,320 А для УЗП320;
· Точность стабилизации выходного напряжения ±2В (0,9%);
· Точность стабилизации выходного тока ±5А;
· Величина пульсаций выходного напряжения ±5 В;
· Диапазон регулирования выходного тока при работе в режиме
стабилизации выходного тока с ограничением выходного напряжения
- 220(300)А для УЗП200(для УЗП320);
· Диапазон регулирования выходного напряжения с ограничением
выходного
тока - 100% от
.
Устройство
автоматически отключается при увеличении выходных напряжения и тока больше
установленного значения, снижении выходного напряжения при коротком замыкании в
нагрузке. Устройство УЗП размещается в шкафу двустороннего обслуживания, по
[33].
Применение
современных устройств типа УСТП позволяет применять аккумуляторы с трубчатой
положительной пластиной типов OPzS/OPzV, без повышения емкости, то есть аналогичной например,
OP,Vb,GroE или СК,СН. Это становиться возможным за счет разряда
аккумуляторной батареи до чуть более низкого конечного напряжения, что
незаметно для потребителей.
Выбор
АКБ:
Т.к.
мощность генераторов ЭС больше 300 МВт, принимаем одну АКБ на каждый агрегат.
Батарея будет работать в режиме постоянного подзаряда в схеме со стабилизатором
напряжения. Расчетная длительность аварийной нагрузки 0,5 ч. Номинальное
напряжение на шинах установки 230 В. Расчетная температура электролита +25оС.
Дальнейший
выбор будет производится по пунктам:
1. Устанавливаем длительность аварийного режима. Для электрических
станций, работающих в ЭЭС, длительность аварийного режима принимается равной
0.5 часа.
2. Определяем режим разряда батарей, при возможных аварийных
ситуациях на ЭС и ПС и расчетные нагрузки установки постоянного тока. Все
сведения оформляют в виде таблицы. Номинальное напряжение - 230В, температура
электролита - +250С.
Порядок введения элементов в работу:
Постоянная нагрузка функционирует постоянно;
При возникновении аварийной ситуации последовательно вводятся:
1. Преобразовательный агрегат оперативной связи;
. Аварийное освещение;
. Двигатели аварийного маслонасоса генератора и двигатели
аварийного маслонасоса смазки подшипников турбины;
. Предполагается, что в конце аварийного режима необходимо, чтобы
АКБ была способна включить привод одного из выключателей (выдержать толчковый
ток), в нашем случае это генераторные выключатели (один из них).
Определим нагрузку на аккумуляторную батарею.
Таблица 3.38-Перечень потребителей постоянного тока
|
Вид потребителя
|
Кол-во электроприемников
|
Параметры эл. приемников
|
Расчетные нагрузки, А
|
|
|
Ном. мощность, кВт
|
Ном ток, А
|
Расчетный ток длит режима, А
|
Пусковой ток, А
|
Аварийный режим до 30 мин
|
Толчок тока в начале аварийного режима
|
Наибольший толчковый ток (в конце разряда)
|
|
Постоянная нагрузка
|
-
|
-
|
-
|
30
|
-
|
30
|
30
|
30
|
|
Аварийное освещение
|
-
|
-
|
-
|
200
|
-
|
200
|
-
|
200
|
|
Приводы выключателей
|
2
|
-
|
5
|
-
|
-
|
-
|
30
|
-
|
|
Преобразовательный агрегат оперативной связи
|
1
|
7,2
|
38
|
30
|
100
|
30
|
100
|
30
|
|
Двигатели аварийного маслонасоса уплотнений генератора
|
3
|
25
|
128
|
120
|
300
|
360
|
-
|
360
|
|
Двигатели аварийного маслонасоса смазки подшипников турбины
|
3
|
14
|
73,5
|
73
|
184
|
219
|
-
|
219
|
|
Включение выключателя ВГТ-220
|
1
|
-
|
2,5
|
-
|
-
|
-
|
10
|
-
|
|
Итого:
|
-
|
-
|
-
|
-
|
-
|
839
|
170
|
839
|
Аккумуляторная батарея в нормальных условиях работает в режиме
нормального подзаряда и, следовательно, постоянной нагрузки не несет. Поэтому
расчетной является аварийная ситуация на станции, когда батарея принимает на
себя всю аварийную нагрузку [9]. По для ТЭС и ГЭС, работающих в системе,
рекомендуется принимать длительность работы аварийного режима равной 0,5 ч.
При
параллельном, резервном режиме эксплуатации допускается максимальное напряжение
заряда
Определяем
количество элементов аккумуляторной батареи:
Однако
напряжение при разряде не должно быть меньше, чем
.
Поэтому
конечное напряжение на элементе составляет:
В
конце разряда, то есть после 0,5ч, конечное напряжение не должно быть ниже, чем
1,66В/эл на элемент.
Расчет
потребного типа батареи производим с помощью табл.14, по [34], для
, принимаем аккумуляторную батарею серии VARTA
12 OPzS 1200, с разрядным током
3.7 Молниезащита ОРУ 220 кВ
Для защиты оборудования ОРУ 220 кВ от прямых попаданий молнии принимаем
штыревые молниеотводы.
Молниеотводы размещаем на порталах высотой 23,5 м.
Высота шинных порталов 11,0 м;
Высота линейных порталов 22,5 м;
Высота промежуточных порталов 22,5 м;
Длина ОРУ -123,2 м;
Ширина ОРУ -77 м;
ОРУ состоит из восьми ячеек.
Чтобы вся площадь, расположенная между молниеотводами была защищена,
необходимо выдержать условие [6]:£8·ha·P,
где D - диагональ четырёхугольника, в вершинах которого расположены
молниеотводы;
ha=h-hx=30,0-22,5=7,5м;
р=1 для молниеотводов высотой h £ 30м.
Необходимо проверить войдут ли в защищаемую зону крайние порталы сборных
шин.
Шинные порталы имеют высоту 11,35 м, на этой высоте, т.е. hx=11,35 м,
определим радиус защитной зоны Rx одного молниеотвода для:
Диагональ зоны защиты четырёх молниеотводов для hx=22,5м (высота промежуточных
порталов):з=8·(30,5-22,5) · 1=64м;
Диагональ ОРУ 220 кВ
Условие D£8·ha·P не выполняется, устанавливаем восемь молниеотводов.
Условие выполняется.
Найдём ширину защитной зоны bx между молниеотводами по
соотношениям:/ha=41/19=2,15;/ha=40,5/19=2,13;/h=11/30=0,37;
и по кривой рис12.4 [8] найдём соотношение bx/ha , тогда =0,93·ha=17,67
м;=0,931·ha=17,69 м.
Следовательно, восемь штыревых молниеотводов обеспечивают надёжную молниезащиту
всего ОРУ 220 кВ.
Рисунок 3.16 - Схема молниезащиты ОРУ 220 кВ
.8 Расчёт
заземляющего устройства ОРУ 220 кВ
Расчёт ведём по [6].
Определяем наибольшее допустимое напряжение прикосновения, которое
зависит от длительности воздействия Тв:в=tр.з.+tотк.в.,
где tр.з.- время действия релейной зашиты;отк.в. - полное время
отключения выключателя.
Тв=0,1+0,06=0,16 с.
При Тв=0,16с Uпр.доп=440 В [6].
Коэффициент прикосновения:
,
где lb=5м длина вертикального заземлителя;г - длина горизонтальных
заземлителей,
Lг=(A·nп)+(B·nпр),
где А=129,2 м длина ОРУ;
В=92,5 м - ширина ОРУ;п - количество поперечных полос, nп=17;пр -
количество продольных полос, nпр=17;г=(129,2·17)+(92,5·17)=3768,9 м;
а - расстояние между вертикальными заземлителями а=5м;
S - площадьОРУ;
=A·B=129,2·92,5=11951 м2;
М - параметр зависящий от р1/р2 ,
р1 - удельное сопротивление верхнего слоя грунта;
р2 - удельное сопротивление нижнего слоя грунта;
р1=р2=150 Ом·м - удельное сопротивление суглинка;
М=0,5 при р1/р2=1;
b - коэффициент, определяемый по сопротивлению тела человека Rч и
сопротивлению растекания от ступней Rс;
b=Rч/(Rч+Rс),
В расчётах принимают Rч=1000 Ом; Rс=1,5 pв,с.
b=1000/(1000+1,5·150)=0,816.
Потенциал на заземлителе:
Uз=Uпр.доп/Кп=440/0,083=5 301 В,
что в пределах допустимого (меньше 10 кВ)
Сопротивление заземляющего устройства:
з,доп.=Uз/Iз,
где Iз - ток стекающий с заземлителя проектируемого заземляющего
устройства при однофазном КЗ.
Iз=0,4Iп,о(1)=0,4· (1,5Iп,о(3))
Iз=0,4·1,5·19,5·103=7260
А;
Rз,доп=5301/7260=0,73
Ом
Действительный план заземляющего устройства преобразуем в расчётную
квадратную модель со стороной:
Число ячеек по стороне квадрата:
;
Принимаем m=16.
Длина полос в расчётной модели:
Длина сторон ячейки:
Число вертикальных заземлителей по периметру контура при a/lb=1:
принимаем nb=88.
Общая длина вертикальных заземлителей:
=lB·nB=5·88=440м.
Относительная глубина:
где t- глубина закладки горизонтальных полос, t=0,7 м.
Тогда:
По таблице [6] для р1/р2=1 и а/lb=1
определяем рэ/р2=1, тогда рэ=р2=150 Ом·м.
Общее сопротивление сложного заземлителя:
что меньше допустимого Rз,доп=0,73 Ом.
Найдём напряжение прикосновения:
пр=Кп·Iз·Rз=0,083·7260·0,59=356 В,
что меньше допустимого Uпр.доп=440В.
Следовательно, данное заземляющее устройство, выполненное по нормам
напряжения прикосновения, обеспечивает ограничение Uпр до нормированного
значения в пределах всей территории подстанции и напряжение на заземляющем
устройстве не превышающее 10 кВ.
4. Релейная защита блока генератор-трансформатор
Рисунок 4.1 - Поясняющая схема
В соответствии с ПУЭ и другими нормативно-директивными материалами на
блоках генератор - трансформатор предусматриваются защиты от повреждений и не
нормальных режимов работы, приведенные в табл. 4.1.
Таблица 4.1 -Виды возможных ненормальных режимов работы и типы защит,
применяемых в этих случаях защит
|
Тип повреждения и ненормальных
режимов работыВид защиты
|
|
|
|
1
|
От многофазного к.з. в обмотке статора генератора и на его
выводах
|
Продольная дифференциальная защита
|
|
2
|
От к.з. между витками одной фазы в обмотке статора
генератора.
|
Односистемная поперечная дифференциальная токовая защита
|
|
3
|
От замыканий на землю в обмотке статора генератора
|
Защита напряжения первой и третьей гармоник, не имеющая
зоны чувствительности
|
|
4
|
От асинхронных режимов при потере возбуждения генератора
|
Защита на реле сопротивления
|
|
5
|
От внешних симметричных к.з.
|
|
|
6
|
От внешних несимметричных к.з. и перегрузок генератора
|
Блок защиты БЭ 1101
|
|
7
|
От перегрузок ротора током возбуждения
|
Блок защиты БЭ 1102
|
|
8
|
От симметричных к.з. и перегрузок генератора
|
Блок защиты БЭ 1103
|
|
9
|
От повышения напряжения на турбогенераторах и
трансформаторах при работе блока на холостом ходу
|
Защита от повышения напряжения
|
|
10
|
От замыканий на землю в одной точке цепи возбуждения
|
Блоки защит БЭ 1104 иБЭ 1105
|
|
11
|
От всех видов к.з. в обмотках трансформатора
|
Дифференциальная защита трансформатора
|
|
12
|
От замыканий внутри кожуха трансформатора, сопровождающихся
выделением газа, и от понижения уровня масла
|
Газовая защита
|
|
13
|
От пожара в трансформаторе
|
Устройство пожаротушения на трансформаторах
|
|
14
|
Для контроля состояния изоляции вводов 500 кВ
трансформатора блока
|
Устройство контроля изоляции вводов (КИВ)
|
|
15
|
От всех видов к.з. со стороны выводов ОВН 330-500кВ
трансформатора и на ошиновке высшего напряжения блока
|
Дифференциальная защита ошиновки
|
|
16
|
Отказ основных защит блока
|
Резервная дифференциальная защита блока
|
|
17
|
От внешних к.з. на землю в сети с большим током замыкания
на землю:
|
|
17.1
|
Для трансформаторов, работающих с заземленной нейтралью
|
Токовая ступенчатая защита нулевой последовательности
|
.1 Защита генератора
.1.1 Продольная дифференциальная защита генератора
Защита осуществляется в трехфазном, трехрелейном исполнении для
возможности быстрого отключения двойных замыканий на землю, одно из которых
находится в генераторе.
Рисунок 4.2 - Продольная дифференциальная защита генератора
форматоры тока ТШ-20.
В схемах используется реле ДЗТ-11/5, специально предназначенное для
дифференциальной защиты генератора и применимое как для генераторов с равными
токами в плечах защиты, так и различающимися между собой в два раза.
В реле ДЗТ-11/5рабочая (дифференциальная) обмотка имеет 144 витка.
Защищаемый генератор имеет следующие характеристики:
1. Полная номинальная мощность: SГном=376,5 МВА.
. Номинальное напряжение: UГном=20 кВ.
. Номинальный ток: IГном=10868 А.
. Номинальное значение угла: cosjГном=0,85
Генератор
работает в блоке с трансформатором. Примем расчетную точку КЗ на выводах
генератора (К-3). Из расчета токов к.з. по табл. 3.13 имеем сверхпереходной ток
от генератора при трехфазном КЗ
=62,1 кA.
1) Коэффициенты трансформации трансформаторов тока со стороны:
· фазных выводов - 12000/5;
· нулевых выводов - 12000/5.
) Токи срабатывания реле и защиты:
· для цепи стороны нулевых выводов:
,
где
ток срабатывания реле;
м.д.с.
срабатывания реле ДЗТ-11/5, равное 100.
число
витков рабочей обмотки, равное 144.
=1666 А;
.
· для цепи стороны фазных выводов:
;
=1666 А;
.
Защита не отстроена от обрыва токовых цепей и в указанном выше режиме
действует на отключение генератора.
1) Максимальный ток небаланса при внешнем трехфазном к.з. (на выводах
генератора):
=6,21кА,
где
- коэффициент, учитывающий переходный режим, для реле
ДЗТ
,
-
коэффициент однотипности трансформаторов тока (ТТ),
для однотипных ТТ с одинаковыми коэффициентами
трансформации и мало отличающимися нагрузками вторичных цепей,
в остальных случаях;
-
погрешность ТТ, принимаемая равной
;
-
максимальный ток, проходящий через генератор при внешнем КЗ.
2) Число витков тормозной обмотки:
где
- тангенс угла наклона касательной, проведенной из
начала координат к тормозной характеристике реле ДЗТ-11/5,
=0,75
Принимаем
29.
Чувствительность
защиты при междуфазных повреждениях генератора всегда выше нормируемой, может
не проверятся.
4.1.2 Поперечная дифференциальная защита генератора
Защита предназначенная для ликвидации к.з. между витками одной фазы в обмотке
статора генератора с двумя параллельными ветвями. Защита присоединяется к
трансформатору тока, установленному в перемычке между нейтралями параллельных
ветвей обмотки статора.
В рассечку соединения двух нейтралей включается трансформатор тока ТТ, к
которому подключается реле РТ-40/Ф (КА), отстроенное с помощью фильтра (Т,
С) от токов третьих и высших гармоник.
Защита выполняется без выдержки времени.
Применение
реле РТ-40/Ф позволяет на основании опыта эксплуатации принять ток срабатывания
защиты
.
Рисунок 4.3-Поперечная дифференциальная защита генератора
Учитывая
отсутствие тока в нейтрали, и исходя из возможности регулирования уставок реле
РТ-40/Ф в пределах
коэффициент трансформации Т выбирается по условию
.
.
Принимаем
и в рассечку соединения двух нейтралей выбираем к
установке трансформатор тока ТОЛ-20/2500-У3 [45].
Ток срабатывания реле:
4.1.3 Защита обмотки статора от замыканий на землю БРЭ 1301
БРЭ 1301 - это блок защиты, предназначенный для защиты от замыканий на
землю генераторов, работающих в блоке с трансформатором.
Защита является стопроцентной защитой обмотки статора, т.е. не имеет зоны
нечувствительности и выполняется на базе интегральных микросхем.
БРЭ 1301.01 требует установки в нейтраль генератора однофазного
трансформатора напряжения с вторичным напряжением 100В.
Схема подключения БРЭ 1301.01 к цепям напряжения, к цепям генератора
приведена на рис. 4.4. Структурная схема приведена на рис. 4.5.
Защиту большей части обмотки статора, начиная от линейных вводов,
примерно 70 - 80 % обеспечивает блок, реагирующий на напряжение нулевой
последовательности частоты 50 Гц (БОС), защиту нейтрали и примыкающей к ней
части обмотки статора (около 30 - 40 %) обеспечивает блок третьей гармоники
БТГ.
Максимальное
напряжение
на выводах генератора равно:
,
где
- коэффициент деления емкостного делителя блока
генератор - трансформатор. Определяется опытным путем;
-
коэффициент, учитывающий распределение напряжения нулевой последовательности на
обмотке ВН трансформатора блока. При изолированной нейтрали трансформатора
блока принимается
, при заземленной -
;
-
емкость между обмотками ВН и НН одной фазы трансформатора блока;
-
емкость обмотки НН одной фазы трансформатора блока на землю. Так как
, то можно принять
;
-
емкость одной фазы обмотки статора генератора на землю. Значение принимается по
паспортным данным генератора.
С
некоторым запасом
можно приближенно определить из выражения:
.
Рисунок 4.4 - Схема подключения блока защиты БРЭ 1301.01к
цепям напряжения генератора энергоблока
Напряжение срабатывания БОС, определяется из выражения:
,
где
- коэффициент надежности, принимаемый равным кН=1,3¸1,5.
-
коэффициент трансформации трансформатора напряжения.
Рисунок
4.6 - Схема для расчета
на
выводах генератора при к.з. на стороне ВН трансформатора
В
защищаемый блок входит трансформатор ТДЦ-400000/500 с номинальным низшим
напряжением UНН.НОМ =
20 кВ.
БРЭ
1301.01 требует установки в нейтраль генератора однофазного трансформатора
напряжения с вторичным напряжением 100В. Устанавливаем трансформатор напряжения
ЗНОМ-20.
Рассчитаем
величину уставки.
Коэффициент,
учитывающий распределение напряжения обратной последовательности на обмотке ВН
трансформатора блока при работе его с заземленной нейтралью: к=0,5.
Коэффициент
деления емкостного делителя:
кд=0,5.
Максимальное
напряжение
на выводах генератора равно:
=0,5×0,5×3,849=0,962кВ.
Коэффициент
надежности: КН =1,3.
Коэффициент
трансформации трансформатора напряжения ЗНОМ-20:
Напряжение срабатывания БОС:
.
4.1.4 Защита от асинхронного режима при потере возбуждения генератора
Согласно решению Главтехуправления в качестве защиты от асинхронного
режима используется одно реле сопротивления (2РС) блок-реле типа КРС-2 (еще
одно реле сопротивления 1РС этого же блок-реле КРС-2 может использоваться в
качестве защиты от внешних симметричных к.з.).
КРС - 2 включается:
· по цепям переменного тока - на трансформаторах тока, установлены со
стороны линейных выводов генератора;
· по цепям напряжения - на трансформатор напряжения, установленный со
стороны линейных выводов генератора (3´ ЗНОМ-20).
Со стороны линейных выводов генератора установим такие же шинные
трансформаторы тока ТШ-20, какие применяем для питания продольной
дифференциальной защиты генератора.
Для предотвращения ложных действий защиты от потери возбуждения при
внешних несимметричных к.з. Она блокируется при срабатывании чувствительного
органа токовой защиты обратной последовательности (пускового органа БЭ 1101).
Для предотвращения срабатываний реле при нарушениях синхронизма его
круговая характеристика смещается. Это смещение принимается равным
с тем,
чтобы обеспечить срабатывание реле при асинхронном режиме турбогенератора с
полной нагрузкой и замкнутой накоротко обмоткой ротора.
Диаметр окружности характеристики принимается равным:
о.е.
Угол максимальной чувствительности:
.
Для отстройки от срабатываний при нарушении динамической устойчивости и
асинхронном ходе в системе защита выполняется с выдержкой времени 1 - 2 с.


4.1.5 Защита от несимметричных перегрузок генератора с
интегрально-зависимой характеристикой времени
Защита выполняется с помощью интегрального и сигнального органов блок -
реле БЭ 1101 , структурная схема которого приведена на рис.4.8.
Подключим данную защиту к ТТ ТШ-20.
Рисунок 4.8-Структурная схема блок - реле БЭ 1101
Выбор уставок
) Сигнальный орган
Орган
БЭ1101 имеет уставку срабатывания по току
, регулируемую дискретно в диапазоне 0,05÷0,35 с минимальной ступенью регулирования не более 0,025.
Принимаем
=0,075.
Номинальный
ток статора генератора Iном.ген = 10868А.
Значение тока обратной последовательности, протекающего в цепях статора
генератора, при котором сработает сигнальный орган БЭ1101:
=0,075×10868=815А.
Коэффициент
возврата органа
не ниже 0,95.
Уставка
выдержки времени органа
регулируется дискретно в диапазоне (0,4÷12,8 ) сек с минимальной ступенью регулирования не более 0,25
сек.
Выбираем
уставку выдержки времени 6,6 секунд.
)
Пусковой орган
Орган
БЭ1101 имеет уставку срабатывания по току
регулируемую дискретно в диапазоне 0,08÷0,53 с минимальной ступенью регулирования не более 0,035.
Принимаем
=0,115.
Номинальный
ток статора генератора Iном.ген = 10868 А.
Значение
тока обратной последовательности, протекающего в цепях статора генератора, при
котором сработает пусковой орган БЭ1101:
=0,115×10868=1245А.
Коэффициент
возврата органа
не ниже 0,95.
)Орган
токовой отсечки
Орган
БЭ1101 имеет уставку срабатывания по току
регулируемую дискретно с минимальной ступенью
регулирования не более 0,12 от 0,4 до 1,9.
Принимаем
=1,24.
Номинальный
ток статора генератора Iном.ген = 10868 А.
Значение
тока обратной последовательности, протекающего в цепях статора генератора, при
котором сработает пусковой орган БЭ1101:
=1,24×10868=13476А.
Уставка
выдержки времени органа
регулируется дискретно в диапазоне (0,4÷12,8) сек. с минимальной ступенью регулирования не более
0,25 сек.
Принимаем,
что защита, установленная на отходящих линиях шин блока, имеет уставку времени
срабатывания равную 1,1 сек. Поскольку ОТО осуществляет функции резервирования
защит смежных с генератором элементов, то выбираем уставку по времени, равную
1,6 секунд.
)
Интегральный орган
Для
защищаемого генератора постоянная«A» равна 5 [3].
Интегральный
орган БЭ1101 имеет уставку по постоянной «A», регулируемую дискретно с
минимальной ступенью регулирования не более 12% от максимальной уставки.
Максимальная уставка, для диапазона уставки по постоянной «A», равна 10.
4.1.6 Защита ротора генератора от перегрузок током возбуждения с
интегрально - зависимой характеристикой выдержки времени
Защита, ранее выполняемая на релеРЗР-1М, в современных схемах выполняется
на блоке защиты БЭ1102.
Структурная схема блока защиты БЭ 1102 приведены на рис.4.9.
Рисунок 4.9 -Структурная схема блока защиты БЭ1102
Выбор уставок
) Сигнальный орган
Орган
БЭ1102 имеет уставку срабатывания по току
, регулируемую дискретно в диапазоне 1,0÷1,35, с минимальной ступенью регулирования не более 0,06
Принимаем
=1,12.
Номинальный
ток ротора генератора Iрот ном = 2900А.
Значение
тока, протекающего в цепях ротора генератора, при котором сработает сигнальный
орган БЭ1102:
=1,12×2900=3248А.
Коэффициент
возврата органа
не ниже 0,98.
Уставка
выдержки времени органа
регулируется дискретно в диапазоне (0,4ч12,8) сек с
минимальной ступенью регулирования не более 0,25 сек.
Выбираем
уставку выдержки времени 5,15секунд.
)
Пусковой орган
Орган
БЭ1102 имеет уставку срабатывания по току
, регулируемую дискретно в диапазоне 1,0÷1,35 , с минимальной ступенью регулирования не более 0,06
Принимаем
=1,18.
Номинальный
ток ротора генератора Iрот ном = 2900 А.
Значение
тока, протекающего в цепях ротора генератора, при котором сработает пусковой
орган БЭ1102:
=1,18×2900=3422А.
Коэффициент
возврата органа
не ниже 0,98.
)
Интегральный орган
Интегральный
орган БЭ1102 имеет плавную регулировку коэффициента «В» в диапазоне 0,8÷1,0 и плавно ступенчатую регулировку коэффициента «С» в
диапазоне 3÷40.
В заводской поставке БЭ1102 настраивается
на значение коэффициентов В=0,9, С=19,4, что соответствует следующей
характеристике срабатывания (табл. 4.2).
Таблица 4.2-Характеристика срабатывания реле БЭ1102
|
Относительный ток ротора, 1,11,22,0
|
|
|
|
|
Время срабатывания на развозбуждение, сек
|
455
|
215
|
16
|
4.1.7 Защита от симметричных перегрузок генератора
В современных схемах применяется блок защиты БЭ1103 для защиты
генераторов от симметричных перегрузок. Структурная схема блока защиты БЭ1103
приведена на рис. 4.10.
Рисунок 4.10- Структурная схема блока защиты БЭ1103
Токовые цепи блока защиты БЭ 1103 запитываем от трансформаторов тока
ТШ-20, к которым подключена защитаБЭ 1101.
Выбор уставок:
) Сигнальный орган
Орган
БЭ1103 имеет уставку срабатывания по току
, регулируемый дискретно в диапазоне 1÷1,35 с минимальной ступенью регулирования не более 0,06.
Принимаем
=1,12.
Номинальный
ток статора генератора Iном.ген = 10868А.
Значение
тока, протекающего в цепях статора генератора, при котором сработает сигнальный
орган БЭ1103:
=1,12×10868=12172А.
Коэффициент
возврата органа
не ниже 0,98.
Уставка
выдержки времени органа
регулируется дискретно в диапазоне (0,4÷12,8) сек с минимальной ступенью регулирования не более 0,25
сек.
Выбираем
уставку выдержки времени 6,6 секунд.
)
Пусковой орган
Орган
БЭ1103 имеет уставку срабатывания по току
, регулируемый дискретно в диапазоне 1÷1,35 с минимальной ступенью регулирования не более 0,06.
Принимаем
=1,18.
Номинальный
ток статора генератора Iном.ген = 10868 А.
Значение
тока, протекающего в цепях статора генератора, при котором сработает пусковой
орган БЭ1103:
=1,18×10868=12824А.
Коэффициент
возврата органа
не ниже 0,98.
)
Интегральный орган
Интегральный
орган блока защиты имеет плавную регулировку коэффициента «В» в диапазоне от
0,8 до 1,0 и плавно ступенчатую регулировку коэффициента «С» в диапазоне от 3
до 50 . В состоянии поставки блок защиты настраивается на значения
коэффициентов В=0,91 и С=19,2 , что соответствует характеристике срабатываний,
приведенной в табл. 4.3.
Таблица
4.3-Характеристика срабатывания реле БЭ1103
|
Относительный ток статора 1,151,21,31,41,5
|
|
|
|
|
|
|
Время срабатывания, сек
|
333
|
228
|
126
|
80
|
55
|
.1.8 Защита от повышения напряжения
На энергоблоках с турбогенераторами защита от повышения напряжения
устанавливается начиная с мощности 160 МВт, имеет уставку 1,2 Uном и вводится в работу только при
холостом ходе генератора с выдержкой времени около 3 сек., перекрывающей
длительность кратковременного повышения напряжения на генераторе после его
отключения из сети.
Функция подготовки защиты к действию в режиме холостого хода блока и
блокирования защиты при работе блока на сеть возлагается на токовые реле РТ-40
/Р, включаемые в цепи высшего напряжения блока и генератора. Два токовых
контроля, так как есть генераторные выключатели.
Пусковой орган, контролирующий напряжение генератора - реле напряжения РН
- 58/200 c высоким КВ - включается на междуфазное напряжение
трансформатора напряжения, установленного в цепи генератора.
Реле РН-58/200 устанавливаем на трансформатор напряжения ЗНОМ-20,
находящийся на выводах генератора.
Рисунок 4.11- Схема защиты трансформатора блока от повышения
напряжения
4.1.9 Защита от замыкания на землю в одной точке цепи возбуждения
Выполняется защита с помощью устройства БЭ1104, БЭ1105, устанавливаемых
на каждом генераторе станции.
Блок защиты БЭ1104- блок контроля сопротивления изоляции.
Блок защиты БЭ1105 - частотный фильтр.
Защита предназначена для применения на синхронных генераторах с любой
системой возбуждения, имеющей контактные кольца, и позволяет своевременно
выявлять уменьшение сопротивления изоляции цепей возбуждения.
Структурные схемы защит БЭ1104 и БЭ1105 приведены на рис.4.11.
Защита имеет две ступени срабатывания по снижению изоляции с диапазоном
регулирования уставок (0,5÷15) кОм. В каждой ступени защиты могут
быть выставлены независимые уставки срабатывания, для рабочей и двух резервных
систем возбуждения.
Рисунок 4.12-Структурные схемы защит БЭ1104 и БЭ1105
Диапазон регулирования времени срабатывания равен (1÷10)
сек. Диапазон емкостей
при которых обеспечивается уставки по сопротивлению срабатывания (0,2÷5)
мкФ.
Имеется возможность ручного периодического измерения сопротивления
изоляции цепи возбуждения с помощью встроенного прибора в диапазоне (0,5÷80)
кОм.
Устройство блокировки реагирует на нарушение контакта щетка - вал при
емкости внешней системы возбуждения относительно земли не менее 0,2 мкФ.
.2 Защита трансформатора
.2.1 Расчет дифференциальной защиты трансформатора на реле ДЗТ-21
Таблица 4.4-Паспортные данные трансформатора ТДЦ-400000/500
|
п/п
|
Наименование величины
|
Обозначение
|
Числовое значение
|
|
1
|
Полная номинальная мощность, МВА
|
400
|
|
|
2
|
Напряжение обмотки высшего напряжения, кВ
|
500
|
|
|
3
|
Напряжение обмотки низшего напряжения, кВ
|
20
|
|
|
4
|
Схема соединения обмотки высшего напряжения
|
-
|
Y
|
|
5
|
Схема соединения обмотки низшего напряжения
|
-
|
D
|
Таблица 4.5-Расчёт токов на каждой из сторон трансформатора и определение
токов в плечах защиты
|
Наименование величины
|
Обозначение и метод определения
|
Числовые значения для сторон
|
|
|
ВН
|
НН
|
ТСН
|
Номинальный
ток на сторонах защищаемого трансформатора, А. 
=461,9
=11547
|
=722
|
|
|
|
|
|
Схема соединения ТА
|
-
|
D
|
Y
|
Y
|
|
Коэффициент трансформации ТА
|
  
|
|
|
|
|
Коэффициент схемы
|
 11
|
|
|
|
Вторичный
ток в плечах защиты, А. 
=4
=4,811
Расчетный
ток, А 
=4
=4,811
В соответствии с полученными коэффициентами трансформации принимаем к
установке трансформаторы тока, номинальные параметры которых указаны в таблице
4.6.
Таблица 4.6-Технические характеристика трансформаторов тока
|
, кВНоминальный ток, АНоминальная
нагрузка в кл. точности 0,2; 0,5* Ом
|
|
|
|
|
первичный вторичный
|
|
|
|
ТГФ-500
|
500
|
1000
|
5
|
1,2
|
|
ТШ-20
|
20
|
12000
|
5
|
1,2*
|
Выбор основной стороны и ответвления трансреактора на основной сторон
Если
, то для этого плеча установка АТТ не требуется, и
подключение производится непосредственно к трансреактору.
За
основную сторону принимаем сторону НН трансформатора
4,811. Таким образом, в данном плече АТТ не
устанавливаем.
Таблица 4.7-Определение ответвлений автотрансформатора тока и
трансреактора
|
Наименование величины
|
Обозначение и метод определения
|
Числовые значения для сторон
|
|
|
ВН
|
НН
|
ТСН
|
Номинальный
ток принятого ответвления трансреактора реле на основной стороне
Коэффициент
корректировки
-
|
=0,956-
|
|
|
|
|
|
Вторичный ток в плечах защиты корректированный , А.
|
 =3,8244,6
|
|
|
|
|
Тип автотрансформаторов тока которые включаются в плечи
защиты
|
АТ-31
|
-
|
-
|
|
Номинальный ток рассматриваемого включения, А
|
3,64--
|
|
|
|
|
Номер используемого ответвления автотрансформаторов тока, к
которому подводятся вторичные токи в плече защиты [3]
|
1-8
|
-
|
-
|
|
Номер используемого ответвления автотрансформаторов тока, к
которому подключаются реле
|
1-10
|
-
|
-
|
|
Номинальный ток используемого ответвления АТТ, к которому
подключается реле, А
|
-
|
4,25
|
-
|
-
|
|
Номинальный ток принятого ответвления TAV на неосновных сторонах
|
4,25-4,6
|
|
|
|
|
Номер используемого ответвления TAV реле
|
Табл. 5.1
|
3
|
-
|
2
|
|
Коэффициент трансформации автотрансформатора тока
|
 =0,856--
|
|
|
|
|
Расчетный ток неосновного плеча, А
|
 =4,474,8114,811
|
|
|
|
|
  11
|
|
|
|
|
Определение сторон, на которых необходимо торможение и выбор уставок
тормозной цепи
Торможение
осуществляется во всех плечах защиты. Выбор уставки «начала торможения»:
;
.
Расчетные
токи ответвлений промежуточных ТАцепи торможения реле:
А;
А (для
стороны ВН Т1);
(для
стороны ТСН).
Номера используемых ответвлений приставки и промежуточных трансформаторов
[3]:
Номинальные токи в тормозной цепи:
для
ТА1 - 1 :
; для ТА2 - 2:
; для ТА3
- :
.
Коэффициент
совпадения тормозной цепи
величина, характеризующая совпадение номинального тока
ответвления трансформатора тока тормозной цепи с подводимыми к нему вторичным
током, в номинальном режиме.
;
;
.
Расчет тока небаланса
Определим ток небаланса, соответствующий началу торможения.
Ток
небаланса
состоит из трех составляющих:
.
Определение
значения составляющей тока небаланса, обусловленную погрешностью ТА,
соответствующую началу торможения:

коэффициент,
учитывающий наличие апериодической составляющей. Для начала торможения
;
коэффициент
неоднотипности трансформаторов тока,
;
-относительное
полное значение полной погрешности ТАв режиме начала торможения
;
На трансформаторе блока отсутствует РПН, следовательно значение
составляющей тока небаланса, обусловленное регулированием напряжения, равно
нулю.
Определение значения составляющей тока небаланса, обусловленной
несовпадением расчетных токов и номинальных токов используемых ответвлений АТТ
и TAV, соответствующих началу торможения по формуле:
,
где
и
-
коэффициенты токораспределения в плечах.
У
двухобмоточных трансформаторов
и
равны 1.
Составляющая
тока небаланса:
Ток небаланса, соответствующий началу
торможения:
=23,1+23,8=46,9А.
Первичный минимальный ток срабатывания защиты, при отстройке от
расчетного первичного тока небаланса:
где
коэффициент отстройки,
Первичный
минимальный ток срабатывания защиты, при отстройке от переходного режима
внешнего КЗ:
.
Рисунок 4.13-Схема включения токовых цепей дифференциальной
защиты трансформатора с реле ДЗТ-21
За
первичный минимальный ток срабатывания защиты принимается наибольший из токов:
=138,6А.
Относительный минимальный ток срабатывания реле при отсутствии
торможения:
где
уставка относительного минимального тока срабатывания
реле для неосновной стороны, обуславливающей наибольшее загрубление защиты;
первичный
минимальный ток срабатывания защиты,
=138,6А;
номинальный
ток принятого ответвления на неосновной стороне,
=4,25А;
коэффициент
схемы, Ксх=
;
коэффициент
трансформации ТА, КI.=1000/5;
коэффициент
трансформации АТТ,
.
.
Первичный максимальный ток, проходящий через защищаемый трансформатор при
внешнем КЗ:
1510А (табл.3.13).
Определим ток небаланса, соответствующий максимальному току, проходимому
через защищаемый трансформатор.
Определение значения составляющей тока небаланса, обусловленную
погрешностью ТА, соответствующую максимальному току, проходимому через
защищаемый трансформатор, А:
где
коэффициент, учитывающий наличие апериодической
составляющей. В режиме к.з.
=2,0;
коэффициент
неоднотипности трансформаторов тока,
;
-относительное
полное значение полной погрешности ТАв режиме КЗ
=0,1.
1510=302А.
На трансформаторе блока отсутствует РПН, следовательно значение
составляющей тока небаланса, обусловленное регулированием напряжения, равно
нулю.
Значение составляющей тока небаланса, обусловленной несовпадением
расчетных токов и номинальных токов используемых ответвлений АТТ и ТАV, соответствующих
максимальному току, проходимому через защищаемый трансформатор, как и в
предыдущем случае:
.
Ток
небаланса, соответствующий максимальному току, проходимому через защищаемый
трансформатор:
=302+77,8=379,8А.
Определяем
коэффициент торможения защиты.

Коэффициент торможения защиты соответствует тангенсу угла наклона
тормозной характеристики реле и может плавно регулироваться в диапазоне 0,3÷0,9.
Определение
первичного тока срабатывания токовой отсечки
по
условию отстройки от максимального первичного тока небаланса
, соответствующего максимальному току, проходимому
через защищаемый трансформатор.
Определение
значения составляющей тока небаланса, обусловленную погрешностью ТА,
соответствующую максимальному току, проходимому через защищаемый трансформатор
(при большом загрублении), А:
где
коэффициент, учитывающий наличие апериодической
составляющей. В режиме КЗ (при большом загрублении).
=3,0;
коэффициент
неоднотипности трансформаторов тока,
;
относительное
полное значение полной погрешности ТАв режиме КЗ
=0,1.
На трансформаторе блока отсутствует РПН, следовательно значение
составляющей тока небаланса, обусловленное регулированием напряжения, равно
нулю.
Определяем значение составляющей тока небаланса, обусловленной
несовпадением расчетных токов и номинальных токов используемых ответвлений АТТ
и ТАV, соответствующей максимальному току, проходящему через защищаемый
трансформатор (при большом загрублении):
.
Ток
небаланса, соответствующий максимальному току, проходимому через защищаемый
трансформатор (при большом загрублении):
=453+77,8=530,8А.
Расчетный ток срабатывания токовой отсечки:
530,8=796,2А.
Выбираем
уставку токовой отсечки
:
.
Уставка
токовой отсечки, приведённая к основной стороне, принимается равной
=66240 А.
Как
показывает практика, проверять чувствительность защиты на реле ДЗТ-21 не
требуется, поскольку она обеспечивается с большим запасом.
4.2.2 Газовая защита трансформатора
Газовая защита осуществляется с помощью одного реле на трехфазном
трансформаторе, встроенного в маслопровод к расширителю. Реле имеет сигнальный
и отключающий контакты. Срабатывание того или иного в этом случае
обеспечивается подача разных сигналов при срабатывании сигнального и
отключающего контактов защиты.
Для защиты примем газовое реле защиты трансформатора РЗТ-80.
.2.3 Пуск устройства пожаротушения на трансформаторах
До обязательной поставки с трансформатором спецустройства, реагирующего
на возникновение пожара, в соответствии с указаниями по проектированию
противопожарных мероприятий, в качестве датчиков устройства тушения пожара
используется устройства релейной защиты. Пуск устройства пожаротушения
производится от дифференциальной защиты, защиты ошиновки и газовой защиты
трансформатора.
.2.4 Защита ошиновки высшего напряжения блока
На блоках с высшим напряжением 330-500кВ, т.е. в схемах
распределительного устройства высшего напряжения с установкой более одного
выключателя на присоединение, предусматривается отдельная дифференциальная
токовая защита ошиновки, предназначенная для защиты от всех видов к.з. на
ошиновке. Выполнена на реле РНТ.
Выполнение отдельной дифференциальной защиты ошиновки со своими выходными
реле и питания цепей этой защиты оперативным током через отдельные автоматы
позволяют сохранить в работе высоковольтные выключатели блока в режиме
выведения из работы блока и его схемы защиты для возможности её ревизии.
Рисунок 4.14 -Схема дифференциальной защиты ошиновки
.2.5 Устройство контроля изоляции вводов 500 кВ трансформатора
Устройство типа КИВ-500Р предназначено для контроля изоляции
высоковольтных вводов 500кВ и выше силовых трансформаторов с бумажно-масляной
изоляцией в процессе их эксплуатации и для отключения блока перед полным
пробоем или повреждением трансформатора. Устройство состоит из блок - реле,
специального согласующего трансформатора, разрядников и токового реле
блокировки. Принцип действия устройства КИВ - 500Р основан на измерении суммы
емкостных токов трехфазной системы, протекающих под воздействием рабочего
напряжения через изоляцию вводов трех фаз.
При пробое части изоляции ввода или при активных утечек во время развития
пробоя ввода в предварительно сбалансированной сумме токов появляется ток
небаланса, на который реагирует устройство.
Из двух элементов устройства КИВ - 500Р, сигнального и отключающего,
основным является сигнальный элемент.
Так как действие отключающего элемента разрешается только после
срабатывания сигнального элемента, указывающего на начавшееся прогрессирующее
повреждение высоковольтного ввода.
Рисунок 4.15 - Устройство КИВ
·
ТТС - согласующий
трансформатор с отпайками для подстройки и уменьшения Iнб;
·
Д р g С1 - С4 - фильтр высших гармоник;
·
ТТ2 -
трансформатор тока сигнального элемента;
·
РТ 1 -
реагирующий орган сигнального элемента, Iср. сигн. эл. ~
( 5 -7 )% номинального емкостного тока;
·
ТТ3 -
трансформатор тока отключающего элемента;
·
С5 ,С6 ,R7 - фильтр высших гармоник
отключающего эл - та;
·
РТ 2 -
реагирующий орган отключающего элемента, Iсррт2 ~
( 20 - 25 )% номинального емкостного тока ввода;
·
РТ - внешнее
токовое реле для блокировки отключающего при повреждениях в соединениях ТТС и
выводов ПИН (отбор напряжения от вводов) I сррт = ( 60 -70 )% номинального
емкостного тока ввода.
.3 Резервные защиты
.3.1 Резервная дифференциальная защита блока
Назначение зашиты - быстродействующее резервирование основных защит блока
(генератора, трансформатора, ошиновки высшего напряжения).
Рисунок 4.16-Схема резервной дифференциальной защиты блока (KAT1-KAT3)
Рассчитаем уставки резервной дифференциальной защиты блока.
Первичные номинальные токи:
Вторичные
токи в плечах защиты:
Максимальный
ток, проходящий через тр-р при внешнем к.з.
=1510А,
(табл.3.13).
Ток
небаланса ( без учета
), А:
,
где
коэффициент однотипности ТА,
;
Относительная
максимальная погрешность ТА,
=0,1;
учитывает
непостоянство уровня напряжения. Для трансформаторов без РПН
=0.
1510=151
А.
Первичный
ток срабатывания защиты по условию отстройки от тока небаланса при внешнем
к.з.:
,
где
коэффициент отстройки.
=1,3.
151=196,3А.
Первичный
ток срабатывания защиты по условию отстройки от броска тока намагничивания:
461,9=600,5А.
За
расчетный ток срабатывания принимаем наибольший:
=600,5А.
Оценка
коэффициента чувствительности:
=1198А,
(табл.3.13).
>1,5.
Коэффициент
чувствительности превышает 1,5, применение реле РНТ-565 допустимо.
За
основную принимаем сторону 20 кВ.
Находим
число витков на неосновной стороне 500 кВ.
Определим
третью составляющую тока небаланса:
.
Расчетный
ток небаланса с учетом третьей составляющей:
=151
+8,9=159,9А.
Ток срабатывания защиты на основной стороне, приведенный к стороне 500
кВ:
.
Приемлемость
выбранного числа витков определим по коэффициенту отстройки:
.
Первую уравнительную обмотку реле РНТ-565подсоединим к трансформатору
тока ТА1 со стороны 500 кВ и наберём на ней 17 витков, вторую уравнительную
обмотку реле подсоединим к трансформатору тока ТА20 со стороны 20 кВи наберем
на ней 15 витков.
Оценим чувствительность защиты при двухфазном КЗ:
>1,5.
4.3.2 Защиты, обеспечивающие дальнее резервирование
Эти защиты должны резервировать защиты линий, отходящих от
распределительного устройства высшего напряжения блока, при всех видах КЗ в
сети.
Для обеспечения дальнего резервирования при симметричных КЗ в сети на
блоке предусматривается дистанционная защита на блоке защиты КРС-2. В связи с
тем, что эта защита имеет большую выдержку времени, в её цепи не
предусматривается блокировка при качаниях.
Для обеспечения дальнего резервирования при несимметричных КЗ
предусматривается орган блока БЭ 1101 - отсечка с выдержкой времени (рис.4.8).
Рисунок 4.17-Защита от внешних симметричных КЗ
Для обеспечения дальнего резервирования при однофазных КЗ в сети на блоке
предусматривается токовая защита от внешних однофазных КЗ.
Ток срабатывания МТЗ выбирается из условий согласования с чувствительными
ступенями земляных защит отходящих линий. Кроме того, МТЗ должна быть отстроена
от тока небаланса при внешних трехфазных КЗ на шинах подстанции:
где
- коэффициент запаса по избирательности,
=1,25;
-
коэффициент, учитывающий наличие апериодической составляющей в токе КЗ,
=1,0;
относительная
максимальная погрешность ТА.
=0,1.
1510=189
А.
Выполним
защиту на реле типа РТ-40, которое включено в нейтраль трансформатора.
Рисунок
4.18 -Токовая защита нулевой последовательности
5. Экономическая часть
.1 Структура бизнес-плана
В дипломной работе мы рассматриваем экономическую эффективность КЭС-2240
МВт. Основное оборудование - турбогенераторы 7 штук типа Т3В-320, число часов
использования установленной мощности- 7100 ч/год, вид топлива - газ, цена
топлива - 2500 руб./т., коэффициент удельных капиталовложений - 5000 руб./кВт.
Целью разработки проекта является: энергоснабжение потребителей промышленного
района, отпуска электроэнергии на НОРЭМ и т.п.
Предполагается реализовывать продукцию Тайшетскому алюминиевому заводу.
Основу цены составляет себестоимость продукции. При установлении цен на
энергию (электрическую, тепловую) учитываются особенности энергетического
производства.
В энергетических системах в силу существенных различий в структуре
генерирующих мощностей и стоимости используемых энергоресурсов себестоимость
энергии различна. Чтобы обеспечить нормальный уровень рентабельности,
необходимо отпускные цены на энергию устанавливать не едиными, а
дифференцировать их по отдельным энергосистемам.
Режим производства энергии определяется режимом ее потребления. Цены
должны быть построены так, чтобы экономически побуждать потребителей к
уплотнению графиков нагрузки и тем самым к улучшению режимов работы
энергогенерирующего оборудования и снижению себестоимости энергии. Поэтому
применяют такой способ расчетов с потребителями, при котором цена изменяется в
зависимости от режима потребления энергии. Достигается это применением двух (и
более) ставок, при помощи которых определяются размер платы за потребленную
энергию и меняющаяся цена, которая называется тарифом.
Основополагающим документом формирования тарифов является «Положение о
государственном регулировании тарифов на электроэнергию и теплоэнергию в РФ» ФЗ
237 от 27.07.2010.
План производства определяется расчетом технико-экономических показателей
электростанций для года нормальной эксплуатации. Расчет сводим к определению
себестоимости электроэнергии по современной методике.
.2 Расчет себестоимости отпущенной электроэнергии и технико-экономические
показатели КЭС
Определяем годовую выработку электроэнергии.
W э/э
= Р у ·h у = 2240·7100 = 15,904·10 6
МВт·ч / год
K уд =
5000 руб/кВт (на газе).
Определяем годовой расход топлива по энергетической характеристике для 7
агрегатов ( 106 т.у.т.)
В э/э = В уд· W э/э = 0,335 кг
у.т./кВт·ч · 15904 кВт·ч/год · 10 6= 5327,84 ·103
т.у.т./год.
Определим годовые затраты на топливо
З тпл= Ц тпл · В год = 2500 руб./т.у.т. ·5327,84 ·103 т.у.т./год
= 13319,6 ·106 руб./год.
Определяем ежегодные отчисления на амортизацию , 106 руб.
Зам = nа ·K вл = 0,046 · 11200 ·106 = 515,2 ·106
руб./год.
К вл = К уд · Р уст = 5000 руб./кВт · 2240000 кВт = 11200 ·106
руб.
Определяем затраты на оплату труда , 106 руб.
З з/пл.осн. = 12 m ·Р
уст ·Ф год = 12 · 0,75 · 2240 · 14000= 282,24 ·106 руб./год.
M -
штатный коэффициент промышленно-производственного персонала, чел/МВт ( для КЭС
работающей на газе) [11].
З з/пл.доп. = 0,12·З з/пл. осн. = 0,12·282,24 ·106 = 33,869
·106 руб./год.
З з/пл страх.вз. = 0,32 ( З з/пл осн + З з/пл доп) = 0,32 ·( 282,24 ·106
+ 33,869· 106) = 101,155 · 106 руб./год.
З з/пл = З осн + З доп + З соц . н = (282,24 + 33,869 + 101,155) · 106=417,264
·106 руб./год.
Ежегодные затраты на ремонт, 106 руб.
З рем = К рем ·З ам = 0,4 ·515,2 ·106 = 206,08 ·106
руб./год.
Прочие затраты, 106 руб.
З пр = 0,3·( З ам + З рем+ З з/пл) = 0,3·( 515,2+206,08+417,264) ·106
= 341,563·106 руб./год.
З =Зтпл+Зам+Зрем+Зз/пл+Зпр = (13319,6+515,2+206,08+417,264+341,563) ·106
= 14799,707 руб./год.
Таблица 5.1-Затраты
|
Статьи затрат
|
Млн.руб.
|
%
|
|
Затраты на топливо
|
13319,6
|
90
|
|
Затраты на оплату труда
|
417,264
|
2,819
|
|
Отчисления на амортизацию
|
515,2
|
3,481
|
|
Затраты на ремонт
|
206,08
|
1,392
|
|
Прочие затраты
|
341,563
|
2,308
|
|
Всего годовые затраты
|
14799,7
|
100
|
Таблица 5.2-Расчёт экономической эффективности проекта
|
Год
|
КВЛ
|
РУ
|
РУS; МВт
|
Ввод основных средств
|
|
%
|
106 руб
|
%
|
МВт
|
|
КОСВ;106руб
|
|
1
|
10
|
1120
|
0
|
0
|
0
|
|
|
2
|
15
|
1680
|
0
|
0
|
0
|
|
|
3
|
35
|
3920
|
14,29
|
320
|
320
|
1600
|
|
4
|
25
|
1250
|
28,57
|
640
|
960
|
4800
|
|
5
|
15
|
1680
|
28,57
|
640
|
1600
|
8000
|
|
6
|
|
|
28,57
|
640
|
2240
|
11200
|
Примечание: 1. Ввод мощности осуществляется по одному агрегату в первый
год освоения (для КЭС - на третий год строительства) и по целому числу
агрегатов в последующие годы. Срок освоения для КЭС - 5-6 лет.
Капиталовложения переходят на баланс предприятия в виде основных средств
(К осt=
Kуд Ру) с начала эксплуатации
объекта по мере его ввода на полную мощность. Суммарная величина основных
средств равна сумме капиталовложений.
Определение величины основных средств по годам необходимо для расчета
амортизационных отчислений на реновацию.
Себестоимость электроэнергии:
Sэ/э = З э/э / Wвыр (1- Ксн) = 14799,707·106/
15904 ·106 ·0,95 = 0,979 руб./ кВт·ч = 98 коп./кВт·ч
где К сн - расход электроэнергии на собственные нужды КЭС, 5 % выработки
по заданию.
Тариф на электроэнергию:
tэ/э = Sэ/э ∙ 1,3 ∙ 1,18 = 1,5 руб./ кВт ·час.
Рассчитываем некоторые («простые») показатели деятельности
электростанции, таблица 5.3.
. n агр - количество агрегатов в году t
. В годы строительства до начала ввода мощностей показатели отсутствуют,
в период освоения они рассчитываются пропорционально установленной мощности, за
базовое значение принимаются показатели периода нормальной эксплуатации из
таблицы 5.2.
W
отп.год = Ру ·hу ( 1- Ксн) = 320 ·7100 ·0,95 ·106
= 2158,4 ·106 кВт · ч
РП э/э = 2158,4 ·106 ·1,5=3237,6 ·106 руб.
Таблица 5.3 -Показатели производственно-хозяйственной деятельности
станции по годам расчётного периода
|
Год
|
Число агрегатов в году
|
Годовой отпуск продукции
|
Объем реализованной продукции
|
Годовые издержки роизводства
|
|
t
|
n агр
|
Э/э
|
Э/э
|
Всего
|
Ам.отч.
|
Без.ам.
|
|
|
W год отп
|
РП э
|
З∑
|
Зам ,
|
З∑ ,
|
|
|
кВт ·ч 106
|
106руб
|
106руб
|
106руб
|
106руб
|
|
1
|
-
|
-
|
-
|
-
|
-
|
-
|
|
2
|
|
|
|
|
|
|
|
3
|
1
|
2158,4
|
3237,6
|
2115,232
|
380,7418
|
1734,49
|
|
4
|
3
|
6475,2
|
9712,8
|
6345,696
|
1142,225
|
5203,471
|
|
5
|
5
|
10792
|
16188
|
10576,16
|
1903,709
|
8672,451
|
|
6
|
7
|
15108,8
|
22663,2
|
14799,7
|
2665,192
|
12141,43
|
|
7
|
7
|
15108,8
|
22663,2
|
14799,7
|
2665,192
|
12141,43
|
|
8
|
7
|
15108,8
|
22663,2
|
14799,7
|
2665,192
|
12141,43
|
|
9
|
7
|
15108,8
|
22663,2
|
14799,7
|
2665,192
|
12141,43
|
|
10
|
7
|
15108,8
|
22663,2
|
14799,7
|
2665,192
|
12141,43
|
|
11
|
7
|
15108,8
|
22663,2
|
14799,7
|
2665,192
|
12141,43
|
|
12
|
7
|
15108,8
|
22663,2
|
14799,7
|
2665,192
|
12141,43
|
|
13
|
7
|
15108,8
|
22663,2
|
14799,7
|
2665,192
|
12141,43
|
|
14
|
7
|
15108,8
|
22663,2
|
14799,7
|
2665,192
|
12141,43
|
|
15
|
7
|
15108,8
|
22663,2
|
14799,7
|
2665,192
|
12141,43
|
Сравнивая Ток с нормативным Ток(в
энергетике он равен 8 годам), делаем вывод, что по этому критерию наш проект не
эффективен (åЧДt> 0 на 5-ый год). Но в условиях государственного
регулирования цен на сегодняшний день это является объективной реальностью.
Поэтому в последние годы нет крупного строительства генерирующих станций, так
как инвесторы не заинтересованы в таких проектах.
Учет фактора времени позволяет определить эффективность проекта за
длительную перспективу, т.е. показать, когда инвестору будут возвращены
вложенные средства.
Для учета фактора времени, т.е. для более достоверной оценки
эффективности проекта, применяются дисконтированные показатели. Они учитывают
разную ценность денежных потоков в течение расчетного периода.
Таблица 5.4 - Интегрированные показатели хозяйственной деятельности
предприятия
|
Год
|
Объём реализованной продукции
|
Балансовая прибыль Прб=РП-И∑
|
Чистая прибыль ПРЧ=(1-Н)ПРб
|
Чистая прибыль с амортизацией ПРЧ'=ПРЧ+Иам
|
Капиталовложе-ния Квл.
|
Чистый доход ЧД=ПРЧ+Иам.-Квл.
|
|
t
|
РПt
|
∑РПt
|
ПРбt
|
∑ПРбt
|
ПРЧt
|
∑ПРЧt
|
ПРЧ't
|
∑ПРЧ't
|
Квл.t
|
∑Квл't
|
ЧД
|
∑ЧД
|
|
1
|
-
|
-
|
-
|
-
|
-
|
-
|
-
|
-
|
1120
|
1120
|
-1120
|
-1120
|
|
2
|
-
|
-
|
-
|
-
|
-
|
-
|
-
|
-
|
1680
|
2800
|
-1680
|
-2800
|
|
3
|
3237,6
|
3237,6
|
1122,368
|
1122,368
|
897,8944
|
897,8944
|
1278,636
|
1278,636
|
3920
|
6720
|
-2641,36
|
-5441,36
|
|
4
|
9712,8
|
12950,4
|
3367,104
|
4489,472
|
3591,578
|
3835,908
|
5114,545
|
1250
|
7970
|
2585,908
|
-2855,46
|
|
5
|
16188
|
29138,4
|
5611,84
|
10101,31
|
4489,472
|
8081,05
|
6393,181
|
11507,73
|
1680
|
9650
|
4713,181
|
1857,725
|
|
6
|
22663,2
|
51801,6
|
7856,576
|
17957,89
|
6285,261
|
14366,31
|
8950,453
|
20458,18
|
0
|
9650
|
8950,453
|
10808,18
|
|
7
|
22663,2
|
74464,8
|
7856,576
|
25814,46
|
6285,261
|
20651,57
|
8950,453
|
29408,63
|
0
|
9650
|
8950,453
|
19758,63
|
|
8
|
22663,2
|
97128
|
7856,576
|
33671,04
|
6285,261
|
26936,83
|
8950,453
|
38359,08
|
0
|
9650
|
8950,453
|
28709,08
|
|
9
|
22663,2
|
119791,2
|
7856,576
|
41527,62
|
6285,261
|
33222,09
|
8950,453
|
47309,54
|
0
|
9650
|
8950,453
|
37659,54
|
|
10
|
22663,2
|
142454,4
|
7856,576
|
49384,19
|
6285,261
|
39507,35
|
8950,453
|
56259,99
|
0
|
9650
|
8950,453
|
46609,99
|
|
11
|
22663,2
|
165117,6
|
7856,576
|
57240,77
|
6285,261
|
45792,61
|
8950,453
|
65210,44
|
0
|
9650
|
8950,453
|
55560,44
|
|
12
|
22663,2
|
187780,8
|
7856,576
|
65097,34
|
6285,261
|
52077,88
|
8950,453
|
74160,9
|
0
|
9650
|
8950,453
|
64510,9
|
|
13
|
22663,2
|
210444
|
7856,576
|
72953,92
|
6285,261
|
58363,14
|
8950,453
|
83111,35
|
0
|
9650
|
8950,453
|
73461,35
|
|
14
|
22663,2
|
233107,2
|
7856,576
|
80810,5
|
6285,261
|
64648,4
|
8950,453
|
92061,8
|
0
|
9650
|
8950,453
|
82411,8
|
|
15
|
22663,2
|
255770,4
|
7856,576
|
88667,07
|
6285,261
|
70933,66
|
8950,453
|
101012,3
|
0
|
9650
|
8950,453
|
91362,26
|
Таблица 5.5 -Экономическая эффективность проекта по критерию чистого
дисконтированного дохода
|
t
|
1/(1+Е)t
|
ПРЧt
|
ПРЧt*1/ (1+Е)t
|
∑ПРЧt*1/(1+Е)t
|
Квл.t
|
Квл.t*1/(1+Е)t
|
∑Квлt*1/(1+Е)t
|
ЧДД Гр.5-Гр.8
|
|
1
|
2
|
3
|
4
|
5
|
6
|
7
|
8
|
9
|
|
1
|
0,909091
|
0
|
0
|
0
|
1120
|
1018,182
|
1018,182
|
-1018,18
|
|
2
|
0,826446
|
0
|
0
|
0
|
1680
|
1388,43
|
2406,612
|
-2406,61
|
|
3
|
0,751315
|
897,8944
|
674,6014
|
674,6014
|
3920
|
2945,154
|
5351,766
|
-4677,16
|
|
4
|
0,683013
|
2693,683
|
1839,822
|
2514,423
|
1250
|
853,7668
|
6205,532
|
-3691,11
|
|
5
|
0,620921
|
4489,472
|
2787,609
|
5302,032
|
1680
|
1043,148
|
7248,68
|
-1946,65
|
|
6
|
0,564474
|
6285,261
|
3547,866
|
8849,898
|
0
|
0
|
7248,68
|
1601,218
|
|
7
|
0,513158
|
6285,261
|
3225,333
|
12075,23
|
0
|
0
|
7248,68
|
4826,55
|
|
8
|
0,466507
|
6285,261
|
2932,121
|
15007,35
|
0
|
0
|
7248,68
|
7758,671
|
|
9
|
0,424098
|
6285,261
|
2665,564
|
17672,92
|
0
|
0
|
7248,68
|
10424,24
|
|
10
|
0,385543
|
6285,261
|
2423,24
|
20096,16
|
0
|
0
|
7248,68
|
12847,48
|
|
11
|
0,350494
|
6285,261
|
2202,946
|
22299,1
|
0
|
0
|
7248,68
|
15050,42
|
|
12
|
0,318631
|
6285,261
|
2002,678
|
24301,78
|
0
|
0
|
7248,68
|
17053,1
|
|
13
|
0,289664
|
6285,261
|
1820,616
|
26122,39
|
0
|
0
|
7248,68
|
18873,71
|
|
14
|
0,263331
|
6285,261
|
1655,106
|
27777,5
|
0
|
0
|
7248,68
|
20528,82
|
|
15
|
0,239392
|
6285,261
|
1504,641
|
29282,14
|
0
|
0
|
7248,68
|
22033,46
|
Процедура
приведения разновременных платежей к дате начала процесса инвестирования
называется дисконтированием. Дисконтирование осуществляется умножением текущих
годовых потоков на коэффициент приведения
, где E -
показатель дисконтирования (ставка дисконта) - предполагаемая ставка за
пользование инвестициями. Она обычно
принимается
равной ссудному проценту E = 0,1 (10% годовых); t - текущий год
расчетного периода. Полученные величины денежных потоков называются
дисконтированными.
Один
из методов использования дисконтированных потоков для определения эффективности
проекта называется методом чистого дисконтированного дохода (ЧДД).
ЧДД
определяют по годам как разницу между дисконтированной стоимостью чистой
прибыли и дисконтированной стоимостью капиталовложений:
Положительное
значение åЧДДt за какой-либо периода позволяет считать проект
эффективным, отрицательное - убыточным. Т.е. условием эффективности проекта
считается: åЧДДt
0. Кроме того, можно определить индекс доходности
проекта за весь период как отношение чистой дисконтированной прибыли за период
к сумме дисконтированных капиталовложений за тот же период:
При
aд
1 проект
считается эффективным.
Индекс
доходности - превышение чистой прибыли над суммарными капиталовложениями с
учетом уменьшения стоимости денежных потоков во времени - за 15 лет (табл.5.5).
aд =
>1, следовательно, проект эффективен.
Показатель
рентабельности капиталовложений:

По
полученным показателям можно сделать вывод о том, что данный проект является
неэффективным.
Составим
таблицу основных технико - экономических показателей КЭС.
Таблица
5.6 -Основные технико - экономические показатели КЭС
|
Наименование показателей, размерность
|
Значение показателей
|
|
Типоразмеры основного оборудования: · Парогенераторы · Турбины · Генераторы
|
Кп-1000-25-545/542 ГМН (ТГМП-354) (7 шт.) К-320-240-7МР (7
шт.); Т3В-320 (7 шт.).
|
|
Установленная электрическая мощность; МВт
|
2240
|
|
Годовая выработка электроэнергии; млн. кВт*ч
|
15904
|
|
Расход электроэнергии на собственные нужды; %
|
5
|
|
Отпуск электроэнергии с шин; млн. кВт*ч
|
15108,8
|
|
Расход условного топлива; тыс. т.у.т.
|
5327,84
|
|
Себестоимость электроэнергии; коп/(кВт*ч)
|
98
|
|
Показатели эффективности проекта
|
|
Срок окупаемости капиталовложений; год
|
5
|
|
Рентабельность; %: · Капиталовложений
|
49,004
|
|
Индекс доходности; о.е.
|
4,039
|
.3 Организационная структура управления КЭС
Возглавляет электростанцию директор, который в пределах предоставленных
ему прав распоряжается всеми ее средствами и имуществом, руководит работой
коллектива, несет ответственность за соблюдение финансовой, договорной,
технической и трудовой дисциплины на станции.
В непосредственном его подчинении находится планово-экономический отдел
(ПЭО), в ведении которого находятся вопросы планирования производства. Основной
задачей планирования является разработка перспективных и текущих планов
эксплуатации КЭС и контроль за выполнением плановых показателей.
Бухгалтерия КЭС осуществляет учет денежных и материальных средств
станции; расчеты по заработной плате персонала (расчетная часть); текущее
финансирование (банковские операции); расчеты по договорам (с поставщиками);
составление бухгалтерской отчетности и балансов, и соблюдение финансовой
дисциплины.
В ведении отдела материально-технического снабжения находится снабжение
станции всем необходимым: запасными частями, эксплуатационными материалами,
инструментами для ремонта.
Отдел кадров занимается вопросами подбора и изучения кадров, оформляет
прием и увольнение работников.
В непосредственном подчинении главного инженера находится
производственно-технический отдел (ПТО). ПТО разрабатывает и осуществляет
мероприятия по совершенствованию производства, производит
эксплуатационно-наладочные испытания оборудования; разрабатывает
эксплуатационные нормы и режимные карты оборудования; разрабатывает вместе с
ПЭО годовые и месячные технические планы и плановые задания по отдельным
агрегатам и ведет учет расхода топлива, воды, электроэнергии; составляет
техническую отчетность КЭС. В составе ПТО имеются три основных группы:
технического (энергетического) учета, наладки и испытаний, ремонтно - конструкторская
группа.
Все цеха КЭС в административно-техническом отношении подчиняются главному
инженеру.
К основным цехам относятся: турбинный, котельный, электроцех, цех
химводоочистки, КЭС.
Кроме основного производства рассматривают вспомогательное производство.
К вспомогательным цехам КЭС относятся: цех тепловой автоматики и измерений
(ТАИ), участок теплоснабжения и подземной канализации, ремонтно -строительный
цех.
Руководителем каждого цеха является начальник цеха, подчиняющийся по всем
производственно-техническим вопросам - главному инженеру, а по
административно-хозяйственным - директору.
Перечень основных работ, выполняемых начальником цеха и его заместителем,
включает в себя: ежедневный обход и осмотр оборудования цеха, просмотр
оперативной документации, подпись нарядов на проведение в цехе работ,
инструктаж персонала цеха, присутствие при пусках оборудования и ответственных
ремонтных работах, участие в проведении испытаний и приемке оборудования и
другой работы.
Энергетическое оборудование цехов обслуживается эксплуатационным дежурным
персоналом, организованным в сменные бригады. Работой каждой смены руководят
дежурные помощники смен основных цехов, подчиненные начальнику смены станции
(НСС).
НСС осуществляет оперативное руководство всем дежурным эксплуатационным
персоналом станции в течение смены. НСС в оперативно-техническом отношении
подчиняется только дежурному диспетчеру энергосистемы и выполняет все его
распоряжения по оперативному управлению производственным процессом КЭС.
В оперативном отношении НСС является единоначальником на станции в
течение соответствующей смены и его распоряжения выполняются сменным дежурным
персоналом через соответствующих начальников смен основных цехов. Помимо этого,
дежурный персонал станции немедленно реагирует на все неполадки в цехах и
принимает меры к их устранению.
Отдельные участки цеха возглавляются мастерами. Мастер является
руководителем участка, отвечающим за подбор и расстановку работников,
использование и сохранность оборудования, охрану труда и технику безопасности.
Мастера непосредственно руководят работой бригадиров и бригад рабочих.
6. Безопасность жизнедеятельности
На КЭС предусматриваются блочные групповые щиты управления, с которых
производится управление энергоустановками двух смежных блоков, включая их
собственные нужды, а также управление и контроль за режимом работы
котлоагрегатов и турбин. Групповые щиты управления разместятся в главном
корпусе между турбинным и котельными цехами.
Охрана труда на предприятии будет осуществляться в соответствии с
«Правилами устройства электроустановок» 7 выпуск [18], а также согласно «Правил
технической эксплуатации» (ПТЭ) [19].
Эти правила имеют целью обеспечить надёжную, безопасную и рациональную
эксплуатацию электроустановок и содержание их в исправном состоянии.
Обслуживание действующих электроустановок, проведение в них оперативных
переключений, организация ремонтных и наладочных работ и испытаний
осуществляется специально подготовленным электротехническим персоналом.
Электротехнический персонал должен ясно представлять себе особенности своего
предприятия, всемерно укреплять и строго соблюдать трудовую и производственную
дисциплину, знать и выполнять ПТЭ и ПТБ, инструкции и требования других
нормативных актов. На каждом предприятии приказом администрации из числа ИТР
энергослужбы предприятия должно быть назначено лицо, отвечающее за общее
состояние энергохозяйства и обязанное обеспечить выполнение настоящих ПТЭ и
ПТБ.
На каждом предприятии должна действовать разработанная и утверждённая
вышестоящей организацией энергетическая служба, устанавливаются на основании
типовых положений и отраслевых нормативов штаты электротехнического персонала,
обеспечивающего эксплуатацию электроустановок в соответствии с требованиями
настоящих ПТЭ и ПТБ. Взаимоотношения между энергетической службой и различными
цехами, а также разделение обязанностей между электротехническим и техническим
персоналом устанавливаются руководством предприятия в должностных инструкциях и
положениях по согласованию с лицом, ответственным за энергохозяйство
предприятия.
Весь персонал, обслуживающий электроустановки, проходит специальное
обучение безопасным методам работы с последующей проверкой знаний ПТЭ и ПТБ с
присвоением определённой квалификационной группы.
Государственный энергетический надзор осуществляется предприятиями
государственного энергетического надзора и сбыта энергии.
6.1 Общая характеристика опасных и вредных производственных факторов
турбинного цеха КЭС
Анализ потенциальных вредных, опасных производственных факторов
выполняется в соответствии с ГОСТ 12.0.003-74 соответствует СТ СЭВ 790-77 [20]
по каждой позиции проектируемого технического процесса на КЭС. Основные
средства защиты от воздействия этих факторов выбираются согласно требований
ГОСТ 12.4.011-89 [21], а также соответствующих правил или других нормативных
документов.
Таблица 6.1- Вредные и опасные производственные факторы
|
Опасные и вредные факторы
|
Источники, места, причины возникновения опасных и вредных
факторов
|
Нормируемые параметры
|
Основные средства защиты
|
|
1
|
2
|
3
|
4
|
|
Вредные факторы
|
Аномальные
параметры микроклимата В теплый период времени повышенная температура
воздуха из-за работающего оборудования. холодный период
теплый период
|
[22]Применение приточно-вытяжной вентиляции.
|
|
|
|
Аномальное освещение
|
Недостаточная площадь оконных проемов и освещенность от
источников искусственного света.
|
ен=1,5, % Ен=200, лк [23]
|
Очистка поверхности стекол оконных проемов, увеличение
количества ламп и т.д.
|
|
Повышенный уровень шума в помещении
|
Соударение металлических частей машин и механизмов, течение
жидкостей по трубам и каналам, насосы, компрессора, вентиляторы.
|
LА=80 дбА [24]
|
Звукоизоляция ограждающих конструкций, устройства
звукоизолированных кабин наблюдения и дистанционного управления.
|
|
Опасные факторы
|
Производствен-ная
вибрация Компрессора, насосы.
м/с*10-2
|
м/с [25]Установка вибрирующих машин на отдельный фундамент.
Виброизоляция, т.е. установка других элементов между вибрирующей машиной и
основанием; применение вибропоглощающих мастик, нанесенных на кожуха и
ограждения
|
|
|
|
|
октавные полосы Гц 2 4 8 16 31,5 63
|
уровень вибрации 108 99 93 92 92 92
|
|
6.2 Производственная санитария
.2.1 Микроклимат производственного помещения
Микроклимат производственного помещения - метеорологические условия
внутренней среды помещений, которые определяются действующими на организм
человека сочетаниями температуры, влажности, скорости движения воздуха и
теплового излучения; комплекс физических факторов, оказывающих влияние на
теплообмен человека с окружающей средой, на тепловое состояние человека и
определяющих самочувствие, работоспособность, здоровье и производительность
труда. Показатели микроклимата: температура воздуха и его относительная
влажность, скорость его движения, мощность теплового излучения.
На работающих КЭС наблюдаются аномальные параметры микроклимата в
турбинном цехе [22].
Производственный микроклимат рабочей зоны турбинного цеха тепловой
электростанции характеризуется высокой температурой воздуха, большими
температурными перепадами, пониженной относительной влажностью и может быть
отнесен к категории нагревающего конвекционно-радиационного. На ряде
производственных участков имеют место значительные скорости движения воздуха.
Установлено, что показатели микроклимата в турбинном цехе тепловых
электростанций превышают допустимые нормативы и в целом микроклимат можно
охарактеризовать как нагревающий. Воздух в цех поступает через оконные проемы,
фрамуги и удаляется через аэрационные фонари потолочных перекрытий. В связи с
большими расходами воздуха, подаваемого механическим путем в котлы для
поддержания горения топлива, последний в котельном и турбинном цехах находится
под определенным разряжением. Вследствие этого, наружный воздух через оконные
проемы и фрамуги поступает в цеха с большой скоростью, обуславливая тем самым
повышенную подвижность воздушных потоков на многих рабочих участках.
Неблагоприятные микроклиматические условия в турбинном цехе также
обусловлены наличием основного и вспомогательного оборудования, ограждений,
перекрытий, температура поверхностей которых существенно превышает
гигиенические нормативы.
В
теплый период года температура оборудования турбинных цехов составляла 25-110
°С, ограждений, перекрытий, пола - 28-80 °С, в холодный период года - 23-90 °С
и 12-58 °С соответственно. Интенсивность теплового излучения в турбинных цехах
находилась на уровне 206-670 Вт/м
. На
рабочих участках турбинных цехов в теплый период года температура воздуха в
зоне вспомогательного оборудования составляла 19-41°С, в зоне площадки
турбогенератора (отметка 8м)-16-42 °С, относительная влажность на различных
отметках по вертикалям цехов 36-63%, скорость движения воздуха - 0,1-1,0 м/с. В
холодный период температура воздуха в рабочих зонах турбинных цехов понижалась
и находилась на уровне 7-31°С, относительная влажность-29-66%, скорость
движения воздуха-0,5-0,7м/с.
Для
обеспечения нормативных параметров микроклимата турбинного цеха проектируемой
КЭС и избежания возникновения аномальных параметров микроклимата, имеющих место
на существующих выше рассмотренных КЭС, необходимо использовать комплекс
современных и эффективных мер и средств для их оптимизации. К ним относятся
вентиляция, кондиционирование, подготовка воздуха для подачи в котел, цех и
другие.
6.2.2 Производственное освещение
Естественное освещение положительно влияет не только на зрение, но также
тонизирует организм человека в целом и оказывает благоприятное психологическое
воздействие. В связи с этим все помещения в соответствии с санитарными нормами
и правилами должны иметь естественное освещение.
Оценка количественной характеристики естественного освещения выражается
через коэффициент естественного освещения (КЕО) в процентах. КЕО - отношение
естественной освещенности, создаваемой в некоторой точке внутри помещения
светом неба, к одновременному значению наружной освещенности, создаваемой
светом полностью открытого небосвода.
Искусственное освещение применяется при работе в темное время суток и
днем, когда по условиям технологии, организации производства или климата в
месте строительства требуются объемно-планировочные решения, которые не
позволяют обеспечить нормированные значения КЕО. При недостаточном по нормам
естественного освещения, оно дополняется искусственным освещением. Такое
освещение называется - совмещенным.
Рассчитаем искусственное освещение турбинного цеха.
Выбираем систему освещения - общее равномерное.
Для освещения предусматриваем газоразрядные лампы типа ДРЛ.
Согласно требований СниП 23-05-95 [26] принимаем нормированное значение
освещенности Ен=200 лк. Категория зрительной работы - средней точности.
Определяем требуемый световой поток лампы:
,
где
Ен=200 лк - нормированное значение освещённости;
Sп =330*60=19800
м2 - площадь пола цеха;
К
- коэффициент запаса, принимаем равным 1,5;
Z - коэффициент
неравномерности освещения, равный при освещении лампами ДРЛ - 1,15;
h - коэффициент
пользования светового потока, зависит от индекса помещения и коэффициентов
отражения внутренних поверхностей;
n - общее количество
ламп, n = 432.
Индекс
помещения
,
где
А,В соответственно длина и ширина цеха;п - высота подвеса светильников;
;
h=0,65;
лм.
По
расчётному значению Fл выбираем ближайшую стандартную лампу типа ДРЛ-400, F=19000
лм.
6.2.3 Производственный шум и вибрация
Источником шума и вибрации в турбинном цехе на КЭС являются
турбогенераторы, компрессоры, вентиляторы, насосы и т.д. Шум машин обусловлен
наличием механических вибраций деталей, возникающих за счет наличия
неуравновешенности, зазоров и недостаточной жесткости крепления узлов и
деталей. Для устранения вибрации производят статическую и динамическую
балансировку деталей, устраняют изменение зазоров в узлах и в сочленениях. Для
уменьшения вибрации, машины изолированы от фундамента с помощью низкочастотной
пружинной виброизоляцией.
В различных помещениях уровни шумов различны, поэтому для предотвращения
проникновения шума в помещения щитов управления генераторов, турбин, двери
выполняются звуконепроницаемыми. Для отдыха дежурных машинистов, постоянного
места нахождения дежурного инженера, предусмотрена комната, изолированная от
шума.
Так как в механических устройствах причиной недопустимого шума часто
является износ подшипников, неточная сборка при ремонте, то в процессе
эксплуатации всех видов оборудования надо точно выполнять требования ПТЭ.
Ненормальный, повышенный шум часто возникает из-за неполного стягивания
пакетов сердечников трансформаторов, неполного притягивания подвижной части
магнитопроводов, контактов и пускателей. У электродвигателей ненормальный шум
возникает при работе с перегрузкой, обрыве одной фазы или износ токосъемных
контактов.
Своевременное устранение этих причин позволяет существенно снизить
уровень шума.
Длительное действие шума отрицательно сказывается на органы слуха,
центральную нервную систему, ослабляет внимание рабочих повышает кровеносное
давление, происходит учащение дыхания и пульса, снижает производительность
труда [24].
В таблице 6.2 представлены результаты замеров шума на рабочих местах
турбинного цеха работающей КЭС, а также их превышение над допустимыми уровнями
звукового давления.
Таблица 6.2-Результаты замера шума на рабочих местах
|
Место замера
|
Среднегеометрические частоты октавных полос, Гц.
|
Уровень звука
|
|
31,5
|
63
|
125
|
250
|
500
|
1000
|
2000
|
4000
|
8000
|
|
|
Турбинный цех Превышение
|
74
|
89
|
84
|
80
|
81
|
82
|
72
|
64
|
60
|
71
|
|
|
|
|
|
3
|
7
|
|
|
|
|
|
Допустимые уровни звукового давления, дБ ГОСТ 12.1.005-88
|
107
|
94
|
87
|
82
|
78
|
75
|
73
|
71
|
70
|
80
|
Уменьшение шума достигается своевременной смазкой, регулировкой и
ремонтом электрических машин и механизмов, своевременной зачисткой и
затягиванием токоведущих контактов, применение шумопоглащающих прокладок.
Устанавливать глушители шума на выхлопные и всасывающие отверстия машин.
В случае технической невозможности снижения уровня шума, необходимо
предусмотреть систему профилактических испытаний. Персонал следует снабжать
специальными наушниками, шлемами, заглушками, менять режим труда и отдыха.
Лица, у которых между двумя медицинскими осмотрами ухудшается слух или
ухудшилось общее состояние организма, должны быть переведены на работу в
нешумных цехах.
.2.4 Защита от вибрации
Общая вибрация возникает при работе генераторов, турбин, компрессоров,
насосов, вентиляторов.
Локальная вибрация возникает при работе с ручным пневмо- и
электроинструментом. Вредное влияние вибрации выражается в том, что у
работающих возникает расстройство нервной и сердечно-сосудистой системы и
опорно-двигательного аппарата, что в конечном итоге приводит к виброболезни.
Параметры общей вибрации нормируются СН 2.2.4/2.1.8.566-96 [25]. В нормах
указаны допустимые параметры вибрации на постоянных рабочих местах в
производственных помещениях при непрерывном воздействии в течение рабочего дня.
В таблице 6.3 приведены результаты замера вибрации на рабочих местах турбинного
цеха существующей КЭС, с указанием оси замера по наибольшей вибрации, допустимых
уровней замеряемых частот и превышение замеренных данных над допустимыми.
Таблица 6.3-Уровни вибрации
|
Место замера и ось наибольшей вибрации
|
Среднегеометрические частоты октавных полос, Гц.
|
|
2
|
4
|
8
|
16
|
31,5
|
63
|
|
Турбинный цех
|
107
|
98
|
99
|
98
|
101
|
98
|
|
Допустимые уровни вибрации
|
108
|
99
|
93
|
92
|
92
|
92
|
Как видно из таблицы имеется превышение допустимого уровня вибрации.
Для снижения уровня вибрации, необходимо осуществлять следующие
мероприятия: произвести точную балансировку всех вращающихся частей машин, особенно
быстроходных.
Оборудования, машины и механизмы, являющиеся источниками вибрации
установить на специальные фундаменты, рассчитанные так, чтобы амплитуда
колебаний подошвы фундамента не превышала 0,1-0,2 мм.
Уменьшение числа оборотов источников вибрации или снижение жесткости
крепления оборудования к фундаменту (установка прокладок из резины, пружин).
.2.5 Вентиляция
При проектировании систем отопления, вентиляции и кондиционирования
воздуха следует выполнять требования СНиП II-58-75 дополнения пунктов 4.71 и
6.48 /БСТ 2, 1978 г. [26] и СНиП 2.04.05-91 Внесено изменение 3 утвержденное
постановлением Госстроя России 137 от 22.10.02.[27] по проектированию
отопления, вентиляции и кондиционирования воздуха.
Общекотельную вентиляцию в машинном и котельном отделениях следует
предусматривать:
при мощности энергоблоков свыше 300 МВт - системами вентиляции с
механическим побуждением согласно требованиям [26].
Система вентиляции приточно-вытяжная.
.3 Основные виды средств защиты работающих
Средства защиты работающих для предотвращения или уменьшения воздействия
опасных и вредных производственных факторов подразделяются на средства
коллективной и индивидуальной защиты.
Кроме средств индивидуальной защиты имеются и предохранительные
приспособления. К ним относятся: предохранительные пояса, диэлектрические
перчатки, коврики, ручные захваты, манипуляторы.
На КЭC спецодежда выполняется в виде
халатов, комбинезонов, резиновых фартуков и прочее. Термические очки с
резиновой оравой защищают глаза от пара, газов, брызг кислоты и щёлочи.
Электросварщики используют костюмы из трудносгораемых материалов, очки со
светофильтрами. Для рабочих, обслуживающих топливоподачу, золошлакоудаление
используют респираторы типа ШБ-1 «Лепесток», фильтрующие противогазовые
респираторы РПГ-67 с различными патронами.
.4 Электробезопасность
В турбинном цехе КЭС располагается оборудование, которое может быть
источником поражения электрическим током. К нему относятся турбогенераторы,
двигатели питательных, циркуляционных, конденсацион - ных, дренажных насос,
оборудование для собственных нужд электростанции.
Электробезопасность - система организационных и технических мероприятий и
средств, обеспечивающих защиту людей от вредного и опасного воздействия
электрического тока, электрической дуги, электромагнитного поля и статического
электричества.
Помещения КЭС по степени безопасности обслуживания электроустановок
относятся к помещениям с повышенной опасностью (высоковольтное оборудование) и
особо опасным (распределительное устройство генераторного напряжения).
Работа с электрооборудованием станции должна производиться с учетом
требований МПОТ ПОТ Р М-016-2001 РД 153-34.0-03.150-00.
Работы в электроустановках и на электрооборудовании напряжением до и выше
1 кВ должны производиться при соблюдении следующих условий:
На производство работ должно быть разрешение лица ответственного за
электрохозяйство станции (наряд, распоряжение);
Работа должна производиться не менее чем двумя лицами;
Должны быть выполнены технические и организационные мероприятия,
обеспечивающие безопасность работ.
При обслуживании электроустановок и производства оперативных переключений
должны применяться защитные средства, удовлетворяющие требованиям ПУЭ.
Защитными средствами в электроустановках являются приборы, аппараты,
переносные приспособления и устройства, а также отдельные части приборов
приспособлений и аппаратов, служащие для защиты персонала от поражения
электрическим током и воздействия электрической дуги и продуктов её горения.
Все изолирующие защитные средства делятся на основные защитные средства и
вспомогательные.
Для защиты от поражения электрическим током в турбинном цехе используются
следующие средства коллективной защиты:
·
малые напряжения;
·
защитные
заземления;
·
защитное
отключение.
В электроустановках высокого и низкого напряжения должны быть приняты
следующие меры безопасности:
Все корпуса электрооборудования заземляются путем присоединения их к
контуру заземления;
На проводах аппаратов должны быть четко указаны положения выключателей;
Включение и отключение машин производится лицами, имеющими разрешение на
их обслуживание;
Перед пуском нужно осмотреть и убедиться в готовности к подаче напряжения
и предупредить персонал;
На временных ограждениях вывешиваются предупреждающие плакаты «Стой!
Опасно для жизни».
В электроустановках выше 1000 В осмотр оборудования, аппаратуры
производится с порога камеры или стоя перед барьером.
Ремонтные работы производятся обязательно под контролем наблюдающего,
который должен находиться всё время на месте производства работ.
.5 Пожарная безопасность
Турбинный цех по взрыво - пожароопасности относится к помещению категории
Д [28].
В целях обеспечения пожарной безопасности при эксплуатации
электроустановок необходимо:
. Все электроустановки должны быть защищены аппаратами защиты от
токов КЗ и других ненормальных режимов, могущих привести к пожарам и
загораниям;
. Электрические сети и оборудование, используемые на комбинате,
должны отвечать требованиям ПУЭ, ПТЭ и ПТБ;
. При эксплуатации электроустановки запрещается:
использовать электродвигатели и другое оборудование,
поверхностный нагрев которого при работе превышает температуру окружающего
воздуха более чем на 40 °С;
использовать кабели и провода с поврежденной изоляцией;
Для обеспечения пожарной безопасности:
. Помещения обеспечивается средствами тушения пожара и связи для
немедленного вызова пожарной команды;
. Первичные средства пожаротушения в производственных помещениях и
на территории устанавливаются на специальные пожарные щиты (оборудуются 2-мя
огнетушителями ОХП, лопатой, багром, топором, ведром, ящиком с песком).
. Пожарные краны внутреннего противопожарного водовода оборудуются
рукавами и стволами, заключенными в шкафы;
. Местоположение пожарных кранов должно быть указано на схеме
пожарного водовода;
. Во всех помещениях электроустановок оборудуются посты с
первичными средствами пожаротушения:
углекислотные огнетушители (ОУ-2, ОУ-5);
ящики с песком;
. Места оборудования постов с первичными средствами пожаротушения
согласуются с органами пожарной охраны;
. Использование пожарных средств для производственных и
хозяйственных нужд запрещается.
В помещении вывешиваются плакаты на противопожарную тематику, у всех
телефонов вывешена информация с номерами телефонов пожарной части.
За обеспечение пожарной безопасности ответственность несет директор
станции. Все рабочие и служащие проходят подготовку, состоящую из
противопожарного инструктажа (первичного и вторичного) и занятий по
пожарно-техническому минимуму по специальной программе.
На предприятии имеется пожарная часть и пожарно-техническая комиссия.
.6 Безопасность в ЧС
Возможные чрезвычайные ситуации в турбинном цехе:
) Разрыв паропровода.
Причины:
неправильные продувка и прогрев паропровода;
несвоевременное обнаружение гидравлических ударов;
неисправность дренажных линий;
защемление подвижных опор паропровода;
несоблюдение правил при эксплуатации и ремонте.
) Разрушение турбины.
Причины:
неисправность автомата безопасности;
несоблюдение правил при испытании автомата безопасности турбины;
- пуск турбины при дефектах в системе регулирования и парораспределения;
работы турбины с дефектными (поврежденными) лопатками.
-повреждения проточной части;
повреждения системы парораспределения;
повреждения системы регулирования;
повреждения подшипников;
повреждения маслосистемы;
повреждения трубопроводов и арматуры;
повышенная вибрация.
Действия персонала при ЧС на ТЭС описаны в местных инструкциях.
)Пожар.
Основными причинами возникновения пожаров являются:
повреждения энергетического оборудования;
нарушения противопожарного режима и требований пожарной безопасности при
производстве огневых и пожароопасных работ;
низкая ответственность руководящего и инженерно-технического персонала за
обеспечение пожарной безопасности, недостаточная работа с персоналом;
недостаточный контроль за подрядными организациями со стороны
инженерно-технического персонала.
Организация тушения пожаров на электростанциях (подстанциях) состоит из
двух этапов: действия дежурного персонала объекта и совместных действий по
прибытии пожарных подразделений. На первом этапе старший по смене энергообъекта
лично с помощью дежурного персонала обязан: сообщить о случившемся в пожарную
охрану, своему руководству и диспетчеру энергосистемы; установить место пожара
и оценить сложившуюся обстановку; проверить рабочее состояние стационарных
установок пожаротушения и защиты, привести их в действие дистанционным (ручным)
управлением, если они не включились автоматически; произвести необходимые
операции на технологических установках; принять меры к созданию безопасных
условий для осуществления действий тушения пожара; выделить должностное лицо
для встречи пожарных подразделений; приступить к тушению пожара силами и
средствами объекта; удалить с места пожара посторонних лиц; организовать охрану
территории объекта; до прибытия пожарных подразделений руководить тушением
пожара; выполнять другие мероприятия, предусмотренные местными инструкциями на
данный случай и оперативным планом пожаротушения.
По прибытии пожарных подразделений старший оперативный начальник пожарной
охраны обязан получить от старшего по смене энергообъекта исчерпывающие данные
об обстановке на пожаре и письменный допуск на проведение действий по тушению.
После этого и инструктажа личного состава участвующих в пожаротушении, который
проводит старший из числа технического персонала или оперативной выездной
бригады (ОВБ), пожарные подразделения могут начать тушение пожара.
Персонал, не участвующий в тушении пожара, должен быть эвакуирован в
соответствии с планом эвакуации при соблюдении требований и рекомендаций,
описанных в местной инструкции
7. Надежность основного оборудования станций
Электроэнергетическая система (ЭЭС) может выполнять различий функции.
Основными заданными функциями ЭЭС являются:
а) функция, связанная с ее назначением;
б) с фактом ее создания.
Назначением электроэнергетической системы является обеспечение
потребителей электрической энергией требуемого качества. Свойство ЭЭС выполнять
заданную функцию, связанную с ее назначением, называется надежность
электроснабжения. Таким образом, надежность электроснабжения - свойство ЭЭС
обеспечивать потребителей электрической энергией требуемого качества в
соответствии с заданным графиком электропотребления. Надежность в
электроснабжении является комплексным свойством, которое может включать
несколько единичных свойств: безотказность, ремонтопригодность, живучесть,
режимная управляемость, долговечность и сохраняемость. Долговечность и
сохраняемость - свойства, которые присущи не системе, а ее отдельным элементам.
Другой заданной функцией ЭЭС, определяемой фактом ее создания, является
недопущение ситуаций, опасных для людей и окружающей среды, в результате
отказов, происходящих в процессе функционирования системы. Свойство ЭЭС не
допускать ситуаций, опасных для людей и окружающей среды, называется
безопасность (рисунок 7.1).
.1 Надежность
Надежность ЭЭС- свойство ЭЭС выполнять все заданные функции в заданном
объеме при определенных условиях функционирования. Надежность ЭЭС - комплексное
свойство. Отличается от надежности электроснабжения тем, что включает в себя
еще одно единичное свойство - безопасность.
Безотказность - свойство ЭЭС непрерывно сохранять работоспособное или
рабочее состояние в течение некоторого времени.На объект действуют различные
возмущения. Все возмущения, которые действуют на объект, можно разделить на две
основные группы - внешнего они по отношению к объекту или внутреннего
происхождения. При оценке безотказности рекомендовалось учитывать все
возмущения не зависимо от того большие они или малые, внешнего они по отношению
к ЭЭС или внутреннего происхождения.
Возможен иной подход (более конструктивный и поэтому более
предпочтительный), который позволяет: уделять особое внимание экстремальным
возмущениям; выбирать принципы принятия решений и средства обеспечения
надежности в экстремальных условиях. Суть его заключается в том, что необходимо
выделить и учитывать эти возмущения не в «рамках» свойства безотказности, а
отдельно - в «рамках» свойства живучести. Такого подхода к учету различных
возмущений при оценке безотказности и живучести придерживаются известные специалисты
в области надежности технических систем: И.А.Ушаков, В.Г. Китушин , И.А.
Рябинин, М.А. Дубицкий и др.
При исследовании безотказности следует учитывать все возмущения
внутреннего происхождения - отказы оборудования (недостатки эксплуатации, дефекты
ремонта, дефекты изготовления, исчерпание ресурса), ошибки эксплуатационного
персонала.
Из всех возмущений внешнего происхождения следует учитывать только те, на
которые работа объекта рассчитывается (грозовые воздействия, землетрясения, но
в пределах расчетного уровня сейсмичности региона и т.д.).
Действие факторов, снижающих безотказность и, следовательно, надежность
может быть полностью или частично компенсировано:
выбором соответствующей «конструкции» системы;
повышением надежности и улучшением технических показателей оборудования
(включает оборудование и аппаратуру систем и средств управления);
резервирование всех звеньях системы;
выбором структуры и параметров средств автоматического управления
системой;
улучшением организации эксплуатации системы.
Можно назвать основные требования к содержанию определения свойства
управляемость:
при высокой управляемости управление в аварийных режимах не должно
допускать каскадного развития аварий с массовым ограничением потребителей
электроэнергией;
высокая управляемость должна обеспечивать возможность контроля параметров
и ввода их в допустимую область;
высокая управляемость объектом должна обеспечивать возможность
поддерживать нормальный режим посредством управления.
Управляемость - свойство объекта не допускать каскадного развития аварий
с массовым ограничением потребителей возвращать режим в допустимую область и
поддерживать его заданные параметры посредством управления.
Рис 7.1. Соотношение понятий: объект, его заданные функции и
свойства
Основным признаком отказов по живучести являются отказы при экстремальных
внешних воздействиях на систему. К экстремальным внешним возмущениям относятся:
внешние воздействия на объект, которые не учитывались при его
проектировании (ураганы, землетрясения, цунами и т.д.);
преднамеренные воздействия (диверсии, терроризм, военные действия и
т.д.);
Последствия от таких возмущений - частичное и даже полное разрушение
объекта.
Живучесть - свойство объекта противостоять внешним возмущениям, на которые он не
рассчитывался для обычных условий
функционирования. Противостоять - означает, что уровень функционирования
системы при экстремальных внешних воздействиях должен быть не ниже минимально
допустимого.
7.2 Модернизация и ремонт основного оборудования электроэнергетических
систем
.2.1 Энергетическая безопасность
Энергетическая безопасность - это состояние защищенности граждан,
общества, государства, экономики от угроз дефицита в обеспечении их
потребностей в энергии экономически доступными энергетическими ресурсами
приемлемого качества, от угроз нарушений бесперебойности энергоснабжения и
возникновения ситуаций, опасных для людей и окружающей среды. Энергетическая
безопасность может иметь как одинаковые, так и разные аспекты для стран, импортирующих
и экспортирующих энергоресурсы. Для России даже при наличии собственных
энергоресурсов важным аспектом является «надежность энергоснабжения». Связано
это со значительным отставанием темпов замены основного оборудования в
электроэнергетических системах от темпов их морального и физического старения.
Заметное отставание начало проявляться с середины 80-х годов прошлого столетия.
Замещение:
Замещение основного оборудования в 2009 году составило всего 1,38 ГВт. В
2010 году пущено в строй 3,23 ГВт. В 2011 году введено новых объектов общей
установленной мощностью свыше 6,1 ГВт. Это абсолютный рекорд постсоветской
России. Темпы старения оборудования опережают темпы его замещения. Для
нормального развития электроэнергетической системы страны этого недостаточно.
Модернизация:
Модернизация основного оборудования выполняется с учетом «Методических
указаний по оценке технического состояния турбогенераторов, отработавших
установленный нормативный срок службы». В методических указаниях
систематизированы рекомендации, установлены требования технического и
организационного характера. Дан перечень и описание методов и средств контроля,
установлены периодичность и объем работ по обследованию оборудования. Приведены
критерии оценки технического состояния длительно работающих турбогенераторов,
даны рекомендации по ресурсосбережению, включающие рекомендации по принятию
решений о модернизации, замене узлов или турбогенератора в целом, определены
правила оформления, согласования и утверждения результатов обследования. Являясь
в целом работоспособным, этот методические указания имеют отдельные упущения,
снижающие эффективность мероприятий по модернизации оборудования.
.2.2 Физика отказов
Основной парк турбогенераторов и гидрогенераторов выработали свой
нормативный срок службы. В процессе эксплуатации происходит естественное
старение (деградация) материалов. Темпы старения зависят от многих факторов:
работа при пиковых нагрузках, короткие замыкания, вибрация, увлажнение,
нагревы, механические воздействия, коррозия и т.д. Возникают скрытые дефекты,
которые невозможно выявить при проведении ремонтов и плановых испытаний.
Оборудование после проведения ремонтов необходимо эксплуатировать.
Недостаточно хорошо изучено влияние сложных физических процессов во время
работы оборудования на свойства материалов, узлов и деталей. Режимы работы,
предусмотренные в инструкции по эксплуатации, не всегда выполняются, например,
работа генератора с увеличенным коэффициентом мощности.
Проведение эксплуатационных тепловых испытаний не дает полной картины о
состоянии активного железа и обмоток статора и ротора в виду того, что
конструктивно датчики термоконтроля заложены в пазах так, что нет возможности
контролировать крайние пакеты активной стали статора турбогенератора. При
неправильной эксплуатации генератора - с нарушением режимов его работы или в
аварийных режимах при коротких замыканиях - происходит разогрев крайних пакетов
активной стали статора
турбогенератора, что влечет в свою очередь к серьезным повреждениям
обмотки и сердечника турбогенератора.
При повреждении активной стали (в результате попадания в расточку
постороннего предмета) ее ремонт невозможен или экономически нецелесообразен.
Систематическое ослабление усилия прессования в сочетании с разрушением зубцов
сердечника, смещением нажимных пальцев и вентиляционных распорок приводит к
сокращению межремонтного периода.
В качестве примера рассмотрим повреждения активной стали турбогенератора
ТВФ-120-2УЗ при его неправильной эксплуатации (рисунок 7.2).
Рисунок 7.2 - Повреждения активной стали турбогенератора.
Генератор эксплуатировался более 2-х суток в режиме недовозбуждения. На
фотографии видно выгорание крайних листов активного железа. Допустимые нагрузки
при работе генераторов с недовозбуждением (кроме требований по обеспечению
устойчивости), определяются еще и нагревом крайних пакетов активной стали и
других конструктивных элементов. Нагрев вызван значительным возрастанием
результирующих магнитных полей в зоне лобовых частей обмотки статора. Допустимые
нагрузки генераторов при работе в режимах недовозбуждения по условиям
нагревания должны определяться по диаграммам мощности, представляемым
заводами-изготовителями, или по соответствующим директивным документам, а при
их отсутствии на основании специальных испытаний, программу и результаты
которых необходимо согласовать с заводом-изготовителем и Техуправлением.
.2.3 Ремонт
Ремонт(капитальный и текущий) основного оборудования проводится согласно
«Объема и норм испытаний электрооборудования». При правильном проведении
испытаний с привлечением инфракрасной техники, присутствующие дефекты замыкания
межлистовой стали будут обязательно выявлены. На рис.7.3 и рис.7.4 показан
пример испытаний турбогенератора.
Рисунок 7.3 - Дефекты стали турбогенератора.
Рис.7.4. Дефекты стали турбогенератора.
Эти дефекты устранимы, но не всегда их устранение позволяет улучшить
общую картину состояния активной стали генератора.
При капитальном ремонте работы, проводимые по «переклиновке» на обмотке
статора, влияют на состояние активного железа статора. Это и всевозможные
забоины, вмятины, а так же естественное ослабление прессовки (распушение)
стали, которое влечет за собой ухудшение состояния стали статора.
Старение, деградация материалов, некачественное проведение ремонта и
неправильная эксплуатация влекут за собой повышение аварийности оборудования,
отработавшего нормативный срок эксплуатации. Вместе с тем, «Методические
указания» позволяют продлить срок эксплуатации до 8лет. Это целесообразно
только после комплексного обследования оборудования «Комиссией» в период
профилактического обслуживания. Целесообразно также привлекать специалистов
заводов-изготовителей, специализированных организаций по диагностике оборудования,
которые имеют право указать, при каких имеющихся дефектах дальнейшая
эксплуатация недопустима, а при каких возможна ( при соблюдении определенных
условий).
Вывод
Аварии в энергетике возникают, как правило, при частичном или полном
повреждении оборудования. Следствием аварий в энергетике становятся серьезные
разрушения различных сооружений или технических устройств, независимо от их
степени сложности.
Пример таких аварий:
1.
25 мая <http://ru.wikipedia.org/wiki/25_%D0%BC%D0%B0%D1%8F> 2005 <http://ru.wikipedia.org/wiki/2005>
- авария в энергосистеме России
<http://ru.wikipedia.org/wiki/%D0%90%D0%B2%D0%B0%D1%80%D0%B8%D1%8F_%D1%8D%D0%BD%D0%B5%D1%80%D0%B3%D0%BE%D1%81%D0%B5%D1%82%D0%B8_%D0%B2_%D0%A0%D0%BE%D1%81%D1%81%D0%B8%D0%B8_(2005)>.
Пострадали город Москва
<http://ru.wikipedia.org/wiki/%D0%9C%D0%BE%D1%81%D0%BA%D0%B2%D0%B0>,
Тульская
<http://ru.wikipedia.org/wiki/%D0%A2%D1%83%D0%BB%D1%8C%D1%81%D0%BA%D0%B0%D1%8F_%D0%BE%D0%B1%D0%BB%D0%B0%D1%81%D1%82%D1%8C>,
Московская <http://ru.wikipedia.org/wiki/%D0%9C%D0%BE%D1%81%D0%BA%D0%BE%D0%B2%D1%81%D0%BA%D0%B0%D1%8F_%D0%BE%D0%B1%D0%BB%D0%B0%D1%81%D1%82%D1%8C>,
Калужская
<http://ru.wikipedia.org/wiki/%D0%9A%D0%B0%D0%BB%D1%83%D0%B6%D1%81%D0%BA%D0%B0%D1%8F_%D0%BE%D0%B1%D0%BB%D0%B0%D1%81%D1%82%D1%8C>
и Рязанская <http://ru.wikipedia.org/wiki/%D0%A0%D1%8F%D0%B7%D0%B0%D0%BD%D1%81%D0%BA%D0%B0%D1%8F_%D0%BE%D0%B1%D0%BB%D0%B0%D1%81%D1%82%D1%8C>
области.
.
12 июля <http://ru.wikipedia.org/wiki/12_%D0%B8%D1%8E%D0%BB%D1%8F> 2004
<http://ru.wikipedia.org/wiki/2004> - в результате аварии на
электростанции Греции
<http://ru.wikipedia.org/wiki/%D0%93%D1%80%D0%B5%D1%86%D0%B8%D1%8F> на
два часа без электроэнергии остались 6 млн жителей Афин
<http://ru.wikipedia.org/wiki/%D0%90%D1%84%D0%B8%D0%BD%D1%8B> и южной
части страны.
.
18 августа
<http://ru.wikipedia.org/wiki/18_%D0%B0%D0%B2%D0%B3%D1%83%D1%81%D1%82%D0%B0>
2003 <http://ru.wikipedia.org/wiki/2003> - без света осталась вся Грузия
<http://ru.wikipedia.org/wiki/%D0%93%D1%80%D1%83%D0%B7%D0%B8%D1%8F>.
Причиной стало аварийное отключение ИнгуриГЭС - крупнейшей ГЭС страны, которая
вырабатывает почти половину электроэнергии. После этого отключилась вся
энергосистема Грузии. Электричества не было даже на объектах жизнеобеспечения,
прекратил работу метрополитен, десятки тысяч пассажиров застряли в вагонах
поездов и на станциях. Прекратилась подача воды в большинстве грузинских
городов. В течение 20 минут не работала и центральная телевышка в Тбилиси
<http://ru.wikipedia.org/wiki/%D0%A2%D0%B1%D0%B8%D0%BB%D0%B8%D1%81%D0%B8>.
.
22 ноября <http://ru.wikipedia.org/wiki/22_%D0%BD%D0%BE%D1%8F%D0%B1%D1%80%D1%8F>
1996 <http://ru.wikipedia.org/wiki/1996> - из-за аварии на
электростанции, снабжающей электричеством лондонский
<http://ru.wikipedia.org/wiki/%D0%9B%D0%BE%D0%BD%D0%B4%D0%BE%D0%BD>
метрополитен
<http://ru.wikipedia.org/wiki/%D0%9C%D0%B5%D1%82%D1%80%D0%BE>, была
парализована работа подземки, в тоннелях остановились поезда. Авария произошла
в 21.45, а подача электричества возобновилась после полуночи. Поезда доходили
до ближайшей станции и высаживали людей. Инцидент обошёлся без пострадавших.
.
8 января
<http://ru.wikipedia.org/wiki/8_%D1%8F%D0%BD%D0%B2%D0%B0%D1%80%D1%8F>
1995 <http://ru.wikipedia.org/wiki/1995> - Тбилиси
<http://ru.wikipedia.org/wiki/%D0%A2%D0%B1%D0%B8%D0%BB%D0%B8%D1%81%D0%B8>
и вся Восточная Грузия
<http://ru.wikipedia.org/wiki/%D0%93%D1%80%D1%83%D0%B7%D0%B8%D1%8F>
остались без электроэнергии в результате аварии на Тбилисской ГРЭС
<http://ru.wikipedia.org/w/index.php?title=%D0%A2%D0%B1%D0%B8%D0%BB%D0%B8%D1%81%D1%81%D0%BA%D0%B0%D1%8F_%D0%93%D0%A0%D0%AD%D0%A1&action=edit&redlink=1>.
Были отключены практически все телефоны.
.
15 ноября
<http://ru.wikipedia.org/wiki/15_%D0%BD%D0%BE%D1%8F%D0%B1%D1%80%D1%8F>
1994 <http://ru.wikipedia.org/wiki/1994> - Грузия
<http://ru.wikipedia.org/wiki/%D0%93%D1%80%D1%83%D0%B7%D0%B8%D1%8F>
практически прекратила выработку электроэнергии в результате аварий на двух
электростанциях - Ингурской ГЭС
<http://ru.wikipedia.org/wiki/%D0%98%D0%BD%D0%B3%D1%83%D1%80%D1%81%D0%BA%D0%B0%D1%8F_%D0%93%D0%AD%D0%A1>
и Тбилисской ГРЭС
<http://ru.wikipedia.org/w/index.php?title=%D0%A2%D0%B1%D0%B8%D0%BB%D0%B8%D1%81%D1%81%D0%BA%D0%B0%D1%8F_%D0%93%D0%A0%D0%AD%D0%A1&action=edit&redlink=1>.
Из-за острейшего дефицита электроэнергии практически остановилась промышленность,
сложилось тяжёлое положение с хлебом
<http://ru.wikipedia.org/wiki/%D0%A5%D0%BB%D0%B5%D0%B1>, который
распределялся среди населения.
Для
обеспечения надежности электрооборудования нужно придерживаться следующих
пунктов:
1. Количество отказов у оборудования отработавшего нормативный срок
службы увеличивается. Нельзя руководствоваться рекомендациями о продлении срока
эксплуатации до 8лет. Необходимо ограничиваться межремонтными периодами, и
проводить комплексное обследование для определения работоспособности генератора
с выдачей заключений на его дальнейшую эксплуатацию.
.Основное оборудование, выработавшее срок службы, ремонтируется,
модернизируется для поддержания его дальнейшей работы. При проведении ремонтов
персонал руководствуется действующей нормативной базой. Но для уяснения полной
картины состояния оборудования этого недостаточно. Необходимо применять новые,
нетрадиционные, экспериментальные методы диагностики его основных частей и
узлов с применением современных технологий и современных приборов. Появление в
недавнем времени тепловизионных приборов значительно облегчило поиск аварийных
зон, элементов и узлов. Однако, этого недостаточно для оценки, как отдельных
элементов, так и изделия в целом. Оборудование, выпущенное в 80-х годах
прошлого столетия и используемое для оценки состояния генераторов, перестало
себя оправдывать, т.к. в некоторых случаях наносит вред изоляционным
материалам. Необходимо переходить на новый современный уровень оценки состояния
генераторов.
. Целесообразно назначать и проводить опытную эксплуатацию после
капитального ремонта в целях выявления скрытых дефектов. Следует «обкатывать»
отремонтированное оборудование не только в тех режимах, в которых оно обычно
будет эксплуатироваться, но и в режимах, соответствующих пиковым нагрузкам (привлекая
при этом специализированные организации и даже представителей заводов
изготовителей).
. Необходима единая долгосрочная программа по замещению «устаревшего»
оборудования.
. Возникает необходимость принятие закона, обязывающего собственника
замещать оборудование, отработавшее свой срок службы, новым и более
современным.
Заключение
В работе была спроектирована электрическая станция конденсационного типа.
Спроектированная станция предназначена для выдачи мощности в энергосистему (на
500 кВ) и обеспечение электроэнергией промышленных потребителей (на 220 кВ).
Станция расположена в Западной Сибири.
Для спроектированной КЭС было выбрано семь котлов типа Кп-1000-25-545-ГМ
производительностью 1000 т/ч. Технический минимум производительности котлов на
основном топливе составляет 30 %.
Для установки на КЭС было выбрано семь турбин типа К-320-240-7МР
номинальной мощностью Рном = 320 МВт. Расход пара на турбину 259,906 кг/с.
Параметры пара: р=24,5 МПа, t=545 oC. Параметры перегретого пара
р=3,8 МПа, t=542 oC. Расчетное давление в конденсаторе р=0,0036 МПа.
Основное электротехническое оборудование, которое было выбрано для
спроектированной станции:
. Семь турбогенераторов типа Т3В-320-2 с Рном = 320 МВт.
. Четыре трансформатора типа ТДЦ-400000/500 с Sном =400 МВА; три
трансформатора типа ТДЦ-400000/220 с Sном =400 МВА; четыре автотрансформатор
связи типа АОДЦТН-167000/500/220 с Sном =501 МВА.
. Число, тип, мощность и напряжение трансформаторов собственных нужд:
хТРДНС-25000/35 с Sном=25 МВА, 20/6,3-6,3;
хТРДНС-25000/35 с Sном=25 МВА, 35/6,3-6,3;
хТРДНС-25000/220 с Sном=25 МВА, 220/6,3-6,3.
Выдача электроэнергии в энергосистему производится на напряжении 500 кВ,
обеспечение электроэнергией промышленных потребителей производится на
напряжении 220 кВ.
Распределительные устройства 500 и 220 кВ - открытые распределительные
устройства (ОРУ).
В качестве схемы ОРУ 500 кВ была принята схема три присоединения на
четыре выключателя с выключателями типа ВГК-500-40/3150, от ОРУ отходят три
воздушных линии (ВЛ) 500 кВ, связывающие КЭС и энергосистему.
В качестве схемы ОРУ 220 кВ была принята схема двойная рабочая система
шин, одна из которых секционирована, с обходной, в которой обходной и
шиносоединительный выключатель совмещены с выключателями типа ВГТ-220-40/3150,
от ОРУ отходят шесть ВЛ 220 кВ, питающих потребителей.
Распределительные устройства собственных нужд 6 и 0.4 кВ выполнены по
схеме с одной системой сборных шин.
Список использованных источников
1. Правила устройства электроустановок/Минэнерго СССР. -
6-е изд., перераб. И доп. - М.: Энергоатомиздат, 1986. - 648 с.: ил.
2. Правила технической эксплуатации электрических
станций и сетей
Российской Федерации/Минэнерго России. - М.: СПО ОРГРЭС,
2003. - 320с.
3. Висящев А.Н., Тришечкин А.М., Беркин Г.С. Релейная защита
и автоматика: Учеб. Пособие.- Иркутск: Издательство ИрГТУ, 2001. -228с.
4. Гук Ю.Б., Кантан В.В., Петрова С.С. Проектирование
электрической части станций и подстанций - Л.: Энергоатомиздат, 1985. - 312 с.:
ил.
. Васильев А.А., Электрическая часть станций и
подстанций: Учеб. для вузов - М.: Энергоатомиздат, 1990. - 576 с.: ил.
. Неклепаев Б.Н. Электрическая часть электростанций и
подстанций: Учебник - М.: Энергоатомиздат, 1986. - 640 с.: ил.
. Неклепаев Б.Н., Крючков И.П. Электрическая часть
станций и подстанций: Справочные материалы для курсового и дипломного
проектирования - М.: Энергоатомиздат, 1989. - 608 с.: ил.
. Околович М.Н. Проектирование электрических станций.
- М.: Энергоиздат, 1982. -400 с., ил.
. Рожкова Л.Д., Козулин В.С. Электрооборудование
станций и подстанций. М.: Энергоатомиздат, 1987. -648 с.: ил.
. Рожкова Л.Д. Электрооборудование электрических
станций и подстанций: учебник для студ. сред. проф. Образования / Л.Д. Рожкова,
Л.К. Карнеева, Т.В. Чиркова. - 4-е изд., стер. - М.:Издательский центр
«Академия», 2007. - 448 с.
11. Сборник задач и деловые игры по экономике энергетики и
управлению энергетическим производством: Учебное пособие для энергетических
спец. вузов/ П.П. Долгова.-М.: Высшая школа, 1991.-192 с.: ил.
12. Справочник по проектированию электрических сетей / под
ред. Д.Л. Файбисовича. - 2-е изд., перераб. и доп. - М.: Изд-во НЦ ЭНАС, 2006.
- 352 с.: ил.
13. Тришечкин А.М., Жданов А.С. Электрическая часть
электрических станций и подстанций: Дипломное проектирование. Учебное пособие
для вузов. - Иркутск: Изд-во ИрГТУ, 2002. - Ч.1. - 172с.
. Тришечкин А.М., Жданов А.С. Электрическая часть
электрических станций и подстанций: Дипломное проектирование. Учебное пособие
для вузов. - Иркутск: Изд-во ИрГТУ, 2002. - Ч.2. - 236с.
. Ульянов С.А. Электромагнитные переходные процессы в
электрических системах.-М.: Энергия, 1964. - 704 с.
. Электрическая часть электростанций и подстанций.
Проектирование и конструирование электрической части электростанций.
Методические указания к практическим занятиям студентов специальности 100100 -
Электрические станции. Составитель А.С. Жданов.-Иркутск: ИрГТУ, 2005.-29с.
. Электрическая часть электростанций и подстанций:
методические указания к практическим занятиям. Составители: Н. А. Мурашко, А.
С. Жданов, Э. Б. Старостина, А. Г. Акишина, Н. Ю. Снопкова. - Иркутск: Изд-во
ИрГТУ, 2008. - 60 с.
18. ГОСТ 30323-95. Методы расчета электродинамического и
термического действия тока короткого замыкания.
19. ГОСТ 12.0.003-74 (1999)-ССБТ. Опасные и вредные
производственные факторы классификации
. ГОСТ 12.4.011-89 Система стандартов безопасности
труда. Средства защиты работающих. Общие требования и классификация
. РД 34.03.350-98 Перечень помещений и зданий
энергетических объектов РАО _ЕЭС России с указанием категорий по взрывопожарной
и пожарной опасности
. ВНТП 81 «Нормы технологического проектирования
тепловых электрических станций»
. НПБ 105-03 Определение категорий помещений, зданий и
наружных установок по взрывопожарной и пожарной опасности
25. ППБ-01-03. Правила пожарной безопасности в Российской
Федерации.
. СанПиН 2.2.4.548-96 Гигиенические требования к
микроклимату производственных помещений
27. СНиП 23-05-95 Естественное и искусственное освещение.
. СНиП II-58-75 Электростанции тепловые.
. СН 2.2.4/2.1.8.566-96 Производственная вибрация,
вибрация в помещениях жилых и общественных зданий
. СНиП 2.04.05-91 Отопление, вентиляция и
кондиционирование.
. СН 2.2.4/2.1.8.562-96 «Шум на рабочих местах в
помещениях жилых общественных зданий и на территории жилой застройке».
. Повышение эффективности производства и использование
энергии в условиях Сибири: материалы ежегодной Всероссийской науч.-практ. конф.
С междунар, участием (Иркутск, 22-26 апреля, 2013 год): в 2т. / под общ. Ред.
В.В. Федчишина -Иркутск: Изд-во ИрГТУ, 2013. - Том 2. -392 с.