Элементы и устройства автоматики

  • Вид работы:
    Курсовая работа (т)
  • Предмет:
    Информатика, ВТ, телекоммуникации
  • Язык:
    Русский
    ,
    Формат файла:
    MS Word
    589,19 Кб
  • Опубликовано:
    2015-01-20
Вы можете узнать стоимость помощи в написании студенческой работы.
Помощь в написании работы, которую точно примут!

Элементы и устройства автоматики

Содержание

Введение

Задание

. Структурная схема системы автоматизации

. Формулировка задачи автоматизации и алгоритм

. Выбор задающих и исполнительных элементов, согласно формулировке задачи

4. Выбор и обоснование выбора микропроцессорного элемента

. Расчёт нагрузочных характеристик микроконтроллера

. Составление электрической схемы и спецификации элементов

. Составление алгоритмической схемы управления

. Написание программного обеспечения

Заключение

Список литературы

Приложения

автоматический микроконтроллер микропроцессорный электрический

Введение

Целью курсовой работы является проектирование АСР на микропроцессорных элементах. Для достижения этой цели следует выполнить следующие пункты задания:

-  составить структурную схему автоматизации;

-        сформулировать задачу автоматизации;

         выбрать задающие и исполнительные элементы;

-  выбрать и обосновать выбор микропроцессорного элемента управления;

-  рассчитать нагрузочные характеристики элементов;

-        составить электрическую схему и спецификацию элементов;

         составить алгоритмическую схему управления;

         написать программное обеспечение.

Задание

Вариант 4. На двери автомобиля установлен блокиратор. Установить контроллер со следующими входными данными: кнопка от реле включения двигателя, кнопка от пульта водителя. Реализовать следующий алгоритм:

блокировать двери автоматически при включении двигателя;

блокировка двери от пульта оператора;

автоматическое открывание двери через 20 секунд после отключения двигателя.

1. Структурная схема системы автоматизации

Структурная схема составляется с целью формулировки и конкретизации задачи управления. Обязательным компонентом решения задачи автоматизации в данной курсовой работе является использование микропроцессорного элемента управления. Тогда структурная схема должна включать в себя микропроцессорный элемент управления (микроконтроллер), входные и исполнительные элементы.

В качестве входных элементов мы будем использовать 3 кнопки, а в качестве исполнительных - 2 электромагнитных реле.


. Формулировка задачи автоматизации и алгоритм

Задача автоматизации: требуется, с помощью микроконтроллера установить автоматически работающий блокиратор на двери автомобиля, согласно следующему алгоритму:

Алгоритм:

На панели водительского салона автомобиля устанавливается контроллер. При включении двигателя автомобиля, на вход микроконтроллера подается сигнал от реле включения двигателя. Микроконтроллер обрабатывает сигнал и активизирует контакт от реле включения двигателя на входе, и устанавливает на выходе блокировку, приводя в действие катушки. Для надежности на двери были установлены две катушки. По включению контакта реле включения двигателя, срабатывает исполнительный механизм - блокируются двери. При отключении контакта реле включения двигателя, через 20 секунд - двери разблокируются.

Также, независимо от положения контакта реле включения двигателя, можно управлять исполнительным механизмом с помощью кнопки 2 и кнопки 3, которые находятся на пульте управления водителя.

3. Выбор задающих и исполнительных элементов, согласно формулировке задачи

Задающие элементы:

 

 

Электромагнитные реле Tianbo: автомобильные реле

Реле, предназначенные для управления бортовыми устройствами и механизмами автомобилей и других транспортных средств.

Основные характеристики:

·              Рассчитаны на работу в бортовых сетях;

·              Коммутируемый ток - до 150А;

·              Коммутируемое напряжение - до 75В;

·              Выпускаются с контактами для установки на печатные платы, в монтажные колодки или для подключения клемм;

·              Некоторые модели снабжены крепежными фланцами;


Исполнительные элементы:

Замок двери, Defen Time

. Стопорный винт М3

. Трос

. Запорный штырь

. Втулка

. Шайба

. Стенка двери

. Гайка

. Кронштейн привода

. Гибкий привод

Блокиратор - "Defen Time":Uпитания = +12 В, Rн = 1 Ом

Схема подключения катушки блокиратора


Где К1 и К2 - Блокираторы (катушки), установленные на дверях автомобиля.

4. Выбор и обоснование выбора микропроцессорного элемента

Так как текст программы для решения поставленной задачи будем писать на языке Assembler с помощью программы MPLAB 7.20 на PIC16F877, который в данный момент находится под рукой, будет разумно выбрать именно этот микроконтроллер.

а) Общие характеристики контроллера:


Всего задействовано 6 каналов:

Название вывода

Канал

Вид сигнала

RB0

вход

цифровой

RB1

вход

цифровой

RB2

вход

цифровой

RA0

выход

цифровой

RA1

выход

цифровой

RA2

выход

цифровой



5. Расчёт нагрузочных характеристик микроконтроллера

Каждое из подключаемых к контроллеру устройств является нагрузкой на его портах. Выходной ток IП по каждому порту - в паспортных справочных данных контроллера. Также указано и внутреннее сопротивление RН подключаемого устройства. Напряжение питания Vdd контроллера и подключаемого устройства должны быть равными или находиться в совместимых пределах.

Тогда нагрузочный ток по выходу контроллера рассчитаем по закону Ома

нi = Vdd/Rнi [A] ;

При этом рассчитанное значение не должно превышать допустимого значения

Iпi > Iнi

Здесь і - номер входного или выходного канала.

Из паспортных данных микроконтроллера находим, что ток порта IП - 250 мА, Vdd=5 В.

1. Внутреннее сопротивление электромагнитного реле Tianbo рассчитываем по формуле Rн = Uмакс/Iмакс, так как Iмакс=40А, Uмакс=30 В,

Rн1 = 30В/40А = 0,75 Ом.

Тогда нагрузочный ток по выходу контроллера рассчитаем как

Iн1=5В/0,75 Ом = 7,33 А

Так как рассчитанное значение превышает допустимое значение, добавляем сопротивление Rн2=20 Ом, тогда

Iн1=5В/20,75 Ом = 240 мА

Теперь Iп1>Iн1

2. Внутреннее сопротивление блокиратора Rн2=1 Ом. Так как сопротивление очень маленькое, добавляем Rн3=20, тогда

Iн1=5В/21 Ом = 238 мА

Тогда выполняется условие Iп1>Iн1

. Внутреннее сопротивление дистанционного управления рассчитаем по формуле Rн = Uмакс/Iмакс, тогда

Rн1 = 18В/6А = 3 Ом.

Так как сопротивление очень маленькое, добавляем Rн3=20, тогда

Iн3 = 5В/23 Ом = 217 мА

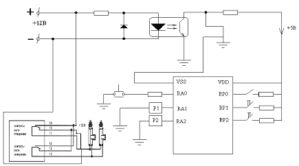
6. Составление электрической схемы и спецификации элементов

а) электрическая схема.

 

Рис 1

б) спецификация элементов (Таблица4):

ПОЗИЦИЯ

НАИМЕНОВАНИЕ

КОЛИЧЕСТВО

ПРИМЕЧАНИЕ

 Резисторы

R1

МЛТ-0,25 50 Ом

1


R2

МЛТ-0,25 50 Ом

1

Подстроечный

R3-R4

МЛТ-0,25 50 Ом

1

МЛТ-0,25 300 Ом

1


 Микросхемы

DD1

PIC16F877

1

Микроконтроллер

DA1-DA2

Реле Tianbo

2

Электромагнитное

 Другое

Sb1

Кнопка ПКн6-1

1


Sb2- Sb3

Кнопка IT1127 (SMD)

2


К 1- К2

Блокиратор -"Defen Time"

2


7. Составление алгоритмической схемы управления

Пояснения: обобщённая блок-схема решения задачи для электрической схемы (Рис.1) согласно словесному алгоритму (п. 3.2) сделана и представлена далее.

Программу на языке Assembler (п. 3.8) мы можем написать только для микроконтроллера PIC16F877, причём вместо блокиратора будем использовать простые светодиоды (HL2), (HL3). Также будем использовать задержку, т.е. выключение светодиодов - вся система будет отключаться через 20 секунд после нажатия одной из кнопок, задающих выключение двигателя.

Светодиодами можно управлять (включать/выключать) дополнительными кнопками, что означает управление блокиратором с помощью пульта водителя.

8. Написание программного обеспечения

<p16F877.inc> ; Файл внутренних регистров контроллера

; Направление защелок

#defineIOLED1 TRISC, 1; светодиод 1 (левая дверь)

#defineIOLED2 TRISC, 2; светодиод 2(правая дверь)

#defineIOSB1 TRISD, 0; кнопка 1

#defineIOSB2 TRISD, 1; кнопка 2

#defineIOSB3 TRISD, 2; кнопка 3

; Сами защелки

#defineLED1 PORTC, 1; светодиод 1 (левая дверь)

#defineLED2 PORTC, 2; светодиод 2 (правая дверь)

#defineSB1 PORTD, 0; кнопка 1

#defineSB2 PORTD, 1; кнопка 2

#defineSB3 PORTD, 2; кнопка 3x20; адреса пользовательских регистров (20h-24h)_FLG; флаги_REG; хранит время блокирования

DEL1_REG ; регистр для задержки 1сек._REG ; регистр для задержки 1мсек.

#defineFMIGFLAG_FLG, 0 ; биты, нужные для проверки включения/выключения

#defineFKEYFLAG_FLG, 1 ;0x0000; вектор сбросаsetup; идем на начало программы; начальные установки контроллера,RP0; настраиваем порты, банк памяти 1'00000000';TRISB,0; Кнопка 1 на вход'00000111';; Кнопка 2 на входTRISD; Кнопка 3 на вход; возвращаемся в банк памяти 0_FLG; очистка всех регистров_REG;; главный цикл программы; если нажата 1 клавиша, прыгаем через строку; если нет, переходим на метку PRK1; зажигаем светодиод 1; зажигаем светодиод 2; устанавливаем 1 во FLAG_FLG, 1

clrfTIMENAG_REG; очищаем TIMENAG_REG

;задержка 20 секdelay1sec_REG,1; прибавляем 1 в TIMENAG_REG, F

movfTIMENAG_REG,0; переслать содержимое f в аккумулятор.20; вычесть содержимое акку-ра из константы, Z; если Z =1, пропускаем goto

gotoPRK1;

PRK1; если нажата 2 клавиша, прыгаем через строку; если нет, переходим на метку PRK2; зажигаем светодиод 1; зажигаем светодиод 2; устанавливаем 1 во FLAG_FLG, 1; если нажата 3 клавиша, прыгаем через строку; если нет, переходим на метку PRK3; тушим светодиод 1; тушим светодиод 2; устанавливаем 1 во FLAG_FLG, 1beginms ; подпрограмма задержки на 1 мсек.

nop_REG_REG,1

goto$-1;на одну команду вверх.74_REG_REG,1$-1sec ; подпрограмма задержки на 1 сек.

clrfDEL2_REGms_REG,1$-2ms_REG,1$-2ms_REG,1$-2ms_REG,1

goto$-2; конец программы

Заключение

В этой курсовой работе мы научились проектировать ACP на микропроцессорных элементах.

Для достижения этой цели, мы выполнили следующие пункты задания: составили структурную схему автоматизации; сформулировали задачу автоматизации; выбрали задающие и исполнительные элементы; выбрали и обосновали выбор микропроцессорного элемента управления; рассчитали нагрузочные характеристики элементов; составили электрическую схему и спецификацию элементов; составили алгоритмическую схему управления.

Все сделанное в конечном итоге способствовало написанию программного обеспечения.

При выполнении данной работы, мы ознакомились с различными исполнительными элементами: датчиками различного рода, катушками реле, а также с различными микроконтроллерами, их применением в различных исполнительных механизмах. Считаю, что все сделанное является полезным опытом и хорошим началом для дальнейшего обучения по специальности автоматизация и управление.

Наша задача полностью была выполнена: микроконтроллер PIC16F877 может управлять работой блокиратора с помощью программы, написанной на языке Assembler.

Трудности вызвало отсутствие реальных элементов цепи, т.е. нельзя наглядно посмотреть работу всего процесса, а также написание самой программы. Но все-таки общее представление от процесса автоматизации было хорошо освоено.

Список литературы

1.       Копесбаева А.А. Элементы и устройства автоматики. Методические указания к выполнению лабораторных работ (для студентов спец-и 360140 - АИСУ). - Алматы: АИЭС, 2003. - 30 с.

2.      Однокристальные микроконтроллеры PIC12C5x, PIC16x5x, PIC14000, M16C/61/62 пер. с англ. Б.Я. Прокопенко; Под ред. Б.Я. Прокопенко.- М.:ДОДЭКА, 2000. - 336с.

.        Однокристальные 8-миразрядные FLASH CMOS микроконтроллеры PIC16F87x компании Microchip Technology Incorporated - М.: ОАО "Микро-Чип", 2002. - 184 с.

.        Однокристальные 8-миразрядные FLASH CMOS микроконтроллеры PIC16F87x компании Microchip Technology Incorporated - М.: ОАО "Микро-Чип", 2002. - 184 с.

.        Однокристальные 8-миразрядные, 8-мивыводные FLASH CMOS микроконтроллеры PIC12с5xx компании Microchip Technology Incorporated - М.: ОАО "Микро-Чип", 2002. - 104 с.

6.      www.microchip.ru

.        Руководство по программе mpasm - М.: ОАО "Микро-Чип", 2001. - 62 с.

Похожие работы на - Элементы и устройства автоматики

 

Не нашли материал для своей работы?
Поможем написать уникальную работу
Без плагиата!
Без нейросетей!