Усилитель импульсный
Пояснительная записка к курсовому проекту по дисциплине
Схемотехника АЭУ
УСИЛИТЕЛЬ ИМПУЛЬСНЫЙ
Реферат
УСИЛИТЕЛЬНЫЙ КАСКАД, ТРАНЗИСТОР, КОЭФФИЦИЕНТ ПЕРЕДАЧИ,
ЧАСТОТНЫЕ ИСКАЖЕНИЯ, НАПРЯЖЕНИЕ, МОЩНОСТЬ, ТЕРМОСТАБИЛИЗАЦИЯ, РАБОЧАЯ ТОЧКА,
КОРРЕКТИРУЮЩАЯ ЦЕПЬ, ОДНОНАПРАВЛЕННАЯ МОДЕЛЬ.
Целью данной работы является приобретение навыков
аналитического расчёта усилителя по заданным требованиям.
В процессе работы производился расчёт параметров
усилителя, анализ различных схем термостабилизации, были рассчитаны
эквивалентные модели транзистора, рассмотрены варианты коллекторной цепи
транзистора.
В результате работы получили принципиальную готовую
схему усилителя с известной топологией и известными номиналами элементов.
Пояснительная записка выполнена в текстовом редакторе
Microsoft Word 2003.
Содержание
1. Введение
. Предварительный расчет усилителя
.1 Расчет рабочей точки
. Выбор транзистора
. Расчет схемы термостабилизации
.1 Эмиттерная термостабилизация
.2 Пассивная коллекторная термостабилизация
.3 Активная коллекторная термостабилизация
. Расчёт параметров схемы Джиаколетто
. Расчет эмиттерной коррекции
. Промежуточный каскад
.1 Расчет рабочей точки. Транзистор VT2
.1.1 Расчет эмиттерной коррекции
.1.2 Расчет схемы термостабилизации
.2 Транзистор VT1
.2.1 Расчет эмиттерной коррекции
.2.2 Расчет схемы термостабилизации
. Искажения вносимые входной цепью
. Расчет входной корректирующей цепи
. Расчет Ср
. Расчет результирующего коэффициента усиления
Заключение
Список использованных источников
Приложение
1. Введение
Импульсные усилители нашли широкое применение.
Особенно широко они применяются в радиотехнических устройства, в системах
автоматики, в приборах экспериментальной физики, в измерительных приборах.
В зависимости от задач на импульсные усилители
накладываются различные требования, которым они должны отвечать. Поэтому
усилители могут различаться между собой как по элементной базе, особенностям
схемы, так и по конструкции. Однако существует общая методика, которой следует
придерживаться при проектировании усилителей.
Задачей представленного проекта является отыскание
наиболее простого и надежного решения.
Для импульсного усилителя применяют специальные
транзисторы, имеющие высокую граничную частоту. Такие транзисторы называются
высокочастотными.
Итогом курсового проекта стали параметры и
характеристики готового импульсного усилителя.
2. Предварительный расчет усилителя
.1 Расчет рабочей точки
Исходные данные для курсового проектирования находятся
в техническом задании.
Средне
статистический транзистор даёт усиление в 20 дБ, по заданию у нас 40 дБ, отсюда
получим, что наш усилитель будет иметь как минимум
2 каскада. Однако исходя из условия разной полярности
входного и выходного сигнала число каскадов должно быть нечетным, следовательно
число каскадов составит 3.
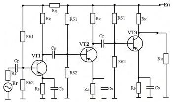
Структурная
схема многокаскадного усилителя представлена на рис.2.1
Рисунок
2.1 - Структурная схема усилителя
По
заданному напряжению на выходе усилителя рассчитаем напряжение коллектор
эмиттер и ток коллектора (рабочую точку).
кэо=
,ко=
Рассмотрим
два варианта реализации схемы питания транзисторного усилителя: первая схема
реостатный каскад, вторая схема дроссельный каскад.
Дроссельный
каскад:
Схема дроссельного каскада по переменному току
представлена на рисунке 2.2.
Рисунок 2.2 - Схема дроссельного каскада
н=100 Ом.
Расчетные формулы:
,(2.1)
,(2.2)
,(2.3)
(2.4)
Исходя
из формул 2.1 - 2.4 вычислим напряжение Uкэо и ток Iко.
,
,п = Uкэо
= 5В,вых =
Вт,потр =
Вт,
η =
Резистивный
каскад:
Схема
резистивного каскада по переменному току представлена на рисунке 2.3.
Рисунок
2.3 - Схема резистивного каскада
к=100
Ом, Rн=100 Ом, Rн~=50 Ом.
Исходя
из формул 2.1 - 2.4 вычислим напряжение Uкэо и ток Iко.
,
,
п
= Iко*Rк+Uкэо = 12,7В,
вых
=
Вт,потр =
Вт,
η =
Результаты
выбора рабочей точки двумя способами приведены в таблице 2.1.
Таблица 2.1.
|
Eп, (В)
|
Iко, (А)
|
Uко, (В)
|
Pвых.,(Вт)
|
Pпотр.,(Вт)
|
PRк,(Вт)
|
η
|
|
Rк
|
12,7
|
0,077
|
5
|
0,0612
|
0,977
|
0,385
|
6,26
|
|
Lк
|
5
|
0,0385
|
5
|
0,0612
|
0,1925
|
|
31,7
|
3. Выбор транзистора
Выбор транзистора осуществляется с учётом следующих
предельных параметров:
. PRк ≤ 1,3*Pк доп,
. Iко ≤ 1,3*Iк max,
. fв(10-100) ≤ fт,
. Uкэо ≤ 1,3*Uкэ доп
Исходя
из данных технического задания
. Тогда
верхняя граничная частота оконечного каскада:
(3.1)
Т>(10..100)
fв,=175МГц.
Этим
требованиям полностью соответствует транзистор КТ629А. Параметры транзистора
приведены в таблице 3.1.
Таблица
3.1 - Параметры используемого транзистора
|
Наименование
|
Обозначение
|
Значения
|
|
Ск
|
Емкость коллекторного
перехода
|
25 пФ
|
|
Сэ
|
Емкость эмиттерного
перехода
|
120 пФ
|
|
Fт
|
Граничная частота
транзистора
|
250 МГц
|
|
Βо
|
Статический коэффициент
передачи тока в схеме с ОЭ
|
25-150
|
|
Tо
|
Температура окружающей
среды
|
-60...+125оС
|
|
Iкбо
|
Обратный ток коллектор-база
|
5 мкА
|
|
Iк
|
Постоянный ток коллектора
|
1 А
|
|
Тперmax
|
Температура перехода
|
+135о С
|
|
Pрас
|
Постоянная рассеиваемая
мощность (без теплоотвода)
|
1 Вт
|
Далее рассчитаем и выберем схему термостабилизации.
4. Расчет схемы термостабилизации
4.1 Эмиттерная термостабилизация
Эмиттерная стабилизация применяется в основном в
маломощных каскадах, и получила наиболее широкое распространение. Схема
эмиттерной термостабилизации приведена на рисунке 4.1.
Рисунок 4.1 - Схема эмиттерной термостабилизации
Расчёт произведем поэтапно:
1.
Выберем напряжение эмиттера
, ток
делителя
и напряжение питания
.
.
Затем рассчитаем
.
Напряжение
эмиттера
выбирается равным порядка
. Выберем
.
Ток
делителя
выбирается равным
, где
- базовый ток транзистора и вычисляется по формуле:
мА(4.1)
Тогда:
мА(4.2)
Напряжение
питания рассчитывается по формуле:
В
Расчёт
величин резисторов производится по следующим формулам:
Ом,(4.3)
,(4.4)
Ом,(4.5)
Ом(4.6)
Данная
методика расчёта не учитывает напрямую заданный диапазон температур окружающей
среды, однако, в диапазоне температур от 0 до 50 градусов для рассчитанной
подобным образом схемы, результирующий уход тока покоя транзистора, как
правило, не превышает (10-15)%, то есть схема имеет вполне приемлемую
стабилизацию.
4.2 Пассивная коллекторная
термостабилизация
Рисунок 4.2 - Схема пассивной коллекторной
термостабилизации.
Пусть URк=10В
Rк=
Ом,(4.7)
Еп=Uкэо+URк=5+10=15В,(4.8)б=
=1,39 кОм(4.9)
Ток
базы определяется Rб. При увеличении тока коллектора напряжение на Uкэо падает
и следовательно уменьшается ток базы, а это не даёт увеличиваться дальше току
коллектора. Но чтобы стал изменяться ток базы, напряжение Uкэо должно
измениться на 10-20%, то есть Rк должно быть очень велико, что оправдывается
только в маломощных каскадах.
4.3
Активная коллекторная термостабилизация
Рисунок
4.3 - Схема активной коллекторной термостабилизации
Сделаем
так чтобы Rб зависело от напряжения Ut. Получим что при незначительном
изменении тока коллектора значительно изменится ток базы. И вместо большого Rк
можно поставить меньшее на котором бы падало небольшое (порядка 1В) напряжение.
Статический
коэффициент передачи по току первого транзистора bо1=25. UR4=5В.
=
=
=65 Ом,(4.10)
,(4.11)ко1
= Iбо2 =
,рас1 = Uкэо1*Iко1 =
5*3,08*10-3 = 15,4 мВт,
,=
=
=1,29 кОм, (4.12)=
=
=409 Ом,(4.13)3 =
Ом,(4.14)
Еп
= Uкэо2+UR4 = 10+5 = 15В(4.15)
Данная
схема требует значительное количество дополнительных элементов, в том числе и
активных. При повреждении емкости С1 каскад самовозбудится и будет не
усиливать, а генерировать, т.е. данный вариант не желателен, поскольку
параметры усилителя должны как можно меньше зависеть от изменения параметров
его элементов. Наиболее приемлема эмиттерная термостабилизация.
5.
Расчёт параметров схемы Джиаколетто
Рисунок
5.1 - Эквивалентная схема биполярного транзистора (схема Джиаколетто)
Ск(треб)=Ск(пасп)*
=25×
=35,3 пФ, где
Ск(треб)-ёмкость
коллекторного перехода при заданном Uкэ0,
Ск(пасп)-справочное
значение ёмкости коллектора при Uкэ(пасп).
б=
=8 Ом ; gб=
=0,125
Cм, где (5.1)
б-сопротивление
базы,
-справочное
значение постоянной цепи обратной связи.
э=
=
=0,678
Ом, где(5.2)
к0
в мА,э-сопротивление эмиттера.
gбэ=
=
=0,057, где(5.3)
бэ-проводимость
база-эмиттер,
-справочное
значение статического коэффициента передачи тока в схеме с общим эмиттером.
э=
=
=36 пФ, где(5.4)
э-ёмкость
эмиттера,
fт-справочное
значение граничной частоты транзистора при которой
=1
=
=50 Ом, где(5.5)
выходное
сопротивление транзистора,кэ0(доп), Iк0(доп)-соответственно паспортные значения
допустимого напряжения на коллекторе и постоянной составляющей тока коллектора.=0.02См.
(5.6)
где
К0 - коэффициент усиления резисторного каскада
(5.7)
где
τв -
постоянная времени верхних частот резисторного каскада
(5.8)
где
τ - постоянная времени верхних частот
(5.9)
где
S0 - крутизна проходной характеристики
(5.10)
где
Свх - входная динамическая емкость каскада
,(5.11)
,(5.12)

(5.13)
где
fв - верхняя граничная частота
Из
формул 5.6 - 5.11 получим:
,
Ом,
,
,
,
,
См,
-
верхняя граничная частота при условии что на каждый каскад приходится по 0,75
дБ искажений.
Данное
значение верхней граничной частоты не удовлетворяет требованиям технического задания,
поэтому потребуется введение коррекции.
6.
Расчет эмиттерной коррекции
Схема
эмиттерной коррекции представлена на рисунке 6.1.
Рисунок
6.1 - Схема эмиттерной коррекции
Эмиттерная
коррекция вводится для коррекции искажений АЧХ вносимых транзистором,
увеличивая амплитуду сигнала на переходе база-эмиттер с ростом частоты
усиливаемого сигнала.
Коэффициент
усиления каскада описывается выражением:
, (6.1)
где
- глубина обратной связи. (6.2)
, (6.3)
, (6.4)
(6.5)
в и
параметры
рассчитанные по формулам 5.7, 5.8, 5.9.
При
заданном значении F, значение
определяется
выражением:
. (6.6)
в каскада равна:
, (6.7)
Где
,(6.8)
,(6.9)
(6.10)
Примем
, тогда из (6.1) - (6.10) получим:
,
Ом,
,
,
,
=0,181в
каскада равна:
=
=43,1
Мгц,
,
=9.2 мСм,
Ом
7.
Промежуточный каскад
7.1
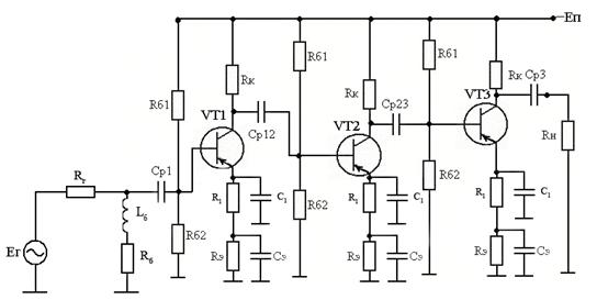
Расчет рабочей точки. Транзистор VT2
Рисунок
7.1 - Предварительная схема усилителя
Возьмем
Rк = 80 Ом.
Ом,
В,
,
Кроме
того при выборе транзистора следует учесть: fв=17,5 МГц.
Этим
требованиям соответствует транзистор 2Т3129А9. Однако данные о его параметрах
при заданном токе и напряжении недостаточны, поэтому выберем следующую рабочую
точку:ко= 15мА,кэо=10В
Таблица
7.1 - Параметры используемого транзистора
|
Наименование
|
Обозначение
|
Значения
|
|
Ск
|
Емкость коллекторного
перехода
|
12 пФ
|
|
Сэ
|
Емкость эмиттерного перехода
|
|
|
Fт
|
Граничная частота
транзистора
|
220 МГц
|
|
Βо
|
Статический коэффициент
передачи тока в схеме с ОЭ
|
100
|
|
Tо
|
Температура окружающей
среды
|
-60…+85оС
|
|
Iк
|
Постоянный ток коллектора
|
100 мА
|
|
Тперmax
|
Температура перехода
|
+125 оС
|
|
Pрас
|
Постоянная рассеиваемая
мощность (без теплоотвода)
|
0,2 Вт
|
Рассчитаем параметры эквивалентной схемы для данного
транзистора используя формулы 5.1 - 5.13.
Ск(треб)=Ск(пасп)*
=12×
=12 пФ, где
Ск(треб)-ёмкость
коллекторного перехода при заданном Uкэ0,
Ск(пасп)-справочное
значение ёмкости коллектора при Uкэ(пасп).
б=
=10 Ом; gб=
=0,1 Cм,
где
б-сопротивление
базы,
-справочное
значение постоянной цепи обратной связи.
э=
=
=2,5 Ом,
где
к0
в мА,э-сопротивление эмитера.
бэ=
=
=3,96 мСм, где
бэ-проводимость
база-эмитер,
-справочное
значение статического коэффициента передачи тока в схеме с общим эмиттером.
э=
=
=2,86 пФ, где
э-ёмкость
эмиттера,т-справочное значение граничной частоты транзистора при которой
=1
=
=400 Ом, где
выходное
сопротивление транзистора,кэ0(доп), Iк0(доп)-соответственно паспортные значения
допустимого напряжения на коллекторе и постоянной составляющей тока
коллектора.=2,5 мСм.
,
Ом,(7.1)
,
(7.2)
-
входное сопротивление и входная емкость нагружающего каскада.
,
(7.3)

,
См,
-
верхняя граничная частота при условии что на каждый каскад приходится по 0,75
дБ искажений. Желательно ввести коррекцию.
7.1.1
Расчет эмиттерной коррекции
Схема
эмиттерной коррекции представлена на рисунке 7.2.
Рисунок
7.2 - Схема эмиттерной коррекции промежуточного каскада
Эмиттерная
коррекция вводится для коррекции искажений АЧХ вносимых транзистором,
увеличивая амплитуду сигнала на переходе база-эмиттер с ростом частоты
усиливаемого сигнала.
Коэффициент
усиления каскада описывается выражением:
,
где
- глубина обратной связи;
,
,
в и
параметры
рассчитанные по формулам 5.7, 5.8, 5.9.
При
заданном значении F, значение
определяется
выражением:
в каскада равна:
,
,
Примем
, тогда:
,
Ом,
=1,94,
=1,062,
,
,
=0,181в
каскада равна:
=18,4
Мгц,
,
=1.2 мСм,
Ом
.1.2
Расчет схемы термостабилизации
Используем
эмиттерную стабилизация поскольку был выбран маломощный транзистор, кроме того
эмиттерная стабилизация уже применяется в рассчитываемом усилителе. Схема
эмиттерной термостабилизации приведена на рисунке 4.1.
1.
Выберем напряжение эмиттера
, ток
делителя
и напряжение питания
;
.
Затем рассчитаем
.
Напряжение
эмиттера
выбирается равным порядка
. Выберем
.
Ток
делителя
выбирается равным
, где
- базовый ток транзистора и вычисляется по формуле:
мА,
Тогда:
мА
Напряжение
питания рассчитывается по формуле:
В
Расчёт
величин резисторов производится по следующим формулам:
Ом,
,
Ом,
Ом
В
диапазоне температур от 0 до 50 градусов для рассчитанной подобным образом
схемы, результирующий уход тока покоя транзистора, как правило, не превышает
(10-15)%, то есть схема имеет вполне приемлемую стабилизацию.
7.2 Транзистор VT1
В качестве транзистора VT1 используем транзистор
2Т3129А9 с той же рабочей точкой что и для транзистора VT2:ко= 15мА,кэо=10В,
Возьмем Rк = 80 Ом.
Рассчитаем параметры эквивалентной схемы для данного
транзистора используя формулы 5.1 - 5.13 и 7.1 - 7.3.
Ск(треб)=Ск(пасп)*
=12×
=12 пФ, где
Ск(треб)-ёмкость
коллекторного перехода при заданном Uкэ0,
Ск(пасп)-справочное
значение ёмкости коллектора при Uкэ(пасп).
б=
=10 Ом; gб=
=0,1 Cм,
где
б-сопротивление
базы,
-справочное
значение постоянной цепи обратной связи.
э=
=
=2,5 Ом,
где
к0
в мА,э-сопротивление эмитера.
бэ=
=
=3,96 мСм, где
бэ-проводимость
база-эмитер,
-справочное
значение статического коэффициента передачи тока в схеме с общим эмиттером.
Cэ=
=
=2,86 пФ, где
э-ёмкость
эмиттера,т-справочное значение граничной частоты транзистора при которой
=1
=
=400 Ом,
выходное
сопротивление транзистора,кэ0(доп), Iк0(доп)-соответственно паспортные значения
допустимого напряжения на коллекторе и постоянной составляющей тока
коллектора.=2,5(мСм).
,
Ом,
,
с
-
входное сопротивление и входная емкость нагружающего каскада.
,


,
См,
-
верхняя граничная частота при условии что на каждый каскад приходится по 0,75
дБ искажений. Желательно ввести коррекцию.
7.2.1
Расчет эмиттерной коррекции
Схема
эмиттерной коррекции представлена на рисунке 7.2.
Рисунок
7.2 - Схема эмиттерной коррекции промежуточного каскада
Эмиттерная
коррекция вводится для коррекции искажений АЧХ вносимых транзистором, увеличивая
амплитуду сигнала на переходе база-эмиттер с ростом частоты усиливаемого
сигнала.
Коэффициент
усиления каскада описывается выражением:
,
где
- глубина обратной связи;
,
,
в и
параметры
рассчитанные по формулам 5.7, 5.8, 5.9.
,
При
заданном значении F, значение
определяется
выражением:
fв
каскада равна:
,
,
Примем
, тогда:
,
Ом,
=9,14,
=2,51,
,
,
=0,181в
каскада равна:
=
=26,2
Мгц,
,
=0.81
мСм,
Ом
7.2.2
Расчет схемы термостабилизации
Как
было сказано в пункте 7.1.2 в данном усилителе наиболее приемлема эмиттерная
термостабилизация поскольку транзистор 2Т3129А9 является маломощным, кроме того
эмиттерная стабилизация проста в реализации. Схема эмиттерной термостабилизации
приведена на рисунке 4.1.
Порядок расчета:
1.
Выберем напряжение эмиттера
, ток
делителя
и напряжение питания
;
.
Затем рассчитаем
.
Напряжение
эмиттера
выбирается равным порядка
. Выберем
.
Ток
делителя
выбирается равным
, где
- базовый ток транзистора и вычисляется по формуле:
мА,
Тогда:
мА
Напряжение
питания рассчитывается по формуле:
В
Расчёт
величин резисторов производится по следующим формулам:
Ом,
,
Ом,
Ом
В
диапазоне температур от 0 до 50 градусов для рассчитанной подобным образом
схемы, результирующий уход тока покоя транзистора, как правило, не превышает
(10-15)%, то есть схема имеет вполне приемлемую стабилизацию.
8.
Искажения вносимые входной цепью
Принципиальная
схема входной цепи каскада приведена на рис. 8.1.
Рисунок
8.1 - Принципиальная схема входной цепи каскада
При
условии аппроксимации входного сопротивления каскада параллельной RC-цепью,
коэффициент передачи входной цепи в области верхних частот описывается
выражением:
,
где
,(8.1)
,(8.2)
(8.3)
-
входное сопротивление и входная емкость каскада.
Значение
входной цепи рассчитывается по формуле (5.13), где
вместо
подставляется величина
.
,
Ом,
с,
Верхняя
граничная частота не удовлетворяет требованиям технического задания. Желательно
ввести коррекцию.
9.
Расчет входной корректирующей цепи
Схема
входной корректирующей цепи представлена на рис. 9.1
Рисунок
9.1 - Принципиальная схема входной корректирующей цепи каскада
Работа
схемы основана на увеличении сопротивления цепи
с ростом
частоты усиливаемого сигнала и компенсации, благодаря этому, шунтирующего
действия входной емкости каскада. Коэффициент передачи входной цепи в области
верхних частот можно описать выражением:
, где
, (9.1)
,(9.2)
(9.3)
,(9.4)
,(9.5)
,(9.6)
-
входное сопротивление и входная емкость каскада.
Значение
рассчитывается по формуле:
(9.7)
При
заданном значении
и расчете
по (9.6) верхняя частота полосы пропускания входной
цепи равна:
, (9.8)
Где
=
=0,181
Примем
допустимое уменьшение K0 за счет введения корректирующей цепи 0.65.
Используя
(9.3) рассчитаем
:
Ом,
=0.0060
См,
=596нГн,
,
,
,
= 28,9 мГц.
10.
Расчет Ср
В
принципиальной схеме усилителя предусмотрено четыре разделительных конденсатора
и три конденсатора стабилизации. В техническом задании сказано что искажения
плоской вершины импульса должны составлять не более 8%. Следовательно каждый
разделительный конденсатор должен искажать плоскую вершину импульса не более
чем на 1.1%.
Искажения
плоской вершины вычисляются по формуле:
, (10.1)
где
τ и - длительность импульса.
Вычислим
τн:
Тогда:
,
τн и Ср
связаны соотношением:
,(10.2)
где
Rл, Rп - сопротивление слева и справа от емкости.
Вычислим
Ср. Сопротивление входа первого каскада равно сопротивлению
параллельно соединенных сопротивлений: входного транзисторного, Rб1 и Rб2.п=Rвх||Rб1||Rб2=
806.4 Ом,
Ф;
Сопротивление
выхода первого каскада равно параллельному соединению Rк и выходного
сопротивления транзистора Ri.л=Rк||Ri=66,6 Ом,п=Rвх||Rб1||Rб2=583,7
Ом,
Ф,л=Rк||Ri=66,6
Ом,п=Rвх||Rб1||Rб2=58,5Ом,
Ф,л=Rк||Ri=33,3
Ом,п=Rн =100 Ом,
Ф,
где
Ср1 - разделительный конденсатор между Rг и первым каскадом, С12
- между первым и вторым каскадом, С23 - между вторым и третьим, С3
- между оконечным каскадом и нагрузкой. Поставив все остальные емкости по 136,4∙10-9Ф,
мы обеспечим спад, меньше требуемого.
11.
Расчет результирующего коэффициента усиления
,(11.1)
где
- коэффициент
пропускания входной цепи(за счет введения корректирующей цепи
=0.65)
Из
(11.1) получим:
раз
42 Дб
Заключение
В
данном курсовом проекте разработан импульсный усилитель с использованием
транзисторов КТ629А, 2Т3129А9, имеет следующие технические характеристики:
коэффициент
усиления 42 дБ;
сопротивление
генератора и нагрузки 100 Ом;
длительность
усиливаемых импульсов 0.2 мкс;
скважность
усиливаемых импульсов 20;
максимальная
амплитуда импульсов на выходе 7 В;
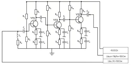
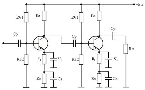
Схема
усилителя представлена на рисунке 12.1.
Рисунок
12.1 - Схема усилителя
При
вычислении характеристик усилителя использовалось следующее программное
обеспечение: MathCad, Work Bench.
термостабилизация транзистор эмиттерный коррекция
Список использованных источников
1. Полупроводниковые приборы. Транзисторы средней и большой
мощности: Справочник/ В.М. Петухов,.-М.: Радио и Связь, 2010.-228с.
. Титов А.А. Расчет элементов высокочастотной коррекции
усилительных каскадов на биполярных транзисторах. Учебно-методическое пособие
по курсовому проектированию для студентов радиотехнических специальностей /
Томск: Том. гос. ун-т систем управления и радиоэлектроники, 2012. - 45с.
Приложение
|
Поз. обознач.
|
Наименование
|
Кол.
|
Примечание
|
|

|
|
|
|
Конденсаторы
|
|
|
|
C1
|
К31-10 22нФ´50 В ОЖ0.460.147 ТУ
|
1
|
|
|
C2,C5,C8
|
К31-10 130нФ´50 В ОЖ0.460.147 ТУ
|
3
|
|
|
C3
|
К31-10 27нФ´50 В ОЖ0.460.147 ТУ
|
1
|
|
|
C4
|
К31-10 30нФ´50 В ОЖ0.460.147 ТУ
|
1
|
|
|
C6
|
К31-10 2.2нФ´50 В ОЖ0.460.147 ТУ
|
1
|
|
|
C7,C10
|
К31-10 150нФ´50 В ОЖ0.460.147 ТУ
|
2
|
|
|
C9
|
К31П-4 380пФ´350 В ОЖ0.460.147 ТУ
|
|
|
|
Резисторы
|
|
|
|
R1
|
Р1-8-0,25-100 Ом±10% ОЖ0.467.093 ТУ
|
1
|
|
|
R2
|
Р1-8-0,25-180 Ом±10% ОЖ0.467.093 ТУ
|
1
|
|
|
R3, R8
|
Р1-12-0,125-6.8 кОм±5% ОЖ0.467.093 ТУ
|
2
|
|
|
R4, R9
|
Р1-12-0,125-3.9 кОм±5% ОЖ0.467.093
ТУ
|
2
|
|
|
R5,
R10
|
Р1-8-0,25-330
Ом±5%
ОЖ0.467.093 ТУ
|
2
|
|
|
R6
|
C2-11-0,125-10 Ом±10% ОЖ0.467.093 ТУ
|
1
|
|
|
R7,R12
|
Р1-8-0,25-82
Ом±5%
ОЖ0.467.093 ТУ
|
2
|
|
|
R11
|
Р1-8-0,25-5.1
Ом±5%
ОЖ0.467.093 ТУ
|
1
|
|
|
R13
|
Р1-16-0,125-510
Ом±5%
ОЖ0.467.093 ТУ
|
1
|
|
|
R14
|
Р1-8-0,25-180
Ом±10% ОЖ0.467.093 ТУ
|
1
|
|
|
R15
|
Р1-8-0,25-38
Ом±5%
ОЖ0.467.093 ТУ
|
1
|
|
|
R16
|
Р1-8-0,25-3.3 Ом±5% ОЖ0.467.093 ТУ
|
1
|
|
|
R17
|
Р1-8-0,25-100
Ом±10%
ОЖ0.467.093 ТУ
|
1
|
|
|
Катушки индуктивности
|
|
|
|
L1
|
L1-590 нГн
|
1
|
|
|
Приборы полупроводниковые
|
|
|
|
VT1,VT2
|
Транзистор 2Т3129А9
|
2
|
|
|
VT3
|
Транзистор КТ629А
|
1
|
|
|
|
|
|
|
|
|
|
|
Изм
|
Лист
|
N0 документа
|
Подпись
|
|
Разраб.
|
Шарапов К. В.
|
|
|
|
Провер.
|
Титов А.А
|
|
|
|
|
|
|
|
Н.контр.
|
|
|
|
|
Утв.
|
|
|
|