|
Число
каскадов N
|
1-2
|
2-3
|
3-4
|
4-5
|
|
Коэффициент
усиления К
|
Десятки
раз
|
Сотни
раз
|
Тысячи
раз
|
Десятки
тысяч раз
|

значит количество каскадов N = 3
Рис.
При заданных искажениях ПХ для
заданной величины выброса П пк находим коэффициент коррекции m и
нормированное время установления 
.
пк=4%/1,41=2,8
m=0.42
После предварительного определения числа
каскадов многокаскадного усилителя проводится распределение заданных искажений
между его отдельными звеньями или каскадами, что основывается на законах
суммирования этих искажений.
Суммарные частотные искажения в логарифмических
единицах равны сумме искажений отдельных каскадов.
В области больших времен спад ПХ усилителя
приближенно равен сумме спадов ПХ, вносимых отдельными разделительными цепями
усилителя.
Первоначально может быть проведено равномерное
распределение по каскадам заданных скажений на верхних частотах или в области
малых времен. Однако для оконечных или предоконечных каскадов, обеспечивающих
заданное выходное напряжение, целесообразно искажения задавать меньшими, чем в
предыдущих каскадах.
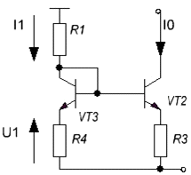
Расчёт оконечного каскада (эмиттерный
повторитель).
Низкоомная нагрузка представляет собой
сравнительно малое активное сопротивление (порядка десятков - сотен Ом). Такая
нагрузка требует сравнительно большого сигнального тока, для обеспечения в ней
необходимой амплитуды напряжения.
В этом случае в качестве оконечного каскада
может быть использован эммитерный повторитель (рис.2).
. Рассчитаем необходимый размах тока
эмиттера (коллектора) :

2. Определим постоянный ток
3. Определим верхнюю граничную
частоту усилителя 
Рис.2
4. Исходя из значения
предельной частоты 
и максимального тока коллектора
выбираем транзистор p-n-p типа КТ363А
. Рассчитаем высокочастотное значение
сопротивлении базы
Среднее значение параметра

Определим дифференциальное сопротивление
перехода база-эмиттер

(Ом)
6. Рассчитаем сквозную крутизну
транзистора, называемую далее крутизной
.
R’г=1…2
кОм R’г=1
кОм.
. Вычислим коэффициент передачи
эмиттерного повторителя

9. Определим входное сопротивление:


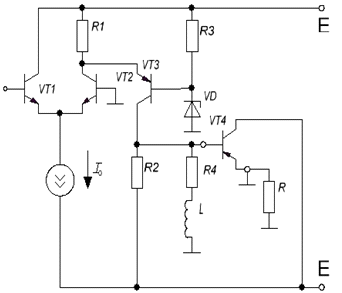
Расчет промежуточного каскада
Рис. 3
В качестве промежуточного каскада (рис.3), схема
которого приведена ниже, выбираем несимметричный дифференциальный усилитель
(ДУ) с комплементарной каскадной схемой.
1. Выбираем напряжение
источника питания 
. Исходя из значения
предельной частоты 
выбираем выходной транзистор VT3 каскадной
схемы p-n-p типа
2ТС3103А.
. Рассчитаем высокочастотное
сопротивление базы
Среднее значение параметра

Рис.
4. Зависимости нормированного
времени установления 
и выброса
от
коэффициента коррекции m представлены на рисунке.
При заданных искажениях ПХ для
заданной величины выброса
пк находим
коэффициент коррекции m и нормированное время установления 
.
пк=2,8% m=0.42 
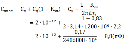
5. Определим паразитную емкость,
нагружающую каскад
См=2…4 пФ примем См=2,5 пФ
С0=Ск+См+Свх
эп=1,3+2+8,8=12,1 (пФ)
Сопротивление нагрузки каскада

6. Выходное напряжение промежуточного
каскада

Амплитуда коллекторного тока каскада

7. Постоянный ток транзистора VT3



Базовый ток

. Исходя из значения
предельной частоты 
выбираем транзистор VT1 и VT2
дифференциального усилителя n-p-n типа 2ТС398А


. Высокочастотное значение сопротивления
базы
Среднее значение параметра

10. Дифференциальное сопротивление перехода
база-эмиттер

11. Крутизна транзистора VT1


выбираем 

12. Коэффициент усиления промежуточного
каскада

13. Входное сопротивление каскада
. Входная емкость усилительного плеча ДУ

15. Граничная частота крутизны рассчитанного
каскада

16. Стабилитрон VD
- КС147А




17. Сопротивление резисторов R1
и
R3



, где 

. Задаваясь постоянным током
через резистор R4 примерно равным постоянному току 
транзистора VT3 и
учитывая, что данный ток течет через резистор R2 в одном
направлении с постоянным током 
транзистора VT3,
суммируясь с ним, в первом приближении

. Учитывая, что 
Для R4
находим

).
Генератор стабильного тока промежуточного
каскада.
Схема ГСТ приведена на рисунке 4. Ток ГСТ

Для ГСТ выбираем сборку транзисторов
КТС395А.
Рис.
Среднее значение параметра

1. Напряжение
Ток базы транзистора VT2
Ток

Сопротивление резистора

. Из условия 
сопротивление резистора 
Сопротивление резистора 
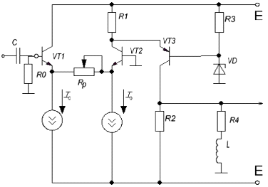
Входной каскад
В качестве входного каскада (рис.5) выбираем
аналогичный предоконечному каскад на основе несимметричного ДУ с
комплементарной каскадной схемой.
Рис. 5
Напряжение источника питания 
Исходя из значения предельной
частоты 
выбираем выходной транзистор VT3
каскадной схемы p-n-p типа КТ363А.


Рассчитаем высокочастотное сопротивление базы

Среднее значение параметра

Рис.
При заданных искажениях ПХ для
заданной величины выброса 
вк находим коэффициент коррекции m и
нормированное время установления 
.

вк=2,8%
m=0.42

=1.2
Определим паразитную емкость,
нагружающую каскад
См=2…4 пФ примем См=4пФ
С0=Ск+См+Свх
пк = 2+4+9=15 (пФ)
Сопротивление нагрузки каскада


(мкГн)
Выходное напряжение входного
каскада

Амплитуда коллекторного тока каскада

=
Постоянный ток транзистора VT3


3

Базовый ток

.Исходя из значения предельной
частоты 
выбираем транзистор VT1 и VT2
дифференциального усилителя n-p-n типа 2ТС398А



Высокочастотное значение
сопротивления базы
Среднее значение параметра

Дифференциальное сопротивление
перехода база-эмиттер

Крутизна транзистора VT1

Коэффициент усиления входного
каскада

Входное сопротивление каскада

Входная емкость усилительного
плеча ДУ

Граничная частота крутизны
рассчитанного каскада


Стабилитрон VD - КС147А



Сопротивление резисторов R1
и R3


Сопротивление
токозадающего резистора R2 (

Учитывая,
что 
Для R4

Результирующий коэффициент усиления

Регулятор усиления
Максимальное значение регулятора усиления
(рис.5)

D=17.5 (дБ) 

(дБ)

Генератор стабильного тока входного каскада.
Схема ГСТ приведена на рисунке 6.
Токи ГСТ 
. Для ГСТ выбираем сборку
транзисторов КТС395А.

Среднее значение параметра

Напряжение

Токи базы транзисторов VT2
и VT3

Ток

Сопротивление резистора

Из
условия 
сопротивление резистора 
Сопротивление
резистора 
Разделительный конденсатор.

R0=5
Входное сопротивление усилителя

Емкость конденсатора
Заключение
В ходе данной курсовой работы в соответствии с
техническим заданием был спроектирован импульсный усилитель. Так как по
техническому заданию коэффициент усиления оказался равным 925, обошлись тремя
каскадами: входным, оконечным и промежуточным. Расчет каскадов вели с учетом
статических характеристик транзистора.
Список используемой литературы
.Павлов
В.Н., Ногин В.Н. Схемотехника аналоговых электронных устройств: учебник для
вузов. - М.: Горячая линия-Телеком, 2001.-320с
.Усилительные
устройства: учеб.пособие для вузов/В.А. Андреев, Г.В.Войшвилло, О.В. Головин и
др.;под.ред. О.В. Головина. -М : Радио и связь, 1993-352с.
.Схемотехника
аналоговых электронных устройств: учеб.пособие;
РГРТУ.
-Рязань,2011-76с.
.Петухов
В.М. Полупроводниковые приборы. Транзисторы. Дополнение первое: справочник. -
М.: Радио и связь,1989.-272с.
.Петухов
В. М. Маломощные транзисторы и их зарубежные аналоги: справочник. Т.1. - М.:
КУбК-а, 1997.-688с.