Система измерений, обработки и регистрации постоянного напряжения
Министерство
образования и науки Украины
Национальный
технический университет Украины
"Киевский
политехнический институт"
Кафедра
информационно измерительной техники
Курсовой
проект
По
дисциплине: Измерительные системы
На
тему: « Система измерений, обработки и регистрации постоянного напряжения»
Разработчик:
Трондина Н.А
студентка 4 курса,
Руководитель: Карпа В.М.
Киев
2014
СОДЕРЖАНИЕ
1. Введение
. Обзор аналогичных решений
. Описание и разработка структурной и
функциональной схем
.1 Расчет структурной схемы для измерения
постоянного напряжения
.2 Разработка функциональной схемы
.3 Микросхема MAX232
.4 Матричная клавиатура
. Описание и расчет принципиальной схемы
.1 Расчёт делителя напряжения
.2 Преобразователь импеданса
.3 Расчет усилителя AD2
.4 Расчет аналого-цифрового преобразователя
.5 Расчет микропроцессора с индикацией
. Расчёт погрешностей
.1 Расчёт мультипликативной составляющей
погрешности
.2 Расчёт аддитивной составляющей погрешности
.3 Расчёт суммарной погрешности
Вывод
Список использованной литературы
Приложения
1. ВВЕДЕНИЕ
Разрабатываемая система
предназначена для измерения заданного параметра, а также для временной и
пространственной регистрации результатов измерения.
Кроме того система должна
осуществлять контроль измеряемого параметра на превышение или понижения от
заданного уровня. Для этого в системном блоке предусматривается подключение
встроенной клавиатуры для обеспечения заданных режимов работы. В системном
блоке также предусматривается наличие последовательного интерфейса для передачи
результатов измерения на персональный компьютер для хранения и обработки.
Основным же модулем в системном блоке является мультиметр, который обеспечивает
основные технические характеристики системы. Поэтому мультиметру и будет посвящена
основная часть пояснительной записки.
Мультиметр - электронный
измерительный прибор, объединяющий в себе несколько функций. В минимальном
наборе это вольтметр
<#"805757.files/image001.gif">
Принцип действия основан на
преобразовании измеряемой величины в пропорциональный ей интервал времени с
последующим преобразованием этого интервала в дискретную форму и цифровой код.
Измерение величины U_,
посредством делителя напряжения и соответствующих преобразователей трансформируются
в нормированное постоянное аналоговое напряжение.
Делитель напряжения
предназначен для переключения диапазонов входного напряжения. С его помощью
предусматривается дополнительная возможность расширения пределов измерения.
Преобразователь импеданса
обеспечивает трансформацию высокого входного сопротивления в малое входное
сопротивление усилителя. Для обеспечения выполнения условий ТЗ, в приборе для
обеспечения данных пределов измерений должно присутствовать два усилительных
каскада с коэффициентом усиления 10 (так как для малых напряжений нижний предел
1мВ а верхний 1В, то есть появится возможность усиления в 1000 раз).
Усилитель предназначен:
для преобразования уровней измеряемых напряжений к уровням диапазона входных
значений аналого-цифрового преобразователя, т.е. к уровням, не превышающим 2 В;
для обеспечения высокого входного сопротивления и малых входных токов
миллиамперметра.
Аналогово-цифровой
преобразователь осуществляет основную функцию
преобразования нормированного аналогового напряжения в цифровой код.
Микроконтроллер
предназначен для преобразования измерительной информации в форму удобную для
восприятия пользователем и дальнейшей ее выдачи на контроллер
жидкокристаллического индикатора, а также передачи через интерфейс сопрягаемым
устройствам.
Индикатор
предназначен для индикации результата измерения.
Входной делитель, подключенный
к входу на который подается напряжение от 1 В до 1000 В напряжения построен по
схеме частотно-компенсированного делителя напряжения на высокостабильных резисторах,
которая обеспечивает стабильное значение коэффициента деления в широкой области
частот. Схема делителя приведена на электрической принципиальной схеме прибора.
Деление входного напряжения прибора в области частот до десятков килогерц
осуществляется резистивным делителем, а на более высоких - емкостным. Настройка
значения коэффициента деления емкостного делителя осуществляется подстроечными
конденсаторами С1 и C2.
Ко входу, предназначенному для
измерения напряжений свыше 1000 В, подключен резистивный делитель с
коэффициентом деления 1000. Выбор резистивного делителя обусловлен высокими
входными напряжения.
Преобразователь импеданса
построен по схеме повторителя напряжения, на основе операционного усилителя
ОРА621.
3.1 Расчет
структурной схемы для измерения постоянного напряжения
ДН - делитель напряжения
приводит все номинальные значения напряжений (согласно ТЗ) со входа к 1000;
100; 10; 1; 0,1; 0,01 мВ.
Коэффициенты рассчитаны по
формуле (3.1.1):
; (3.1.1)
Для диапазонов 0,01 В, 0,1 В, 1 В,
10 В, 100 В и 1000 В, коэффициент делителя напряжения будет равен К=0,001:
Для диапазонов 1000 мВ, 100 мВ, 10
мВ, 1 мВ, 0,1 мВ и 0,01 мВ: К=1:
Рассмотрим диаграмму уровней
напряжения мультиметра
Коэффициенты усиления для делителя
(К1, К2, К3, К4) напряжения и
усилителя рассчитываем по приведенной ниже формуле (3.1.2):
; (3.1.2)
где
- выходное напряжение делителя,
- входное
напряжение делителя.
Для пределов измерения: 1; 0,1; 0,01
В.
ПИ - преобразователь импеданса,
служит для обеспечения высокого входного сопротивления мультиметра. Коэффициент
преобразования для ПИ К=1.
3.2 Разработка функциональной схемы
На основании спроектированной
структурной схемы разработана функциональная схема, которая представлена на
рисунке 3.2.1.
Рисунок 3.2.1 -
Функциональная схема
Целью разработки функциональной
схемы является:
1) уточнение алгоритма
функционирования;
) создание возможностей
для более полного анализа погрешностей;
) формирование
обоснования для выбора элементной базы.
Общий алгоритм работы
функциональной схемы представлен на Рисунке ниже
3.3 Микросхема
MAX232
MAX232 -
интегральная схема
<#"805757.files/image018.gif">
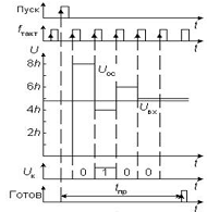
Рисунок 3.4 - Временные
диаграммы работы порта вывода
4. ОПИСАНИЕ И
РАСЧЕТ ПРИНЦИПИАЛЬНОЙ СХЕМЫ
Исходные данные для расчета
устанавливаются исходя из структурной функциональной схем, представленных в
разделе описание и обоснование выбранной конструкции.
Расчет производится на основе
рекомендаций, приведенных в литературе [1,2]
Целью данного расчета является
установление размера и типа комплектующих элементов.
.1 Расчет делителя
напряжения
Делитель напряжения
ДН
на входе вольтметра предназначен для того, чтобы привести входное напряжение в
диапазоне 0,01 - 1 В к значению 0,001 В. При этом коэффициент деления входного
напряжения Uвх составит (4.1):
; (4.1)
где
- выходное напряжение ДН;
- входное напряжение.
Все входные диапазоны напряжения
необходимо привести к номинальному значению на входе усилителя (0,001 В). На
рисунке показана принципиальная схема делителя напряжения.
Так как на вход делителя подается и
постоянное и переменное напряжения ставим емкости для частотной коррекции (
). Для
расчета резисторов
составим 4
уравнения (количество уравнений равно количеству неизвестных)
Рассчитываем ДН
для предела 1000 В:
для предела 100 В:
для предела 10 В:
Получаем систему уравнений, которая
выглядит следующим образом:
Значения резисторов берем со
стандартного ряда, тогда:
Рассчитываем значения емкостей
из
уравнения (4.1)
; (4.1)
Выбираем значение емкости
,тогда:
Выбираем значения емкостей из
стандартного ряда:
.2 Расчет
преобразователя импеданса
Преобразователь
импеданса должен передавать неискаженное напряжение на
вход следующего блока для более точной передачи входного напряжения обусловим,
что такой ПИ качественно и просто выполнить на операционном усилителе.
Для обеспечения выполнения
условий ТЗ, в приборе для обеспечения данных пределов измерений должно
присутствовать два усилительных каскада с коэффициентом усиления 10 (так как
для малых напряжений нижний предел 1мВ а верхний 1В, то есть появится
возможность усиления в 1000 раз).
В общей схеме мультиметра
присутствует 1 преобразователь импеданса (ИП). Он обеспечивает трансформацию
высокого входного сопротивления в малое входное сопротивления усилителя. В
качестве ПИ наиболее часто используют повторитель напряжения на полевом
транзисторе с глубокой ООС. Схема которого показана на рисунке
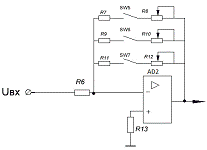
.3 Расчет усилителя
AD2
Усилитель предназначен:
для преобразования уровней измеряемых напряжений к уровням диапазона входных
значений аналого-цифрового преобразователя, т.е. к уровням, не превышающим 2 В;
для обеспечения высокого входного сопротивления и малых входных токов
вольтметра
Произведем расчет усилителя
Схема усилителя изображена на
рисунке 4.3 Резисторы R8, R10, R12 - подстроечные. Значения резисторов
подбираем соответственно из стандартного ряда значений.
Необходимо обеспечить
коэффициенты усиления К1=5; К2=50; К3=500.
Расчет усилителя:
Резисторы R6 - R12 обеспечивают
необходимый коэффициент передачи сигнала.
;
Задаем значение R6 = 1 кОм, отсюда R7+0,5R8=5
кОм. Выбираем ближайшее стандартное значение для R7=4,7 кОм. Тогда
для осуществления диапазона регулировки коэффициента усиления в пределах
, принимаем
значение R8=0,6 кОм, тогда R9+0,5R10=50 кОм,
Выбираем ближайшее стандартное
значение для R9=47 кОм. Тогда для осуществления диапазона
регулировки коэффициента усиления в пределах
, принимаем значение R10=6
кОм.11+0,5R12=500 кОм. Выбираем ближайшее стандартное
значение для R11=499 кОм. Тогда для осуществления диапазона
регулировки коэффициента усиления в пределах
, принимаем значение R12=
2 кОм.
Сопротивление R13
рассчитаем по формуле (4.3):
(4.3)
Отсюда
.
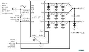
.4 Расчет аналого-цифрового
преобразователя
Аналого-цифровой преобразователь
(АЦП)
ADC1203Y предназначен для преобразования аналоговой измерительной информации в
цифровой код.
Схема АЦП представлена на Рисунке
АЦП временного типа имеет
разомкнутую структуру и основан на сопоставлении преобразователя интервалов
времени Тх с некоторым образцовым Т0. Время
преобразования АЦП этого типа является переменным и определяется входным
напряжением. Его максимальное значение соответствует максимальному входному
напряжению и при разрядности двоичного счетчика N и частоте тактовых импульсов
fтакт равно
пр.макс=(2N-1)/ fтакт.
Временная диаграмма данного АЦП
представлена на рисунке
Входной уровень сигнала
аналого-цифрового преобразователя 0…5 V.
Общая погрешность аналого-цифрового
преобразователя состоит из погрешностей квантования (gкв) и
нелинейности (gн). При чем
обе из погрешностей принимаются равными половине общей погрешности. Задавшись
погрешностью аналого-цифрового преобразователя 0,01 % получим что gкв=gн= 0,005%.
Исходя из того что gкв принимаем
0,025% по формуле (4,4):
(4.4)
где
n - разрядность АЦП;
Можем
определить минимально необходимую разрядность аналого-цифрового
преобразователя. Необходимая разрядность аналого-цифрового преобразователя n
=12. Таким образом, аналого-цифровой преобразователь прибора должен иметь
разрядность не менее 12. Так как уменьшить погрешность АЦП.
· m - число разрядов,
которые определяет максимальное число квантов АЦП Nмах=2m=212=4096;
· Uоп -
опорное напряжение;
· h - квант АЦП
равный (h=Uоп/Nмах=1/4096=0,0002).
· dд -
статическая дифференциальная нелинейность АХ, определяемая так же, как и у ЦАП.
В данном случае дисперсию D [d]
ошибки квантования d находят как
;
;
Если максимальная разность (при
равномерном квантовании) между истинным значением сообщения и квантованным
значением не превышает Dx/2, то среднеквадратичная ошибка квантования при этом
составит
;
т. е. будет меньше максимальной
ошибки в
раз.
4.5 Расчет
микропроцессора с индикацией
Можно провести по формуле:=
(U0- ULED) / ILED,U0- напряжение на линии питания светодиодов.прямое
напряжение, рассчитанное для светодиодов (можно взять в спецификации на
индикатор)расчётный ток для светодиода.
Например, спецификация на мой
индикатор зелёного цвет а, СС56-12GWA определяет напряжение светодиодов, как
2.2 Вольта, при токе 20 мА. Спецификация допускает использование более высокого
значения тока (до 140 мА) в импульсном режиме - импульсами не более 0,1 мс (100
микросекунд), со скважностью не менее 10. Проведём расчёт резистора для
напряжения питания 5В и т ока 20мА при напряжении на светодиоде 2,2 В:
= (5В - 2.2В) / 0.02А = 140Ом.
Не обязательно точно
выдерживать сопротивление. Подойдут резисторы ближайшего доступного, но не
меньшего номинала, например 150, 160, или 180 Ом, т.к. небольшое снижение т ока
не сильно замет но сказывает я на яркости.
В зависимости от варианта
подключения, следует ограничить ток также в соответствии с характеристиками
используемых элементов, либо, наоборот, допустим больший ток в импульсном
режиме.
Схема прямого подключение МК с
индикацией показано на рисунке
Узким местом предыдущей схемы
является ограничение тока на выводе микроконтроллера, который является общим
для всех восьми сегментов каждого разряда индикатора. Выходом является использование
транзисторов работающих в режиме ключа.
Спецификация на
микроконтроллер, как правило, указывает максимально допустимый суммарный ток с
группы выводов, который не рекомендуется превышать. Например, для ATmega8 ток с
выводов C0-C5 в сумме не должен превышать 100мА, а с остальных выводов - 200мА.
Для ATmega32 в корпусе DIP ток с выводов порта A не должен превышать 100мА, и с
выводов остальных портов - также 100мА.
В любом случае, рекомендую
ограничиться т оком в 100мА на порт, то есть по 12,5 мА на каждый вывод. В этом
случае номинал резисторов R1-R8 составит 224Ома
5. РАСЧЕТ
ПОГРЕШНОСТЕЙ
напряжение
микросхема импеданс преобразователь
Разобьем все погрешности,
возникшие в приборе, на аддитивные и мультипликативные составляющие. Так как
система предназначена для работы в лаборатории в сложных климатических условиях
(влияние электромагнитных полей, тряски, колебания температуры, влажности и
давлении), то все погрешности будут носить случайный характер.
.1 Расчет
мультипликативной составляющей погрешностей
Мультипликативные погрешности
будут возникать в результате:
а) нестабильности коэффициентов
усиления операционных усилителей;
б) отклонение значений
резисторов стоящих в цепи обратной связи от номинала;
в) температурной нестабильности
резисторов обратной связи.
Нестабильность коэффициента
усиления операционных усилителей в процентах рассчитывается по формуле (5.1):
(5.1)
где
- коэффициент усиления разомкнутого
операционного усилителя;
- нестабильность коэффициента
усиления операционного усилителя;
- глубина обратной связи, которая
рассчитывается по формуле (5.2)
;(5.2)
- коэффициент усиления
операционного усилителя с обратной связью.
Все операционные усилители выбраны
одного типа AD8655 с такими характеристиками:
-
;
-
;
-
;
-
;
-
.
Коэффициент усиления усилителя
AD1 равен
.
Значение мультипликативной
погрешности будет таким:
Учитывая все выше приведенные
данные, значения погрешностей по каналу измерения напряжения будут такими:
для
Погрешности отклонения значений
резисторов, стоящих в цепи обратной связи, от номинальных и от температурной
нестабильности прямо входят в результирующую мультипликативную погрешность.
Согласно справочным данным на резисторы, выбранные в расчете принципиальной
схемы отклонение значений резисторов от номинальных составляет 0,01%, а
температурная нестабильность составляет
.
.2 Расчет аддитивной составляющей
погрешности
Аддитивная погрешность будет
возникать в результате:
а) шума делителя напряжения;
б) шумов операционных усилителей;
в) дрейфа нуля по току операционных
усилителей;
г) дрейфа по напряжению операционных
усилителей;
Напряжение шума делителя напряжения
рассчитывается по формуле Найквиста:
; (5.3)
где
- постоянная Больцмана, которая
равна
;
- температура в Кельвинах (для
нормальных условий 293 К);
-максимальное сопротивление из
сопротивлений делителя;
- диапазон частот, который равен в
нашем случае 1 МГц.
Отсюда
Аддитивную погрешность, вызванную
из-за шумов делителя напряжения, можно рассчитать по формуле (5.4):
(5.4)
В зависимости от номинального
входного напряжения аддитивные погрешности будут равны:
Шумы усилителей носят
систематический и случайных характер. Систематическую составляющую погрешности
усилителя AD9 можно убрать регулировкой сопротивления
, а
случайную можно рассчитать по формуле Найквиста:
;
где
- постоянная Больцмана, которая
равна
;
- температура в Кельвинах (для
нормальных условий 293 К);
- входное сопротивление
операционного усилителя;
- диапазон частот, который равен в
нашем случае 1 МГц.
Учитывая все выше приведенные
данные, значение погрешности, рассчитанное по формуле (5.4.1):
(5.4.1)
где
- минимальное значение номинального
входного напряжения, которое может быть на входе операционного усилителя(Uвх
мин=0,1 В), R - входное сопротивление операционного усилителя.
Отсюда
Аддитивная погрешность, вызванная
шумами усилителя AD1, AD2:
;
Погрешность от напряжения
смещения операционного усилителя будет рассчитываться для каждого ОУ AD1, AD2
по формуле:
; (5.5)
где
- дрейф нуля операционного
усилителя(
), UвхОУ
- значение номинального входного напряжения, которое может быть на входе
усилителя.
Аддитивные погрешности смещения
дрейфа нуля по напряжению:
Для усилителя AD1:
Для усилителя AD2:
Погрешность от дрейфа входных
токов операционного усилителя будет рассчитываться для каждого ОУ в канале
измерения напряжения по формуле:
; (5.6)
где
;
,
- минимальное значение номинального
входного напряжения, которое может быть на входе усилителя (Uвх мин=0,1
В).
Можно проанализировать
погрешность преобразователя средних значений напряжения.
Операционные усилители типа
AD8655 имеют предельную погрешность 0,0007 % (см. Приложение).
5.3 Расчет
суммарной погрешности
Так как влияющих на погрешность
факторов достаточно много, то погрешности будут распределяться по нормальному
закону с доверительной вероятностью
.
В таком случае суммарная
мультипликативная и аддитивная погрешность рассчитывается по формуле:
; (5.7)
Суммарная погрешность канала
рассчитывается по формуле:
; (5.8)
Учитывая вышеприведенные
расчеты, суммарная мультипликативная погрешность по формуле (5.7) будет такой:
Учитывая вышеприведенные
расчеты, суммарная аддитивная погрешность по формуле (5.7) будет такой:
Суммарная погрешность измерительного
канала рассчитанная по формуле (5.8) будет такой:
ВЫВОД
В данном курсовом проекте была
разработана система измерений. В результате выполнения работы была
спроектирована структурная схема, по которой реализовывалась функциональная и
принципиальная схема системы. Был проведен расчёт каждого блока, подобрана
элементная база, а также выполнен анализ погрешностей (п. 5).
При выполнении данного проекта
были освоены методики расчёта входного делителя, усилителей, преобразователя
импеданса и т.д.
В процессе создания системы был
изучен соответствующий теоретический материал, рассмотренная необходимая
нормативно - техническая документация.
В результате приведенных
расчётов приходим к выводу, что задачи, поставленные перед разработчиком в
техническом задании были выполнены, поскольку разработанная система
удовлетворяет заданным техническим требованиям.
ЛИТЕРАТУРА
Орнатский П. П. Автоматические измерительные
приборы, К, «Вища школа», 1989
Е. Г. Бишард, Е. А. Киселева, Г. П. Лебедев и
др., Аналоговые электроизмерительные приборы: Учеб. Пособие для вузов по спец.
«Информ.-измер. техника», М.: Высш. Щк.,1991
Орнатский П. П., Гапченко Л. М. Транзисторные
микроампермилливольтметр для повышенных частот. Сб. «Автоматика и
приборостроение», 1965,№2
Туз Ю. М. И др. «Цифрофой милливольтметр
переменного тока»Труды конференции по цифровым измерительным приборам,НТО
Прибор пром. 1969
Туз Ю. М., Серпилин К. А., Гапченко Л. М.
Милливольтметры эфективных значений. «Измерительная техника» 1968,№1
Каталог на радиоизмерительные приборы. Издание
Всесоюзного института информации по радиотехнике, 1968
Туз Ю. М. Структурные методы повышения точности
измерительных устройств. К, Вища школа, 1976
Гершунский Б.С.Расчет основных электрических и
полупроводниковых схем в примерах, К.,197б.
Волгин Л. И. Линейные электрические
преобразователи для измерительных приборов и систем, М.,1971
ПРИЛОЖЕНИЯ
Приложение А
АЦП ADC 12038
Особенности
· Последовательный
интерфейс (совместим с MICROWIRE)
· 1 -, 2 -, 4 -, или
8-канальный дифференциальный одиночный мультиплексор
· Аналоговое
встроенное УВХ
· Режим пониженного
энергопотребления
· Переменное
разрешение и скорость преобразования
· Программируемое
время опроса
· Переменная длина и
формат слова цифрового вывода
· Не требует
подстройки нуля или полной шкалы
· Диапазон напряжений
аналогового входного сигнала 0...5 В с 5 В однополярным питанием
· Нет пропуска кодов
в диапазоне температур
Основные технические
характеристики:
· Разрешение 12 бит
плюс знак
· Время
преобразования 12 бит плюс знак:8.8 мкс (максимально)
· Время цикла
выборки: 14 мкс (максимально)
· Интегральная ошибка
линейности ± 1 МЗР (максимально)
· Однополярное
питание 5В ± 10 %
· Рассеиваемая
мощность 33 мВт (максимально)
· Выключают 100 мкВт
(тип)
Рис. 1-АЦП ADC12038
Назначение выводов:
· AGND -аналоговая
земля
· DGND - цифровая
земля
· COM - общий
· VA -
питание аналоговой части
· VD -
питание цифровой части
· CS - выбор
кристалла
· PD - пониженное
энергопотребление
· DI - вход данных
· DO - выход данных
· DOR - чтение
выходных данных
· V ref - опорное
напряжение
· C clk - тактовый
сигнал
· S clk - тактовый
сигнал
· CONV - пуск
преобразования
· MUXOUT - выход
мультиплексора
· A/DIN - А/Ц выход
· CH - выходы
мультиплексора
Приложение В
|
1
|
(XCK/T0)
PB0
|
I/O
PORTB, Pin 0
|
T0: Timer0 External Counter Input.
XCK : USART External Clock I/O
|
|
2
|
(T1)
PB1
|
I/O
PORTB, Pin 1
|
T1:Timer1 External Counter Input
|
|
3
|
(INT2/AIN0)
PB2
|
I/O
PORTB, Pin 2
|
AIN0: Analog Comparator Positive
I/P INT2:
External Interrupt 2 Input
|
|
4
|
(OC0/AIN1)
PB3
|
I/O
PORTB, Pin 3
|
AIN1: Analog Comparator Negative
I/P OC0 : Timer0 Output Compare Match Output
|
|
5
|
(SS)
PB4
|
I/O
PORTB, Pin 4
|
In System Programmer (ISP) Serial
Peripheral Interface (SPI)
|
|
6
|
(MOSI)
PB5
|
I/O
PORTB, Pin 5
|
|
|
7
|
(MISO)
PB6
|
I/O
PORTB, Pin 6
|
|
|
8
|
(SCK)
PB7
|
I/O
PORTB, Pin 7
|
|
|
9
|
RESET
|
|
|
10
|
Vcc
|
Vcc
= +5V
|
|
|
11
|
GND
|
GROUND
|
|
12
|
XTAL2
|
Output to Inverting Oscillator
Amplifier
|
|
13
|
XTAL1
|
Input to Inverting Oscillator
Amplifier
|
|
14
|
(RXD)
PD0
|
I/O
PORTD, Pin 0
|
USART
Serial Communication Interface
|
|
15
|
(TXD)
PD1
|
I/O
PORTD, Pin 1
|
|
|
16
|
(INT0)
PD2
|
I/O
PORTD, Pin 2
|
External
Interrupt INT0
|
|
17
|
(INT1)
PD3
|
I/O
PORTD, Pin 3
|
External
Interrupt INT1
|
|
18
|
(OC1B)
PD4
|
I/O
PORTD, Pin 4
|
PWM
Channel Outputs
|
|
19
|
(OC1A)
PD5
|
I/O
PORTD, Pin 5
|
|
|
20
|
(ICP)
PD6
|
I/O
PORTD, Pin 6
|
Timer/Counter1 Input Capture Pin
|
|
21
|
PD7
(OC2)
|
I/O
PORTD, Pin 7
|
Timer/Counter2 Output Compare
Match Output
|
|
22
|
PC0
(SCL)
|
I/O
PORTC, Pin 0
|
TWI
Interface
|
|
23
|
PC1
(SDA)
|
I/O
PORTC, Pin 1
|
|
|
24
|
PC2
(TCK)
|
I/O
PORTC, Pin 2
|
JTAG
Interface
|
|
25
|
PC3
(TMS)
|
I/O
PORTC, Pin 3
|
|
|
26
|
PC4
(TDO)
|
I/O
PORTC, Pin 4
|
|
|
27
|
PC5
(TDI)
|
I/O
PORTC, Pin 5
|
|
|
28
|
PC6
(TOSC1)
|
I/O
PORTC, Pin 6
|
Timer
Oscillator Pin 1
|
|
29
|
PC7
(TOSC2)
|
I/O
PORTC, Pin 7
|
Timer
Oscillator Pin 2
|
|
30
|
AVcc
|
Voltage Supply = Vcc for ADC
|
|
31
|
GND
|
GROUND
|
|
32
|
AREF
|
Analog Reference Pin for ADC
|
|
33
|
PA7
(ADC7)
|
I/O
PORTA, Pin 7
|
ADC
Channel 7
|
|
34
|
PA6
(ADC6)
|
I/O
PORTA, Pin 6
|
ADC
Channel 6
|
|
35
|
PA5
(ADC5)
|
I/O
PORTA, Pin 5
|
ADC
Channel 5
|
|
36
|
PA4
(ADC4)
|
I/O
PORTA, Pin 4
|
ADC
Channel 4
|
|
37
|
PA3
(ADC3)
|
I/O
PORTA, Pin 3
|
ADC
Channel 3
|
|
38
|
PA2
(ADC2)
|
I/O
PORTA, Pin 2
|
ADC
Channel 2
|
|
39
|
PA1
(ADC1)
|
I/O
PORTA, Pin 1
|
ADC
Channel 1
|
|
40
|
PA0
(ADC0)
|
I/O
PORTA, Pin 0
|
ADC
Channel 0
|
Приложение Г
ИНДИКАЦИЯ CC56-12
Features0.56 INCH DIGIT
HEIGHT.LOW CURRENT OPERATION.EXCELLENT CHARACTER APPEARANCE.
z EASY MOUNTING ON
P.C. BOARDS OR SOCKETS.I.C. COMPATIBLE.MECHANICALLY RUGGED.STANDARD : GRAY
FACE, WHITE SEGMENT.RoHS COMPLIANT.Super Bright Red source color devices are
made withAluminum Arsenide Red Light Emitting Diode.
Package Dimensions&
Internal Circuit Diagram
Приложение Д
ТЕХНИЧЕСКИЕ
ХАРАКТЕРИСТИКИ УСИЛИТЕЛЯ AD8655
|
Lead Free Status /
RoHS Status
|
Lead
free /
RoHS Compliant
|
|
Серия
|
DigiTrim®
|
|
Тип
усилителя
|
General
Purpose
|
|
Число
каналов
|
1
|
|
Тип
выхода
|
Rail-to-Rail
|
|
Скорость
нарастания выходного напряжения
|
11
V/µs
|
|
Полоса
пропускания
|
28MHz
|
|
Ток
- входного смещения
|
1pA
|
|
Напряжение
входного смещения
|
50µV
|
|
Ток
выходной
|
3.7mA
|
|
Ток
выходной / канал
|
220mA
|
|
Напряжение-выходное,
Single/Dual
(±)
|
2.7
V ~ 5.5 V
|
|
Рабочая
температура
|
-40°C
~ 125°C
|
|
Тип
монтажа
|
Поверхностный
|
|
Корпус
(размер)
|
8-TSSOP,
8-MSOP (0.118", 3.00mm Width)
|
|
Корпус
|
8-MSOP
|
Приложение Е
Микросхема MAX232
Согласно спецификации RS-232
уровень сигналов должен составлять +(5-15) В для логической единицы и -(5-15) В
для логического нуля, последовательные порты на некоторых материнских платах, в
особенности - на ноутбуках, производители перестали придерживаться стандарта, и
обеспечивают уровень сигналов в диапазоне +- 3,3 В.
Для согласования уровней
сигналов последовательного порта с уровнями ТТЛ разработан ряд микросхем,
наиболее доступная и распространенная из них - микросхема MAX232, выпускаемая
многими производителями.
Типовая схема включения, взятая
из Data Sheet фирмы Texas Instruments, приведена на рисунке ниже:
В качестве источника питания
можно по-прежнему использовать напряжение с USB разъема.
Обратите внимание на различные
величины емкостей для разных типов микросхем - MAX232 и MAX232A. Это связано с
некоторыми параметрами микросхем, некритичными при работе RS-232 в наших целях.
С четом того, что у MAX232
инверсные выходы, в программах необходимо инвертировать clock(clk,scl) и
data(sda, d-in/d-out).