Разработка интегрального цифрового устройства

  • Вид работы:
    Курсовая работа (т)
  • Предмет:
    Информатика, ВТ, телекоммуникации
  • Язык:
    Русский
    ,
    Формат файла:
    MS Word
    207,14 Кб
  • Опубликовано:
    2014-09-27
Вы можете узнать стоимость помощи в написании студенческой работы.
Помощь в написании работы, которую точно примут!

Разработка интегрального цифрового устройства

Федеральное агентство по связи и информатике

Государственное образовательное учреждение высшего профессионального образования

Сибирский государственный университет телекоммуникаций и информатики








Курсовая работа

Разработка интегрального цифрового устройства



Выполнил: Симон А.С.

студент гр. В-67

Проверил: Савиных В.Л.





г. Новосибирск - 2008 г.

Содержание

1. Разработка электрической схемы цифрового устройства

.1 Задание к первой части

.2 Упрощение и преобразование

.3 Выбор типа логики и конкретных серий

.4 Электрическая схема цифрового устройства

.5 Проверка условий

Вывод

. Электрический расчет цифровой схемы

.1 Задание ко второй части

.2 Электрический расчет схемы

.3 Таблицы

.4 Расчет мощностей

.5 Таблица истинности

Вывод

. Разработка топологии в гибридном варианте

.1 Пленочные проводники

.2 Навесные элементы

.3 Топологический чертеж ИМС

Вывод

Заключение

Список используемой литературы

1. Разработка электрической схемы цифрового устройства.

.1 Задание к первой части

Даны четыре уравнения:


Дополнительные требования:

·  Выходной ток Iвых≤30мА

·        Общая потребляемая мощность устройства Pпотр≤100мВт

·        Время задержки распространения сигнала tзд.р.ср≤70нсек

1.2 Упрощение и преобразование


Y2 оставим без изменения


1.3 Выбор типа логики и конкретных серий

При реализации данного цифрового устройства будем использовать 6 ЦИМС с логикой КМДП (DD1, DD2, DD3, DD4, DD5 и DD7) 1 ЦИМС с логикой ТТЛ (DD6), чтобы была необходимая мощность. Чтобы обеспечить большой выходной ток, будем использовать параллельное включение Eпит=5В.





Iпотр.ср

I0вых

I1вых

tзд.р.ср

DD1

1564ЛИ1

4 лог. эл.

5мкА

5,2мА

-0,5мА

19,5нс

DD2

1564ЛЛ1

4 лог. эл.

2ИЛИ

5мкА

5,2мА

-0,5мА

17нс

DD3

1564ЛЕ1

2 лог. эл.

2ИЛИ-НЕ

4мкА

5,2мА

-0,5мА

17нс

DD4

КР1554ЛЛ1

4 лог. эл.

2ИЛИ

4мкА

24мА

-24мА

7,25нс

DD5

КР1554ЛП5

4 лог. эл.

ИСКЛ. ИЛИ

8мкА

24мА

-24мА

13,5нс

DD6

КР1531ЛИ1

1 лог. эл.

10,65мА

60мА

1мА

6,3нс

DD7

КР1554ЛЛ1

3 лог. эл.

2ИЛИ

4мкА

24мА

-24мА

7,25нс


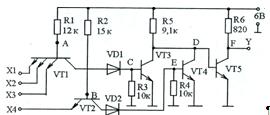
1.4 Электрическая схема цифрового устройства











1.5 Проверка условий

Время задержки распространения

Для Y1 tзд.р.ср=t1+t4+t5=19.5+7.25+13.5=40.25нс<70нс

Для Y2 tзд.р.ср= t1++t3+t4=19.5+17+7.25=43.75нс<70нс

Для Y3 tзд.р.ср= t2+t5+t7=17+13.5+7.25=37.75нс<70нс

Для Y4 tзд.р.ср= t1+t5+t6=19.5+13.5+6.3=39.3нс<70нс

Потребляемая мощность.

Pпотр = Eпит * ∑Iпотр = 5*(4*5*10-3+4*5*10-3+2*4*10-3+4*4*10-

+4*8*10-3 + 1*10,65 + 3*4*10-3) = 53,79мВт < 100мВт

Выходной ток

Для Y1 Iвых=2*24мА=48мА>30мА

Для Y2 Iвых=2*24мА=48мА>30мА

Для Y3 Iвых=2*24мА=48мА>30мА

Для Y4 Iвых=60мА>30мА

Вывод

Получили электрическую схему цифрового устройства, которая реализует данные 4 уравнения и соответствует дополнительным условиям

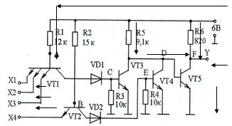
2.Электрический расчет цифровой схемы

2.1 Задание ко второй части


Рассчитать данную схему

2.2 Электрический расчет схемы

а) х1=0 х2=0 х3=0 х4=0


UА=U0вх +Uэб=0,1+0,7=0,8В

UВ=U0вх +Uэб=0,1+0,7=0,8В

,8В не хватит, чтобы открыть три p-n перехода.

VD1, VD2, VT3, VT4 - закрыты.

UC=UE=0

IКVT1 = IКVT2=IR3=IR4 = IБVT3=IБVT4=0

IR1 = (Eп- UА)/R1 = (6-0,8)/12=0,433мА0вх1 = I0вх2=I0вх3= IR1/3=0,144мАR2 = (Eп- UВ)/R2 = (6-0,8)/15 = 0,347мА0вх4 = IR2=0,347мАD = Uэб=0,7ВБVT5 = IR5 = (Eп- UD)/R5 = (6-0,7) / 9,1 = 0,582мА0вых= I0вх=0,433мА (берем самый худший случай)

Предположим. Что VT5 находится в режиме насыщения.

IБVT5>IБ.НАС → VT5

действительно находится в режиме насыщение

IR6 = (Eп- UКЭ.НАС)/R6=(6-0,1)/0,82=7,2мА

UF= UКЭ.НАС =0.1В

IКVT5= I0вых+ IR6=0.433+7.2=7.633мА

Y=0

б) х1=1 х2=1 х3=1 х4=1

UА= 0,6+0,7+0,7=2В

UB=0,6+0,7+0,7=2В

VT1 и VT2 - в инверсном режиме.

IR1=(Eп- UА)/R1=(6-2)/12=0,333мА1вх1=I1вх2=I1вх3= IR1ВИ=0,333*0,05=0,0166мАКVT1= IR1+ I1вх1+ I1вх2+ I1вх3=0,383мА


UC = Uэб = 0,7В

IR3 = UC/R3 = 0,7/10 = 0,07мА

IБVT3 = IКVT1- IR3 = 0,383-0,07 = 0,313мА

IR2 = (Eп- UВ)/R2 = (6-2)/15 = 0,266мА

I1вх4 = IR2ВИ = 0,266*0,05 = 0,0133мАКVT2 = IR2+ I1вх4 = 0,28мАЕ = Uэб = 0,7ВR4 = UЕ/R4 = 0,7/10 = 0,07мАБVT4 = IКVT2- IR4 = 0,28-0,07 = 0,21мА

Предположим, что VT3 и VT4 находятся в режиме насыщения.


IБVT3>IБ.НАС.VT3, IБVT4>IБ.НАС.VT4 → VT3 и VT4 действительно находятся в режиме насыщения.

UD= UКЭ.НАС =0.1В → VT5 - закрыт.

IБVT5=0, IКVT5=0

IR5= (Eп- UD)/R5=(6-0,1)/9,1=0,648мА

I1вых = I1вх=0,0166мА (берем самый худший случай)

IR6= I1вых =0,0166мА

UF=Eп- IR6*R6=6-0,0166*0,82=5.986В

Y=1

в) х1=0 х2=0 х3=0 х4=1 (аналогично а) и б)


UА=U0вх +Uэб=0,1+0,7=0,8В

,8В не хватит, чтобы открыть три p-n перехода.

VD1, VT3 - закрыты.

UC=0

IКVT1=IR3= IБVT3=0

IR1=(Eп- UА)/R1=(6-0,8)/12=0,433мА0вх1=I0вх2=I0вх3= IR1/3=0,144мАB=0,6+0,7+0,7=2В

цифровой интегральный микросхема топология

VT2 - в инверсном режиме.

IR2=(Eп- UВ)/R2=(6-2)/15=0,266мА

I1вх4= IR2ВИ=0,266*0,05=0,0133мАКVT2= IR2+ I1вх4=0,28мАЕ=Uэб=0,7ВR4= UЕ/R4=0,7/10=0,07мАБVT4= IКVT2- IR4=0,28-0,07=0,21мА

Предположим, что VT4 находится в режиме насыщения.


IБVT4>IБ.НАС.VT4 → VT4 действительно находятся в режиме насыщения.

UD= UКЭ.НАС =0.1В → VT5 - закрыт.

IБVT5=0, IКVT5=0

IR5= (Eп- UD)/R5=(6-0,1)/9,1=0,648мА

IR6= I1вых =0,0166мА

UF=Eп- IR6*R6=6-0,0166*0,82=5.986В

Y=1

2.3 Таблицы


UA

UB

UC

UD

UE

UF

VT1

VT2

VT3

VT4

VT5

VD1

VD2

0000

0,8

0,8

0

0,7

0

0,7

эб-откр. кб-закр.

эб-откр. кб-закр.

закр

закр

нас.

закр

закр

1111

2

2

0,7

0,1

0,7

5,986

инвер.

инвер.

нас.

нас.

закр

откр

откр

0001

0,8

2

0

0,1

0,7

5,986

эб-откр. кб-закр.

инвер.

закр

нас.

закр

закр

откр



IВХ1

IВХ2

IВХ3

IВХ4

IR1

IR2

IR3

IR4

IR5

IR6

IБVT3

IБVT4

IБVT5

0000

0,144

0,144

0,144

0,347

0,433

0,347

0

0

0,582

7,2

0

0

0,582

1111

0,016

0,016

0,016

0,013

0,333

0,266

0,07

0,07

0,648

0,016

0,313

0,21

0

0001

0,144

0,144

0,144

0,013

0,433

0,266

0

0,07

0,648

0,016

0

0,21

0

.4 Расчет мощностей

Входная комбинация

Токи, мА

Потребляемая мощность, мВт

Вх.1

Вх.2

Вх.3

Вх.4

IR1

IR2

IR5

IR6


0

0

0

0

0,433

0,347

0,582

7,2

51,37

1

1

1

1

0,333

0,266

0,648

0,016

7,58

0

0

0

0

0,433

0,266

0,016

8,18


P=Eп*( IR1+ IR2+ IR5+ IR6)

Для первой комбинации P=6*(0,433+0,347+0,582+7,2)=51,37мВт

Для второй комбинации P=6*(0,333+0,266+0,648+0,016)=7,58мВт

Для третьей комбинации P=6*(0,433+0,266+0,648+0,016)=8,18мВт

Максимальные мощности резисторов

Максимальный ток, мА

Мощность резисторов, мВт

IR1

IR2

IR3

IR4

IR5

IR6

PR1

PR2

PR3

PR4

PR5

PR6

0.433

0.347

0,07

0,07

0.648

7.2

2,25

1,8

0,049

0,049

3,82

42,45


PRi=Ii2*RiR1=(0.433)2*12=2.25мВтR2=(0.347)2*15=1,8мВт

PR3=(0.07)2*10=0,049мВт

PR4=(0.07)2*10=0,049мВт

PR5=(0,648)2*9,1=3,82мВт

PR6=(7,2)2*0,82=42,45мВт

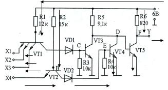
2.5 Таблица истинности

Если х4 равен 0 и х1 или х2, х3 равен 0, то VT3 и VT4 будут закрыты, а VT5 будет открыт → Y=0, в остальных случаях Y=1…

х1

х2

х3

х4

Y

0

0

0

0

0

0

0

0

1

1

0

0

1

0

0

0

0

1

1

1

0

1

0

0

0

0

1

0

1

1

0

1

1

0

0

0

1

1

1

1

1

0

0

0

0

1

0

0

1

1

1

0

1

0

0

1

0

1

1

1

1

1

0

0

0

1

1

0

1

1

1

1

1

0

1

1

1

1

1

1


Данная схема реализует функцию Y=x1*x2*x3+x4…

Вывод

Рассчитали электрическую схему, определили таблицу истинности и по ней определили какую функцию реализует заданная схема

3. Разработка топологии в гибридном варианте

.1 Пленочные проводники


R1

R2

R3

R4

R5

R6


12 кОм

15 кОм

10 кОм

10 кОм

9,1 кОм

820 Ом

P, мВт

2,25

1,8

0,049

0,049

3,82

42,45

КФ

12

15

10

10

9,1

0,82

lрасчетн.

1,16

1,16

0,16

0,16

1,32

1,32

bрасчетн.

0,0966

0,0773

0,016

0,016

0,145

1,61

l

2,4

3

2

2

1,8

1,6

b

0,2

0,2

0,2

0,2

0,2

1,3


Возьмем сплав PC-3001

RS=1000 Ом/кв. P0=20мВт/мм2

Найдем КФ = RI/ RS

КФ1 = R1/ RS=12

КФ2 = R2/ RS=15

КФ3 = R3/ RS=10

КФ4 = R4/ RS=10

КФ5 = R5/ RS=9,1

КФ6 = R6/ RS=0,82

Найдем

Найдем bI=lI/KФI

b1=l1/KФ1=1,16/12=0,0966

b2=l2/KФ2=1,16/15=0,07733=l3/KФ3=0,16/10=0,0164=l4/KФ4=0,16/10=0,0165=l5/KФ5=1,32/9,1=0,145

b6=l6/KФ6=1,32/0,82=1,61

Так как у пленочных резисторов есть ограничения, то l и b примут следующие значения, приведенные в таблице

3.2 Навесные элементы

Выбираем активные элементы - диоды и транзисторы, руководствуясь следующими принципами:

·  Диоды и транзисторы должны быть бескорпусными;

·        Должны быть предназначены для работы в импульсном режиме;

·        Структура транзистора n-p-n;

·        Коэффициент передачи тока БТ >50;

·        Для диодов:

, ;

·  Для транзисторов:

, ,

1. В качестве диодов VD1, VD2 возьмем КД904А

Uобр.max=10В

Iпр.max=5мА, габариты 1×1×1


. В качестве транзисторов VT2, VT3, VT4, VT5 используем КТ331А

Iк.max = 20мА

Uкэmax = 10В

Pкmax = 15мВт

габариты 1×1×0,8


. В качестве транзистора VT1 берем многоэмитерный транзистор

3.3 Топологический чертеж ИМС

Площадь, занимаемая резисторами:

SR=SR1+SR2+SR3+SR4+SR5+SR6=2.4*0.2+3*0.2+2*0.2+2*0.2+1.8*0.2+1.6*1.

3=4.32мм2

Площадь, занимаемая навесными элементами схемы:

S=SVD1+SVD2+SVT1+SVT2+SVT3+SVT4+SVT5+SVT6=1+1+4+1+1+1+1+1=11мм2

Площадь подложки должна быть не менее 5*(4,32+11)=76,6мм2

В качестве подложки выбираем ситалл размерами 12×10…

Масштаб 10:1

Вывод

В третье части я разработал топологический чертеж в гибридном варианте, учитывая основные ограничения, накладываемые тонкопленочной технологией.

Заключение

В данной курсовой работе мы составили электрическую схему на основе базовых цифровых интегральных микросхем (ЦИМС), для этой электрической схемы и учитывая дополнительные требования к этой схеме мы выбрали для 6 ЦИМС логику КМДП и для 1 ЦИМС логику ТТЛ; произвели электрический расчет цифрового устройства и построил топологию этого устройства.

В результате проделанной работы мы освоили основные положения Т.Э. и их практическое применение, а именно:

Закрепили основные положения алгебры логики, при помощи чего, можно минимизировать функции и реализовывать их в различных логических базисах и на практических элементах;

Освоили принципы выбора логики ИМС и расчета их параметров; -Научились рассчитывать простейшие цифровые интегральные микросхемы;

Так же освоили принцип подбора материалов и активных элементов для микросхемы, и последующей разработки топологии этой схемы.

Список используемой литературы

1. Электронные, квантовые приборы и микроэлектроника: Учеб. пособие для вузов / Ю.Л. Бобровский, С.А. Корнилов, И.А. Кратиров и др.; Под ред. проф. Н.Д. Федорова.- М.: Радио и связь, 1998. - 580 с.

. Ефимов, Козырь. Основы микроэлектроники.- М.: Сов. Радио,1980г.

. В.Л. Савиных. Микроэлектроника. 1999

. А.Н. Удальцов. Разработка интегрального цифрового устройства. 2008

Похожие работы на - Разработка интегрального цифрового устройства

 

Не нашли материал для своей работы?
Поможем написать уникальную работу
Без плагиата!
Без нейросетей!