Разработка схем цифровых устройств

  • Вид работы:
    Отчет по практике
  • Предмет:
    Информатика, ВТ, телекоммуникации
  • Язык:
    Русский
    ,
    Формат файла:
    MS Word
    1,83 Мб
  • Опубликовано:
    2014-04-25
Вы можете узнать стоимость помощи в написании студенческой работы.
Помощь в написании работы, которую точно примут!

Разработка схем цифровых устройств

Содержание

печатный плата цифровой интегральный

Введение

. Общая часть

.2 Печатная плата

.3 Программа для проектирования печатных плат

. Отчеты по проделанной работе

.1 Преобразование схемы в плату

.2 Создание границ платы

.3 Позиционирование компонентов

.4 Трассировка платы

.5 Медная заливка

.6 Маркировка корпусов

.7 Проверка проекта

.8 3D предпросмотр

.9 Экспорт производственных файлов

Приложения

Введение

За прошедшие годы компьютерная техника претерпела существенные изменения. Современные компьютеры и вычислительная техника более надежны и устойчивы в эксплуатации, стала шире и область их применения. Компьютеры объединяют в системы и вычислительные комплексы, обеспечивающие решение различных задач практически во всех сферах деятельности современного человека. Научно-технический прогресс в области создания новых средств радиоэлектроники и вычислительной техники во многом зависит от успешного решения проблемы автоматизации проектирования. Уровень сложности современной радиоэлектронной и вычислительной аппаратуры приблизился к границе, за которой эффективность труда человека проектировщика резко падает, а число ошибок возрастает. Это особенно наглядно видно на этапе создания рабочего проекта устройства, когда конструктору приходится выполнять значительный объем нетворческой работы.

Автоматизация конструирования - это не только способ повышения производительности труда конструктора, но и надежный способ снижения стоимости проектирования и повышения качества конструкторской документации.

Все разнообразные средства цифровой техники: ЭВМ, микропроцессорные системы измерений и автоматизация технологических процессов, цифровая связь и телевидение и т.д. - строятся на единой элементной базе, в состав которой входят чрезвычайно разные по сложности микросхемы - от логических элементов, выполняющих простейшие операции, до сложнейших программируемых кристаллов, содержащих десятки миллионов логических элементов.

Сейчас во всем мире наблюдаются резкое увеличение производства электронной аппаратуры и повышение ее возможностей. Особенно это связано с последними успехами в области микроэлектроники. Для более подробного изучение и практики мы изучим основные требования, методы и средства разработки печатных плат, а так же умение разработки и выполнение требований нормативно технической документации.

Целями учебной практике является:

-       разработка схем цифровых устройств на основе интегральных схем разной степени интеграции;

-       использовать средства и методы автоматизированного проектирования при разработке цифровых устройств;

-       выполнять требования нормативно-технической документации.

Исходя из поставленных данных для роста поставленных целей необходимо определить ряд задач:

-       ознакомление и изучение редактора АСП DipTrace;

-       работа с конструкторской документацией.

В течение учебной практики сформировались следующие профессиональные компетенции:

-       ПК 1. 2. Выполнять требования технического задания на проектирование цифровых устройств.

В этой компетенции выполнялись все практические задания по проектированию печатных плат.

-       ПК 1.3. Использовать средства и методы автоматизированного проектирования при разработке цифровых устройств.

В этой компетенции были выполнены следующие практические задания 12,13,14 (1.4 Позиционирование компонентов, 1.5 Трассировка платы, 1.6 Медная заливка). Получены знания по упорядочиванию компонентов на плате, исполнена трассировка элементов, осуществлена медная заливка.

-       ПК 1.5. Выполнять требования нормативно-технической документации.

Данная профессиональная компетенция формировалась на протяжение всей учебной практики. Каждое практическое задание выполнялось, ориентируясь на нормативно-техническую документацию.

1. Общая часть

.1 Проектирование цифровых устройств

Проектирование называется автоматизированным, если преобразование исходного описания объекта в окончательное, необходимое для его создания, осуществляется взаимодействием человека с ЭВМ. Средством автоматизации проектирования является система автоматизированного проектирования. САПР - это организационно-техническая система, представляющая собой комплекс средств, которые взаимодействуют с подразделениями проектных организаций, и выполняющая автоматизированное проектирование. Комплекс средств включает необходимые для выполнения автоматизированного проектирования виды обеспечений:

-       математическое - правила формального перехода от описания объекта проектирования к его математическим моделям, математические модели задач проектирования, методы и алгоритмы их решения, аналитические средства оценки качества решения задач и используемых алгоритмов;

-       программное - совокупность программ, реализующих проектные процедуры и операции, которые необходимы для получения проектных решений - промежуточного или окончательного описания разрабатываемого объекта;

-       информационное - специальным образом организованные данные справочного и проектного характера, необходимые для выполнения автоматизированного проектирования;

-       лингвистическое - терминология, а также языки программирования и описания объектов и заданий на проектирование;

-       методическое - совокупность документов, определяющих состав и правила эксплуатации средств обеспечения автоматизированного проектирования;

-       организационное - документы, устанавливающие состав проектной организации и ее подразделений, связи между ними и их функции, а также форму представления результатов проектирования и порядок рассмотрения проектных решений;

-       техническое - совокупность взаимосвязанных и взаимодействующих технических средств, предназначенных для выполнения автоматизированного проектирования.

 

1.2 Печатная плата


В настоящее время разработка и проектирование печатных плат является одним из основных показателей современной научно-технической революции. Прогресс в области создания плат определяется повышением надежности, экономичности, качества и эффективности устройств, совершенствованием схем, конструкций и технологий.

Печатные платы - это элементы конструкции, которые состоят из плоских проводников в виде участков металлизированного покрытия, размещенных на диэлектрическом основании и обеспечивающих соединение элементов электрической цепи. Они получили широкое распространение в производстве модулей, ячеек и блоков РЭА благодаря следующим преимуществам по сравнению с традиционным объемным монтажом проводниками и кабелями:

повышение плотности размещения компонентов и плотности монтажных соединений, возможность существенного уменьшения габаритов и веса изделий;

получение печатных проводников, экранирующих поверхностей и электро- и радиодеталей (ЭРЭ) в одном технологическом цикле;

гарантированная стабильность и повторяемость электрических характеристик (проводимости, паразитных емкости и индуктивности);

повышение быстродействия и помехозащищенности схем; повышенная стойкость и климатическим и механическим воздействиям;

унификация и стандартизация конструктивных и технологических решений;

увеличение надежности узлов, блоков и устройства в целом;

улучшение технологичности за счет комплексной автоматизации монтажно-сборочных и контрольно-регулировочных работ;

снижение трудоемкости, материалоемкости и себестоимости.

К недостаткам следует отнести сложность внесения изменений в конструкцию и ограниченную ремонтопригодность.

Элементами печатных плат являются диэлектрическое основание, металлическое покрытие в виде рисунка печатных проводников и кон­тактных площадок, монтажные и фиксирующие отверстия.

 

1.3 Программа для проектирования печатных плат

- это мощная система проектирования принципиальных схем и печатных плат (EDA - система).включает в себя четыре основные программы:

-       Schematic - разработка принципиальных схем;

-       PCB Layout - разводка плат, ручная и автоматическая трассировка;

-       ComEdit - редактор корпусов;

-       SchemEdit - редактор компонентов.

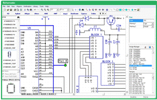
1.3.1 DipTrace Schematic - это современный программный инструмент по разработке сложных и многоуровневых иерархических принципиальных схем со множеством функций для создания визуальных и логических связей между выводами компонентов. Схемотехника позволяет провести обратную аннотацию с печатной платы проекта, а также экспортировать, либо импортировать проекты из / в других САПР-систем, в том числе в виде списков соединений. Система верификации и Spice экспорт для полноценного анализа проекта.

Рисунок 1 - Многоуровневая Иерархия

1.3.2 Редактор плат - это современный инструмент по разработке электронных печатных плат с мощным автотрассировщиком и автоматическим позиционированием компонентов, возможностью копирования трассировки между иерархическими блоками. Real-Time DRC в удобной форме предупреждает о возможных ошибках, а широкие возможности импорта / экспорта нетлистов и производственных файлов (Gerber, N/C Drill, DXF, Pick & Place) полностью интегрируют DipTrace в современный мир электроники.

Рисунок 2- Система трассировки

1.3.3 Стандартный пакет библиотек DipTrace включает более 120 тыс. компонентов, около 11 тыс. корпусов и поставляется вместе с программой. Редакторы Корпусов и Компонентов позволяют создавать недостающие компоненты в считанные минуты. К Вашим услугам множество стандартных и настраиваемых шаблонов, функции массового переименования выводов, нумерации контактных площадок и инструменты по работе с шинами, которые минимизируют общие затраты времени на создание библиотек. Импорт библиотек с других форматов, использование 3D моделей и автоматическая верификация библиотек экономят время и дают новые возможности.

Рисунок 3- Создание корпусов и компонентов

1.3.4 DipTrace PCB Layout позволяет просматривать и экспортировать трехмерную модель платы со всеми установленными на ней компонентами на любом этапе проектирования. Модель можно вращать во всех плоскостях и изменять масштаб в реальном времени, а также менять цвет текстолита, дорожек/заливок, масок, шелкографии и фона. Возможен экспорт модели платы в формате VRML 2.0 для механических САПР. Более чем 2,5 тыс. моделей компонентов доступны для скачивания, недостающую модель можно загрузить в *.wrl или *.3ds формате и подключить к корпусу в Редакторе Корпусов или PCB Layout.

Рисунок 4- 3D Предпросмотр и Экспорт

2. Отчеты по проделанной работе

2.1 Преобразование схемы в плату


Запустите PCB Layout. По умолчанию, рабочая область будет пуста, пока не откроете какой-либо файл.

Настройте библиотеки. Сначала, выберите "Библиотека / Подключение библиотек" из главного меню. В диалоговом окне выберите опцию "Автоподключение из директории" и укажите путь к стандартным библиотекам нажав рядом на кнопку "...". По умолчанию, стандартные библиотеки находятся в папке "C:\Program Files\DipTrace\Lib" (ProgramFiles (x86) для Windows 7), но они могут быть и в другой папке в зависимости от того, куда Вы установили программу. Теперь стандартные библиотеки подключены и нам нужно подключить ранее созданную пользовательскую библиотеку корпусов. Отключите опцию "Автоподключение из директории". После этого станут активными кнопки между списками подключенных и всех известных библиотек. Щелкните по кнопке "..." (Добавить с диска) и укажите путь к Вашей библиотеке. После этого нажмите кнопку "Закрыть" и убедитесь, что нужные библиотеки появились на панели библиотек. Выберите любую библиотеку на панели, затем выберите какой-нибудь корпус левой кнопкой мыши из списка корпусов библиотеки и переместите курсор в рабочую область. Обратите внимание, что рисунок выбранного корпуса двигается вместе с курсором. Щелкните левой кнопкой мыши в рабочей области для того, чтобы установить корпус. Вы можете установить несколько корпусов, щелкая левой кнопкой в нужном месте. Установите еще несколько корпусов, желательно из разных библиотек. Также попробуйте другие способы установки. Щелкните левой кнопкой по одному из выводов любого компонента. Программа автоматически перейдет в режим создания сетей. Затем щелкните по другому выводу (другого или этого компонента). Будет создана новая сеть и Вы увидите синюю линию логической связи. Продолжая щелкать по другим выводам, Вы можете добавить еще несколько выводов в эту сеть. Для завершения создания сети, щелкните правой кнопкой в любой свободной точке области построения.

Создайте еще несколько сетей. Обратите внимание, что при попытке подключения к одному из выводов, который уже включен в одну из сетей, программа предложит объединить сети, перенести вывод в новую сеть или отменить действие. Для удаления вывода из сети, щелкните по выводу и выберите "Удалить из сети" в подменю. Откройте "Трассировка / Таблица связей". Здесь Вы можете посмотреть список сетей, а также их выводов. Выводы можно добавить или удалить к/из выбранной сети. В этом же окне можно добавлять и удалять сети. Поэксериментировав с созданием сетей вручную, удалите все компоненты в рабочей области. Для этого используйте "Ctrl+A" чтобы выбрать все объекты, затем кнопку "Del",чтобы удалить. Выберите "Файл / Открыть" из главного меню и выберите файл схемотехники нашего проекта. Если все компоненты на схеме содержат подключенные корпуса, загрузка пройдет без каких-либо ошибок и предупреждений. В противном случае, программа выведет сообщение, что определенные компоненты не содержат подкюченного корпуса. В таком случае, Вам необходимо вернуться в Схемотехнику и исправить схему (подключить оставшиеся корпуса).

После загрузки схемы, на рабочей области будут располагаться все компоненты, а между ними синими линиями отображаться нужные связи. Чтобы предотвратить случайное изменение связей, заблокируйте структуру, используя "Трассировка/Заблокировать структуру связей". Пока компоненты располагаются абсолютно хаотично. Обычно их упорядочивают рядом с границами платы, но если границы платы еще не установлены и вы нажмете на кнопку "Упорядочить компоненты", или выберите "Позиционирование. Упорядочить компоненты" из главного меню, то компоненты будут упорядочены в центре начала координат.

2.2 Создание границ платы


Создайте новый файл, выбрав "Файл / Новый" из главного меню. Используйте метрические единицы измерения, если необходимо переключитесь в "mm", выбрав "Вид /Единицы измерения" из главного меню.

Способ 1: Выберите "Объекты / Координаты вершин". В диалоговом окне щелкните по опции "Создать прямоугольную плату с закруглениями", затем введите: "Ширина: 100 mm", "Высота: 100 mm" и "Радиус: 3.18 mm". Нажмите OK чтобы закрыть окно. Вы увидите квадратную плату с закруглениями на углах. Щелкните по верхней горизонтальной. Переместите точку начала координат в точку, удобную для расчета положения узловых точек контура платы. Для этого выберите с помощью "Вид / Изменить начало координат / ..." Если точка начала координат не отображается, включите ее с помощью горячей клавиши "F1". Установите размер сетки 1 mm, т.к. удобно использовать ее для правки контура платы в данном случае. Если такой сетки нет, добавьте ее с помощью "Вид / Изменение стандартных". Затем выберите нужную сетку из ниспадающего меню на стандартной панели. Убедитесь, что сетка включена (горячая клавиша "F11").Захватив левой кнопкой мыши перетаскивайте узловые точки контура платы. Используйте всплывающие подсказки и координаты объектов в правом нижнем углу основного окна программы. После того, как Вы перетащили точки в верхней горизонтальной линии контура, сделайте тоже самое на нижней горизонтальной линии. Затем откройте диалоговое окно "Объекты / Координаты вершин". Кстати, доступ к нему возможен из подменю контура платы. Просмотрите список точек контура платы. Выбрав точку из списка, можно менять ее координаты. Некоторые точки являются частью дуги, о чем свидетельствует соотв. опция. Найдите точку, принадлежащую дуге правого верхнего угла платы и опустите ее (уменьшите координату Y) на 10 mm. Сделайте то же самое с двумя соседними точками. Координаты по оси Х менять не надо. Закройте диалоговое окно, Вы должны увидеть, что дуга контура платы опустилась на 10 mm. Повторите процедуру, но на этот раз поднимите правую нижнюю дугу на 10 mm, чтобы в результате получить следующее: Добавьте еще 4 точки на правой линии контура платы и перетащите их в соответствии с чертежом.

Способ 2: Попробуем создать контур платы другим способом. Сначала удалите существующую границу платы. Нажмите кнопку "Определение границ платы" на панели трассировки и пошагово укажите точки контура платы. Вы можете использовать сетку для более точной установки каждой последующей точки. По умолчанию, контур платы создается из прямых линий. Чтобы получить дугу, щелкните правой кнопкой во время создания контура и выберите "Режим дуги "в подменю. Следующая введенная точка будет средней точкой дуги. После создания дуги программа автоматически продолжит создавать линейные участки границы платы. Для завершения границы соедините контур с начальной точкой или же щелкните правой кнопкой по предпоследней точке и выберите "Ввод" в подменю. Создание границы платы данным способом менее трудоемко, но ввести точные координаты всех точек будет очень сложно. Выберите "Удалить плату" в подменю). Затем импортируйте DXF файл с контуром платы. Для этого выберите "Файл / Импорт / DXF" и импортируйте чертеж. Не забудьте назначить каждому DXF слою соответствие в DipTrace. К сожалению слой "Вырез в плате" недоступен в диалоговом окне DXF импорта, поэтому вырез обычно экспортируют в слой "В. Маркировка" или "Верхняя графика", а потом в свойствах импортированной фигуры изменяют слой на "Вырез в плате" прямо на области построения в Редакторе Плат. Не забудьте выбрать корректные единицы измерения перед импортом, а в поле "Режим импорта" выберите "Добавить", чтобы границы платы появились рядом с компонентами платы, которые уже размещены в области построения.

2.3 Позиционирование компонентов


Сначала выберите размер сетки 1 mm, если такой размер еще не задан, создайте его используя "Вид / Изменение стандартных" из главного меню. Теперь отцентрируйте все корпуса по началу координат, для этого используйте "Ctrl+A", чтобы выбрать все объекты на плате, а затем щелкните по одному из компонентов правой кнопкой и выберите "Привязка к сетке / По началу координат" в подменю. Установите микроконтроллер U1 ближе к центру платы, блоки датчиков в левой части платы возле границ, разъемы по периметру платы. Выберите каждый из указанных компонентов и удерживая левую кнопку мыши перетащите его в нужную точку, затем отпустите левую кнопку. Если нужно повернуть компонент, нажмите "R" или "Пробел" во время перетаскивания. Конденсаторы по питанию установите возле соотв. выводов питания микросхем. Например, установите C1, C2, C3 вблизи ножек 5, 17, 38 микроконтроллера U1. Теперь заблокируйте расставленные компоненты - выделите их а потом нажмите правой кнопкой на каком-либо компоненте и выберите "Заблокировать выделенное" в подменю. Теперь откройте "Позиционирование / Настройки позиционирования" и проверьте параметры (удостоверьтесь, что опция установки компонентов за пределами платы отключена). Затем запустите авторасстановку с помощью "Позиционирование / Запуск Авто-позиционирования".

 

2.4 Трассировка платы


Откройте Редактор Плат PCB Layout и загрузите промежуточный файл проекта, если он еще не открыт. У нас есть плата с правильно установленными на ней компонентами. Чтобы создать трассу, перейдите в режим ручной трассировки нажав соответствующую кнопку на панели трассировки. Убедитесь, что активный слой тот, в котором Вы хотите начать трассу. Имя активного слоя отображается в ниспадающем меню на панели трассировки. Если необходимо, поменяйте активный слой (можно воспользоваться панелью слоев). Соедините сначала критические сети: от кварцевого резонатора X1 до микроконтроллера U1, развязку фильтрующих конденсаторов возле выводов питания U1 и узла питания и стабилизации напряжения. Ширина трасс питания должна быть минимум 0.5 mm. Она может быть оперативно изменена в процессе проведения трассы, для этого используйте горячую клавишу "W". Но если классы сетей определены правильно и для силовых сетей установлена большая ширина, то менять ее в процессе трассировки не придется. Для перехода трассы с Верхнего слоя в Нижний и обратно используйте горячие клавиши "T", "B" или "1", "2". Не забывайте о различных режимах проведения трасс (на панели свойств ручной трассировки). Если необходимо отредактировать трассу (сдвинуть, добавить узловую точку), щелкните в нужной точке трассы и перетащите ее в другое положение или выберите желаемое действие в подменю. Однако если трасса проходит под компонентом, необходимо предварительно выбрать режим "Редактирование трассы" на панели трассировки, иначе Вы сможете выбрать только компонент, а не дорожку под ним, которую нужно редактировать. После трассировки критических связей вручную, выделите их и заблокируйте. Можно запретить автотрассировщику трассировать некоторые сети. Для этого нажмите правой кнопкой по одному из выводов нужной сети и выберите "Свойства Сети" в подменю. В появившемся диалоговом окне, используя ниспадающий список "Режим трассировки", установите "Не трассировать". Но сейчас мы этой функцией пользоваться не будем и трассируем все сети за один раз.

Теперь выберите Shape Router ("Трассировка / Выбор автотрассировщика /Shape Router) и запустите автотрассировку оставшихся связей с помощью соотв. кнопки на панели трассировки или нажав "Ctrl+F9". Данная плата трассирована на двух слоях. Обратите внимание, что на нижнем слое преобладают вертикальные линии, а на верхнем - горизонтальные, что соответствует параметрам автотрассировщика: Плата должна быть трассирована полностью. Если имеются какие-либо неразведенные сети, попробуйте немного изменить расстановку компонентов, проверьте настройки классов сетей и параметры автотрассировщика. Затем запустите автотрассировку снова. Но на таком проекте как этот, учитывая размеры платы и ширину трасс, не должно быть никаких проблем.

 

2.5 Медная заливка


Для начала нужно детрассировать сеть земли GND. Чтобы найти ее быстро воспользуйтесь менеджером проекта. Переключите его в режим отображения сетей. Найдите в списке сеть GND и кликните по ней два раза - дорожки сети подсветятся на плате. Нажмите правой кнопкой мыши в любой точке дорожки сети и выберите "Детрассировать сеть" из подменю. Теперь нажмите кнопку "Заливка пустых областей" на панели элементов, или выберите "Объекты /Заливка пустых областей" в главном меню и задайте 4 точки контура заливки внутри платы, затем щелкните правой кнопкой и нажмите Ввод. Появится диалоговое окно создания заливки. Во вкладке "Заливка" устанавливается ширина линий, расстояния между проводниками и опции "островков", во вкладке "Соединения" заливка подключается к какой-либо сети, настройка границ заливки осуществляется во вкладке "Граница". Нам нужно, чтобы вся плата была покрыта заливкой, но как вы видите на рисунке, мы не рисовали точный контур будущей заливки. Рисовать точный контур в нашем случае вовсе не обязательно, просто установите несколько точек в произвольных местах платы, а остальное DipTrace сделает автоматически. Для этого отметьте опцию "По границам платы" и установите отступ во вкладке "Границы". Если поставить галочку "Сохранять привязку", то границы заливки будут изменятся вместе с границами платы. На вкладке "Заливка" оставьте сплошной тип заливки. Установите параметр отступа от проводников (0.4 mm например). Он должен быть немного большим чем зазоры в настройках DRC. Это позволит избежать ошибок при проверке платы и снизит вероятность замыканий в готовом продукте. Установите "Ширину линий" и "Между линиями" приблизительно равными параметру отступа от проводников. Обратите внимание, чем меньше эти значения, тем точнее будет заливка, но будет дольше длиться ее обновление и проверка DRC. Проверьте чтобы опции "Внутренние" и "Неподсоединенные" в секции "Удаление островков" были отключены. Обычно островки заливки удаляются, но мы их пока оставим, ведь они могут помочь соединить разные части заливки на разных слоях с помощью межслойных переходов. Перейдите на вкладку "Соединения" и подсоедините заливку к сети GND, выбрав ее в ниспадающем меню "Соединить с сетью". Включите опцию "Скрыть связи соединенной сети", она скрывает все линии связи подключенной к заливке сети внутри контура заливки. В противном случае они будут отображаться внутри полигона заливки. Теперь установите термопереходы - "Тип соединения: 4 spoke". Нажмите ОК и заливка, покрывающая весь верхний слой платы, соединенная с падами термобарьерами из четырех лучиков появится на верхнем слое. Теперь переключитесь в нижний слой и установите заливку с точно такими же параметрами там. Цвет заливки зависит от цвета слоя. Наша заливка уже готова, но она наверняка содержит много неподключенных зон. Но все ошибки мы исправим позже, при проверке проекта, тогда же удалим неподключенные островки, если такие останутся.

 

2.6 Маркировка корпусов


Запустите PCB Layout и откройте файл с готовой трассировкой и заливкой. Давайте настроим маркировку компонентов на плате. Сначала выберите тип и размер шрифта для маркировки. Укажите векторный шрифт ("Вид / Надписи корпусов / Шрифт / Векторный"), т.к. он передается в Gerber файлы наиболее точно. Размер шрифта выберите так, чтобы на плате для него было достаточно места, но в тоже время текст был читаем. Размера 4 или 5 pt будет вполне достаточно для этой платы. Проверьте, что отображаются только метки корпусов. Для этого установите "Вид / Надписи корпусов / Основная / Метки" и "Вид / Надписи корпусов / Дополнительная / Нет". Нажмите "F10" чтобы перейти в режим перемещения маркировки. Затем захватите с помощью мыши и перетащите в новое положение те RefDes, которые накладываются друг на друга, чтобы плата была понятной. Если необходимо его повернуть, используйте "R" или "Space" во время перетаскивания. Затем захватите и перетащите другой RefDes и т.д. Добавим еще пару дополнительных текстовых надписей. Выберите слой "В.Графика" из ниспадающего меню на панели рисования, затем выберите инструмент создания текста и напишите, например, имя проекта или другую информацию на свободном месте платы. После создания текста, щелкните правой кнопкой по нему и выберите "Шрифт" в подменю. Укажите другой размер шрифта, если стандартный оказался слишком велик. Проверьте, что шрифт векторный (правый клик по тексту и выберите "Тип шрифта" в подменю.

2.7 Проверка проекта


Откройте файл проекта над которым мы работаем в течении практических заданий тренингов затем установите нужные правила проверки, для этого выберите "Проверка / Параметры проверки ошибок" из главного меню. Параметры должны быть такими: зазоры между всеми объектами должны быть не менее 0.3 mm, минимальные размеры проводника - 0.3 mm, отверстия - 0.4 mm, а металлизации (Ring) - 0.2 mm или же больше. Теперь можно запустить проверку, для этого воспользуйтесь кнопкой на панели трассировки, или выберите "Проверка / Показать ошибки трассировки" из главного меню, или нажмите горячую клавишу "F9". Если на плате есть ошибки - проверка обязательно их покажет. Ошибки можно отобразить по слоям. Исправьте все нарушения, если таковые имелись, редактируя трассы. Если все сделано правильно, то при следующем запуске проверки DRC Вы увидите сообщение об отсутствии ошибок трассировки на плате. Но это еще не все. Теперь самое время перейти к следующему этапу процедур проверки -"Проверка целостности сетей". Выберите "Проверка / Проверка целостности сетей" в главном меню, чтобы запустить эту процедуру. Отметьте все три опции в маленьком диалоговом окне настроек проверки и нажмите ОК. В результате Вы увидите список ошибок. В нашем случае - одна ошибка, связанная с медной заливкой, которую мы установили ранее. Кликните на ошибке в списке и правее появится ее детальное описание. В него включены все регионы на которые разделена заливка с перечислением неподключенных контактных площадок по каждому региону.

 

2.8 3D предпросмотр


Откройте проект платы робота, с которым мы работаем в этой книге тренингов. Затем нажмите на кнопку с надписью 3D на стандартной панели, или выберите "Инструменты / 3D Предпросмотр / 3D визуализация из главного меню. В появившемся диалоговом окне Вы увидите, что большая часть 3D моделей отсутствует. 3D предпросмотр будет работать даже в таком случае, но плата будет показана только с посадочными местами, без непосредственно корпусов на ней. Нажмите кнопку "Редактировать" рядом с нужным компонентом в списке и появится окно подключения 3D модели к корпусу. В соответствующем поле можно ввести расположение нужной модели, или нажать на кнопку "Все модели" и выбрать подходящий файл из списка всех стандартных 3D моделей. В нашем случае программе не удалось найти необходимые модели автоматически из-за неточностей в названиях созданных вручную корпусов и соответствующих моделей. Сейчас нужно подсоединить каждый корпус к его 3D модели, которая есть в списке стандартных. Вполне возможно некоторые модели корпусов придется вращать в разных осях. Сделать это несложно - в окне подключения модели нужно просто ввести нужный параметр в соответствующее поле (углы по разным осям, масштаб и смещение). Разобравшись со всеми корпусами, которые доступны по умолчанию, нажмите ОК и вы сможете просматривать трехмерную модель платы. Как видим для некоторых корпусов найти 3D модель не удалось, поэтому на плате видны только их посадочные места.

 

2.9 Экспорт производственных файлов


Откройте файл, который мы сохранили после предыдущего занятия. Плата уже прошла все этапы проверки и полностью готова. Теперь выберите "Файл /Экспорт / Gerber" из главного меню. В диалоговом окне есть список слоев платы. Выберите каждый слой по отдельности и удостоверьтесь, что нужные объекты включены в него при экспорте. Так, для слоев Верхний и Нижний нужно отключить экспорт отверстий, а для слоев Верхняя и Нижняя паяльная маска отключить экспорт переходов. Затем просмотрите каждый слой по отдельности, используя функцию предпросмотра. Убедитесь, что опция "Разметка отверстий" отключена. Параметры "Припуск защитной маски" и "Припуск паяльной пасты" оставьте без изменений, они равны 0,102 mm или 4 mil по умолчанию. Также проверьте секцию "Смещение начала координат", должны использоваться координаты проекта. Если опция отключена - включите ее. В качестве единиц измерения укажите дюймы или оставьте миллиметры. Это зависит от требований производителя. Нажмите кнопку "Экспорт все". Программа создаст необходимые апертуры автоматически и сохранит каждый слой в отдельный файл. Пользователю останется только указать папку для их сохранения. Имя файла соответствует названию слоя. Теперь закройте диалоговое окно и выберите "Файл / Экспорт / N/C Drill" в главном меню. В диалоговом окне выберите слои Верхний (Top) и Нижний (Bottom). Поскольку плата нашего робота двухслойная, то и все отверстия на ней будут сквозными. Однако обычно металлизированные и неметаллизированные отверстия экспортируются отдельно. Проверьте все настройки (смещение, единицы измерения и.т.д.), они должны быть такими же, как и при экспорте Gerber файлов. Теперь выберите все объекты и все виды отверстий, кроме секции "Металлизация". Ведь как Вы помните металлизированые и неметаллизированные отверстия экспортируются в разные файлы. Экспортируйте их. А потом отключите секцию "Металлизация" и выберите "Не металл." и экспортируйте эти отверстия.

Заключение

В процессе учебной практики были выполнены следующие задачи:

-       разработаны схемы цифровых устройств на основе интегральных схем разной степени интеграции;

-       использованы средства и методы автоматизированного проектирования при разработке цифровых устройств;

-       выполнены требования нормативно-технической документации.

-       ознакомились и изучили редактор АСП DipTrace;

Список литературы

1.       Каган Б.М. Электронные вычислительные машины и системы: учеб. пос. для вузов. - М., 2001.

.        Келим Ю.М. Вычислительная техника: учебное пособие для СПО. - М.: Академия, 2008.

.        Мелехин В.Ф., Павловский Е.Г. Вычислительные машины, системы и сети: учебник. - М.: Академия, 2008.

.        Попов И.И., Партыка Т.Л. Вычислительная техника: учебное пособие. - М., 2007.

.        Кузин А.В. Микропроцессорная техника: учебник для студентов СПО. - М., 2004.

.        Норенков И.П. Основы автоматизированного проектирования: учебник для вузов. - М., 2002.

.        Ольхов М. Основы проектирования сборочных единиц ЭВМ. - М., 2000.

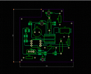
Приложение 1

Печатная плата



Приложение 2

Создание границ платы


Приложение 3

Подготовка к трассировке


Приложение 4

Позиционирование компонентов


Приложение 5

Спецификация


Приложение 6

D модель платы

Похожие работы на - Разработка схем цифровых устройств

 

Не нашли материал для своей работы?
Поможем написать уникальную работу
Без плагиата!
Без нейросетей!