Разработка высокочастотного аналого-цифрового преобразователя

  • Вид работы:
    Курсовая работа (т)
  • Предмет:
    Информатика, ВТ, телекоммуникации
  • Язык:
    Русский
    ,
    Формат файла:
    MS Word
    495,31 Кб
  • Опубликовано:
    2015-03-07
Вы можете узнать стоимость помощи в написании студенческой работы.
Помощь в написании работы, которую точно примут!

Разработка высокочастотного аналого-цифрового преобразователя















Курсовая работа

Разработка высокочастотного аналого-цифрового преобразователя

Содержание

Введение

. Анализ и обоснование темы курсового проекта

.1 Теоретические сведения

. Описание работы схемы

.1 Описание работы однополярного ВЧ АЦП по схеме электрической структурной

.2 Описание работы схемы однополярного шагового двигателя по схеме электрической принципиальной

. Расчётная часть

.1 Электрический расчет эмиттерного повторителя

.2 Расчет надежности

. Технологическая часть

.1 Технологическая карта настройки платы ВЧ АЦП

.2 Технические данные используемых приборов

.3 Алгоритм поиска неисправности

.4 Описание алгоритма поиска неисправности

. Мероприятия по охране труда и окружающей среды

.1 Техника безопасности

.2 Пожарная безопасность

Заключение

Список используемой литературы

эмиттерный повторитель плата цифровой преобразователь

Введение


Цифро-аналоговые и аналого-цифровые преобразователи АЦП находят широкое применение в различных областях современной науки и техники. Они являются неотъемлемой составной частью цифровых измерительных приборов, систем преобразования и отображения информации, программируемых источников питания, индикаторов на электронно-лучевых трубках, радиолокационных систем, установок для контроля элементов и микросхем, а также важными компонентами различных автоматических систем контроля и управления, устройств ввода-вывода информации ЭВМ. На их основе строят преобразователи и генераторы практически любых функций, цифроуправляемые аналоговые регистрирующие устройства, корреляторы, анализаторы спектра и т. д. Велики перспективы использования быстродействующих преобразователей в телеметрии и телевидении. Несомненно, серийный выпуск малогабаритных и относительно дешевых АЦП еще более усилит тенденцию проникновения метода дискретно- непрерывного преобразования в сферу науки и техники. Одним из стимулов развития цифро-аналоговых и аналого-цифровых преобразователей в интегральном исполнении в последнее время является широкое распространение микропроцессоров и методов цифровой обработки данных. В свою очередь потребность в АЦП стимулирует их разработку и производство с новыми, более совершенными характеристиками. В настоящее время применяют три вида технологии производства АЦП: модульную, гибридную и полупроводниковую. При этом доля производства полупроводниковых интегральных схем (ИМС ЦАП и ИМС
АЦП) в общем объеме их выпуска непрерывно возрастает и в недалеком будущем, по-видимому, в модульном и гибридном исполнениях будут выпускаться лишь сверхточные и сверхбыстродействующие преобразователи с достаточно большой рассеиваемой мощностью.

1. Анализ и обоснование темы курсового проекта


1.1 Теоретические сведения


Аналогово-цифровой преобразователь (АЦП) - один из самых важных электронных компонентов в измерительном и тестовом оборудовании. АЦП преобразует напряжение (аналоговый сигнал) в код, над которым микропроцессор и программное обеспечение выполняют определенные действия.

Даже если Вы работаете только с цифровыми сигналами, скорее всего Вы используете АЦП в составе осциллографа, чтобы узнать их аналоговые характеристики.

Существует несколько основных типов архитектуры АЦП, хотя в пределах каждого типа существует также множество вариаций. Различные типы измерительного оборудования используют различные типы АЦП. Например, в цифровом осциллографе используется высокая частота дискретизации, но не требуется высокое разрешение. В цифровыхмультиметрах нужно большее разрешение, но можно пожертвовать скоростью измерения.

Системы сбора данных общего назначения по скорости дискретизации и разрешающей способности обычно занимают место между осциллографами и цифровыми мультиметрами. В оборудовании такого типа используются АЦП последовательного приближения либо сигма-дельта АЦП. Существуют также параллельные АЦП для приложений, требующих скоростной обработки аналоговых сигналов, и интегрирующие АЦП с высокими разрешением и помехоподавлением.

На рисунке 1 <#"804280.files/image001.gif">

Рисунок 1 архитектуры АЦП

Параллельные АЦП

Большинство высокоскоростных осциллографов и некоторые высокочастотные измерительные приборы используют параллельные АЦП из-за их высокой скорости преобразования, которая может достигать 5Г (5*109) отсчетов/сек для стандартных устройств и 20Г отсчетов/сек для оригинальных разработок. Обычно параллельные АЦП имеют разрешение до 8 разрядов, но встречаются также 10-ти разрядные версии.

Рисунок 2 блок-схема 3-х разрядного параллельного АЦП

Рисунок 2 <#"804280.files/image003.gif">

Рисунок 3 блок-схема АЦП последовательного приближения

Например, для 8-разрядного АЦП последовательного приближения (рисунок 4 <#"804280.files/image004.gif">

Рисунок 4 8-разрядный АЦП последовательного приближения

Тем не менее, работа АЦП последовательного приближения имеет особенность, связанную с переходными процессами во внутреннем ЦАП. Теоретически, напряжение на выходе ЦАП для каждого из N внутренних тактов преобразования должно устанавливаться за одинаковый промежуток времени. Но на самом деле этот промежуток в первых тактах значительно больше, чем в последних. Поэтому время преобразования 16-разрядного АЦП последовательного приближения более, чем в два раза превышает время преобразования 8-разрядного АЦП данного типа.

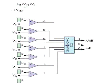
2. Описание работы схемы

 

2.1 Описание работы однополярногоВЧ АЦП по схеме электрической структурной

 

Рисунок 5 - Схема электрическая структурная

3. Расчётная часть

 

3.1 Электрический расчет

Данные для расчета каскада

Частота fн=20Гц

Частота fв=3МГц

Напряжение питания Епит.=5 В

Сопротивление нагрузки принимаем 1кОм

Входное напряжение 0-5 В

Температура окружающей среды +10…+300С

Выходное напряжение 4,6 В

Для выбора операционного усилителя определяем допустимые значения тока, напряжения и граничной частоты

(Uкэдоп)>(1,1 - 1,3)Епит.,

где Uкэдоп-допускаемое питания

Uкэдоп= 5*1,3=6,5 В

Iк доп>4Iнм,

где Iк доп - допускаемый ток коллектора;

Iнм- максимальный ток нагрузки.

Iнм = Uвых м/Rн

Uвых м =Ö2 Uвых,

где Uвых м - максимальное значение выходное напряжения.

Uвыхм =Ö2*4,6=9.2В

Iнм =9.2/1000=0,0092А

Iк доп =4*0,009.2=0,0368А

fгр.м>3fв*h21,

где fгр.м - максимальная граничная частота;

h21 - статический коэффициент передачи тока

Предварительно принимаем h21 = 10, тогда

fгр.м=3*3*106*10=90 МГц

Исходя из этих данных выбираем микросхему К176ЛЕ5 Её данные:

Максимальный ток коллектора Iкmaх=100мА

Максимальное напряжение питания Uпит =10 В

Статический коэффициент передачи тока h21 = 30-120

Напряжение срабатывания.= 0.8 В

 

3.2 Расчет надежности


Исходные данные:

Температура окружающей среды t = 25ºС

Прибор используется в лабораторных условиях. Коэффициент эксплуатации равен КЭ = 2,7

Коэффициент нагрузки КН = 0,7

1.1 По схеме электрической принципиальной определяем число групп элементов с одинаковой интенсивностью:

Резисторы постоянные - 35шт

Микросхема - 4шт

Пайка - 76шт

.2 Определяем для каждой группы интенсивность отказов:

Резисторы постоянные - λ = 0,5×10-61/ч

Микросхема - λ = 10×10-61/ч

Пайка - λ=0,004*10-61/ч

.3 Определяем поправочный коэффициент α для каждой группы элементов:

1 Резисторы постоянные для t = 25 и =0,7 α = 0,38

Транзисторы для t = 25 и =0,71/ч α = 0,53

Микросхема для t = 25 и =0,71/ч α = 0,53

Пайка для t = 25 и =0,71/чα =1

1.4 Определяем интенсивность отказов для всей группы:

,

1 Резисторы постоянные:

Микросхема:

Пайка:

Сводим все значения в таблицу 3.1

.5 Определим общую интенсивность отказов всей аппаратуры:

,


1.6 Определяем время безотказной работы:



1.7 Определяем вероятность безотказной работы за определённый интервал времени, при t = 1000 ч.


1.8 Определяем вероятность отказа за это же время:


Таблица 3.1 - Сводная таблица по расчёту надёжности

Наименование и тип элементов

Кол во

Интенсивность отказов номинальная ×10-6 1/ч

К-нт нагрузки КН

Температура ºС

Поправочный коэффициент α

Интенсивность отказов для ni элементов ×10-6 1/ч

Резисторы постоянные

35

0,5

0,7

25

0,38

7.22

Микросхема

4

10



0,53

21.2

Пайка

76

0,004



1

0.3


4. Технологическая часть

 

4.1 Технологическая карта настройки платы ВЧ АЦП


ГОСТ 3.1118-87

Дата

 

 


В Г Д Е Л/М

Цех: уч: Рм:опер: код, наименование операции Обозначение документа Код, наименование оборудования См:проф. Р : УТ: КР:КД : ЕН:ОН :КШТ : ТПЗ : ТШТ Наименование детали, сборочной единицы или материала Обозначение, код : ОПП:ЕВ : ЕН : КИ : :Н.РАСХ


 В2 1 Г3 2 03 04 06 07 08 09 010 011 012 Т13 Т14 Т15 Т16 Т17 Т18 Т19 Т20 21 22 23 24 25

Технологический маршрут контроля параметров платы ацп. Проверка параметров платы ацп. Для контролера ОТК РЭА и приборов. Настоящая операционная карта определяет последовательность проверки чувствительности платы ацп двигателем на рабочем месте. Требования к выполнению операции: При выполнении операции руководствоваться с требованиями ОСТ.4.091.134.-98ССБТ. Халат х/б. Ручка шариковая. Блок питания на 12 -5В Осциллограф универсальный GDS-71062. МультиметрDT-830 B. Комплект инструментов. Паяльная станция 1 Подготовить рабочее место к работе. Проверить наличие комплекта оборудования и средств защиты.Проверить наличие свидетельства о поверке КИП, дат очередных поверок каждого прибора. Внимание!!! Пользоваться приборами, у которых истёк срок очередных поверок запрещается. 2. Подготовить приборы к работе, включить и прогреть в течении указанного в инструкции по эксплуатации, выполнить калибровку приборов согласно инструкции.  3. Получите однофазный инвертор, при этом проверить наличие отметок в маршрутной карте о выполнении предыдущих операций. 4. Подключите приборы в соответствии со схемой (рис.1). 5. На экране осциллографа получите осциллограмму виде синусоиды. 6. Прибавляйте входное напряжение до ограничения выходного сигнала тем самым определите Pmax. 7. Произведите снятие параметров однофазного инвертора в следующем порядке: 7.1 Проверяем напряжение на конденсаторе С12 мультиметром DT-830 В. Положительный щуп к плюсу и минус к корпусу должно быть напряжение 300 В. 7.2 Проверяем пульсацию напряжения на конденсаторе С12 Осциллографом с закрытым входом. 7.3 Проверяем напряжение 15 В тестором и 5 В. 7.3.1 Проверяем напряжение питания микросхемы DD1 осциллографом GDS-71062. Выходные сигналы показаны на временных диаграммах 1 приложение 1.      

 26 27 28 29 30 31 32 33 34 35 36 37 38 39 40 41 42 43 44 45 46 47 48 49 50 51 52 53 54 55 56 57 58 59


4.2 Технические данные используемых приборов

Осциллограф GDS - 71022

Осциллограф универсальный GDS- 71022предназначен для наблюдения и исследования формы электрических процессов путем визуального наблюдения и измерения их временных и амплитудных значений.

По точности воспроизведения сигнала, измерения временных и амплитудных значений прибор относится ко II- III классам ГОСТ 9810-99.

Условия эксплуатации:

-  рабочая температура окружающего воздуха от минус 10°С до.+50°С.

-        предельная температура от минус 50°С до +60°C;

-        относительная влажность воздуха до 95% при температуре до +30°С.

-        Прибор нормально работает после воздействия, (в укладочном ящике) ударных нагрузок:

-        многократного действия с ускорением до 15g длительностью импульса от 5 до 10 м/сек;

-        одиночного действия с ускорением до 75g длительностью импульса от 1 до 10 м/сек.

-        Прибор устойчив к циклическому изменению температуры окружающего воздуха от предельной положительной до предельной отрицательной.

-        Прибор выпускается в двух вариантах исполнения

-        настольном И22.044.053; стоечном И22.044.054.

-        Масса прибора не превышает:

-        для настольного-10 кг;

-        Габаритные размеры прибора:

-        настольного исполнения - 274X182X440 мм;

Цифровой мультиметрDT-830 B.

Вольтметр предназначен для измерения постоянного и переменного напряжения и активных сопротивлений.

ТЕХНИЧЕСКИЕ ХАРАКТЕРИСТИКИ

Точность указывается на период 1 год с момента калибровки, при температуре 18°С - 28°С и относительной влажности до 80%

ОБЩИЕ ХАРАКТЕРИСТИКИ

Максимальное напряжение600В по CATII категории безопасности

между гнездами и "землей"

Плавкий предохранитель200мА/250В

Питание Батарея 9В, типа "Крона"

Дисплей ЖКИ, 1999 отсчетов, обновление 2-3раза в секунду

Метод измерения АЦП с двойным интегрированием

Индикация перегрузки на дисплее цифра "1"

Индикация полярности"-" при отрицательной полярности

Рабочая температура0°С - 40°С

Температура хранения-10*С-50*С

Размеры138мм X 69мм X 31 мм

Весоколо 170гр.

ОБЩЕЕ ОПИСАНИЕ

Данный прибор представляет собой 31/2-разрядный мультиметр, предназначенный для измерения постоянного и переменного напряжения, постоянного тока, сопротивления, проверки диодов, транзисторов.

ПОСТОЯННОЕ НАПРЯЖЕНИЕ

Диапазон

Разрешение

Точность

200mV

100nV

± 0,5% ± 2D

2V

1mV

± 0,5% ± 2D

20V

10mV

± 0,5% ± 2D

200V

100mV

± 0,5% ± 2D

600V

1V

± 0.8% ± 2D


D -единица младшего разряда

Защита от перегрузок - 250 В эффективное

ПОСТОЯННЫЙ ТОК

Диапазон

Разрешение

Точность

2mА

1μА

± 1% ± 2D

20mА

10μА

± 1% ± 2D

200mА

100μА

± 1% ± 2D

10mА

± 3% ± 2D


Защита от перегрузки: плавкий предохранитель200mА (10А не защищен от перегрузки)

ПЕРЕМЕННОЕ НАПРЯЖЕНИЕ

Диапазон

Разрешение

Точность

200V

100mV

± 1,2% ± 2D

600V

1V

± 1.2% ± 2D


Защита от перегрузки: 600В эффективное

Частота: 40Гц - 400Гц.Измерение: измерение среднего значения, равно среднеквадратичному значению для синусоидальных сигналов

Генератор с функцией качания частоты АНР-1002.

Генератор обеспечивает формирование сигналов прямоугольной, треугольной, синусоидальной формы, и импульсов ТТЛ уровня в диапазоне частот от 0,2 Гц до 2 МГц. В приборе имеется разъем с входным сопротивлением 13 кОм, используемый в режиме качания частоты.

ТЕХНИЧЕСКИЕ ХАРАКТЕРИСТИКИ

Общие характеристики

Выходной сигнал

синусоидальный, треугольный, прямоугольный, импульсы ТТЛ уровня, качание частоты

Вход

VCF (частота, управляемая напряжением)

Диапазон частоты

от 0,2 Гц до 2 МГц (7 диапазонов)

Температура хранения

-20*С...+60*С, при влажности не более 80%

Рабочая температура

0°С...+40°С, при влажности не более 70%

Напряжение питания

(100, 120; 220; 240) В±10%, 50/60 Гц

Габариты

261x71x211 мм

Масса

1,8 кг

Технические характеристики (при 23+5°С, влажность не более 70%)

Генератор сигналов

Потребление энергии

20 Вт, 25 ВА макс.

Генерируемая частота по диапазонам: 1

0,2 . 2.0 Гц

10

2 .20 Гц

100

20. . .200 Гц

0,2 . 2,0 кГц

10к

2...20 кГц

100К

20...200 кГц

0,2. .2,0 МГц

Умножитель частоты

(0,2...2,0)хвыбранный диапазон частоты

Погрешность установкичастоты

±5% от конечного значения диапазона

Качание частоты:

внутреннее

линейное

внешнее

через вход VCF

диапазон

от 0.5 Гц до 50 Гц (от 2 с до 20мс)

глубина

регулируемая, от 1:1 до 100:1

Входной импеданс

13 кОм±20%

Коэффициент гармоник синусоидального сигнала

менее 1 % (в диапазоне от 10 Гц до 100 кГц)

не более 100ис (на максимуме выходного сигнала с нагрузкой 50 Ом) не хуже ±3% на частоте 100 Гц

Импульсный выход

время нарастания/спада не более 25 не (нагрузка 20 входов ТТЛ)

Основной выход:

амплитуда

до 10 Впвкнмя (нагрузка 50 Ом) до 20 (без нагрузки)

импеданс

50 Ом+Ю%

аттенюатор

0 дБ; -20 дБ

Смещение по постоянному току

от -10 В до +10 В (без нагрузки) от -5 В до +5 В (с нагрузкой 50 Ом)

Скважность

изменяется в пределах от 5 до 1 минимум (50% в положении регулятора КАЛ. или крайнем левом положении)

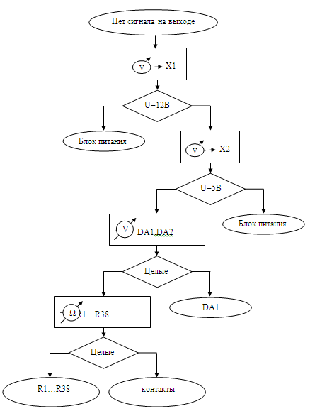
4.3 Алгоритм поиска неисправности



4.4 Описание алгоритма поиска неисправности

Нет выходного сигнала - проверить вольтметром подачу напряжения +12В на Х1(питание микросхемDA1, DA2) которое подается с блока питания. Если данного напряжения нет неисправен блок питания, если же есть проверяем подачу напряжения +5В на Х2 (питание эмитторных повторителей ). Если там нет соответствующего напряжения это будет означать что блок питания неисправен. Если же блок питания исправен то нужно проверить DA1,DA2 если сигнала нет меняем микросхемы, если есть проверяем омметром резисторы R1-R16. Если есть неисправные резисторы меняем их если все целые прозваниваем омметром транзисторы VT1-VT8 . на них выполнены эмиттерные повторители . Если транзисторы впорядке значит неполадки с персональным компьютером.

5. Мероприятия по охране труда и окружающей среды

 

5.1 Техника безопасности


При обращении с прибором следует соблюдать общие правила техники безопасности обращения с радио и электроприборами.

Особенности мер безопасности при выполнении регулировочно-настроечных работ:

. На рабочем месте регулировщика существует опасность поражения электрическим током в результате прикосновения:

к токоведущим частям, находящимся под напряжением;

к обесточенным токоведущим частям с остаточным электрическим зарядом;

к металлическим нетоковедущим частям, соединенным (в следствии нарушения целостности изоляции) с токоведущими частями.

. Возможно поражение глаз искрами больших токов в результате короткого замыкания при неосторожном обращении с блоком питания и проводом, подводящим напряжение к блоку питания.

В приборе не используется высоко частотное напряжение, опасное для здоровья человека, способное вызвать ожоги.

Основные требования при проведении регулировочно-настроечных работ следующее:

все доступные для прикосновения токоведущие части оборудования должны изолироваться или ограждаться;

рубильники и выключатели общего питания должны быть мгновенного действия;

все электрооборудование, а также его части и механизмы, которые могут оказаться под напряжением, подлежат заземлению;

рабочий электроинструмент и лампы местного освещения должны быть рассчитаны на рабочее напряжение не более 42В; при необходимости понижение сетевого напряжения 220В (380В) до 42В необходимо применять разделительно понижающие трансформаторы. Использовать с этой целью автотрансформаторы недопустимо;

не допускается работа без заземления, убедитесь в том, что оно имеется во всех необходимых местах, не используйте приспособлений прерывающих цепи заземления;

никогда не полагайте, что схема или приборы отключены, проверьте, при помощи специального прибора, все ли функционирует в соответствии с условиями работы;

не измеряйте напряжения и токи переносными приборами с неисправными щупами;

используйте инструменты, приборы и защитные средства, предусмотренные инструкциями по технике безопасности;

содержите рабочий инструмент, оборудование в хорошем состоянии, используйте его только по назначению;

произведите замену неисправных элементов, доработку монтажа или другие работы в схеме прибора только при отключенном питании;

при замене одних элементов другими следите за точным соответствием между ними, т.к. некоторые электроэлементы оказывают решающее влияние на безопасность функционирования изделия;

перед началом работы снимите кольца, браслеты и другие металлические предметы вашего туалета

не работайте во влажной одежде и при плохом освещении;

помните, что более полные сведения по технике безопасности при работе с изделием находятся в руководстве по эксплуатации или паспорте данного изделия.

При выполнении регулировочных работ особое внимание необходимо обращать на освещенность рабочих мест, т.к. операции, выполняемые на этих местах, сопряжены со значительным напряжением зрения и вниманием работающих.

Соблюдение требований и выполнение правил техники безопасности, регулярное проведение соответствующих мероприятий способствует повышению производительности труда, качества продукции и сохранению здоровья работающих.

 

5.2 Пожарная безопасность


При эксплуатации оборудования его надежность может ухудшаться, что приводит к снижению пожарной безопасности. Ухудшение надежности электрооборудования возможно из-за механических воздействий и увеличения нагрева токоведущих частей и корпусов. Кроме механических нарушений возможно нарушение его степени защиты при эксплуатации прибора, при различных нарушениях правил и небрежности. Причиной нагрева токоведущих частей и корпуса является большой ток или повышенное сопротивление в цепях. Большой ток может быть вызван замыканием в цепях в данном аппарате или увеличением тока нагрузки, он может вызвать перегорание токоведущих частей аппарата, замыкание между фазами и на корпус аппарата, что может вызвать большой нагрев или его выгорание с опасностью пожара. Также источником нагрева могут быть слабые зажимы в токоведущих частях или заземляющих проводниках. Детали слабого зажима нагреваются и окисляются, если не принять мер, то зажим может перегореть и вызвать замыкание, что может вызвать выгорание корпуса.

Следует учитывать возможность перегрева аппарата и от нагрева рабочих контактов и их крепления из-за повышения сопротивления в месте касания контактов.

От нагрева может быть перегорание и замыкание не только токоведущих частей, но и частичное или полное выгорание пластмассовых деталей, изоляции проводов и корпуса аппарата, что может привести к пожару.

Надо помнить электрические требования пожарной безопасности:

подключать прибор только к источнику питания, соответствующему указанному в техническом условии;

проверить наличие и исправность предохранителя;

не подключать на выход нагрузку не соответствующую расчетной;

избегать ударов, падений и других механических воздействий;

не устанавливать в близи с нагревательными приборами;

проводить ремонтные работы только в отключенном состоянии.

Обеспечить надежность электрооборудования и связанную с ней пожарную безопасность можно только при грамотном обслуживании.

Заключение


АЦП уже давно применяются в самых разнообразных приборах и устройствах. На сегодняшний день ни один цифровой прибор не может обойтись баз аналого-цифрового преобразователя будь то компьютер, сотовый телефон, телевизор и т.д.

Целью моего курсового проекта является разработка высокочастотного АЦП. В курсовом проекте я произвел расчеты эмиттерного повторителя, расчет надежности. Итоги расчета =, Т=33534,54ч, Р=0,9714, Q=0,0286, для эмиттерного повторителя выбран транзистор КТ3102.

Я разработал печатную плату, выполнил монтаж, проверку и настройку платы.

Составил технологическую карту настройки, привел технические данные измерительных приборов, составил алгоритм поиска неисправности.

Привел технику безопасности и противопожарной безопасности при настройке ВЧ АЦП.

Список используемой литературы


1 www.electronics.ru

Методическое пособие «Расчет надежности РЭА» Петрунин В.В. 2003

Справочник «Полупроводниковые приборы » РННИ «Электростандарт», Лавриненок В.Ю. К.: Техника,2003

Справочник «Элементы схем бытовой радиоаппаратуры. Диоды. Транзисторы» Аксенов А.И. М.: Радио и связь, 2003

5 А.П. Ганенко М.И. Лансарь «Оформление текстовых и графических материалов» (Требование ЕСКД) Издательский центр «Академия» 2005г.

Методические указания к выполнению курсового проекта по дисциплине «Техническое обслуживание и ремонт радиоэлектронной техники» Петрунин В.В. 2009г.

Методическая разработка «Разработка технологического процесса» Петрунин В.В. 2003г

Похожие работы на - Разработка высокочастотного аналого-цифрового преобразователя

 

Не нашли материал для своей работы?
Поможем написать уникальную работу
Без плагиата!
Без нейросетей!