Монолитное железобетонное ребристое перекрытие промышленного здания
Санкт-Петербургский государственный
политехнический университет Инженерно-строительный институт
Кафедра строительной механики и
строительных конструкций
Пояснительная записка к курсовому
проекту
«Монолитное железобетонное ребристое
перекрытие промышленного здания»
Выполнил:
студент гр. з43101/21
Федотова С.Г.
Проверил: к.т.н., доцент каф.
СМиСК Никитин С.Е.
Санкт - Петербург
г.
Оглавление
Введение
Исходные
данные
.
Компоновка балочного перекрытия и назначение основных размеров элементов
.
Проектирование балочной плиты
.1
Статический расчет балочной плиты
.2
Расчет площади сечения арматуры в плите
.
Расчет второстепенных и главных балок
.1
Статический расчет второстепенной балки
.2
Расчет площади сечения арматуры во второстепенной балке
.3
Статический расчет главной балки
.4
Расчет площади сечения арматуры в главной балке
.5
Схема армирования главной балки и эпюра материалов
.
Расчет центрально сжатой колонны
.1
Определение действующих на колонну нагрузок
.2
Расчет армирования колонны
.Расчет
фундамента
.1
Конструирование фундамента
.2
Армирование фундамента
Литература
сечение арматура плита балочное перекрытие
Введение
В настоящем курсовом проекте разрабатывается монолитное железобетонное
ребристое перекрытие с балочными плитами здания с неполным каркасом.
Монолитное ребристое перекрытие состоит из железобетонной плиты, которая
опирается на балочную клетку, состоящую из системы главных и второстепенных
взаимно перпендикулярных балок. Плита перекрытия и балки монолитно связаны
между собой, что достигается одновременным бетонированием всех элементов
перекрытия.
Монолитная плита работает вдоль короткой стороны как многопролетная
неразрезная балка, опирается на второстепенные балки и монолитно связана с
ними. Второстепенные балки воспринимают нагрузку от монолитной плиты и передают
ее на главные балки, монолитно связанные с ними. Главные балки опираются на
колонны и наружные стены. Колонны и наружные стены опираются на монолитные
фундаменты
Исходные данные
1. Тип пола: пол из керамических плит по шлакобетонному утеплителю,
2. Размеры здания в плане: A=5,4 м х 3 = 16,2 м; B=6 м х 6=36 м.
3. Полезная нагрузка: 10 кН/м².
4. Этажность: 3 этажа, высота этажа 4,2 м.
5. Расчетное сопротивление грунта 160 кН/м².
1.
Компоновка балочного перекрытия и назначение основных размеров элементов
Выполним предварительное назначение габаритов элементов исходя из опыта
проектирования.
Пролеты главных балок lгб принимаются
равными расстояниям между осями колонн. Дли обеспечения большей жесткости
каркаса главные балки расположены по меньшим пролетам и вдоль короткой стороны
здания.
Из опыта проектирования высота главной балки hгб составляет:
Принимаем высоту главной балки hгб=600 мм. Ширина балок составляет 1/2…1/3 ширины:
Принимаем ширину главной балки bгб=250 мм.
Из опыта проектирования высота второстепенной балки hвб составляет:
Принимаем высоту второстепенной балки hгб=500 мм.
Принимаем ширину второстепенной балки bвб=200 мм.
Для того, чтобы свести проектирование плиты к проектированию балочной
плиты разделим участок между колоннами, равный пролету главной балки 5,4 м, на
три равные части, которые определяют пролет балочной плиты:
Высота плиты составляет:
Согласно действующим нормам [1] минимальная толщина монолитных балочных
плит междуэтажных перекрытий для производственных зданий составляет 60 мм.
Предварительно принимаем высоту плиты hпл=60 мм.
2. Проектирование балочной плиты
2.1 Статический расчет балочной плиты
Статический расчет плиты начинается с установления расчетной схемы и
подсчета нагрузок. При расчете из перекрытия мысленно условно вырезается
(перпендикулярно второстепенным балкам) полоса шириной один метр, которая
рассматривается как многопролетная неразрезная балка, несущая постоянную и
временную (полезную) нагрузки.
Постоянная нагрузка включает в себя собственный вес плиты и вес пола.
Согласно заданию на проектирование используется чистый цементный пол по
шлакобетонному перекрытию.
Рис. 1. Схема пола
Таблица 1. Сбор нагрузок на плиту перекрытия
|
Наименование нагрузки
|
Нормативна я нагрузка, кН/м²
|
Коэф. надежности по
нагрузке
|
Расчетная нагрузка, кН/м²
|
|
Пол
|
1,62
|
1,3
|
2,106
|
|
Плита (=2500 кг/м3; h=0,06 м)
|
1,5
|
1,1
|
1,65
|
|
Постоянная нагрузка g:
|
3,756
|
|
Временная (полезная)
нагрузка p:
|
10
|
1,2
|
12
|
Таким образом расчетные постоянная нагрузка составляет g = 3,756 кН/м2, временная нагрузка p = 12 кН/м2.
При обычном статическом расчете неразрезных балок предполагается
шарнирное опирание их на опоры, не препятствующее повороту опорных сечений.
Плита же ребристого перекрытия, будучи монолитно связанной с балками, не может
свободно поворачиваться на промежуточных опорах. Это упругое защемление плиты
на промежуточных опорах отражается главным образом на изгибающих моментах в
сечениях средних пролетов. Для
косвенного учета упругого защемления плиты во второстепенных балках в
качестве условной расчетной и временной нагрузок принимают:
g’ = g* + 0,5 p*, p’ = 0,5 p*,
где g* = gb и p* = pb - соответственно постоянная и временная расчетные
нагрузки, подсчитаны с учетом коэффициентов перегрузки, действующие на 1 п. м.
балки шириной b = 1 м:* = 3,756 кН/м; p* = 12 кН/м’ = 10,432 кН/м; p’ = 6 кН/м.
Указанному перераспределению нагрузки соответствует уменьшение поворота
опорных сечений, которое тем самым как бы учитывает упругое защемление плиты на
опорах.
При статическом расчете плиты (балки шириной b = 1м) можно не строить
эпюру М, достаточно определить моменты в пролетах и на опорах.
Моменты в плите и других элементах монолитного перекрытия определяются
либо по упругой стадии, либо с учетом образования пластических шарниров. Для
перекрытий промышленных сооружений, подверженных действию динамических
нагрузок, можно рекомендовать расчет по упругой стадии. В этом случае при
равных пролетах неразрезной балки или пролетах, отличающихся друг от друга не
более чем на 10%, изгибающие моменты можно определить с помощью готовых таблиц.
В противном случае, если пролеты отличаются друг от друга более, чем на 10%,
необходимо пользоваться общими методами строительной механики.
Если пролетов более пяти, то моменты в крайних пролетах (первом и
последнем) определятся как моменты в первом пролете пятипролетной балки;
моменты во вторых от края пролетах - втором и предпоследнем - как моменты во
втором пролете, а во всех промежуточных - как в среднем (третьем) пролете
пятипролетной балки. Аналогично определяются изгибающие моменты на опорах.
Рис. 3. Общий вид балочной плиты.
Рис. 4. Расчетная схема пятипролетной балки
Таким образом, в плите с пятью пролетами и более необходимо найти пять
значений изгибающих: М1, М2, М3, МВ, МС.
Моменты М1, М2, М3 - наибольшие положительные моменты (Мmax) соответственно в 1, 2 и 3-м
пролетах, а моменты МВ и МС - наибольшие отрицательные моменты
(Мmin) соответственно на 2 и
3-й опорах. Значения этих моментов определяют с учетом невыгоднейшего
расположения временной нагрузки. Схемы невыгоднейшего расположения нагрузки
устанавливаются с помощью линий влияния.
Изгибающие моменты в расчетных сечениях определим из формулы
где: a* -
коэффициенты влияния от действия постоянной нагрузки g’;
b* - коэффициенты влияния от действия временной полезной
нагрузки p’.
Таблица 2. Расчет изгибающих моментов в плите
|
Сечение
|
Схема загружения
|
a*
|
a*·g’·l2пл, кН·м
|
b*
|
b*·p’·l2пл, кН*м
|
M = Mg’
+ Mp’, кН·м
|
|
1
|
1
|
0,0779
|
2,63
|
0,0989
|
1,92
|
4,56
|
|
2
|
2
|
0,0329
|
1,11
|
0,0789
|
1,53
|
2,65
|
|
3
|
1
|
0,0461
|
1,56
|
0,0855
|
1,66
|
3,22
|
|
B
|
3
|
-0,1053
|
-3,56
|
-0,1196
|
-2,33
|
-5,88
|
|
Вгр
|
|
|
|
|
|
-4,41
|
|
C
|
4
|
-0,0799
|
-2,70
|
-0,1112
|
-2,16
|
-4,86
|
|
Сгр
|
|
|
|
|
|
-3,38
|
Выполним расчет значений изгибающих моментов на гранях второстепенных
балок. Это делается потому, что над ребрами перекрытия в работу включается
часть ребра. Моменты над гранями ребер можно приближённо рассчитать по формуле:
Например, для ребра B граневый момент равен:
2.2 Расчет
площади сечения арматуры в плите
Для плиты монолитного ребристого перекрытия примем бетон класса(Rb = 14,5 МПа) и арматуру класса Вр-I
(Rs = 415 МПа).
Полезную высоту плиты уточним по наибольшему пролетному или моменту на
грани опоры. Задавшись процентом армирования µ=0,75%, исходя из оптимального
процента армирования µ=0,6..0,9%, определим относительную высоту сжатой зоны:
Соответствующее значение A0=0,203.
Из пяти найденных расчетных моментов наибольший по абсолютной величине
момент возникает на опоре В. Определим полезную высоту плиты и полную высоту
плиты по соответствующему граневому моменту:
Общая высота плиты hпл составит:
h = h0 + a = 39 мм+20 мм
= 59 мм где a = 20 мм толщина защитного слоя бетона.
Полученную толщину плиты округлим до целого значения в большую сторону и
получим hпл = 60 мм. Эту
толщину плиты сохраним во всех пролетах.
Таблица 3. Расчет армирования плиты
|
Сечение
|
М, кН·м
|
h0=h-a, м
|
Ао
|
h
|
As расч.. мм2
|
Сортамент
|
As факт, мм2
|
m%
|
|
1
|
4,56
|
0,04
|
0,196
|
0,89
|
308
|
20Æ5
|
392
|
0,653
|
|
2
|
2,65
|
|
0,114
|
0,94
|
170
|
12Æ5
|
235,2
|
0,392
|
|
3
|
3,22
|
|
0,139
|
0,925
|
210
|
12Æ5
|
235,2
|
0,392
|
|
Вгр
|
-4,41
|
|
0,190
|
0,893
|
297
|
20Æ5
|
392
|
0,653
|
|
Сгр
|
-3,38
|
|
0,146
|
0,92
|
222
|
12Æ5
|
235,2
|
0,392
|
Пример расчет для пролета 1:
Расчетная площадь армирования As:

3. Расчет второстепенных и главных
балок
3.1 Статический расчет второстепенной
балки
Второстепенные балки ребристого перекрытия представляют собой
многопролетные неразрезные балки. Нагрузка на них передается от плиты, причем
при подсчете нагрузок неразрезностью плиты пренебрегаем.
С целью учета упругого защемления второстепенных балок на опорах
(вследствие жесткого сопряжения с главными балками) четверть временной нагрузки
p присоединятся к постоянной g (табл. 1):
Где gс.в.- собственный
вес второстепенной балки с учетом коэффициента перегрузки n:
Результирующие усилия определяются по формулам:
и заносятся в таблицы 4 и 5.
Граничные усилия на обрезах главных балок, по аналогии с плитой,
определяются:
Ввиду опирания крайнего пролета второстепенной балки на кирпичную стенку
его пролет определяется:
Таблица 4. Расчет изгибающих моментов M во второстепенной балке
|
x/l
|
Влияние q
|
Влияние p
|
Расчетные моменты
|
|
*
|
Mq, кН·м
|
*max
|
*min
|
Mpmax, кН·м
|
Mpmin, кН·м
|
Mmax, кН·м
|
Mmin, кН·м
|
|
0,2
|
0,0589
|
33,50
|
0,0695
|
-0,0105
|
42,03
|
-6,35
|
75,54
|
27,15
|
|
0,4
|
0,0779
|
44,31
|
0,0989
|
-0,0211
|
59,81
|
-12,76
|
104,12
|
31,55
|
|
0,6
|
0,0568
|
32,31
|
0,0884
|
-0,0316
|
53,46
|
-19,11
|
85,77
|
13,20
|
|
0,8
|
-0,0042
|
-2,39
|
0,0381
|
-0,0423
|
23,04
|
-25,58
|
20,65
|
-27,97
|
|
0,9
|
-0,0497
|
-28,27
|
0,0183
|
-0,0680
|
11,07
|
-41,13
|
-17,20
|
-69,40
|
|
1
|
-0,1053
|
-59,89
|
0,0144
|
-0,1196
|
8,71
|
-72,33
|
-51,19
|
-132,23
|
|
1гр
|
|
|
|
|
|
|
|
-120,00
|
|
1,1
|
-0,0576
|
-32,76
|
0,0140
|
-0,0717
|
8,47
|
-43,36
|
-24,30
|
-76,13
|
|
1,2
|
-0,0200
|
-11,38
|
0,0300
|
-0,0500
|
18,14
|
-30,24
|
6,77
|
-41,62
|
|
1,4
|
0,0253
|
14,39
|
0,0726
|
-0,0474
|
43,91
|
-28,67
|
58,30
|
-14,28
|
|
1,5
|
0,0328
|
18,66
|
0,0789
|
-0,0461
|
47,72
|
-27,88
|
66,38
|
-9,22
|
|
1,6
|
0,0305
|
17,35
|
0,0753
|
-0,0447
|
45,54
|
-27,03
|
62,89
|
-9,69
|
|
1,8
|
-0,0042
|
-2,39
|
0,0389
|
-0,0432
|
23,53
|
-26,13
|
21,14
|
-28,52
|
|
1,9
|
-0,0366
|
-20,82
|
0,0280
|
-0,0646
|
16,93
|
-39,07
|
-3,88
|
-59,89
|
|
2
|
-0,0799
|
-45,45
|
0,0323
|
-0,1112
|
19,54
|
-25,91
|
-112,70
|
|
2гр
|
|
|
|
|
|
|
|
-100,48
|
|
2,1
|
-0,0339
|
-19,28
|
0,0293
|
-0,0633
|
17,72
|
-38,28
|
-1,56
|
-57,57
|
|
2,2
|
0,0011
|
0,63
|
0,0416
|
-0,0405
|
25,16
|
-24,49
|
25,79
|
-23,87
|
|
2,4
|
0,0411
|
23,38
|
0,0855
|
-0,0385
|
51,71
|
-23,28
|
75,09
|
0,09
|
|
2,5
|
0,0461
|
26,22
|
0,0895
|
-0,0395
|
54,13
|
-23,89
|
80,35
|
2,33
|
Таблица 5. Расчет поперечных сил Q во второстепенной балке
|
x/l
|
Влияние q
|
Влияние p
|
Расчетные поп. силы
|
|
*
|
Qq, кН
|
*max
|
*min
|
Qpmax, кН
|
Qpmin, кН
|
Qmax, кН
|
Qmin, кН
|
|
0
|
0,395
|
37,45
|
0,447
|
-0,053
|
45,06
|
-5,34
|
82,50
|
32,10
|
|
0,2
|
0,195
|
18,49
|
0,273
|
-0,078
|
27,52
|
-7,86
|
46,00
|
10,62
|
|
0,4
|
-0,005
|
-0,47
|
0,147
|
-0,152
|
14,82
|
-15,32
|
14,34
|
-15,80
|
|
0,6
|
-0,105
|
-9,95
|
0,102
|
-0,207
|
10,28
|
-20,87
|
0,33
|
-30,82
|
|
0,8
|
-0,405
|
-38,39
|
0,026
|
-0,431
|
2,62
|
-43,44
|
-35,77
|
-81,84
|
|
1
|
-0,605
|
-57,35
|
0,015
|
-0,620
|
1,51
|
-62,50
|
-55,84
|
-119,85
|
|
1гр
|
|
|
|
|
|
|
|
-115,78
|
|
1
|
0,526
|
49,86
|
0,598
|
-0,072
|
60,28
|
-7,26
|
110,14
|
42,61
|
|
1гр
|
|
|
|
|
|
|
106,7
|
|
|
1,2
|
0,326
|
30,90
|
0,414
|
-0,088
|
41,73
|
-8,87
|
72,64
|
22,03
|
|
1,4
|
0,126
|
11,94
|
0,270
|
-0,143
|
27,22
|
-14,41
|
39,16
|
-2,47
|
|
1,5
|
0,026
|
2,46
|
0,215
|
-0,188
|
21,67
|
-18,95
|
24,14
|
-16,49
|
|
1,6
|
-0,074
|
-7,02
|
0,171
|
-0,245
|
17,24
|
-24,70
|
10,22
|
-31,71
|
|
1,8
|
-0,274
|
-25,98
|
0,118
|
-0,392
|
11,89
|
-39,51
|
-14,08
|
-65,49
|
|
1,9
|
-0,374
|
-35,46
|
0,106
|
-0,480
|
10,68
|
-48,38
|
-24,77
|
-83,84
|
|
2
|
-0,474
|
-44,94
|
0,103
|
-0,577
|
10,38
|
-58,16
|
-34,55
|
-103,10
|
|
2гр
|
|
|
|
|
|
|
|
-99,02
|
|
2
|
0,500
|
47,40
|
0,591
|
-0,091
|
59,57
|
-9,17
|
106,97
|
38,23
|
|
2гр
|
|
|
|
|
|
|
102,9
|
|
|
2,2
|
0,300
|
28,44
|
0,406
|
-0,106
|
40,92
|
-10,68
|
69,36
|
17,76
|
|
2,4
|
0,100
|
9,48
|
0,206
|
-0,160
|
20,76
|
-16,13
|
30,24
|
-6,65
|
|
2,5
|
0,000
|
0,00
|
0,204
|
-0,204
|
20,56
|
-20,56
|
20,56
|
-20,56
|
3.2 Расчет
площади сечения арматуры во второстепенной балке
Расчет армирования второстепенной балки ведется по аналогии с расчетом
армирования плиты. Принимается бетон класса B25 (Rb = 14,5 МПа) и арматуру класса A-III (Rs = 355 МПа).
Полезную высоту второстепенной балки уточним по наибольшему пролетному
или моменту на грани опоры. Задавшись процентом армирования µ=2%, исходя из
оптимального процента армирования
µ=1,5..2,0%, определим относительную высоту сжатой зоны:
Соответствующее значение A0=0,416.
Из пяти найденных расчетных моментов наибольший по абсолютной величине
момент возникает на опоре В. Определим полезную высоту второстепенной балки и
полную высоту второстепенной балки по соответствующему граневому моменту:
Общая высота плиты hпл составит:=
h0 + a = 315 мм+50 мм = 365 мм
где a = 50 мм - расстояние от грани бетона до центра тяжести арматуры с
учетом толщины защитного слоя бетона.
Полученную высоту второстепенной балки округлим до целого значения в
большую сторону и получим hвб =
400 мм. Эту высоту второстепенной балки сохраним во всех пролетах.
Из конструктивных соображений подобранное сечение должно удовлетворять
условию:
Условие выполнено.
Таблица 6. Расчет армирования второстепенной балки
|
Сечение
|
М, кН·м
|
h0=h-a, м
|
Ао
|
|
As расч.. мм2
|
Сортамент
|
As факт, мм2
|
%
|
|
1
|
104,12
|
0,35
|
0,293
|
0,855
|
980
|
418
|
982
|
1,27
|
|
2
|
66,38
|
|
0,187
|
0,895
|
597
|
318
|
763
|
0,95
|
|
3
|
80,35
|
|
0,226
|
0,87
|
743
|
318
|
763
|
0,95
|
|
Вгр
|
-120,00
|
|
0,038
|
0,980
|
985
|
418
|
982
|
1,22
|
|
Сгр
|
-100,48
|
|
0,031
|
0,985
|
821
|
418
|
982
|
1,22
|
Пример расчет для пролета 1:
Расчетная площадь армирования As:
Пример расчета для опоры B:
На участке отрицательных моментов второстепенная балка вместе с плитой
перекрытия образует тавровое сечение. В соответствии с результатами опытов
расчетная ширина полки тавра bп’
для балок монолитных ребристых перекрытий при hпл/hвб≥0,1
принимается равной расстоянию между балками, но не более 1/3 пролета балки lвб:
Принимаем расчетную ширину полки тавра bп’=1,8 м.
Для определения расчетного случая определяем положение нейтральной линии
- в полке или стенке тавра. При выполнении условия
Нейтральная линия находится в полке, а сечение рассчитывается как
прямоугольное с шириной bп’.
Условие выполняется. Нейтральная линия находится в полке тавра.
Расчетная площадь армирования As:
Выполним расчет поперечной арматуры. Если выполняется условие
где Q - максимальная поперечная сила на опоре, расчет заканчивается и
поперечная арматуры ставится из конструктивных соображений.
Условие не выполняется. Продолжим расчет поперечной арматуры.
Максимальный шаг хомутов будет равен:
Из конструктивных соображений принимаем хомуты 8 A-I с шагом 200
мм на приопорных участках и 400 мм в пролетной части.
Таким образом Qхб>Q,
отогнутая арматура не требуется.
3.3 Статический расчет главной балки
Статический расчет главных балок монолитных ребристых перекрытий
следовало бы выполнить с учетом влияния жесткости колонн, т. е. как ригелей
рамной конструкции. Однако вследствие того, что погонные
жесткости колонн, как правило, значительно меньше погонных жесткостей
главных балок, последние обычно рассчитываются без учета защемления в колоннах.
Нагрузка на главную балку передается от второстепенных балок в виде
сосредоточенных сил G и P.
G Gпол Gпл Gвт Gгл ,
где составляющая нагрузка от собственного веса пола:
составляющая от собственного веса плиты:
Расчетную полезную нагрузку Р определим из зависимости:
Моменты и перерезывающие силы в расчетных сечениях определим по формулам:
Для построения огибающих эпюр М и Q достаточно определить их значения в
точках приложения грузов и над опорами. Подсчет значений ординат огибающих эпюр
М и Q произведем в табличной форме.
Таблица 7. Расчет изгибающих моментов в главной балке
|
Сечение
|
x/l
|
Постоянная нагрузка, q
|
Полезная нагрузка, p
|
Расчетные моменты
|
|
|
α *
|
, кН·м
|
(+)
|
(- )
|
, кН·м (+)
|
, кН·м (-)
|
, кН·м
|
, кН·м
|
|
А
|
0
|
0
|
0,000
|
0
|
0
|
0,000
|
0,000
|
0,000
|
|
1,1
|
0,33
|
0,244
|
83,66
|
0,279
|
-0,044
|
200,85
|
-32,89
|
284,51
|
50,76
|
|
1,2
|
0,66
|
0,156
|
50,89
|
0,244
|
-0,089
|
167,96
|
-65,78
|
218,85
|
-14,89
|
|
В
|
1
|
-0,267
|
-97,95
|
0,044
|
-0,311
|
26,59
|
-223,25
|
-71,35
|
-321,20
|
|
Вгр
|
|
|
|
|
|
|
|
|
-287
|
|
2,1
|
1,33
|
0,076
|
26,49
|
0,200
|
-0,133
|
143,47
|
-90,28
|
169,96
|
-63,79
|
Таблица № 8. Расчет поперечных сил в главной балке
|
Сечение
|
x/l
|
Постоянная нагрузка, q
|
Полезная нагрузка, p
|
Расчетные поперечные силы
|
|
|
|
, кН
|
(+)
|
)
|
(-
|
, кН·м (+)
|
, кН·м (-)
|
кН
|
,
|
кН
|
,
|
|
А
|
0
|
0,733
|
46,41
|
0,867
|
-0,138
|
111,46
|
-18,14
|
157,87
|
-17,28
|
|
В
|
1
|
-1,267
|
-82,69
|
0,044
|
-1,311
|
4,92
|
-170,94
|
-77,76
|
-170,90
|
|
В
|
1
|
1,00
|
69,07
|
1,222
|
-0,222
|
163,56
|
-24,75
|
232,62
|
-23,49
|
Расчетными моментами в пролетах считаются максимальные положительные
моменты, а на опорах - моменты у граней колонн, определяемые по формуле:
где:к= 0,4 м - ширина
колонны
|Q| - наименьшая по модулю поперечная сила справа или слева от опоры.
3.4 Расчет площади сечения арматуры в
главной балке
Расчет армирования главной балки ведется по аналогии с расчетом
армирования плиты и второстепенной балки. Принимается бетон класса B25 (Rb = 14,5 МПа) и арматуру класса
A-III (Rs = 355 МПа).
Полезную высоту главной балки уточним по наибольшему пролетному
или моменту на грани опоры. Задавшись процентом армирования µ=2%, исходя
из оптимального процента армирования µ=1,5..2,0%, определим относительную
высоту сжатой зоны:
Соответствующее значение A0=0,416.
Из найденных расчетных моментов наибольший по абсолютной величине момент
возникает на опоре В. Определим полезную высоту второстепенной балки и полную
высоту второстепенной балки по соответствующему граневому моменту:
Полученную высоту главной балки округлим до целого значения в большую
сторону и получим hвб = 550
мм. Эту высоту второстепенной балки сохраним во всех пролетах.
где a = 50 мм - расстояние от грани бетона до центра тяжести арматуры с
учетом толщины защитного слоя бетона.
Из конструктивных соображений подобранное сечение должно удовлетворять
условию:
Условие выполнено.
Таблица 6. Расчет армирования главной балки
|
Сечение
|
М, кН·м
|
h0=h-a, м
|
Ао
|
|
As расч.. мм2
|
Сортамент
|
As факт, мм2
|
%
|
|
1.1
|
284,51
|
0,5
|
0,314
|
0,805
|
1991
|
622
|
2281
|
1,66
|
|
1.2
|
218,85
|
|
0,241
|
0,86
|
1434
|
622
|
2281
|
1,66
|
|
Вгр
|
287
|
|
0,044
|
0,973
|
1662
|
420+316
|
1859
|
1,54
|
|
2,1
|
169,96
|
|
0,188
|
0,895
|
1070
|
616
|
1206
|
0,88
|
Пример расчет для сечения 1.1:
Расчетная площадь армирования As:
Пример расчета для опоры B:
На участке отрицательных моментов главная балка вместе с плитой
перекрытия образует тавровое сечение. В соответствии с результатами опытов
расчетная ширина полки тавра bп’
для балок монолитных ребристых перекрытий при hпл/hвб≥0,1
принимается равной расстоянию между балками, но не более 1/3 пролета балки lвб:
Принимаем расчетную ширину полки тавра bп’=1,8 м.
Для определения расчетного случая определяем положение нейтральной линии
- в полке или стенке тавра. При выполнении условия
Выполним расчет поперечной арматуры. Если выполняется условие
где Q - максимальная поперечная сила на опоре, расчет заканчивается и
поперечная арматуры ставится из конструктивных соображений.
Условие не выполняется. Продолжим расчет поперечной арматуры.
Максимальный шаг хомутов будет равен:
Из конструктивных соображений принимаем хомуты 8 A-I с шагом 200
мм на приопорных участках и 400 мм в пролетной части.
Таким образом Qхб>Q,
отогнутая арматура не требуется.
3.5 Схема армирования главной балки и
эпюра материалов
Главная балка армируется пространственными сварными каркасами, которые
состоят из рабочих стержней продольной арматуры As и поперечных стержней-хомутов Asw, и надопорным сварными сетками.
Места обрыва рабочей арматуры определяются с помощью эпюры материалов.
Для построения эпюры материалов используются следующие формулы:
на участке положительных моментов:
на участке отрицательных моментов:
где приближенно принимается η=0,85.
На участке отрицательных моментов, в пролетах:
На участке отрицательных моментов, на опорах:
На участке положительных моментов, в пролетах:
Длина анкеровки w рабочих стержней должна быть не менее 20d и
определяется по формуле:
где QТ.Т.О. -поперечная
сила в месте теоритического обрыва стержня. Для пролетной арматуры:
Для опорной арматуры:
4. Расчет центрально сжатой колонны
4.1 Определение действующих на колонну
нагрузок
Выполним сбор нагрузок на колонну нижнего этажа.
Рис. 2. Грузовая площадь колонны
Грузовая площадь Агр равна:
Агр=lгб · lвб=5,4м·6м=32,4м².
Расчетное усилие в колонне N равно:
N=Nдл+Nкр,
где: Nдл - расчетная
продольная сила от длительно действующей нагрузки, Nкр - расчетная продольная сила от кратковременно действующей
нагрузки.
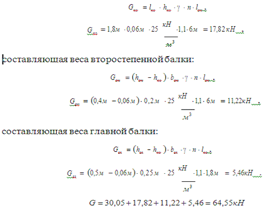
Nдл=Gпола + Gпл + Gвб + Gгб
+ Gк
Gпола= nэтажей· Агр ·gрасч=3
· 32,4м²·3,756 кН/м²=431 кНпл = nэтажей·
Агр · hпл · γ · n=3 · 32,4м² · 0.06м · 25 кН/м³ · 1,1=161 кНвб= nэтажей
· nвб · (hвб - hпл) ·bвб · lвб · γ · n=3 · 3 · (0,4м - 0,06м) ·0,2м ·
6м ·
кН/м³ · 1,1=101кНгб=
nэтажей · (hгб - hпл) ·bгб · lгб · γ · n=3 ·(0,55м-0,06м) ·0,25м ·5,4м ·
25
кН/м³ · 1,1=54,6 кНк=
(nэтажей -1) ·hэтажа · aк·bk · γ · n = (3-1) ·4,2м · 0,4м · 0,4м · 25
кН/м³ ·
,1=37 кНдл=431кН+161кН+101кН+54,6
кН+37 кН=784,5 кНкр=nэтажей·Агр · pрасч=3·32,4м²·12кН/м²=1167 кН. N=784,5 кН+1167 кН=1952 кН.
4.2 Расчет армирования колонны
В соответствии с действующими нормами [1, 2] при расчете центрально
сжатых железобетонных элементов всегда должен учитываться случайный
эксцентриситет eсл. Однако при
расчетной длине l0<20bк расчет допускается производить на
центрально сжатие, т.е. без учета случайного эксцентриситета. Предварительно
задаемся минимальными размерами колонны из конструктивных соображений: aк=bк=0,4 м, армирование 416 A-III. Расчетная длина
колонны составляет l0=0,7·H=0,7·4,2м=2,94м.0=2,94 м <20·0,4м.
,94 м<8м Условие выполнено.
N ≤ m · (Rb ·
aк · bк+Rs · As) · φ,
где m=1 при bк,ак>0,2 м, φ - коэффициент продольного изгиба:
Проверим условие прочности:
кН ≤ (14,5 МПа ·0,4 м ·0,4 м + 355 МПа ·0,000804м²)·0,92,
кН ≤2397 кН
Условие прочности выполнено.
Поперечное армирование принимается хомутами 6 A-I с шагом 200
5. Расчет
фундамента
5.1
Конструирование фундамента
Площадь подошвы фундамента определяется по формуле:
Принимается фундамент с размерами 3,6х3,6 м. Площадь фундамента
составляет Аф=12,96 м².
Предварительная высота фундамента определяется из условия
прочности против среза (продавливания) по периметру колонны:
Предварительно назначаем высоту фундамента 600 мм.
Минимальная высота фундамента определяется из условия его прочности на
продавливание по поверхности пирамиды, боковые стороны которой начинаются у
колонны и наклонены под углом в 45º. При квадратной подошве это условие
записывается в виде:
P Rbt H 0ф pср ,
где P - расчетная подавливающая сила, H0ф - рабочая высота фундамента, pср=2·(ак+bк+2·H0ф) - среднее арифметическое между периметром верхнего и
нижнего основания пирамиды.ср=2·(0,4
м+0,4 м +2·0,56м)=3,84 м.
Величина продавливающей силы P принимается равной расчетной силе N,
действующей в сечении колонны у верха фундамента, за вычетом реактивного
давления по площади основания пирамиды продавливания:
P=N-Aосн·σгр.
Площадь основания пирамиды продавливания Aосн=(ак+2Н0ф)·( bк+2Н0ф)=(0,4
м + 2·0,56м)· (0,4 м + 2·0,56м)=2,31м².
Реактивное давление грунта σгр составит:
Проверка на продавливание выполнятся.
Высота нижней ступни подбирается так, что бы в ней не потребовалось
поперечной арматуры:
С учетом защитного слоя 40 мм, при наличии бетонной подготовки, принимаем
высоту нижней ступени фундамента 350 мм.
5.2
Армирование фундамента
Площадь сечения рабочей арматуры определяется из расчета на изгиб
консольных выступов фундамента в сечениях у грани колонны (сечение 1-1) и у
грани нижней ступени (сечение 2-2). Изгибающие моменты в сечениях таковы:
Сечение арматуры в каждом направлении можно найти по формуле, приняв η=0,9:
Принимаемармирование1518A-IIIвкаждомнаправлении.
Фактическое армирование составляет As=4581 мм².
Литература
1.СП
63.13330.2012 Бетонные и железобетонные конструкции. Основные положения.
Актуализированная редакция СНиП 52-01-2003.
.СП
52-101-2003 Бетонные и железобетонные конструкции без предварительного
напряжения арматуры.
.Пособие
по проектированию бетонных и железобетонных конструкций из тяжелого бетона без
предварительного напряжения арматуры (к СП 52-101-2003).
.Монолитное
железобетонное ребристое перекрытие с балочными плитами. Ю.И. Кононов. -
Л.:ЛПИ, 1982.