Проектирование комбинационных схем цифровых устройств
ВВЕДЕНИЕ
С внедрением в промышленность цифровых
технологий появилась возможность строить устройства обработки оцифрованных
сигналов вычислительным методом. Такой способ обладает рядом важных
преимуществ, таких как повышенная точность обработки, меньшая зависимость
параметров от внешних условий, а также возможность реализации таких
обрабатывающих устройств, которые невозможно или трудно было реализовать в
аналоговом виде. Одни из наиболее распространенных узлов цифровых схем -
дешифраторы. Навыки создания дешифраторов необходимы при разработке практически
любого цифрового устройства.
1. Устройство
дешифрации кодов
.1 Описание
дешифратора и структурная схема устройства
Целью задачи является
синтез устройства дешифрации кодов двоичных чисел, имеющего
«к=7» входов и «I=70»
выходов, используя стандартные промышленные
ИМС К155ИД3, .
К155ИД3 - двойной
высокоскоростной дешифратор. Каждый из дешифраторов микросхемы (рис 1.1.1)
имеет 2 адресных входа А0-А1 и вход разрешения Е. Избыточные коды дают на всех
выходах высокий уровень. Выходы 0-3 взаимоисключающие, их активные выходные
уровни - низкие. Активный уровень для входа Е- низкий.
Состояния выходов дешифратора показаны в таблице
1.1.1
Таблица 1.1.1 - Состояния
выходов дешифратора 74LS154
где Н - низкий уровень, В -
высокий уровень.
Структурно-логическая схема дешифратора показана
на рисунке 1.1.1
Рисунок 1.1.1 - Структурно-логическая схема ИМС К155ИД3
Поскольку число входов устройства k=4,
то четыре старших разряда подаются на первую ступень, которая состоит из одного
дешифратора К555ИД6. Его выходы соединяются с входами А3 каждого дешифратора
второй ступени для управления ими. Так как по заданию число выходов устройства I=70,
то необходимо использовать 5 дешифраторов для второй ступени. Четыре младших
разряда подаются на адресные входы этих дешифраторов.
Зарубежным аналогом К531ИД14 является ИМС 74LS154.
Таблица 1.1.2 - Таблица дешифрации
|
X0
|
X1
|
X2
|
X3
|
Выход
|
X0
|
X1
|
X2
|
X3
|
Выход
|
|
0
|
0
|
0
|
0
|
0
|
0
|
1
|
1
|
1
|
7
|
|
0
|
0
|
0
|
1
|
1
|
1
|
0
|
0
|
0
|
8
|
|
0
|
0
|
1
|
0
|
2
|
1
|
0
|
0
|
1
|
9
|
|
0
|
0
|
1
|
1
|
3
|
1
|
0
|
1
|
0
|
10
|
|
0
|
1
|
0
|
0
|
4
|
1
|
0
|
1
|
1
|
11
|
|
0
|
1
|
0
|
1
|
5
|
1
|
1
|
0
|
0
|
12
|
|
0
|
1
|
1
|
0
|
6
|
1
|
1
|
0
|
1
|
13
|
|
|
|
|
|
1
|
1
|
1
|
0
|
14
|
Рисунок 1.1.2 - Структурная схема устройства
дешифрации кодов
.2 Расчет
потребляемой мощности и времени задержки
По рисунку 1.1 определим общее число логических
элементов, входящих в дешифратор, - N=25.
Средняя мощность потерь одного логического элемента - Pср.пот.=10
мВт [2]. Энергопотребление одного дешифратора равно:
Так как устройство состоит из пяти дешифраторов,
то общее энергопотребление равно:
Определяем число элементов, участвующих в
распознавании одного любого слова, оно равно К=3. Находим время задержки:
Так как наше устройство двухступенчатое, то
общее время задержки передачи сигнала по одному каналу равно:
Таблица 1.2.1
- Перечень элементов
|
Позиционное
обозначение
|
Наименование
|
Количество
|
Примечание
|
|
U1;U2;U3; U4;U5 ;U6
|
ИМС К155ИД3
|
6
|
Дешифратор
|
2. Коммутатор параллельных
кодов
.1 Описание
мультиплексора и структурная схема устройства
Коммутатор параллельных входов получает заданное
число слов, каждое из которых состоит из заданного количества разрядов. По
заданию число слов - 4, количество разрядов в слове - 8. Следовательно, общее
число входных бит 4*8=32. Количество адресных сигналов будет равно:
Из справочника [1] выбираем ИМС мультиплексора
К155КП1, который имеет 4 адресных входа и 16 информационных входов. Также
имеется вход разрешения, при подаче на который низкого уровня коммутации
разрешены. Этот мультиплексор позволяет передать на выход сигнал с входа, номер
которого подается на адресные входы.
Таблица 2.1.1 - Состояния выходов ИМС К155КП1
|
Входы
|
Выходы
W
|
|
Информационные
входы
|
Разрешения
S
|
|
|
D
|
C
|
B
|
A
|
|
|
|
X
|
X
|
X
|
X
|
H
|
H
|
|
L
|
L
|
L
|
L
|
L
|
E0
|
|
L
|
L
|
L
|
H
|
L
|
E1
|
|
L
|
L
|
H
|
L
|
L
|
E2
|
|
L
|
L
|
H
|
H
|
L
|
E3
|
|
L
|
H
|
L
|
L
|
L
|
E4
|
|
L
|
H
|
L
|
H
|
L
|
E5
|
|
L
|
H
|
H
|
L
|
L
|
E6
|
|
L
|
H
|
H
|
H
|
L
|
E7
|
|
H
|
L
|
L
|
L
|
L
|
E8
|
|
H
|
L
|
L
|
H
|
L
|
E9
|
|
H
|
L
|
H
|
L
|
L
|
E10
|
|
H
|
L
|
H
|
H
|
L
|
E11
|
|
H
|
H
|
L
|
L
|
L
|
E12
|
|
H
|
H
|
L
|
H
|
L
|
E13
|
|
H
|
H
|
H
|
L
|
L
|
E14
|
|
H
|
H
|
H
|
H
|
L
|
E15
|
Количество мультиплексоров соответствует
количеству разрядов в слове. На входы каждого мультиплексора подается по одному
разряду из каждого слова, номер разряда соответствует номеру мультиплексора, а
номер входа мультиплексора соответствует номеру слова. Таким образом, при
подаче какого-либо числа на адресные входы мультиплексоров на выходе будем
иметь слово, номер которого соответствует этому числу.
Рисунок 2.1.1 -
Структурно-логическая схема мультиплексора
К155КП1
дешифратор
мультивибратор коммутатор код
Таблица 2.1.2 - Таблица коммутации
|
A0
|
А1
|
А2
|
А3
|
Источник
слов
|
|
0
|
0
|
0
|
0
|
0
|
|
0
|
0
|
0
|
1
|
1
|
|
0
|
0
|
1
|
0
|
2
|
|
0
|
0
|
1
|
1
|
3
|
|
0
|
1
|
0
|
0
|
4
|
|
0
|
1
|
0
|
1
|
5
|
|
0
|
1
|
1
|
0
|
6
|
|
0
|
1
|
1
|
1
|
7
|
|
1
|
0
|
0
|
0
|
8
|
Рисунок 2.1.2 - Структурная схема коммутатора
параллельных кодов
Таблица 2.1.3 - Перечень элементов
|
Позиционное
обозначение
|
Наименование
|
Количество
|
Примечание
|
|
U1-U4
|
ИМС К155КП1
|
4
|
Мультиплексор
|
2.2 Расчет потребляемой
мощности и времени задержки
По структурно-логической схеме
мультиплексора К155КП1 определяем число логических элементов, входящих в состав
стандартного мультиплексора, - N=25.
Средняя потребляемая мощность одним элементом Pпот.ср
=
22 мВт. Энергопотребление одного мультиплексора равно:
В схеме используется М=5
стандартных мультиплексоров К155КП1. Общее энергопотребление всего устройства
равно:
Расчет времени задержки
осуществляется для передачи одного слова со входа коммутатора на выход для
одной ИМС мультиплексора, так как все ИМС работают во времени одновременно
(параллельно). Считается, что входные слова и стробирующие сигналы поданы на
устройства заранее, а искомая задержка определяется относительно момента подачи
адресных сигналов.
Средняя величина временной
задержки элемента равна:
По структурно-логической схеме
К155КП1 определяем количество логических элементов, участвующих в прохождении
сигнала, - К1 =4.
Задержка передачи сигнала
стандартным мультиплексором равна:
3.
Устройство параллельного ввода слов в
регистры
.1 Описание регистра
и структурная схема устройства
Устройство параллельного ввода в регистр состоит
из информационной части (регистры) и управляющей (счетчик, дешифратор). Счетчик
считает слова и отправляет номер этого слова в дешифратор, который по этой
комбинации выбирает регистр для записи слова.
По заданию необходимо записать шесть слов,
каждое из которых состоит из семи разрядов, с частотой 900 кГц.
Для записи всех слов необходимо использовать 5
регистров, способных принять не менее 12 разрядов. Для записи слов выберем
регистры марки 74198
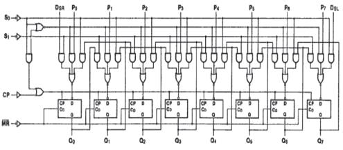
Рисунок 3.1 - Микросхема 74198
P0,
P1,
… ,P7;
− параллельные информационные входы;
Q0,
Q1,
… ,Q7;
− выходы триггеров регистра;
DSR
−
последовательный информационный вход (сдвиг разрядов вправо);
DSL
−
последовательный информационный вход (сдвиг разрядов влево);
S0,
S1
− входы выбора режима загрузки данных;
CP
−
вход для подачи тактовых импульсов;
− Master
reset (очистка регистра).
Напряжение питания микросхемы составляет GHH =
+5В. Регистр имеет 8 D-триггеров, выполненных по схеме ТТЛ. Вход CP
−
динамический (управление происходит по положительному фронту). При загрузке
данных через DSL
смещение разрядов происходит справа налево, т.е. самый младший разряд
загружаемого слова будет на выходе Q0,
а самый старший - на выходе Q7.
При загрузке через вход DSR
−
наоборот. Записать данные в триггеры можно одновременно через входы P0,
P1,
… ,P7.
Рисунок 3.2 - Структура микросхемы 74198
При подаче на
лог.0
происходит очистка регистра, т.е. на все выхода будет лог.0 (таблица 3.1).
Когда S0
= 0 и S1
= 0 регистр хранит записанную информацию.
Таблица 3.1.1 - Выбор режима загрузки данных
|
Входы
|
Функция
|
|
MR
|
CLK
|
S0
|
S1
|
|
|
0
|
X
|
X
|
X
|
Асинхронный
сброс
|
|
1
|
|
1
|
1
|
Параллельная
нагрузка
|
|
0
|
1
|
Сдвиг
вправо
|
|
1
|
|
1
|
0
|
Сдвиг
влево
|
|
1
|
X
|
0
|
0
|
Хранение
данных
|
При S0
= 1 и S1
= 1, а также по фронту на CP,
в регистр загружаются данные с входов P0,
P1,
… ,P7. Когда S0
= 0, а S1
= 1 будет происходить запись с последовательного входа DSR.
По первому положительному фронту на CP
происходит сдвиг, и состояние на входе DSR
передастся в триггер с выходом Q0.
По второму фронту состояние этого триггера передастся триггеру с выходом Q1,
а вQ0
запишется новое состояние входа DSR
и т.д. Аналогично вводятся данные с входа DSL
при S0
= 1, а S1
= 0, только в этом случае сдвиг будет происходить в обратную сторону.
В качестве счетчика выбираем микросхему 7490,
обладающую четырехразрядным выходом. Входы синхронного сброса RI и R2
(двухвходовой элемент И) запрещают действие импульсов по обоим тактовым входам
и входам установки S. Импульс, поданный на вход R, дает сброс данных по всем
триггерам одновременно.
Таблица 3.1.2 - Режим работы счётчика
7490
|
Счет
|
Выход
|
|
Q3
|
Q2
|
Q1
|
Q0
|
|
0
|
0
|
0
|
0
|
0
|
|
1
|
0
|
0
|
0
|
1
|
|
2
|
0
|
0
|
1
|
0
|
|
3
|
0
|
0
|
1
|
1
|
|
4
|
0
|
1
|
0
|
0
|
|
5
|
0
|
1
|
0
|
1
|
|
6
|
0
|
1
|
1
|
0
|
|
7
|
0
|
1
|
1
|
1
|
|
8
|
1
|
0
|
0
|
0
|
|
9
|
1
|
0
|
0
|
1
|
|
10
|
1
|
0
|
1
|
0
|
|
11
|
1
|
0
|
1
|
1
|
|
12
|
1
|
1
|
0
|
0
|
|
13
|
1
|
1
|
0
|
1
|
|
14
|
1
|
1
|
1
|
0
|
|
15
|
1
|
1
|
1
|
1
|
Таблица 3.1.3
- Перечень элементов
|
Позиционное
обозначение
|
Наименование
|
Количество
|
Примечание
|
|
U1-U6
|
ИМС
74198
|
6
|
Регистр
|
|
U7
|
ИМС
74LS138
|
1
|
Дешифратор
|
|
U8
|
ИМС
74393
|
1
|
Счетчик
|
Рисунок 3.1.2 -Схема устройства параллельного
ввода слов в регистры
3.2 Расчет времени
ввода слов в регистр
Время ввода слов в регистры определяется как
произведение периода повторения импульсов ввода на число регистров в устройстве
(m=5).
Период повторения импульсов:
Время ввода всех N=6 слов за один цикл при этом
равно
. Запоминающее
устройство на ИМС оперативных ОЗУ
Запоминающее устройство
(ЗУ) выполняется на промышленной ИМС ОЗУ К531РУ8. Это статическое ОЗУ на 4
бита, имеет четыре информационных (инверсных) и четыре адресных входа, то есть
может записывать четырехразрядные двоичные числа по шестнадцати адресам. Чтение
осуществляется при подаче на вход R/W сигнала высокого уровня, запись - при подаче низкого
уровня. Исполнительный сигнал ИМС K531PY8 - сигнал CS, он подается в виде
логического нуля последним - при записи или чтении каждого слова.
Приступаем к синтезу модуля
ЗУ. По заданию нужно записать 70 слов по 4 разрядов в каждом. Поскольку в ИМС
К531РУ8 четыре информационных входа, один модуль будет состоять одного ИМС.
В один модуль можно
записать только шестнадцать слов. Для записи 70 слов нам нужно использовать
[70/16]=4 модуля.
Число адресных сигналов
определяется по формуле:
Четыре младших разряда подаются на адресные
входы всех модулей, а два старших - на управляющий дешифратор, с помощью
которого выбирается модуль для записи или чтения.
Рисунок 4.1.1 - Структурная схема запоминающего
устройства на ОЗУ К531РУ8
Таблица 4.1.1
- Таблица истинности
|
1
|
2
|
3
|
4
|
5
|
|
Комбинации
на адресных входах
|
№
ячейки в модуле
|
Номер
модуля
|
№
ячейки в общей нумерации
|
|
B,A
|
А3
А2 А1 А0
|
|
|
|
|
000
|
0000
|
0
|
0
|
0
|
|
0001
|
1
|
|
1
|
|
0010
|
2
|
|
2
|
|
0011
|
3
|
|
3
|
|
0100
|
4
|
|
4
|
|
0101
|
5
|
|
5
|
|
0110
|
6
|
|
6
|
|
0111
|
7
|
|
7
|
|
1000
|
8
|
|
8
|
|
1001
|
9
|
|
9
|
|
1010
|
10
|
|
10
|
|
1011
|
11
|
|
11
|
|
1100
|
12
|
|
12
|
|
1101
|
13
|
|
13
|
|
1110
|
14
|
|
14
|
|
1111
|
15
|
|
15
|
|
001
|
0000
|
0
|
1
|
16
|
|
0001
|
1
|
|
17
|
|
0010
|
2
|
|
18
|
|
0011
|
3
|
|
19
|
|
0100
|
4
|
|
20
|
|
0101
|
5
|
|
21
|
|
0110
|
6
|
|
22
|
|
0111
|
7
|
|
23
|
|
1000
|
8
|
|
24
|
|
1001
|
9
|
|
25
|
|
1010
|
10
|
|
26
|
|
1011
|
11
|
|
27
|
|
1100
|
12
|
|
28
|
|
1101
|
13
|
|
29
|
|
1110
|
14
|
|
30
|
|
1111
|
15
|
|
31
|
|
010
|
0000
|
0
|
2
|
32
|
|
0001
|
1
|
|
33
|
|
0010
|
2
|
|
34
|
|
0011
|
3
|
|
35
|
|
0100
|
4
|
|
36
|
|
0101
|
5
|
|
37
|
|
0110
|
6
|
|
38
|
|
0111
|
7
|
|
39
|
|
1000
|
8
|
|
40
|
|
1001
|
9
|
|
41
|
|
1010
|
10
|
|
42
|
|
1011
|
11
|
|
43
|
|
1100
|
12
|
|
44
|
|
1101
|
13
|
|
45
|
|
1110
|
14
|
|
46
|
|
1111
|
15
|
|
47
|
|
011
|
0000
|
0
|
3
|
48
|
|
0001
|
1
|
|
49
|
|
0010
|
2
|
|
50
|
|
0011
|
3
|
|
51
|
|
0100
|
4
|
|
52
|
|
0101
|
5
|
|
53
|
|
0110
|
6
|
|
54
|
|
0111
|
7
|
|
55
|
|
2
|
3
|
4
|
5
|
|
1000
|
8
|
|
56
|
|
1001
|
9
|
|
57
|
|
1010
|
10
|
|
58
|
|
1011
|
11
|
|
59
|
|
1100
|
12
|
|
60
|
|
1101
|
13
|
|
61
|
|
1110
|
14
|
|
62
|
15
|
|
63
|
|
100
|
0000
|
0
|
5
|
64
|
|
0001
|
1
|
|
65
|
|
0010
|
2
|
|
66
|
|
0011
|
3
|
|
67
|
|
0100
|
4
|
|
68
|
|
0101
|
5
|
|
69
|
|
0110
|
6
|
|
70
|
|
|
|
|
|
|
Таблица 4.2 - Перечень
элементов
|
Позиционное
обозначение
|
Наименование
|
Количество
|
Примечание
|
|
U1-U4
|
74LS89
|
4
|
ОЗУ
|
|
U16
|
74154
|
1
|
Дешифратор
|
. Ждущий мультивибратор
.1 Расчет автогенератора
Исходные данные:
Частота
автогенератора fаг=128 кГц ;
Период
повторения пусковых импульсов Тпов=4,8 мс .
Рисунок 5.1.1 - Структурная схема автогенератора ПИ с одним
конденсатором
Период автоколебаний:
Длительность импульса на первом выходе
автогенератора:
Длительность фронта первого импульса:
Длительность импульса на втором выходе
автогенератора:
Амплитуда импульсов на обоих выходах
автогенератора
Монтажная нагрузочная емкость
При длительности фронта первого импульса
=
можно использовать ИМС логических элементов серии 133, К155. Электрические
параметры ИМС выбранной серии:
Таблица 5.1.1 - Электрические параметры ИМС
серии 133, К155
Средняя задержка микросхемы равна:
Длительность фронта импульсов автогенератора:
Сравниваем
полученное и заданное значения. Условие tф< tф1 выполняется,
выбор инверторов произведен правильно.
Определяем величину входного сопротивления
логического нуля выбранных ИМС:
где Е=5В - напряжение питания ИМС.
Сопротивление навесного резистора
автогенератора:
Где Uпор=1,5В
Из ряда номиналов резисторов и конденсаторов Е24
выбираем номинал резистора R1 = 1300 Ом.
Определяем величины скачков по фронтам
импульсов:
Первого импульса
Второго импульса
Где rд=100 Ом - сопротивление
открытого диода, встроенного в ИМС.
Находим промежуточную расчетную величину:
Находим емкость конденсатора:
Из ряда номиналов резисторов и конденсаторов Е24
выбираем номинал резистора
Проверяем правильность выбора резистора R1
и конденсатора C1:
Находим время разряда C1 через
выходную цепь элемента в состоянии «0»
и открытый
встроенный диод (rД=100 Ом)
Определяем время, отводимое для перезаряда С1
входными и выходными токами первого логического элемента автогенератора:
Эквивалентная постоянная времени перезаряда
равна:
Находим реальное время, необходимое для
перезаряда С1 указанными токами:
где напряжение открывания диода Uдо=0,6B
Сравниваем величины z и y - они должны
отличаться в пределах 10%:
Требуемое условие не выполняется, в этом случаи
уменьшим номинал выбранного резистора, пусть R1
= 510 Ом.
Из ряда номиналов резисторов и конденсаторов Е24
выбираем номинал резистора
Теперь условие выполняется, значит, выбранные
номиналы R1
= 510 Ом
, подойдут.
5.2 Расчет делителя
частоты
Коэффициент деления частоты:
Разобьем КДЧ на простые сомножители:
В этой формуле
−
коэффициенты деления частоты каскадов делителя частоты, в роли которых
выступают ИМС счетчиков:
К555ИЕ2 (SN74LS90) - для
=
10 либо
=
5
К155ИЕ4 (SN74LS92) - для,
=
12 либо
=
6
К555ИЕ5 (SN74LS93) - для
=
16 либо
=
4,
=
8
Тогда ДЧ будет состоять из двух микросхем
К155ИЕ4 (SN74LS92)и трех микросхем К555ИЕ2 (SN74LS90).
Микросхема
К155ИЕ4 - четырехразрядный двоичный счетчик-делитель на 2, на 6 и на 12.
Счетчик состоит из двух независимых делителей. Если тактовая последовательность
с частотой f подана на вход
(вывод 14), на
выходе Q0 (вывод 12) получим меандр с частотой f/2. Последовательность с частотой f на тактовом
входе
(вывод 1) запускает делитель
на 6, и меандр с частотой f/6 появляется на выходе Q3 (вывод 8). На
выводы
R1 и R2
подаются команды сброса. Чтобы построить
счетчик с модулем деления 12, требуется соединить делители на 2 и на 6, замкнув выводы 12 и 1. На
вход
подается
входная частота f, на выходе Q3 получается последовательность симметричных прямоугольных импульсов с частотой f/12.
Микросхема К555ИЕ2 представляет
собой счетчик-делитель на 2, на 5 и на 10. Каждая ИС состоит из четырех
JK-триггеров. Для получения делителя на 10 выход Q0 соединяется с входом
.
Микросхема
К555ИЕ5 представляет
собой счетчик-делитель на 2, на 8 и на 16. Для получения делителя на 16 выход
Q0 соединяют с входом
.
Диаграмма выходного сигнала ДЧ представляет
собой последовательность прямоугольных импульсов, период повторения которых
равен периоду пусковых импульсов.
Рисунок 5.2.1 - Диаграммы напряжений сигнала и
выходных сигналов ДЧ, использующих в последнем каскаде указанные ИМС счетчиков
5.3 Расчет
формирователя коротких пусковых импульсов
Для запуска ждущего генератора ПИ требуются
короткие пусковые импульсы, длительность которых не меньше, чем (3 ÷
5)tз.ср.
Поэтому на основе импульсов, полученных делителем частоты, нужно получить
пусковые.
Рисунок 5.3.1 - Структурная схема формирователя
коротких пусковых импульсов
Исходные данные для расчета:
Длительность выходного импульса: tи
вых=0,5 мкс
Длительность входного импульса:tи
вх=0,67
мкс
Период повторения выходных импульсов:Твх=Тпуск=15
мс
Требуемая длительность фронта выходных
(пусковых) импульсов:
Для формирователя можно использовать логические
элементы той же серии, что и для автогенератора ПИ (серии 133, К155). Поскольку
элементы выбраны той же серии, то
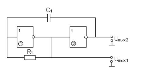
Сопротивление R3 находится как:
Где
Из ряда E24 выбираем
Определяем емкость конденсатора:
где
;
.
В соответствии с рядом E24 выберем
Определяем время восстановления напряжения на
конденсаторе:
Проверим условие восстановления
Так как условие выполняется, то выбранные
номиналы
,
подойдут.
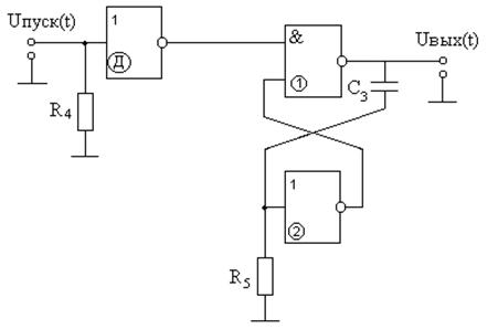
5.4 Расчет ждущего
генератора ПИ
Рисунок 5.4.1 - Структурная схема ждущего
генератора ПИ
Элементы дополнительный (Д) и второй -
инверторы, первый логический элемент выполняет функцию 2И-НЕ.
Исходные данные:
Период повторения пусковых импульсов:
;
Длительность выходных импульсов:
;
Амплитуда выходных импульсов:
.
Требуемую длительность фронта выходных
импульсов:
При такой длительности фронта можно использовать
ИМС серии 134, К158
Таблица 5.4.1 - Электрические параметры ИМС
серии 134, К158
Определяем величину входного сопротивления
логического нуля выбранных ИМС:
Сопротивление подключенного ко входам логических
элементов R4=R5:
где Uпор=1,5В
Из ряда номиналов резисторов и конденсаторов Е24
выбираем номинал резистора
Определяем постоянное смешение на входах
логических элементов:
Рассчитываем амплитуду выходного импульса:
Находим промежуточную расчетную величину:
А затем емкость конденсатора:
Из ряда номиналов резисторов и конденсаторов Е24
выбираем номинал конденсатора
Определим время восстановления напряжения на
конденсаторе:
Проверим выполнение условия:
Условие выполняется, значит, выбранные номиналы:
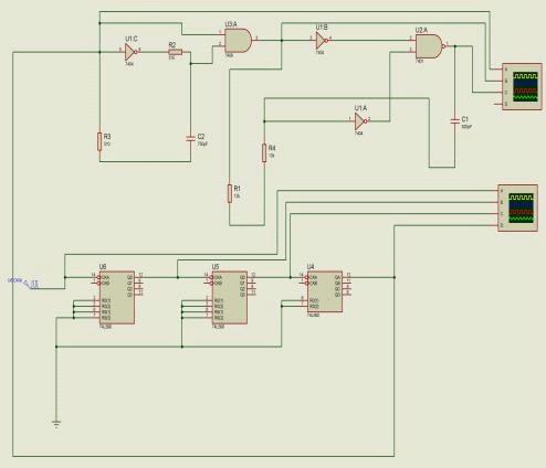
.5 Схема ждущего мультивибратора
Рисунок 5.5.1 - Принципиальная схема ждущего
мультивибратора
Рисунок 5.5.2 - Диаграммы напряжений всего
устройства
Таблица 5.5.1 - Перечень элементов
|
Позиционное
обозначение
|
Наименование
|
Количество
|
|
U4(C-E)
|
Инвертор
7404
|
3
|
|
DD1,DD2
|
Счетчик
74LS90
|
2
|
|
DD3
|
Счетчик 74LS92
|
1
|
|
DD4
|
Элемент
И 7408
|
1
|
|
DD5
|
Элемент
И-НЕ 7401
|
1
|
|
C3
|
Конденсатор
820 пФ
|
1
|
|
C2
|
Конденсатор
750 пФ
|
1
|
|
R2, R3
|
Резистор
510 Ом
|
2
|
|
R4, R5
|
Резистор
12 кОм
|
2
|
ЗАКЛЮЧЕНИЕ
В данной курсовой работе были отработаны навыки
использования пакета программ для автоматизированного проектирования
электронных схем Proteus.
В частности использование Proteus
для построения принципиальных схем, на основе пяти представленных задач.
СПИСОК ИСПОЛЬЗОВАННОЙ ЛИТЕРАТУРЫ
1. В.Л.
Шило. Популярные цифровые микросхемы: Справочник. М. - Радио и связь, 1987 -
352 с.
2. Методические
указания по выполнению курсовой работы по дисциплине "Цифровые устройства
и микропроцессоры", Л.В. Просвирякова. - 16 с.
. Букреев
И., Горячев В., Мансуров Б. Микроэлектронные схемы цифровых устройств, 2009 г.
- 712 с.