Приемник радиовещательный
Пояснительная записка к
курсовому проекту
Приемник радиовещательный
Введение
Целью проекта является разработка радиовещательного
приемника, принимающего передачи в диапазоне УКВ с характеристиками согласно
техническому заданию.
Радиоприемное устройство является неотъемлемой частью любой
радиотехнической системы. В настоящее время для радиоприемных устройств
является характерным их большое разнообразие, определяемое различием систем, в
состав которых они входят. Несмотря на разнообразие, все радиоприемные
устройства связывает общность построения структурной схемы. Это позволяет в
основу расчета положить раздельное рассмотрение блоков, входящих в состав
любого приемника независимо от его назначения.
Радиоприемное устройство состоит из приемной антенны,
радиоприемника и оконечного устройства, предназначенного для воспроизведения
сигналов.
Радиоприемники можно классифицировать по ряду признаков, из
которых основными являются: 1) тип схемы; 2) вид принимаемых сигналов; 3)
назначение приемника; 4) диапазон частот; 5) вид активных элементов,
используемых в приемнике; 6) тип конструкции приемника.
Применение радиосигнала с ЧМ-модуляцией позволяет достичь на
порядок большей помехозащищенности по сравнению со случаем использования
АМ-радиосигнала. Это возможно за счет использования более широкой полосы
радиосигнала (до 150 кГц), и за счет того, что уровень ЧМ-сигнала относительно
постоянен во времени. Однако с расширением полосы соответственно увеличивается
и уровень внешних шумов.
1.
Расчет структурной схемы радиоприемника
частота приемник колебательный
Курсовое проектирование состоит из двух этапов: эскизного
расчета и электрического расчета.
Целью эскизного расчета является составление полной
структурной схемы приемника и определение требований к каждому его
функциональному узлу в соответствии с заданием на курсовой проект. К расчету
структурной схемы приемника приступают после анализа задания и определения
недостающих для проектирования данных. Тип структурной схемы, число и тип
избирательных систем, число каскадов в приемнике определяются тремя важнейшими
показателями: полосой пропускания, избирательностью и чувствительностью.
1.1 Предварительный расчет полосы пропускания
приемника
1. Полоса пропускания радиоприемного устройства определяется
выражением [1, стр. 22]: Пушкарев В.П. УП и ОС. Учебное методическое пособие. -
Томск, 2007. - 174 с.
, (1.1)
где
- эффективная ширина спектра;
- доплеровское смещение частоты сигнала;
- запас полосы пропускания, обусловленной
нестабильностью технических характеристик и неточностью настройки
радиоприемного устройства.
Эффективная ширина спектра принимаемого сигнала определяется
видом модуляции.
Для приема и обработки сигналов УКВ ЧМ монофонического
звукового вещания с угловой модуляцией эффективная ширина спектра определяется
выражением: стр. 23 Пушкарев В.П. УП и ОС. Учебное методическое пособие. -
Томск, 2007. - 174 с.
, (1.2)
- девиация частоты (наибольшее отклонение
частоты от среднего значения, при частотной модуляции) или фазы (приемник
звукового УКВ-ЧМ моновещания,
кГц), стр. 23
кГц - верхняя граничная частота спектра
модулирующего сигнала (согласно ТЗ).
Доплеровское смещение частоты сигналов, принимаемых от
передатчика, который перемещается относительно приемника с радиальной
скоростью, определяется выражением: стр. 24 Пушкарев В.П. УП и ОС. Учебное
методическое пособие. - Томск, 2007. - 174 с.
, (1.3)
где
- радиальная скорость перемещения источника
радиосигналов;
м/сек - скорость распространения радиоволн;
- частота принимаемого радиосигнала.
Примем скорость перемещения источника радиосигналов равной
нулю, т.е.
.
Запас полосы пропускания радиоприемного устройства,
обусловленной нестабильностью и неточностью настройки радиоприемного
устройства, на этапе проектировании принимается не более
. Стр. 24
Произведём расчёт полосы пропускания: стр. 23
кГц.
Введём КАПЧ с коэффициентом автоматической подстройки
частоты равным 15. Стр. 24Пушкарев В.П. УП и ОС. Учебное методическое пособие.
- Томск, 2007. - 174 с.
Автоматическая подстройка частоты используется для уменьшения
ошибки настройки, повышения качества приема сигнала. Стр. 24 Пушкарев В.П. УП и
ОС. Учебное методическое пособие. - Томск, 2007. - 174 с.
кГц;
кГц.
1.2 Выбор и обоснование колебательной системы по
критерию избирательности по соседнему каналу
Коэффициент прямоугольности избирательной системы
радиоприемного устройства, определяющий избирательность по соседнему каналу:
стр. 44
.
где ∆fсос - Величина отстройки по частоте принимаемого канала
относительно несущей полезного принимаемого сигнала. (согласно ТЗ)
П-Полоса пропускания радиоприёмного устройства.
Из [1] (табл. 2.4) могут быть выбраны следующие избирательные
системы, обеспечивающие избирательность по соседнему каналу (согласно ТЗ
дБ):
два каскада с двумя связанными контурами, настроенных на одну
частоту при предельной связи;
один каскад с четырехконтурными ФСС;
один пятиконтурный каскад ФСС.
По совокупности требований и по сложности реализации выбираем
второй вариант, имеющий следующие параметры:
§ количество избирательных систем - 1;
§ число колебательных контуров избирательной
системы - 4;
§ функция расширения y(1), связывающая полосу
пропускания одного контура и полосу пропускания всей системы, равна - 0.38.
Полоса пропускания одного контура избирательной системы:
кГц.
Эквивалентная добротность одного контура системы на
максимальной частоте рабочего диапазона частот: стр. 44
.
Анализ физической реализуемости избирательной системы с
расчетной добротностью, обеспечивающей избирательность по соседнему каналу с
перестройкой в диапазоне 80…88 МГц, показывает невозможность построения
приемника прямого усиления. Для обеспечения избирательности по соседнему каналу
необходимо произвести расчет структурной схемы супергетеродинного
радиоприемного устройства.
2.3 Расчет максимального и минимального значений
промежуточной частоты
При реализации избирательной системы в тракте промежуточной
частоты на сосредоточенных элементах (при единичной добротности при физической
реализации эквивалентной добротности единичного контура в пределах 60…80) максимальное
значение промежуточной частоты будет: стр. 44
МГц.
При реализации избирательной системы на основе ультразвуковых
фильтров, добротность контура которых составляет 300…400, максимальное значение
промежуточной частоты будет: стр. 45
МГц.
Используем последний вариант, так как
промышленностью выпускаются пьезокерамические фильтры, удовлетворяющие данным
требованиям.
Для радиоприемников диапазонного типа используют для
обеспечения избирательных свойств и заданного диапазона перестройки только
одиночные колебательные контуры. Величина полосы пропускания преселектора не
должна влиять на АЧХ радиоприемного устройства. На этапе расчета структурной
схемы преселектора по критерию избирательности по дополнительным каналам приема
(зеркальном, прямом) необходимо обеспечение следующих условий. стр. 40
.
где
- полоса пропускания преселектора на минимальной
частоте диапазона принимаемых частот;
- минимальная частота диапазона принимаемых
частот;
- полоса пропускания
одного колебательного контура на минимальной частоте диапазона принимаемых
частот.
Рассчитаем полосу преселектора:
кГц.
Полоса преселектора более чем в три раза превышает полосу
приёмника, следовательно
не влияет на
. Избирательные свойства
радиоприемного устройства по дополнительным каналам приема определяются
избирательными цепями преселектора, свойства которых определяются минимальным
значением промежуточной частоты. Минимальное значение промежуточной частоты
определяется физической реализацией избирательных цепей преселектора. Для
диапазонных приемников целесообразно использовать одиночные колебательные
контуры.
Минимальное значение промежуточной частоты для преселектора с
одиночными колебательными контурами определяется выражением (для случая
использования и во входной цепи и в УРЧ):стр. 45
МГц,
f0max-максимальная частота
настройки радиоприёмного устройства. σзерк-заданная избирательность
по зеркальному каналу.
эквивалентная добротность контура входной цепи при
использовании полевого транзистора в УРЧ или преобразователе. Значения
и
- коэффициент
шунтирования определили по таблицам 2.5 и 2.6 из [1];
- число контуров в преселекторе, включая контур
входной цепи;
- параметр рассогласования контура входной цепи
при работе с настроенной антенной.
Данный вариант реализации преселектора удовлетворяет условию
представленному на рисунке 2.3, а из [1], поэтому в состав преселектора
включаем два одиночных колебательных контура (ВЦ и УРЧ). Таким образом,
производим выбор промежуточной частоты в диапазоне 4.76…15 МГц. Остановим свой
выбор на значении промежуточной частоты равной стандартному значению
МГц. Остановим свой
выбор на пьезокерамическом фильтре, выпускаемом промышленностью ФСС ПФ1П-049а.
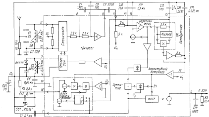
Структурная схема радиоприемного устройства
супергетеродинного типа, полученная на основе расчета и выбора промежуточной
частоты, представлена на рисунке 2.2. Для обеспечения заданной избирательности
по соседнему каналу выбран УПЧ с сосредоточенной избирательностью, т.е.
избирательностью, обеспечиваемой одним узлом - фильтром сосредоточенной
селекции (ФСС). Фильтр сосредоточенной селекции представляет собой
четырёхконтурную колебательную систему, выполненную на основе
пьезокерамического фильтра ПФ1П-049а.
Рисунок 1.2 - Структурная схема супергетеродинного
радиоприемного устройства
1.4 Расчет допустимого коэффициента шума для
обеспечения заданной чувствительности
В задании указано, что реальная чувствительность выбирается
согласно ГОСТ 5651-82 в соответствии с группой сложности. Для разрабатываемого
приёмника выберем вторую группу сложности, для которой сказано, что
чувствительность стационарных устройств, ограниченная шумами, не хуже 5 мкВ.
Перейдем к выбору первых каскадов приемника, обеспечивающих
требуемую чувствительность. Так как по заданию реальная чувствительность
определена в виде величины э.д.с.
сигнала в антенне, то
вычислим допустимый коэффициент шума
из условия:
(1.4)
где
- шумовая полоса линейного тракта;
Дж/град - постоянная Больцмана;
К - стандартная температура приемника;
- активная составляющая комплексного
сопротивления антенны;
- коэффициент различимости приёмника ЧМ -
сигналов;
- относительная шумовая температура антенны.
Коэффициент различимости для радиоприемных устройств ЧМ -
сигналов из [1] выражение (2.14):
, (1.5)
где
- отношение сигнал/шум на выходе детектора ([1]
таблица 2.1);
- отношение максимального напряжения
управляющего сигнала к действующему;
кГц - полоса пропускания УНЧ;
- максимальный коэффициент модуляции сигнала
([2] таблица 3.4);
кГц - шумовая полоса линейного тракта.
Расчётное отношение сигнал/шум на входе получилось меньше единицы,
для дальнейших расчётов примем его равным 5.
Согласно ТЗ в качестве антенно-фидерной системы задан
полуволновой вибратор. Сопротивление излучения симметричного полуволнового
вибратора 73.2 Ом, тогда
Ом.
Будем полагать, что антенна воспринимает внешние шумовые
помехи, и её относительная шумовая температура
. Подставляя принятые
исходные данные в (2.4), получаем:
.
На основе расчета допустимого коэффициента шума производится
выбор усилительного элемента и схемы усилительных каскадов по шумовым
характеристикам. При величине допустимого коэффициента шума в 2…5 раз следует
учитывать шумовые характеристики входной цепи, усилительного элемента первых каскадов
радиоприемного устройства, его схемы включения и способа формирования
амплитудно-частотной характеристики.
Чувствительность приемного устройства в диапазоне метровых и
менее длин волн в режиме согласования при заданном отношении сигнал/шум на
выходе линейного тракта определяется выражением:
мкВ.
Требование ТЗ выполнено, так как чувствительность
радиоприемного устройства не превышает заданного значения 5 мкВ.
1.5 Расчет коэффициента усиления линейного тракта
Расчет общего коэффициента передачи радиоприемного
устройства, а также его элементов и узлов производится после сравнительного
анализа расчета структурной схемы по критерию избирательности, технического
задания на проект и расчета допустимого коэффициента шума для данного диапазона
частот.
Под линейной (высокочастотной) частью приемника понимается
часть структурной схемы, которая находится до детектора или до ограничителя
амплитуды, или до входа микросхемы на которой собран УПЧ и детектор.
Коэффициент усиления высокочастотного тракта приемника
, или
дБ, (1.6)
где
мВ - амплитуда сигнала на входе микросхемы;
мкВ - э.д.с. в антенне, равная реальной
чувствительности радиоприемника (при заданном отношении сигнал/шум на входе);
- коэффициент запаса усиления, необходимый на
случай разброса параметров базовых усилительных элементов (принимается равным
2…5).
Общий коэффициент усиления высокочастотного тракта приемника
состоит из произведения коэффициентов усиления: входной цепи, усилителя частоты
сигнала, преобразователя частоты, коэффициента усиления ФСС и вычисляется по
формуле:
. (1.7)
При этом коэффициент передачи входной цепи в первом
приближении (согласно [8] стр. 51):
.
(1.8)
где В-коэффициент (для одноконтурной цепи с транзистором
);
- эквивалентное затухание контуров преселектора.
В преселекторе имеет смысл построить каскад УРЧ на полевом
транзисторе, так как, не смотря на то, что полевые транзисторы имеют малую
крутизну характеристик, они обладают меньшими по сравнению с биполярными
транзисторами значениями межэлектродных проводимостей и меньшим коэффициентом
шума. При этом контура преселектора меньше шунтируются усилительным прибором и
полоса пропускания преселектора может быть получена уже при больших
коэффициентах включения.
Подходящим вариантом является транзистор КП341Б, который
имеет следующие параметры: S=24 мА/В,
пФ,
пФ,
пФ,
дБ на частоте 200 МГц.
Коэффициент усиления каскада усилителя радио частоты не может
быть больше коэффициента устойчивого усиления
. Коэффициент устойчивого
усиления каскада усилителя на полевом транзисторе в схеме с общим истоком
определяется выражением (согласно [8] стр. 52):
. (1.9)
Коэффициент усиления преселектора (ВЦ и УРЧ):
.
Коэффициент усиления ФСС = 0.5 раз или -6 дБ.
Таким образом, исходя из требуемого
, усиление остальных
каскадов приемника должно составлять:
раз.
Согласно справочным данным, при напряжении входного сигнала
10 мкВ, амплитуда выходного сигнала составляет 60 мВ, что соответствует
коэффициенту усиления в 6000 раз. Проверим будет ли перегрузка преобразователя
частоты:
мкВ >
мкВ.
Таким образом, рассчитываемый приемник обладает запасом по
усилению и перегрузки преобразователя частоты не произойдёт.
1.6 Обоснование электрической принципиальной
схемы
В качестве смесителя, гетеродина, УПЧ и детектора в данной
курсовой работе предлагается использовать специализированную микросхему фирмы
Philips TDA7088 (SC1088). Необходимая селективность достигается с помощью активных RC-фильтров. Сигнал,
принимаемый по зеркальному каналу, а также слабые сигналы подавляются схемой
бесшумной настройки, которая может быть выключена. В этом случае
чувствительность приемника несколько улучшается.
Микросхема сохраняет работоспособность в диапазоне питающих
напряжений 1.8 В…5 В. Типовое значение напряжения питания равно 3 В. Диапазон
рабочих частот - 0.5…110 МГц. Реально же микросхема может работать и на
частотах до 130 МГц с незначительной потерей чувствительности. В приемниках с
TDA7088 предусмотрены два режима настройки электронная - сканирование,
посредством изменения управляющего напряжения на варикапе и механическая -
конденсатором переменной емкости с возможностью использования АПЧ
(автоподстройки частоты). Сканирование в типовом включении микросхемы может
быть только однонаправленным - с меньших частот к большим, при достижении
верхней границы настройки необходимо произвести сброс, т.е. нажать кнопку «Reset». Типовая схема
включения микросхемы представлена на рисунке 1.3.
Рисунок 1.3 - Типовая схема включения TDA7088Т
Сигнал с антенны (входа приемника) поступает на входную цепь,
далее на вход УРЧ.
Входная цепь и УРЧ осуществляют селекцию принимаемых частот
и подавляют паразитные
каналы: промежуточный канал
и зеркальный канал
.
Сигнал из входной цепи поступает на вход смесителя, куда
также поступает сигнал с гетеродина. Частота гетеродина определяется
резонансной частотой колебательного контура, образованного индуктивностью и
емкостями варикапа и включенного последовательно с ним конденсатора С5.
Сигнал ПЧ проходит через активный полосовой фильтр,
образованный усилителем с коэффициентом усиления 1 дБ и конденсаторами С7 и С8.
С вывода 8 микросхемы сигнал ПЧ поступает на усилитель-ограничитель, с которого
напряжение ПЧ подается на частотный детектор. С частотного детектора сигнал
звуковой частоты поступает на ключевое устройство устройства бесшумной
настройки (БШН) и далее на повторитель напряжения и с него на вывод 2.
Микросхемы. Как видно из рисунка 2.3 с усилителя-ограничителя сигнал подается и
на амплитудный детектор, с которого напряжение пропорциональное уровню
принимаемого сигнала ВЧ поступает на сумматор. На него также поступает
постоянное напряжение пропорциональное уровню напряжения ЗЧ. Напряжение,
получаемое на выходе сумматора управляет устройствами БШН и захвата частоты.
Блок поиска частоты условно можно разбить на две части -
устройства захвата частоты и устройства автоподстройки частоты. Стоит отметить,
что автоподстройка частоты работает также и при использовании механической
настройки, т.е. отключенном выводе 16 микросхемы. Для этого, как видно из
блок-схемы, предусмотрено управление частотой гетеродина в зависимости от
постоянной составляющей на выходе ЧМ детектора, т.е. реализована петля АПЧ. В
этом случае блок поиска частоты не используется вообще.
При нажатии кнопки «Reset» напряжение на конденсаторе С13
близко к нулю. При отпускании ее - напряжение на конденсаторе начинает
возрастать до момента захвата частоты какой-либо радиостанции. При захвате
частоты радиостанции прекращается уменьшение напряжения настройки на аноде
варикапа путем сброса триггера блока поиска частоты. Сигнал логической единицы
пройдя через устройство логического «И» поступает на устройство удержания
частоты. Устройства захвата и удержания частоты построены таким образом, что
теперь даже при изменении несущей частоты радиостанции она не будет потеряна.
Это реализовано путем подачи постоянного напряжения с ЧМ детектора на аналоговый
перемножитель одновременно с сигналом высокого уровня. Напряжение с выхода
перемножителя управляет генератором тока, который в свою очередь формирует
напряжение настройки. При этом нижний по схеме генератор тока находится в
выключенном состоянии.
Далее, если нажать кнопку «Run», триггер перейдет в состояние
логической единицы. На вход аналогового перемножителя с инверсного выхода
триггера поступит напряжение низкого уровня и в результате верхний по схеме
генератор тока окажется отключенным. Теперь включенным окажется нижний по схеме
генератор тока и будет продолжаться зарядка конденсатора, до тех пор, пока не
произойдет захват несущей следующей по диапазону радиостанции. И так далее
вплоть до напряжения на конденсаторе С13 равного напряжению питания.
Сигнал с выхода микросхемы TDA7088T подадим на УНЧ TDA7050T. УНЧ нагружен на
головные телефоны.
2. Расчет принципиальной схемы
2.1 Расчет входной цепи
Расчет входной цепи будем вести по методике, предложенной в
[3 стр. 173]. Коэффициент перекрытия диапазона
. При малых коэффициентах
перекрытия можно считать, что параметры контура не изменяются при перестройке,
поэтому можно ограничится расчетом ВЦ только на средней частоте диапазона.
Рис. 2.1 - Схема входной цепи с индуктивной связью с
настроенной антенной
Коэффициент включения фидера:
, (2.1)
где
.
МГц - середина диапазона частот,
пФ - для нашего диапазона частот [1] таблица
3.11,
Ом - волновое сопротивление фидера.
Коэффициент включения входа УРЧ:
, (2.2)
где
кОм;
- собственное затухание контура и варикапа.
Рассчитаем ёмкость контура:
. (2.3)
Емкость монтажа берем примерно равной
пФ, паразитную емкость
катушки контура
пФ, входную емкость каскада
пФ, тогда емкость контура:
пФ.
Далее найдем индуктивность контура и катушки связи [3, стр.
173]:
мкГн. (2.4)
мкГн. (2.5)
Найдём коэффициент связи катушек
и L:
. (2.6)
Коэффициент передачи входной цепи в режиме согласования:
.
(2.7)
Для подстройки начальных емкостей контуров радиотракта
применим подстроечный конденсатор FТ7 с емкостью, изменяемой в пределах
пФ.
Определим резонансную проводимость контура
мкСм. (2.8)
Диапазон изменения емкости контура для обеспечения требуемого
коэффициента перекрытия:
пФ. (2.9)
пФ. (2.10)
где
пФ.
В цепи перестройки будем использовать варикапную матрицу КВС
111А, которая имеет следующие параметры: емкость
пФ, добротность
на частоте 50 МГц,
мкА.
Рисунок 2.2 - Нормализованная зависимость емкости варикапа от
напряжения смещения
Рисунок 2.3 - Схема включения варикапа в контур
Как следует из расчета контуров преселектора и гетеродина при
перестройке приемника емкость варикапа должна изменяться в пределах 11.8..14.6
пФ. Чтобы обеспечить диапазон изменения контурной емкости варикапной матрицей
КВС 111А, включим дополнительную емкость
пФ. Сопротивление
резистора
должно быть больше
контура, при этом
шунтирование контура по цепи управления варикапом практически не сказывается.
Чтобы во входной цепи было меньше шумов, рассчитаем шунтирующие сопротивление и
поставим его параллельно
, его номинал должен быть больше
контура.
Из вольтфарадной характеристики варикапа находим пределы
изменения напряжения настройки: Umax = 10 В; Umin = 7 В. Это напряжение
будем подавать через резистивный делитель. Питание для делителя будет отлично
от питания всей схемы приемника.
Рисунок 2.4 - Схема резистивного делителя для подачи
напряжения смещения на варикап
Сопротивление резистора положим R1=300 кОм, при этом
шунтирование контура по цепи управления варикапом практически не сказывается.
Положим сопротивление резистора R2=10 кОм, тогда:
кОм,
где
- необходимый минимальный коэффициент передачи
делителя.
Полоса пропускания ВЦ определится выражением:
МГц.
(2.11)
Таким образом, был проведён расчёт входной цепи. Полоса
пропускания ВЦ намного превышает полосу пропускания приёмника, т.е. не
оказывает на неё влияния.
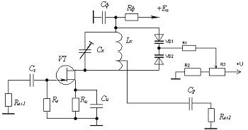
2.2 Расчет усилителя радиочастоты
частота приемник колебательный
Исходными данными для проектирования и расчета каскада УРЧ,
которые получаются при составлении структурной схемы приемника, являются:
·
граничные
частоты диапазона
МГц и
МГц;
·
параметры
контура УРЧ;
·
тип
контура - одиночный с двойным автотрансформаторным включением;
·
эквивалентное
затухание контура
;
·
конструктивное
затухание
;
·
напряжение
источника питания
В;
·
параметры
транзистора УРЧ КП341Б, приведены в Приложении 1;
·
параметры
смесителя.
На рисунке 2.5 изображена схема УРЧ.
Рисунок 2.5 - Схема усилителя радиочастоты на ПТ с двойным
автотрансформаторным включением контура
Затем выбираем транзистор с наименьшим коэффициентом шума и
имеющий
, что позволяет получить
слабую зависимость характеристик каскада от частоты.
Имеет смысл использовать в каскаде УРЧ такой же контур, как и
во входной цепи.
Определим коэффициент устойчивого усиления схемы:
Общими формулами коэффициента усиления и эквивалентного затухания
колебательного контура каскада резонансного усилителя являются:
; (2.14)
. (2.15)
Для решения надо так подобрать коэффициенты включения
и
к контуру, чтобы они
удовлетворяли уравнениям (3.14) и (3.15). Решениями этих уравнений могут быть
значения коэффициентов, определяемые формулами:
; (2.16)
, (2.17)
где
;
(2.18)
.
(2.19)
Получается две пары коэффициентов включения при разных знаках
перед вторыми радикалами. Для схемы с двойным автотрансформаторным включением
физически реализуемыми будут пары, в которых оба коэффициента включения
получаются не более единицы. Когда в обеих парах хотя бы один коэффициент
включения окажется больше единицы, то при заданных исходных данных невозможно
получить требуемые
и
.
В нашем случае:
;
.
При данных значениях N и М получаются следующие
пары коэффициентов:
Вторая пара отвечает условию физической реализуемости и может
быть принята как расчетная.
Проверим по формулам (3.14) и (3.15) найденные коэффициенты:
;
.
Таким образом, найденные коэффициенты позволяют реализовать
требуемое затухание контура и обеспечить устойчивый коэффициент усиления.
Для обеспечения выбранного режима работы полевого транзистора
по постоянному току и его температурной стабильности в усилительный каскад
должны быть введены вспомогательные цепи [7, стр21].
Исходные данные для расчета цепей:
· Электрический режим:
нА,
В,
В;
В;
· Начальный ток стока
мА;
· Максимально допустимая мощность
мВт;
· Максимальная температура перехода
;
· Нормальная температура
.
Величина сопротивления цепи затвора:
кОм. (2.20)
Сопротивление резистора
:
Ом. (2.21)
Емкость переходной цепочки цепи затвора
:
пФ. (2.22)
Емкость
:
пФ. (2.23)
Развязывающий фильтр в цепи питания рассчитаем по формулам:
Ом. (2.24)
пФ. (2.25)
В результате был рассчитан каскад УРЧ и все его элементы.
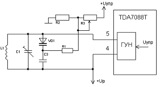
.3 Расчет гетеродина
Гетеродин входит в состав TDA7088T.
Рисунок 2.6 Принципиальная схема каскада гетеродина.
Расчет элементов преобразователя аналогичен расчету ВЦ и УРЧ.
Рассчитаем ёмкость контура:
. (2.26)
Емкость монтажа берем примерно равной
пФ, паразитную емкость
катушки контура
пФ, входную емкость каскада
пФ, тогда емкость
контура:
пФ.
Далее найдем индуктивность контура:
мкГн.
С1 и С2 из вышеперечисленных соображений выберем 1.2-6 пФ и
2200 пФ соответственно.
Диапазон изменения емкости контура для обеспечения требуемого
коэффициента перекрытия:
пФ (2.27)
пФ (2.28)
где
пФ.
Требуемый диапазон изменения емкости варикапа тогда составит
4.65-7.7 пФ.
При применении варикапа КВ129А. диапазон напряжений составит
3-5 В. Номинал С3 берем 10 пФ.
Сопротивление резистора положим R1=300 кОм, при этом
шунтирование контура по цепи управления варикапом практически не сказывается.
Положим сопротивление резистора R2=10 кОм, тогда:
кОм.
где
- необходимый минимальный коэффициент передачи
делителя.
.4 Расчет УПЧ и частотного детектора
Как уже говорилось ранее УПЧ и ЧД входят в состав м/с TDA7088T.
Рисунок 2.7 Подключение ФСС к м/с TDA7088T
В качестве ФСС мы выбрали пьезокерамический фильтр,
выпускаемый промышленностью ФСС ПФ1П-049а. Его параметры приведены в таблице
2.1 (данные взяты из [1] приложение 3).
Таблица 2.1. Основные параметры пьезокерамического фильтра
ПФ1П-049а
|
Полоса
пропускания на уровне - 26дБ, кГц, не более
|
Средняя частота
полосы пропускания, кГц
|
Полоса
пропускания на уровне - 6дБ, кГц
|
Затухание в
полосе пропускания, дБ, не более
|
|
|
|
|
источника
сигнала
|
нагрузки
|
|
505
|
|
150…200
|
10
|
0.33
|
0.33
|
Примечание:
неравномерность затухания в полосе
пропускания фильтров ПФ1П-049 не превышает 3 дБ;
полоса пропускания фильтра ПФ1П-049а на уровне 26 дБ - не
более 505 кГц.
2.5 Усилитель низких частот
Применим в качестве УНЧ микросхему TDA7050T - усилитель с выходом на
головные стереотелефоны.
Представим типовую схему включения низкочастотного тракта на
рисунке 2.8.
Рисунок 2.8 - Типовая схема включения микросхемы TDA7050T
Приведём параметры микросхемы TDA7050T.
Электрические параметры ИМС TDA7050T
|
Параметр
|
Единица
|
Символ
|
Значение
|
|
Напряжение
питания
|
В
|
|
1.6…6.0
|
|
Ток покоя
|
мА
|
|
3.2
|
|
Выходная
мощность
|
мВт
|
|
140
|
|
Выходное
напряжение шума, при кГц, кОм
|
мкВ
|
|
140
|
|
Разделение
каналов
|
дБ
|
|
40
|
|
Коэффициент
усиления напряжения
|
дБ
|
|
32
|
В качестве нагрузки УНЧ применим головные телефоны.
3. Расчет коэффициента шума и чувствительности
приемника
Коэффициент шума супергетеродинного приемника равен:
(3.1)
где
- коэффициенты шума ВЦ, УРЧ, преобразователя
частоты и УПЧ соответственно;
- коэффициенты передачи мощности ВЦ, УРЧ и
преобразователя частоты;
- коэффициент передачи мощности антенного
фидера.
Расчет коэффициента шума проведем для ВЦ и УРЧ, так как
последующие каскады, дают несущественный вклад в общий коэффициент шума.
Пересчитаем к входу, проводимости источника сигнала и
входного контура:
мкСм; (3.2)
мкСм; (3.3)
мкСм. (3.4)
g11=46.4 мкСм; t11=1;
мА/В.
Шумовое сопротивление транзистора
.
Коэффициент шума УРЧ и ВЦ определяется выражением:
, (3.4)
Подставив, получим
.
Рассчитаем чувствительность приемника
, (3.5)
мкВ.
Реальная чувствительность радиоприемного устройства не
превышает заданного значения в ТЗ, таким образом, требование ТЗ выполнено.
4. Расчет кривой избирательности линейного тракта
Кривая избирательности тракта ПЧ - это кривая избирательности
пьезокерамического ФСС. Построение кривой избирательности выполним эмпирически
на основе справочных данных. Из справочных данных по применяемому ФСС находим
подавление сигнала: а) при отстройке на 150-200 кГц - подавление 6 дБ; б) при
отстройке на 505 кГц - подавление 26 дБ.

Определим затухание на частотах зеркального канала и канала
прямого прохождения:
, (4.1)
. (4.2)
, или 47 дБ;
, или 95 дБ.
Видим, что требуемые избирательности обеспечивается с
запасом, так как по ТЗ избирательность по зеркальному каналу должна быть 40 дБ.
Избирательность по каналу прямого прохождения также обеспечили, потому что в ТЗ
эта избирательность должна составлять 60 дБ.
Кривую избирательности преселектора построим по формулам:
;
.
Приведём скриншот данных используемых при построении в
системе MathCAD.
Рисунок 4.2 - Кривая избирательности преселектора
По результатам расчётов видим, что заданные по техническому
заданию избирательности обеспечиваются.
Заключение
В ходе проекта был спроектирован монофонический радиовещательный
приемник, предназначенный для приема станций звукового УКВ монофонического
вещания в диапазоне 80…88 МГц, характеристики которого удовлетворяют
требованиям технического задания. В процессе проектирования остановились на
схеме супергетеродинного приемника.
Проектирование выполнено последовательно, следуя блок-схеме
устройства, в результате работы получены, как конечный продукт курсового
проектирования, принципиальная электрическая схема.
Так как проектирование устройства было учебной работой, в нем
не рассматривались некоторые вопросы конструктивной реализации данного
приемника.
Список использованных источников
1.
Пушкарев В.П. Устройства приема и обработки сигналов. Учебное методическое
пособие. - Томск, 2005. - 69 с.
.
Пушкарев В.П. Устройства приема и обработки сигналов. Учебное методическое
пособие. - Томск, 2007. - 174 с.
.
Пушкарев В.П. Устройства приема и обработки сигналов: Учебное пособие. - Томск,
2005. - 200 с.
.
Проектирование радиоприемных устройств под ред. А.П. Сиверса. - М.: Советское
радио, 1976. - 485 с.
.
Бобров Н.В. и др. Расчет радиоприемников - М.: Воениздат, 1971. - 496 с.
6.
А.С. Красько. Проектирование усилительных устройств. Учебное пособие Томск
1990. - 23 с.
7.
Полупроводниковые приборы: транзисторы малой мощности: Справочник/ под ред.
А.В. Голомедова. - М.: Радио и связь, 1989. - 640 с.
8.
Справочник по полупроводниковым диодам, транзисторам, интегральным микросхемам
/ Под ред. Н.Н. Горюнова. - М.: Энергия, 1977. - 744 с.
9.
Расчет цепей термостабилизации электрического режима транзисторов / Разработчик
Ю.Г. Болтовский. Томск, Ротапринт ТИАСУРа, 1993. - 27 с.
.
Справочник по учебному проектированию приемно-усилительных устройств / Под
редакцией М.К. Белкина. Минск,» Вища школа», 1988. - 472 с.