|
Условное обозначение вида охлаждения
|
Вид системы охлаждения трансформатора
|
|
ГОСТ
|
СЭВ и МЭК
|
|
|
Сухие трансформаторы
|
|
С
|
AN
|
Естественное воздушное при открытом исполнении
|
|
СЗ
|
ANAN
|
Естественное воздушное при закрытом исполнении
|
|
СГ
|
|
Естественное воздушное при герметичном исполнении
|
|
СД
|
ANAF
|
Воздушное с принудительной циркуляцией воздуха
|
|
Масляные трансформаторы
|
|
М
|
ONAN
|
Естественная циркуляция масла и воздуха
|
|
Д
|
ONAF
|
Принудительная циркуляция воздуха и естественная циркуляция
масла
|
|
МЦ
|
OFAN
|
Принудительная циркуляция воздуха и принудительная
циркуляция масла с ненаправленным потоком масла
|
|
НМЦ
|
ODAN
|
Принудительная циркуляция воздуха и принудительная
циркуляция масла с направленным потоком масла
|
|
ДЦ
|
OFAF
|
Принудительная циркуляция воздуха и масла с ненаправленным
потоком масла
|
|
НДЦ
|
ODAF
|
Принудительная циркуляция воздуха и масла с направленным
потоком масла
|
|
Ц
|
OFWF
|
Принудительная циркуляция воды и масла с ненаправленным
потоком масла
|
|
НЦ
|
ODWF
|
Принудительная циркуляция воды и масла с направленным
потоком масла
|
|
Трансформаторы с негорючим жидким диэлектриком (НЖД)
|
|
Н
|
LNAN
|
Естественное охлаждение НЖД
|
|
НД
|
LNAF
|
Охлаждение НЖД с принудительной циркуляцией воздуха
|
|
ННД
|
LFAF
|
Охлаждение НДЖ с принудительной циркуляцией воздуха и с
направленным потоком жидкого диэлектрика
|
Рассмотрим систему охлаждения типа Д (принудительная циркуляция воздуха и
естественная циркуляция масла) подробнее, оценим её достоинства и разберем
недостатки.
Данная система проста и достаточно не дорога в изготовлении. Применяется
для трансформаторов мощностью от 16 до 63МВ×А. К недостаткам стоит отнести
образование застоев масла и как следствие неравномерное распределение тепла по
всему объему масляного бака. Состоит система из масляного бака, заполненного
трансформаторным маслом, в котором находится непосредственно сам трансформатор.
На баке так же расположены радиаторы-охладители, с закрепленными на них
вентиляторами для обдува. Вентиляторы нагнетают воздух с большей скоростью, чем
при естественной циркуляции, увеличивая при этом теплоотдачу. По сравнению с
системой охлаждения типа М (естественная циркуляция масла и воздуха)
теплоотдача при охлаждении типа Д увеличивается в 2,5 раза.
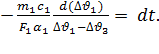
Принцип работы системы охлаждения трансформаторов типа Д представлен на
рисунке 1.
Обмотки и сердечник трансформатора при работе нагреваются, отдавая своё
тепло маслу. В верхних слоях производится измерение температуры масла с помощью
термометра манометрического конденсационного показывающего сигнализирующего
ТКП-160Сг-М1. На приборе заданы установки по температуре, при которых
происходит включение и отключение двигателей вентиляторов обдува. Включение или
отключение происходит в момент, когда сигнализирующая стрелка, показывающая
текущую температуру, достигает одной из границ, в этот момент срабатывает
микропереключатель, и подает сигнал в шкаф автоматики обдува трансформатора, в
котором собрана релейно-контакторная схема управления двигателями обдува.
Рисунок 1 - Принципиальная схема естественного масляного охлаждения
трансформатора при принудительной циркуляции воздуха
А - место попадания, циркулирующего, охлаждённого масла в обмотку с бака;
В - место выхода, циркулирующего, нагретого масла с обмотки в бак; С - место попадания,
циркулирующего, нагретого масла в бак с обмотки; D - место выхода, циркулирующего, охлаждённого масла с бака в
обмотку.
В точке А масло, циркулирующее в баке трансформатора, попадает в обмотку,
проходя по ней оно нагревается и по закону теплообмена поднимается вверх,
достигая при этом точки В. После чего из точки В масло, находящееся в верхних
слоях выдавливается в радиаторы маслом из более низких слоев. Масло,
продвигаясь от точки В до точки С немного охлаждается, это связано с
теплоотдачей кот крышки трансформатора и верхней частью трансформаторного бака.
На участке С-D масло интенсивно охлаждается при помощи вентиляторов,
расположенных под радиаторами и нагнетающими воздух вертикально вверх. После
прохождения данного участка охлажденное масло снова поступает в точку А и
процесс повторяется снова.
1.3 Основные
характеристики термометра ТКП-160Сг-М1
Манометрический конденсационный показывающий сигнализирующий термометр
ТКП-160Сг-М1 предназначен для измерения теплотехнических параметров и управления
внешними электрическими цепями от сигнализирующих устройств приборов.
По устойчивости к климатическим воздействиям изготавливаются в следующих
исполнениях:
серия УХЛ относится ко второй категории по ГОСТ 15150-69 и предназначена
для работы при температуре от минус 50 до плюс 50 °С;
серия Т и ТВ, соответственно второй и третьей категории по ГОСТ 15150-69.
Приборы данных серий предназначены для работы при температуре от минус 10 до
плюс 55 °С.
Устройство и работа термометра.
Основным узлом манометрического термометра, изображенного на рисунке 2,
является термосистема.
Термосистема дистанционного термометра состоит из пружины манометрической
18 с держателем 14, термобаллона 1 и соединительного капилляра 4.
Манометрическая пружина 18 с держателем 14 крепится к плате 8 двумя
винтами 20.
Капилляр 4 по всей длине защищен защитной оболочкой 3 выполненной либо из
полиэтилена, либо из пружинной оболочки, либо из поливинилхлорида, либо из
медных проволок. У мест крепления капилляра 4 с термобаллоном 1 и основанием 31
имеются вторичные оболочки 2, предохраняющие капилляр 4 от излома и пережатия в
местах, наиболее подверженных перегибам.
Для точной настройки прибора ось 33 передаточного механизма собрана с
поводком 32, в котором при помощи винта 10 перемещается ползун 11, изменяя
длину плеча поводка 32 при регулировке термометра.
На оси 33 имеется шлиц, на котором при помощи винта 5 осуществляется
сборка опоры 25. Опора 25 имеется два резьбовых отверстия для сборки стрелки
23. Стрелка 23 в месте сборки с опорой выполнена в виде кулачка, рабочий
профиль которого приводит в действие рычаги 12, которые в свою очередь
производят переброс контактов микропереключателей 17. Кулачок стрелки 23 в
месте сборки с опорой 25 имеет два паза для точной настройки показаний стрелки на
нижнем пределе измерения с помощью винтов 24.
Микропереключатели 17 и рычаги 12 собраны с кронштейнами 15 винтами 19 и
13. Кронштейны 15 в свою очередь с помощью винтов 16 собраны с указателями 22.
Рисунок 2 - Схема манометрического термометра ТКП-160С-М1
- термобаллон; 2 - вторичная оболочка; 3 - защитная оболочка; 4 -
соединительный капилляр; 5,6,9,10,16,19,20,24,26,27,38 - винты; 7 - тяга; 8 -
плата; 11 - ползун; 12 - рычаг; 13 - накладка; 14 - держатель; 15 - кронштейн;
17 - микропереключатель; 18 - манометрическая пружина;21 - циферблат; 22 -
указатель; 23 - стрелка; 25 - опора; 28 - корпус; 29 - стойка; 30 - возвратная
пружина; 31 - основание; 32 - поводок; 33 - ось; 34, 35 - втулки; 36 - верхняя
плата; 37 - нижняя плата.
Рычаги 12 за счет паза могут перемещаться относительно кронштейнов 15 и
кнопки микропереключателей 17, что дает возможность отрегулировать сигнальное
устройство с минимальным усилием. Кронштейны 15 вместе с рычагами 12 и
микропереключателями 17 за счет паза в указателях 22 могут перемещаться
относительно указателей 22 и кулачками стрелки 23, чем достигается тонкая
регулировка сигнализирующего механизма термометра.
Подшипниками оси 33 служат втулки 35, развальцованная в верхней плате 36,
и втулка 34, запрессованная в нижней плате 37.
Возвратная пружина 30 одним концом закреплена на поводке 32, другим - на
стойке 29. Указатели 22 насажены на втулку 35 и вращаются с натягом вокруг оси
33.
Циферблат 21 с помощью винтов 6 крепится к стойке 29, а механизм
термометра - к основанию 31 винтами 38.
Принцип действия термометра основан на строгой зависимости давления
насыщенных паров заполнителя термосистемы от температуры измеряемой среды.
Принципиальная схема манометрического термометра ТКП-160Сг-М1 приведена на
рисунке 3.
Измерение температуры контролируемой среды воспринимается заполнителем
через термобаллон 1 и преобразуется в изменение давления, которое по капилляру
3 передается в манометрическую пружину 4. Манометрическая пружина 3 под
действием давления разворачивается и через тягу 9 и поводок 11 поворачивает ось
10 и сидящую на ней стрелку 5. Задание предела температуры осуществляется двумя
указателями 6 с помощью поводков 2.
Рисунок 3 - Принципиальная схема термометра
- термобаллон; 2 - поводок: 3 - капилляр; 4 - манометрическая пружина; 5
- стрелка; 6 - указатель; 7 - рычаг; 8 - микропереключатель; 9 - тяга; 10 -
ось; 11 - поводок.
В момент достижения температуры, заданной указателями 6, рычаг 7
переходит с одной ступени кулачка стрелки 5 на другую; в одном случае под
действием пружины рычаг 7 приближается к кнопке микропереключателя 8, в другом
отходит от неё. В каждом случае происходит срабатывание микропереключателя 8 -
замыкание или размыкание электрической цепи.
В заключении хотелось бы отметить, что система управления, использующая в
своем составе ТПК-160, прослужила не один десяток лет и морально устарела.
Термометр использует устаревшие принципы релейного управления охлаждением,
из-за чего контакты микропереключателя зачастую выходят из строя. Выход из
строя контактов реле приводит к их пригаранию (залипаниию), и как следствие к
постоянному включению системы охлаждения и соответственно повышению расхода
электроэнергии. Отгарания контактов наоборот приведут к перегреву
трансформатора, так как охлаждение не будет функционировать, что приводит к
уменьшению сроков службы трансформатора. Датчик температуры масла верхних
слоев, расположенный на верхней крышке трансформатора, не редко ломают во время
осмотра, по причине нерациональной его установки. Все оборудование для
управления охлаждением расположено непосредственно на трансформаторе, что
неблагоприятно влияет на точность работы этого оборудования, из-за воздействия
вибраций и внешних факторов. Основным достоинством ТПК-160 является его
дешевизна.
1.4 Система
контроля и диагностики трансформаторного оборудования НЕВА-АСКДТ
Система НЕВА-АСКДТ предназначена для контроля и диагностики масляных
трансформаторов. Разработана для трансформаторов классов напряжения 10-750 кВ
мощностью от 2500 кВ×А до 500 МВ×А. Структурная схема размещения
компонентов системы и направлением управляющих сигналов приведена на рисунке 4.
Рисунок 4 - Структурная схема комплекса НЕВА-АСКДТ
Использование системы позволяет:
а) достоверно оценить техническое состояние трансформаторного
оборудования;
б) снизить финансовые расходы на ремонт трансформатора за счет перехода
на обслуживание по фактическому состоянию и отказа от регламентного
обслуживания;
в) повысить надежность электроснабжения.
Основные функции:
контроль температуры верхних и нижних слоев масла трансформатора;
контроль температуры обмотки трансформатора;
контроль уровня масла;
контроль влаго- и газосодержания масла;
контроль электрических параметров;
контроль состояния изоляции маслонаполненных высоковольтных вводов;
контроль давления масла на вводах трансформатора;
контроль уровня вибрации трансформатора;
сигнализация о выходе значений контролируемых параметров за установленные
технологические пределы;
оценка технического состояния трансформатора и его систем по комплексу
измеренных параметров;
автоматическое управление охлаждением трансформатора;
представление данных в виде мнемосхем, таблиц и графиков на локальном
мониторе и автоматизированном рабочем месте (далее по тексту АРМ) дежурного
оператора;
архивирование данных и событий на энергонезависимом носителе;
передача данных измерений и событий в сеть автоматическая система
управления (далее по тексту АСУ) станции по каналам Ethernet 10/100.
Комплекс НЕВА является универсальной системой контроля и диагностики
трансформаторного оборудования. Зачастую потребителю не требуется
контролировать все параметры работы трансформатора и всех возможностей НЕВА не
требуется. К недостаткам стоит отнести то, что для монтажа всех элементов
данной системы необходим останов трансформатора и разборка. Так же недостатком
системы НЕВА является достаточно высокая цена ввиду большого набора модулей.
1.5 Оптоволоконные системы измерения температуры наиболее нагретых точек
обмотки трансформаторов
LumaSMART - оптоволоконная система измерения температуры с люминесцентными
датчиками для установки на трансформаторы высокого, сверхвысокого и
ультравысокого напряжения, большие силовые трансформаторы и реакторы.
LumaSHIELD - оптоволоконная система измерения температуры с арсенид-галлиевыми
датчиками для установки на распределительные трансформаторы и силовые
трансформаторы малой мощности.
Оптоволоконные системы позволяют проводить прямые измерения температуры
наиболее нагретых точек обмотки трансформаторов в реальном времени. Это
позволяет постоянно отслеживать изменения состояния изолирующего материала
обмоток и предотвращать аварии, которые возникают в результате медленных
процессов разрушения изоляции. Оптоволоконные системы не требуют обслуживания и
калибровки в течение всего срока эксплуатации трансформатора. При этом на
результаты измерений не оказывают влияние такие неблагоприятные факторы как
высокое напряжение или радиочастотное и электромагнитное излучение.
Оптоволоконные системы измерения температуры имеют ряд других преимуществ,
которые обеспечивают:
а) проведение контроля целостности конструкции трансформаторов и их
качества;
б) прямой контроль за состоянием изоляции при динамическом увеличении
нагрузки, что позволяет избежать повреждений изоляции, приводящих к снижению
срока службы трансформатора;
в) точную установку уровня максимальной температуры во время сборки
трансформаторов, который может рассматриваться как критический при последующей
эксплуатации трансформаторов;
г) раннее обнаружение неисправностей систем охлаждения, которые не
определяются обычными методами;
д) простоту определения необходимости обслуживания трансформаторов в
зависимости от его состояния;
е) управление системами охлаждения непосредственно на основании
результатов измерения температуры наиболее нагретых точек;
ж) использование интеллектуальных систем нового поколения для управления
подстанциями, обеспечивая их данными о критической температуре.
Оптоволоконные системы имеют широкое распространение в современных
технических системах, и трансформаторостроение не осталось в стороне.
Оптоволоконный способ измерения температуры наиболее нагретых точек
трансформатора является самым точным способом получения реальной температуры
обмоток трансформатора на данный момент. Но, как и в случае с комплексом НЕВА,
для установки оптоволоконной системы в трансформатор необходима его остановка и
демонтаж, с целью установки датчиков непосредственно в те точки, в которых
необходим контроль температуры, что является существенным недостатком данного
способа. Преимуществом перед комплексом НЕВА является простота и относительная
дешевизна.
2.
Специальная часть
.1 Тепловые
процессы в трансформаторе
В главе рассмотрены тепловые процессы для общего понимания принципов
работы трансформатора и вывода формулы для расчета наиболее нагретой точки
обмотки трансформатора. Расчеты взяты из источника [2], так как в нем наиболее
подробно рассмотрены процессы, касающиеся нагрева и охлаждения трансформатора,
результаты которых экспериментально подтверждены.
Процесс нагревания однородного тела с коэффициентом теплоотдачи, не
зависящим от температуры.
Под однородным телом с точки зрения нагрева подразумевается тело с
бесконечно большой внутренней теплопроводностью, имеющее по всему своему объему
одинаковую температуру и удельную теплоемкость.
Рассмотрим однородное тело, имеющее определенную массу, площадь
поверхности, удельную теплоемкость и коэффициент теплоотдачи, которое в момент
времени t = 0 нагрето выше температуры
окружающей среды на. В момент t = 0
количество теплоты аккумулированное в теле, равно

, (2.1.1)
где Q0 - количество теплоты;
m -
масса;
с - удельная теплоемкость;
Δϑ0 - температура
окружающей среды;
Уединенное
тело без внутреннего источника тепла передает свою теплоту окружающей среде, и
вместе с этим уменьшается его температура. За время
количество теплоты уменьшается на 

. (2.1.2)
Такое же количество теплоты dQ отдается за время dt окружающей среде

, (2.1.3)
где α - коэффициент теплоотдачи;
F -
площадь поверхности;
dt -
время;
Если уравнения (2.1.2) и (2.1.3) приравнять, то после преобразований
получаем следующее дифференциальное уравнение

. (2.1.4)
Введем обозначение

,
(2.1.4.1)
и
назовем 
тепловой
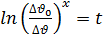
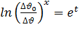
постоянной времени. Интегрируя уравнение (2.1.4), находим

.
(2.1.4.2)
В
момент 
имеем 
. Тогда
постоянная интегрирования

.
(2.1.4.3)
При
подстановке выражения 2.1.4.3 для 
в
уравнение 2.1.4.2 получаем

.
(2.1.4.4)
Отсюда следует, что

и 
.
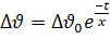
В результате получаем зависимость превышения температуры тела над
температурой окружающей среды от времени для процесса охлаждения

. (2.1.5)
Аналогичным образом можно получить зависимость, описывающую процесс
нагревания,

. (2.1.6)
Под
Δϑ0 здесь подразумевается то конечное
превышение температуры, которое для нагревающегося тела достигается в
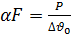
установившемся режиме. Если тело с площадью поверхности F и
коэффициентом теплоотдачи α передает
потери P при установившемся превышении температуры поверхности

, то, так
как согласно теплоотдачи

, (2.1.7)
тепловая постоянная времени нагрева может быть найдена по формуле

,
(2.1.8),
полученной из формулы 2.1.4.1.
В практических случаях отводимые потери, превышение температуры
поверхности, масса и удельная теплоемкость тела бывают, как правило, известны.
Изменение превышения температуры нагревающегося тела в зависимости от
времени происходит по экспоненциальному закону изображенному на рисунке 4.
Рисунок 4 - Экспоненциальная кривая нагрева тела
Из рисунка видно, какие значения температуры достигает обмотка
трансформатора за моменты времени τ, 2τ,
3τ, 4τ. За
время 4τ
температура обмотки
попадает в диапазон 90-100 % от установившегося значения.
Процесс охлаждения трансформатора рассматривается, как охлаждение системы
из трех тел. Этими телами для трансформатора являются обмотка, магнитопровод и
масло. Предположим, что коэффициенты теплоотдачи этих тел не зависят от
температуры.
Обозначим массу и удельную теплоемкость обмотки через m1 и c1 магнитопровода - через T2 и C2, масла - через T3 и C3.
В момент t=0 превышение
средней температуры обмотки над температурой охлаждающей среды равно Δϑ10, а содержащееся в
обмотке количество теплоты равно

. (2.2.1)
Аналогичные обозначения введем для магнитопровода

и 
, (2.2.2)
и для масла

и 
. (2.2.3)
В процессе охлаждения обмотка и магнитопровод передают свое тепло маслу,
а масло - охлаждающей среде по законам теплообмена. Передача теплоты между
обмоткой и магнитопроводом не учитывается, так как расположенные между ними
изоляционные цилиндры препятствуют непосредственному теплообмену между ними.
Обозначим площадь поверхности соприкосновения обмотки и масла через F1. Коэффициент теплоотдачи этой поверхности
α1 примем постоянным, то есть не
зависящим от температуры, а следовательно, и от характеристик масла.
Пренебрегая также перепадом температуры по толщине изоляции проводника,
т. е. принимаем, что толщина изоляции бесконечно мала. Далее обозначим через F2 и α2 площадь теплоотдающей поверхности и
коэффициент теплоотдачи магнитопровода, а через F3 и α3 - площадь теплоотдающей поверхности и коэффициент теплоотдачи радиаторов
со стороны воздуха. Величины α2 и α3 принимаются также постоянными, то есть не зависящими
от температуры. Перепадами температуры между маслом и стенкой радиаторов, а
также по толщине стенки пренебрегаем.
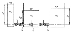
Процесс охлаждения можно проследить на гидравлической аналоговой модели,
изображенной на рисунке 5.
Рисунок 5 - Гидравлическая аналоговая модель для процесса охлаждения
системы, состоящей из трех тел: F1, F2 F3 - площадь поперечных сечений
соединительных патрубков; h1, h2, h3 - высота уровня воды; m1, m2
и m3 - количество воды.
Количество теплоты обмотки, магнитопровода и масла в момент времени t=0 соответствуют количеству воды m1, m2
и m3, превышениям температуры - высоты уровня воды h1, h2
и h3, коэффициентам теплоотдачи - площади поперечных
сечений F1, F2 и F3 соединительных патрубков.
В момент отключения трансформатора открываются все три задвижки. В это
время уровни воды во всех трех резервуарах начинают снижаться под действием
собственного веса, находящейся в них жидкости, но снижение происходит не с
одинаковой скоростью, так как между собой отличаются и высоты уровней, и объемы
резервуаров, а также сечения патрубков. В тепловых моделях колебательные
процессы отсутствуют, в аналоговой гидравлической модели они имеют место. По
этой причине гидравлическая модель недостаточно точна, и вместо нее рассмотрим
электрическую аналоговую модель, представленную на рисунке 6.
Количествам теплоты, содержащимся в отдельных телах, соответствуют
емкости C1, C2 и C3; обратным величинам коэффициентов теплоотдачи, то есть
тепловым сопротивлениям, электрические сопротивления R1, R2 и R3.
Рисунок 6 - Электрическая аналоговая модель для процесса охлаждения
системы, состоящей из трех тел: C1, C2,C3 - емкость; U1, U2, U3 - потенциалы поддерживаемые источниками ЭДС; R1, R2, R3 - электрическое сопротивление.
Превышениям температуры - потенциалы U1, U2 и U3 поддерживаемые источниками ЭДС. В момент t = 0 отключаются источники постоянной
ЭДС от точек 1, 2 и 3. В отключенной схеме конденсаторы C1, C2 и C3 разряжаются через сопротивления.
Исследуем реальный физический процесс, происходящий в трансформаторе
рисунок 7 и рисунок 8. В момент времени t после отключения превышения температуры обмотки,
магнитопровода и масла над температурой охлаждающей среды составят
соответственно Δϑ1, Δϑ2 и Δϑ3. За промежуток
времени dt эти превышения температур
уменьшаются: для обмотки - на d(Δϑ1) для магнитопровода - на d(Δϑ2), для масла - на d(Δϑ3).
Уменьшение количества теплоты, содержащегося в обмотке, за промежуток
времени dt составит

. (2.2.1)
Это уменьшение количества теплоты в обмотке равно количеству теплоты,
переданной от обмотки к маслу через поверхность площадью F1 при коэффициенте теплоотдачи α1 за тот же промежуток времени dt

. (2.2.2)
Рисунок 7 - Физический смысл обозначений, принятых в системе
дифференциальных уравнений процесса охлаждения.
Рисунок 8 - Обозначения, принятые в уравнениях процесса охлаждения
системы, состоящей из трех тел
Если уравнения (2.2.1) и (2.2.2) приравнять и провести соответствующие
преобразования, то получим дифференциальное уравнение для процесса охлаждения
обмотки

(2.2.3)
Аналогичным образом можно записать, что количество теплоты, содержащейся
в магнитопроводе, равно количеству теплоты, переданной от магнитопровода к
маслу, и тогда после соответствующих преобразований получим дифференциальное
уравнение процесса охлаждения магнитопровода

(2.2.4)
За промежуток времени dt количество
теплоты, содержащейся в масле, с одной стороны, снижается из-за уменьшения
температуры масла на d(Δϑ3), а с другой - возрастает за счет
количества теплоты, переданной маслу от обмотки и магнитопровода. Тогда для
масла можно е записать следующее уравнение

,
(2.2.5)
которое преобразуется к виду

.
(2.2.5.1)
Эта теплота передается воздуху через поверхность площадью F3 при коэффициенте теплоотдачи α3 и превышении температуры масла Δϑ3. Следовательно,

. (2.2.6)
При рассмотрении тепловой постоянной времени было установлено, что
трансформатор охлаждается или нагревается как система из трех тел. Было также
отмечено, что экспоненциальный закон изменения температуры при охлаждении или
нагревании справедлив только в том случае, если количество теплоты, отводимое в
единицу времени, пропорционально превышению температуры.
В
практических расчетах в целях ускорения и упрощения работы трансформатор
рассматривается как система из двух тел, охлаждающихся или нагревающихся по
экспоненциальному закону. Вводятся только две тепловые постоянные времени: для
кривой изменения превышения температуры обмотки над температурой масла и для
кривой изменения превышения температуры масла над температурой воздуха. Для
краткости первую постоянную будем называть постоянной времени обмотки, вторую -
постоянной времени трансформатора. Постоянная времени обмотки колеблется в
пределах от 3 до 15 мин, а постоянная времени трансформатора - в пределах от 4
до 8 ч при естественной циркуляции масла и от 1 до 3 ч при принудительной
циркуляции масла. Если нам известны установившиеся значения превышений
температуры частей трансформатора для какого-либо момента времени, то при
переходе в момент t=0 на какую-либо другую нагрузку превышение
температуры в течение времени переходного процесса определяется как сумма
превышения температуры в момент t=0 и разности установившихся превышений температуры
при искомой нагрузке и нагрузке в момент t= 0 умноженной
на 
. Данное
замечание учтено в формуле (2.1.6).
Формула
расчета температуры наиболее нагретой точки обмоток трансформатора по ГОСТ
14209-97 имеет следующий вид

, (2.2.7)
где Dqbi - начальное превышение температуры масла в нижней части;
Dqbu - установившееся превышение
температуры масла в нижней части при нагрузке, прикладываемой в течение этого
интервала времени;
t0
- постоянная времени масла.
Формула (2.2.7) с небольшими изменениями будет использоваться в программе
для расчета наиболее нагретой точки обмоток трансформатора. Какие именно будут
приняты изменения, описано в следующей, главе в разделе программной части.
.2 Разработка
микропроцессорной системы управления охлаждением трансформатора
Причиной разработки микропроцессорной системы управления охлаждением
трансформатора послужил ряд следующих причин:
а) существующая система охлаждения при своём функционировании ведет
контроль только 1 параметра - температуры верхних слоёв масла трансформатора;
б) в существующей системе не ведется контроль нагрузки трансформатора;
в) не учитывается так же и температура внешней среды, которая ведет
непосредственное влияние на температуру, как масла, так и трансформатора в
целом;
г) отсутствие возможности контролировать нагрузку трансформатора;
д) нерациональная работа двигателей вентиляторов системы охлаждения и как
следствие повышенное энергопотребление;
е) система управления охлаждение расположена непосредственно на
трансформаторе, при работе которого происходят вибрации, отрицательно
сказывающиеся на её работу, а так же в системе не предусмотрен подогрев, что
приводит к образованию конденсата;
ж) недостатки ТКП-161, описанные в первой главе.
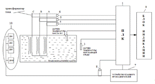
Предлагаемая микропроцессорная система управления охлаждением
трансформатора включает в себя следующие компоненты:
а) датчик температуры верхних слоев масла трансформатора;
б) датчик температуры внешней среды;
в) датчики тока фаз трансформатора А, В, С;
г) устройство плавного пуска;
д) датчик тока цепи двигателей обдува;
е) программируемый логический контроллер (далее по тексту ПЛК);
ж) блок индикации.
Принципиальная схема предлагаемой микропроцессорной системы охлаждения,
изображенная на рисунке 9.
Датчик температуры верхних слоев масла 2 закреплен на верхней крышке
трансформатора и погружен в трансформаторное масло, сигнал от датчика поступает
на аналоговый вход ПЛК 1. Датчик температуры 3 установлен в той же среде, где
размещен трансформатор и измеряет температуру этой среды, сигнал, которого
аналогично поступает на аналоговый вход ПЛК. Датчики тока фаз А, В и С
соответственно 4, 5 и 6 подключены к трансформаторам тока первичной обмотки и
производят измерения значений токов с последующей передачей их на аналоговые
входы ПЛК. Микропроцессорная система управления находится в помещении щитовой
здания подстанции, что позволит избежать воздействия на него негативных
факторов окружающей среды: влажность, вибрация, температурные воздействия,
помехи, запыленность и так далее.
После сбора данных микропроцессор производит расчет температуры обмоток
трансформатора по заранее заложенному алгоритму. Полученное значение
сравнивается с температурой масла, измеренной датчиком, так происходит проверка
на наличие сбоев при расчете или возникновении неполадок в системе. При
превышении температуры обмоток заданных пределов программа подает сигнал
включения системы охлаждения на устройство плавного пуска 7, которое производит
плавный запуск двигателей приводов вентиляторов 10. В это время датчик тока
цепи двигателей обдува 8 измеряет ток в цепи двигателей и подает в
микропроцессор. После поступления сигнала с датчика 8, микропроцессор
рассчитывает количество работающих двигателей, и контролирует работу охлаждения
в целом. Если вдруг произошел сбой в работе охлаждения, система выдает сигнал
на блок индикации 11 (предлагаемый вид блока индикации приведен на рисунке 10),
на который так же выводятся показания токов фаз, температуры масла и внешней
среды, количество работающих двигателей, информация о сбоях и неполадках
системы. После того как значение температуры вернется в заданные пределы
микропроцессор подает сигнал выключения системы охлаждения и УПП производит
плавный останов двигателей системы охлаждения.
Рисунок 9 - Микропроцессорная система охлаждения трансформатора:
- промышленный логический контроллер; 2,3 - датчик температуры масла
верхних слоев трансформатора и окружающей среды соответственно; 4,5,6 - датчики
тока фаз А, В, С соответственно; 7- устройство плавного пуска; 8 - датчик тока
в цепи двигателей; 9 - блок индикации и настройки; 10 - двигатели приводов
вентиляторов.
Хотелось бы подробнее остановиться о возможности подключения к
микропроцессору промышленной панели оператора. Данные панели бывают как
черно-белые (монохромные) так и многоцветные (65 тыс. цветов). С помощью данной
панели можно полностью визуализировать весь процесс работы системы охлаждения и
расширить функциональность, как системы охлаждения, так и работы всех процессов
подстанции в целом. Например, при подключении дополнительных датчиков
появляется возможность управлять отдельно каждым двигателем, контролировать
количество оборотов или вообще отключать его из системы на время ремонта или
диагностики неисправностей, не останавливая при этом остальные двигатели.
С применением данной панели становится возможным контролировать нагрузку
трансформатора за час, день, неделю, месяц, строить графики для большей
наглядности, выводить затраты электроэнергии за определенный промежуток времени
и так далее.
После того как все датчики находятся на своих местах согласно описанию
можно производить настройку программы для работы.
Запуск микропроцессорной системы управления охлаждением трансформатора
необходимо произвести при полностью охлажденном трансформаторе.
Особое
внимание хотелось бы выделить формулам расчета температуры обмотки и количества
работающих двигателей. Температура обмотки Tобм,
,
вычисляется по формуле (2.2.2.1)
,
(2.2.2.1)
где
Tвозд -
температура окружающего воздуха,
;
к1
- коэффициент без обдува, 0,78;
к2
- коэффициент с обдувом, 0,25;
Рхх
- потери холостого хода, 40 кВт;
Ркз
- потери короткого замыкания, 240 кВт;
IA -
ток фазы А, измеряется датчиком, А;
IВ - ток фазы В, измеряется датчиком, А;
IС - ток фазы С, измеряется датчиком, А;
IA -
номинальный ток трансформатора, 200 А.
Количество
работающих двигателей NRAB_DV, шт, вычисляется по формуле
(2.2.2.2)
,
(2.2.2.2)
где
NDV - количество двигателей, 16 шт;
IDV -
ток двигателей, измеряется датчиком, А;
IDV_NOM - ток двигателей номинальный, 1 А.
На
первом этапе производится ввод параметров трансформатора, температурных
значений и других значений. К ним относятся: потери холостого хода, потери
короткого замыкания, номинальный ток трансформатора, номинальная мощность
трансформатора, количество двигателей системы охлаждения, номинальный ток
одного двигателя, пределы температуры масла и окружающей среды. На втором этапе
происходит получение информации с датчиков. После чего полученные данные
сравниваются со значениями, введенными на первом этапе. Результатом сравнения
может быть два пути: первый - система работает правильно, все данные полученные
с датчиков и преобразователей лежат в указанных на первом этапе пределах, и
программа рассчитывает температуру обмоток; второй - в системе произошел сбой,
обрыв или неисправность датчиков, на блоке индикации, представленном на рисунке
10, загорится индикатор сбоя, и на дисплее появится сообщение об ошибке
начальных данных и будет предложен вариант включения системы охлаждения по
температуре масла, либо ручной режим. Если же система работает правильно и все
параметры в норме система каждую секунду снимает показания с датчиков и
циклически вычисляет температуру обмоток, сравнивая её с пределами, введенными
на первом этапе. Когда вычисляемая температура достигнет значения, при котором
должна включиться система охлаждения, программа сравнит температуры масла и
температуру, вычисленную аналитически они не должны отличаться более чем на 15
градусов. Если это условие выполняется, то программа посылается сигнал на
устройство плавного пуска на запуск двигателей системы охлаждения. Если же
условие не выполняется, то система выдаст сообщение о сбое и перейдет на
программу охлаждения по температуре масла. При переходе на охлаждение по
температуре масла, так же производится контроль значений температуры со
значениями, введенными на первом этапе. Если температура находится в указанных
пределах, то происходит сравнение с температурой, при которой необходимо
включить охлаждение, и если она достигнута, то программа посылает сигнал
устройству плавного пуска на включение системы охлаждения.
Если
же температура масла вышла за указанные пределы, то программы выдаст сообщение
о сбое и подаст сигнал на устройство плавного пуска о постоянной работе системы
охлаждения до тех пор, пока программу не перезапустят либо не отключат
автоматический режим. Перезапуск системы осуществляется путем отключения
питания ПЛК. Повторный ввод параметров трансформатора при этом не требуется,
так как они автоматически сохраняются в памяти ПЛК и могут быть изменены только
во время первоначальной настройки исполняющей программы.
Рисунок
10 - Блок индикации и настройки
На
экране блока индикации и настройки отображаются следующие параметры: текущая
температура масла; аналитически рассчитанная температура обмоток; токи всех
трёх фаз; количество работающих двигателей системы охлаждения. С помощью кнопок
«Назад», «Вперед» и «Выбор» осуществляется ввод параметров трансформатора и
коэффициенты для расчета температуры обмоток. Слева от экрана на блоке
индикации и настройки сигнализируется текущее состояние системы охлаждения.
Для
того что бы правильно составить программу для микропроцессора необходимо знать
круг задач, которые она будет выполнять. В программе должно быть реализовано:
ввод
начальных условий;
сравнение
информации от датчиков с начальными условиями, и в случае ошибки выдача
сообщение;
расчет
температуры обмоток;
разделение
режимов работы системы охлаждения на: ручной режим, автоматический режим
(принудительный запуск или по алгоритму программы);
контроль
работы программы по температуре обмоток;
контроль
работы двигателей системы охлаждения и расчет их количества;
выдача
сигналов на устройство плавного пуска для управления двигателями системы
охлаждения;
вывод
на экран основных параметров системы и сообщений об ошибках.
После
того как задачи определены можно приступить к созданию алгоритма будущей
программы.
Алгоритм:
-
ввод начальных условий;
-
выбор режима работы «Автоматический» или «Ручной»;
-
если «Ручной», то охлаждение включается или отключается оператором
соответствующими кнопками на блоке управления;
-
если «Автоматический», то после получения информации с датчиков, идет проверка
с начальными условиями;
-
если данные не верны, то переход на шаг 11;
-
если данные верны, то производится расчет температуры обмоток;
-
контроль работы по температуре масла;
-
если ошибка в расчете, то переход на шаг 11;
-
если ошибки нет, то температура обмоток сравнивается с начальными условиями;
-
если температура больше заданной границы, происходит включение системы
охлаждения, если меньше отключение и возврат на шаг 2;
-
охлаждение по температуре масла, если температура масла выше заданного предела
происходит включение системы охлаждения, если меньше, то отключение и возврат
на шаг 2;
-
результаты выполнения программы выводятся на экран.
Блок
- схема алгоритма программы для управления системой охлаждения трансформатора
представлена на рисунке 11.
Рисунок
11 - Блок - схема алгоритма для управления системой охлаждения трансформатора
После
того так алгоритм действий составлен можно приступить к непосредственному
написанию программы на любом из промышленных языков программирования
контроллеров. Приступим к написанию программы на промышленном языке ST в
среде Codesys V2.3. Листинг программы приведен
в Приложение А.
2.3 Макетная
часть
Разработанная система полностью готова к внедрению на реальные объекты
(силовые трансформаторы тяговых подстанции), но из-за материальных сложностей
продемонстрировать работу микропроцессорной системы охлаждения не получается,
был разработан макет, демонстрирующий основные функции разработанной системы.
Для реализации макетной части потребовалось:
) ПЛК фирмы овен серии 150-220 А-М для управления вентиляторами и
расчета температуры резистора;
) блок питания 12 В, 8,3 А постоянного тока для питания
вентиляторов и резистора, имитирующий нагрев обмоток;
) имитатор нагрева обмоток - керамический резистор сопротивлением
11 Ом;
) температурный датчик LM335, для измерения температуры окружающего воздуха;
) 4 вентилятора размером 60х15 по 12 вольт и 0.08 ампер каждый;
) резистор 1 Ом 5 Вт и резистор 0.01 Ом 25 Вт для понижения
физических величин с целью подачи на входы ПЛК;
) 3 метра соединительного многожильного провода сечением 0.75 мм2;
) 2 кнопки, для выбора режима работы (автоматический или ручной) и
для запуска системы расчета температуры;
) тумблер включения нагрева резистора;
Целью создания макета послужила необходимость проверки формулы для
расчета температуры обмоток.
На первом этапе прикрепляем все составные части макета к фанере или к
древесно-стружечной плите (ДСП).
На втором этапе необходимо подключить все составные части по схеме
приведенной на рисунке 12.
Рисунок 12 - Схема подключения макетной части: 1 - датчик температуры
воздуха; 2 - ПЛК фирмы овен серии 150; 3 - релейный выход ПЛК; 4 - тумблер
включения нагрева резистора, имитирующий нагрев обмоток трансформатора; 5 -
резистор, понижающий ток до требуемого значения; 6 - резистор, понижающий ток
до требуемого значения; 7 - резистор, имитирующий нагрев обмоток
трансформатора; 8 - датчик температуры резистора; 9 - блок питания 12В
постоянного тока; 10 - вентиляторы охлаждения; 11 - кнопка выбора режима работы
(ручной, автоматический); 12 - кнопка запуска системы расчета температуры
После того как макет собран можно приступить к написанию программы для
макетной установки. В макетной установке был использован ПЛК фирмы овен серии
150-220 А-М. Программное обеспечение, используемое для программирования данного
вида ПЛК - Codesys V2.3. Выбранный язык программирования, ST. Листинг программы приведен в
Приложении Б.
В
макетной части реализованы не все возможности от полной программы
микропроцессорной системы управления охлаждением трансформатора, так как
макетная часть разработана с целью проверки правильности предлагаемой методики
оценки температуры обмоток трансформатора и правильности расчетной формулы.
Также в связи с этим формула для расчета несколько изменится. Температура
расчета резистора Tрасч,
, вычисляется по формуле (2.3.1.1)
,
(2.3.1.1)
где
Т1 и Т2 - постоянные времени, изменяются в зависимости от
режима работы: Т1=5,3 Т2=1 для нагрева без системы
охлаждения (СО); Т1=8,6025 Т2=0,6975 для охлаждения без
СО; Т1=2,9 Т2=0 для нагрева с СО; Т1=1 Т2=0,5
для охлаждения с СО;
t - время, сек;
Туст
- температура уставки,
, вычисляется по формуле (2.3.1.2);
Тнач
- температура начальная,
, на первом этапе программы присваивается температуре
воздуха, на следующих этапах присваивается предыдущему значению температуры
расчетной.
,
(2.3.1.2)
где
Tвозд -
температура окружающего воздуха,
;
к1
- коэффициент без обдува, 75,3796;
к2
- коэффициент с обдувом, 25,3463;
Iдв - ток двигателя, 0,44 А;
Iдвн - ток двигателя номинальный, 0,11 А;
Iрез - ток резистора А.
Количество
работающих двигателей NRAB_DV, шт, вычисляется по
формуле (2.3.1.2)
,
(2.3.1.2)
где
IDV - ток двигателей, 0,44 А;
IDV_NOM - ток двигателей номинальный, 0,11 А.
В
макетной части реализовано:
1) выбор режима работы, ручной или автоматический;
) вычисление температуры резистора;
) мониторинг действительной температуры резистора и температуры
окружающей среды с помощью датчиков;
) включение/отключение вентиляторов обдува, в зависимости от
вычисленной температуры резистора;
) расчет количества работающих двигателей;
Включаем нагрев резистора и ждем, когда температура резистора достигнет
установившегося значения при номинальной нагрузке и фиксируем время, далее
отключаем нагрев резистора и фиксируем время до того момента пока температура
резистора не достигнет температуры окружающей среды. Полученные зависимости
температуры от времени представлены на рисунках 13 и 14 для нагрева и
охлаждения соответственно.
Рисунок 13 - График зависимости температуры от времени при нагревании
резистора с выключенной СО
Рисунок 14 - График зависимости температуры от времени при охлаждении с
выключенной СО
Теперь проведем аналогичный опыт, но уже с включенным охлаждением и
получим новые зависимости, приведенный на рисунках 15 и 16 для нагрева и
охлаждения соответственно.
Рисунок 15 - График зависимости температуры от времени при нагревании с
включенной СО
Рисунок 16 - График зависимости температуры от времени при охлаждении с
СО
Результатом проведенных экспериментов является постоянные времени для
каждого из режимов. Опытным путем были выведены эмпирические формулы для
каждого из режимов нагрева и охлаждения резистора. Графики переходных процессов
похожи на апериодические звенья 2-го порядка, опытным путем были получены
постоянные времени для каждого переходного процесса.
Постоянные времени нагрева без СО: Т1=5,3 Т2=1.
Постоянные времени охлаждения без СО: Т1=8,6025 Т2=0,6975.
Постоянные времени нагрева с СО: Т1=2,9 Т2=0.
Постоянные времени охлаждения с СО: Т1=1 Т2=0,5.
Результаты моделирования в среде Simulink Matlab
Рисунок 17 - Результаты моделирования в среде Simulink Matlab режима нагрева без СО: 1 - результат эксперимента; 2
- результат моделирования;
Рисунок 18 - Модель Simulink для режима нагрева без СО
Рисунок 19 - Результаты моделирования в среде Simulink Matlab режима охлаждения без СО: 1 - результат эксперимента;
2 - результат моделирования;
Рисунок 20 - Модель Simulink для режима охлаждения без СО
Рисунок 21 - Результаты моделирования в среде Simulink Matlab режима нагрева с СО: 1 - результат эксперимента; 2 -
результат моделирования;
Рисунок 22 - Модель Simulink для режима нагрева с СО
Рисунок 23 - Результаты моделирования в среде Simulink Matlab режима охлаждения с СО: 1 - результат эксперимента; 2
- результат моделирования;
Рисунок 24 - Модель Simulink для режима охлаждения с СО
Все необходимые данные для расчета температуры резистора с помощью ПКЛ
получены, теперь можно приступить к следующему опыту. В ПЛК вводим все
необходимые данные для расчета температуры резистора, собираем схему по рисунку
1 и запускаем программу на исполнение. Температурный датчик измеряет текущую
температуру резистора, которая отображается на экране компьютера в среде Codesys V2.3. ПЛК по входным параметрам рассчитывает аналитическое
значение температуры резистора, которое также отображается на экране
компьютера. Сравнив температуру, полученную от температурного датчика и
рассчитанную программно, можно убедиться в правильности расчетной формулы. Для
того чтобы полностью убедиться в правильности работы расчетной формулы
самостоятельно включим/выключим охлаждение/нагрев, еще раз убедимся, в том что
температура полученная с температурного датчика и температура рассчитанная
программного равны.
В результате проведенных опытов на макете можно сделать вывод о том что,
методология, описанная выше, применима и для трансформаторов, которые
используют устаревшую систему управления охлаждение трансформаторами.
2.4 Плавный
пуск асинхронного двигателя
Из всех видов двигателей асинхронные двигатели получили наиболее широкое
распространение в промышленности и продолжают вытеснять все больше и больше
двигатели постоянного тока.
Асинхронные
двигатели <#"802233.files/image070.gif">, прямо
пропорционален напряжению пускового двигателя в квадрате
, (2.4.3.1)
где,
- пусковой момент асинхронного двигателя,
;
-
напряжение пускового двигателя, В.
Реализация линейного увеличения пускового момента за время t,сек, осуществляется путем изменения
открытия угла симистора α, рад, за время t ϵ [0,tпуска].
Напряжение пускового двигателя рассчитывается по формуле (2.4.3.2)
(2.4.3.2)
где
- напряжение питания, В;
α - угол открытия симитора.
Отсюда
можно записать формулу (2.4.3.3)
,
(2.4.3.3)
где
k - коэффициент пропорциональности квадрата напряжения
питания двигателя моменту пусковому двигателя (U2ПД к МАД).
Из
формулы (2.4.3.3) найдем α
(2.4.3.4)
Нам
потребуется линейное со временем увеличение момента пуска, т.е.
,
(2.4.3.5)
где
t ϵ [0,tпуска];
- момент
максимальный,
;
Тогда
из формулы (2.4.3.4) следует, что в момент tпуска
(2.4.3.6)
Из
формулы (2.4.3.6) следует, что
(2.4.3.7)
Подставим
формулу (2.4.3.7) в формулу (2.4.3.4), найдем формулу(2.4.3.8) (с учетом
формулы(2.4.3.5))
(2.4.3.8)
(2.4.3.8)
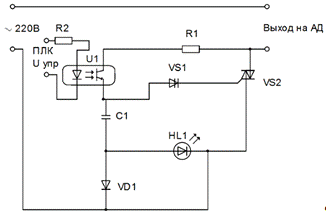
Для
того чтобы изменять величину α, воспользуемся
схемой симисторного регулятора мощности на 500 Вт, управляемого напряжением с
ПЛК. Для управления одним трехфазным асинхронным двигателем, потребуется три
таких схемы (на каждую фазу).
Рисунок 25 - Симисторный регулятор мощности управляемый напряжением: R1,R2 - электрическое сопротивление; ПЛК U упр - управляющий сигнал с программируемого логического
контроллера; U1 - оптопара; VS1 - динистор; VS2 - симистор; C1 - емкость; HL1 - светодиод; VD1 -
диод.
Симисторный регулятор мощности использует принцип фазового управления.
Принцип работы такого регулятора основан на изменении момента включения
симистора относительно перехода сетевого напряжения через ноль.
В начале действия положительного полупериода симистор закрыт. По мере
увеличения сетевого напряжения, конденсатор С1 заряжается. Увеличение
напряжения на конденсаторе С1 отстает (сдвигается по фазе) от сетевого на
величину, зависящую от сопротивления R1, управляющего напряжения Uупр и емкости С1. Заряд конденсатора
продолжается до тех пор, пока напряжение на нем не достигнет порога «пробоя»
динистора (около 32В). Как только динистор откроется (следовательно, откроется
и симистор), через нагрузку потечет ток, определяемый суммарным сопротивлением
открытого симистора и нагрузки. Симистор остается открытым до конца
полупериода. Управляющим напряжением Uупр
устанавливается напряжение открывания динистора и симистора. То есть этим
управляющим напряжением Uупр производится плавный пуск.
Рисунок 26 - Напряжение на нагрузке в зависимости от управляющего
напряжения Uупр
При действии отрицательной полуволны принцип работы аналогичен. Светодиод
HL1 индицирует рабочий режим
симисторного регулятора мощности.
3. Экономическая часть
Расчет экономических затрат на закупку оборудования, монтаж и отладка
работы микропроцессорной системы управления охлаждением трансформатора.
Расчетная формула для расчета затрат принимает следующий вид:

(3.1)
где




Заработная
плата (ЗП) рассчитывается по формуле:

(3.2)
где


Стоимость
1 часа работ слесаря по третьему разряду равна 107 рублей. Социальные
отчисления составляют 30,4%
Для
расчета стоимости оборудования необходимо знать стоимость всех составляющих и
расходных материалов. В таблице 1 приведена смета всех деталей и расходных
материалов.
Сборкой микропроцессорной системы управления охлаждением трансформатора
может заниматься электромонтер или слесарь 3 разряда того учреждения, которое
обслуживает данный трансформатор. При наличии всех составляющих, подготовка и
монтаж микропроцессорной системы управления охлаждением трансформатора занимает
5 часов. Для настройки программной части требуется инженер-программист со
знанием промышленных языков программирования IL,CFC, SFC, FBD, LD, ST.
Настройка и отладка программы занимает 1 час. Стоимость работы инженера-программиста
составляет 178 рублей.
Таблица 2 - Смета расходных материалов и оборудования для
микропроцессорной системы управления охлаждением трансформатора
|
Наименование
|
Количество
|
Единицы измерения
|
Цена, руб
|
|
ПЛК ОВЕН 150-220 А-М
|
1
|
шт
|
11033
|
|
Датчик тока CSLA2EJ,300A
|
3
|
шт
|
2230
|
|
Датчик тока CSLA1CD, 57A
|
1
|
шт
|
930
|
|
Температурный датчик LM335
|
2
|
шт
|
40
|
|
Резистор 1 Ом 5 Вт
|
4
|
шт
|
10
|
|
Соединительный провод 0.75 мм2
|
2
|
м
|
20
|
|
Тумблер
|
1
|
шт
|
35
|
|
Симисторный регулятор мощности 500 Вт/ ̴ 220В
|
3
|
шт
|
290
|
|
Термоусадка 1 мм2
|
2
|
м
|
15
|
|
Силовой кабель
|
1
|
шт
|
80
|
|
Итого
|
19737
|
Дальнейшие расчеты для удобства приведены в таблице 3.
Таблица 3 - Расчет заработной платы на монтаж, настройку, отладку
программы и подготовку к эксплуатации микропроцессорной системы управлением охлаждения
трансформатора.
|
Вид работ
|
Исполнитель
|
Рабочее время, чел/час
|
Заработная плата, руб
|
|
Заготовительные работы
|
Слесарь 3-го разряда
|
1
|
107
|
|
Вид работ
|
Исполнитель
|
Рабочее время, чел/час
|
Заработная плата, руб
|
|
Подготовка к монтажу
|
Слесарь 3-го разряда
|
1
|
107
|
|
Монтаж
|
Слесарь 3-го разряда
|
3
|
321
|
|
Настройка и отладка программы
|
Инженер-программист
|
1
|
178
|
|
Итого
|
713
|
|
Итого с учетом соц. отчислений
|
929,75
|
|
|
|
|
|
После проведения расчетов заработной платы и стоимости материалов можно
рассчитать затраты
Использование аналогичных систем позволило сократить потребление
электроэнергии на 16% для асинхронных двигателей, за счет оптимизации включения
или выключения в нужный момент времени.
Управление будет происходить асинхронными двигателями(16 штук) с
потребляемой мощность 0,25 кВт каждый, включаемые ежедневно, на 12 часов.
Стоимость 1 кВт в Иркутской области для Восточно-Сибирской дирекции по
энергообеспечению составляет 1,01 руб.
Потребляемая
мощность в день = 16
0,25
12= 48
кВт
Потребляемая
мощность в год = 48 
365 =
17520 кВт
Потребляемая
мощность в год с МСУОТ = 14716,8 кВт
Экономия
= (17520 - 14716,8)
1,01 =
2831, 23 руб.
Таким
образом, разработанную микропроцессорную систему управлением охлаждением
трансформатора можно считать экономически эффективной.
4.
Безопасность и экологичность проекта
Для эксплуатации разработанной системы управления охлаждения
трансформатора, необходим монтаж датчиков тока и температурных датчиков на
трехфазные трансформаторы, из которых данные будут приходить на контроллер.
При работе, ремонте и эксплуатации трехфазных трансформаторов и в целом
силовых цепей необходимо соблюдать правила безопасности и охраны труда. В этой
главе отражены основные требования к организации работ с трансформаторами 40 МВ×А и силовыми цепями до 300 кВ.
Требования безопасности к силовым трансформаторам по ГОСТ 11677-85 [10]
приведены в разделе 4.1.
Требования безопасности, в том числе пожарной, должны соответствовать
ГОСТ 12.2.007.0 [13], ГОСТ 12.2.007.2 [28] и ГОСТ 12.1.004 [17].
4.1 Основные
требования к организации работ с трансформатора 40 МВ×А и силовыми цепями до 300 кВ
Трансформаторы должны быть снабжены прикрепленными к баку лестницей и
упорами в соответствии с ГОСТ 12.2.007.2 [28]. Для передвижных трансформаторов
допускается лестницу выполнять в виде скоб, приваренных к баку трансформатора.
Требования безопасности для трансформаторов, заполненных негорючим жидким
диэлектриком:
а) синтетические жидкие диэлектрики не должны быть токсичны;
б) синтетические жидкие диэлектрики не должны поддерживать горение;
в) пары синтетических жидких диэлектриков и продукты их разложения не
должны образовывать в смеси с воздухом или азотом токсичной, взрывчатой или
горючей смеси.
Допустимые значения шумовых характеристик для масляных трансформаторов -
по ГОСТ 12.2.024 [20], для сухих трансформаторов и трансформаторов, заполненных
негорючим жидким диэлектриком, и трансформаторов на напряжение 1150 кВ - по
стандартам и техническим условиям на эти трансформаторы.
Меры безопасности при эксплуатации трансформаторов по ГОСТ 12.2.007.0
[13] раздел 4.2.
.2 Меры
безопасности при эксплуатации трансформаторов
Монтаж, опробование, эксплуатацию и ремонты трансформаторов необходимо
выполнять согласно с ДНАОП 1.1.10-01-97 [6], ГОСТ 11677-85 [10].
Кроме того, монтаж трансформаторов напряжением 110 кВ и выше необходимо
выполнять согласно с руководящим документом РД 16.363-87 [7].
Во время эксплуатации и испытаний трансформаторов их баки должны быть
заземлены.
Запрещается нахождение на крышке бака и подъем инструментов и других
предметов на крышку бака во время работы трансформатора.
Осмотр газового реле следует осуществлять со специальной площадки
стационарной лестницы трансформатора.
Во время осмотра работающего трансформатора запрещается находиться в зоне
выброса масла из предохранительного клапана или выхлопной трубы.
Запрещается приближаться к трансформатору, находящемуся под напряжением с
явными признаками повреждения: посторонние шумы, разряды на изоляторах, сильная
(струей) течь масла и др.
Запрещается переключать рукояткой устройства регулирования под нагрузкой
(РПН) трансформатора, находящегося под напряжением.
На работающем трансформаторе зажимы вторичных обмоток встроенных
трансформаторов тока должны быть замкнуты накоротко при помощи специальных
перемычек в шкафу зажимов или присоединениями вторичных цепей защит,
электроавтоматики, и измерений. При этом запрещается разрывать цепи,
подключенные к вторичным обмоткам трансформаторов тока без предварительного
закорачивания обмоток перемычкой.
Сварочные работы на неработающем трансформаторе, при необходимости,
следует выполнять только после заполнения его маслом до уровня 200-250 мм выше
места сварки во избежание воспламенения паров масла.
Во время проведения сварочных работ, с целью устранения течи масла в
трансформаторе, необходимо создать вакуум, который обеспечивает прекращение
течи масла в месте сварки.
Для выполнения монтажных или ремонтных работ внутри бака трансформатора
необходимо продуть бак трансформатора сухим чистым воздухом и обеспечить
естественную вентиляцию открытием верхних и нижних люков. В процессе выполнения
работ необходимо осуществлять непрерывный контроль за людьми, находящимися
внутри бака трансформатора.
Во время заполнения трансформатора маслом или во время слива масла бак
трансформатора и выводы его обмоток должны быть заземлены, чтобы исключить
появление электростатических разрядов.
Необходимо избегать попадания и длительного воздействия трансформаторного
масла на кожу. В случаи попадания трансформаторного масла на кожу, промыть
теплой водой с мылом.
Общие требования безопасности
Работы по обслуживанию масляных трансформаторов проводятся по
распоряжению или в порядке текущей эксплуатации не менее чем двумя работниками,
один из которых имеет группу по электробезопасности не ниже IV, другой - не ниже III.
К работам по эксплуатации масляных трансформаторов допускаются лица не
моложе 18 лет, прошедшие медицинское освидетельствование, инструктаж и обучение
на рабочем месте, проверку знаний правил по охране труда в соответствии с
положением о порядке обучения и проверки знаний по охране труда руководителей,
специалистов и рабочих предприятий, учреждений и организаций связи.
Каждый работник должен быть обеспечен специальной одеждой и средствами
индивидуальной защиты в соответствии с типовыми отраслевыми нормами бесплатной
выдачи специальной одежды, специальной обуви и других средств индивидуальной
защиты.
При обслуживании масляных трансформаторов возможны воздействия следующих
опасных и вредных производственных факторов:
опасного напряжения в электрической цепи, замыкание которой может
произойти через тело человека;
опасности возникновения пожара.
Работники, обслуживающие масляные трансформаторы, обязаны:
а) выполнять правила внутреннего трудового распорядка;
б) соблюдать инструкцию о мерах пожарной безопасности;
в) выполнять работы только в том объеме и в той технологической
последовательности, которая предусмотрена инструкцией по технической
эксплуатации для данного типа трансформаторов;
г) уметь оказывать первую медицинскую помощь пострадавшим от
электрического тока и при других несчастных случаях;
д) в случае травмирования или недомогания известить своего
непосредственного руководителя;
е) о каждом несчастном случае пострадавший или очевидец немедленно
извещает непосредственного руководителя;
ж) за невыполнение данных требований виновные привлекаются к
ответственности согласно правилам внутреннего трудового распорядка или
взысканию, определенным Кодексом законов о труде Российской Федерации.
Требования безопасности перед началом работ
Подготовить необходимый для выполнения данной работы инструмент,
приспособления и средства защиты, проверить внешним осмотром и убедиться в их
исправности.
Надеть спецодежду и средства индивидуальной защиты.
При выполнении работы по распоряжению - получить целевой инструктаж.
На распределительном силовом щите (РСЩ) отключить рубильник блока
профилактируемой камеры. На рукоятке рубильника повесить плакат «Не включать!
Работают люди».
Произвести разряд конденсаторов выпрямителей; открыть дверь
трансформаторной камеры и индикатором низкого напряжения убедиться в отсутствии
напряжения на блок-контактах контактора выхода.
При осмотре трансформатора необходимо проверить:
а) состояние кожухов трансформаторов и отсутствие течи масла;
б) соответствие уровня масла в расширителе температурной отметке;
в) состояние маслосборных устройств и изоляторов;
г) состояние ошиновки и кабелей;
д) состояние сети заземления;
е) состояние трансформаторного помещения.
Требования безопасности во время работы
Запрещается:
а) производить работы и переключения на трансформаторе, включенном в сеть
хотя бы с одной стороны;
б) оставлять переключатель в промежуточном положении без фиксации;
в) эксплуатировать трансформатор с поврежденными вводами (трещины,
сколы);
г) эксплуатировать трансформатор без масла или при понижении уровня масла
в расширителе ниже температурной отметки;
д) эксплуатировать трансформатор при несоответствии отобранного масла
нормам качества по результатам физико-химического анализа;
е) включать трансформатор без заземления блока.
Во время работы разрешается пользоваться переносной лампой напряжением не
выше 12 В.
Доливка масла производится с помощью широкой воронки и специальным
сосудом, емкостью до 3-х литров.
При пользовании гаечными ключами их следует подбирать по размерам гаек.
Отвертывать гайки ключами большого размера с прокладкой металлических пластинок
между гранями гайки и ключа, удлинять гаечные ключи вторым ключом или трубой
запрещается.
При обслуживании масляных трансформаторов запрещается применение
металлических лестниц и стремянок.
Прежде, чем приступить к работе на лестнице, необходимо обеспечить ее
устойчивость.
Запрещается эксплуатация трансформаторов при обнаружении:
а) сильного неравномерного шума и потрескивания трансформатора;
б) ненормального и постоянного возрастающего нагрева трансформатора при
нормальных нагрузке и охлаждении;
в) выброса масла из расширителя;
г) течи масла с понижением его уровня ниже уровня масломерного стекла.
Требования безопасности в аварийных ситуациях
В случае возникновения пожара в трансформаторной камере:
а) выключить всю аппаратуру на станции проводного вещания (СПВ);
б) вызвать пожарную команду;
в) приступить к тушению пожара углекислотными огнетушителями (в крайнем
случае - песком).
В ситуациях, описанных в п 4.3.4., оперативный персонал обязан отключить
всю аппаратуру СПВ.
Требования безопасности по окончании работы
Убрать из трансформаторной камеры ветошь, инструмент, переносной
электроинструмент.
Внешним осмотром убедиться в отсутствии подтеков масла.
Закрыть на замок дверь трансформаторной камеры.
Включить рубильник на РСЩ.
Снять запрещающий плакат.
Включить аппаратуру, проверить режимы работы.
Убрать спецодежду в специально отведенное место.
Вымыть руки теплой водой с мылом.
Обо всех недостатках по охране труда, обнаруженных во время работы,
необходимо известить непосредственного руководителя.
Требования для электрослесаря по ремонту силовых трансформаторов. Каждый
электрослесарь должен хорошо знать и выполнять все требования, а руководство
цеха обязано создать нормальные условия для работы и обеспечить электрослесаря
всем необходимым для безопасного выполнения порученной работы. Лица, нарушившие
данные требования привлекаются к ответственности согласно правилам внутреннего
трудового распорядка предприятия.
Для выполнения обязанностей электрослесаря по ремонту трансформаторов
допускаются лица, не моложе 18 лет, прошедшие медицинское освидетельствование,
прошедшие обучение по соответствующей программе и проверку знаний в квалификационной
комиссии.
К работе с грузоподъемными механизмами могут быть допущены лица не моложе
18 лет, специально обученные, сдавшие экзамены в квалификационной комиссии и
имеющие на руках удостоверение.
Запрещается курить в цехе по ремонту трансформаторов и в местах слива и
наполнения масляных аппаратов, вблизи газовых баллонов, ацетиленового
/газосварочного/ аппарата, это может привести к взрыву или пожару.
Проверка знаний электрослесаря производится комиссией цеха:
по охране труда и правилам пожарной безопасности (ППБ) [8] [9] 1 раз в
год, по технологии работ и производственным инструкциям не реже 1 раза в два
года.
Электрослесарь по ремонту трансформаторов работает по нормированному
учету рабочего времени. По распоряжению начальника ремонтной службы (РС),
начальника цеха /ст.мастера/ электрослесарь может быть направлен для выполнения
работ на любой объект PC.
Электрослесарь по ремонту силовых трансформаторов обеспечивается
спецодеждой, спецобувью и средствами защиты в соответствии с действующими нормами.
Электрослесарь по ремонту трансформаторов должен знать:
общие понятия из электротехники;
общие понятия об электрических и электроизоляционных материалах;
методы ремонта силовых масляных трансформаторов с разборкой выемной части
и сменой обмоток;
монтаж схем отводов с подключением к вводам и пepeключaтeлям;
методы ремонта и замены поврежденных обмоток, сушки керна трансформаторов
индуктивным способом;
наладку вспомогательных механизмов /насосы, вентиляторы и т.п./, а также
применять соответствующий инструмент, приспособления, такелаж и грузоподъемные
механизмы;
схемы и группы соединения обмоток;
способы сушки и регенерации трансформаторного масла и нормы качества
масла;
действующие правила безопасной эксплуатации электроустановок;
действующие правила технической эксплуатации эл.станций и эл.сетей;
действующие правила эксплуатации электрозащитных средств используемых при
выполнении работ в электроустановках;
действующие правила безопасной работы с инструментом и приспособлениями
применяемые при монтаже и ремонте энергетического оборудования;
действующие правила пожарной безопасности в компаниях, на предприятиях и
в организациях энергетической отрасли;
действующие производственные инструкции по ремонту трансформаторов и
оборудования, относящиеся к производственной деятельности;
правила внутреннего трудового распорядка предприятия и действующее
трудовое законодательство.
Требования безопасности перед началом работ
Привести в порядок рабочую одежду: застегнуть обшлага рукавов, подобрать
волосы под платок, облегающий головной убор. Запрещается работать без
спецодежды.
Получить задание на выполнение работ и соответственно инструктаж по
безопасному выполнению работ.
Подготовить необходимый инструмент, приспособления, предварительно
проверить их исправность, материалы расположить в удобном и безопасном для
пользования месте.
Организовать свое рабочее место так, чтобы все необходимое было под
руками. Осмотреть рабочее место, убрать все лишнее из-под ног, верстака и
проходов, положить под ноги деревянную решетку, если пол мокрый или скользкий.
Убедиться, что крышка бака слива масла закрыта и исправна.
Во время сушки керна следить, чтобы камера была плотно закрытой, и
исключить попадание вредных газов в помещение цеха ремонта трансформаторов,
проверить работу вентиляции.
Электрослесарь по ремонту силовых трансформаторов несет ответственность
за:
) каждую аварию и отказ в работе, происшедшего из-за
некачественного ремонта силовых трансформаторов и несчастных случаев
происшедших по его вине;
) нарушение правил безопасности эксплуатации электроустановок
(ПБЭЭ), правил устройства электроустановок (ПУЭ), ППБ и производственных
инструкций;
) поломку оборудования, инструмента и др., неэкономное
расходование материалов;
) невыполнение дневного задания, нарушение трудовой и производственной
дисциплины, хищение имущества предприятия, а также за невыполнение распоряжений
руководства цеха, предприятия.
При использовании переносной электрической лампы проверить наличие
защитной сетки, исправность шнура, напряжение переносной лампы допускается не
выше 12В.
Требования безопасности во время работы
Приступать к выполнению производственного задания, если известны
безопасные способы его выполнения. В сомнительных случаях обращаться за
разъяснениями к руководству цеха.
Выполняя работу, надо быть внимательным, не отвлекаться на посторонние
дела и разговоры и не отвлекать других.
При получении новой /неизвестной/ работы получить от мастера
дополнительный инструктаж по техники безопасности (ТБ), технического регламенту
(ТР).
Во время работы по разработке и сборке трансформаторов пользоваться
только исправным инструментом.
Собираемые активные части или другие узлы трансформатора должны быть
расставлены так, чтобы имелся свободный подход к ним. Не разрешается работать
или находиться под поднятым трансформатором.
Все работы с грузоподъемными механизмами проводить внимательно, проверять
качество стропов и соответствие их грузоподъемности поднимаемому грузу.
Трансформаторы и их активные части поднимать только за специально
предназначенные для этой цели детали /крюки, подъемные скобы, кольца.
При сварке и пайке отводов электросварочные и паечные электроинструменты
должны быть надежно заземлены, а для защиты глаз от вредного действия дуги во
время сварки пользоваться защитными очками. При пайке, сварке выделяются дым и
газ, для их удаления с рабочих мест, должна работать постоянно вытяжная
вентиляция.
Промывать активные части, баки и другие узлы трансформаторов только в
специальной для этого ванне, соблюдать при этом противопожарную безопасность.
При работе с переносных лестниц устанавливать их под углом 75°,
подниматься на высоту не доходя 1 м от верхней ступени, с обязательной
страховой устойчивости лестницы вторым человеком внизу.
При работах в электроустановках необходимо соблюдать нормы приближения к
токоведущим частям, находящимся под напряжением.
Требования безопасности после окончания работ
Убрать детали и привести в порядок инструмент, приспособления, материалы.
Привести в порядок рабочее место (собрать с рабочего места мусор и
остатки материалов).
Доложить начальнику цеха или мастеру об окончании работ.
Доложить руководству цеха (мастеру) о всех замеченных неполадках в
отношении безопасности работы.
Снять спецодежду, убрать ее в специальное место, вымыть руки и лицо
теплой водой с мылом или принять душ.
Требования безопасности в аварийных ситуациях
В случае получения травмы или недомогания, прекратить работу, известив об
этом мастера, обратиться в медпункт или вызвать скорую помощь.
При поражении электрическим током необходимо немедленно освободить
пострадавшего от действия тока, соблюдая требования электробезопасности,
оказать доврачебную помощь и вызвать работника медицинской службы, поставить в
известность руководство.
При возникновении пожара сообщить в пожарную охрану по телефону 01,
руководству цеха и приступить к тушению.
Заключение
Электроэнергия в жизни современного человека играет немаловажную роль.
Зачастую люди при проектировании и изготовлении каких-либо электрических систем
или агрегатов не уделяют должного внимания рациональному использованию
электрической энергии в процессе их эксплуатации. К этому числу можно отнести
систему управления охлаждением трансформаторов на многих предприятиях нашей
страны по причине устаревания самой технологии. Данный проект был посвящен
разработке такой системы управления охлаждением трансформатора, которая
исключала бы недостатки существующих систем и расширяла их функциональность за
счет использования программируемого логического контроллера, а так же
применения иного способа контроля нагрева.
В процессе выполнения проекта была разработана микропроцессорная система
управления охлаждением трансформатора. В системе были учтены недостатки
существующей системы управления охлаждением трансформатора. При выполнении
проекта так же были рассмотрены возможные пути модернизации системы охлаждения.
Решена проблема завышенного энергопотребления за счет реализации рационального
включения и отключения двигателей обдува трансформатора. Рациональное включение
и отключение двигателей обдува было достигнуто путем расчета наиболее нагретой
точки трансформатора аналитическим способом. Для проверки методики расчета
наиболее нагретой точки трансформатора разработана макетная установка. Опыты,
проведенные на макетной установке, позволили доказать правильность методики
расчета и наглядно демонстрируют некоторые возможности микропроцессорной системы
управления охлаждением трансформатора.
В проекте рассмотрены и описаны вопросы, касающиеся безопасности и
экологичности, поэтому при соблюдении всех требований безопасности проект
является полностью безопасным
В заключении необходимо отметить, что применение микропроцессорной
системы управления охлаждением трансформатора позволяет увеличить эффективность
охлаждения, уменьшить энергопотребление, а соответственно и снизить
экономические расходы на его обслуживание, а так же за счет комплексных мер по
достижению эффективного и рационального охлаждения увеличить ресурс
трансформатора.
трансформатор термометр температура охлаждение
Список
использованных источников
1. Википедия
URL #"802233.files/image103.gif">
Приложения Б
Листинг программы для макетной установки