Разработка источника питания и системы управления устройством гальванического покрытия

  • Вид работы:
    Дипломная (ВКР)
  • Предмет:
    Другое
  • Язык:
    Русский
    ,
    Формат файла:
    MS Word
    1,24 Мб
  • Опубликовано:
    2015-06-12
Вы можете узнать стоимость помощи в написании студенческой работы.
Помощь в написании работы, которую точно примут!

Разработка источника питания и системы управления устройством гальванического покрытия

Cодержание

Введение

1. Техническое задание

2. Патентный поиск

3. Основная часть

4. Организационно-экономическая часть

5. Безопасность жизнедеятельности

6. Стандартизация

Заключение

Введение

В данном дипломном проекте разработано устройство, представляющее собой мощный источник тока для гальваноцеха ОАО БМЗ. Устройство состоит из микропроцессорной системы управления, на базе однокристальных микро-ЭВМ семейства МК51, четырёх преобразовательных ячеек состоящих из инверторной ячейки, силового одновиткового высокочастотного трансформатора со средней точкой, выпрямительного блока и сглаживающего фильтра и выходного инвертора собранного на мощных полевых транзисторных модулях.

Поставленная задача: формирование асимметричных прямоугольных импульсов переменного тока, причём отношение длительности импульса анодного и катодного тока меняется по программе, предварительно введённой технологом. Асимметричные импульсы тока реализуются с помощью выходного инвертора, на входе которого суммируется ток всех преобразовательных ячеек. Выпрямление входного сигнала ШИМ, формируемого входными инверторными ячейками, осуществляется диодами Шоттки, включёнными по нулевой двухполупериодной схеме выпрямления.

Управление входными инверторными ячейками осуществляется с помощью быстродействующего периферийного микроконтроллера, управление выходным инвертором осуществляется центральным контроллером. Обратная связь поступает с датчиков тока на выходе каждой ячейки. переменный ток прибор экономический

В ходе работы над дипломным проектом проведён анализ существующих отечественных и импортных аналогов. Выявлены существенные преимущества и недостатки исследованных аналогов. В результате был разработан аналогичный по назначению прибор, разработанный на базе наиболее прогрессивных достижений современной электроники, включающий в себя лучшие свойства аналогов.

При создании данного прибора был проведен патентный поиск, в результате которого было выбрано основное направление в схемотехнике при разработке устройства и учтены все особенности существующих решений. Проведены расчёты экономического эффекта от использования нового прибора. Содержатся результаты исследований прибора на динамические показатели.

1. Техническое задание

Спроектировать источник питания и систему управления устройством гальванического покрытия

. Назначение и область применения.

Источник питания и систему управления устройством гальванического покрытия (далее по тексту СУП) предназначен для обеспечения питания и управления установкой нанесения гальванопокрытия железнением методом асимметричного тока.

. Основание для разработки

Основанием для разработки является задание на дипломный проект.

. Цель и назначение разработки.

Целью разработки является создание СУП с улучшенными технико-экономическими показателями и увеличение производительности СУП.

4. Технические требования.

.1 Состав продукции и требования к конструкции СУП.

4.1.1 СУП состоит из системы управления соединённоё с датчиками и силовой исполнительной частью, силовой части, снабжённой выходными клеммами и защитного кожуха со встроенной системой принудительного охлаждения.

4.1.2 СУП устанавливается на расстоянии не более 7 м от гальванической ванны. СУП включает в себя:

·   Устройство МП управления с источником питания собственных нужд

·   Мощные входные высокочастотные трансформаторы

·   Выходные фильтры

·   Инверторные входные и выходные ячейки

·   Органы управления и устройства индикации режимов работы СУП

·   Защитный герметичный кожух, устойчивый к агрессивной среде

·   Устройство охлаждения

4.1.3 СУП должна обеспечивать

·   Стабилизацию тока в гальванической ванне

·   Отработку режимов заданных в программе технологом

·   Защиту СУП при коротком замыкании на выходе

·   Сигнализацию при снижении питания ниже, чем указано в ТЗ

4.1.4 СУП должна быть снабжена:

.1.4.1 Звуковой сигнализацией обеспечивающей подачу сигналов при:

·   Переходе с одного режима работы на другой

·   Подходе к завершению отработки программы

·   При аварийной ситуации

4.1.4.2        Символьным дисплеем, обеспечивающим отображение информации о режиме работы СУП и при программировании СУП.

4.1.4.3 Индикатором оставшегося времени работы в данном режиме

.1.4.4 Устройством ввода программы работы

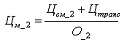
.1.5 СУП должна обеспечивать поддержание заданного среднего тока катода (от 100 до 800А) при плотности тока 20 А/дм2 в установившемся режиме, и обработку поверхности максимальной площадью 40 дм2

.1.6 СУП должна обеспечивать отношение средних значений токов анода и катода: Iа/Iк=β=1.3 … 10. Причём максимальная плотность тока катода должна достигаться при β ³ 4.

.1.7 Допустимые колебания тока ± 25 А.

.2 Показатели назначения:

.2.1 Электропитание СУП должно осуществляться от трёхфазной сети переменного тока напряжением 380В +10% / - 15%, частотой 50 Гц.

.2.2 Габаритные размеры СУП должны быть не более 1.5´1.5´1.5

.2.3 Масса СУП не более 40 кг.

.2.4 Потребляемая СУП от сети мощность должна быть не более 50 кВт.

2. Патентный поиск

Тема патентного поиска: источники импульсного реверсивного тока для питания гальванических ванн.

Патентный поиск производился по данным реферативных журналов раздела «Электротехника» в подразделе электрические устройства для технологических целей: 5Н123-5Н146П и в реферативных сборниках «Изобретения в СССР и за рубежом» патентный поиск поведён по патентному фонду БГТУ. Раздел в МКИ5 Н02М - автономные инверторы и преобразователи частоты. Ретроспективность поиска 10 лет. Страны, по которым был проведен патентный поиск: СССР, Германия.

Целью исследования является получение информации о современном уровне технических разработок в области производства источников тока для гальванотехнической промышленности.

Патентный поиск производился по данным реферативных журналов раздела «Электротехника». Раздел в МКИ5 Н02М - автономные инверторы и преобразователи частоты. Ретроспективность поиска 10 лет. Страны, по которым был проведен патентный поиск: СССР, США, Германия.

Задача исследования: получение информации о существующих разработках преобразователей энергии (инверторов) с использованием микропроцессорной техники и обработки сигнала в цифровой форме, определение современного уровня развития в данной области.

Ниже приведена справка о поиске в таблицах №1..№4.

Были проанализированы решения, использованные в описанных заявках и патентах.

В авторском свидетельстве 1458445 описывается устройство для питания гальванических ванн импульсным реверсивным током состоящее из однофазного двухполупериодного выпрямителя с понижающим трансформатором имеющим переменный коэффициент трансформации и тиристором блока коммутации. Система управления тиристорами - раздельная и допускает поочерёдную работу выпрямительных каналов прямого и обратного тока.

В авторском свидетельстве 1655272 предлагается импульсный источник питания асимметричным током станков электрохимической размерной обработки легкопассивирующих сплавов. Состоит из трёхфазного трансформатора, к вторичной обмотке которого соединённой в звезду подключены два неуправляемых выпрямителя, формирующих напряжения различной полярности и управляющиеся ключевыми элементами.

В авторском свидетельстве 4027026 ФРГ предложено устройство для регулирования протекания тока через электроды установки в электролитических ваннах и включенное в частности в цепи электродов электролитической установки. Регулирование тока осуществляется с помощью регулирующих транзисторов таким образом, что в каждой электрической цепи находится участок коллектор-эмиттер транзистора, управляемого первым дифференциальным усилителем. Эмиттер транзистора связан с не инвертирующим входом второго дифференциального усилителя, а инвертирующий вход соединён с источником опорного напряжения.

Данные технические решения не могут быть использованы в чистом виде. Однако основные направления разработки с помощью патентного поиска были выявлены и воплощены в представленном проекте. Основной недостаток описываемых изобретений заключается в том, что источники тока обладают плохими массогабаритными показателями и у них низкая степень автоматизации технологического процесса. Эти недостатки устранены при проектировании за счёт применения новейшей элементной базы, а также за счёт использования микропроцессорной системы управления.

. Основная часть

Эксплуатация различных деталей в машиностроении сопряжено с их износом. Причём износ нередко составляет от нескольких десятых долей миллиметра до единиц миллиметров. Данная ситуация также возникает при браке допускаемым рабочим при изготовлении той же детали.

Очевидно, что изготовление новой детали в этих случаях, обходится гораздо дороже, чем её же восстановление.

Для целей восстановления деталей пользуются одним из методов гальванотехники называемым железнением поверхности.

Сущность метода заключается в следующем: в раствор хлорида железа (FeCl2*7H2O) и йодистого калия (KI) опускаются два электрода, причём катодом служит деталь с защитными покрытиями на поверхности которую не надо наращивать. После этого на электроды подаётся напряжение и в растворе электролита протекает электрический ток. При этом ионы железа оседают на катоде (детали), а ионы хлора на аноде. Процесс продолжается до тех пор, пока не будет достигнута нужная толщина слоя железа.

Рис 1.

Как известно из курса физики, по закону Фарадея, масса вещества, выделившегося при электролизе пропорциональна плотности тока протекающего через раствор электролита. По данным практических исследований оптимальная плотность тока составляет 20 А/дм2. Ванна используемая в данном технологическом процессе позволят обрабатывать детали общей площадью 40 дм2. Значит, максимальный ток электрода составляет 800 А.

Качество покрытия заметно улучшается при асимметричной форме тока. Так как при положительном токе происходит процесс наращивания покрытия, а при отрицательном процесс растворения части покрытия, то при определённом сочетании времён положительного и отрицательного действия тока получается качественное равномерное покрытие.

Рис 2.

Ниже приведено задание на покрытие реальной детали.

Таблица 1

IКатода

IАнода

β=IКатода/IАнода

Время воздействия, мин.

100

75

1.3

5

100

50

2

5

100

33

3

5

100

20

5

480


Причём период времени τ некритичен и составляет от 0.01-50 Гц.

Из всего вышесказанного можно уже сделать некоторые заключения:

·   Устройство должно представлять собой источник тока, причём достаточно мощный источник.

·   Ток в нагрузке должен быть асимметричным.

·   Устройство работает в тяжёлых производственных условиях (сырая, агрессивная среда, tºC= 0…+50).

·   Участие человека в производственном процессе должно сводиться к минимуму.

В настоящее время применяется источник тока собранный на основе сварочного трансформатора Т1200 мощностью 40кВт.

Выпрямление производится мостовым тиристорным выпрямителем, формирование тока отрицательной полярности происходит при помощи обратного тиристора. Диаграммы напряжений приведены на следующем рисунке.

Рис 3.

Регулирования отношений токов, а также стабилизация тока производится с помощью наборов резисторов подключённых на выходе устройства.

Указанный способ регулирования неэффективен, так как происходит одностороннее насыщение трансформатора, а следовательно повышается мощность трансформатора и уменьшается КПД установки. Также значительно снижает КПД и стабилизация тока с помощью балластных резисторов.

В системе не предусмотрена автономная работа или работа по программе, т.е. химик-технолог должен следить за временем и за током установки, корректируя его с помощью резисторов.

Описание возможных вариантов устройства

Основной вклад в массогабаритные показатели вносит трансформатор. Уменьшение его объёма как известно возможно только при повышении частоты преобразования. Однако, с помощью таких элементов как тиристоры частоту преобразования заметно повысить не удаётся. Значит выпрямление и формирование асимметричного тока необходимо вести с помощью более быстродействующих ключей (полевых транзисторов и диодов Шотки)

Защита от взаимодействия устройства с окружающей средой возможна при полной изоляции его от негативных условий, с принудительным охлаждением воздухом из внешней среды.

Рис 4.

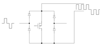
Представленная выше схема является схемой преобразователя с промежуточным звеном повышенной частоты. С помощью инвертора выполняющего задачу стабилизации выходного тока осуществляется преобразования высокого напряжения и малого тока в низковольтное напряжение и большой ток.

Выпрямление производится с помощью ключей переменного тока выполненных на полевых транзисторах. Причём обратная связь заводится по току, что обеспечивает плавную регулировку и стабилизацию тока. Однако в данной схеме к транзисторам прикладывается удвоенное обратное напряжение U=80 В. В ассортименте выпускаемой продукции не удалось найти сильноточные транзисторы на заданное напряжение.

Ключи переменного тока могут быть выполнены и по схеме представленной ниже.

Однако такое включение для применения в данном устройстве является не целесообразным, так как хотя и производиться экономия на ключах на последовательно включаются в два раза больше диодов, что приводит большим потерям мощности и уменьшает КПД установки.

Рис. 5.

Однако при данном включении хотя и удалось повысить напряжение прикладываемое к транзистору, всё равно полный ток установки он коммутировать не сможет. Придётся ставить параллельно несколько транзисторов, а из-за технологического разброса параметров может случится ситуация, когда один из транзисторов включится на полный ток нагрузки и выйдет из строя. Применение корректирующих цепочек существенно уменьшает КПД.

Из высокочастотной зоны работы и выполняют роль обычных ключей низкочастотного инвертора, причём для них предусмотрен щадящий режим коммутации, путём снижения напряжения (тока) на выходе выпрямителя в момент смены его полярности. При этом к каждому из них прикладывается обратное напряжение U=20В. Недостатки приведённой выше схемы очевидны: уменьшается КПД установки за счёт дополнительного преобразования энергии в выпрямительном элементе.

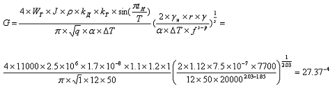
С учётом вышесказанного выбираем последнюю структурную схему установки. При диапазоне полного тока нагрузки разделяем на 4 зоны это связано со сложностью конструирования килоамперного трансформатора и дросселя фильтра при относительно небольшом коэффициенте трансформации.

Ток 1000 А обоснован следующими соображениями. Максимальная площадь обрабатываемой поверхности в применяемой на предприятии гальванической ванне составляет S=40 дм2, при оптимальной плотности тока J=20 А/дм2 полный ток составляет Известно, что βмин=1.3, βуст. мин=5. Где βмин - минимальное отношение средних токов катода и анода при выходе установки на заданный режим работы, а βуст. мин - минимальное отношение средних токов катода и анода при работе системы в установившемся режиме. Из рис. 2 найдём максимальный ток на выходе выпрямительных ячеек.


В установившемся режиме максимальный ток катода Iк ср=800 А, а максимальный ток на выходе выпрямителя Im= Iк сруст мин=960 А. При минимальном β ток катода Iк ср=615А. Однако ввиду того, что время выхода на работу в установившемся режиме много меньше времени работы системы в установившемся режиме, то целесообразно рассчитывать максимальный ток на выходе выпрямителя при его работе в установившемся режиме.

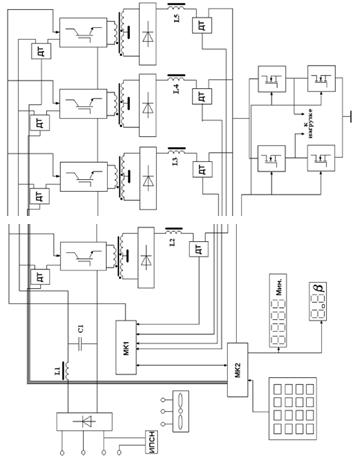
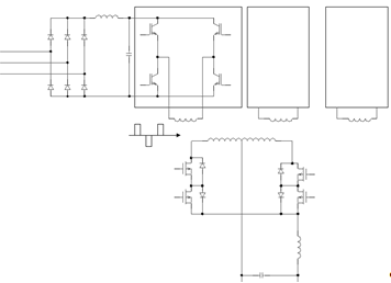
С учётом вышесказанного составлена структурная схема, представленная на рис. 6. Переменное трёхфазное напряжение поступает на вход выпрямителя DA1, сглаживается фильтром L1C1, и подаётся на вход ячеек промежуточного высокочастотного преобразования. В этих ячейках напряжение модулируется по заданному закону, затем через трансформатор поступает на выпрямитель и на низкочастотный фильтр L2-L4, в котором ослабляется высокочастотная составляющая тока.

Контроль тока ячейки выполняет датчик тока - ДТ, информация с которого поступает на компараторы и на многоканальный АЦП, где она оцифровывается и затем анализируется быстродействующим микроконтроллером МК1 Выпрямленный ток каждой ячейки суммируется на выходе дросселей и поступает на вход низкочастотного инвертора, а с него непосредственно на нагрузку. Сигналы управления этим инвертором формируются микроконтроллером МК2 отрабатывающим программу введённую технологом. Т.е. задача стабилизации выходного тока и формирования мягкой траектории переключения тока нагрузки возложена на микроконтроллер МК1, а ввод алгоритма работы и отображение информации о состоянии системы, а также функции диагностирования возложены на микроконтроллер МК2.

Рассмотрим требования, касающиеся основных блоков установки.

Известно, что устройства, работающие с большими токами нуждаются в эффективном устройстве отвода тепловой мощности. Поэтому для данной установки применяется принудительное охлаждение.

Рис. 6.

Так как установка должна работать в агрессивной среде, особое внимание следует уделить изоляции устройства от пагубного воздействия этой среды, в частности это касается притока свежего воздуха для охлаждения установки, а также изоляции устройств ввода информации и индикации режима работы.

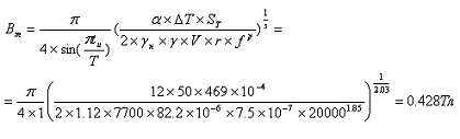
При проектировании трансформатора надо стремиться к уменьшению индуктивности рассеивания вторичной обмотки, так как для её компенсации приходится ставить демпфирующие RC цепочки, на которых будут рассеиваться большая мощность, поэтому трансформатор выполнен с одним витком во вторичной обмотке.

Рассмотрим алгоритм работы входной преобразовательной ячейки. Эта ячейка должна реализовывать алгоритм ШИМ-модуляции с паузой на нуле, что позволяет защитить мостовой инвертор от всплесков напряжения возникающих из-за наличия индуктивности рассеивания в первичной обмотке трансформатора.

Рис. 7

Временные диаграммы представлены на рис. 8.

При данном законе управления почти полный полупериод открыт транзистор нижнего плеча - VT3. Когда открывается соответствующий ему диагональный транзистор VT1 в нагрузке протекает ток. После снятия управляющего импульса с VT1 энергия накопленная в индуктивности рассеивания рассеивается по цепи: `+Ls→VT3→VD4→ -Ls`. Аналогичный процесс протекает и при коммутации транзисторов VT2, VT4.

Рис. 8


Рассмотрим диапазон изменения относительной длительности импульса, для этого рассмотрим рис. 9.

Рис. 9


Из этого рисунка видно, что относительная длительность импульса ограничена минимальным и максимальным временем действия импульса.

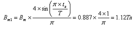
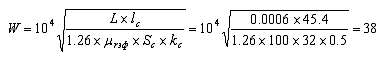
Максимальное и минимальное время импульса ограничено динамическими свойствами ключевых элементов. Кроме того, минимальное время импульса ограничено статическими потерями, обусловленными падением напряжения на полевых транзисторных модулях и выпрямительной ячейки. В качестве выпрямительных диодов выбираем диодные модули Шоттки 403SNQ150 с падением напряжения при токе 250 А, Uvd=0.7 В.

Падение напряжения на транзисторных модулях выходного инвертора составляет

Uvt=2´I´ Rотк. макс.=2´250´ 0.0033=1.65 В.

Падением напряжения в сглаживающем дроселе можно пренебречь.

Суммарные потери напряжения составляет

S= Uvt+ Uvd=2.35 В.

Известно, что вых=g´Uвх,

где g=2tи/T - относительная длительность импульса.

Найдём минимальную g:

gмин= US/ Uвх. макс=2.35/51.8=0.046 = 4.6%

Учитывая потери в трансформаторе, принимаем минимальную относительную длительность импульса равной 9%.

вых. мин=0.09´Uвх. мин=0.09´40=3.6 В.

Так как при данной относительной длительности импульса происходит переключение полевых транзисторных модулей выходного инвертора, то суммарный ток нагрузки не должен превышать Iком.=250 А. Рассчитаем минимальное сопротивление нагрузки:

мин= (Uвых. мин. - US)/ Iком.=(3.6- 2.35)/ Iком.= 5´10-3 Ом

При этом время импульса составляет:

и =gмин´Т/2=0.09´25´10-6 =2.25 мкс

это время импульса не должно превышать максимального времени нарастания и спада импульса указанного в справочных данных на IGBT модули входных инверторных ячеек. Выбираем полумостовые IGBT модули производства ОАО «Электровыпрямитель» М2ТКИ-25-12, максимальны временем задержки нарастания включения td(on)=65 нс и временем задержки выключения td(off)=420 нс. Очевидно, что данные параметры можно признать удовлетворительными для данного устройства.

Рассчитаем максимальную относительную длительность импульса.

В этом случае основными ограничениями являются времена задержки выключения транзисторных модулей входного инвертора и минимальным временем паузы Toff, необходимой для рассасывания энергии накопленной в индуктивности рассеивания.

Тoff = td(on)+ td(off)+Dt =600 нс.

gмакс= (Т/2-Тoff)/Т =(25´10-6-0.6´10-6) /25´10-6=0.976 = 97%

однако, надо учитывать время, необходимое контроллеру для перезагрузки таймеров, и переключения транзисторов, поэтому выбираем gмакс=90%. Максимальное напряжение при этом составляет:

вых=0.9´Uвх макс=0.9´51.8=46.62 В

Минимальное напряжение:

вых=0.9´Uвх мин=0.9´40=36 В

При максимальном токе нагрузки Iмакс.=1000 А.

макс= (Uвых - US)/ Iмакс.=(36- 2.35)/ 1000= 33´10-3 Ом

Описание системы управления

Система управления устройством построена в виде информационной микросети, состоящей из двух микроконтроллеров МК1 - МК2, объединенных последовательным каналом обмена информацией. Центральный микроконтроллер МК1 является ведущим, а более быстродействующий МК2, управляет инверторными ячейками.

Ведущий микроконтроллер реализует алгоритм работы источника по программе введённой оператором, он также осуществляет диагностику преобразователя и индикацию режима работы.

В задачу ведомого микроконтроллера МК2 входит стабилизация выходного тока, а также управление плавным увеличением и уменьшением тока на выходе выпрямительных ячеек необходимым для «мягкого» переключения транзисторов выходного инвертора. Стабилизация выходного тока осуществляется на уровне 250 А по сигналу обратной связи получаемой с датчиков тока находящихся в звене высокочастотного выпрямителя. Аналоговый сигнал, считываемый с них, оцифровывается и затем поступает на вход микроконтроллера. Данные датчики опрашиваются поочерёдно и стабилизация осуществляется по среднему значению тока. Микроконтроллер является дискретным интегральным регулятором, с постоянной времени Ти.

На ведущий микроконтроллер возложена функция вычисления времени действия тока анодной и катодной группы электродов. Время выбирается из таблицы находящейся в памяти процессора. Численные значения вычисляются с помощью формулы (1), при заданном шаге изменения b равном Db=0.1 и при фиксированной длительности импульса тока анодной группы электродов.

В данной системе реализована защита от превышения максимально допустимого тока на входе и по выходе устройства.

Защита от превышения максимального тока на входе устройства осуществляется путём включёния датчика тока на вход каждой инверторной ячейки. При срабатывании защиты инверторные ячейки выключаются на время t=0.5 сек. По истечении данного интервала времени происходит повторный запуск устройства, и если перегрузка не исчезла, то система отключается с выдачей сообщения о срабатывании защиты.

При превышении тока на выходе преобразователя сигнал об этом поступает через АЦП непосредственно на вход микроконтроллера, дальнейший алгоритм срабатывания защиты аналогичен работе защиты от превышения тока на входе устройства.

Принципиальная схема микропроцессорного блока системы управления представлена на рис. 10.

На датчики тока установленные на выходе выпрямительных ячеек подаётся напряжение ±15В, информационный сигнал датчиков тока приходит на колодку ХР6 а с неё через резисторы R10, R11, R13, R25 на входы IN1-IN4 четырёхканального АЦП AD7824 DA1 фирмы Analog Device. Данный АЦП управляется ведомым микроконтроллером DD1. Порт Р1 контроллера работает как 8-ии разрядная шина данных соединённая с соответствующей шиной данных АЦП. Управление выбором канала считывания данных с датчика тока осуществляется путём установки адреса на входах АЦП А0, А1. После выбора канала считывания, и подачи запроса на считывание микроконтроллер переходит в режим ожидания до окончания преобразования АЦП, об окончании которого свидетельствует низкое напряжение на выходе INT.

В соответствии с сигналом рассогласования вычисляется приращение времени действия импульса, в сторону уменьшения либо увеличения. При этом в момент коммутации происходит перезагрузка таймера. Рассмотрим процесс перезагрузки таймера по подробнее. Подпрограмма реализующая процедуру перезагрузки таймеров представлена ниже.

0Bh; перезагрузка таймера T1 (таймера паузы)

mov th1,@r1r1tl1,@r1

setb tr1p0.1;выключение верхних транзисторовp0.21Bh; перезагрузка таймера T0 (таймера импульса)

или таймера T1 (таймера паузы)

jb Pause_Imp,reloadth0,@r0r0tl0,@r0tr0

jb p0.2,$L p0.1; включение верхнего левого транзистора

cpl Pause_Imp

$L:

clr p0.0 Pause_Imp; включение верхнего правого транзистора

reti:th1,@r1r1

mov tl1,@r1tr1p0.2; переключение нижних транзисторов

cpl p0.3Pause_Imp

В регистрах R0, R1 указан адрес ячейки, в которой хранится вычисляемый, во время выполнения фоновой задачи, старший байт длительности импульса или паузы загружаемый соответственно в таймер Т0 (таймер паузы) и Т1 (таймер импульса).

При прерывании возникающем от таймера Т1 возможны 2 варианта продолжения функционирования: ключи инверорной ячейки находятся в моменте времени t3 или t4 (рис. 9). В момент t3 происходит перезагрузка таймера Т0, необходимого для обеспечения паузы между импульсами, в момент t4 происходит включение какого-либо из верхних транзисторов, т.е. запускается таймер Т1. Флаг Pause_Imp определяет, в каком из перечисленных состояний находится система.

Порт Р0.0 и Р0.1 управляют верхними транзисторами в плечах инверторной ячейки.

Для связи с центральным процессором используется линия связи по последовательному каналу со скоростью 375 Кбод.

Виды сообщений представлены в таблице 3

Таблица 2

Номер сообщения

Передтчик

Вид сообщения

Численное значение

1

Центральный микроконтроллер

Плавное снижение тока

01H

2

Центральный микроконтроллер

Плавное увеличение тока

02H

3

Переферийный микроконтроллер

Высокоомная нагрузка

03H

4

Переферийный микроконтроллер

Ток застабилизирован

04H

5

Центральный микроконтроллер

Выключение преобразователя

05H

6

Переферийный микроконтроллер

Превышение тока на выходе

06H

7

Центральный и переферийный микроконтроллеры

Успешный приём информации

13H


Прерывание по последовательному каналу имеет самый высокий приоритет.

Ввод программы работы установки осуществляется при помощи клавиатуры. Оператор вводит коэффициент b нажимает клавишу «ВВОД», затем интервал времени в минутах действия данного коэффициента и снова клавишу «ВВОД». При этом введённое значение b высвечивается на двух разрядах семисегментного индикатора, а интервал времени в минутах индуцируется на трёхразрядном семисегментном индикаторе. Далее процесс повторяется до тех пор, пока не будет нажата клавиша «РАБОТА»

Редактирование введённого значения осуществляется с помощью клавиши «УДАЛЕНИЕ». Очистка памяти с введённой программой осуществляется при помощи клавиши «ОЧИСТКА».

Так как установка работает в особых условиях, то применяется 16-ти клавишная клавиатура фирмы Octagon Systems KP-3, выполненная в пыле и влагозащитном исполнении. Управление считыванием данных с клавиатуры осуществляется с помощью порта Р1

В процессе работы устройства ведётся индикация оставшегося времени в минутах и режима b.

Управление индикацией осуществляется с помощью порта Р2 в котором биты Р2.0-Р2.3 кодируют в двоичном формате норе цифры, а биты Р2.4-Р2.6 номер индикатора.

Сигналы с порта Р2.0-Р2.3 поступают на вход дешифратора DD7 в котором происходит двоичного кода, в код семисегментного индикатора. Далее, дешифрированный сигнал поступает на вход буфера DD14, который усиливает ток дешифратора до величины необходимой для нормального функционирования индикатора.

Сигналы с порта Р2.4-Р2.6 поступают на дешифратор DD8 в котором происходит преобразование из двоичного в десятичный код необходимый для управления транзисторами VT2-VT6 включающими соответствующие семисегментные индикаторы.

При этом индикация является динамической. Для того чтобы человеческий глаз не замечал мерцания индикаторов частота переключения их должна составлять более 25 Гц. Принимаем частоту переключения равной 30 Гц, при этом время горения каждого из 5 индикаторов составляет 6.5 мс, это значение и загружается в память таймера отвечающего за индикацию. Так как время горения относительно мало, то яркость индикаторов будет несколько снижена, в целях её увеличения повысим ток индикатора с помощью ограничивающего резистора R24.

Вывод 5 микросхемы DD8 периодически сбрасывает сторожевой таймер DD3 реализованный на микросхеме DS1232 фирмы Dallas Semiconductors.

В случае не прихода сбрасывающего импульса на вход WDI микросхемы DD3 сторожевой таймер посылает на вход сброса микроконтроллеров RES импульс необходимой длительности.

Транзистор VT1 управляется непосредственно от порта Р2.7 и нагружен на пьезодинамический излучатель ЗП-3, осуществляющий звуковую индикацию.

Контроль входных токов осуществлён при помощи компараторов DA20.1-DA20.4 подключённых к соответствующим датчикам тока входных инверторных ячеек. Опорное напряжение срабатывания защиты по входному току устанавливается делителем R38 и ограничено током 22 А. При превышении данного тока в любой из инверторных ячеек срабатывает компаратор и возникает внешнее прерывание INT0 идущее на оба микроконтроллера. Реакцией на это прерывание ведомого микроконтроллера является выключение входного инвертора.

На центральный микроконтроллер, кроме сигнала прерывания приходит и сигналы от каждого компаратора, поэтому после выключения выходного инвертора ведущий микроконтроллер ожидает 0.5 секунды, затем даёт команду на плавное увеличение тока нагрузки и если сигнал срабатывания защиты не пропал, то анализирует, с какой инверторной ячейки пришёл сигнал и выдаёт диагностическое сообщение с указанием номера неисправной ячейки.

Алгоритм функционирования центрального микроконтроллера представлен на рис. 11.

В момент запуска контроллера он переходи в режим ожидания ввода программы, формат ввода которой описан выше. После выбора времени действия тока анода и катода включаются катодная группа полевых транзисторных модулей, а затем выдаётся по последовательному каналу сообщение «2» из таблицы 2. Если нагрузка лежит в установленных пределах, то периферийный микроконтроллер не выдаёт сообщения «6» или «3» он осуществляет плавный выход на установившее значение тока. При получении центральным микроконтроллером сообщения «4» запускается таймер, в который предварительно было загружено время действия импульса катодного тока. По истечении времени, которого, выдаётся сообщение «1». Периферийный микроконтроллер начинает плавно снижать ток на выходе устройства. После прихода сообщения «4» происходит переключение с катодной группы полевых транзисторных модулей на анодную, выбирается время действия импульса анодного тока и выдаётся сообщение «2». После прихода сообщения «4» запускается таймер, в который предварительно было загружено время действия импульса анодного тока. После снижения тока проверяется программный таймер, в котором загружено время работы источника при заданном b, и если время не истекло, то процесс повторяется заново. Если время истекло то из таблицы выбирается новые значения времени действия импульса анодного тока, катодного тока, а также времени работы системы при новом значении b.

Основной алгоритм функционирования периферийного микроконтроллера представлен на рис. 12. При включении питания периферийный микроконтроллер ожидает прихода по последовательному каналу сообщения «2». При приходе сообщения в таймер Т0 загружается минимальное значение длительности импульса и открываются транзисторы инверторных ячеек, через 1.5 мс считываются данные от источников тока и анализируются, если при данном времени действия импульса суммарный ток ячеек превышает 250 А (т.е. ток каждой ячейки больше 63 А), то выдаётся сообщение «6» и инвертор отключается. Если ток лежит в установленных пределах, то происходит запуск подпрограммы плавного увеличения тока, с одновременным его контролем. При достижении тока в каждой инверторной ячейке равного 250А, выдаётся сообщение «4». Далее запускается программа стабилизации тока нагрузки, алгоритм которой представлен на рис. 14. Контроллер при этом переходит в режим ожидания прихода по каналу обмена с центральным процессором сообщения «1». При приходе этого сообщения контроллер запускает подпрограмму снижения тока нагрузки. При достижении суммарного тока нагрузки равного 250А, центральному контроллеру посылается сообщение «4», периферийный микроконтроллер переходит в режим ожидания прихода сообщения «2», после прихода которого все стадии работы программы повторяются.

Рис. 11

Рассмотрим подробнее алгоритм стабилизации тока периферийный микропроцессор работает как дискретный интегральный регулятор с постоянной времени интегрирования Т2, общий принцип данного регулятора заключается в следующем: при наличии ошибки на входе, преобразователя происходит уменьшение или увеличение длительности импульса, в зависимости от знак ошибки. Причём время между приращениями импульсов пропорционально постоянной времени интегрирования. Следовательно при наличии ошибки на входе преобразователя приращение времени импульсов происходит с постоянной частотой.

В программе предусмотрена зона нечувствительности, и если величина рассогласования между сигналом обратной связи и сигналом задания лежит в этой зоне то система стабилизации не реагирует на неё.

Рис. 12

Как видно из алгоритма (рис. 13) процесс опроса датчиков тока происходит постоянно и является фоновой задачей, перезагрузка таймера импульса и таймера паузы происходит во время обработки прерывания, новым значением, вычисленным вовремя работы данной программы. Новое значение будет занесено в ячейку, из которой считывают таймеры лишь по окончании времени пропорционального постоянной времени интегрирования, на которое настроен таймер Т3.

Рис. 13

Для определения данного времени, а также влияния его на динамические свойства системы была создана модель реализующая в себе основные принципы управления изложенные выше.

Структурная схема модели представлена на рис. 14.

Блок 1 -задатчик интенсивности

Блок 2 -ограничитель (ЛЮФТ_РЕЛЕ), с помощью его регулируется зона нечувствительности при колебании тока нагрузки.

Блок 3 - аналоговый интегратор с постоянной времени Т2

Блок 4 - дискретный преобразователь уровня

Блок 5 - ШИМ модулятор (ШИП2)

Блок 6 - цепь нагрузки

Блок 7 - пропорциональная обратная связь

Рис. 14

Программная модель для ПМК МИК-АЛ3.0

$ввод

конст=0.0796,=27e-6

5v v=0.15 t=0.0160

v v=0.10 t=0.0080

v v=-0.209 t=0.020

v v=250

13l w=200/p вх=10

n огран пар=250 вх=13

n квант_ур пар=0.05,0.05 вх=30

n люфт_реле пар=0.05,-0.05,5,-5 вх=14+50

l w=30000/p вх=20

n шип2 пар=25е-6,40,5.5 вх=22

n умн вх=36+35

u w=1 вх=5+7+8

38u w=1 вх=37+35

l w=1/l*p+r вх=38

50u w=-1 вх=40

шаг инт=0.000000004

шаг выв=0.000001

кон вр=100Е-3

вывод 38,22,50

выходы 38=Uвоз

диспл 38

$кон

$стоп

Блоки с номерами 5, 7, 8, 37 в представленной выше модели характеризуют внешнее возмущение, в нашем случае броски напряжения на входе преобразователя.

Задатчик интенсивности (скорости нарастания тока нагрузки) реализован в виде совокупности блоков 10,13,14 его постоянная времени интегратора 13 обеспечивает плавное нарастание тока нагрузки со скоростью 50 А/мсек.

Диапазон изменения сигнала управления ШИМом (блок 35), разбит с помощью элемента КВАНТ_УР (блок 22) на 100 дискретных значений, имитируя дискретное изменение значения времени импульса выходящего с реального микроконтроллера.

Нагрузка представлена в виде RL цепи (блок 40)

Сигнал обратной связи (блок 50) поступает на вход ограничителя (блок 20), а с него на вход интегратора.

Целью построения данной модели является влияние времени задержки между возникновением сигнала ошибки на входе дискретного интегратора и изменением длительности импульса, а следовательно и напряжения на выходе преобразователя. В данной модели дискретно изменяется сигнал задания на ШИМ, в вольтах и в соответствии с ним меняется дискретно длительность импульса ШИМ и напряжение на выходе. В микропроцессорной системе регулирования на дискретную величину изменяется содержимое таймера паузы Т0 и таймера импульса Т1 и в соответствии с ними длительность импульса ШИМ и напряжение на выходе преобразователя.

Диапазон изменения напряжения управления ШИМ в модели на МИК-АЛ: от 0 ¸ 5 В, шаг приращения DU = 0.05В

Диапазон изменения времени импульса в микроконтроллере машинный цикл микроконтроллера DS89C420 равен 20 нс, диапазон изменения времени импульса, за вычетом мёртвого времени t= 25´10-6- 2.5´10-6=22.5 мкс. На данном интервале укладывается 1125 машинных циклов увеличение импульса составляет, как было сказано выше 1%, значит в таймер загружается значение 11, равное 220нс.

Значит устанавливается прямая зависимость между приращением импульса в модели на МИК-АЛ, и реально действующей микропроцессорной системой: 0.05В º 220нс.

На рис. 16,17,18 представлены переходные характеристики системы при различных постоянных времени интегратора равных соответственно 1´10-4с, 11´10-5с, 0.33´10-4с. Нагрузка в каждой из схем является минимально возможной, при этой нагрузке динамическая характеристика системы выявляется наиболее полно.

Возмущающее воздействие моделировалось в виде скачков напряжения представленных на рис. 15, скачки напряжения составляли DU=+15% (t=8мc), DU=+10% (t=16мс), DU=-20% (t=20 мс).

На рис. 15 время запаздывания регулятора составляет 100 мкс, перерегулирование составляет 14%, время установления стабильного напряжения t= 3 мс. Из графика зависимости напряжения задания на ШИМ от времени видно, что установка заданного значения напряжения происходит практически по апериодическому закону.

Рис 15

При данном времени запаздывания данная система может осуществлять выход на установившийся режим без блока задания интенсивности. Из рассмотренных систем данная, является самой низкоскоростной.

Рис. 16

При уменьшении постоянной времени интегратора динамические характеристики системы улучшаются. Для Т=11´10-5 с перерегулирование составляет 4.7%, время установки. Время стабилизации системы при максимальном возмущающем воздействии составляет 1.5 мс. Приход к установившемуся значению напряжения задания происходит по гармоническому закону. При данном значении постоянной времени интегратора системе необходим задатчик интенсивности, в противном случае перерегулирование при увеличении тока от 0 до 250А составляет 20%, что представляет определённую опасность для силовых элементов системы.

Рис. 17

При реализации быстродействующей системы возникают трудности со временем преобразования аналогового сигнала в цифровой, и выполнения вычислений. Периферийному микроконтроллеру не хватает быстродействия, к тому же в техническом задании не оговорены динамические требования к системе, поэтому вполне приемлемой постоянной времени интегратора является величина Т=0.33´10-6 с.

Переходные характеристики системы управления с данной постоянной интегрирования представлены на рис. 18. Динамические параметры: перерегулирование составляет 7%. Время стабилизации системы при максимальном возмущающем воздействии составляет 2 мс. Приход к установившемуся значению осуществляется по гармоническому закону с большим коэффициентом затухания.

Рис. 18

Переходные характеристики при увеличении сопротивления нагрузки представлена на рис. 19. Из графика зависимости напряжения задания от времени видно что процесс установления заданного тока нагрузки хотя и происходит по гармоническому закону, но с гораздо большим коэффициентом затухания.

Рис. 19

Процесс работы системы показан при подаче сигнала о плавном нарастании и спаде тока, показаны на рис. 20.

Рис. 20

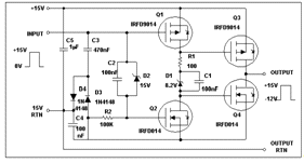
Гальванически управляющие сигналы с контроллеров полностью развязаны. Развязка осуществляется при помощи оптопар DA16-DA19. Для снижения степени влияния помех возникающих при подаче сигналов от системы управления к исполнительным элементам, питание драйверов управления инверторными ячейками драйверов управления выходным инвертором используются различные гальванически развязанные источники питания +15 В.

1. Источник питания собственных нужд.

С целью уменьшения габаритов питание системы управления осуществляется от импульсного преобразователя напряжения реализованного на базе микросхемы ШИМ преобразователя TOP203-YAI с диапазоном рабочих мощностей 50-100 Вт.

Микросхема выполнена в корпусе ТО-220 и включает в себя высоковольтный силовой N-канальный МОSFET транзистор и систему управления. Коммутация осуществляется с частотой 100 кГц, что позволяет снизить массогабаритные показатели сетевого трансформатора. Данный прибор обеспечивает защиту от перегрузки по току, с последующим перезапуском контроллера при пропадании сигнала перегрузки, от превышения температуры, защиту от снижения напряжения питающий сети.

Данный ШИМ - контроллер обладает широким диапазоном регулирования относительной длительности импульса: 0.01-0.67.

На такие небольшие мощности целесообразно включать ШИМ - контроллер по схеме обратноходового преобразователя.

Принципиальная схема представлена на рис. 22

Рис. 21

Источник питания состоит из многообмоточного трансформатора TU1, ключевого элемента DA3 выполненного на основе микросхемы ТОР203-YAI, источника опорного напряжения DA12 -используется микросхема управляемого стабилитрона TL431, линейных стабилизаторов напряжения +5В (КР142ЕН5А) и ±15В (KР119ЕН4), а также цепи обратной связи на основе оптопары DA13.2 (АОТ127А). В качестве выпрямителей используются диоды Шоттки 31DQ03 и 31DQ09 на средний ток 3 А, различающиеся только по напряжению на 30 и 60В соответственно.

Для расчёта трансформатора определим мощность потребляемую системой управления РS. она состоит из мощности потребляемой микропроцессорной системой управления Рмп, мощности потребляемой системой управления входным инвертором Рout, и мощности потребляемой системой управления инверторными ячеёками Pin.

Рмп= Pконтроптдт=12Вт

Где, Pконтр -мощность потребляемая контроллерами -1 Вт

Ропт - мощность потребляемая оптопарами -1Вт

Рдт-мощность потребляемая датчиками тока - 5Втin= 6.5 Вт, Pout= 6.5 Вт,

РS=20 Вт.

Мощность трансформатора: РS/h@21Вт

1. Расчитаем ток первичной обмотки трансформатора:


2. Определим индуктивность первичной обмотки:


3. Вычислим площадь поверхности трансформатора


Где r - коэффициент удельных потерь

a -коэффициент теплоотдачи

DТ - допустимый перегрев

Исходя из заданной площади поверхности трансформатора выбираем сердечник К32/16´8

4. Вычислим число витков первичной обмотки


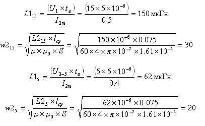
5. Рассчитаем величины индуктивностей вторичных обмоток:


Где L115,L25, w215, w25 - соответственно индуктивность и число витков для 5-ти и 15-ти вольтовой обмоток.

Рассчитаем цепь обратной связи ШИМ-преобразователя. Стабилизацию достаточно осуществить по одной сильноточной обмотке. Принимаем за такую обмотку, 15-ти вольтовую обмотку питающую драйверы управления транзисторами.

Из справочных данных определяем ток управляющего вывода микросхемы стабилизатора I=3мА. данный ток будет протекать через транзистор оптопары, зная коэффициент передачи по току данной оптопары зададимся током протекающим через входной диод Ivd=3/0.8=3.75 мА.

Ток управляемого стабилитрона принимаем равным 10 мА. Для достижения этого тока применяем подтягивающий резистор R35, принимая напряжение на стабилитроне равным 10 В получим R35=793 Ом, R34=1350 Ом. Сопротивления делителя передаточного звена R36-R37 принимаем рекомендуемыми в справочных данных равными 10 кОм и 50 кОм соответственно.

Из тех же справочных данных принимаем номиналы фильтрующих емкостей:

С35= 33 мкФ, С34=1 нФ, С26=0.1 мкФ, R12 =6.2 Ом С27= 380 мкФ, С31=С38=С29=С32=1000 мкФ.

3. Описание силового блока

Рассмотрим управление силовыми транзисторными модулями более подробно. С оптопар DA16,DA17 сигнал управления поступает на входы НI и LI микросхем DA4-DA11- IRF2113 представляющих собой драйверы управления полумостовой транзисторной ячейкой. Функционирование устройства основано на принципе зарядового насоса.

Структурная схема IR2110 представлена на рис 22. Она отличается от IRF2113 только максимально возможным рабочим напряжением.

Рис. 22

Логический сигнал, поступая на вход LIN микросхемы, пройдя через блок согласования уровня входного и выходного напряжения поступает на блок задержки импульса, время задержки включения составляет t=10 нс, включает нижний транзистор полумоста. Выходной ток 2.5А обеспечивается включением буфера тока выполненного на полевых ключах.

Принцип работы зарядового насоса заключается в следующем когда на входе HIN низкий уровень напряжения конденсатор С заряжается через диод током от источника Vcc, при возникновении на входе HIN высокого уровня напряжения открывается верхний транзистор выходного буфера тока микросхемы и конденсатор заряжает ёмкость затвор исток силового транзистора верхнего плеча. При этом диод закрывается и верхний выходной каскад микросхемы питается от конденсатора. Величина тока потребляемого этим каскадом в данном режиме составляет 200 мкА.

После снятия управляющего импульса открывается нижний транзистор выходного каскада и через него разряжается ёмкость затвор-исток силового транзистора.

Величина ёмкости рассчитывается по следующей формуле:


Где Qg-заряд затвор-исток верхнего транзистора 41 нКлqbs(max)-максимальный ток потребления выходного каскада верхнего плеча микросхемы.(200 нА)son/Isoff, tw - ток и время включения/выключения верхнего плеча выходного каскада микросхемы. Ison=Isoff= 20 мА, tw=200 нс.Cbs(leak)-ток утечки ёмкости. ICbs(leak)= 7 мкА для ёмкости К53-18 с танталовым диэлектриком. - частота коммутации f = 20 кГц- напряжение источника питания (Vcc=15 В)f -прямое падение напряжения на диоде зарядового насоса 1.5 ВLS -падение напряжения на нагрузке.

Подставляя значения в выражение (*) получим С= 125 нФ

Диод выбираем из следующих соображений:

·   Максимальное обратное напряжение должно быть не меньше напряжения транзисторной ячейки Uобр>590 В

·   Время обратного восстановления запирающих свойств trr<120 нс

·   Максимальный ток Iмак= С´(Vcc-Vf -VLS)´f=33 мА

Выбираем диод 10BF60 c Uобр=590 В, trr =10 нс, Iмак=1А

С оптопар DA18, DA19 сигнал управления поступает блок мощных по полевых транзисторных модулей. Так как для усиления тока транзисторы соединены параллельно, то совокупная входная ёмкость затвор-исток увеличивается в 4 раза. Для управления таким модулем применяем всё тот же драйвер IR2113, но для увеличения выходного тока применяем буферный усилитель тока, обеспечивающий к тому же напряжение обратной полярности подаваемое при запирании полевых транзисторов для ускорения процесса запирания. Принципиальная схема представлена на рис. 23.

Рис. 23

Здесь резистор R1 ограничивает ток драйвера, стабилитрон D1 устанавливает напряжение на затворах транзисторов Q3 и Q4, цепь D2, C2, R2 формирует уровень напряжения включения для транзистора Q2. Цепь D3, C3, C4, D4 формирует отрицательный выходной сигнал на выходе буфера тока и поддерживает заданное отрицательное напряжение. Конденсатор С5 питает цепь выходного каскада драйвера управления во время подачи импульса положительной полярности, а конденсатор С3 питает схему буфера тока во время действия импульса отрицательной полярности.

Полная схема включения драйвера с выходным усилителем тока приведена на рис. 24.

Рис. 24

Выберем ёмкости С3 и С4. Существенное отличие работы выходного инвертора заключается в том, что время нахождения плеча инвертора во включенном состоянии может достигать 5 секунд. В этом случае для выбора ёмкости С3 и С5, кроме влияния факторов описанных в (*)

необходимо учитывать обратный ток утечки затвор-исток полевого транзистора, поэтому выражение (*) сводится к виду:


Где Qn -суммарный заряд затвор-исток четырёх полевых транзисторов Qn=40 мкКлbufoff/ Ibufon, tb - ток и время выключения/включения верхнего плеча выходного каскада микросхемы. Ibufoff=Ibon= 150 мА, tw=200 нс.vt(leak)-ток утечки затвора полевых транзисторов. Ivt(leak)=600 нА- минимальная частота переключения инвертора 0.2 Гц

Подставляя значения получим величину ёмкости необходимую для питания системы во время подачи импульса открывающего транзисторы равной С1=191 мкФ, выбираем из стандартного ряда С1=220 мкФ

Ёмкость необходимая для питания системы во время подачи импульса запирающего транзисторы равна С2=100 мкФ.

Моделирование силовой части преобразователя было проведено в среде DesignLab8. Отдельно было произведено моделирование инверторной ячейки и выпрямительного блока. Результаты представлены на рис. 25-29.

Рис. 25

На рис. 25 представлены временные диаграммы тока протекающего в первичной обмотке трансформатора, не прямоугольна форма тока обусловлена наличием в небольшой индуктивности рассеивания. эта же индуктивность обуславливает протекание тока через обратные диоды IGBT-модуля. Временные диаграммы протекания тока через верхний транзистор полумоста и обратный диод нижнего транзистора этого же полумоста представлены на рис. 26.

Рис. 26

Диаграммы тока нагрузки представлены на рис. 27-28

Рис. 27.

Рис. 28

Электрический расчёт устройства

Расчёт диодов выпрямителя

Диоды выбираются из максимального среднего входного тока и максимального напряжения:


Выбираем выпрямительный мост: 110MT110KB потери составляют 230 Вт.

С параметрами Iпр=120 А, Uобр=1000 В. из справочных данных определяем потери при прямом токе I=80 А, Pпот=200 Вт

Расчёт входного фильтра

Напряжение на входе фильтра для трёхфазной мостовой схемы, с учётом потери напряжения на диодах равно:

Известно, что в 3 фазной мостовой схеме коэффициент пульсаций на выходе выпрямителя:


Амплитуда первой гармоники выпрямленного напряжения составляет:


где m-пульсность выпрямителя, i-номер гармоники

отсюда

для удовлетворительной работы инвертора в данном случае достаточно небольшого коэффициента сглаживания Ксг³5

отсюда по формуле определим параметры LC фильтра:


минимальную индуктивность дросселя определим из условия непрерывности тока в нём:


Примем индуктивность равной L= 600 мкГн, тогда ёмкость фильтра будет равна С= 2800 мкФ.

Реализуем эту ёмкость в виде батареи конденсаторов В43457-LongLife 3300 мкФ´450В

Произведём конструктивный расчёт дросселя фильтра:

1. Объём магнитопровода определяется из выражения:


В качестве магнитного материала выбираем электротехническую сталь 3423 со следующими характеристиками:

mr эф=100 при H0=80 A/см,при этом оптимальный воздушный зазор составляет 1.1% от средней длинны магнитной силовой линии lс. для первого приближения примем коэф. заполнения стали kc=0.7. Подставляя в данные в формулу получим:

. Находим базовый размер сердечника:


отсюда а = 3.96 см, т.е. базовый размер равен 40, отсюда выберем магнитопровод стержневого типа ПЛ40х80х120, где а=40, h=120, b=80. Пересчитаем постоянную составляющую магнитного потока:


необходимое число витков определим из выражения:


. Принимаем плотность тока в обмотке j= 3 А/мм2, минимально необходимое сечение составляет:


Рис. 29

Выбираем провод ПЭВ-2 состоящий из 7 жил диаметром 2.5 мм общее сечение провода составляет S= 34.4 мм2.

Из справочных данных магнитопровода узнаём, что на один стержень наматывается 6 витков в один слой, число слоёв на стержне равно 3.

Пульсации индукции незначительны, к тому же постоянная составляющая магнитного поля также невелика.

Расчёт входного инвертора

Исходными данными для расчёта входного инвертора являются напряжение U=590В

и ток ячейки I=18А. Выбираем транзисторные модули МТКИ-25-12.

Средний ток протекающий через транзисторы составляет Iср=9 А Прямое падение напряжения на транзисторе составляет ΔU=3В. Энергия переключения

при токе I=25 А и напряжении U=600 В составляет Q=4.5 мДж. С помощью указанных выше данных можно рассчитать статические и динамические потери инверторной ячейки.


Токами через обратные диоды можно пренебречь, так как через них протекает ток обусловленный накопленной энергией индуктивности рассеивания.

Полная мощность потерь всех ячеек входного инвертора составляет:


Расчёт выходного инвертора

В качестве ключей выходного инвертора выбираем полевые транзисторы IRFK6054J рассчитанные на протекание максимального тока I=350 A соединяя их параллельно можно получить требуемый ток устройства.

Данный транзистор имеет следующие характеристики:отк. макс.=3.3 мОмобр=60 В =625 Вт

Для уменьшения статических потерь, а также для повышения надёжности системы применяем 70% загрузку по току каждого транзистора, протекающий через них ток составляет 250 А, для обеспечения требуемого тока необходимо установить параллельно 4 транзистора.

Динамическими потерями, в виду низкой частоты переключения можно пренебречь, статические же потери составляют:


Расчёт выпрямительной ячейки

В качестве выпрямительных диодов выбираем диоды Шоттки фирмы International Rectifier: 403CNQ150 со следующими параметрами:пр= 400А при g= 0.5обр= 150 Впр= 0.72 (I= 200 A; T=125°C)

Статические потери диодов рассчитаем при максимальном среднем токе нагрузки.

Расчёт сглаживающего дросселя

Сглаживающую индуктивность на выходе выпрямителя определим исходя из допустимых пульсаций тока на выходе выпрямителя. Зададимся пульсациями тока равными 12А за время t=0.1T/2, тогда индуктивность равна в первом приближении:

 

Конструктивный расчёт сердечника

В качестве материала магнитопровода выберем сплав пермалой

Рассчитаем число витков для заданного типоразмера, максимальной постоянной составляющей напряжённости магнитного поля и магнитной проницаемости.

Выбираем типоразмер ПЛ40х80х160, намотку будем вести 35-ти жильным проводом ПЭВ1 с внешним диаметром жилы d=2.07 мм, в каждом слое на одном стержне получается по 2 витка, максимальное число слоёв на стержне:


максимальное число витков W=120.


Рассчитаем напряжённость магнитного поля в сердечнике:


Потери в обмотке составят:


Расчёт трансформатора

Входными параметрами для начала расчёта являются:

·   Мощность трансформатора:


·   Ток первичной обмотки : I=22A

·   максимальное входное и выходное напряжение: U1= 590 В, U2=40 В

1. Выбираем материал: кольцевой магнитопровод Гаммамет 503В (Bm=0.58 Tл)

. Для расчёта типоразмера магнитопровода воспользуемся следующими численными значениями:= 2.5*106 A/м - плотность тока

r= 1.7 *10-8Ом м -удельное сопротивление

пр=I/J=8ю8*10-6 м2 -площадь сечения провода 1=2*Ö(S/p)=3.3*10-3 м - диаметр провода1*Ö(f)=0.474 T=1+0.004*DT=1+0.2=1.2 - коэф.

Увеличения сопротивления провода вследствии нагревад=1.1 - коэф. увеличения сопротивления провода вследствие Скин-эффекта (выбирается из диаграмм)

(ptи/Т)= 1

gн=1.12 - коэф. увеличения потерь вследствие несинусоидальности магнитной индукции.

g=7700 кг/м3 - удельная плотность материала=7.5*10-7; s=2.03 p= 1.85 - коэф. учитывающие потери в магнитопроводе

a=12 - коэф. теплоотдачи для естественного охлаждения.

Габаритный параметр определим из выражения:


Выбираем типоразмер ОЛ40/64-30 со следующими характеристиками:=14.1; cp=16.3*10-2 м - средняя длина магнитной силовой линии=2.5*10-4 м2 - площадь поперечного сечения=41.4*10-6 м3- объём магнитопровода вит= 12.6*10-2 м-длина витка T= 274*10-4 м2- площадь поверхности трансформатора= 12.57*10-4 м2 площадь окна магнитопровода*Sок=418*10-8 м2

Чтобы получить требуемый габаритный параметр соберём два кольца в одно при пересчёте получим

ST= 469*10-4 м2=82.2*10-6 м3=5.04*10-4 м2=42.7*10-4вит= 30.4*10-2 м2

3. Найдём оптимальную магнитную индукцию


. Число витков первичной обмотки определим из следующего выражения:


. Число витков вторичной обмотки:


Для уменьшения индуктивности рассеивания вторичной обмотки уменьшим число витков во вторичной обмотке: W2=1; W1=11

При этом увеличим сечение магнитопровода путём добавления ещё одного кольцевого магнитопровода (S= 7.56*10-4 м2), при этом произведём пересчёт магнитной индукции для нового числа витков: Bm=0.887 Тл

Выбранный магнитопровод не подходит для этих целей, поэтому выбираем другую марку магнитопровода: Гаммамет 414

Вm= 1.15 Тл.

g=7300 кг/м3 =4.3*10-6; s=2 p= 1.7

Пересчитаем остальные параметры для данного типоразмера:

ST= 665.04*10-4 м2=123*10-6 м3=7.56*10-4 м2=47.5*10-4вит= 24.6*10-2 м2

Сердечник трансформатора представлен на следующем рис. 30:

Рис. 30

. Рассчитаем потери в магнитопроводе

Магнитная индукция первой гармоники:


. Потери в обмотке составят:


. Рассчитаем превышение температуры в трансформаторе: при принудительном охлаждении силовых приборов a=20


. Сечение провода вторичной обмотки:


. КПД трансформатора:


Конструктивно устройство управление преобразователем состоит из 7 печатных плат.

Плата А1 - плата центрального и периферийного микроконтроллера с расположенным на нём источником питания собственных нужд.

Платы А2-А5 - платы драйверов управления инверторными ячейками.

Платы А6-А7 - платы драйверов управления выходным инвертором.

Силовая часть устройства состоит из пассивных элементов входной сглаживающий фильтр L1,С1, транформаторы TU1-TU4, сглаживающие дроссели L2-L5, и активных элементов: транзисторные IGBT-модули VT1-VT8, полевые транзисторные модули VT9-VT12, диодные модули Шоттки VD1-VD4.

Все мощные силовые полупроводниковые приборы расположены на радиаторах.

Транзисторные IGBT-модули VT1-VT4 и VT5-VT8 расположены на двух радиаторах, так как такое расположение позволяет рядом с краями радиаторов разместить высокочастотные трансформаторы.

Рядом с трансформаторами, на четырёх отдельных радиаторах размещены диодные модули Шоттки. Общие выводы которых, соединёны с сглаживающими дросселями L2-L5. Шлёйф, состоящий из 4-х токовых шин, подводится к выходному инверторному модулю расположенному на двух радиаторах. На каждом из радиаторов размещаются 8 полевых транзисторов IRFK6J54, соединённых соответствующе и образующих верхний и нижний модульный транзистор полумостового плеча инвертора.

Трёхфазный мостовой выпрямитель также размещается на отдельном радиаторе.

Тепловой расчёт устройства представлен ниже.

Опираясь на данные о потерях мощности, полученные при электрическом расчёте силовой части преобразователя сведём их в список. Значения тепловых параметров, а также типоразмеры корпусов узнаем из справочных данных на элементы.

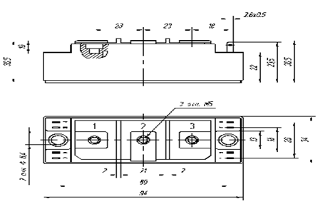
Корпус IGBT модуля представлен на рис. 31

Рис. 31

Значения необходимые для произведения теплового расчёта представлены ниже. Для принудительного охлаждения используем вентилятор, обеспечивающий скорость движения теплоносителя 4 м/с. Вентилятор располагаем внизу устройства в вытяжной трубе. Силовые приборы прикрепляются на радиатор с помощью пасты КПТ-8 с эффективной теплопроводностью l= 0.7 Вт/м*К для уменьшения контактного сопротивления корпус-радиатор. Применяем ребристый радиатор, расположение его должно быть таким, чтобы боковая поверхность рёбер была ориентирована по направлению потока газа. Усилие затягивающих винтов, крепящих силовые модули к радиатору, должно быть не менее 40 Н*М, в противном случае тепловое контактное сопротивление резко возрастает. Из справочных данных известно, что максимальная температура кристалла у всех используемых в данном устройстве элементов одинакова и равна 150 °С. Для диодов Шоттки и полевых транзисторных модулей оптимальная рабочая температура равна 125 °С, поэтому важно не переохладить модули.

Как видно из произведённых расчётов перегрев компонентов DТi < DТi р.мак, следовательно выбор радиаторов следует признать удовлетворительным. При этом температура перегрева кристалла является оптимальной для выбранных полупроводниковых приборов.

В качестве материала рекомендуемого для изготовления радиатора выбираем технический алюминий АД1 теплопроводность 218-226 Вт/м*К, плотность 2710 Кг/м3. данный материал обладает хорошей теплопроводностью и малой плотностью, а также отвечает требованиям технологии изготовления.

Платы драйверов управления IGBT-модулями А1-А4, располагаются непосредственно на силовых транзисторных модулях, так как на высоких частотах сказывается индуктивность проводников подходящих к данным модулям. Фирма-изготовитель рекомендует устанавливать платы управления на модули работающие с токами до 25А.

Рекомендуемая разводка печатной платы с находящимся на нём драйвером IR2110  представлена на рис. 32.

Как видно из этой схемы разводки печатной платы минимизируется расстояние между выходным управляющем контактом драйвера и затвором IGBT-модуля. Для защиты от всё-таки возникающих бросков напряжения параллельно токоограничивающему резистору ставится обратный диод.

Рис. 32

При более высоких токах драйверы управления разрешается устанавливать на некотором расстоянии от модулей, при этом подсоединение драйвера к модулю необходимо вести с помощью витой пары, имеющей относительно низкие паразитные индуктивность и ёмкость. Такой подход применён при подключении драйверов управления к полевым транзисторным модулям. Так как параллельно включённые транзисторные модули обладают значительной ёмкостью затвор-исток, то процесс включения затягивается, и броски напряжения уменьшаются. Что подтверждает обоснованность использования данного метода подключения управляющей схемы.

На плату драйверов управления IGBT- модулями сигналы поступают от периферийного микроконтроллера расположенного на плате А1 через четыре восьмипиновых разъёма PLS-8.

На плату драйверов управления полевыми транзисторными модулями сигналы поступают от центрального микроконтроллера через два четырёхпиновых разъёма PLS-4.

Гальваническую развязку обеспечивает находящийся на этой же плате источник питания собственных нужд. Сетевое напряжение подаётся на него через разъём питания WF-4, блок предохранителей FU1, FU2 рассчитанных на максимальный ток 120 мА, режекторный фильтр L6 и варистор R1, выполняющий функцию защиты от кратковременных бросков в сети питания.

Выбор пассивных элементов схемы.

В качестве резисторов применяемых для подтягивания напряжения на портах Р0 микроконтроллера, а также в цепях коллектора и диода оптопар развязки, используется резистор С2-33 с металлодиэлектрическим проводящим слоем Резисторы данной марки имеют ТКС не хуже ±300´10-6 1 оС и предназначены для работы в устройствах где не требуется высокая точность, данный тип резистора используется также в схемах управления драйверами как IGBT, так и полевыми транзисторами.

В цепях задания опорного напряжения применяется прецизионные резисторы С2-29, имеющие ТКС не хуже ±15´10-6 1 оС, собственные шумы не превышают 1 мкВ/В.

Данные резисторы используются в цепи задания опорного напряжения на компараторы защиты, в качестве нагрузки для датчиков тока выходного инвертора и входных преобразовательных ячеек, а также в качестве делителя напряжения в цепи управления ШИМ контроллером источника питания собственных нужд.

В качестве электролитических конденсаторов выбираем ниобиевые оксидно-полупроводниковые марки К53-19. Их температурный диапазон -60…+85 оС, токи утечки не более 40 мкА, точность не хуже ±10%. Для других электролитических конденсаторов выбираем марку К50-31 с точностью -20…+50%.

В качестве помехоподавляющих конденсаторов и применяются танталовые оксидно-полупроводниковые конденсаторы марки К53-17, предназначенные для подавления радио помех в цепях постоянного и пульсирующего тока. Ток утечки: I=2…7 мкА, тангенс угла потерь: tgd=5…7, номинальное напряжение: U=6.3, 16, 30 В.

В качестве конденсаторов применяемых в схеме питания драйверов «зарядового насоса» применяем танталовые оксидно-полупроводниковые конденсаторы К53-18, предназначенные для работы в цепях постоянного и пульсирующего тока. Ток утечки: I=7 мкА, максимальная ёмкость С=220 мкФ.

Резонаторы кварцевые выбираем РК169 (или импортные марки РСХ). Звукоизлучатель - ЗП-2. Индикатор состояния устройства выбираем DA56-двухсегментный, BA56-1- трёхсегментный. Клавиатуру выбираем конструктивно выполненную в пыле- и влаго- защитном исполнении фирмы Octagon Systems KP-3.

Индикаторы расположены на передней панели устройства и подсоединяются к разъёму микропроцессорного блока PLS 20 с помощью 15-ти жильного шлейфа марки

С помощью этого разъёма к плате подключается и пьезодинамический излучатель

Клавиатура, также расположенная на передней панели подсоединяется к разъёму микропроцессорного блока PLS-10 с помощью 10-ти жильного шлейфа марки

Конструкция печатных плат

Как было сказано выше устройство располагается на трёх видах печатных плат.

Максимальная плотность тока, протекающего через печатные проводники составляет j=20 А/мм2. Толщина покрытого слоем припоя проводника составляет h=0,5 мм. Тогда ширина проводника вычисляется по формуле


Максимальный импульсный ток блока управления полевыми транзисторными модулями составляет 6 А. ширину проводника для этой платы выбираем с запасом и принимаем равной 1.5 мм

Максимальный импульсный ток блока управления транзисторными IGBT-модулями составляет 2 А. ширину проводника для этой платы выбираем с запасом и принимаем равной 1.0 мм

Соответствующая ширина дорожки должна идти и от источника питания собственных нужд к разъёмам относящимся к вышеперечисленным платам.

Ширину информационных и сигнальных дорожек принимаем равной 0.5 мм.

В качестве материала для печатных плат выбираем стеклотекстолит теплостойкий, фольгированный, травящийся, марки СТФ-2 ТУ16-503.161-83, код ОПК 22 9613 3300 толщиной 2 мм, толщина фольги 50 мкм. Данный материал предназначен для изготовления обычных и многослойных печатных плат методом металлизации сквозных отверстий или другими методами.

Разводка печатных плат осуществлялась при помощи пакета программ ACCEL EDA, предназначенного для разработки технической документации на электронные изделия. Плата блока центрального микроконтроллера имеет размеры ´ мм и плата управления IGBT-модулями имеет размеры ´ мм.

Для соединения элементов с проводниками печатной платы использован припой оловянно-свинцовый ПОС-61 ГОСТ21931-76, предназначенный для лужения и пайки тонких проводов и спиральных пружин в измерительных приборах, монтажных соединений обмоточных проводов диаметром 0,05…0,08 мм и литцендрата, резисторов, конденсаторов, герметичных швов стеклянных проходных изоляторов, печатных схем и при производстве полупроводниковых приборов, т.е. там, где не допускается перегрев.

Для обеспечения герметичности печатной платы выбираем эпоксидный электроизоляционный покрывной лак ЭП-9114 ОСТ6-10.429-79, предназначенный для защиты печатных узлов, эксплуатируемых при температуре -60…+125 °С.

При формовке выводов элементов схем усилие, прикладываемое к выводам, должно быть не более 0.245…19.6 Н (для сечения выводов от 0,1 до 2 мм2). Формовка выводов прямоугольного поперечного сечения должна производится с радиусом изгиба не менее удвоенной толщины вывода, а выводов круглого сечения с радиусом изгиба не менее двух диаметров вывода. Участок вывода на расстоянии 1 мм от тела корпуса не должен подвергаться изгибающим и крутящим деформациям. Обрезка незадействованных выводов микросхем допускается на расстоянии 1 мм от тела корпуса. В процессе операций формовки и обрезки не допускаются сколы и насечки стекла и керамики в местах заделки выводов в тело корпуса и деформация корпуса.

Пайку элементов схемы проводят, предварительно облудив паяемые выводы элементов. При замене элементов в процессе настройки и эксплуатации прибора производят пайку различными паяльниками с предельной температурой припоя 250 °С, предельным временем пайки не более 2-х секунд и минимальным расстоянием от тела корпуса до границы припоя по длине вывода 3 мм. Необходимо поддерживать и периодически контролировать температуру жала паяльника с погрешностью не хуже ±5 °С. Должен быть обеспечен контроль времени контактирования выводов микросхем с жалом паяльника, а также контроль расстояния от тела корпуса до границы припоя по длине выводов. Жало паяльника должно быть заземлено.

. Организационно-экономическая часть

Установка осуществляет покрытие поверхности металлической детали методом электролиза. Наращивание слоя металла заданной толщины осуществляется на предварительно подготовленную поверхность.

Расчёт текущих издержек

Для расчёта текущих издержек для вышеуказанной единицы продукции группируем затраты по следующим статьям калькуляции:

1. Сырьё и материалы за вычетом возвратных отходов

Полученные по статье 1 расчётные данные сводятся в табл. 4.1 и табл. 4.2

Ведомость затрат на сырьё и материалы, используемых для изготовления проектируемого устройства

Таблица 4.1

№ п/п

Наименование материала, его марка, вид энергии

Единица измерения

Норма расхода

Цена, руб

Затраты на единицу продукции

Вес отходов

Цена отходов

Стоимость отходов

 Затраты на материалы (за вычетом отходов), руб

Источник цены

1

Сталь

Кг

10

16

160

1

1.6

1.6

158.4

Ж-ал «Оптовик» №3 2001

2

Медный провод ПЭВ-1, ПЭВ-2

Кг

2

47

94

-

-

-

94


3

Пластмассы

Кг

0.3

10

3

0.01

0.3

0.003

2.997


4

Лакокрасочные вещества

Кг

0.07

550

38.5

-

-

-

38.5


4

Лакокрасочные вещества

Кг

0.07

550

38.5

-

-

-

38.5

Price-лист м-на Chip& Dip

5

Стеклотекстолит

М2

0.320

300

96

-

-

-

96


6

Прочее




250

-

-

-

250


Итого:


Кг

12.69


621.5

1.01


1.603

619.9



Ведомость затрат на сырьё и материалы, используемых для изготовления устройства-аналога

Таблица 4.2

№ п/п

Наименование материала, его марка, вид энергии

Единица измерения

Норма расхода

Цена, руб

Затраты на единицу продукции

Вес отходов

Цена отходов

Стоимость отходов

Затраты на материалы (за вычетом отходов), руб

Источник цены

1

Сталь

Кг

20

16

320

2

3.2

3.2

316.8

Ж-ал «Оптовик» №3 2001

2

Пластмассы

Кг

0.3

10

3

0.3

0.003

2.997


3

Лакокрасочные вещества

Кг

0.03

550

16.5

-

-

-

16.5


4

Лакокрасочные вещества

Кг

0.07

550

38.5

-

-

-

38.5

Price-лист м-наChip& Dip

5

Стеклотекстолит

М2

0.320

300

96

-

-

-

96


6

Прочее




450

-

-

-

450


Итого:


Кг

20.72


924.5

2.01


3.203

921.3



1. Покупные комплектующие изделия и полуфабрикаты

Ведомость затрат на покупные изделия используемых для производства одного проектируемого устройства

Таблица 4.3

№ п/п

Наименование комплектующих изделий и полуфабрикатов

Общие затраты, руб

Источник цены

1

Вентилятор

1200

Price-лист магазина Chip&Dip

2

Мощные полевые транзисторные модули

25520


3

IGBT- модули

1160


4

Микросхемы

2500


5

Резисторы

30


6

Конденсаторы

10000


7

Магнитные материалы

1500


8

Диодные модули Шоттки

4640


Итого:

46550



Ведомость затрат на покупные изделия используемых для производства одного устройства-аналога

Таблица 4.3

№ п/п

Наименование комплектующих изделий и полуфабрикатов

Общие затраты, руб

Источник цены

1

Вентилятор

2200

Price-лист магазинаChip&Dip

2

 Мощные тиристоры и диоды

8220


4

Микросхемы

100


5

Резисторы

10


6

Конденсаторы

1000


7

Балластные резисторы

3230


8

Сварочный трансформатор

40000


Итого:

54760



1. Топливо и энергия на технологические цели по данным ОАО БМЗ составляет Зтэ_1= Зтэ_2=500 руб.

2. Основная заработная плата производственных рабочих

3. Полученные по статье 5 расчётные данные сводятся в табл. 4.4 и 4.5, для проектируемого устройства и устройства-аналога соответственно.

Основная заработная плата производственных рабочих при изготовлении проектируемого устройства

Таблица 4.4

№ п/п

Операция

Трудоёмкость операции, нормо-час

Специальность рабочего

Квалификационный разряд рабочего

Часовая тарифная ставка, руб./час

Основная заработная плата, Руб.

Примечание

 1

Заготовительная

60

Кладовщик

II

3.21

192.6


2

Фрезерная

50

Фрезеровщик

III

3.52

176


3

Слесарная

150

Слесарь

IV

4.33

649.5


4

Монтажная

200

Монтажник

III

3.42

684


 5

Настроечная

100

Настойщик

VI

4.63

463


Итого:

2165.1



Основная заработная плата производственных рабочих при изготовлении устройства-аналога

Таблица 4.4

№ п/п

Операция

Трудоёмкость операции, нормо-час

Специальность рабочего

Квалификационный разряд рабочего

Часовая тарифная ставка, руб./час

Основная заработная плата, Руб.

Примечание

 1

Заготовительная

60

Кладовщик

II

3.21

192.6


2

Слесарная

150

Слесарь

IV

3.83

574.5


3

Монтажная

200

Монтажник

III

3.42

684


 4

Настроечная

10

Настройщик

III

3.62

36.2


Итого:

1483.3



1. Дополнительная заработная плата производственных рабочих.

Затраты по данной статье принимаем в размере 10% от основной заработной платы производственных рабочих: Ц_1д=216.51 руб., Ц_2д=148.33 руб.

2. Отчисления во внебюджетные фонды.

Принимаем в размере 39.5% от суммы основной и дополнительной заработной платы производственных рабочих: Ц_1в= 855.21 руб., Ц_2в= 585.9 руб.

3. Расходы на подготовку и освоение производства

Затраты по данной статье принимаем в размере 0.7% от основной заработной платы производственных рабочих: Ц_1п= 15.16 руб., Ц_2п= 10.38 руб.

4. Возмещение износа инструментов и приспособлений целевого назначения. Затраты входящие в данную статью, принимаем в размере 7% от основной заработной платы производственных рабочих: Ц_1и=151.55 руб., Ц_2и=103.82 руб.

5. Расходы на содержание и эксплуатацию оборудования.

Затраты по данной статье принимаем в размере 70% от основной заработной платы производственных рабочих. Ц_1д= 1515.57 руб., Ц_2д=1038.31 руб.

6. Цеховые расходы.

Затраты, включаемые в статью 11, принимаем в размере 160% от основной заработной платы производственных рабочих. Ц_1ц= 3464.16 руб., Ц_2ц= 2373.28 руб.

7. Общезаводские расходы

Затраты входящие в данную статью, принимаем в размере 110% от основной заработной платы производственных рабочих. Ц_1о= 2381.61 руб., Ц_2о= 1631.63 руб.

8. Внепроизводственные расходы.

Принимаем в размере 2% от производственной себестоимости. Ц_1в= 1168.69 руб., Ц_2в= 1203.25 руб.

Расчётные данные сведены в табл. 4.5.

Калькуляция себестоимости изготовления проектируемого устройства и устройства-аналога

Таблица 4.5

№ п/п

Статья калькуляции

Затраты, руб.



Проектируемое устройство

Устройство-аналог

1

Сырьё и материалы за вычетом возвратных отходов

619.9

921.3

2

Топливо и энергия на технологические цели

500

500

3

Покупные комплектующие изделия и полуфабрикаты

46550

54760

4

Основная заработная плата производственных рабочих

2165.1

1483.3

5

Дополнительная заработная плата производственных рабочих

216.51

148.33

6

Отчисления во внебюджетные фонды

855.21

585.9

7

Расходы на подготовку и освоение производства

15.16

10.38

8

Возмещение износа инструментов и приспособлений целевого назначения

151.55

103.82

9

Расходы на содержание и эксплуатацию оборудования

1515.57

1038.31

10

Цеховые расходы

3464.16

2373.38

Цеховая себестоимость

56053.16

61924,72

11

Общезаводские расходы

2381.61

1631.63

Производственная себестоимость

58434.77

63556,35

12

Внепроизводственные расходы

1168.69

1203.25

Итого:

59603.46

64759.6


Расчёт сметной стоимости разработки конструкторской документации

Для расчёта сметной стоимости разработки конструкторской документации требуется определение трудоёмкости разработки и сметной стоимости приходящейся на 1 человеко-час этой работы.

1. Основная заработная плата

В основную заработную плату включается заработная плата непосредственных разработчиков конструкторской документации -конструкторов

Результаты расчёта основной заработной платы сводятся в табл. 4.6.

Ведомость основной заработной платы исполнителей конструкторской документации (конструкторов)

Таблица 4.6

№ п/п

Этап, (вид работы)

Трудоёмкость этапа (вида работы)

Должность исполнителя с указанием категории

Должностной оклад исполнителя

Среднечасовая ставка исполнителя

Численность исполнителей на каждом этапе проектирования

Оплата труда по этапу, руб.



1

2


1

2

1

2

1

2

1

2

1

Разработка принципиальной схемы

504

200

Инженер электроник II

84

84

5.0

5.0

1

1

2544

101

2

Разработка конструкторской схемы и схемы соединений

 350

300

Инженер конструктор II

76

76

4.5

5.0

1

1

1593

136

Итого :

845

500






2

2

4137

237


Основная заработная плата:


Где Сч1, Сч2 -среднечасовые ставки конструкторов на первом и втором этапе.

1. Дополнительная заработная плата: Ц_1д= Ц_2д=0.48 руб.

2. Отчисления во внебюджетные фонды: Ц_1в= Ц_2в= 1.872 руб.

3. Расходы на командировки: Ц_1к= Ц_2к=0.72 руб.

4. Расходы на материалы: Ц_1м= Ц_2м= 0.144 руб.

5. Расходы на спецоборудование: Ц_1с= Ц_2с=0.24 руб.

6. Прочие прямые расходы: Ц_1пп= Ц_2пп= 0.48 руб.

7. Накладные расходы: Ц_1н= Ц_2н=3.84 руб.

Сч-ч= 4.8+0.48+1.872+0.72+0.144+0.24+0.48+3.84=12.576 руб.

Общая сметная стоимость конструкторских работ рассчитывается по формуле:


Где Ск -общая сметная стоимость конструкторских работ

Сч-ч -сметная стоимость 1 чел.-ч конструкторских работ

в - процент прибили от разработки конструкторской документации - по данным ОАО БМЗ средняя прибыль от разработки конструкторской документации составляет 15%


Общая сметная стоимость конструкторских работ в разрезе калькуляционных статей приводится в табл. 4.7.

Сметная стоимость конструкторских работ

Таблица 4.7

№ п/п

Статья затрат

Затраты, руб.

1

Основная заработная плата

4.8

2

Дополнительная заработная плата

0.48

3

Отчисления во внебюджетные фонды

1.872

4

Расходы на командировки

0.72

5

Расходы на материалы

0.144

6

Расходы на спецоборудование

0.24

7

Прочие прямые расходы

0.48

8

Накладные расходы

3.84

Сметная стоимость одного чел-ч

12.576

Прибыль, %

15

 Общая сметная стоимость конструкторских работ при изготовлении проектируемого устройства

14052.51

 Общая сметная стоимость конструкторских работ при изготовлении устройства-аналога

 8314.5


Расчёт стоимости опытного образца

Для расчёта стоимости опытного образца можно использовать следующую формулу:

 (8)

где Соп -стоимость изготовления одного опытного образца

См - себестоимость изготовления одного образца

Кнп- доля прибыли, включается в стоимость опытного образца

О -Чистый вес образца без включения веса основных комплектующих изделий, кг

Цм - стоимость материалов в расчёте на 1 кг чистого веса образца руб./кг

П - стоимость комплектующих изделий

Зн - средняя годовая ставка заработной платы рабочего экспериментального производства: Зн =8.3

Тр - нормативные затраты труда на 1кг веса опытного образца, чел.-ч: Тр =0.6

Кпр - коэффициент, учитывающий плановые выплаты рабочим по результатам экспериментального производства: Кпр =1.4

Ксоц - процент отчислений во внебюджетные фонды: Ксоц =0.39

Кнакл -процент накладных расходов экспериментального производства: Кнакл=1.5

Вес сырья и материалов идущих на изготовление одного образца, за вычетом веса возвратных отходов, представлены в табл. 2.1 и 2.2, для проектируемого устройства (Осм_1=11.68 Кг) и устройства-аналога (Осм_2=18.71 Кг) соответственно.

Затраты на покупные комплектующие и полуфабрикаты сведены в табл. 3.2 и 3.1 для проектируемого устройства (П_1=46550 руб.) и устройства-аналога (П_2=54760 руб.) соответственно.

Расчитаем чистый вес проектируемого устройства:

О_1см_1 + Омаг_1

Где Осм - чистый вес сырья и материалов за вычетом возвратных отходов: Осм=11.68 Кг

Омаг- чистый вес магнитных материалов:

 

Где V - суммарный объём используемых материалов: V= 1184´10-6 м3

r - плотность магнитного материла: r= 7400 кг/м3

Омаг= 1184´10-6´7400=8.76 Кг

Отсюда О= 11.68+8.76=20.44 Кг

Стоимость материалов в расчёте на 1кг чистого веса образца:


Где Цсм_1 - стоимость сырья и материалов за вычетом стоимости возвратных отходов: Цсм_1=619.9 руб.

Цмаг -стоимость магнитных материалов: Цмаг=1500 руб.

Цм_1= (619.9+1500)/20.44=103.71 руб/кг

Очевидно, что цена покупных комплектующих изделий будет равна итоговой стоимости покупных комплектующих изделий и полуфабрикатов, приведённых в табл. 3.1, за вычетом стоимости магнитных материалов: П=46550-1500=45050 руб.

Подставляя рассчитанные значения в формулу (8) получим:

Соп_1=(20.44´103.71+45050+20.44´0.6´1.4´(1+0.39+0.015))´(1+0.15)=54273.15 руб.

Расчитаем чистый вес устройства-аналога:

О_2см_2 + Отранс

Где Осм - чистый вес сырья и материалов за вычетом возвратных отходов: Осм=18.71 Кг

Омаг- вес сварочного трансформатора: Омаг= 80 Кг

Стоимость материалов в расчёте на 1 кг чистого веса образца:


Где Цсм_2 - стоимость сырья и материалов за вычетом стоимости возвратных отходов: Цсм_2=921.3 руб.

Цтранс -стоимость трансформатора: Цтранс=40000 руб.

Цм= (921.3+40000)/98.71=414.56 руб/кг

Очевидно, что цена покупных комплектующих изделий будет равна итоговой стоимости покупных комплектующих изделий и полуфабрикатов, приведённых в табл. 3.1, за вычетом стоимости сварочного трансформатора. П=54760-40000=14760 руб.

Подставляя рассчитанные значения в формулу (8) получим:

Соп_2=(98.71´414.56+14760+98.71´0.6´1.4´(1+0.39+0.015))´(1+0.15)=55815.66 руб

Расчёт затрат на НИР и на подготовку производства продукции

1. Сметная стоимость НИР :Цнир_1= 4918.38 руб., Цнир_2=2910.07 руб.

2. Сметная стоимость работ по оказанию технической помощи предприятию: Цтп_1=2810.5 руб., Цтп_2=1662.9 руб.

3. Сметная стоимость работ по оказанию технической помощи предприятию в процессе серийного производства: Цсп_1=702.63 руб., Цсп_2=415.73 руб.

4. Авторский надзор: Цавт_1=421.57 руб., Цавт_2=249.44 руб.

5. Приобретение новой техники: Цнт_1=10000 руб., Цнт_2=10000 руб.

Стоимостная оценка результатов

Стоимостная оценка результатов в сфере использования техники определяется как сумма основных Pго и сопутствующих Pгс результатов.

Рг= Pго+ Pгс

Стоимостная оценка основных результатов использования техники рассчитывается:

го=Ц·В

Где Ц - цена единицы продукции, производимой с помощью техники.

В - производительность техники.

Расчитаем цену единицы продукции производимой с помощью проектируемого устройства и устройства-аналога.

В процессе восстановления детали железнением в гальваническую ванну погружаются детали различной формы и размера. Рабочий-гальваник подготавливает деталь к железнению, и контролирует процесс железнения.

Гальваническая ванна позволяет восстанавливать детали с площадью обрабатываемой поверхности равной 40 дм2.

За единицу продукции производимой с помощью проектируемого устройства, и с помощью устройства-аналога примем вал Д100.08.057-4УР, обладающий площадью обрабатываемой поверхности равной 40 дм2.

Рассчитаем себестоимость обработки выбранной единицы продукции по статьям калькуляции.

1. Сырьё и материалы

Полученные по статьям 1, 2 расчётные данные сводятся в табл. 4.8.

Ведомость затрат на сырьё и материалы используемых для производства единицы продукции

Таблица 4.8

№ п/п

Наименование материала, его марка, вид энергии

Единица измерения

Норма расхода

Цена, руб

Затраты на единицу продукции, руб

1

Кислота соляная

Кг

4.84

3.04

14.72

2

Калий йодистый

Кг

0.0244

1200

29.28

3

Круг Ø60см2

См3

1.22

4.80

5.86

4

Кислота серная

Кг

2.68

0.4

1.072

5

Ткань фильтровательная

М2

0.364

160.32

58.36

6

Шкурка шлифовальная

М2

0.128

25.50

3.26

Итого:

 112.56


1. Топливо и энергия на технологические цели

Затраты топлива и энергии на единицу продукции найдём исходя из следующих соображений.

Известно, что применяемый в настоящее время на заводе источник может обработать данную поверхность за время t=6 часов.

Из объединённого закона Фарадея известно, что:

Где m - масса вещества выделившегося при электролизе - число Фарадея

А - атомный вес вещества

n - валентность вещества- сила тока в цепи- время протекания тока

Выражение (1) можно представить в виде:


Из выражения (2) видно, что при увеличении силы тока через обрабатываемую деталь время обработки уменьшается, пропорционально увеличению силы тока протекающего через деталь.

Однако из закона ома следует, что при увеличении силы тока протекающего через неизменяемую нагрузку на ней увеличивается падение напряжения:

=I*R

Мощность установки определяется по формуле:

Р=I2R

При увеличении силы тока в k раз время обработки детали уменьшается в k раз (из выражения (2)), а мощность установки возрастает в k2 раз (из выражения(3)) известно, что мощность устройства применяемой на ОАО БМЗ равна Р_2 =10 кВт, при этом время обработки детали составляет t2=6 часов, мощность проектируемой установки равна Р_1 =40 кВт, следовательно время обработки поверхности детали будет составлять t1=3 часа.

Расчитаем энергию необходимую для обработки детали затраченную проектируемым устройством Q_1, и устройством-аналогом Q_2


Где: h1, h2 - КПД проектируемой установки и установки-аналога.

Учитывая, что стоимость одного кВт ч энергии по данным “БРЯНСКЭНЕРГО” равна 0.67 руб. рассчитаем затраты на топливо и энергию:


2. Основная заработная плата производственных рабочих

Затраты на основную заработную плату производственных рабочих при обработки поверхности устройством-аналогом сведены в таблице 4.9

Основная заработная плата производственных рабочих при покрытии поверхности устройством-аналогом

Таблица 4.9

№ п/п

Операция

Трудоёмкость операции, нормо-час

Специальность рабочего

Квалификационный разряд рабочего

Часовая тарифная ставка, руб./час

Основная заработная плата, Руб.

Примечание

 1

Механическая обработка

4.2

Слесарь

II

3.21

13.48


№ п/п

Операция

Время выполнения операции, час

Специальность рабочего

Квалификационный разряд рабочего

Часовая тарифная ставка, руб./час

Основная заработная плата, Руб.

Примечание

2

Железнение

3.6

Гальваник

II

3.07

11.052


Итого:

24.53



При обработке покрытии поверхности проектируемым устройством трудоёмкость операции Железнение уменьшается в связи с автоматизацией процесса железнения, функции рабочего сводятся только к вводу программы работы - 0.16 часа, контроль же за током осуществляется самой системой. Учитывая, что при работе на с устройством-аналогом рабочий обязан присутствовать возле установки в течении времени составляющем 60% от полного времени железнения детали (t), что при t=6 ч. составляет 3.6 ч., а в проектируемом же устройстве присутствие рабочего не требуется, его участие сводится, как было сказано выше только к вводу программы работы, то соответственно уменьшается доля времени, которое рабочий обязан присутствовать возле установки, оно составляет (при времени покрытия t= 3 ч.) 0.3%. Полученные результаты представлены в табл. 10.2

Сравнение основной заработной платы рабочего-гальваника приходящейся на единицу выпускаемой продукции при эксплуатации различных устройств источника тока

Таблица 4.10

№ п/п

Операция

Время обработки 40дм3

Время присутствия рабочего возле установки, час

Доля времени, %

Квалификационный разряд рабочего

Часовая тарифная ставка, руб./час

Основная заработная плата, Руб.

 1

Устройство-аналог

6

3.6

60

II

3.07

11.05286

2

Проектируемое устройство

3

0.16

0.3

II

3.07

0.332

Расчёт затрат по статье «основная заработная плата производственных рабочих» при обработке поверхности проектируемым источником, представлен в табл. 4.11

Основная заработная плата производственных рабочих при покрытии поверхности проектируемым устройством

Таблица 4.11

№ п/п

Операция

Трудоёмкость операции, нормо-час

Специальность рабочего

Квалификационный разряд рабочего

Часовая тарифная ставка, руб./час

Основная заработная плата, Руб.

Примечание

 1

Механическая обработка

4.2

Слесарь

II

3..21

13.48


№ п/п

Операция

Время выполнения операции, час

Специальность рабочего

Квалификационный разряд рабочего

Часовая тарифная ставка, руб./час

Основная заработная плата, Руб.


2

Железнение

0.16

Гальваник

II

3.05

0.332


Итого:

13.71



1. Дополнительная заработная плата производственных рабочих:

Затраты по данной статье принимаем в размере 10% от основной заработной платы производственных рабочих.

Ц_2д= 2.45 руб, Ц_1д=1.37 руб.

2. Отчисления во внебюджетные фонды:

Принимаем в размере 39.5% от суммы основной и дополнительной заработной платы производственных рабочих:

Ц_2в= 9.68 руб, Ц_1в=5.33 руб.

3. Расходы на подготовку и освоение производства:

Затраты по данной статье принимаем в размере 0.7% от основной заработной платы производственных рабочих.

Ц_2п= 0.172 руб, Ц_1п=0.095руб.

4. Возмещение износа инструментов и приспособлений целевого назначения:

Затраты входящие в данную статью, принимаем в размере 7% от основной заработной платы производственных рабочих.

Ц_2и=1.72 руб, Ц_1и=0.95 руб.

5. Расходы на содержание и эксплуатацию оборудования:

Затраты по данной статье принимаем в размере 70% от основной заработной платы производственных рабочих.

Ц_2д= 17.15 руб, Ц_1д=9.5руб.

6. Цеховые расходы:

Затраты, включаемые в статью 9, принимаем в размере 160% от основной заработной платы производственных рабочих.

Ц_2д= 39.2 руб, Ц_1д=21.6 руб

7. Общезаводские расходы:

Затраты входящие в данную статью, принимаем в размере 110% от основной заработной платы производственных рабочих. Ц_1д= 26.95 руб, Ц_2д=14.85 руб.

8. Внепроизводственные расходы:

Принимаем в размере 2% от производственной себестоимости.

Ц_1д= 5.76 руб, Ц_2д=5.39 руб.

Расчётные данные сведены в табл. 4.12

Таблица 4.12. Калькуляция себестоимости единицы изготавливаемой продукции

№ п/п

Статья калькуляции

Затраты, руб.



Устройство-аналог

Проектируемый вариант

1

Сырьё и материалы

112.56

112.56

2

Топливо и энергия на технологические цели

53.6

89.51

3

Основная заработная плата производственных рабочих

24.53

13.71

4

Дополнительная заработная плата производственных рабочих

2.45

1.37

5

Отчисления во внебюджетные фонды

9.68

5.33

6

Расходы на подготовку и освоение производства

0.172

0.095

7

Возмещение износа инструментов и приспособлений целевого назначения

1.72

0.95

8

Расходы на содержание и эксплуатацию оборудования

17.15

9.5

10

Цеховые расходы

39.2

21.6

Цеховая себестоимость

261.06

254.62

11

Общезаводские расходы

26.95

14.85

Производственная себестоимость

288.01

269.48

Внепроизводственные расходы

5.76

5.39

Итого:

293.77

274.87


Задавшись прибылью получаемой от производства продукции устройством аналогом в размере 18% от себестоимости, получим цену производимой продукции:

Ц_2=293.77·1.18=346.64руб.

Найдём производительность проектируемого устройства и устройства-аналога:

Трудоёмкость складывается из времени затраченного на подготовку детали к покрытию и времени затраченного на железнение. Определим трудоёмкость производства единицы продукции с помощью проектируемого устройства -Т_1 и с помощью устройства-аналога-Т_2

Т_1= 4.2+3=7.2 часа

Т_2=4.2+6=10.2 часа

При условии, что гальванический цех будет работать в две смены, то годовой фонд рабочего времени составит 2·2001=4002 ч.

В_1=4002/7.2=556 дет./год.

В_2=4002/10.2=392 дет./год.

Тогда стоимостная оценка основных результатов использования техники для проектируемого устройства и для устройства-аналога составит:г_1о_1·В=346.64·556=192731руб.г_2о_2·В=346.64·392=135882руб.

Расчет экономического эффекта.

Для расчета экономического эффекта Эт по стабильным технико-экономическим показателям используется следующая формула:

Эт=(Рг - Зг)/(Крн)

Где Рг - неизменная по годам расчетного периода стоимостная оценка результатов.г_1о =192731 руб. Pг_2о=135882 руб.

Зг - неизменная по годам расчетного периода стоимостная оценка затрат.

Затраты на всех стадиях разработки, производства, внедрения и использования новой техники определяются по формуле:

Зг=И+(Крп)·К

Где И - годовые текущие издержки

Кр - норма реновации новой техники, примем его равным Кр=0.0627

Еп - норматив приведения разновременных затрат и результатов (Еп=0.1)

К - единовременные затраты. К_1=87178.73 руб. К_1=79368.3 руб.

И_1_1·В_1 И_2_2·В_2

С_1 - себестоимость покрытия вала проектируемым устройством.

В_1 - производительность проектируемого устройства

С_2 - себестоимость покрытия вала устройством-аналогом.

В_2 - производительность устройства-аналога.

И_1=274.87·556=152827.72 руб.

И_2=293.77·392=115157.84 руб.

Неизменная по годам стоимостная оценка затрат для проектируемого устройства и для устройства-аналога составляет:

Зг_1=152827.72+(0.0627+0.1)·87178.73 =167010.01 руб.

Зг_2=115157.84+(0.0627+0.1)·79368.3 =128070.63 руб.

Экономический эффект для проектируемого устройства составит:

Эт._1=(192731-167010)/(0.0627+0.1)=158088.88 руб.

Экономический эффект для устройства-аналога составит:

Эт._2=(135882-128070)/(0.0627+0.1)=48014.75 руб.

Прибыль, остающаяся в распоряжении предприятия, определяется по формуле:

П=Этсл

Где Н - общая сумма налогов и выплат из прибыли, принимаются равными 51%.

Тсл- срок службы проектируемого устройства и устройства-аналога

Н_1=(158088/10)·0.51=8062.48 руб.

Тогда прибыль остающиеся в распоряжении предприятия от производства продукции проектируемым устройством.

П_1=(158088/10) - 8062=7746.312 руб.

Рассчитаем прибыль остающиеся в распоряжении предприятия от производства продукции устройством - аналогом.

П_2=(48014/10)-2448.51=2352.89 руб.

Таблица 4.12. Показатели проектируемого устройства и устройства - аналога.

№ п/п

Показатель

Единица измерения

Величина показателя




Аналога

Проектируемого устройства.

1

Производительность устройства

шт

392

556

2

Срок службы

лет

10

10

3

Себестоимость покрытия одного вала

руб.

293.77

274.87


Стоимость

руб./шт

346.64

346.64

4

Выручка от реализации продукции, производимой с помощью техники.

руб./год

135882

 1922731

5

Единовременные затраты

руб.

79368.3

87178.73

6

Текущие издержки

руб./год

115157

152827

7

Затраты на всех стадиях разработки, производства и использования техники

руб./год

130031

169165

8

Экономический эффект за срок службы

руб./ год

48014

158088

9

Годовой экономический эффект

руб./год

4801.4

15808.8

10

Прибыль остающиеся в распоряжении предприятия от производства  продукции.

руб./год

2352.89

7746.31


. Безопасность жизнедеятельности

Главным требованием, предъявляемым к разрабатываемым устройствам - это безопасность для человека, надежность и удобство при эксплуатации. Требования безопасности определяются системой стандартов безопасности труда.

Безопасность проектируемого объекта обеспечивается правильным выбором принципа его действия, конструктивных решений, параметров рабочих процессов, различных средств защиты. Также проектируемый образец изготавливается в соответствии с правилами проектирования устройств промышленной электроники.

Преобразователь является устройством подключённым непосредственно к сети переменного напряжения 380 В, поэтому является потенциально опасным. Из-за возможного случайного контакта человека с силовыми элементами устройства.

При контакте человека с проводником находящимся под напряжением через него протекает ток, определяемый параметрами окружающей среды и сопротивлением тела человека.

При протекании электрического тока через тело человека может возникнуть опасность поражения его отдельных органов или организма в целом. Основными видами поражения являются: ожоги электрической дугой; удар при прикосновении к токоведущим частям; разрыв тканей.

Из всех видов поражения током наибольшую опасность представляют электрические удары, сопровождаемые появлением у человека судорог, потерей сознания, сильным ослаблением или прекращением деятельности органов дыхания и кровообращения.

Человек способен чувствовать протекающий через него ток силой 0.6 мА, при силе тока I=15 мА, человек не в состоянии самостоятельно освободится от контакта с токоведущими частями устройства, данная сила тока получила название порогового не отпускающего тока.

При силе тока I=100 мА и длительности воздействия равном 1 сек. Наступает фибриляция сердца и возможен летальный исход.

Для предупреждения разнообразных поражений электрическим током, в электроустановках используют защитные меры:

1. Применение малых напряжений (до 36 вольт)

2. Электрическое разделение сети при помощи трансформаторов (даёт большее сопротивление изоляции и меньшую ёмкость относительно земли).

3. Контроль и профилактика повреждений изоляции

4. Защита от случайного соприкосновения в электроустановках (ограждение, расположение токоведущих частей в недоступных местах, блокировки).

5. Двойная изоляция (применение дополнительного слоя электроизоляции)

6. Заземление. Это преднамеренное соединение с землёй металлических частей электрооборудования не находящихся под напряжением в обычных условиях, но которые могут оказаться под напряжением в результате нарушения изоляции или каких-либо других причин.

7. Зануление. Это присоединение к неоднократно заземлённому нулевому проводу питающей сети, корпусов и других конструктивных металлических частей электрооборудования, которое не находится под напряжением в обычных условиях, но могут оказаться.

8. Защитное отключение.

В проектируемом устройстве имеются два вида напряжения гальванически развязанные между собой. Напряжение первичной сети (U~ =380 В, Uº=520В) и напряжение на выходных токоподводящих клеммах трансформатора (U=40 В). Внутри устройства некоторые блоки имеют повышенную температуру работы, поэтому кроме опасности поражения электрическим током существует опасность получения ожога. Поэтому сформулируем требования к технике безопасности при эксплуатации устройства:

1. Эксплуатация устройства разрешена только при наличии заземляющего контура. Заземляющие устройства электроустановок потребителей должны соответствовать требованиям ПУЭ и обеспечивать условия безопасности людей и защиты электрооборудования, а также эксплуатационные режимы работы. Части электрооборудования, подлежащие заземлению, должны иметь надежное контактное соединение с заземляющим устройством либо с заземленными конструкциями, на которых они установлены. Присоединение заземляющих и нулевых защитных проводников к заземлителям, заземляющему контуру и к заземляющим конструкциям должно быть выполнено сваркой.

2. К работам по профилактике, ремонту и настройке изделия допускаются специалисты, прошедшие инструктаж и сдавшие зачёт по технике электробезопасности на допуск к работам на установках до 1000 вольт.

3. Все работы связанные с ремонтом, устройства должны происходить при отключении преобразователя от сети переменного напряжения.

Безопасность на производстве

Устройство работает в гальваноцехе, среда, в которой оно работает, характеризуется, как сырая и агрессивная. В процессе производства используются вредные токсичные вещества.

Вредными называются вещества, которые при контакте с организмом человека могут вызывать травмы, заболевания или отклонения в состоянии здоровья, обнаруживаемые современными методами, как в процессе контакта с ним, так и в последующие сроки жизни.

Порог вредного воздействия - минимальная концентрация вещества, при которой в организме возникают изменения биологических показателей на организменном уровне, выходящие за пределы приспособительных реакций организма.

По ГОСТ 12.0.003 -74 приведена классификация вредных веществ по характеру воздействия на организм:

1. Токсические -вызывающие отравление всего организма или группы органов

2. Раздражающие

3. Сенсибилизирующие -действующие как аллергены

4. Мутагенные -приводят к нарушению генетического кода

5. Канцерогенные-вещества вызывающие злокачественные заболевания

6. Вещества, влияющие на репродуктивную функцию

Предельно допустимая концентрация (ПДК) - это концентрация, которая при ежедневной рабочей смене в течение 8-ми часов в сутки, но не превышающих 41 часа в неделю, в течение всего рабочего стажа не могут вызвать заболеваний или отклонений в состоянии здоровья обнаруживаемые всеми современными методами исследования у настоящего и последующего поколения.

Содержание ПДК вредных веществ в воздухе производственного помещения приведено в ГОСТ 12.0.005 - 88.

Для уменьшения влияния вредных веществ на организм человека необходимо свести время контакта человека с вредными веществами к минимуму. Необходимо пользоваться защитными приспособлениями, при контакте с данными веществами. В производственном помещении необходимо осуществлять интенсивную вентиляцию с целью снижения концентрации вредных веществ в воздухе.

Для снижения времени присутствия человека в данном помещении процесс производства должен быть максимально автоматизирован. Проектируемое устройство обеспечивает нужную автоматизацию процесса гальванопокрытия, с помощью микропроцессорной системы управления. Присутствие человека необходимо только для процесса загрузки и вынимания детали из ванны железнения.

Ещё один немаловажный фактор, который необходимо также учитывать - это производственное освещение

Основная задача освещения на производстве - создание наилучших условий для видения. Правильно спроектированное и выполненное освещение на предприятиях обеспечивает возможность нормальной производственной деятельности. От освещенности зависит сохранность зрения и в значительной мере безопасность на производстве.

В светлое время суток используется естественное освещение. Общее искусственное освещение, используемое в темное время суток и в сумерки совместно с естественным освещением, выполнено люминесцентными лампами. Местное освещение выполняется лампами накаливания.

Существующие следующие нормы освещенности рабочего места при выполнении работ высокой точности сведены в таблице 5.1.

Таблица 5.1

Высота расположения ламп, см.

45

60

75

90

Величина освещенности от комбинированного освещения в рабочей точке, Лк.

1140

840

710

650

Доля общего освещения в системе комбинированного, %

26.3

35.7

42.2

46.1


Устойчивость производства в условиях чрезвычайных ситуаций

Чрезвычайная ситуация (ЧС)-состояние, при котором, в результате возникновения источника ЧС на объекте или определённой территории нарушается нормальные условия жизнедеятельности людей, возникает угроза их жизни, наносится ущерб имуществу населения, охране окружающей среды и народному хозяйству.

Такие техногенные чрезвычайные ситуации как: взрывы, пожары, выбросы вредных веществ в окружающую среду, являются наиболее вероятными в районе расположения проектируемого объекта и производства в целом.

Устойчивость производства в ЧС во многом связана с неотложной организацией спасательных работ и своевременным оповещением рабочих об опасности.

Для предотвращения крупных производственных аварий, стихийных бедствий и снижения ущерба от них производятся следующие мероприятия:

·   Защита рабочих и служащих от последствий крупных производственных аварий и стихийных бедствий;

·   Обеспечение устойчивости работы предприятия при возможных авариях и стихийных бедствиях;

·   Обучение рабочих действиям при чрезвычайных ситуациях;

·   Своевременное оповещение рабочих и служащих об опасности заражения или угрозе стихийных бедствий;

При угрозе взрыва, проводятся первоначальные мероприятия по обеспечению устойчивости работы, по предотвращению аварий и снижения возможного ущерба. Также, приводятся в готовность защитные сооружения для приема рабочих и служащих.

Для предотвращения чрезвычайных ситуаций, связанных с утечкой опасных веществ, нужно строго выполнять правила безопасности при обращении с ними, а также следить за герметичностью ёмкостей, в которых хранятся данные вещества.

При угрозе выброса в окружающую среду сильно - действующих ядовитых веществ (СДЯВ) опасного объема, предприятие должно быть немедленно оповещено по линии штаба ГО области и дежурных РОВД. Получив сообщение, начальник предприятия доводит его до своих заместителей, начальников цехов и дает указание о выдачи средств индивидуальной защиты и подготовки убежищ к приему работающей смены.

При эксплуатации проектируемой установки наиболее возможное возникновение ЧС связано с возникновением короткого замыкания во входной или выходной цепи устройства. При этом токоподводящие шины начинают нагреваться и если изоляционная обмотка изготовлена из легко воспламеняющихся материалов, то, возможно, её возгорание, что может привести к пожару. Так как два проводника контактируют не по всей поверхности, а в отдельных точках, то плотность тока в местах контакта может достигать очень больших величин. Действительная площадь соприкосновения контактов не зависит от их размера, а определяется силой, сжимающей контакты, и временным сопротивлением плоскости металла контактов.

Пожар - неконтролируемый процесс горения, сопровождающийся уничтожением материальных ценностей и создающего угрозу для жизни людей.

Мероприятия по пожаровзрывобезопасности разрабатываются на основании действующих документов, таких как нормы технологического проектирования; СНиП (строительные нормы и правила); ПУЭ; ПИВРЭ (Правила изготовления взрывозащищенного и рудничного электрооборудования); СН 805-69 (Указания по проектированию и устройству молниезащиты зданий и сооружений); ПТЭ и ПТБ (Правила технической эксплуатации электроустановок потребителей и Правила техники безопасности при эксплуатации электроустановок потребителей), и других общесоюзных, отраслевых, республиканских норм, правил, инструкций, стандартов, технических условий, а также ГОСТ ССБТ: ГОСТ 12.1.004-76, ГОСТ 12.1.010-76, ГОСТ 12.2.020-76, ГОСТ 12.2.037-78.

При возникновении пожара необходимо немедленно сообщить о пожаре в ближайшую пожарную часть и принять меры к локализации очага возгорания, эвакуации рабочего и обслуживающего персонала.

В проектируемом устройстве предусмотрено защита от короткого замыкания на выходе и на входе преобразователя.

При несрабатывании данного эшелона защиты включается второй уровень защиты, выполненный на основе аварийного выключателя установленного на входе устройства и размыкающий цепь питания при превышении тока.

Профилактика пожаров от контактных сопротивлений. Для увеличения док действительного соприкосновения контактов необходимо применять контакты или специальные стальные пружины. Для отвода тепла от точек соприкосновения и его рассеивания необходимо изготовлять контакты определенной массы и поверхности охлаждения. Особое внимание следует уделять местам соединения проводов и подключения их к контактам устройств электроприёмников. На съемных концах контакта применяют наконечники различной формы и специальные зажимы. Для надежности контакта предусматривают пружинящие шайбы и бортику, препятствующие растеканию алюминия. В местах, подвергающихся вибрации, при любых проводниках должны применяться пружинящие шайбы или контргайки. Все контактные соединения должны быть доступны для осмотра и их систематически контролируют в процессе эксплуатации.

Для уменьшения контактного сопротивления предусматривается неразъемное соединение проводов, основные из них - пайка, сварка, механическое соединение под давлением (опрессование). Размыкающиеся контакты конструируют таким образом, чтобы размыкание и замыкание их сопровождалось скольжением одного контакта по другому. При этом тонкая пленка окислов разрушается и удаляется с площади действительного касания контактов, происходит, самоочищение контактов.

Контакты из меди, латуни и бронзы защищают от окисления лужением тонким слоем олова или сплава олова и свинца, В некоторой аппаратуре применяют серебряные контакты. Иногда к медным контактам приваривают серебряные пластинки, по которым происходит контактирование. Существенную 'роль играет защитная смазка, предохраняющая контактную поверхность от быстрого окисления.

По степени пожароопасности цех можно отнести к категории «Д» - негорючие вещества в холодном состоянии.

Поэтому достаточно чтобы в цехе находился один углекислотный огнетушитель.

Экологичность устройства

Общие требования экологичности к производственному оборудованию и процессам установлены СН 1042 - 73.

Основными нормативными показателями экологичности производственного оборудования и технологических процессов, а также предприятий и транспортных средств являются предельно допустимые выбросы ПДВ в атмосферу, предельно допустимые сбросы (ПДС) в гидросферу и предельно допустимые энергетические воздействия (ПДЭВ).

Для снижения выбросов применяют защитные меры

Для нейтрализации сточных вод используемых при гальванопокрытии должны использоваться различные методы очистки: флотация -сущность метода заключается в том, что к пузырькам газа тонкого слоя суспензии примыкают частицы твёрдого вещества и всплывают вместе с ними на поверхность; биологический метод очистки - главным действующим началом при биохимической очистки сточных вод являются микроорганизмы, использующие в качестве питающих веществ растворённые органические и минеральные соединения, содержащиеся в сточных водах.

К нормативным показателям экологичности технических систем относятся также предельно допустимые энергетические воздействия (ПДЭВ) шума, вибрации, ЭМП, обеспечивающие предельно-допустимые уровни (ПДУ) в зонах, прикрепленных к предприятиям и в частности в жилой застройки.

Нормативные ПДЭВ являются основой для проведения экологической экспертизы источника. Реализация нормативных показателей источника достигается за счет его совершенствования на этапах проектирования, поставки на производство и эксплуатации.

Расчёт защитного заземления

Для защиты обслуживающего персонала, а также рабочих от опасности поражения электрическим током, при переходе напряжения на металлические нетоковедущие части, нормально не находящиеся под напряжением, применяют защитное заземление-преднамеренное соединение нетоковедущих частей электрооборудования, которые могут случайно оказаться под напряжением с заземляющим устройством.

Устройство заземления осуществляется, в соответствии с требованиями ПУЭ, СНИП-Ш-33-76 и инструкции по устройству сетей заземления и зануления в электроустановках.

Проектируемый преобразователь питается от сети переменного трёхфазного тока 380 В. выходное напряжение равно 40 В, причём входные и выходные цепи электрически разделены, что уменьшает вероятность поражения человека электрическим током. Корпус прибора выполнен и диэлектрического материала, выполняющего двойную роль:

·   Предохраняет внутренние цепи устройства от воздействия агрессивной внешней среды

·   Улучшает изоляцию устройства

Дополнительный уровень защиты обеспечивается с помощью автоматического размыкателя, установленного на входе устройства, и срабатывающего при превышении тока потребляемого устройством величины равной 200А

Заземлители могут быть использованы как естественные, так и искусственные. В качестве искусственных заземлителей чаще всего применяют угловую сталь 60´60 мм, стальные трубы диаметром 35-60 мм и стальные шины сечением не менее 100 мм2. В проектируемом устройстве применяется искусственный заземлитель выполненный в виде металлических труб расположенных по контуру устройства, образуя контурное заземление. Преимущества данного заземления в том, что напряжение прикосновения в данном случае будет меньше, чем при выносном заземлении. Схема расположения заземлителей представлена на рис. 32.

Рис. 32

В ПУЭ нормируется сопротивления заземления в зависимости от напряжения электроустановок. Так для класса электроустановок, к которому относится проектируемый образец (до 1000 В), сопротивление заземляющего устройства не должно превышать Rзн 4 Ом.

Выбираем заземлительную трубу со следующими геометрическими размерами:тр = 2 м - длинна заземлительной трубы= 0.03 м - диаметр трубу= 0.5 м - глубина заложения заземлителя

Выбираем геометрические размеры соединительной полосы.=0.04 м - ширина соединительной полосы=0.04 м - толщина соединительной полосы= 0.16 м2 - сечение полосы

Для чернозёма и каменистого грунта величина удельного сопротивления грунта принимается равной r=100 Ом×м

С учётом коэффициента сезонности, характеризующего изменение удельного сопротивления грунта при изменении климатических условий, формула для расчёта электрического сопротивления расстеканию тока в землю одиночного заземлителя приобретает следующий вид:

 

h=t+l/2 - расстояние от поверхности земли до верхнего края трубы.

подставляя выбранные выше значения получим:

Определяем количество заземлителей без учёта взаимных помех, оказываемых заземлителями друг на друга - так называемого явления взаимного «экранирования»:

` = rтр/Rзн = 45.8/4=12

Принимаем расстояние между заземлителями А равное А= 4 м.

В зависимости от соотношения , выбираем из таблицы указанной в [15] коэффициент экранирования hз=0.67. С учётом этого, количество заземлителей равно:

=n`/hз=11.45/67=18

Определим длину соединительной полосы:

n=1.05n×А=1.05 × 18 × 4=75.6 м

Определим величина сопротивления растеканию тока с соединительной полосой:


С учётом коэффициента экранирования соединительной полосы hпол=0.33, выбираемой их таблицы указанной в [15], определим полное сопротивление системы заземления:

 

Как видно из расчёта полное сопротивление заземляющего устройства меньше допустимого сопротивления указанного в ПУЭ, значит применение данной схемы заземляющего устройства вполне оправдано.

Оценка устойчивости преобразователя к инерционным перегрузкам вызванных ударной волной

Ударная волна - это область резкого сжатия среды, которое в виде сферического слоя распространяется во все стороны от источника со сверхзвуковой скоростью. Ударные волны могут быть как природного, так и антропогенного происхождения.

Основными поражающими параметрами ударной волны являются:

·   Избыточное давление во фронте ударной волны DРф

·   Скоростной напор воздуха DРск

·   Время действия избыточного давления t+ (фаза сжатия)

Действие ударной волны на небольшие предметы, к которым относится проектируемое устройство, может привести к следующим последствиям:

1. Смещение предметов относительно основания или к их отбрасыванию.

2. Опрокидыванию предметов.

3. Ударной перегрузке, то есть мгновенному инерционному разрушению объекта.

Устройство сдвинется со своего места, если смещающая сила Рсм будет превосходить силу трения и горизонтальную составляющую силы крепления.

Высокие предметы под воздействием ударной волны могут опрокидываться и сильно разрушаться.

Для проектируемого устройства опасными будут большие ускорения, приобретаемые этими элементами при воздействии ударной волны. Обладая определённой массой и упругостью, элементы прибора приобретают инерционные силы, которые могут привести к внутренним повреждениям схемы.

Чтобы определить предельное значение избыточного давления ударной волны DРфlim инерц, при котором оборудование ещё не получит инерционного разрушения, используют график зависимости избыточного давления лобового сопротивления DРлоб от избыточного давления ударной волны DРф (рис. 33)

Рис. 33

Рассчитаем предельное значение ударной волны для проектируемого устройства. Преобразователь имеет следующие геометрические размеры: длина: l= 0.75 м, высота: h=0.5 м, ширина: b=0.4 м, масса m=20.1 кг. Считаем, что точка приложения силы Рлоб находится в центре стороны S.

Из таблицы приведённой в [15] находим что для данного типа прибора допустимое максимальное ускорение при ударе составляет акр=50 м/с2

Рис. 34

Для оценки устойчивости прибора к инерционным разрушениям необходимо определить максимальную лобовую силу, не приводящую к ударной перегрузке:

Рлоб =m × a = 20 × 50 =1000 H

Избыточное давление, которое может выдержать прибор составляет:


по графику на рис. зная что DРлоб=5 кПа, находим DРфlim инерц =2.5 кПа

При DРф >2.5 кПа прибор получит значительные повреждения от инерционных перегрузок.

. Стандартизация

В настоящее время на территории нашей страны действует комплекс стандартов единой системы конструкторской документации (ЕСКД), устанавливающих взаимосвязанные правила и положения о порядке разработки, оформления и обращения конструкторской документации, разрабатываемой и применяемой организациями и предприятиями.

При выполнении дипломного проекта были использованы следующие ГОСТы:

1. ГОСТ 2710-81 - обозначения буквенно-цифровые в электрических схемах;

2. ГОСТ 2.301-68 (СТ СЭВ 1181-78) - форматы;

3. ГОСТ 2.302-68 (СТ СЭВ 1180-78) - масштабы;

4. ГОСТ 2.303-68 (СТ СЭВ 1178-78) - линии;

5. ГОСТ 2.304-81 (СТ СЭВ 851-78, 855-78) - шрифты чертежные;

6. ГОСТ 2.305-68 - обозначение графических материалов;

7. ГОСТ 2.316-72 (СТ СЭВ 856-78) - правила нанесения на чертежи надписей,

технических требований и таблиц;

8. ГОСТ 2.723-78 (СТ СЭВ 896-78) - катушки индуктивности, дроссели, трансформаторы и магнитные усилители;

9. ГОСТ 2.727-78 - разрядники, предохранители;

10.ГОСТ 2.743-92 - обозначения условные графические в схемах. Элементы цифровой техники;

11.ГОСТ 2.730-84 - приборы полупроводниковые;

12.ГОСТ 2.728-84 - обозначения условные графические в схемах. Резисторы, конденсаторы;

ГОСТ 2.750-78 - обозначения условные графические в схемах. Род тока и напряжение, формы импульсов

13.ГОСТ 2.755-74 - электрические связи, провода, кабели, шины;

14.ГОСТ 2.705-70 - общие требования к текстовым документам;

15.ГОСТ 2.709-73 - основные требования к чертежам;

16.ГОСТ 2.104-68 - основные надписи;

17.ГОСТ 120.002-80 ССБТ - термины и определения;

18.ГОСТ 120.003-74 ССБТ - опасные и вредные производственные факторы;

19.ГОСТ 120.004-85 ССБТ - пожарная безопасность;

20.ГОСТ 121.005-76 ССБТ - воздух рабочей зоны;

21.ГОСТ 121.009-76 ССБТ - электробезопасность. Термины и определения;

22.ГОСТ 121.033-81 ССБТ - пожарная безопасность. Термины и определения;

24. ГОСТ 121.007-0-75 ССБТ - изделия электротехнические. Общие требования безопасности.

Заключение

В данном дипломном проекте разрабатывался источник питания и система управления устройством гальванического покрытия.

Устройство обеспечивает:

1. Выход на установившейся режим работы по программе введённой технологом.

2. Выходной средний ток, при b=4, равный 1000А, что позволяет с покрывать с оптимальной плотностью тока поверхность детали площадью 40 дм2.

3. Обеспечивает стабилизацию тока при изменении напряжения в питающей сети +10%, -15%.

4. Обеспечивает защиту от короткого замыкания.

Спроектированное устройство позволяет более эффективно использовать производственные мощности имеющиеся в распоряжении гальваноцеха БМЗ.

За счёт повышения мощности установки удалось увеличить производительность труда.

Данное устройство обладает более низкими массогабаритными показателями по сравнению с устройством прототипом.

КПД установки составляет 90%, что в совокупности с более высокой производительностью труда, позволяет улучшить технико-экономические показатели устройства.

Похожие работы на - Разработка источника питания и системы управления устройством гальванического покрытия

 

Не нашли материал для своей работы?
Поможем написать уникальную работу
Без плагиата!
Без нейросетей!