Проектные процедуры разработки печатной платы и технология её изготовления

  • Вид работы:
    Курсовая работа (т)
  • Предмет:
    Информатика, ВТ, телекоммуникации
  • Язык:
    Русский
    ,
    Формат файла:
    MS Word
    880,6 Кб
  • Опубликовано:
    2013-02-21
Вы можете узнать стоимость помощи в написании студенческой работы.
Помощь в написании работы, которую точно примут!

Проектные процедуры разработки печатной платы и технология её изготовления

ВВЕДЕНИЕ

При изготовлении печатных плат, в зависимости от их конструктивных особенностей и масштабов производства применяются различные варианты технологических процессов, в которых используются многочисленные химико-технологические операции и операции механической обработки. Печатные платы служат для монтажа на них электрорадиоэлементов (ЭРЭ) с помощью полуавтоматических и автоматических установок с последующей одновременной пайкой всех ЭРЭ погружением в расплавленный припой или на волне жидкого припоя ПОС-60.

Отверстия на плате, в которые вставляются выводы ЭРЭ при монтаже называют монтажными. Металлизированные отверстия, служащие для соединения проводников, расположенных на обеих сторонах платы, называют переходными.

Применение ПП позволяет облегчить настройку аппаратуры и исключить возможность ошибок при ее монтаже, т.к. расположение проводников и монтажных отверстий одинаково на всех платах данной схемы.

Использование ПП обуславливает также возможность уменьшения габаритных размеров аппаратуры, улучшение условий отвода тепла, снижение металлоемкости аппаратуры и обеспечивает другие конструктивно-технологические преимущества по сравнению с объемным монтажом. К ПП предъявляется ряд требований по точности расположения проводящего рисунка, по величине сопротивления изоляции диэлектрика, механической прочности и др. (ГОСТ 23752-79).

Одним из основных требований является обеспечение способности к пайке, достигаемое соответствующим выбором гальванического покрытия и технологии металлизации, поэтому в производстве ПП особое внимание уделяется химико-гальваническим процессам.

Курсовой проект предоставляет основные возможности:

.        Получить навыки поиска научно-технической литературы и работы с ней, правильного составление и оформление технической документации;

.        Усвоить основные понятия и термины, относящиеся к проектированию радиоэлектронной аппаратуры (РЭА);

.        Познакомиться с основными проектными процедурами разработки печатной платы и технологией её изготовления, закрепить навыки работы с профессиональными пакетами прикладных программ.

1. ХАРАКТЕРИСТИКА ПРОЕКТИРУЕМОГО УСТРОЙСТВА

.1      Назначение устройства

Многие современные системы сигнализации имеют световую индикацию работы режима охраны, что предупреждает окружающих о нахождении автомобиля под электронной охраной. Индикацию обычно выполняют на светодиоде, работающем в прерывистом режиме. Это успокаивает хозяина, так как может заставить неопытного злоумышленника обойти такой автомобиль стороной.

В продаже можно найти мигающие светодиоды со встроенным внутри прерывателем (импортные). По размерам и внешнему виду они не отличаются от обычных, рис. 3.21 (существенно отличается только цена). Например, светодиод типа L-56 (фирмы "KINGBRIGHT") имеет следующие параметры: О максимальное прямое напряжение 2,5 В; О максимальный прямой ток 25 мА; О максимальное обратное напряжение 5 В; О температурный диапазон -40...+85°С.

Минимальное напряжение, при котором начинает работать прерыватель внутри такого светодиода равно 1,5 В (без добавочного резистора). При использовании светодиода с питающим напряжением более 2,5 В необходимо устанавливать токоограничивающий резистор сопротивлением 300...1000 Ом.

Аналогичный сигнализатор может быть установлен в квартире и питаться непосредственно от сети. Вор вряд ли будет разбираться, почему мигает индикатор, и поспешит покинуть помещение до возможного приезда наряда милиции или включения сирены.

Светодиодный индикатор с прерывистым свечением несложно изготовить самостоятельно на основе любого обычного светодиода и использовать в качестве имитатора работы охранного устройства. Он устанавливается вблизи лобового стекла или приборной панели и может применяться временно, пока не будет установлена охранная сигнализация, или же работать для отвлечения внимания от места установки подключенной сигнализации. В любом случае это полезно.

Работа такого индикатора в прерывистом режиме снижает потребляемую схемой мощность, что особенно важно при питании от автономного источника.

На рисунке 1.1 приведена схема прерывателя для управления работой обычного светодиода. Все устройство выполнено на одной КМОП микросхеме и состоит из двух генераторов. Генератор на элементах DD1.3-DD1.6 работает на повышенной частоте, но при свечении светодиода из-за инерции зрения это не заметно. Такой режим позволяет снизить потребляемый индикатором ток.

Второй генератор (DD1.1-DD1.2) вырабатывает импульсы частотой около 1 Гц. что обеспечивает прерывистость свечения светодиода (когда уровень лог. "1" через диод VD1 подается на вход DD1/13 генератор на элементах DD1.3 и DD1.6 перестает работать).

От номиналов элементов R2-C1 зависит частота миганий светодиода, а диод VD1 предотвращает ошибочную подачу полярности напряжения на схему при подключении.

Рисунок 1.1 - Электрическая схема прерывателя для подключения обычного светодиода

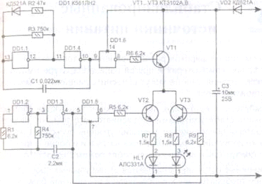
Схема, приведенная на рисунке 1.2, выполняет ту же задачу, но она позволяет управлять светодиодом с двумя цветами свечения (сдвоенным или двумя одиночными). Устройство собрано на одной КМОП микросхеме и трех транзисторах. Схема также состоит из двух генераторов импульсов. Первый, на элементах микросхемы DD1.1 и DD1.4, работает с частотой 100 Гц и при помощи транзистора VT1 модулирует ток через светодиоды. Из-за инерции зрения свечение кажется непрерывным.

Второй генератор (DD1.2-DD1.3) вырабатывает импульсы с частотой около 1 Гц и обеспечивает поочередную смену цвета свечения (зеленый и красный). Транзисторы VT1...VT3 усиливают ток с выхода микросхемы и работают в ключевом режиме как повторители сигналов.

Обе приведенные схемы не критичны к выбору типов применяемых деталей. А для уменьшения размеров конструкции вместо указанных можно использовать соответствующие микросхемы из серии 564.

Рисунок 1.2 - Схема прерывателя для управления двухцветным светодиодом

1.2 Анализ условий эксплуатации

При изучении технического задания (ТЗ) на изделие необходимо проанализировать:

-       Назначение и область применения или объект установки электронной аппаратуры (ЭА), в состав которой входит разрабатываемая ПП;

-       Условия эксплуатации, влияние воздействующих на ЭА факторов и группу жесткости работы ЭА;

-       Назначение функционального узла (электронного модуля), в который входит ПП и способ ее крепления в модулях высокого конструктивного уровня;

-       Электрическую принципиальную схему функционального узла, его функциональную сложность; параметр, определяющих конструкцию ГШ (быстродействие, чувствительность, рассеиваемая мощность, частота и т.д.), его элементную базу.

Анализ назначения применения и объекта установки ЭА необходим для определения ограничений и принципиальных возможностей конструирования, изготовления и эксплуатации ПП.

ПП применяются:

-       В электромонтажных панелях - кросс - платах или объединительных ПП (2-ой уровень модульности;

-       В гибридно - интегральных модулях;

-       В микросборках;

-       В многокристальных кристалодержателях и пр.

По результатам анализа назначения объекта установки ЭА необходимо определить:

-       Для какого уровня модульности конструкции будет разрабатываться ПП;

-       Унифицированная конструкция ЭА (ПП) или нет;

-       Какие требования предъявляются к ЭА данной группы.

Различают три класса ЭА по объекту установки: наземные, морская и бортовая. В каждом классе различают специализированные группы в зависимости от объекта установки.

Конструкция ЭА различного назначения, устанавливаемой на различные объекты имеет особенности, вытекающие из специфики назначения и условия эксплуатации.

Класс наземной ЭА включает в себя следующие группы: стационарная, возимая, носимая и бытовая ЭА.

Группа ЭА обуславливает уровень внешних воздействий, конструкторско - технологические ограничения в соответствии со стандартами: типоразмеры модулей и ПП, конструкцию модулей, способ закрепления в модулях более высокого конструктивного уровня и пр.

Для стационарной ЭА характерна работа в помещении с нормальными климатическими условиями: температурой t =25 +-10С, относительной влажностью 65+-15%, атмосферным давление (8,36..10,6)*104 Па, воздух без химических примесей и пыли, отсутствие механических перегрузок во время работы; подверженность механическим воздействиям в нерабочем состоянии при транспортировке.

Для возимой ЭА характерна работа в условиях вибраций, ударов, абразивной пыли, избыточной влажности. Она должна иметь ограниченные габариты и массу, обеспечивать простоту и надежность электрических соединений, устойчивость к ударам и вибрациям, к возникновению инея и росы, а также ограниченную мощность рассеивания.

Для носимой ЭА требования миниатюризации является наиболее актуальным. Минимальные габариты и масса, зависимость конструкции от габаритов и массы источников питания, устойчивость к случайным значительным ударам, изменению температур к возникновению росы и инея, дождя и пыли - основные требования к такой ЭА. Основными требованиями к бытовой ЭА являются: повышение технологичности конструкции с целью снижения стоимости, снижение габаритов и массы, модульный принцип конструирования, простата эксплуатации, массовый характер производства.

Также существуют классы морской, бортовой и самолетной, космической и ракетной ЭА. К этим классам предъявляются требования в зависимости от условий их эксплуатации.

В зависимости от условий эксплуатации по ГОСТ 23752-79 определяют группу жесткости, которая предъявляет соответствующие требования к конструкции ПП, к материалу основания и необходимости применения дополнительной защиты от внешних воздействий ( климатических, механических и др.) и записывают в технические требования чертежа ПП. При анализе условий эксплуатации ЭА и влияние дестабилизирующих факторов необходимо определить:

-       Какие дестабилизирующие факторы влияют на ЭА данной группы;

-       Какие деградационные процессы в ПП они вызывают;

-       Какие способы необходимо применить для защиты ПП от этого влияния.

Под влиянием дестабилизирующих факторов в ПП протекают сложные физико-механические процессы, изменяющие физико-механические (расширения, размягчения, деформации: коробление, прогиб, скручивание ПП) и электрофизические свойства материала основания ПП ( электропроводность, нагрузочная способность печатных проводников по току, диэлектрические свойства и т.д.) и вызывающие отказы ЭА. Поэтому при конструировании ПП необходимо располагать допустимыми значениями воздействующий факторов, знать характер изменения различных свойств материала ПП и обеспечить защиты ПП от влияния дестабилизирующих факторов. Влияние дестабилизирующих факторов на ПП и способы предотвращения их влияния на этапах конструирования и производства ПП представлено в табл.1.1.

Таблица 1.1

Воздействующий фактор

Ускоряемые деградационные процессы в ПП

Способы предотвращения влияния воздействующих факторов на этапе конструирования и производства ПП

Высокая температура

Расширение, размягчение, обезгаживание, деформация ПП: коробление, прогиб, скручивание

1. Применение нагревостойких материалов. 2. Выбор минимальных размеров ПП. 3. Выбор материалов ПП с близким ТКЛР в продольном и поперечном направлении и с медью


Уменьшение электропроводности, нагрузочной способности проводников по току, ухудшение диэлектрических свойств

1. Увеличение ширины и толщины проводников 2. Применение материалов с низкими диэлектрическими потерями


Перегрев концевых контактов ПП, увеличение их переходного сопротивления

Выбор гальванического покрытия со стабильными переходными сопротивлениями при нагреве


Высыхание и растрескивание защитных покрытий

Высокая относительная влажность

Адсорбция и сорбция паров воды материалов ПП - увеличение тангенса угла диэлектрических потерь, токов утечки по поверхности, снижение поверхностного сопротивления, электрической прочности, сопротивления изоляции, а также набухание материала ПП, уменьшение адгезии проводников к диэлектрику; коррозия проводников и металлизированных отверстий; повреждение лакокрасочных покрытий

1. Выбор влагостойких (характеризуются степенью гигроскопичности) и водостойких (характеризуются водопоглощаемостью) материалов ПП. 2. Применение защитных лакокрасочных покрытий. 3. Герметизация ячеек

Низкая температура

Уменьшение электропроводности, нагрузочной способности по току, ухудшение диэлектрических свойств вследствие конденсации влаги, деформация, сжатие, хрупкость; электрохимическая коррозия проводников

1. Увеличение ширины и толщины проводников. 8 2. Выбор материалов ПП, устойчивых к низким температурам

Низкое атмосферное давление

Снижение пробивного напряжения и емкости между соседними проводниками. Ухудшение условий теплообмена - перегрев, снижение нагрузочной способности проводников по току, тепловой пробой

1. Выбор материала ПП с хорошими диэлектрическими свойствами. 2. Увеличение расстояния между проводниками. 3. Увеличение ширины и толщины проводников





Увеличение габаритных размеров ПП, обезгаживание, уменьшение механической прочности

Выбор материала ПП

Песок и пыль

Абразивный износ, в том числе контактов ПП

Герметизация


Увеличение емкости проводников в результате увеличения диэлектрической проницаемости материалов ПП

1. Выбор материала ПП с хорошими диэлектрическими свойствами. 2. Увеличение ширины и толщины проводников и расстояния между ними


Химическое и электрохимическое разрушение ПП совместно с влагой

Герметизация

Солнечная радиация

Разрушение поверхности диэлектрика ПП. Уменьшение поверхностной электрической прочности, диэлектрической проницаемости и других параметров совместно с влагой. Ускоренное старение материалов под действием температуры

1. Герметизация. 2. Выбор материала ПП


.3 Анализ принципиальной электрической схемы и электронной базы

Анализ электрической принципиальной схемы проводят с точки зрения возможностей конструктивного исполнения или компоновки с учетом ограничений (тепловых, электрический, магнитных и электромагнитных взаимовлияний ЭРИ).

По результатам анализа электрической принципиальной схемы функционального узла (ФУ) и элементной базы определяют:

-       Конструкторскую сложность ФУ (насыщенность ПП ЭРИ);

-       Параметр, определяющий конструкции ПП ( быстродействие, рассеиваемая мощность, частота и т.д.);

-       Конструкцию ПП (ориентировочно);

-       Форму монтажных отверстий;

-       Форму контактных площадок (КП);

-       Шаг координатной сетки

При анализе электрической принципиальной схемы необходимо определить:

.        Назначение ФУ (цифровой, аналоговый, аналого-цифровой и выполняемые функции), а также принцип работы. разрабатываемая принципиальная электрическая схема является аналоговой. Аналоговая аппаратура конструируется в виде линейки последовательных каскадов с минимальной длинной межкаскадных связей и в ней не применяется максимально плотная компоновка ЭРИ. Для исключения самовозбуждения схемы.

.        Параметры, влияющие на компоновку ЭРИ, конструкцию модуля и ПП и усложняющие их. К ним относятся:

-       Диапазон рабочих частот;

-       Быстродействие;

-       Высокая рассеиваемая мощность;

-       Коэффициент усиления;

-       Ширина полосы пропускания;

-       Высокая чувствительность;

-       Величины действующих напряжения и токов.

. Все типы электрических цепей, т.к. каждая имеет свои конструктивные особенности:

-       Цепи входа и выхода сигналов - входные и выходные печатные проводники не должны прокладываться рядом или параллельно друг другу, чтобы избежать возникновения паразитных обратных связей;

-       Шины «земля» и «питание» должны иметь как можно более низкое сопротивление и использовать крайние контакты соединителей, а шину «земля», по которой текут суммарные токи следует выполнять максимальной ширины;

-       Сигнальные цепи - принять меры для исключения возникновения паразитных помех;

-       Цепи импульсных и высокочастотных сигналов - обеспечить развязку по высоким частотам;

. Путь распространения полезного сигнала;

. Теплонагруженные ЭРИ, при этом:

-       Рассчитывают величину тока в каждой цепи;

-       Рассчитывают рассеиваемую ЭРИ мощность;

-       Наиболее теплонагруженные ЭРИ равномерно размещают по ПП или по периферии ПП, выбирая соответствующий вариант установки ЭРИ на ПП;

. ЭРИ, чувствительные к внешним электрическим, тепловым и другим взаимодействиям;

. Пути возможных паразитных связей и наводок;

. Напряжение и силу тока источников электропитания;

. Уровни логический 0 и 1 в цифровых ФУ.

При анализе элементной базы изучают:

-       Совместимость ИМС, ЭРЭ и ПМК по электрическим, конструктивным, электромагнитным, тепловым и другим параметрам, а также по условиям эксплуатации;

-       Совместимость ЭРИ и ПМК по надежности;

-       Соответствие ЭРИ и ПМК условиям эксплуатации, хранения, транспортировки, указанным в ТЗ на ЭА.

Определяют также конструкторскую сложность ФУ (малая, средняя и высокая насыщенность поверхности ПП), которую оценивают числом схемных или активных элементов, числом выводов ПМК и связывают с выбором типа, конструкции и класса точности ПП. Шаг координатной сетки является основной конструктивной характеристикой ПП, которая характеризует плотность печатного монтажа; к нему привязаны все элементы конструкции ПП (контактные площадки, проводники, отверстия и т.д.), а также ЭРИ и ПМК.

Шаг координатной сетки выбирают таким образом, чтобы он соответствовал шагу расположения выводов большинства ЭРИ и ПМК, устанавливаемых на ПП.

Форма и размеры монтажных отверстий и контактных площадок зависят от геометрии выводов ЭРИ: круглые отверстия и контактные площадки применяются для штыревых, прямоугольные или квадратные контактные площадки - для пленарных выводов или ПМК.

По конструктивному оформлению ИЭТ, ЭРЭ и ПМК различают:

-       Корпусные с пленарными выводами;

-       Корпусные без выводов;

-       Бескорпусные ИЭТ.

Корпуса ИЭТ выполняют следующие функции:

-       Защита от климатических и механических воздействий;

-       Экранирование от помех;

-       Унификация микросхемы по габаритам и установочным размерам;

-       Облегчение процессов сборки ячейки и др.

По конструктивно-технологическому признаку различают корпуса:

-       Металлостеклянные;

-       Металлокерамические;

-       Керамические;

-       Пластмассовые;

-       Металлополимерные.

2. ОПРЕДЕЛЕНИЕ КОНСТРУКТИВНЫХ ТЕХНИЧЕСКИХ ПАРАМЕТРОВ ПЕЧАТНОЙ ПЛАТЫ

печатный плата светодиод электрический

2.1    Выбор конструкции ПП

Появление печатных плат (ПП) в их современном виде совпадает с началом использования полупроводниковых приборов в качестве элементной базы электроники. Переход на печатный монтаж даже на уровне одно- и двухсторонние плат стал в свое время важнейшим этапом в развитии конструирования и технологии электронной аппаратуры.

Разработка очередных поколений элементной базы (интегральная, затем функциональная микроэлектроника), ужесточение требований к электронным устройствам, потребовали развития техники печатного монтажа и привели к созданию многослойных печатных плат (МПП), появлению гибких, рельефных печатных плат.

Многообразие сфер применения электроники обусловило совместное существование различных типов печатных плат:

¾      Односторонние печатные платы;

¾      Двухсторонние печатные платы; выбрать, про них написать

¾      Многослойные печатные платы;

¾      Гибкие печатные платы;

¾      Высокоплотная односторонняя печатная плата.

Для выбора типа печатной платы мной была проделана следующая работа: анализ принципиальной схемы, изучение радиоэлементов и их размеров, определение плотности монтажа. Впоследствии мной было определено, что радиоэлементы будут располагаться на односторонней печатной плате. Маршрут изготовления односторонних плат традиционно включает сверление, фотолитографию, травление медной фольги, защиту поверхности и подготовку к пайке, разделение заготовок. Стоимость односторонних плат составляет 0,1 - 0,2 от стоимости двухсторонних плат, это делает их вполне конкурентными, особенно в сфере бытовой электроники. Отметим, однако, что для современных электронных устройств, даже бытового назначения, односторонние платы часто требуют контурного фрезерования, нанесения защитных маскирующих покрытий, их сборка ведется с посадкой кристаллов непосредственно на плату или поверхностным монтажом.

.2      Выбор класса точности ПП

Мною был выбран третий класс точности, т.к. печатные платы 3-гo класса - наиболее распространенные, поскольку, с одной стороны, обеспечивают достаточно высокую плотность трассировки и монтажа, а с другой - для их производства требуется рядовое, хотя и специализированное, оборудование.

Таблица 2.1 - параметры классов точности

Условное обозначение

Номинальное значение основных параметров для класса точности

t (ширина печатного проводника), mm

0,75

0,45

0,25

0,15

0,1

S (расстояние между краями соседних элементов проводящего рисунка), mm

0,75

0,45

0,25

0,15

0,1

b (гарантийный поясок), mm

0,3

0,2

0,1

0,05

0,025

f (отношение номинального значения диаметра наименьшего из металлизированных отверстий, к толщине печатной платы)

0,4

0,4

0,33

0,25

0,2


Гарантированный поясок, или "гарантийный поясок" - номинальная ширина металлического ободка вокруг отверстия (этот ободок обычно минимален у переходного отверстия), то есть то, чему она равна в гербер-файлах. Приближенно вычисляется как разница между диаметром площадки и диаметром отверстия, деленная пополам.

2.3 Выбор материала ПП

В качестве материала для производства печатной платы выбираем стеклотекстолит с двусторонним фольгированным слоем и толщиной печатного проводника равной 35 мкм - стеклотекстолит фольгированный СФ-1-35, толщина диэлектрика 1,5мм. В данное время стеклотекстолит наиболее распространенный материал для изготовления печатных плат, имеет хорошие технологические и эксплуатационно-технологические свойства, среди которых:

¾      широкий диапазон рабочих температур (-60…+105°С);

¾      низкое водопоглощение (0.2…0.8 %);

¾      большое объемное и поверхностное сопротивления (1010…1013 Ом),

¾      стойкость к короблению;

¾      повышенная жесткость и прочность.

3. РАЗРАБОТКА БИБЛИОТЕК В СИСТЕМЕ P-CAD

.1 Разработка условных графических обозначений (УГО)

Создание УГО необходимо начать с запуска редактора Symbol Editor.

Запустим P-CAD 2000 PCB => Utils => P-CAD Library Manager => Utils => P-CAD 2000 Symbol Editor.

Настройка конфигурации редактора: установить шаг сетки 2 мм, толщину линии 0.2; 0.4; 0.6мм, установить текстовые стили с высотой букв 2.5мм, 3.5мм и 5мм. Для облегчения создания УГО последующих элементов можно сохранить настройки в виде файла с расширением *.sym. Также для работы необходимо найти размеры УГО всех элементов по ГОСТу (которые будут использоваться при создании электрической принципиальной схемы).

Меню Options содержит следующие команды:







Рисунок 3.1 - Меню Option и панель инструментов редактора Symbol Editor

-       Block Selection - выбор блока;

-       Configure - выбор формата и единиц измерения;

-       Grits - настройка шага;

-       Display - выбор цветов;

-       Preferences - настройка клавиатуры и мыши;

-       Current Line - выбор толщины линии;

-       Text Style - выбор шрифтов.

-       Place Line - рисование линии;

-       Place Pin - размещение вывода (для разворота вывода можно использовать клавиши F-180о и R-90о);

-       Place Ref Point - размещение точки привязки, не более одной точки привязки на каждое УГО;

-       Place Attribute - размещение атрибутов.











Рисунок 3.2 - Окно установки атрибутов

Рисунок 3.3 - Вспомогательная панель внизу рабочей области

На вспомогательной панели внизу рабочей области можно изменить шаг сетки, слой, перейти на следующий лист схемы, установить толщину линии. Также при проведении линии будет отображаться ее длина по осям координат X и Y. Создание УГО микросхемы в Symbol Editor несколько отличается от создания УГО дискретного элемента.

Рисунок 3.4 - Окно Symbol Wizard

-       Symbol => Symbol Wizard - вызов мастера;

-       Symbol Width => 20 mm - ширина;

-       Pin Spacing => 4 mm - расстояние между выводами;

-       Number Pins Left - число выводов слева;

-       Number Pins Right - число выводов слева;

-       Line Width => 0.2mm - толщина линии;

-       Length => User => 4.0 mm;

-       Default Pin Name - имя вывода;

-       Default Pin Designator - обозначение вывода;Pin Number - номер вывода

Для хранения созданных УГО, ПМ и ТКМ необходимо создать общую библиотеку: Library => New => Имя.

Сохранение УГО в библиотеке: Symbol => Save. => Выбираем свою библиотеку => Задаем имя символа => Ставим галочку Create Component => Имя => Ок.

Рисунок 3.5 - Окно сохранения символа

После этого УГО будет сохранено в библиотеке, его можно будет открыть через Symbol Editor, использовать в ТКМ.

Рисунок 3.6 - Библиотека с созданными УГО

.2 Разработка посадочных мест

Посадочное место - это совокупность контактных площадок, необходимых для установки элементов на плату.

Разработка посадочного места начинается с запуска редактора Petter Editor: P - CAD 2000 PCB - Utils - P - CAD Library Manager - Utils - Patter Editor. Настройка конфигурации редактора: установочный размер каждого дискретного элемента кратен 2.5мм (установочный размер - расстояние между центрами контактных площадок), соответственно необходимо установить шаг сетки 2.5 мм. Для облегчения создания посадочных мест последующих элементов можно сохранить настройки в виде файла с расширением *.pat. Также для работы необходимо найти стили контактных площадок посадочных мест всех элементов по ГОСТу (которые будут использоваться при создании электрической принципиальной схемы), а также стандарты оформления посадочных мест. Перед созданием посадочных мест необходимо определить вид монтажа элементов на плату - монтаж на поверхности в верхнем слое ПП, монтаж на поверхности в нижнем слое ПП, либо монтаж с отверстием.

Меню Options содержит следующие команды:

Рисунок 3.7 - Меню Option и панель инструментов редактора Pattern Editor

-       Block Selection - выбор блока;

-       Configure - выбор формата и единиц назначения;

-       Grids - настройка шага;

-       Display - выбор цвета;

-       Preferences - настройка клавиатуры и мыши;

-       Layers;

-       Current Line;

-       Current Radius;

-       Rad Style;

-       Via style;

-       Style;

Создание посадочного места резистора:

-       Place pad - разместить контактные площадки на расстояние 2.15 мм;

-       Place Ref Point - разместить точку привязки;

-       Place Line - нарисовать корпус виде прямоугольника с размерами 6 - 2.5 мм Top Assy - зелёный, выводы так же рисуем линией 1-2мм;

-       Place Attribute - устанавливаем атрибуты Refdes и Value;

-       Сохраняем - Save As - Library.

После этого посадочное место будет сохранено в библиотеке, его можно будет открыть через Pattern Editor и использовать в ТКМ.

Рисунок 3.8 - Библиотека посадочных мест

Создание посадочного места конденсатора со штыревыми выводами: установочный элемент 7.5 мм, диаметр отверстия 0.8 мм, диаметр контактной площадки - 1.4 мм, размеры корпуса 11.5 мм, ширина 5 мм.

Создание ПМ микросхемы в Pattern Editor несколько отличается от создания ПМ дискретного элемента.

Рисунок 3.9 - Создание ПМ микросхемы с помощью Pattern Wizard

Рисунок 3.10 - Создание контактной площадки

При создании контактных площадок(КП) необходимо правильно указывать название, например КР0,8/1,2 - это круглая КП диаметром 1,2мм и с отверстием 0,8мм.

.3 Разработка типовых компонентных модулей

Типовые компонентные модули (ТКМ) - совокупность УГО, посадочного места, информации о выводах и др. (технические условия, высота компонента, масса, производитель). ТКМ создаются и сохраняются в той же библиотеке, что и УГО.

Создание типового компонентного модуля нужно начать с запуска программы Library Manager: P-CAD 2000 => Library Manager.

Создание ТКМ дискретного элемента: Component => New => Далее заполняем окно по часовой стрелке:

¾      Select Pattern=> Выбираем посадочное место необходимого элемента => Ок.

¾      Number of Gates - число частей в компоненте;

¾      Number of Pads - число контактных площадок(чаще всего программа определяет их самостоятельно);

¾      Refdes Prefix - позиционное обозначение;

¾      Gate Numbering - Numeric - цифровая нумерация частей;

¾      Component Style - Homogeneous(однородный) - вид компонента;

¾      Pins View - информация о выводах.

Рисунок 3.11 - Создание ТКМ

Рисунок 3.12 - Окно Pins View

столбец - номер контактной площадки;

столбец - обозначение контактной площадки (совпадает с первым столбцом);

столбец - номер части (если часть одна то вставиться 1);

столбец - номер вывода у символа;

столбец - имя вывода у символа;

столбец - эквивалентность частей;

столбец - эквивалентность выводов;

столбец - электрический тип вывода.

Сохранение компонента: Component => Save Ass.. => задаем имя => Ок

4. Создание принципиальной электрической схемы

Принципиальная электрическая схема строится в программе P-CAD 2000 Schematic. При помощи кнопки Library Setup устанавливается библиотека. На экране появится кнопка Open Libraries, в области которой требуется выбрать нужную библиотеку. Далее с помощью команды Place Part открывается диалоговое окно, показанное на рисунке 4.1, в строке Library выбирается нужная библиотека, в строке Component Name будут показаны имена всех содержащихся элементов.

Рисунок 4.1 - Окно Place Part

При сборке принципиальной электрической схемы также учитываются параметры, которые следует указать при разработке шаблона: размер рабочего поля, шаг сетки, стиль отображения текста и т.д.

После того, как все компоненты размещены на рабочем поле, необходимо соединить их цепями в соответствии с проектируемой схемой, для этого, используя команду Place Wire, от одного конца вывода элемента провести цепь до конца вывода другого элемента. При сборке цепи некоторые участки можно объединять в узлы. Расстояние между узлами не должно превышать 0,2мм.

На заключительном этапе работы над схемой требуется упорядочить позиционные обозначения элементов. В соответствии с требованиями ГОСТов обозначения на схеме должны быть пронумерованы по возрастанию слева направо и сверху вниз.

Для этого можно воспользоваться средствами программы Schematic командой Utils Renumber. Откроется соответствующее диалоговое окно. Чтобы пронумеровать позиционные обозначения элементов, нужно поставить флажок RefDes, а затем Left to Right (слева направо), как показано на рисунке 4.2, что будет соответствовать требованиям ГОСТа к расстановке позиционных обозначений.

Рисунок 4.2 - Окно Utils Renumber

После сборки схемы необходимо провести верификацию, используя команду Utils ERC, появится диалоговое окно, представленное на рисунке 4.3.

Рисунок 4.3 - Окно Utils ERC

Для проверки правильности выполнения правил электрических соединений выбираются следующие параметры:

¾      Single Node Nets - поиск цепей, имеющий единственных узел;

¾      No Node Nets - поиск цепей, не имеющих узлов;

¾      Electrical Errors - поиск электрических ошибок;

¾      Unconnected Wires - поиск неподключенных цепей;

¾      Net Errors - поиск ошибок компонентов;

¾      Net Connectivity Errors - поиск неисправного подключения цепей земли и питания;

¾      Hierarchy Errors - поиск ошибок в иерархической структуре;

¾      Unconnected Pins - поиск неподключенных выводов компонентов;

¾      Component Errors - поиск ошибок компонентов.

Информация о проверке сохраняется в файл. После исправления, если есть, ошибок следует создать список соединений для дальнейшей работы над проектом. Для этого по команде Utils Generate Netlist открывается окно, где можно задать путь хранения данного списка.

Рисунок 4.4 - Создание принципиальной электрической схемы

5. РАЗРАБОТКА КОНСТРУКЦИИ ПП

Точность изготовления ПП зависит от комплекса технологических характеристик и с практической точки зрения определяет основные параметры элементов ПП. В первую очередь это относится к минимальной длине проводников, минимальному зазору между элементами проводящего рисунка и к ряду других правил.

В программе P-CAD 2000 PCB перед выгрузкой листа соединений необходимо произвести некоторые настройки, которые связаны с параметрами стиля отображения текста и т.д.

После чего по команде Options Design Rules появится диалоговое окно, в котором можно определить такие параметры проекта, как глобальные зазоры проекта, правила трассировки классов цепей, отдельных цепей, а так же правила трассировки между цепями различных классов. Произвести необходимые настройки в соответствии с рисунком 5.1.

Рисунок 5.1 - Окно Options Design Rules

5.1 Определение габаритных размеров ПП

Расстояние между корпусом двух соединений ЭРИ и ПП должно быть не более 1 мм, а расстояние по торцу - не менее 1.5мм.

Данное проектирование применяется для создания ФУ, блоков, ЭА на основе оригинальной несущей конструкции в виде моноузла. Это увеличивает себестоимость, время проектирования, ограничивает возможности типизации и унификации, но позволяет улучшить технические параметры ЭА. Зная площадь ПП, максимально допустимую длину проводника, задаваясь соотношением сторон ПП можно определить ее размеры по ГОСТ 10317-79. В данном случае, габаритный размер ПП 120\90мм.

5.2

Похожие работы на - Проектные процедуры разработки печатной платы и технология её изготовления

 

Не нашли материал для своей работы?
Поможем написать уникальную работу
Без плагиата!
Без нейросетей!