Розробка конструкції автомобільного адаптера

  • Вид работы:
    Курсовая работа (т)
  • Предмет:
    Другое
  • Язык:
    Украинский
    ,
    Формат файла:
    MS Word
    4,43 Мб
  • Опубликовано:
    2014-09-27
Вы можете узнать стоимость помощи в написании студенческой работы.
Помощь в написании работы, которую точно примут!

Розробка конструкції автомобільного адаптера














КУРСОВА РОБОТА

Розробка конструкції автомобільного адаптера

Зміст

Вступ

. Розрахунково-конструкторська частина

.1 Призначення виробу

.2 Принцип роботи схеми

.3 Розрахунок схеми

.4 Проектування печатної плати

.4.1 Компоновка печатного модуля

.4.2 Розрахунок параметрів печатної плати

.4.3 Розробка креслення печатної плати

.5 Розрахунок надійності виробу

. Технологічна частина

.1 Аналіз технологічності конструкції

.2 Розробка схеми технологічного процесу виготовлення виробу

.3 Оформлення маршрутних карт

Заключення

Перелік посилань

Вступ

Адаптер - це пристрій ,який є важливим при роботі з портативним комп’ютером (ПК). Якщо відсутній мережевий адаптер для ноутбука,то робота у автомобілі буде нетривалою(і буде дорівнювати рівно тому часу,на який у вашого ПК вистачить свого власного заряду).

Адаптер - це те ж саме,що й зарядний пристрій для ноутбука. Він відповідає за те,щоб комп’ютер забезпечувався необхідною електричною енергією.

Крім того, як забезпечувати ваш ноутбук підзарядкою,цей пристрій виконує ще ряд дуже важливих функцій. Одна з його важливих задач - перетворення форми,а також величини напруги. Також він виконує контроль за енергієй,що надходить, та захистом від її перепаду. Наприклад,якщо під час зарядки ноутбука різко підійметься напруга,весь удар на себе візьме адаптер,він може зламатися,а ваш ПК залишиться неушкодженим.

. Розрахунково - конструкторська частина

1.1 Призначення виробу

Автомобільний адаптер - це пристрій, який живить ваш ноутбук від бортової мережі автомобіля. Це те ж саме,що й зарядний пристрій. Він відповідає за те, щоб ваш ПК був забезпечений електричною енергією.

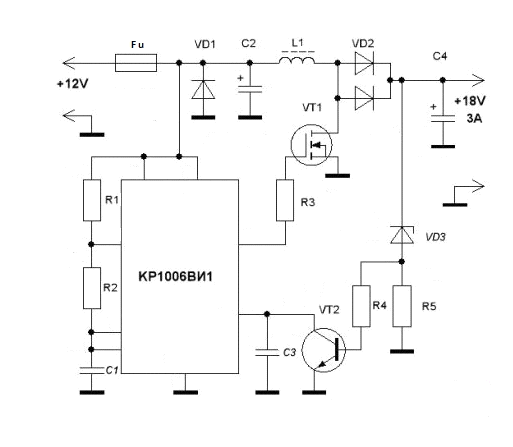
.2 Принцип роботи схеми

Схема пристрою приведена на рисунку 1 [1 ]. В якості формувача ШИМ(широтно імпульсної модуляції) перетворювача,використовується інтегральний таймер КР1006ВИ1. З його виходу сигнал поступає на ключ - польовий транзистор. Частота перетворення визначається конденсатором С1, та при ємності вказаній на схемі складає приблизно 40 кГц. Керування сквапністю здійснюється через п’ятий вивід таймера. Транзистор 45N03 забезпечує максимальну напругу 40 В,максимальний струм 15 А. Діод VD 1 - захист від переполюсовки, прямий струм не менше 6 А.Стабілітрон VD 3 визначає вихідну напругу перетворювача. Одна з основних деталей - дросель,намотаний на кільце з порошкового заліза,діаметром приблизно 27 мм. Він має 21 виток трьома складеними разом проводами ПЕВ - 1 діаметром 0,75 мм. Дросель має індуктивність приблизно 44 мкГн,та опір приблизно 0,1 Ом. Коефіцієнт корисної дії(ККД) цього перетворювача,при вихідному струмі 3А складає 95%.

При менш жорстких режимах ККД може досягати 97%,він сильно залежить від якості дроселя, VT1 і VD2. Підвищення ККД має сенс тільки для зниження тепла,що виділяється польовим транзистором, діодом Шоттки і дроселем. При вказаному ККД,при тривалій роботі,корпус перетворювача має температуру приблизно 45 градусів Цельсія.

Рисунок 1

1.3 Розрахунок схеми

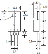
Вибір активних елементів. Вибір і обґрунтування мікросхеми стабілізатора напруги DD1. Мікросхема КР1006ВИ1 призначена для формування імпульсів напруги тривалістю від 10 мкс до десятків хвилин. Її можна застосовувати у стабільних датчиках часу, генераторах імпульсів, широтно-імпульсних модуляторах, фазовых модуляторах, перетворювачах напруги, ключових та виконуючих пристроях, в аппаратурі промислової, битової електроніки й автоматики. Мікросхеми КР1006ВИ1 випускають у пластмассовому прямокутному вісьмививідному корпусі. Креслення корпуса представлено на рисунку 2. Таймер КР1006ВИ1 виконаний на біполярних транзисторах. Напруга живлення мікросхеми Uжив =5…15В. Вихідний опір Rвих=10 Ом. Інші експлуатаційні параметри вказані у таблиці 1.

Таблиця 1. - Електричні параметри

Параметр

Одиниця вимірювання

Значення

 Режим вимірювання




Uжив

Uпор

Uзап

Iн,мА

Вихідна напруга низького рівня,Uвих

 В

 ≤ 2,5

15

11.5…14

7…9,5

 100



 ≤ 0,35

5

3,7…4,7

2,3…3,3

 5

Вихідна напруга високого рівня,Uвих

 В

 ≥ 12,5

15

5,5…8

0,7…1,5

 100



 ≥ 2,75

5

1,8…2,8

0,3…0,8

 -------

Споживаємий струм,Iспож

 мА

 ≤ 15

15

11,5…14

7…9,5

 -------

 

 


5

3,7…4,7

2,3…3,3

 -------

Вхідний струм,Iвх

 мкА

 ≤ 2

15

5,5…8

 --------

 -------

Струм сигналу сбросу,Iсбр

 мА

 ≤ 1,5

15

5,5…8

0,7…1,5

 -------

Початкова похибка,ᵷ0

 %

 ≤ 3

15

 --------

 --------

 -------


 Максимально допустима напруга живлення - 4,5…16,5 В. Максимальний струм загрузки - 100 мА. Найбільш допустима розсіююча потужність - 500 мВт.

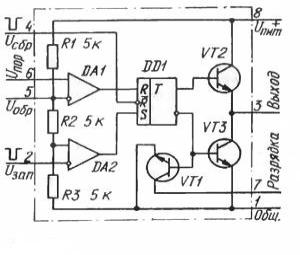
Функціональна схема таймера КР1006ВШ та його цокольовка показані на рисунку 2.

 

Рисунок 2


Подільник напруги R1R2R3 формує два значення зразкової напруги, які подаються на входи обох компараторів. Компаратори DA1 (високого рівня ) та DA2 (низького рівня ) служать для порівняння вхідних сигналів - порогового (Unop) й запускаючого (Uзan) - зі зразковою (Uобр) напругою. Наявність вивода 5 таймера дозволяє контролювати значення зразкової напруги, а такод змінювати його підключенням вивода 5 через резистор того чи іншого опору або до виводу 8 ( + ииит), або до виводу 1 (Общ ). Номінал резисторів RI, R2,R3 відповідає 5кОм±20 %, але в кожному екземплярі таймера значення опору рівні між собою з похибкою не більше кількох десятих долей відсотку, а також зкомпенсовані по температурі.

Вихідні сигнали компараторів керують роботою асинхронного RS-триггера DD1. Двотактний підсилювач на транзисторах VT2, VT3 підсилює вихідний сигнал триггера. Якщо на вході Uзап діє напруга меньше Uпит/3, а на вході Uпор - меньше 2U жив/3, то на виході (вивод 3) встановиться рівень логічного 0. Якщо ж на вході U3ап подати напругу, більше Uжив/3, а на вхід Unop - більше 2Uжив/3, то на виході буде рівень 1 (Uжив - 2,5 В). При встановленні на вході Uзап напруги більше Uжив/3, а на вході Unop - меньше 2UпиT/3 вихідний рівень не змінюється. Зовнішній вхід Ucбр (вивід 4) триггера DD1 дозволяє переривати дію таймера незалежно від рівня напруги на входах Uпop и U3an. Для надійного переключення триггера на вхід Uпор треба подати напругу не більш ніж 0,4В. При напрузі, більше 1 В, вхід зачинений.

Підсилювач на транзисторах VT2. VT3 забеспечує необхідну вихідну потужність таймера. Вона достатня для беспосереднього підключення до виходу електромагнітного реле. Мікросхема КР1006ВИ1 стає приладом, здатним формувати тимчасові інтервали, після підключення до неї зовнішніх часозадаючих ланцюгів. В якості прикладу на рисунку 3 показана схема ждучого мультивібратор. Тут елементи R1 и С1 складають часозадаючий ланцюг; конденсатор С2 - допоміжний, захищаючий формувач зразкової напруги R1R2R3 (рис 2) від перешкод і пульсацій, які проникають зі сторони джерела живлення. Для того щоб розряджати часозадаючий конденсатор у кожному циклі формування імпульса, у таймері передбачений розрядний транзистор VT1 з відкритим колектором. Колектор цього транзистора (вивод 7) з’єднують з конденсатором часозадаючого кола, як показано на рисунку 3.

 

Рисунок 3

1.4 Проектування печатної плати

Компоновка печатного модуля

Компоновка печатного модуля - це частина процесу конструювання, яка визначає форму і габарити як самого печатного модуля так і всього виробу, розташування окремих вузлів, блоків, деталей. Від правильної компановки в значній мірі залежать технічні, технологічні і експлуатаційні показники виробу, його надійність і ремонтопригідність.Габаритні розміри печатної плати віповідають ГОСТ 5651-89. Товщина печатної плати визначається товщиною матеріалу і вибирається в залежності від елементної бази що використовується, та діючих механічних навантажень. Виходячи з данних умов для виготовлення печатної плати застосовується стеклотекстоліт фольгований гальваностійкий СФ -1-35-1,0.

ГОСТ 5651-89, для апаратури загального призначення. Розміщення навісних елементів на печатній платі відповідає ОСТ4.ГО.010.030 і ОСТ4.ГО.010.099. Раціональне розміщення навісних елементів відповідає забезпеченню мінімальної довжини провідників, усуненню паразитних зв'язків, і виконується відповідно ГОСТ23751 - 86.

Варіанти установки елементів на печатній платі згідно ОСТ4.ГО.010.030, їх конструкція, розміри, вартість приведені в таблиці 1.

Компоновка печатного модуля приведена на рисунку 6.

Таблиця 1

Найменування та позиція

Тип ЕРЕ

Параметри

Конструкція, розміри,мм

Вага г

Вартість грн.

Нормативна документація

1

2

3

4

5

6

7

Резистори  R1 - R5

МЛТ

0,125

0,15

0,15

ОЖ0.467. 180 ТУ

Конденсатор С1

К10-17-1-Н90

680пФ




Конденсатор С2

К50-35

25 В 330мкФ ±20%

 




Конденсатор С4

К50-35

25 В 330мкФ ±20%

 




Конденсатор С3

КМ-6А-490

0,1мкФ

3,5

0,45

ОЖ0.461. 104ТУ

Діод VD1

Д818

Е

3,51,5СМ3.362.025 ТУ





Таблиця 1. - Продовження

 1

 2

 3

 4

 5

 6

 7

Діод VD2

SBL1640


0,8

1,5

СМ3.362.025 ТУ

 Стабілітрон VD3

КС518А


0,75

1,5

СМ3.362.025 ТУ

Дросель L1

ДМ-0,1-6

44 мкГн

0,7


ГНО.477.066ТУ

Мікросхема ДД1

КР1006ВИ1

Uжив= 5…15В






Рисунок 6

Розрахунок параметрів печатної плати. Розрахунок ширини печатного провідника

Розрахунок ширини печатного провідника [9] визначається дозволяємою щільністю струму, механічною міцністю зчеплення з основою.

Вданому випадку максимальна щільність струму складає J=20 А/мм2 .

Визначається максимальний струм в провідниках даної печатної плати.

Як відомо, максимальний печатний струм протікає в загальному провіднику, тому розраховується струм тільки в ньому, тому що його ширина є максимальною.

 Для цього сумуємо всі потужності споживання кожного елементу, і знаючи: напругу живлення Еж= В, знаходиться струм, що протікає в загальному провіднику. Максимальні потужності та кількість елементів мають наступні значення:

Резистор МЛТ-0,125

5шт.

0,125 Вт

 





Диод SB360

 1шт.

0,002 Вт

Диод SBL 1640

 1шт

0,002 Вт

Конденсатор К50-35

2шт.

0,05 Вт

 

Конденсатор К73-17-1

1шт.

0,05 Вт

 

Конденсатор КМ-6А

1шт.

0,05 Вт

 

Мікросхема КР1006ВИ1

1шт.

0,25 Вт

 

Транзистор 45N03

1шт.

0,25Вт

 

Транзистор КТ342 А

1шт.

0,25Вт

 

Стабілітрон КС518А

1шт.

0,25 Вт

 

Дросель ДМ

1шт.

0,5 Вт


Розраховують загальну потужність даного блоку  за формулою:

 (9)

Розраховують струм в загальному провіднику  за формулою:

 (10)

Розраховують мінімальну площу перерізу печатного провідника за формулою:

 (11)

Розраховують мінімальну ширину печатного провідника  за формулою:

  (12)

 де h - товщина фольги (0,035мм).

Вибирають ширину всіх загальних провідників рівною 2,0 мм.

Розрахунок діаметрів монтажних отворів

Діаметр кожного отвору визначають за формулою:

 

, (13)

 

де:  - діаметр виводу елемента;

Z- зазор (0,2÷0,4 мм).

Елементи що використовуються мають наступні діаметри виводів:

Резистор МЛТ-0,125 0,6

 

Диод SB360 0,5

 

Диод SBL 1640 0,5

 

Конденсатор К50-35 0,6


 

Конденсатор К73-17-1 0,7

 

 

Конденсатор КМ-6А 0,5

 


 Мікросхема КР1006ВИ1 1,2

Транзистор 45N03 0,5

Транзистор КТ342 А 0,5

Стабілітрон КС518А 0,6

Дросель ДМ 0,6


Результати розрахунків занесено до таблиці 2

Розрахунок діаметрів контактних площадок

Розраховують діаметр контактних площадок  за формулою:

 , (14)

де b - необхідна мінімальна радіальна товщина контактної площадки;

с - коефіцієнт що враховує вплив розбіжності між центровим відстанями.

b=0,15

с=0,5

Данні всіх розрахунків заносяться до таблиці 2.

Таблиця 2

Діаметр виводу

Діаметр отвору

Діаметр контактної площадки


Розрахований

Прийнятий

Розрахований

Прийнятий

0,5 0,6 0,7 1,2

0,7 0,8 0,9 1,4

0,8 0,8 1,0 1,4

1,2 1,2 1,4 1,6

2,0 2,0 2,0 2,0


На основі проведених розрахунків розроблена трасіровка печатної плати рисунок 7

Рисунок 7

Розробка креслення печатної плати

Основні вимоги до креслення печатної плати: шаг координатної сітки 2,5мм; креслення виконується в масштабі 2:1; провідники зображуються однією лінією, а ширину вказують в текстовій частині креслення. Текст розташовується над основним написом. Креслення печатної плати згідно ГОСТ 2.417-78 додається

.5 Розрахунок надійності виробу

Розрахунок призводиться згідно [7], за допомогою табличного редактора Microsoft Excel.

Вихідні данні для розрахунку занесені до таблиці 3.

 Параметри, що внесені до таблиці 3.

- кількість однотипних елементів;

- коефіцієнт навантаження ЕРЕ;°С - температура експлуатації;

Таблиця 3

Назва і тип ЕРЕ

Ny, шт.

Кн

to, С

λо*10-6


Коефіцієнти

λр*10-6

λрN*10-6





1/год

1/год

1/год

1

2

3

4

5

6

7

8

9

10

Конденсатор  К10-17-1

1

0,02

20

0,003

0,04

1

10

0,0012

0,0012

Конденсатор КМ-6А

1

0,5

20

0,07

0,47

1

10

0,7

0,7

Конденсатор К50-35

2

0,6

20

0,06

0,4

10

0,06

0,12

Резистор МЛТ-0,125

5

0,7

20

0,04

0,6


40

0,96

4,8

Мікросхема КР1006ВИ1

1

0,8

20

0,01

0,74


40

0,296

0,296

Дросель ДМ

1

0,1

20

0,01

0,6

 

10

0,06

0,06

Транзистор 45N03

1

0,8

20

0,85

0,25

 

10

2,125

2,125

Транзистор КТ342А

1

0,8

20

0,85

0,25

 

10

2,125

2,125

Діод SB360

1

0,5

20

0,01

0,26

 

10

0,026

0,026

Діод SBL 1640

1

0,5

20

0,31

0,35

 

10

1,085

1,085

Стабілітрон КС518А

1

0,5

20

0,82

0,26

 

10

2,132

2,132

Разом

16





 



13,4642


 λ0*10-6 - інтенсивність відмов ЕРЕ,

,,- коефіцієнти що враховують умови експлуатації;

λр*10-6 - інтенсивність відмов з урахуванням режимів експлуатації

Інтенсивність відмов резисторів визначається за формулою :

 = λ0* α1 * α  (15)

 н/год

Інтенсивність відмов конденсаторів визначається за формулою:

= λ0* α1 * α2* α  (16)

 н/год

Інтенсивність відмов напівпровідникових приладів визначається за формулою:

= λ0* α1 * α  (17)

Для решти радіоелементів та складальних одиниць значення λр береться як значення λ0.

Розрахунок добутку відмов:

Σ λр *N (18)

 

Знаходиться загальна сума Σ λр *N для усіх елементів

Результати розрахунків заносяться до таблиці 3.

Рорахунок часу безвідмовної роботи пристрою призводиться за формулою:

Тср=1/ Σ λр *N (19)

Тср=1/ 13,4642*10-6=74271 годин

Визначається 10 значень ймовірності безвідмовної роботи за формулою:

P(t)=eΣ λр *N *t (20)

де Р- ймовірність відмови виробу;

t- час роботи;

λn - загальна інтенсивність відмов виробу.

Розраховані значення заносяться до таблиці 4.

Таблиця 4

t

0,982

0,946

0,911

0,861

0,799

0,756

0,728

0,688

0,393

0,247

P(t)

1000

3000

5000

8000

12000

15000

17000

20000

50000

75000


Будується графік залежності імовірності безвідмовної роботи від часу (рисунок 7)

Рисунок 7

. Технологічна частина

.1 Аналіз технологічності конструкції

конденсатор напруга стабілізатор

Конструкція виробів повинна не тільки відповідати ТУ, але також можливості найбільш швидкого і економічного виготовлення, інакше кажучи конструкція повинна бути технологічною.

Розрізняють технологічність при виготовленні, експлуатації і ремонті.

Загальне правило забезпечення технологічності встановлює ГОСТ 14.201-83.

Існує 2 види оцінки технологічності: якісна і кількісна. Якісна характеризує конструкцію на підставі досліду виконувача. Кількісна оцінка визначається показником, який характеризує технологічність.

Розрахунок технологічності призводиться згідно [9].

Коефіцієнт повторення електрорадіоелементів (ЕРЕ) визначається за формулою:

 = , (21)

де:- кількість ЕРЕ у виробі;

- кількість типів ЕРЕ у виробі.

Коефіцієнт установочних розмірів визначається за формулою:

 = 1 -  (22)

де - кількість установочних розмірів.

Коефіцієнт призначення печатного монтажу визначається за формулою:

 = ,

де НКП ЕРЕ - кількість контактних площадок у виробі, пайка яких виконується груповим методом.

Комплексний показник технологічності К визначається за формулою:

 , (24)

де - приватний показник технологічності;

-ваговий коефіцієнт.

Так як комплексний показник технологічності лежить в межах нормативів комплексних показників технологічності для радіотехнічних блоків, конструкція пристрою захисту є технологічною.

.2 Розробка схеми технологічного процесу виготовлення виробу


Згідно конструкторських рішень і технологічних вимог техпроцес зборки плати вимірювальної голівки доцільно розробляти за схемою, що приведена на рисунку 9.

На операціях «Формовка» - виконується підготовка виводів елементів до монтажу.

На операції «Зборка»- виконується установка елементів на печатну плату з підгибкою.

На операції «Пайка» - призводиться контактування виводів елементів з печатною платою.

На операції «Контроль» - перевіряють якість монтажу печатного модуля.

.3 Оформлення маршрутних карт

Маршрутні карти - це один з видів технологічних документів, в якому вказується адресна інформація, перелік документів, які використовуються при виготовленні виробу, технологічне обладнання, оснастка, інструмент, норми часу. Маршрутні карти розроблені відповідно ГОСТ 3.1118-83 та додаються.


Заключення

 У ході виконання курсового проекту була розроблена конструкція адаптера автомобільного.

В розрахунково-конструкторській частині вибрані активні елементи схеми та визначений час середньої наробітки до відмови схеми.

В технологічній частині оцінена технологічність конструкції виробу, розроблена схема технологічного процесу та маршрутні карти виготовлення печатного модуля.

 При виконанні курсового проекту застосовувалось наступне програмне забезпечення:

-      текстовий редактор Microsoft Word;

-        текстовий редактор Microsoft Excel;

-        Paint -графічний редактор;

-        Splan - програма для побудови схем електричних принципових;


Перелік посилань

1 Журнал Радіоаматор 4/2006 , 22 с.

Нефедов А.В., Интегральные микросхемы и их зарубежные аналоги. Т.3 -М.:КубК-а, 2010.-544с.

Алиев И.И., Электротехнический справочник, выпуск 3Т.3-Радиософт,2009-560с.:ил.

Терещук Р.М. Полупроводниковые приемно-усилительные устройства,-К.: Наукова думка. 1989.- 672с.

www.chip&dip.ru

6 Гершунский А.С., Расчёт основных электронных и полупроводниковых схем в примерах.

 Жаркова Т. О., Методичний посібник з розрахунку надійності виробу з дисципліни «Основи конструювання і виробництва РЕА», АТРП, 2010.

Жаркова Т. О., Методичний посібник з розрахунку технологічності виробу з дисципліни «Основи конструювання і виробництва РЕА», АТРП, 2007.

Фрумкин Г.Д., Расчет и конструирование радиоэлектронной аппаратуры, -М: Высшая школа, 2009.-463с.

Похожие работы на - Розробка конструкції автомобільного адаптера

 

Не нашли материал для своей работы?
Поможем написать уникальную работу
Без плагиата!
Без нейросетей!