Розрахунок та дослідження лінійної та каскадної системи автоматичного регулювання парокотельної установки на заданий запас стійкості
КУРСОВА РОБОТА
з дисципліни
"Теорія автоматичного
керування"
на тему:
"Розрахунок та дослідження
лінійної та каскадної системи автоматичного регулювання парокотельної установки
на заданий запас стійкості"
Львів
Зміст роботи
1. Обгрунтування автоматизації
3. Теоретичні основи технологічного процесу
Основні складові теплового балансу
Визначення і аналіз факторів, що впливають на технологічний процес
4. Знаходження динамічної моделі об’єкта регулювання
Вибір структури моделі та розрахунок її параметрів
5. Розрахунок параметрів настроювання автоматичних регуляторів
Розрахунок одно контурної САР
Розрахунок параметрів настроювання ПІ-регулятора
Розрахунок каскадної САР
6. Дослідження перехідних процесів САР
Висновок
Список використаної літератури
1.
Обгрунтування автоматизації
Автоматизація - це впровадження у
виробництво технічних засобів, які управляють процесами без безпосередньої
участі людини. Автоматизація приводить до поліпшення показників ефективності
виробництва, поліпшення якості, збільшення кількості і зниження собівартості
продукції, що випускається.
Високі темпи розвитку промисловості нерозривно
пов'язані з проведенням автоматизації. Завдання, які вирішуються при
автоматизації сучасних виробництв, досить складні і вимагають від фахівців
знання не лише різних приладів, але і загальних принципів складання систем
автоматичного управління.
Впровадження АСУ у виробництво забезпечує:
скорочення втрат від браку і відходів, зменшення чисельності основних
робітників, зниження капітальних витрат на будівництво будівель, збільшення
міжремонтних термінів роботи устаткування. Завдяки автоматизації виробництва
важка праця робітників замінюється на легшу, що значно збільшує продуктивність
праці і зменшує трудомісткість.
При автоматизації людина звільняється від
безпосередньої участі у виробництві, а функції управління виробничим процесом
передаються автоматичним пристроям.
парокотельна установка автоматичний регулятор
2.
Опис технологічного процесу
Паровим котлом називається комплекс агрегатів,
призначених для здобуття водяної пари. Цей комплекс складається з ряду
теплообмінних пристроїв, зв'язаних між собою і призначених для передачі тепла
від продуктів згорання палива до води і пари. Вихідним носієм енергії,
наявність якого необхідна для утворення пари з води, служить паливо.
Основними елементами робочого процесу,
здійснюваного в парокотельній установці, є:
) процес горіння палива;
) процес теплообміну між продуктами згорання або
самим паливом, що горить, з водою;
) процес паротворення, що складається з нагріву
води, її випару і нагріву отриманої пари.
Рис.1 Схема парокотельної установки
Під час роботи в агрегатах утворюються два, що
взаємодіють один з одним, потоки: потік робочого тіла і потік теплоносія, що
утворюється в печі. В результаті цієї взаємодії на виході з об'єкта є пара
заданого тиску і температури.
Одне із основних завдань, що виникає при
експлуатації котельного агрегату, є забезпечення рівності між вироблюваною і
споживаною енергією.
Горіння палива є суцільним фізико-хімічним
процесом. Хімічна сторона горіння є процесом окислення його горючих елементів
киснем, який проходить при певній температурі і супроводжується виділенням
тепла. Інтенсивність горіння, а так само економічність і стійкість процесу
горіння палива залежать від способу підведення і розподілу повітря між частками
палива. Умовно прийнято процес згорання палива ділити на три стадії: запалення,
горіння і допалювання. Ці стадії в основному протікають послідовно в часі,
частково накладаються одна на одну.
Розрахунок процесу горіння зазвичай зводиться до
визначення кількості повітря в м3, необхідного для згорання одиниці
маси або об'єму палива, кількості і складу теплового балансу і визначення
температури горіння.
Значення тепловіддачі полягає в теплопередачі
теплової енергії, що виділяється при спалюванні палива, воді, з якої необхідно
отримати пару, або пару, якщо необхідно підвищити його температуру вище за
температуру насичення. Процес теплообміну в котлі йде через водогазонепроникні теплопровідні
стінки, що називаються поверхнею нагріву. Поверхні нагріву виконуються у
вигляді труб. Усередині труб відбувається безперервна циркуляція води, а зовні
вони омиваються гарячими пічними газами або сприймають теплову енергію
випромінюванням.
Таким чином в котлоагрегаті мають місце всі види
теплопередачі: теплопровідність, конвекція і випромінювання.
Кількість тепла, яка передається через одиницю
площі нагріву за одиницю часу носить назву теплової напруги поверхні нагріву.
Величина напруги обмежена, по-перше, властивостями матеріалу поверхні нагріву,
по-друге, максимально можливою інтенсивністю теплопередачі від гарячого
теплоносія до поверхні, від поверхні нагріву до холодного теплоносія.
Утворення пари в котлоагрегатах протікає з певною
послідовністю. Вже в екранних трубах починається утворення пари. Цей процес
протікає при великій температурі і тиску. Явище випарювання полягає в тому, що
окремі молекули рідини, що знаходяться в її поверхні і володіють високими
швидкостями, а отже, і більшою в порівнянні з іншими молекулами кінетичною
енергією, долаючи силові дії сусідніх молекул, що створює поверхневе
натягнення, вилітають в довколишній простір. Із збільшенням температури
інтенсивність випару зростає.
Процес зворотний паротворенню називають конденсацією.
Рідину, що утворюється при конденсації називають конденсатом. Вона
використовується для охолоджування поверхонь металу в пароперегрівачах.
Пара, що утворюється в котлоагрегаті,
розділяється на пар насичений і перегрітий. Насичена пара у свою чергу ділиться
на сухий і вологий пар. Оскільки на теплоелектростанціях потрібна перегріта
пара, то для його перегріву встановлюється пароперегрівач. Отримана перегріта
пара при температурі Т=540 К і тиску Р=100 атм йде на технологічні потреби.
3.
Теоретичні основи технологічного процесу
Основні
складові теплового балансу
Більша частина тепла, яка вноситься в котельний
агрегат, сприймається поверхнями нагріву і передається робочому тілу. За
рахунок цього тепла здійснюється нагрівання води, її випаровування і перегрів
пари. Це і буде корисно використане тепло. Решта тепла (6-10% в сучасних
потужних теплових агрегатах) не використовується у вигляді різних втрат.
Розподіл корисного тепла і окремі втрати добре видно із теплового балансу.
Загальний вигляд рівняння теплового балансу:
, де
- розраховане тепло на 1 кг робочого тіла, кДж/кг;1 -
корисно використовуване тепло, кДж/кг;2 - втрати тепла з вихідними
газами, кДж/кг;3 - втрати тепла від хімічної неповноти горіння,
кДж/кг;4 - втрати тепла від механічного недопалу, кДж/кг;5
- втрати тепла від зовнішнього охолодження (в навколишнє середовище), кДж/кг;6
- втрати з фізичним теплом шлаків, кДж/кг.
Якщо всі складові розділити на
і помножити на 100, то отримаємо:
1+ q2+ q3+ q4+
q5+ q6 = 100%
ККД котельного агрегата знаходиться як відношення корисно
використаного тепла до розрахованого і ще називається брутто:
Для сучасних потужних агрегатів
=88-92% (а для котлів малої потужності
75-80%).
ККД не враховує скільки йде енергії на власні потреби (на
привід живильних насосів, вентиляторів, димососів, обдувку), тому і називається
брутто.
ККД з врахуванням витрат електроенергії і тепла на власні
потреби називається ККД нетто:
,
,% - сумарні втрати енергії на привід допоміжних механізмів. ККД
брутто може бути порахований за прямим чи оберненим балансом.
Розрахунок ККД по прямому балансі здійснюється за допомогою
вже відомої нам формули:
Для її використання необхідні відомості про всі величини,
яі характеризують тепло, що підводиться і те, що корисно використовується у
котельному агрегаті.
Метод оберненого балансу зводиться до визначення суми всіх
втрат тепла, які мають місце при роботі котла.
Розрахунок тоді ведеться по формулі:
(q2+ q3+ q4+ q5+ q6)
%
Найчастіше здійснюють прямий і обернений баланси одночасно,
потім порівнюючи отримані ККД.
Визначення
і аналіз факторів, що впливають на технологічний процес
Однією із основних задач, що виникають при
експлуатації агрегату, являється забезпечення рівності між спожитою і
виробленою енергією з урахуванням втрат. В свою чергу процеси перетворення і
передачі енергії в печі однозначно пов’язані з кількістю речовини в потоках
робочого тіла і теплоносія.
Відповідно, задача регулювання технологічного процесу
зводиться в основному до підтримування матеріального і енергетичного балансу.
При наявності матеріального і теплового балансу топковий агрегат працює в
постійному (стаціонарному) режимі. Стаціонарний режим характеризується сталістю
в часі тиску, температури, витрат і інших показників роботи печі.
Перехідні режими виникають при різноманітних
порушеннях стаціонарного режиму. В цьому випадку матеріальний і енергетичний
баланс порушуються. Зміні режиму може відбутися в результаті різних зовнішніх і
внутрішніх збурюючи впливів.
До зовнішніх збурюючи впливів, наприклад,
відносять: зміна навантаження споживача, зміна тиску і температури теплоносія.
Найбільш суттєвими внутрішніми збурюючими впливами являється зміна якості чи
кількості спалюваного палива, зміна тяго-нагнітального режиму.
Крім виконання умов, що забезпечують надійність,
необхідно також організувати найбільш економічну роботу топкового агрегату. На
економічність і вивід продуктів згорання.
Основними параметрами топки є:
· Паропродуктивність;
· Температура теплоносія.
Додаткові параметри:
· Витрата палива;
· Витрата повітря;
· Витрата споживчої води;
· Тиск палива;
· Тиск пари;
· Рівень води у котлі;
· Тиск пічних газів.
4.
Знаходження динамічної моделі об’єкта регулювання
Побудову математичної моделі об’єкта можна
здійснити аналітичним або експериментальним методами.
В аналітичних методах процеси, що відбуваються в
об’єкті, аналізуються на основі законів збереження маси і енергії, а також із
врахуванням конструктивних, режимних та інших особливостей об’єкта складають
диференціальні рівняння, які зв’язують між собою елементарні прирости вхідних і
вихідних величин. Загальна методика та приклади аналітичного знаходження
функцій передачі для різних технологічних об’єктів наводяться у спеціальній
літературі.
У практиці проектування й налагоджування систем
автоматичного регулювання переважно користуються експериментальними методами.
При експериментальних методах немає необхідності
детально знати процеси, що відбуваються в середині об’єкта при збуреннях. Ми
розглядаємо об’єкт регулювання як "чорну скриньку”, внутрішня будова та
властивості якої по суті невідомі. Потрібну нам інформацію про властивості
об’єкта одержуємо, спостерігаючи процес зміни його вихідної (регульованої)
величини при відомих збуреннях по кожній вхідній величині.
Задача знаходження математичної моделі об’єкта за
його експериментальною (згладженою) перехідною функцією, як правило,
розв’язуються в три етапи:
1.
Виходячи з характеру експериментальної кривої і приймаючи до уваги
відомі взаємозалежності між функціями передачі і перехідними функціями
вибирають передбачувану структуру моделі об’єкта і відповідну до неї функцію
передачі в загальному вигляді.
2.
Знаходять числові значення параметрів моделі об’єкта за обраною
методикою й отримують конкретну функцію передачі моделі.
3.
Знаходять рівняння перехідної функції моделі і перевіряють
точність апроксимації, порівнюючи теоретичну криву з експериментальною.
Задача знаходження функції передачі об’єкта
регулювання за експериментальними кривими розгону на практиці вирішується
неоднозначно. Це значить, що, наприклад, деякій експериментально одержаній
кривій розгону об’єкта можна підпорядкувати декілька варіантів функцій передачі
з різними параметрами (отже, і декілька варіантів структури об’єкта),
підібраних так, що перехідні функції для всіх варіантів приблизно збігаються з
експериментальною кривою розгону. При апроксимації експериментально отриманих
перехідних функцій рекомендується задавати як апроксимуючу залежність -
перехідну функцію, що відповідає обраній функції передачі лінійного об’єкта.
При цьому отримують лінеаризовану модель досліджуваного каналу об’єкта
регулювання. Найкращим вважається варіант, при якому розходження між
експериментальною й розрахованою для даного варіанта перехідними функціями
будуть мінімальними.
Задано криву розгону об’єкта регулювання,
отриману стрибкоподібною зміною регулюючого органу у Y=14%:
clc;= [0 4 8 12 15 20 16 32 38 48 56 63 72 80 90
99 110 120 159 200 219];= [2.5 2.49 2.5 2.48 2.52 2.49 2.52 2.56 2.59 2.71 2.85
3 3.08 3.26 3.44 3.58 3.69 3.85 4.12 4.18 4.19];(1),plot (t,X);;
Рис. 2. крива розгону об’єкта регулювання.
Для зручності перейдемо з кривої розгону до
перехідної функції. Для цього написана наступна програма:
;= [0 4 8 12 15 20 16 32 38 48 56 63 72 80 90 99
110 120 159 200 219];= [2.5 2.49 2.5 2.48 2.52 2.49 2.52 2.56 2.59 2.71 2.85 3
3.08 3.26 3.44 3.58 3.69 3.85 4.12 4.18 4.19];=2.5;=4.19;=2.5;=Xmax-Xzad;=
(X-Xpo4) /delX;(2),plot (t,Xout);
Рис. 3. перехідна функція об’єкта регулювання.
Вибір
структури моделі та розрахунок її параметрів
Виберемо структуру моделі об’єкта і відповідну до
неї функцію передачі у такому вигляді:
Послідовне з’єднання n аперіодичних ланок з
однаковими сталими часу і послідовно з’єднаною ланкою запізнення.
Функція передачі:
Таблиця 1.
|
n
|
2
|
3
|
4
|
5
|
6
|
7
|
8
|
9
|
10
|
|
t05 /Т
|
1.68
|
2.67
|
3.67
|
4.67
|
5.67
|
6.67
|
7.67
|
8.69
|
9.69
|
|
t09 /Т
|
3.89
|
5.32
|
6.68
|
7.99
|
9.27
|
10.53
|
11.77
|
12.99
|
14.21
|
|
t05 /t09
|
0.43
|
0.5
|
0.55
|
0.58
|
0.61
|
0.65
|
0.67
|
0.68
|
Задаюся значенням n=3 аперіодичні ланки для якого з таблиці
1 знаходжу відоме значення відношення
З рівняння
, визначаю час запізнення
.
Для заданого n=3 з таблиці 1 знаходимо значення
і
, з яких знаходимо T.
Кінцева формула математичної моделі буде мати наступний
вигляд:
Порівняємо експериментальне перехідну функцію з аналітично
визначеною моделлю об’єкта регулювання та знайдемо відносну похибку, для цього
складемо наступну програму:
;
t= [0 4 8 12 15 20 16 32 38 48 56 63 72 80 90 99 110 120
159 200 219];= [2.5 2.49 2.5 2.48 2.52 2.49 2.52 2.56 2.59 2.71 2.85 3 3.08
3.26 3.44 3.58 3.69 3.85 4.12 4.18 4.19];=2.5;=4.19;=2.5;=Xmax-Xzad;= (X-Xpo4)
/delX;= [0: 219];=interp1 (t,Xout,t1);=23.2;= (tf (1, [22.55 1])) ^3;
[num,den]
=pade (tau,5);=tf (num,den);=ss1*ss2;=step (ss,t1);(3),plot (t1,yy,t,Xout,'o');
grid;=abs (yy-Xi') *100;
[dm j]
=max (d),
Рис. 4.
порівняння експериментальної "о" і теоретичної "-" функції
передачі
Відносну
похибку регулювання визначаємо за формулою:
5.
Розрахунок параметрів настроювання автоматичних регуляторів
Розрахунок
одно контурної САР
Функціональна схема
Розрахуємо оптимальні параметри настроювання за методом
розширених частотних характеристик.
Цей метод базується на амплітудно-фазовому критерії
стійкості (критерій Найквіста), який можна інтерпретувати як критерій запасу
стійкості, якщо замість звичайних частотних характеристик застосувати розширені
частотні характеристики.
Розширена частотна характеристика елементу з відомою
функцією передачі визначається заміною в ній оператора Лапласа
де w - кругова частота;
- ступінь коливальності, яка характеризує запас стійкості;
абсолютне значення дійсної частини
комплексного кореня характеристичного рівняння.
Умова забезпечення заданого запасу стійкості формулюється
на основі амплітудно-фазового критерію стійкості Найквіста, в якому
застосовуються розширені частотні характеристики розімкненої системи
автоматичного регулювання
,
де
розширена амплітудно-фазова характеристика
(АФХ) об’єкта регулювання;
розширені дійсна та уявна частотні характеристики об’єкта
регулювання.
розширена АФХ регулятора. Для спрощення
запису позначимо
Розрахунок
параметрів настроювання ПІ-регулятора
Шукаємо частоти
графічно із залежностей:
;;= [0: 0.001: 0.15];=0.32; p=-m*w+i*w;=23.2;
T=22.55;=0.12=Kp*exp (-p. *tau). / (T. *p+1). ^3;=real (W); V=imag (W);=sqrt
(U. ^2+V. ^2);=phase (W);(1),plot (w,fi*180/pi); grid; title ('RFCH'); xlabel
('w,rad/s'); ylabel ('f (m,w) ');(2),plot (U,V); grid; title ('RAFH'); xlabel
('Re [W (p)] '); ylabel ('Im [W (p)] ');('w A fi (w) ')= [w (:) A (:) fi (:)
*180/pi]= (-pi/2+atan (m)) *180/pi, fi2=-180
Рис. 5. Розширена фазочастотна характеристика
** - беремо на перетині графіка з частотою -
3,14; w**= 0.0335* - беремо на перетині графіка з
частотою
, w*= 0.0132
Задаємо ТД враховуючи умову
, нехай ТД=0,5.
Побудуємо границю запасу стійкості:
;;= [0.0132: 0.0002: 0.0335];=0.32; W1=0.0132;
W2=0.0335;=22.55;=22.55;=0.5;=0.12=-w. *m+j. *w;=Kp*exp (-tou*p). / (T*p+1).
^3;=phase (Wop);=abs (Wop);=abs (Fi) +atan (m) - pi;= (w. *sqrt (m^2+1). *
(m*cos (v) - sin (v))). /A+w. ^2* (1+m^2) *Tg;= (cos (v) *sqrt (m^2+1)).
/A+2*Tg*w. *m;(1),plot (x,y); xlabel ('Kp'); ylabel ('Kp/Tis'); grid
Рис. 6. Границя області заданого запасу стійкості m=0.32 з
ПІД-регулятором
З графіка
, а
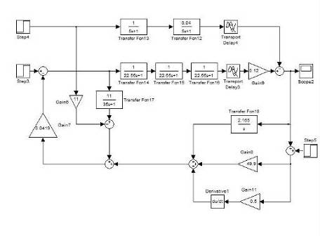
В середовищі Simulink. складаємо модель САР з
ПІД-регулятором.
Рис. 7. Перехідний процес зміни вхідної величини на 14%
Розрахунок
каскадної САР
Функціональна схема каскадної САР:
Застосування багатоконтурних систем регулювання, зокрема
каскадних, має сенс у тому випадку, коли можливості одноконтурних систем вже
вичерпані [2,7]. Вони застосовуються, звичайно для об'єктів регулювання з
великим запізненням, для об’єктів з розподіленими параметрами для яких
випереджаючу інформацію про вплив на значення регульованої величини можна
отримати з проміжної точки, що має менше запізнення і швидше сприймає збурення.
Такі системи дозволяють підвищити якість процесів регулювання: зменшити час
регулювання, максимальне динамічне відхилення тощо.
Таким чином, каскадні системи регулювання застосовують для
об’єктів регулювання, що мають велику інерційність каналом регулюючої дії. В
таких системах обирають менш інерційну до найбільш небезпечних збурень
допоміжну вихідну величину з такою ж регулюючу дію. В каскадній системі
регулювання (див. рис.11) є два регулятори - основний (зовнішній або
коректуючий), що підтримує основну вихідну величину y на заданому
значенні та допоміжний (внутрішній або стабілізуючий), призначений для
регулювання допоміжної вихідної величини y1. Вихідний сигнал
основного регулятора може бути завданням для допоміжного регулятора або
коректувати може його коректувати. Для підтримання основного регульованого
параметру на заданому значенні без статичної похибки закон регулювання
основного регулятора мусить мати інтегральну складову. Від допоміжного
регулятора вимагається в першу чергу швидкодія, тому він може бути і
пропорційним.
Розрахунок каскадних САР полягає у визначенні параметрів
настроювання основного і допоміжного регуляторів при заданих функціях передачі
об'єкта регулювання за основною у і допоміжною y1
вихідними величинами. Процедура розрахунку такої системи є ітераційною. Кожна
ітерація складається з двох кроків.
На кожному кроку ітерації розраховують приведену
одноконтурну систему, в якій параметри настроювання одного з регуляторів
визначають відносно відповідного еквівалентного об'єкта. Як видно із структурної
схеми еквівалентний об'єкт для основного регулятора АР з функцією передачі WAP
(p) є послідовним з'єднанням замкнутого допоміжного контуру і об'єктом
регулювання за основною вихідною величиною. Функція передачі
такого еквівалентного об'єкта
визначається добутком функцій передачі послідовно з'єднаних елементів
Еквівалентний об'єкт для допоміжного регулятора АР1 є
паралельним з'єднанням об'єкта за допоміжною вихідною величиною і розімкненою
системою за основною регульованою величиною. Його функція передачі має вигляд
Залежно від першого кроку ітерації є два варіанти
розрахунку каскадних САР.
Функція передачі ОР залишається та сама:
За основний регулятор беремо ПІ-регулятор, а за допоміжний
регулятор беремо П-регулятор.
Перша ітерація:
Перший крок:
Використовуємо формулу:
Графічно шукаємо w:
;;= [0: 0.002: 0.1];=0.32;=23.2;=0.12;=-w. *m+j. *w;=Kp*exp
(-23.2 *p). * (35. *p+1). /11. / (22.55. *p+1). ^3;=phase (We11);(w,Fi);;=-pi,
fi1=-pi/2+atan (m)

** - беремо на перетині графіка з частотою -
3,14; w**= 0.053* - беремо на перетині графіка з частотою
, w*= 0.021
Побудуємо границю запасу стійкості:
;;= [0.021: 0.0002: 0.053];=0.32;=23.2;=0.12;=-w. *m+j.
*w;=Kr*exp (-p. *tou). * (35. *p+1). /11. / (22.55. *p+1). ^3;=phase
(We11);(w,Fi); xlabel ('w'); ylabel ('Fi'); grid=abs (We11);=-w. * (m^2+1).
*sin (Fi). /A;_Ti= (-cos (Fi) - m*sin (Fi)). /A;(Kp_Ti,Kp); xlabel ('Kp');
ylabel ('Kp/Tis'); grid
Рис. 9. Границя області заданого запасу стійкості m=0.32 з
ПІ-регулятором
З графіка
, а
Другий крок:
Використовуємо формулу:
Графічно шукаємо w:
;;= [0.001: 0.002: 0.1];=0.32;=23.2;=0.12;=-w. *m+j.
*w;=11. / (35. *p+1) - Kr*exp (-tou. *p). / (22.55. *p+1). * (6+0.26.
/p);=phase (We12);(w,Fi); xlabel ('w'); ylabel ('Fi'); grid
Рис. 10. Розширена фазочастотна характеристика
З графіка w= 0.0138
Знаходимо функцію передачі П-регулятора:
;;=0.0138;=0.32;=23.2;=-w*m+j*w;=11. / (35. *p+1) - exp
(-tou. *p). / (22.55. *p+1). * (6+0.26. /p);=phase (We12);=abs
(We12);=1/A=0.419, отже
Промоделюємо каскадну САР в середовищі Simulink
Рис. 11. Перехідний процес зміни вхідної величини на 14%
6.
Дослідження перехідних процесів САР
Якщо структурна схема САР обрана і розраховані
параметри настроювання автоматичного регулятора, то з метою дослідження
перехідних процесів САР моделюють в середовищі Matlab (Simulink). Перехідні
процеси САР моделюють вказаними в завданні каналами регулюючої, збурюючої дії
та зміною завдання регулятору. За цими перехідними процесами визначають
показники якості САР. Якщо досліджується одноконтурна САР, то крім процесу
регулювання при оптимальних значеннях параметрів настроювання регулятора,
моделюють перехідні процеси для різних значень з границі області заданого
запасу стійкості (див. рис.7) і порівнюють їх показники якості: час
регулювання, максимальне динамічне відхилення, коефіцієнт заникання, частоту
коливань, інтегральну квадратичну оцінку тощо. Для об’єктів із
самовирівнюванням бажано дослідити процеси регулювання із застосуванням І - та
П-регуляторів. Для об’єктів без самовирівнювання перехідні процеси моделюють на
частотах w<w0, w = 1.2w0, w>w0, порівнюючи їх
показники якості.
При застосуванні каскадної або комбінованої
системи регулювання необхідно порівняти процеси регулювання в цих САР
відповідно з процесом регулювання в одноконтурній системі без допоміжного
регулятора або без корекції по збуренню. Для САР з додатковим сигналом з
проміжної точки необхідно порівняти перехідний процес такої САР з процесом
регулювання за допомогою одноконтурної замкнутої САР.
В середовищі Simulink складемо модель САР за
допомогою якої можна буде дослідити систему на всі фактори, які впливають на
роботу САР:
Рис. 12. Перехідний процес при зміні витрати природного
газу ОР каналом збурення на 20
Рис. 13. Перехідний процес при зміні завдання регулятора на
0.5%
Рис. 14. Перехідний процес за співвідношенням при зміні
витрати природного газу ОР каналом збурення на 20
Рис. 15. Перехідний процес при максимальній стрибкоподібній
зміні регулюючої дії на 25% ходу РО
Висновок
Вимоги до якості процесу регулювання:
. Максимальне динамічне відхилення A1=0.5%.
2. Допустима похибка регулювання ∆=0,05%.
. Час регулювання tp=200 c.
. Ступінь коливальності m=0.32
Визначимо показники якості в одноконтурній САР з
ПІД-рерулятором:
а.) при стрибкоподібній зміні положення РО на
14%:
Максимальне динамічне відхилення A1=1,
19%.
Час регулювання tp=800 c.
Коефіцієнт замикання
Визначимо показники якості в каскадній САР:
а.) при стрибкоподібній зміні положення РО на
14%:
Максимальне динамічне відхилення A1=0.98%.
Час регулювання tp=400c.
б.) при стрибкоподібній зміні вхідного сигналу
ОР каналом збурення.
Максимальне динамічне відхилення A1=0.8%.
в.) при стрибкоподібній зміні завдання.
Максимальне динамічне відхилення A1=1.7%.
Час регулювання tp=500 c.
в.) за співвідношенням
Максимальне динамічне відхилення A1=0.7%.
Час регулювання tp=400 c.
Виконуючи курсову роботу з "Теорії автоматичного
керування" я оволодів навиками знаходження математичної моделі об’єкта
регулювання, вибору структури і схеми системи автоматичного регулювання (САР)
для конкретного технологічного об’єкта, практично засвоїв методи параметричної
оптимізації автоматичних регуляторів, моделювання систем автоматичного
регулювання на комп’ютерах, дослідження впливу властивостей об’єкта регулювання
і параметрів настроювання регулятора на показники якості перехідних процесів.
Я досліджував одноконтурну та каскадну лінійні системи
автоматичного регулювання каналами керуючої та регулюючої дії. Об’єктом
регулювання була парокотельна установка, вихідною величиною якої була
концентрація кисню кисню у димових газах. За кривою розгону ми отримали
математичну модель ОР. Функція передачі в нас складається з послідовного
з’єднання трьох аперіодичних ланок та ланки запізнення. Точність апроксимації
для нашого об’єкту: зведена похибка дорівнює 3,58%.
Для одноконтурної САР я обрав ПІД-регулятор. Для
ПІД-регулятора при стрибкоподібній зміні положення РО на 14% максимальне
динамічне відхилення та час регулювання не відповідає даним вимогам. Отже,
бачимо що можливості одноконтурних систем вже вичерпані. Тоді використаємо
каскадну систему автоматичного регулювання. Вона застосовуються, звичайно для
об'єктів регулювання з великим запізненням, для об’єктів з розподіленими
параметрами для яких випереджаючу інформацію про вплив на значення регульованої
величини можна отримати з проміжної точки, що має менше запізнення і швидше
сприймає збурення. Такі системи дозволяють підвищити якість процесів
регулювання: зменшити час регулювання, максимальне динамічне відхилення тощо.
Функція передачі ОР залишається та ж сама що і в одно контурній системі. За
основний регулятор візьмемо ПІ-регулятор. Бо для підтримання основного
регульованого параметру на заданому значенні без статичної похибки закон
регулювання основного регулятора мусить мати інтегральну складову. Від
допоміжного регулятора вимагається в першу чергу швидкодія, тому ми беремо
П-регулятор. Проведемо ітерації, які продовжуємо доти, доки параметри
відповідно основного і допоміжного регуляторів не збігатимуться із заданою
точністю. В нас вийшла одна ітерація. Отже, для каскадної САР при зміні
вхідного сигналу ОР (step) максимальне динамічне відхилення та час регулювання
відповідають вимогам до якості процесу регулювання. Цього ми і прагнули
досягти.
Список
використаної літератури
1. Полоцкий Л.М., Лапшенков Г.И. Основы автоматики и автоматизации
производственных процессов в химической промышленности. - М.: Химия, 1982. -
320 с.
. Плетнев Г.П. Автоматическое регулирование и защита
теплоэнергетических установок электрических станций. - М.: Энергия, 1970. - 208
с.
. Голубятников В.А., Шувалов В.В. Автоматизация производственных
процессов и АСУП в химической промышленности. - М.: Химия, 1978. - 376 с.