Автоматизированная информационная система мониторинга производства
Содержание
Введение
1.
Постановка задачи
1.1
Анализ предметной области и определение требований
1.2
Модель «Как есть» (AS-IS)
1.3
Модель «Как должно быть» (to-be)
.4
Обоснование выбора средств разработки
2.
Алгоритм работы системы
3.
Описание структурной схемы
4.
Описание функциональной схемы системы
.1
Описание классов системы
.2
Описание структуры данных системы
5.
Руководство пользователя и тестирование системы
5.1
Тестирование системы
5.2
Руководство пользователя
6.
Охрана труда, экологическая безопасность, энергосбережение. Обеспечение
светотехнических условий рабочего места пользователя ПК
6.1
Визуальные параметры дисплея и световой климат рабочего места, влияющие на
зрительный дискомфорт оператора
6.2
Определение значений визуальных эргономических параметров (первой и второй
групп)
6.3
Обеспечение внешней освещенности экрана дисплея как одного из основных
визуальных эргономических параметров, определяющих комфортные условия для
считывания и восприятия информации
6.4
Расчет освещенности рабочего места пользователя персонального компьютера
7.
Технико-экономическое обоснование дипломного проекта. Расчет экономической
эффективности
7.1
Расчет отпускной цены программного обеспечения
.2
Расчет экономической эффективности разрабатываемого ПО
Заключение
Список
использованных источников
Приложение
А Скрипт создания базы данных
ПриложениеБ
Листинг
Введение
автоматизированная информационная
система мониторинг
Сегодня к известным видам ресурсов любой
организации - материальным, трудовым, энергетическим, финансовым - прибавился
новый, ранее не учитываемый - информационный. Информация позволяет
ориентироваться в общей обстановке на предприятии, уменьшить финансовый риск,
следить за внешней средой, рынком и изменениями рыночной конъюнктуры, оценивать
свою деятельность, вырабатывать и корректировать стратегию предприятия,
принимать качественные управленческие решения.
Успешная деятельность предприятия в современных
условиях невозможна без информационного обеспечения по вопросам, относящимся
как непосредственно к деятельности предприятия, так и к общей экономической и
политической ситуации в стране.
Под информационным обеспечением понимают:
) Совокупность процессов по подготовке и
доведению до потребителей информации для решения управленческих,
производственно-технических задач в соответствии с этапами их выполнения.
) Совокупность единой системы классификации и
кодирования информации и единой системы документации, совокупность методов и
средств организации машинных массивов информации.
Исследования показывают, что от 50 до 90%
рабочего времени современный руководитель тратит на обмен информацией,
происходящий в процессе совещаний, собраний, встреч, бесед, переговоров, приема
посетителей, составления и чтения различных документов и т.п. И это - жизненная
необходимость, поскольку обладание информацией означает обладание реальной
властью, поэтому лица, причастные к ней, часто стремятся ее утаивать, чтобы
впоследствии на ней спекулировать - ведь нехватка информации дезориентирует,
поэтому всегда необходимо уметь отделить нужную информацию от ненужной,
полезную от бесполезной.
Передача информации о положении и деятельности
организации на высший уровень управления и взаимный обмен информацией между
всеми взаимосвязанными подразделениями организации осуществляется, как правило,
на базе современной электронно-вычислительной техники и других технических
средств связи.
В немалой степени успех любого дела зависит от
того объема информации, которым владеет лицо, принимающее решение. Генри Форд
говорил: «Основа успеха в бизнесе - своевременно полученная, правильно понятая
и умело использованная информация».
Автоматизация и создание информационных систем
мониторинга являются на данный момент одной из самых ресурсоемких областей
деятельности техногенного общества. Одной из причин активного развития данной
области является то, что автоматизация служит основой коренного изменения
процессов управления, играющих важную роль в деятельности человека и общества.
Возникают системы управления, действие которых направлено на поддержание или
улучшение работы объекта с помощью устройства управления (комплекс средств
сбора, обработки, передачи информации и формирования управляющих сигналов или
команд).
Информационная система - это система,
обеспечивающая уполномоченный персонал данными или информацией, имеющими
отношение к организации. Информационная система управления, в общем случае,
состоит из четырех подсистем: системы обработки транзакций, системы
управленческих отчетов, офисной информационной системы и системы поддержки
принятия решений, включая информационную систему руководителя, экспертную
систему и искусственный интеллект.
Автоматизированная информационная система
мониторинга - взаимосвязанная совокупность средств, методов и персонала,
используемых для хранения, обработки и выдачи информации в интересах достижения
поставленной цели.
Таким образом, автоматизированная информационная
система мониторинга представляет собой совокупность информации,
экономико-математических методов и моделей, технических, программных,
технологических средств и специалистов, предназначенная для обработки
информации и принятия управленческих решений.
Современные ИТ позволяют:
превратить предприятие в
информационно-управляемое. То есть, становится возможным управлять предприятием
опираясь на информационный ресурс, который, в отличие от прочих (Стоимость,
Время, Оперативность реакции, Гибкость.Качество, Инновация) могут быть
многократно использован;
воспринимать предприятие как одно целое. То
есть, если компания состоит из множества предприятий, ведущих бизнес в разных сферах,
или расположенных удаленно друг от друга, руководство может эффективно
управлять ими как одним целым, не беспокоясь о совместимости приложений в тех
или иных подразделениях. Так же появляется возможность объединения
информационных подсистем в одну, устраняя при этом дублирование процессов;
управлять предприятием в режиме реального
времени. Наибольшую ценность представляет актуальная информация. ИТ позволяют
дать моментальный доступ к ней всем участником процессов. Результатом является
увеличение эффективности и пропускной способности каналов информации, и
возможность осуществлять процессы не только последовательно, но и параллельно;
становиться основой для бизнесc-стратегии
предприятия. ИТ в свое время давали и дают возможность быстро производить стретегические
изменения на предприятии, облегчая внедрение новых систем;
используя одну программную платформу, работать с
учетом всех особенностей конкретного предприятия. Сегодня можно создать ИС
эффективную для данного предприятия не создавая ее с нуля, без привлечения
огромных человеческих и финансовых ресурсов. Можно взять готовый продукт и
настроить его под нужды предприятия. При этом можно добавлять или убирать
необходимые функции с течением времени, сохраняя работоспособность системы;
ориентироваться на массовых пользователей. Все
пользователи, которым это необходимо, могут быть включены в единую ИС
предприятия. При этом система обеспечивает максимально возможно «дружелюбный»
интерфейс, помогая людям делать свою работу, а не мешая.
В соответствии с выше изложенным, автоматизация
систем мониторинга является актуальным и перспективным процессом.
Объектом исследования в данной работе выступают
особенности информационного обеспечения принятия оперативных управленческих
решений, возникающие в аспекте этой темы на реально существующем предприятии:
ЗАО «АТЛАНТ» Завод бытовой техники (ЗБТ).
Предметом настоящего исследования является
методы и средства повышения эффективности управления производственным
процессом.
Цель работы: разработка автоматизированной
системы мониторинга производственной деятельности предприятия, необходимой для
принятия управленческих решений, обеспечивающих стабильную работу основного
производства завода бытовой техники ЗАО «АТЛАНТ».
Задачами исследования, проводимого в рамках
настоящего дипломного проекта, являются:
системный анализ предметной области, постановка
задачи исследования;
построение модели «AS - IS» деятельности объекта
автоматизации;
описание основных обеспечивающих подсистем АИС
мониторинга;
проектирование базы для хранения информации,
сопровождающей использование АИС мониторинга;
проектирование программного обеспечения АИС.
1. Постановка задачи
.1 Анализ предметной области и определение
требований
В ходе выполнения дипломной работы необходимо
спроектировать и разработать автоматизированную систему мониторинга
производственной деятельности предприятия. Основная цель разработки программы -
автоматизация мониторинга производственных участков, кладовщиков
товарно-материальных ценностей и кладовщиков отгрузки готовой продукции в
рамках завода бытовой техники посредством веб-интерфейса. Это необходимо для
совершенствования информационного обмена на предприятии, которое позволит
сократить время при принятии оперативных решений, необходимых для координации
производственного процесса в реальном режиме времени с учетом полученных
своевременно необходимых данных.
На данный момент нет четкой информационной связи
между отдельными звеньями длинной цепочки производства, главное управление
завуалировано под понятием «выполнение сменного, суточного и т.д. графика». В
настоящее время для нормальной работы всего производства необходимо постоянно
контролировать выполнение всех видов работ на всех участках вовремя и в срок,
данный контроль осуществляется только через получение информации от конкретных
исполнителей по средствам связи. Сколько было произведено деталей, каких
моделей и модификаций - это возможно знать только, если вы находитесь
непосредственно на автоматической линии.
Данное положение вещей способно вызвать сбой в
системе работы предприятия, что повлечет за собой нежелательные и
непредвиденные изменения, при выполнении разработанных планов. При наличии
каких-либо отклонений в работе всего процесса производства, начиная с поставки
материалов, заканчивая отгрузкой продукции, необходимо знать в полной мере всю
информацию и иметь возможность принятия управленческих решений конкретному
руководителю для корректировки утвержденных планов, что невозможно в отсутствии
информации в данный момент времени. Самое главное, что при возникновении каких-либо
форс-мажорных ситуаций появляется спешка, необдуманные поступки, которые могут
привести к отклонениям в качестве продукции.
Если кладовщики имеют свои базы данных по учёту
ТМЦ и готовой продукции, то производственный мастер не имеет, и поэтому не имеет
и достоверной информации по изготовленной продукции.
Работа производственного мастера завода бытовой
техники сопряжена с необходимостью хранения большого числа разнообразных
документов и прочей информации о изготавливаемой продукции, заказах и т.д. Рассмотрим
традиционные способы хранения таких данных.
Записная книжка (ежедневник). Каждый мастер
предприятия может иметь свою записную книжку. Там помечать данные о материалах,
сменные задания, остатки материалов на конец смены, горящие позиции и т.д. Но
возможен такой вариант, что ежедневник может потеряться, порваться, быть
залитым чаем или кофе. И все данные автоматически теряются. Еще хуже, если
мастер уходит с работы, а вместе с ним уходит и ежедневник со всеми записями.
В картонных папках. Для каждого наименования
детали можно завести отдельную папку. Ежедневно мастера предприятия заносят
данные произведённой продукции в бумажную картотеку.
График работы на бумажном носителе А4. Данные
каждым мастером отмечаются в графике в конце смены. Но и этот вариант
неприемлим, т.к. не исключается человеческий фактор. Рабочий мог записать в
карту контроля одно количество, а выполнить совершенно другое. Также и мастер
может ошибиться и записать не то количество изготовленной продукции, да и можно
просто затерять график среди прочей документации. Если происходят какие-либо
корректировки графика, то его следует распечатывать заново и отмечать исходя из
новых данных.- файл. Каждый мастер предприятия у себя на компьютере может
создать Excel - файл, в котором и будет хранить все данные о изготавливаемой
продукции. С одной стороны, это достаточно удобно, по сравнению с тремя
предыдущими пунктами - можно делать копии файлов, можно осуществлять поиск по
файлу, можно выделять строки с информацией о деталях разными цветами. Но для
руководства такой метод работы по-прежнему неудобен - нет доступа к данным в
любой момент времени, нет видения полной картины производственного процесса.
Для этого нужно обходить каждого мастера и вести беседу. И по-прежнему, уходя с
работы, сотрудник может вместе с собою унести Excel файл.
Таблица 2.1 - Сравнение способов хранения
информации без использования информационных систем.
|
Доступность
данных для руководства в любой момент:
|
Резервное
копирование:
|
Возможность
потери данных:
|
Возможности
автоматизации (поиск):
|
|
Записная
книжка/Ежед-невник
|
Нет
|
Нет
(только если переписывать данные еще в один ежедневник)
|
Да
|
Нет
|
|
В
картонных папках
|
Да
|
Нет
(только если переписывать данные еще в одну папку
|
Да
|
Нет
|
|
График
работы на А4
|
Да
|
Нет
|
Да
|
Нет
|
|
Excel
|
Нет
|
Да
(если копировать файлы на другой компьютер)
|
Да
|
поиск
- да,
|
Самым эффективным способом организации работы
производственных мастеров является автоматизированная система мониторинга
производственной деятельностью предприятия. При использовании такой системы все
производственные участки работают как единое целое, в котором все участники
имеют свои права доступа и действий, а руководство - полный круглосуточный
доступ к управлению.
Что касается кладовщиков готовой продукции, то
хочу отметить то, что хоть у них и есть база, где они отмечают отгрузки и
поступления, но однозначного направления работы у них нет. Они, как и
производственные мастера продолжают вести ещё и бумажную документацию, т.к. в
БД полной картины по дням не представлено. И как изложено выше могут слаживаться
ситуации, когда несвоевременно инженера доводят график, корректировки в работе,
вносят непроизвольно какие-либо ошибки. Это всё приводит к отставаниям и срывам
поставок.
Автоматизация производственных процессов
важнейшая составляющая автоматизации управления производством. Автоматизация
процессов на производстве дает следующие преимущества:
. все производственные процессы становятся
упорядоченными и оперативными;
контроль, анализ и планирование процессов
становятся проще;
снижается роль человеческого фактора;
Все процессы интегрируются в единую систему.
Автоматизация управления производством на
предприятии предоставляет возможность быстро на любом этапе проводить анализ
деятельности, гибко управлять процессами и оперативно изменять ситуацию;
рядовым работникам работать более эффективно в сфере производства, снабжения,
сбыта.
Автоматизация - это скорость и эффективность.
Эффективность производственной деятельности
значительно увеличивается за счет внедрения на предприятии комплексной автоматизации
процессов работы и управления предприятием.
Автоматизация производства позволяет
контролировать производственный процесс на каждом этапе, выявлять и устранять
«узкие места» по всем направлениям:
контроль над производством;
управление складами (запасами);
управление заказами (экспортом) и т.д.
Эффективность достигается за счет точного
контроля за всеми этапами производственного процесса, позволяет отслеживать все
стадии - от конструкторской разработки и технологических особенностей
производства до списания затрат.
В программе необходимо реализовать приложение,
работающее с базой данных для производственных участков, кладовщиков
товарно-материальных ценностей и кладовщиков отгрузки готовой продукции в
рамках завода бытовой техники. Для каждого пользователя приложения необходимо
реализовать свой уровень иерархии доступа.
Инженер производственного участка может
просматривать отгрузки, поступления материалов и деталей на склады, составлять
график работы, а также его корректировать, вносить нормы новых деталей.
Администрация завода может просматривать
поступления и отгрузки, остатки на складах для контроля и управления
производственным процессом.
Кладовщики проводят поступления и отгрузки
материалов и деталей, а также осуществляют просмотр ведения графика работы
участка.
Производственный мастер имеет доступ к просмотру
складов и графика ведения отгрузок готовой продукции, а также с помощью
включения норм может просмотреть: какой материал необходим для изготовления
конкретной детали, а также количество этого материала.
Так как к приложению подключены подразделения,
такие как участок изготовления корпуса, барабанов и литья, которые находятся
друг от друга на значительном расстоянии, то было принято решение реализовать
связь клиентов через веб.
Сформулируем требования, предъявляемые к
проектируемой системе.
Главным требованием к системе является
реализация всех функций по мониторингу предприятия.
Так как информация, хранящаяся в системе, имеет
большую ценность, то она должна быть защищена от несанкционированного доступа.
В связи с этим целесообразно добавить авторизацию пользователей. Каждому
клиенту выдаётся свой логин и пароль.
Следующим важным требованием является
достоверность. Все предоставляемые системой данные должны содержать минимум
ошибок.
Кроме этого система должна быть надёжной.
Надежность системы определяется временем бесперебойной работы системы, которое
зависит от надежности технической базы, средств реализации, а также
правильности и профессиональности построения системы.
Информация, которая будет храниться в базе
данных, имеет большую ценность, поэтому она должна быть защищена от различных
ошибок и сбоев в системе.
Для вывода информации на клиентских компьютеах
необходимо включить печатающее устройство, главными требованиями к которому
являются: стоимость печатающего устройства и стоимость печати одной страницы.
Для обеспечения требований безопасности и
доступа к информации в любой момент времени желательно расположить базу данных
на отдельном компьютере - сервере, который будет располагаться в недоступном от
посторонних месте. В силу этого от аппаратных средств требуется наличие
сетевого оборудования.
Так как программа будет реализована в виде
веб-приложения, то необходимо обеспечить доступ к Интернет.
Методологическое обеспечение должно включать
инструкции по использованию информационного, программного, аппаратного
обеспечения, а также инструкции по обеспечению работоспособности всей системы.
.2 Модель «Как есть» (AS-IS)
Целью построения функциональных моделей обычно
является выявление наиболее слабых и уязвимых мест деятельности компании,
анализе преимуществ новых бизнес-процессов и степени изменения существующей
структуры организации бизнеса [5].
Анализ начинают с построения модели как есть
(AS-IS), то есть модели существующей организации работы. Модель «как есть»
может создаваться на основе изучения документации (должностных инструкций,
положений о предприятии, приказов, отчетов), анкетирования и опроса служащих
предприятия и других источников.
С помощью синтаксического анализа модели можно
легко обнаружить «бесполезные» (не имеющие выхода), «неуправляемые» (не имеющие
управления) и «простаивающие» функции. Более тонкий анализ позволяет выявить
дублирующие, избыточные или неэффективные функции. Модель дает целостное
представление о работе системы в целом и возможность понять взаимосвязи всех
составляющих системы. При этом выясняется, что обработка информации и
использование ресурсов неэффективны, важная информация не доходит до
соответствующего рабочего места. Признаком неэффективности организации работ
является, например, отсутствие обратных связей по входу и управлению для важных
функций.
Проанализировав ситуацию, существующую на
предприятии, можно сделать вывод, что в работе сотрудников нет чёткого
согласования. Трудозатраты по сбору информации велики, а эффект этой информации
можно подвергнуть сомнению, т.к. невольно можно допустить ошибки. Время по
сбору сведений проходит довольно значительное. Для управления всё это
доставляет немалую долю сложности. А несогласованность в действиях может привести
к срывам поставок, простоям оборудования и немалым финансовым потерям.
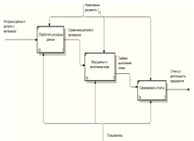
Существующая ситуация (модель «Как есть») приведена на рис. 1.1 - контекстная
диаграмма и рис. 1.2 - декомпозиция.
Рисунок 1.1 Контекстная диаграмма модели «Как
есть»
Рисунок 1.2 Декомпозиция модели «Как есть»
.3 Модель «Как должно быть» (to-be)
Учитывая анализ модели «Как есть», была
построена модель «Как должно быть», контекстная диаграмма и декомпозиция модели
представлена соответственно на рис. 1.3 и рис. 1.4. Основным достоинством такой
модели является то, что предприятие превращается в информационно-управляемое.
Управление можно производить в режиме реального времени. Все подразделения
предприятия воспринимаются как одно целое. Все пользователи, которым необходима
информация могут быть включены в единую информационную сеть предприятия.
Трудозатраты по сбору данных сведены к минимуму. А достоверность такой
информации близка к максимуму, так как исключаются посредники, которыми могут
быть внесены ошибки и неточности.
Рисунок 1.3 Контекстная диаграмма модели «Как
должно быть»
Рисунок 1.4 Декомпозиция модели «Как должно
быть»
.4 Обоснование выбора средств разработки
В связи с тем, что система должна быть
реализована так, чтобы сделать ее использование максимально простым и доступным
из самых разных мест, где существует возможность выхода в сеть Интернет, она
обязана быть изначально ориентированной на Web. Система должна представлять
собой сайт, состоящий из совокупности динамических гипертекстовых страниц.
Требуется выбрать язык программирования для создания таких страниц. В качестве
языка разработки была выбрана технология ASP.Net и язык разработки C#. .NET -
это новая технология для создания мощных сценариев, которые выполняются на
сервере. Она предоставляет разработчикам службы, необходимые для создания
.NET-приложений. Компания Microsoft первоначально планировала назвать свой
продукт ASP+ - как усовершенствование ASP. Но после создания платформы .NET
ASP+ была переименована в ASP.NET и вошла в состав пакета среды разработки
приложений Visual Studio.NET.
Непосредственно взаимодействуя с операционной
системой, среда .NET Framework предоставляет интерфейс ASP-приложениям. Новая
технология ASP.NET позволяет создавать приложения на нескольких языках
программирования, например на VisualBasic .NET, C# и JScript .NET. Благодаря
этому приложениям предоставляются возможности .NET, такие как работа в среде
CLR, безопасность типов и наследование. Наиболее важными усовершенствованиями,
добавленными в ASP.NET, являются серверные элементы управления (ServerControls),
новые возможности работы в Web, кэширование Web-страниц и новая объектная
модель.
Технология ASP.NET является новой средой
разработки Web-приложений. Технология ASP базировалась на использовании языков
сценариев. В основу ASP.NET положена работа в среде CLR, что позволяет
создавать Web-приложения на любом языке, поддерживаемом платформой .NET.
Независимо от языка программирования, использованного при создании приложения
ASP, его код компилируется в код на промежуточном языке IL. Это немаловажное преимущество,
так как теперь возможности одного языка могут использоваться в другом языке без
необходимости написания дополнительного кода. Таким образом достигается высокая
степень повторного использования кода.
Файлы страниц, создаваемых в рамках технологии
ASP.NET, могут иметь различные расширения. Файл стандартной ASP.NET-страницы
имеет расширение .aspx. Файл Web-службы имеет расширение .asmx, а файл
пользовательского элемента управления - расширение .ascx. Поддержка различных
форматов файлов позволяет одновременно использовать ASP.NET- и ASP-страницы. В
зависимости от расширения файла сервер IIS вызывает соответствующий
ISAPI-фильтр для управления выполнением задачи. Архитектура ASP.NET позволяет
различать управляемый и неуправляемый код. На коде, управляемом средой CLR,
написаны .NET-приложения, что позволяет использовать возможности .NET
Framework. Например, с помощью функции отсоединенного доступа технология
ASP.NET поддерживает работу с серверами IIS 4.0, ISS 5.0 или InternetExplorer
5.5..NET поддерживает две модели программирования: Web-формы и Web-службы.
Web-формы позволяют создавать Web-страницы с помощью форм. Элементы управления
Web-форм доступны на панели инструментов General (Стандартная) и могут
использоваться для создания элементов пользовательского интерфейса Web-форм.
Элементы управления Web-форм могут использоваться многократно, что значительно
упрощает задачу написания кода для Web-страниц.# (произносится си-шарп) - язык
программирования, сочетающий объектно-ориентированные и контекстно-ориентированные
концепции. Разработан в 1998-2001 годах группой инженеров под руководством
АндерсaХейлсбергa в компании Microsoft как основной язык разработки приложений
для платформы Microsoft .NET. Компилятор с C# входит в стандартную установку
самой .NET, поэтому программы на нём можно создавать и компилировать даже без
инструментальных средств вроде VisualStudio.
C# относится к семье языков с <#"791979.files/image005.gif">
Рисунок 2.1 - Обобщенный алгоритм
работы программы
На основании данных из базы данных и
шаблона формируется и выводится в браузер главная страница пользовательской
части приложения. Далее, в зависимости от выбора пользователя, происходит
переход к одному из действий:
работа со складом ТМЦ;
работа со складом готовой продукции;
работа с графиками работы;
работа с нормами;
завершение работы системы.
Работа со складом ТМЦ подразумевает
следующие действия:
просмотр данных движения материала;
добавление данных (приход материала
на склад);
коррекция данных (расход материала,
т.е. выдача на участок для дальнейшей переработки).
Результатом работы со складом ТМЦ
является либо сформированный список движения ТМЦ, либо сообщение о результате
добавления или коррекции данных.
Работа со складом готовой продукции
подразумевает следующие действия:
вывод информации о движении готовой
продукции;
отгрузка продукции;
прием продукции на склад.
Результатом работы со складом
готовой продукции является либо сформированный список движения готовой
продукции, либо сообщение о результате отгрузки или поступления продукции.
Работа с графиками работ включает
следующие функции:
вывод данных графика работ;
коррекция данных графика;
просмотр графиков работы.
Результатом работы с графиками работ
является либо сформированный график, сообщение о результате ввода или коррекции
данных.
Работа с нормами включает следующие
функции:
ввод данных норм;
коррекция норм;
просмотр норм.
Результатом работы с нормами
является сформированный список норм расхода на изготовление конкретной детали.
. Описание структурной схемы
Структурная схема - это совокупность
элементарных звеньев объекта и связей между ними, один из видов графической модели
<#"791979.files/image006.gif">
Рисунок 3.1 - Структурная схема
Модуль работы с нормами отвечает за
ввод, просмотр и коррекцию информации о нормах расхода деталей и материала.
Модуль работы с графиками
обеспечивает доступ к вводу и коррекции данных графиков работ. Также модуль
позволяет осуществить просмотр выборки данных по критериям пользователя.
Модуль работы со складом ТМЦ предназначен
за вывод информации о движении ТМЦ по складу. Также модуль предусматривает
корректировку данных движения ТМЦ.
Модуль обеспечения безопасности
представляет аутентификацию пользователей. Для предотвращения
несанкционированного доступа к данным системы, в информационной системе
предусмотрено разделение пользователей на роли.
Модуль поиска предназначен для
вывода данных, соответствующих критерию пользователя.
Модуль доступа к данным представляет
собой модуль для связи с базой данных. Используется для обработки запросов к
базе данных, а также за получение результата запроса.
Модуль формирования отчетов
позволяет формировать отчеты, выводить их на печать, а также сохранять их на
локальный компьютер в формате MSWord, Pdf, MSExcel.
. Разработка программных модулей
системы
.1 Описание классов системы
В ходе проектирования информационной
системы мониторинга было принято решение использовать веб-ориентированный
подход, при котором реализация большей части механизмов работы с данными
возлагается на веб-сервер. При этом от разработчика требуется лишь задать
иерархию классов, которые по большей части являются отображениями таблиц базы
данных. Это позволяет работать с данными таблиц как с экземплярами (объектами)
определенных классов.
На рисунке 4.1 представлена
диаграмма классов, описывающая типовой класс такого вида.
Рисунок 4.1 - Типовой класс
разрабатываемой информационной системы
Диаграмма классов уровня форм
представлена на рисунке 4.2. На ней представлены разработанные страницы
(веб-формы).
Приведем описание созданных форм:
Default - главная страница, содержит
форму авторизации пользователей.
TMC_Kladovshik - форма для ввода и
коррекции данных о движении ТМЦ кладвощиком;
TMC_ingener - форма для просмотра
данных о движении ТМЦ инженером;
TMC_master - форма для просмотра
данных о движении ТМЦ мастером;
Default_ingener - главная форма для
инженера УРТМ;
Default_master - главная форма для
мастера УРТМ;
Default_ Kladovshik - главная форма
для кладовщика;
Norma_ingener - форма для работы с
нормами инженера УРТМ;
Norma_master - форма для просмотра
значений норм мастером УРТМ;
Product_ingener - форма для
просмотра данных о движении готовой продукции на складе инженером УРТМ;
Product_master - форма для просмотра
данных о движении готовой продукции на складе мастером УРТМ;
Product_kladovshik - форма для
просмотра, ввода и корректировки данных о движении готовой продукции на складе
кладовщиком;
Grafic_ingener - форма для просмотра
и печать данных графика работ инженером УРТМ;
Grafic_master_input - форма для
ввода данных о графике работ мастером УРТМ;
Grafic_master_correct - форма для
корректировки данных о графике работ мастером УРТМ;
Grafic_kladovshik - форма для
просмотра и печать данных графика работ кладовщиком.
Рисунок 4.2 - Диаграмма классов уровня форм
.2 Описание структуры данных системы
Проектирование физической структуры таблиц базы
данных и связей осуществлялось при помощи инструментальной среды Erwin фирмы
LogicWorks. ERWin- средство разработки структуры базы данных (БД).ERwin
сочетает графический интерфейс Windows, инструменты для построения ER-диаграмм,
редакторы для создания логического и физического описания модели данных и
прозрачную поддержку ведущих реляционных СУБД и настольных баз данных [18].
создает визуальное представление (модель данных) для решаемой задачи. Это
представление может использоваться для детального анализа, уточнения и
распространения как части документации, необходимой в цикле разработки [19].
В ERwin существуют два уровня представления и
моделирования - логический и физический. Логический уровень означает прямое
отображение фактов из реальной жизни. Целевая СУБД, имена объектов и тины
данных, индексы составляют второй (физический уровень модели Erwin).
Процесс построения информационной модели системы
состоял из следующих шагов:
определение сущностей;
определение зависимостей между сущностями;
задание первичных и альтернативных ключей;
определение атрибутов сущностей;
приведение модели к требуемому уровню нормальной
формы;
переход к физическому описанию модели -
назначение соответствий: имя сущности - имя таблицы, атрибут сущности - атрибут
таблицы;
генерация базы данных [16].
Приведем перечень сущностей предметной области и
их атрибутов, полученных в результате нормализации:
) Пользователи - данные пользователей системы с
указанием их ролей:
- id (первичный
ключ);
login
2) Подразделения - сведения о подразделениях
предприятия:
КодПодразделения (первичный ключ);
Наименование.
) Детали - перечень детелей:
КодДетали (первичный ключ);
Наименование
План
Лимит
) Материалы - перечень материалов:
КодМатериала(первичный ключ);
Наименование
Лимит.
) Нормы - данные по нормам на предприятии;
КодНормы (первичный ключ);
КодДетали (внешний ключ);
Наименование;
ЧистыйВес;
Норма;
Ширина
Высота;
Длина.
) ГотоваяПродукция - сведения о движении готовой
продукции по складу:
Код (первичный ключ);
КодДетали;
Значение;
Дата;
ТипОперации.
) ТМЦ - сведения о движении ТМЦ по складу:
Код (первичный ключ);
КодМатериала;
КодПодразделения;
Дата;
Наличие;
Приход;
Расход.
) ГрафикРабот - данные о графике работы:
ID (первичный ключ);
КодПодразделения;
КодДетали;
Значение;
Дата
Проведем последовательную нормализацию схем
отношений на примере пользователей системы.
Проверим объект Пользователи на соответствие
первой нормальной форме (1NF). Отношения соответствуют первой нормальной форме,
если на пересечении каждого столбца и строки находятся только элементарные
значения атрибута, и отсутствует повторяемость атрибутов и групп атрибутов.
Рассмотрим отношение R(id, login, pass, role).
Данное отношения находятся в 1NF.
Проверим его на соответствие второй нормальной
форме (2NF). Отношения соответствуют второй нормальной форме, если они
находятся в 1NF и не содержат неполных функциональных зависимостей, не
первичных атрибутов от атрибутов первичного ключа. Данное отношение находится в
2NF.
Устанавливаем отношения между этими таблицами и
проверяем таблицы на соответствие их третьей нормальной форме (3NF). Отношения
соответствуют третьей нормальной форме, если они находятся во 2NF и не содержат
транзитивных зависимостей. Т.е. ни один неключевой атрибут не зависит от
другого неключевого атрибута.
Данные отношения находится в 3NF. Проверку на
соответствие форме Бойса-Кодда проводить не требуется, т.к. ключи не имеют
общих атрибутов. Удаление, изменение или добавление любой строки таблицы не
ведет к изменениям остальных строк - многозначные зависимости отсутствуют.
Поэтому таблица находится в 4-ой НФ.
На рис. 4.3 представлена полученная в ходе
прямого проектирования схема данных информационной системы библиотеки.
По окончании процесса построения информационной
модели системы при помощи прямого проектирования была произведена генерация
базы данных MSSQLServer.
Рисунок 4.3 - Схема данных системы
. Руководство пользователя и тестирование
системы
.1 Тестирование системы
Для оценки работоспособности системы было
проведено ручное тестирование.
Ручное тестирование - это процесс поиска
дефектов в работе программы, когда тестировщик проверяет работоспособность всех
компонентов программы, как если бы он был пользователем.
Системный подход к тестированию включал в себя
несколько этапов:
. Выбор методологии тестирования. Тестирование
системы проводилось по нисходящему принципу. Это означает, что последовательно
выполнялась проверка корректности работы сайта, начиная от наиболее общих
функций (выбрать пункт меню, создать запись, отредактировать запись и т.п.), до
узкоспециализированных (в случае возникновения ошибки на более высоком уровне);
. Составление тестов с описанием выполнения и
ожидаемым результатом. Был разработан набор функциональных тест-кейсов,
сгруппированных в сценарии в соответствии с ролями пользователей системы. Для
тестирования отдельных функций системы была применена стратегия «белого ящика».
Это тестирование логики управления программы. Стратегия основана на анализе
внутренней структуры программы. Стратегия «белого ящика» включает проверку
операторов, решений, условий, покрытие решений и условий, комбинированное
покрытие.
. Тестирование;
. Анализ результатов.
Для тестирования были использованы статический и
динамический подходы.
Динамические подход включал в себя запуск
программного обеспечения.
Статистическое тестирование включало в себя
проверку синтаксиса и кода программы.
Проверка на корректность ссылок сайта
осуществлялась с использованием программного средства WebLinkValidator.
Результат тестирования приведен на рисунке 5.1.
Проверка ссылок показала единственную ошибку:
отсутствие файла одного из графических элементов дизайна. Найденная ошибка была
устранена. Для проверки на кроссбраузерную совместимость использовались
следующие версии браузеров, наиболее распространенные в настоящее время:
InternetExplorer 8, MozillaFirefox 6.0, Opera 12 и GoogleChrome.
Рисунок 5.1 - Результат проверки целостности
ссылок
Карта тестирования приведена в таблице 5.1.
Таблица 5.1 - Карта тестирования на
кроссбраузерную совместимость
|
Тестовый
вариант
|
Ожидаемый
результат
|
IE8
|
MozillaFirefox
|
Opera
12
|
GoogleChrome
|
|
1
|
2
|
3
|
4
|
5
|
6
|
|
Запустить
браузер, набрать адрес
|
В
браузере появилась главная страница
|
+
|
+
|
+
|
+
|
|
Проверить
доступность всех ссылок главного меню
|
Открытие
соответствующих страниц
|
+
|
+
|
+
|
+
|
|
Проверить
единообразие формы отображения информации, цветопередачи, расположения
структурных элементов страницы
|
Полученные
результаты должны совпадать
|
+
|
+
|
+
|
+
|
|
Проверить
маштабируемость шрифтов, расположение элементов при изменении размера окна
|
Соотношение
элементов страниц не должно изменяться
|
+
|
+
|
+
|
+
|
|
Проверить
содержание отображаемой информации
|
Полностью
совпадают
|
+
|
+
|
+
|
+
|
|
Удостоверится
в правильности отображения стилей
|
Стили
отображаются правильно во всех браузерах
|
+
|
+
|
+
|
+
|
В качестве примера рассмотрим тестирование
программного кода, производящего авторизацию пользователей системы. В случае
правильного указания логина и пароля пользователь перенаправляется на главную
страницу для пользователя, в противном случае возвращается на страницу
авторизации.
Фрагмент схемы алгоритма, который реализует приведенный
код, показан на рисунке 5.2.
Рисунок 5.2 - Фрагмент последовательности
действий при авторизации пользователей
Известно, что для программ, содержащих только
одно условие на каждом принятии решения, минимальным является набор тестов
покрытия решений ([20], [23]).
Поскольку приведенный алгоритм содержит только
одно условие и в целях минимизации ресурсных затрат было принято решение
ограничиться минимальным набором тестов, т.е. покрытием решений. Разработанный
набор дополнительных тестов и результаты проведенного тестирования приведены в
таблице 5.2.
Таблица 5.2 - Результаты тестирования
|
Маршрут
|
Значения
|
Результат
|
|
А
|
Пользователь
зарегистрирован
|
Вывод
главной страницы системы
|
Страница
для перехода /default_user.aspx
|
|
В
|
Пользователь
не зарегистрирован
|
Вывод
страницы авторизации
|
Страница
для перехода / default.aspx
|
В целом по результатам тестирования и разработки
можно сделать выводы:
в результате тестирования информационной системы
не обнаружено критических ошибок, приводящих к отказу работспособности;
структурные и визуальные характеристики страниц
не изменяются существенно в зависимости от браузера;
навигационные характеристики не зависят от
браузера;
все обязательные требования, предъявленные в
спецификации, выполнены.
.2 Руководство пользователя
Для входа в систему пользователю необходимо
авторизоваться (рисунок 5.3)
Рисунок 5.3 - Вход в систему
В системе предусмотрено 4 роли пользователя:
администратор (доступ ко всем функциям);
инженер;
мастер;
кладовщик;
Рассмотрим действия пользователя в зависимости
от его роли в системе.
В случае спешной авторизации пользователь
«инженер» будет направлен на главную страницу (рисунок 5.4)
Рисунок 5.4 - Главная страница
Инженер может просматривать движение ТМЦ по
складу ТМЦ, задавая параметры поиска (рисунок 5.5)
Рисунок 5.5 -Просмотр ТМЦ инженером
Инженер также может просматривать движение
готовой продукции по складу, задавая параметры поиска (рисунок 5.6)
Рисунок 5.6 -Просмотр движения готовой продукции
инженером
Инженер может вводить данные графика работ
(рисунок 5.7), а также проводить корректировку записей (рисунок 5.8)
Рисунок 5.7 - Ввод данных графика работ
Рисунок 5.8 - Корректировка данных графика работ
Инженеру также доступна функция ввода норм и
поиска данных по заданным параметрам (рисунок 5.9)
Рисунок 5.9 -Работа с нормами
Мастер УРТМ может просматривать движение ТМЦ за
период (рисунок 5.10) и за текущий месяц (рисунок 5.11)
Рисунок 5.10 - Просмотр ТМЦ за период
Рисунок 5.11 - Просмотр ТМЦ за текущий месяц
Мастер УРТМ может также просматривать движение
готовой продукции по складу (рисунок 5.12).
Рисунок 5.12 - Просмотр движения готовой продукции
Мастеру также доступна функция просмотра норм
(рисунок 5.13)
Рисунок 5.13 -Просмотр норм мастером
Мастер может просматривать график работ:
за текущий день (рисунок 5.14);
за период (рисунок 5.15);
за текущий месяц (рисунок 5.16)
Рисунок 5.14 - Просмотр графика работ за сегодня
мастером
Рисунок 5.15 -Просмотр графика работ за период
мастером
Рисунок 5.16 -Просмотр графика работ за месяц
мастером
Для работы с движением готовой продукции
кладовщику доступны следующие функции:
просмотр (рисунок 5.17);
просмотр за период (рисунок 5.18);
отгрузка (рисунок 5.19);
принять готовую продукцию (рисунок 5.20).
Рисунок 5.17 - Просмотр
Рисунок 5.18 - Просмотр за период
Рисунок 5.19 - Отгрузка готовой продукции
Рисунок 5.20 - Принятие готовой продукции
Также кладовщик может просматривать график работ
(рисунок 5.21)
Рисунок 5.21 -Просмотр графика работ
Для работы с движением ТМЦ кладовщику доступны
следующие функции:
просмотр за текущий месяц (рисунок 5.22);
просмотр за период (рисунок 5.23);
коррекция данных (рисунок 5.24).
Рисунок 5.22 - Просмотр ТМЦ за текущий месяц
Рисунок 5.23 - Просмотр ТМЦ за период
Рисунок 5.24 - Коррекция данных
Для руководства предприятие (пользователь
администратор) доступны следующие функции системы:
) просмотр движения готовой продукции:
за период (рисунок 5.25);
за текущий месяц (рисунок 5.26).
Рисунок 5.25 - Просмотр движения готовой
продукции за период
Рисунок 5.26 - Просмотр движения готовой продукции
за
текущий месяц
) просмотр движения ТМЦ:
за период (рисунок 5.27);
за текущий месяц (рисунок 5.28).
Рисунок 5.27 - Просмотр движения ТМЦ за период
администратором
Рисунок 5.28 - Просмотр движения ТМЦ за текущий
месяц администратором
) просмотр графика работ (рисунок 5.29)
Рисунок 5.29 -Просмотр графика работ
администратором
) просмотр норм (рисунок 5.30)
Рисунок 5.30 - Просмотр норм администратором
. Охрана труда. Обеспечение светотехнических
условий рабочего места пользователя персонального компьютера при использовании
внедрённой автоматизированной системы мониторинга производственной деятельности
завода бытовой техники ЗАО «Атлант»
.1 Визуальные параметры дисплея и световой
климат рабочего места, влияющие на зрительный дискомфорт оператора
Рассматривая вопросы охраны труда в настоящем
разделе, следует отметить, что быстрое и широкое внедрение информационных
технологий формирует новый тип офисов - мобильный, в котором условия работы и
ее характер стремительно меняются. «Отдел» при этом создается в зависимости от
решаемой именно в данный момент задачи. Это выдвигает и новые требования к
планировке офисов и дизайну освещения.
Новая тенденция очевидна: освещение должно быть ориентировано на рабочее место.
Это требует более широкого внедрения индивидуального управления освещением и
приводит к активному использованию так называемых «двухкомпонентных» систем,
которые обеспечивают индивидуальное управление освещением рабочего места в
комбинации с общим, окружающим светом.
В соответствии со «Строительными нормами и
правилами» СНиП 23-05-95 освещение должно обеспечить: санитарные нормы
освещенности на рабочих местах, равномерную яркость в поле зрения, отсутствие
резких теней и блескости, постоянство освещенности по времени и правильность
направления светового потока. Для измерения освещенности используется
объективный люксметр (Ю-16, Ю-116, Ю-117). Принцип работы люксметра основан на
измерении с помощью миллиамперметра тока от фотоэлемента, на который падает
световой поток. Отклонение стрелки миллиамперметра пропорционально освещенности
фотоэлемента. Миллиамперметр проградуирован в люксах.
Фактическая освещенность в помещении должна быть
больше или равна нормируемой освещенности. При несоблюдении требований к освещению
развивается утомление зрения, понижается общая работоспособность и
производительность труда. Низкая освещенность способствует развитию
близорукости. Изменения освещенности вызывают частую переадаптацию, ведущую к
развитию утомления зрения. Блескость вызывает ослепленность.
Световой климат - совокупность условий
естественного освещения в той или иной местности (освещенность и количество
освещения на горизонтальной и различно ориентированных по сторонам горизонта
вертикальных поверхностях; создаваемых рассеянным светом неба и прямым светом
солнца, продолжительность солнечного сияния и альбедо подстилающей поверхности)
за период более десяти лет.
Многочисленными исследованиями белорусских и
зарубежных специалистов доказано, что важнейшим условием безопасности человека
перед экраном является правильный выбор визуальных параметров дисплея и
светотехнических условий рабочего места.
При неправильном выборе яркости и освещенности
экрана, контрастности знаков, цветов знака и фона, при наличии бликов на
экране, дрожании и мелькании изображения - работа с дисплеями приводит к
зрительному утомлению, головным болям, к значительной физиологической и
психической нагрузкам, к ухудшению зрения.
В таблице 6.1 показана связь между нарушениями
здоровья и потенциальными неблагоприятными эргономическими и эмиссионными
факторами, имеющими отношение к работе мониторов.
Таблица 6.1 - Связь между нарушениями здоровья и
потенциальными неблагоприятными факторами, имеющими отношение к работе
мониторов.
|
Заболевания
глаз и зрительные нарушения
|
Нарушения
костно-мышечной системы
|
Кожные
заболевания
|
Нарушения,
связанные со стрессом
|
Неблагоприятные
исходы беременности
|
|
Мерцание
изображения
|
+
|
-
|
-
|
+
|
?
|
|
Яркий
видимый свет
|
+
|
-
|
-
|
+
|
-
|
|
Блики
и отраженный свет
|
+
|
+
|
-
|
+
|
-
|
|
УФ-излучение
|
+
|
-
|
?
|
?
|
?
|
|
Статическое
электричество
|
+
|
-
|
+
|
?
|
?
|
|
Электромагнитные
поля НЧ
|
?
|
-
|
-
|
?
|
?
|
|
Рентгеновское
излучение
|
?
|
-
|
-
|
-
|
-
|
Обозначения: «-» связи нет; «+» связь есть; «?»
связь возможна.
Часто компьютер (точнее, его дисплей) обвиняют в
испускании рентгеновского излучения, которое по свойствам напоминает
гамма-радиацию. Действительно, рентгеновское излучение, возникающее при
торможении электронов, характерно для любого кинескопа - и телевизионного, и
компьютерного, однако в современных кинескопах применяются настолько эффективные
меры по снижению рентгеновского излучения, что оно практически не
обнаруживается на фоне естественного радиационного фона Земли. На самом деле
для пользователя реальную угрозу представляют электромагнитные поля, излучаемые
ПК. С физической точки зрения ткани человека - парамагнитный материал: то есть
они способны «намагничиваться», воспринимать магнитные поля. Медицинские
исследования показывают, что воздействие таких полей вызывает изменение обмена
веществ на клеточном уровне. Переменные электромагнитные поля вызывают
колебания ионов в человеческом организме, что тоже имеет определенные
последствия. Говоря о мониторах компьютеров, не следует забывать и об
электростатическом поле, которое создают эти устройства. Сильное
электростатическое поле не безобидно для человеческого организма. Правда, на
расстоянии 50-60 см от экрана его влияние значительно убывает. Применение же
специальных фильтров, прикрывающих экран, вообще позволяет свести его к нулю.
Стоит обратить внимание еще и на то, что при работе монитора электризуется не
только его экран, но и воздух в помещении. Причем он приобретает положительный
заряд. Положительно наэлектризованная молекула кислорода не воспринимается
организмом как кислород, что вызывает у пользователя кислородное голодание.
.2 Определение значений визуальных
эргономических параметров (первой и второй групп)
Визуальные параметры и световой климат
определяют зрительный дискомфорт, который может проявляться при использовании
любых типов экранов дисплеев - на электроннолучевых трубках,
жидкокристаллических, газоразрядных, электролюминесцентных панелях или на
других физических принципах.
В ГОСТ Р 50948-2001, ГОСТ Р 50949-2001 и в
Санитарных правилах и нормах (СанПиН) установлены требования к двум группам
визуальных параметров:
Первая группа:
яркость;
контраст;
освещенность;
угловой размер знака;
угол наблюдения
Вторая группа:
неравномерность яркости;
блики;
мелькание;
расстояние между знаками, словами, строками;
геометрические, и нелинейные искажения;
дрожание изображения и т.д. (всего более 20
параметров).
Однако не только конкретное значение каждого из
перечисленных параметров определяет эргономическую безопасность. Главное,
совокупность определенных сочетаний значений основных визуальных параметров,
отнесенных к первой группе. Можно утверждать, что каждому значению рабочей
яркости соответствуют определенные значения освещенности, углового размера
знака (расстояния наблюдения), угла наблюдения, обеспечивающие оптимальные
условия работы. И так для каждого из этих визуальных параметров. Существенно
влияет на зрительный дискомфорт выбор сочетаний цветов знака и фона, причем
некоторые пары цветов не только утомляют зрение, но и могут привести к стрессу
(например, зеленые буквы на красном фоне).
Визуальные эргономические параметры ЭВМ обеспечиваются
путем приобретения высококачественных ЭВМ и их длительным предварительным
тестированием, с целью выявить возможные дефекты. Предельные значения
параметров приведены в таблице 6.2.
Таблица 6. 2 - Визуальные эргономические
параметры ЭВМ
|
Наименование
параметра
|
Предельное
значение параметра
|
|
Минимальное
значение параметра
|
Максимальное
значение параметра
|
|
Яркость
знака (кд/мІ)
|
35
|
120
|
|
Внешнее
освещение (лк)
|
200
|
250
|
|
Угловой
размер знака (угл/мин)
|
16
|
60
|
6.3 Обеспечение внешней освещенности экрана
дисплея как одного из основных визуальных эргономических параметров,
определяющих комфортные условия для считывания и восприятия информации
Грамотное размещение компьютеров в помещении и
правильно спроектированное и выполненное освещение позволяют сохранить зрение
пользователя, не создают дополнительную нагрузку на нервную систему,
обеспечивают нормальную деятельность оператора, резко уменьшают ошибки в его
работе. Компьютеры рекомендуется размещать в отдельных помещениях с установкой
в них не более 5-6 дисплеев, чтобы обеспечить, прежде всего, допустимые
параметры микроклимата. Причем площадь на одного пользователя должна быть не
менее 6 мІ (согласно Санитарным правилам), а объем - не менее 20 м3 (для
учебных и дошкольных учреждений - не менее 24 мі). С позиций гигиены зрения
компьютер предлагают устанавливать так, чтобы, подняв глаза от экрана, можно
было увидеть самый удаленный предмет в комнате. Удачным является расположение
рабочего места, когда лицо оператора обращено к входному проему. Возможность перевести
взгляд на дальнее расстояние - один из самых эффективных способов разгрузки
зрительной системы во время работы с компьютером. Следует избегать расположения
рабочего места в углах комнаты или лицом к стене (расстояние от компьютера до
стены должно быть не менее 1 м), экраном к окну, а также лицом к окну, так как
свет из окна является нежелательной нагрузкой на глаза.
При наличии нескольких компьютеров в одной
комнате расстояние между экраном одного монитора и задней стенкой другого для
минимизации воздействия электромагнитных излучений должно быть не менее 2 м, а
расстояние между двумя боковыми стенками двух соседних мониторов должно быть не
меньше 1,2 м.
Согласно Санитарным правилам, освещение в
помещениях с ПК должно быть смешанным: естественным (за счет солнечного света)
и искусственным. Поэтому располагать рабочие места в подвальных помещениях не
допускается, а во всех учебных заведениях и дошкольных учреждениях нельзя их
располагать также и в цокольных этажах.
Естественное освещение - освещение помещений
светом неба прямым или отраженным), проникающим через световые проемы в
наружных ограждающих конструкциях.
Естественное освещение должно осуществляться
через светопроемы, ориентированные преимущественно на север и северо-восток, и
обеспечивать коэффициент естественной освещенности (КЕО) не ниже 1,2% в зонах с
устойчивым снежным покровом и не ниже 1,5% на остальной территории. Если
невозможно осуществить северную ориентацию, то необходимо принять меры,
благодаря которым интенсивный солнечный свет из южных или западных окон не
создает бликов и не мешает работе. Для этого рекомендуется оконные проемы
оборудовать занавесями, шторами, жалюзи, внешними козырьками. Кроме того,
рабочее место с ПК должно располагаться по отношению к окнам таким образом, чтобы
естественный свет падал сбоку, предпочтительнее слева.
Компьютеры следует размещать так, чтобы
светящиеся экраны не попадали в поле зрения других операторов, а на экранах
отсутствовала прямая и отраженная блескость естественного и искусственного
освещения.
Если при соблюдении рекомендаций по установке
компьютера в помещении не обеспечивается устранение бликов на экране монитора,
советуют выполнить для достижения приемлемых визуальных условий следующие
действия:
изменить наклон экрана, повернуть его таким
образом, чтобы он был перпендикулярен свету, излучаемому люминесцентными
лампами;
если возможно, то передвинуть предметы в
комнате, которые отражаются на экране;
если зашторивание окна не дает должного эффекта,
то выключить лампы освещения или попробовать опустить их ниже (если есть такая
возможность).
Санитарные правила регламентируют, что
искусственное освещение должно осуществляться системой общего равномерного
освещения. В производственных и административно-общественных помещениях, при
преимущественной работе с документами, допускается применение системы
комбинированного освещения (к общему освещению дополнительно устанавливаются
светильники местного освещения, предназначенные для освещения зоны расположения
документов).
В качестве источников света при искусственном
освещении должны применяться люминесцентные лампы типа ЛБ. В светильниках
местного освещения допускается применение ламп накаливания.
Освещенность на поверхности стола в зоне
размещения рабочего документа, согласно СанПиН, должна быть 300-500 лк. Она
определяется в соответствии со СНиП 23-05-95 характером зрительной работы,
который в свою очередь зависит от следующих трех параметров:
объекта различения, т.е. наименьшего размера
рассматриваемого предмета (в данном случае это толщина линии знака, в
современных мониторах 0,25-0,3 мм);
фона, т.е. поверхности, прилегающей
непосредственно к объекту различения, на которой он рассматривается; фон
характеризуется коэффициентом отражения, зависящим от цвета и фактуры
поверхности, его значения находятся в пределах 0,02 - 0,95; при коэффициенте
отражения более 0,4 фон считается светлым, при 0,2-0,4 средним и менее 0,2 -
темным;
контраста объекта с фоном К, который
характеризуется соотношением яркостей рассматриваемого объекта (знака, точки,
линии и других элементов, которые требуется различить в процессе работы) и
фона, К = | L0 - LФ|/LФ, где L0 И LФ - яркость соответственно объекта и фона.
Контраст объекта и фона считается большим при
значениях К> 0,5 (объект и фон резко отличаются по яркости, например, печатные
знаки на белой бумаге), средним - при значениях К - 0,2-0,5 (объект и фон
заметно отличаются по яркости) и малым при значениях АХ 0,2 (объект и фон мало
отличаются по яркости). Для оценки условий зрительной работы вводится также
понятие блескости. Блескость - повышенная яркость светящихся поверхностей,
вызывающая нарушение зрительных функций (ослепленность), т.е. ухудшение
видимости объектов; единица блескости - кд/м2. Укажем, что яркость в 30 тыс.
кд/мІ является слепящей (для сравнения - яркость 40 кд/м2 имеет лист белой
бумаги, освещенный лампой мощностью 60 Вт).блескость вызывает чрезмерное
раздражение, снижает чувствительность и работоспособность глаза. Поэтому
Санитарные правила ограничивают прямую блескость от источников освещения, при
этом яркость светящихся поверхностей (окна, светильники и др.), находящихся в
поле зрения, должна быть не более 200 кд/мІ.
Следует ограничивать и отраженную блескость на
рабочих поверхностях (экран, стол, клавиатура и др.) за счет правильного выбора
типа светильников и расположения рабочих мест по отношению к источникам
естественного и искусственного освещения, при этом яркость бликов на экране
дисплея не должна превышать 40 кд/мІ, а яркость потолка при применении системы
отраженного освещения не должна превышать 200 кд/мІ.
Для благоприятных условий работы необходимо
обеспечить достаточно равномерное распределение яркости на рабочей поверхности
(например, на экране дисплея) и в пределах окружающего пространства. Если в
поле зрения находятся поверхности, значительно отличающиеся между собой по
яркости, то при переводе взгляда с ярко освещенной на слабо освещенную
поверхность глаз вынужден переадаптироваться, что ведет к утомлению зрения.
Равномерность яркости достигается прежде всего системой общего освещения, а
также соответствующей окраской потолка, стен и оборудования.
Специалисты рекомендуют, чтобы стены,
оборудование, мебель имели матовое покрытие с коэффициентом отражения 0,7-0,8
от потолка и более низким от стен и пола (0,6 и 0,3 соответственно).
Достигается это окраской потолка в белый цвет, а стен - в светло-желтые и
оранжево-желтые цвета. Санитарные правила ограничивают неравномерность
распределения яркости в поле зрения пользователя следующим образом: соотношение
яркости между рабочими поверхностями не должно превышать 3:1-5:1, а между
рабочими поверхностями и поверхностями стен и оборудования 10:1.
Поскольку для общего освещения, согласно СанПиН,
должны использоваться люминесцентные лампы, световой поток которых сильно
зависит от изменения напряжения, а колебания освещенности, вызывая каждый раз
переадаптацию глаз, приводят к их значительному утомлению, необходимо применять
газоразрядные лампы в светильниках общего и местного освещения обязательно с
высокочастотными пускорегулирующими аппаратами (ВЧ ПРА).
Критерием постоянства освещенности во времени
является коэффициент пульсации освещенности Кп (%), который, согласно СанПиН,
не должен превышать 5%. Коэффициент пульсации определяется по формуле Ка = 100
(Eмакс - Eмин) / 2 • Eср, где Емакс, ЕМИН EСР максимальное, минимальное и
среднее значения освещенности за период колебания освещения.
Постоянство освещенности во времени достигается
стабилизацией питающего напряжения, применением специальных схем включения
газоразрядных ламп. СанПиН регламентирует, что при отсутствии светильников с ВЧ
ПРА лампы многоламповых светильников или рядом расположенные светильники общего
освещения следует включать на разные фазы трехфазной сети. При такой схеме
включения коэффициент пульсации достигает требуемого значения, равного пяти процентам,
что приводит к уменьшению зрительного утомления и повышению работоспособности.
Применение светильников без рассеивателей и экранирующих решеток не
допускается. Защитный угол светильников как общего, так и местного освещения
должен быть не менее 40 градусов, при этом светильники местного освещения
должны иметь непросвечивающий отражатель. Коэффициент запаса для осветительных
установок общего освещения при проектировании должен приниматься равным 1,4.
Для обеспечения нормируемых значений освещенности в помещениях с ВДТ и ПЭВМ
следует проводить чистку стекол оконных рам и светильников не реже двух раз в
год и своевременно заменять перегоревшие лампы.
.4 Расчет освещенности рабочего места
пользователя персонального компьютера
Описание помещения, в котором располагается
рабочее место.
Помещение, в котором находится рабочее место
оператора, имеет следующие характеристики:
длина помещения 10 м;
ширина помещения 4 м;
высота 2,5 м;
число окон 3;
количество рабочих мест 6;
окраска интерьера: белый потолок, бледно-коричневые
стены,
пол деревянный, паркет.
В помещении, где находится рабочее место
пользователя используется смешанное освещение, т.е. сочетание естественного и
искусственного освещения. В качестве естественного - боковое освещение через
окна. Искусственное освещение используется при недостаточном естественном
освещении. В данном помещении используется общее искусственное освещение.
Расчет его осуществляется по методу светового потока с учетом потока,
отраженного от стен и потолка.
Нормами для данных работ установлена необходимая
освещенность рабочего места Ен=300 лк (средняя точность работы по различению
деталей размером от 1 до 10 мм).
Общий световой поток определяется по формуле:
(6.1)
где Ен - нормированная освещенность
(Ен=300 лк);- площадь помещения;- коэффициент, учитывающий старение ламп и
загрязнение светильников (z1=1.5);- коэффициент, учитывающий неравномерность
освещения помещения (z2=1.1);- коэффициент использования светового потока;
определяется в зависимости от коэффициентов отражения от стен, потолка, рабочих
поверхностей, типов светильников и геометрии помещения.
Площадь помещения вычисляется по
формуле:
=A*B=10*4=40 м2 (6.2)
Выберем коэффициент использования
светового потока по следующим данным:
коэффициент отражения побеленного
потолка Rп = 70%;
коэффициент отражения от стен,
окрашенных в светлую краску Rст=50%;
коэффициент отражения от пола,
покрытого паркетом темного цвета Rp=10%;
индекс помещения:
(6.3)
Найденный коэффициент V=0.34.
Определяем общий световой поток по
формуле (6.1).
Для организации общего
искусственного освещения выберем лампы типа ЛБ40 (люминесцентная лампа).
Люминесцентные лампы имеют ряд
преимуществ перед лампами накаливания: их спектр ближе к естественному; они
имеют большую экономичность (больше светоотдача) и срок службы (в 10-12 раз
превышает срок службы ламп накаливания). Наряду с этим имеются и недостатки: их
работа сопровождается иногда шумом; хуже работают при низких температурах; их
нельзя применять во взрывоопасных помещениях; имеют малую инерционность.
Для нашего помещения люминесцентные
лампы подходят.
Световой поток одной лампы ЛБ40
составляет не менее Fл=2810 лм.
Число N ламп, необходимых для
организации общего освещения определяется по формуле (6.4).
(6.4)
Для освещения выбираем светильники,
состоящие из 4 ламп таким образом, чтобы обеспечить световой поток Fобщ=222352,9
лм. Для этого надо использовать 20 светильников по 4 лампы ЛБ40 в каждом.
Электрическая мощность одной лампы ЛБ40 Wл=40 Вт. Мощность всей осветительной
системы:
общ = Wл * N = 40 * 21 = 840 Вт
Таким образом, приходим к выводу,
что мощности 21 ламп должно быть достаточно, чтобы равномерно, в соответствии с
нормами, обеспечить нормальную освещенность помещений компании, чтобы
сотрудники не испытывали дискомфорта во время работы. Правильное освещение
повысит чувство комфорта отдельного сотрудника за счет меньшей утомляемости.
Отсутствие бликов и правильный контраст рабочего места с окружающей обстановкой
позволит повысить производительность каждого сотрудника, что в конечном итоге
положительно скажется на экономических показателях всей организации.
7. Технико-экономическое обоснование дипломного
проекта
В данном разделе дипломного проекта приводится
технико-экономическое обоснование системы мониторинга производственной
деятельности предприятия. Разрабатываемый проект представляет собой прикладное
программное обеспечение, позволяющее автоматизировать работу сотрудников
производственных участков, кладовщиков товарно-материальных ценностей и
кладовщиков отгрузки готовой продукции в рамках завода бытовой техники ЗБТ, а
также обеспечивающее своевременный обмен информацией между данными
функциональными подразделениями.
Расчет отпускной цены программного обеспечения
Базой для расчета плановой сметы затрат и цены
на разработку ПО является объем ПО.
Количество строк исходного кода предполагает
определение типа ПО, всестороннее обоснование его функций и определение объема
каждой функции (V) по каталогу функций ПО, а также экспертную оценку объема
каждой функции (Vy). Результаты оценок представим в виде таблицы (таблица 7.1).
В связи с использований автоматизированных
средств для работы с базой данных, уточненный объем LOC существенно ниже объема
по каталогу.
Общий объем функций рассчитывается по формуле:
Уточненный объем функций равен
оу =12 930 условных машинных команд.
Таблица 7.1 - Перечень и объем функций
программного продукта
|
Номер
функции
|
Наименование
(содержание)
|
Объем
функции, LOC
|
|
|
по
каталогу (Vi)
|
уточненный
(Vуi)
|
|
101
|
Организация
ввода информации
|
150
|
150
|
|
102
|
Контроль,
предварительная обработка и ввод информации
|
450
|
450
|
|
109
|
Организация
ввода/вывода информации в интерактивном режиме
|
320
|
1250
|
|
204
|
Обработка
наборов и записей базы данных
|
2670
|
1230
|
|
207
|
Манипулирование
данными
|
8670
|
3670
|
|
208
|
Организация
поиска и поиск в базе данных
|
5480
|
2150
|
|
309
|
Формирование
файла
|
1020
|
1020
|
|
506
|
Обработка
ошибочных и сбойных ситуаций
|
410
|
410
|
По уточненному объему ПО и нормативам затрат
труда в расчете на единицу объема определяется нормативная и общая трудоемкость
разработки ПО.
Всё ПО принято подразделять на три категории
сложности. На основании принятого к расчету уточненного объема Vоу= 12 930 и
третьей категории сложности определяется нормативная трудоемкость Тн= 278.
Нормативная трудоемкость служит основой для
определения общей трудоемкости:
где Кс - коэффициент, учитывающий повышение
сложности ПО. Он определяется по формуле:
где Кi - коэффициент, соответствующий степени
повышении сложности ПО за счет конкретных характеристик,- количество
учитываемых характеристик;
Кт - поправочный коэффициент, учитывающий
степень использования при разработке стандартных модулей (Кт=0,6);
Кн - коэффициент, учитывающий степень новизны ПО
(Кн=0,7).
После определения общей трудоемкости разработки
ПО, рассчитывается число исполнителей по формуле
где То - общая трудоемкость проекта, чел/дн
(То=131);
Тр - срок (директивный) разработки проекта.
Сроки разработки проекта - 3 месяца (0,25 года);
Фэф - эффективный фонд времени работы одного
исполнителя, дн.
Эффективный фонд времени работы одного
исполнителя рассчитывается по формуле
где Дк - количество календарных дней в году (365
дн);
Дв - количество выходных дней (52 ×
2 = 104 дн);
Дп - количество праздничных дней в году, не
совпадающих с выходными (7 дн);
До - количество дней отпуска (21 дн).
Определим число исполнителей по формуле (7.5):
Общая трудоемкость, плановая численность и
плановые сроки разработки являются базой для расчета основной заработной платы
исполнителей.
Составим штатное расписание для проекта (таблица
7.2):
Таблица 7.2 - Исполнители и трудоёмкость проекта
|
Исполнители
|
Число
|
Чел/дн
занятости
|
Разряд
|
Тарифный
коэффициент
|
|
Руководитель
проекта
|
1
|
31
|
17
|
3,98
|
|
Программист
|
1
|
100
|
13
|
3,04
|
С 1 апреля 2014 года тарифная ставка 1-го
разряда составляет 265 000 рублей. Предприятия имеют право увеличивать тарифную
ставку, но не более, чем минимальная заработная плата. Примем тарифную ставку
1-го разряда равной 700 000 руб.
где Тм1 - тарифная ставка 1-го разряда, руб;
Ктi - тарифный коэффициент, соответствующий
i-ому разряду.
Дневная тарифная ставка рассчитывается путем
деления месячной тарифной заработной платы каждого исполнителя на количество
рабочих дней в месяце (22).


где n - количество
исполнителей на конкретное ПО;
Тднi - дневная
тарифная зарплата i-го исполнителя, руб;
Фэi - эффективный
фонд рабочего времени i-го исполнителя (из таблицы 2, дн);
Кп - коэффициент
премий (пример равным 40%).
Рассчитаем
заработную плату исполнителей на конкретное ПО по формуле (7.10):
Дополнительная
заработная плата на конкретное ПО (Зд) включает выплаты, предусмотренные
законодательством о труде (оплата отпусков, льготных часов подростков и другие)
и определяется по нормативу в процентах к основной заработной плате:
где Нд - норматив
дополнительной заработной платы, (Нд = 15%).
Отчисления на
социальные нужды включают в предусмотренные законодательством отчисления в фонд
социальной защиты (34%) и фонд обязательного страхования (0,5%) в процентах от
основной и дополнительной заработной платы:
По статье «Материалы»
отражаются расходы на магнитные носители, бумагу, красящие ленты и другие
материалы, необходимые для разработки ПО. Норма расхода материалов в суммарном
выражении (Нм) определяются либо в расчете на 100 строк исходного кода, либо в
процентах к основной заработной плате разработчиков (3-5%). Возьмем 4% от
основной зарплаты:
Расходы по статье
«Машинное время» (Рм) включают оплату машинного времени, необходимого для
разработки и отладки ПО. Они определяются в машино-часах по нормативам на 100
строк исходного кода (Нмв) машинного времени в зависимости от характера
решаемых задач и типа ПО:
где Цмв - цена
одного машино-часа, тыс.руб (можно принять 8000 руб);о - общий объем ПО, LOC;
Нмв - норматив
расхода машинного времени на отладку 100 строк кода, машино-часов.
Расходы по статье
«Прочие затраты» включают затраты на приобретение специальной
научно-технической информации и специальной литературы. Определяются в
процентах к основной заработной плате.
где Нпр - норматив
прочих затрат в целом по организации, (Нпр = =10%).
Затраты по статье
«Накладные расходы» связаны с содержанием аппарата управления, вспомогательных
хозяйств и опытных производств, а также с расходами на общехозяйственные нужды.
Определяются по нормативу в процентах к основной заработной плате:
где Ннак - норматив
накладных расходов в целом по научной организации, % (для бюджетных организаций
норматив устанавливается в пределах 100%).
Общая сумма
расходов по всем статьям на ПО представляет полную себестоимость ПО:
Для определения
цены ПО необходимо рассчитать плановую прибыль. Прибыль рассчитывается по
формуле
где По - плановая
прибыль от реализации ПО, руб;
Ур - уровень
рентабельности ПО, % (уровень рентабельности примем 20%).
После расчета
прибыли от реализации определяется прогнозируемая цена ПО без налогов:
Отпускная цена
(цена реализации) ПО включает налог на добавленную стоимость:
где НДС - ставка
налога на добавленную стоимость, % (в настоящее
время
20%).
Прибыль от реализации ПОза вычетом налога на
прибыль (Нп) остается организации разработчику и представляет собой
экономический эффект от создания нового программного средства (чистая прибыль).
где Нп - ставка налога на прибыль (Нп = 18%).
Все расчеты себестоимости и прибыли можно свести
в таблицу:
Таблица 7.3 - Расчет себестоимости и отпускной
цены ПО
|
Наименование
статьи затрат
|
Условное
обозначение
|
Значение,
ден. ед.
|
Примечание
|
|
|
1.
Расходы на оплату труда - всего
|
З
|
15638178
|
Зо+Зд
|
|
|
в
том числе:
|
|
|
|
|
|
1.1Основная
зарплата
|
Зо
|
|
|
|
|
1.2
Дополнительная зарплата
|
Зд
|
|
|
|
|
2.
Отчисления на социальные нужды
|
Рсоц
|
|
|
|
|
3.
Машинное время
|
Рмв
|
|
|
|
|
4.
Расходы на материалы
|
Рм
|
|
|
|
|
5.
Прочие расходы
|
Рпр
|
|
|
|
|
6.
Накладные расходы
|
Рнак
|
|
|
|
|
7.
Полная себестоимость ПО
|
Сп
|
|
|
|
|
8.
Плановая прибыль
|
По
|
|
Ур=20%
|
|
|
Наименование
статьи затрат
|
Условное
обозначение
|
Значение,
ден. ед.
|
Примечание
|
|
9.
Оптовая цена
|
Цопт
|
|
Цопт=Сп+Пед
|
|
10.
Налог на добавленную стоимость
|
НДС
|
12400326
|
НДС=20%
|
|
11.
Отпускная цена
|
Цо
|
|
|
|
|
|
|
|
|
Расчет экономической эффективности
разрабатываемого ПО
Создаваемые программные средства могут
предназначаться как для решения совершенно новых, ранее не решавшихся или
решавшихся ручным способом задач, так и для традиционных задач, решаемых с
помощью программных средств, которые могут совершенствоваться.
Для определения экономического эффекта от
использования нового ПО у потребителя необходимо сравнить расходы на
эксплуатацию нового ПО с соответствующими расходами базового варианта. При этом
за базовый вариант следует принимать аналогичное программное средство,
используемое в действующей автоматизированной системе или ручной вариант, если
автоматизация отсутствует. В данном случае в качестве экономического эффекта
будет выступать общая экономия всех видов ресурсов (эксплуатационных издержек
нового ПО по сравнению с базовым вариантом).
Расчет капитальных вложений на приобретение и
использование ПО.
Общие капитальные вложения (Ко) потребителя,
связанные с приобретением, внедрением и использованием ПО рассчитываются по
формуле
где Кпр - затраты пользователя на приобретение
по отпускной цене у разработчика (из предыдущего расчета), Кпр=74401956
руб;
Кос - затраты пользователя на освоение ПО (10%
от Кпр), Кос = =7440195,6руб;
Кс - затраты пользователя на оплату услуг по
сопровождению ПО (15% от Кпр), Кс =11160293 руб;
Ктс - затраты пользователя на доукомплектование
ВТ техническими средствами (в случае необходимости), Ктс = 7440195,6 тыс.руб
Коб - затраты на пополнение оборотных средств
(30% от Кпр), Коб = =22320586,8 тыс.руб.
Экономия затрат на заработную плату в расчете на
одну задачу:
где Зсм - среднемесячная зарплата одного
программиста, руб;
Тс1 и Тс2 - средняя трудоемкость работ в расчете
на 1 задачу, чел/час;
Тч - продолжительность рабочего дня, час (8
часов);
Др - среднемесячное количество рабочих дней (22
дня).
Экономия заработной платы при использовании
нового ПО:
где А2 - количество типовых задач, решаемых за
год.
Экономия начислений на заработную плату:
Экономия за счет сокращения простоев сервиса
(Эс) рассчитывается по формуле
где Дрг - количество рабочих дней в году;
Сп - стоимость 1 часа простоя сервиса, руб.
Общая экономия текущих затрат пользователя за
год будет равна
Эта сумма представляет собой суммарную экономию,
а следовательно, и дополнительную прибыль. Для пользователя в качестве
экономического эффекта выступает лишь чистая прибыль, которая остается в
распоряжении предприятия:
где Нп - налог на прибыль, Нп = 18%.
Расчет экономического эффекта за весь период
использования ПО (3 года) целесообразно представить в таблице (таблица 5.4).
Полученные суммы результата (чистой прибыли) и затрат (капительных вложений) по
годам необходимо привести к единому моменту времени - расчетному году (2014)
путем умножения результатов и затрат на коэффициент дисконтирования αt,
который
рассчитывается по формуле
Результаты расчета экономического эффекта
представим в виде таблицы:
Таблица 7.4 - Расчет экономического эффекта от
использования нового ПО
|
Показатели
|
Усл.
обозн.
|
Ед.
изм.
|
Годы
|
|
|
|
2014
|
2015
|
2016
|
|
1
|
2
|
3
|
4
|
5
|
6
|
|
Результаты:
|
|
Прирост
чистой прибыли
|
DПч
|
руб
|
1002385245
|
1002385245
|
1002385245
|
|
То
же с учетом фактора времени
|
DПчαt
|
руб
|
1002385245
|
814939204
|
661574261
|
|
Затраты:
|
|
Приобретение
ПО
|
Кпр
|
руб
|
74401956
|
-
|
-
|
|
|
Освоение
ПО
|
Кос
|
руб
|
7440195,6
|
-
|
-
|
|
|
Сопровождение
ПО
|
Кс
|
руб
|
11160293
|
11160293
|
11160293
|
|
|
Доукомплектование
ВТ техническими средствами
|
Ктс
|
руб
|
7440195,6
|
-
|
-
|
|
|
Пополнение
оборотных средств
|
Коб
|
руб
|
22320586,8
|
-
|
-
|
|
|
Всего
затрат
|
Ко
|
руб
|
|
11160293
|
11160293
|
|
|
Затраты
|
|
|
То
же с учетом фактора времени
|
Зtαt
|
руб
|
122763227
|
99806503
|
810237296026558
|
|
|
Превышение
результата над затратами
|
(Рtαt-
-Зtαt)
|
руб
|
879622018
|
715132701
|
580550532
|
|
|
То
же с нарастающим итогом
|
-
|
руб
|
879622018
|
1594754719
|
2175305251
|
|
|
Коэффициент
приведения
|
αt
|
-
|
1
|
0.813
|
0.66
|
|
|
|
|
|
|
|
|
|
|
|
|
Полученные в результате расчетов данные
свидетельствуют о том, что разработка данного проекта является экономически
целесообразной и эффективной. Данный проект окупится полностью на первом году
эксплуатации, и в дальнейшем будет приносить прибыль.
Очевидно, что разрабатываемое ПО экономически
эффективно, результат от использования данного ПО в течение 3 лет составит
2175305251 рублей.
Таким образом, внедрение разработанного
программного средства будет экономически выгодным для предприятия.
Заключение
Информационные технологии прочно вошли в
современную жизнь. Ни одна область человеческой деятельности не может обойтись
без них. Не является исключением и системы мониторинга. Автоматизация
мониторинга посредством веб-технологий позволяет сократить расходы и увеличить
прибыль.
Основным недостатком существующих на сегодняшний
день программных средств является, то что такие системы чаще всего не достпупны
пользователям не объединенным в локальную сеть.
Выполнение настоящей работы является актуальным,
поскольку в ее ходе выявлены эти слабые места и предложены механизмы их
простого и эффективного решения.
Для достижения поставленной цели: создания
веб-приложения для мониторинга производственной деятельности предприятия была
разработана информационная система. Анализ требований к подобным системам и
сравнение ее возможностей с существующими аналогами показали, что разработанная
система является вполне конкурентоспособной на рынке современных систем
автоматизации.
При этом в основу работы системы принцип -
возможности онлайн-работы. Несмотря на то, что разработанные варианты
использования системы являются рекомендуемыми и не были реализованы в данной
версии не в полном объеме, заложенные в проекте методологические основы
позволят в будущем быстро расширить функциональные возможности системы.
Для разработки системы был использован язык
программирования высокого уровня C#, а сама система представляет собой
интерактивный сайт, функционирующий в сети Интернет и не требующий от
пользователей для работы никакого дополнительного программного обеспечения,
кроме веб-браузера. Хранение данных системы реализовано с помощью СУБД MS SQL
Server.
На основании проведенного тестирования и анализа
возможностей разработанной информационной системы можно сделать вывод, что
цель, поставленная в работе, достигнута. Разработанная программная система
может быть установлено на сервер предприятия и использоваться для мониторинга.
Основными достоинствами данной системы являются:
модульность сервисной части системы,
обеспечивающая гибкость при интеграции с другими информационными системами
предприятия;
интерфейс, понятный и удобный пользователю;
возможность экспорта всех документов в Excel;
разграничение ролей пользователя и обеспечение
защиты информации от несанкционированного доступа со стороны клиента;
компьютерная автоматизация, позволяющая повысить
производительность основных процессов и операций создания информации;
информационная интеграция процессов, обеспечивающая
совместное и многократное использование одних и тех же данных. Интеграция
достигается минимизацией числа и сложности вспомогательных процессов и
операций, связанных с поиском, преобразованием и передачей информации. Одним из
инструментов интеграции является стандартизация способов и технологий
представления данных с тем, чтобы результаты предшествующего процесса могли
быть использованы для последующих процессов с минимальными преобразованиями;
переход к безбумажной организации процессов и
применение новых моделей их организации.
Данная система обеспечит возможность контроля
товародвижения на всех стадиях и восстановления истории каждой цепочки
поставок, обмен информацией между различными структурными подразделениями
предприятия в рамках каждой цепочки поставок. Управление системой
осуществляется предельно просто и не станет занимать много времени у тех
сотрудников, которым это будет поручено.
Список использованных источников
Microsoft
SQL Server 2005. Справочник администратора: Уильям Р. Станек - Санкт-Петербург,
Русская Редакция, 2008. - 544 с.
Безопасность
жизнедеятельности: учебник для вузов / С. В. Белов [и др.]. - Москва: Высшая
школа, 1999, - 256 с.
Буч,
Г. Язык UML. Руководство пользователя. / Г. Буч, Дж. Рамбо, А. Джекобсон. -
Санкт-Петербург: Питер, 2007. - 432 с.
Даниэль
Арсеновски. Рефакторинг в C# и ASP.NET для профессионалов =
ProfessionalRefactoringinC# &ASP.NET. - М.: «Диалектика»
<http://ru.wikipedia.org/w/index.php?title=%D0%94%D0%B8%D0%B0%D0%BB%D0%B5%D0%BA%D1%82%D0%B8%D0%BA%D0%B0_%28%D0%B8%D0%B7%D0%B4%D0%B0%D1%82%D0%B5%D0%BB%D1%8C%D1%81%D1%82%D0%B2%D0%BE%29&action=edit&redlink=1>,
2009. - С. 528.
Девисилов,
В. А. Охрана труда: учебник. / В. А. Девисилов 2-е изд. испр. и доп. - Москва:
Форум, ИНФРА - М., 2006, - 386 с.
Дейт,
К. Введение в системы управления базами данных / К. Дейт. - Москва: Бином,
2007. - 565 с.
Джесс
Чедвик, ТоддСнайдер, Хришикеш Панда ASP.NET MVC 4: разработка реальных
веб-приложений с помощью ASP.NET MVC = Programming ASP.NET
MVC 4: Developing Real-World Web Applications with ASP.NET MVC. - М.:«Вильямс»
<http://ru.wikipedia.org/w/index.php?title=%D0%92%D0%B8%D0%BB%D1%8C%D1%8F%D0%BC%D1%81_%28%D0%B8%D0%B7%D0%B4%D0%B0%D1%82%D0%B5%D0%BB%D1%8C%D1%81%D1%82%D0%B2%D0%BE%29&action=edit&redlink=1>,
2013. - 432 с.
Дубейковский,
В. И. Эффективное моделирование с AllFusionProcessModeler 4.1.4 и AllFusion PM
/ В. И. Дубейковский. - Москва: Нолидж, 2007. - 284 с.
Жигун,
Л.А. Менеджмент: современные основы организации контроля на предприятия / Л.А.
Жигун. - Москва: Феникс, 2007. -425 с.
Киммел,
П. UML. Основы визуального анализа и проектирования./ П. Киммел. - Москва:
Нолидж, 2008. - 237 с.
Маклаков,
С. В. BPwin и ERwin. CASE-средства разработки / С. В. Маклаков. - Москва:
«Диалог МИФИ», 2002. - 224 с.
Маклафлин,
Б. Изучаем Ajax = HeadRushAjax / Б. Маклафлин. - Санкт-Петербург: Питер, 2010.
Мартин,
Дж. Организация баз данных в вычислительных системах / Дж. Мартин. - Москва:
Мир, 2005. - 450 с.
Миронова
Л. Н. Проектирование цветового климата искусственной среды обитания и
деятельности человека / Л. Н. Миронова. - Минск: Цветоведение, 1984, - 256 с.
Михеев,
Р. MS SQL Server 2005 для администраторов / Р. Михеев. - Санкт-Петербург,
БХВ-Петербург, 2007. - 544 с.
Пауэрс,
Л. MicrosoftVisualStudio 2008 /Л. Пауэрс, М. Снелл. -СПб.: БХВ-Питербург,
2009.-1200 с.
Разработка
приложений на основе Microsoft SQL Server 2008: Эндрю Дж. Браст, Стивен Форте -
Москва, Русская Редакция, 2007. - 880 с.
Рекс,
Б. Ключевые процессы тестирования. Планирование, подготовка, проведение,
совершенствование / Б. Рекс. - Санкт-Перебург: Лори, 2006. - 544 с.
Рихтер.
Дж. Via C#. Программирование на платформе Microsoft .NET Framework 2.0 на языке
С#. Мастер-класс. / Дж. Рихтер. - СПб. : Питер, - 2007. - 656 стр.
Рогачев,
С. Обобщенный Model-View-Controller / С,Рогачев. - Москва: Знание, 2007.
Хаф,
Л. Проектирование информационных систем. / Л. Хаф. - Москва: Бином, 2006 - 728
с.
Фримен,А.
ASP.NET 4.5 с примерами на C# 5.0 для профессионалов, 5-е издание = Pro ASP.NET
4.5 in C#, 5th Edition. - М.: «Вильямс» <http://ru.wikipedia.org/w/index.php?title=%D0%92%D0%B8%D0%BB%D1%8C%D1%8F%D0%BC%D1%81_%28%D0%B8%D0%B7%D0%B4%D0%B0%D1%82%D0%B5%D0%BB%D1%8C%D1%81%D1%82%D0%B2%D0%BE%29&action=edit&redlink=1>,
2014. - 1120 с.
Фримен,А.
ASP.NET MVC 4 с примерами на C# 5.0 для профессионалов, 4-е издание = Pro
ASP.NET MVC 4, 4th edition. - М.: «Вильямс», 2013. - 688 с.
Приложение А
Скрипт создания базы данных
CREATE TABLE ГотоваяПродукция
(
Код integer NOT
NULL ,
КодДетали
integer NULL ,
Значение
integer NULL ,
Датаdatetime
NULL ,
ТипОперации
integer NULL
)TABLE ГотоваяПродукцияCONSTRAINT
XPKГотоваяПродукция
PRIMARY KEY CLUSTERED (Код
ASC)TABLE График
(
КодПродразделения
integer NULL ,
КодДетали
integer NULL ,integer NOT NULL ,
Датаdatetime
NULL ,
Значение
integer NULL
)TABLE ГрафикCONSTRAINT
XPKГрафик
PRIMARY KEY CLUSTERED (ID ASC)TABLE Детали
(
КодДетали
integer NOT NULL ,
Наименованиеvarchar(20)
NULL ,
План integer
NULL ,
Лимит integer
NULL
)TABLE ДеталиCONSTRAINT
XPKДетали
PRIMARY KEY CLUSTERED (КодДетали
ASC)TABLE Материалы
(
КодМатериала
integer NOT NULL ,
Наименованиеvarchar(20)
NULL ,
Лимит integer
NULL
)TABLE МатериалыCONSTRAINT
XPKМатериалы
PRIMARY KEY CLUSTERED (КодМатериала
ASC)TABLE Нормы
(
КодНормы
integer NOT NULL ,
Наименованиеvarchar(20)
NULL ,
ЧистыйВес
integer NULL ,
Норма integer
NULL ,
Ширина integer
NULL ,
Длина integer
NULL ,
Высота integer
NULL ,
КодДетали
integer NULL ,
КодМатериала
integer NULL
)TABLE НормыCONSTRAINT
XPKНормы
PRIMARY KEY CLUSTERED (КодНормы
ASC)TABLE Подразделения
(
КодПродразделения
integer NOT NULL ,
Наименованиеvarchar(20)
NULL
)TABLE ПодразделенияCONSTRAINT
XPKПодразделения
PRIMARY KEY CLUSTERED (КодПродразделения
ASC)TABLE Пользователи
(integer NOT NULL ,(20) NULL
,varchar(20) NULL ,integer NULL
)TABLE ПользователиCONSTRAINT
XPKПользователи
PRIMARY KEY CLUSTERED (Id ASC)TABLE ТМЦ
(
КодТМЦ integer NOT
NULL ,
КодМатериала
integer NULL ,
Наличие integer
NULL ,
Лимит integer
NULL ,
Тип_операцииvarchar(20)
NULL ,
Значение
integer NULL
)TABLE ТМЦCONSTRAINT
XPKТМЦ
PRIMARY KEY CLUSTERED (КодТМЦ
ASC)TABLE ГотоваяПродукцияCONSTRAINT
R_6 FOREIGN KEY (КодДетали)
REFERENCES Детали(КодДетали)DELETE
NO ACTIONUPDATE NO ACTIONTABLE ГрафикCONSTRAINT
R_7 FOREIGN KEY (КодПродразделения)
REFERENCES Подразделения(КодПродразделения)DELETE
NO ACTIONUPDATE NO ACTIONTABLE ГрафикCONSTRAINT
R_8 FOREIGN KEY (КодДетали)
REFERENCES Детали(КодДетали)DELETE
NO ACTIONUPDATE NO ACTIONTABLE НормыCONSTRAINT
R_1 FOREIGN KEY (КодДетали)
REFERENCES Детали(КодДетали)DELETE
NO ACTIONUPDATE NO ACTIONTABLE НормыCONSTRAINT
R_2 FOREIGN KEY (КодМатериала)
REFERENCES Материалы(КодМатериала)DELETE
NO ACTIONUPDATE NO ACTIONTABLE ТМЦCONSTRAINT
R_4 FOREIGN KEY (КодМатериала)
REFERENCES Материалы(КодМатериала)DELETE
NO ACTIONUPDATE NO ACTION
ПриложениеБ
ЛистингSystem;.Collections.Generic;.Linq;.Web;.Web.UI;.Web.UI.WebControls;.Data.SqlClient;.Data;Monitoring
{_master_input : System.Web.UI.Page
{_Load(object sender, EventArgs e)
{
}()
{System.Configuration.ConfigurationManager.ConnectionStrings["MonitoringConnectionString"].ConnectionString;
}(string par1, string par2, string
par3, string par4, string par5)
{connection =
newSqlConnection(GetConnectionString());= string.Empty;= "INSERT INTO График
" +
"(КодПродразделения,
КодДетали,
ID, Дата,
Значение)"
+
"VALUES
(@par1,@par2,@par3,@par4,@par5)";
{.Open();=
newSqlCommand(sqlStatement,
connection);.Parameters.AddWithValue("@par1",
par1);.Parameters.AddWithValue("@par2", par2);.Parameters.AddWithValue("@par3",
par3);.Parameters.AddWithValue("@par4",
par4);.Parameters.AddWithValue("@par5", par5);
;.CommandType =
CommandType.Text;.ExecuteNonQuery();
}(SqlException ex)
{= "Insert Error:";+=
ex.Message;(msg);
}
{.Close();
}
}Button1_Click(object sender,
EventArgs e)
{=
DateTime.Now;(Convert.ToString(DropDownList1.SelectedValue),
Convert.ToString(DropDownList3.SelectedValue), TextBox1.Text,
Convert.ToString(Calendar1.SelectedDate), TextBox2.Text);.Text =
"";.Text = "";
}Button2_Click(object sender,
EventArgs e)
{.Text = "";.Text =
"";
}
}System;.Collections.Generic;.Linq;.Web;.Web.UI;.Web.UI.WebControls;.Data;.Data.SqlClient;Monitoring
{_ingener : System.Web.UI.Page
{_Load(object sender, EventArgs e)
{(!IsPostBack)
{("",
"","", "");
}
}Button2_Click(object sender,
EventArgs e)
{("", "",
Convert.ToString(DropDownList1.SelectedValue),
Convert.ToString(DropDownList2.SelectedValue));
}()
{System.Configuration.ConfigurationManager.ConnectionStrings["MonitoringConnectionString"].ConnectionString;
}
#region Bind GridView(stringsortExp,
stringsortDir, string par1,string par2)
{= newDataTable();connection =
newSqlConnection(GetConnectionString());
{.Open();= string.Empty;(par1!=
string.Empty&& par2!= string.Empty )
{= "SELECT * FROM Нормы
Where КодДетали
= @par1 and КодМатериала=@par2";
}= "SELECT * FROM Нормы";=
newSqlCommand(sqlStatement, connection);=
newSqlDataAdapter(cmd);.Parameters.AddWithValue("@par1",
par1);.Parameters.AddWithValue("@par2", par2);.CommandType =
CommandType.Text;.ExecuteNonQuery();.Fill(dt);(dt.Rows.Count> 0)
{= newDataView();=
dt.DefaultView;(sortExp != string.Empty)
{
// myDataView.Sort =
string.Format("{0} {1}", sortExp, sortDir);
}.DataSource =
myDataView;.DataBind();
}
}(SqlException ex)
{= "Fetch Error:";+=
ex.Message;(msg);
}
{.Close();
}
}
#endregion
#region Insert New or Update
Record(string par1, string par2, string par3, string par4, string par5, string
par6, string par7, string par8, string par9, boolisUpdate)
{connection =
newSqlConnection(GetConnectionString());= string.Empty;(!isUpdate)
{= "INSERT INTO Нормы"
+
"(КодНормы, Наименование, ЧистыйВес, Норма,
Ширина, Длина, Высота, КодДетали, КодМатериала)" +
"VALUES
(@par1,@par2,@par3,@par4,@par5,@par6,@par7,@par8,@par9)";
}
{= "UPDATE Сотрудники " +
"SET КодНормы= @par1, Наименование= @par2,
ЧистыйВес= @par3, Норма= @par4, Ширина= @par5, Длина= @par6, Высота= @par7,
КодДетали= @par8, КодМатериала = @par9" +
" WHEREКодНормы=
@par1";
}
try
{
connection.Open();
SqlCommandcmd =
newSqlCommand(sqlStatement, connection);.Parameters.AddWithValue("@par1",
par1);.Parameters.AddWithValue("@par2",
par2);.Parameters.AddWithValue("@par3",
par3);.Parameters.AddWithValue("@par4",
par4);.Parameters.AddWithValue("@par5", par5);.Parameters.AddWithValue("@par6",
par6);.Parameters.AddWithValue("@par7",
par7);.Parameters.AddWithValue("@par8",
par8);.Parameters.AddWithValue("@par9", par9);.CommandType =
CommandType.Text;.ExecuteNonQuery();
}(SqlException ex)
{= "Insert/Update
Error:";+= ex.Message;(msg);
}
{.Close();
}
}
#endregion
#region Delete Record(string ID)
{connection =
newSqlConnection(GetConnectionString());= "DELETE FROM Норма
WHERE КодНормы=
@ID";
{.Open();=
newSqlCommand(sqlStatement,
connection);.Parameters.AddWithValue("@ID", ID);.CommandType =
CommandType.Text;.ExecuteNonQuery();
}(SqlException ex)
{= "Deletion Error:";+=
ex.Message;(msg);
}
{.Close();
}
}
#endregionButton1_Click(object
sender, EventArgs e)
{(TextBox1.Text, TextBox2.Text,
TextBox3.Text, TextBox4.Text,.Text, TextBox6.Text, TextBox7.Text,
Convert.ToString(DropDownList3.SelectedValue),
Convert.ToString(DropDownList4.SelectedValue), false);
//Re Bind GridView to reflect
changes made("", "",
Convert.ToString(DropDownList1.SelectedValue), Convert.ToString(DropDownList2.SelectedValue));.Text
= "";.Text = "";.Text = "";.Text =
"";.Text = "";.Text = "";.Text = "";
}GridView1_RowEditing(object sender,
GridViewEditEventArgs e)
{.EditIndex = e.NewEditIndex; //
turn to edit mode("", "", "", "");
}GridView1_RowCancelingEdit(object
sender, GridViewCancelEditEventArgs e)
{.EditIndex = -1; //swicth back to
default mode("", "", "", "");
}GridView1_RowUpdating(object
sender, GridViewUpdateEventArgs e)
{
//Accessing Edited values from the
GridViewID = GridView1.Rows[e.RowIndex].Cells[0].Text;par1 =
((TextBox)GridView1.Rows[e.RowIndex].Cells[1].Controls[0]).Text;par2 =
((TextBox)GridView1.Rows[e.RowIndex].Cells[2].Controls[0]).Text;par3 =
((TextBox)GridView1.Rows[e.RowIndex].Cells[3].Controls[0]).Text;par4 =
((TextBox)GridView1.Rows[e.RowIndex].Cells[4].Controls[0]).Text;par5 =
((TextBox)GridView1.Rows[e.RowIndex].Cells[5].Controls[0]).Text;par6 =
((TextBox)GridView1.Rows[e.RowIndex].Cells[6].Controls[0]).Text;par7 =
((TextBox)GridView1.Rows[e.RowIndex].Cells[7].Controls[0]).Text;par8 =
((TextBox)GridView1.Rows[e.RowIndex].Cells[7].Controls[0]).Text;(ID, par1,
par2, par3, par4, par5, par6, par7,par8, true); // call update method.EditIndex
= -1;("", "", par1, par2);
}GridView1_RowDeleting(object
sender, GridViewDeleteEventArgs e)
{id =
GridView1.Rows[e.RowIndex].Cells[0].Text; //get the id of the selected
row(id);//call delete method("", "", "",
"");
}GridView1_Sorting(object sender,
GridViewSortEventArgs e)
{(e.SortExpression,
ConvertSortDirectionToSql(e.SortDirection), "", "");
}(SortDirectionsortDirection)
{= String.Empty;(sortDirection)
{.Ascending:=
"ASC";;.Descending:= "DESC";;
};
}
}
}System;.Collections.Generic;.Linq;.Web;.Web.UI;.Web.UI.WebControls;.Data;.Data.SqlClient;Monitoring
{_master : System.Web.UI.Page
{_Load(object sender, EventArgs e)
{(!IsPostBack)
{("", "",
"", "");
}
}Button2_Click(object sender,
EventArgs e)
{("", "",
Convert.ToString(DropDownList1.SelectedValue),
Convert.ToString(DropDownList2.SelectedValue));
}()
{System.Configuration.ConfigurationManager.ConnectionStrings["MonitoringConnectionString"].ConnectionString;
}
#region Bind GridView(stringsortExp,
stringsortDir, string par1, string par2)
{= newDataTable();connection =
newSqlConnection(GetConnectionString());
{.Open();= string.Empty;(par1 !=
string.Empty&& par2 != string.Empty)
{= "SELECT * FROM Нормы
Where КодДетали
= @par1 and КодМатериала=@par2";
}= "SELECT * FROM Нормы";=
newSqlCommand(sqlStatement, connection);= newSqlDataAdapter(cmd);
.Parameters.AddWithValue("@par1",
par1);.Parameters.AddWithValue("@par2", par2);.CommandType =
CommandType.Text;.ExecuteNonQuery();.Fill(dt);(dt.Rows.Count> 0)
{= newDataView();=
dt.DefaultView;(sortExp != string.Empty)
{
// myDataView.Sort =
string.Format("{0} {1}", sortExp, sortDir);
}.DataSource =
myDataView;.DataBind();
}
}(SqlException ex)
{= "Fetch Error:";+=
ex.Message;(msg);
}
{.Close();
}
}
#endregionGridView1_Sorting(object
sender, GridViewSortEventArgs e)
{(e.SortExpression,
ConvertSortDirectionToSql(e.SortDirection), "", "");
}(SortDirectionsortDirection)
{= String.Empty;(sortDirection)
{.Ascending:=
"ASC";;.Descending:= "DESC";;
};
}
}
}System;.Collections.Generic;.Linq;.Web;.Web.UI;.Web.UI.WebControls;.Data;.Data.SqlClient;Monitoring
{_ingener : System.Web.UI.Page
{_Load(object sender, EventArgs e)
{(!IsPostBack)
{("", "",
"", "", "", "");
}
}Button2_Click(object sender,
EventArgs e)
{("", "",
Convert.ToString(DropDownList1.SelectedValue), TextBox1.Text,
Convert.ToString(Calendar1.SelectedDate),
Convert.ToString(Calendar2.SelectedDate));
}()
{System.Configuration.ConfigurationManager.ConnectionStrings["MonitoringConnectionString"].ConnectionString;
}
#region Bind GridView(stringsortExp,
stringsortDir, string par1, string par2, string par3, string par4)
{= newDataTable();connection =
newSqlConnection(GetConnectionString());
{.Open();= string.Empty;(par1 !=
string.Empty&& par2 != string.Empty)
{= "SELECT * FROM View_1 Where КодДетали
= @par1 and Лимит =@par2 and Дата
Between @par3 and @par4 ";
}= "SELECT * FROM
View_1";= newSqlCommand(sqlStatement, connection);=
newSqlDataAdapter(cmd);.Parameters.AddWithValue("@par1",
par1);.Parameters.AddWithValue("@par2",
par2);.Parameters.AddWithValue("@par3", par3);.Parameters.AddWithValue("@par4",
par4);.CommandType =
CommandType.Text;.ExecuteNonQuery();.Fill(dt);(dt.Rows.Count> 0)
{= newDataView();= dt.DefaultView;
(sortExp != string.Empty)
{
// myDataView.Sort =
string.Format("{0} {1}", sortExp, sortDir);
}.DataSource =
myDataView;.DataBind();
}
}(SqlException ex)
{= "Fetch Error:";+=
ex.Message;(msg);
}
{.Close();
}
}
#endregionGridView1_Sorting(object
sender, GridViewSortEventArgs e)
{(e.SortExpression,
ConvertSortDirectionToSql(e.SortDirection), "", "",
"", "");
}(SortDirectionsortDirection)
{= String.Empty;(sortDirection)
{.Ascending:=
"ASC";;.Descending:= "DESC";;
}
;
}
}
}System;.Collections.Generic;.Linq;.Web;.Web.UI;.Web.UI.WebControls;.Data.SqlClient;.Data;Monitoring
{_kladovshik_add :
System.Web.UI.Page
{_Load(object sender, EventArgs e)
{
}()
{System.Configuration.ConfigurationManager.ConnectionStrings["MonitoringConnectionString"].ConnectionString;
}(string par1, string par2, string
par3, string par4, string par5)
{connection =
newSqlConnection(GetConnectionString());= string.Empty;
sqlStatement = "INSERT INTO
ГотоваяПродукция" +
"(Код, КодДетали, Значение, Дата,
ТипОперации)" +
"VALUES
(@par1,@par2,@par3,@par4,@par5)";
{.Open();=
newSqlCommand(sqlStatement,
connection);.Parameters.AddWithValue("@par1",
par1);.Parameters.AddWithValue("@par2",
par2);.Parameters.AddWithValue("@par3",
par3);.Parameters.AddWithValue("@par4",
par4);.Parameters.AddWithValue("@par5", par5);
;.CommandType =
CommandType.Text;.ExecuteNonQuery();
}(SqlException ex)
{= "Insert Error:";+=
ex.Message;(msg);
}
{.Close();
}
}Button1_Click(object sender,
EventArgs e)
{= DateTime.Now;(TextBox1.Text,
Convert.ToString(DropDownList3.SelectedValue), TextBox1.Text,
Convert.ToString(curDate), "1");.Text = "";.Text =
"";
}
}
}System;.Collections.Generic;.Linq;.Web;.Web.UI;.Web.UI.WebControls;.Data.SqlClient;.Data;Monitoring
{_kladovshik_minus :
System.Web.UI.Page
{_Load(object sender, EventArgs e)
{
}
()
{System.Configuration.ConfigurationManager.ConnectionStrings["MonitoringConnectionString"].ConnectionString;
}(string par1, string par2, string
par3, string par4, string par5)
{connection =
newSqlConnection(GetConnectionString());= string.Empty;
sqlStatement = "INSERT INTO
ГотоваяПродукция" +
"(Код, КодДетали, Значение, Дата,
ТипОперации)" +
"VALUES
(@par1,@par2,@par3,@par4,@par5)";
{.Open();=
newSqlCommand(sqlStatement,
connection);.Parameters.AddWithValue("@par1",
par1);.Parameters.AddWithValue("@par2",
par2);.Parameters.AddWithValue("@par3",
par3);.Parameters.AddWithValue("@par4", par4);.Parameters.AddWithValue("@par5",
par5);
;.CommandType =
CommandType.Text;.ExecuteNonQuery();
}(SqlException ex)
{= "Insert Error:";+=
ex.Message;(msg);
}
{.Close();
}
}Button1_Click(object sender,
EventArgs e)
{= DateTime.Now;(TextBox1.Text,
Convert.ToString(DropDownList3.SelectedValue), TextBox1.Text,
Convert.ToString(curDate), "0");.Text = "";.Text =
"";
}
Button2_Click(object sender,
EventArgs e)
{.Redirect("Product_kladovshik_report.aspx");
}
}
}