Автоматизация деятельности кадрового агентства

  • Вид работы:
    Курсовая работа (т)
  • Предмет:
    Информационное обеспечение, программирование
  • Язык:
    Русский
    ,
    Формат файла:
    MS Word
    926,15 Кб
  • Опубликовано:
    2015-07-09
Вы можете узнать стоимость помощи в написании студенческой работы.
Помощь в написании работы, которую точно примут!

Автоматизация деятельности кадрового агентства

ВОЛГОГРАДСКИЙ ГОСУДАРСТВЕННЫЙ ТЕХНИЧЕСКИЙ УНИВЕРСИТЕТ

ФАКУЛЬТЕТ ПОДГОТОВКИ ИНЖЕНЕРНЫХ КАДРОВ

КАФЕДРА «СИСТЕМЫ АВТОМАТИЗИРОВАННОГО ПРОЕКТИРОВАНИЯ И ПОИСКОВОГО КОНСТРУИРОВАНИЯ»








МЕЖДИСЦИПЛИНАРНЫЙ КУРСОВОЙ ПРОЕКТ

По теме: «Автоматизация деятельности кадрового агентства»


Выполнил: Тюляева И.А.

студент гр. АУЗ-461с

Проверил: Кравец А.Г.

Проф. каф. САПР и ПК,

доктор технических наук




Волгоград 2014 г.

Содержание

ВВЕДЕНИЕ

. Постановка задачи

. Цель и задачи курсового проекта

. Актуальность выполняемой работы

. Обзор аналогов, сравнение с уже созданными системами, выделение ключевых отличий

.1 Автоматизированная система «Дельта: Кадровое агентство»

.2 Автоматизированная система «Триплан-Персонал»

.3 Автоматизированная система «Служба кадров»

.4 Автоматизированная система «E-Staff Рекрутер»

.5 Сравнительный анализ представленных систем

. Проектирование автоматизированной системы.

.1 Текстовое описание бизнес процессов протекающих на предприятии

.2 Описание бизнес процессов в виде диаграмм

.3 Функциональная схема

.4 Формирование приблизительной архитектуры системы

.5 Схема архитектуры планируемой системы в представлении 1С

.6 Планируемые подсистемы программного комплекса в представлении 1С

.7 Планируемые таблицы базы данных

.8 Примеры экранных форм

.9 Требования к программному обеспечению

.10 Требования к аппаратному обеспечению

.11 Перечень нормативно-технических документов, используемых при разработке

ПРИЛОЖЕНИЯ

Введение

кадровый агентство автоматизация

Потоки информации, циркулирующие в мире, который нас окружает, огромны. Во времени они имеют тенденцию к увеличению. Поэтому в любой организации, как большой, так и маленькой, возникает проблема такой организации управления данными, которая обеспечила бы наиболее эффективную работу. Некоторые организации используют для этого шкафы с папками, но большинство предпочитают компьютеризированные способы - базы данных, позволяющие эффективно хранить, структурировать и систематизировать большие объемы данных.

Проблема автоматизации производственных процессов и процессов управления как средства повышения производительности труда всегда являлась и остается актуальной.

1.      Постановка задачи


Сущность поставленной задачи заключается в разработке автоматизированной системы «Кадровое агентство», которая после выполнения всех этапов работы должна иметь возможности по оформлению и принятию заявок от работников, желающих найти свободные вакансии, регистрацию свободных вакансий, давать возможность автоматического поиска соответствий свободных вакансий и безработных граждан, которые подали заявки.

2.      Цель и задачи курсового проекта


Целью создания автоматизированной системы является повышение эффективности работы кадрового агентства путем обеспечения достоверности информации о соискателях, сокращения времени обработки данных по специалистам для их трудоустройства, уменьшения трудозатрат на обработку заявок заказчиков агентства.

Для этого необходимо выполнить следующие задачи:

-       провести анализ деятельности кадрового агентства;

-       рассмотреть существующие аналоги автоматизированных систем, выявить их достоинства и недостатки;

-       разработать концепцию автоматизации деятельности кадрового агентства;

-       спроектировать систему.

3.      Актуальность выполняемой работы


Актуальность выполнения данной работы заключается в том, что в настоящее время кадровым агентствам приходиться обрабатывать большое количество информации, которую довольно сложно обработать уже имеющимися офисными пакетами. Как следствие, остро встает вопрос автоматизации работы, что в последствии повлечет высвобождение некоторого количества трудовых ресурсов.

4.      Обзор аналогов, сравнение с уже созданными системами, выделение ключевых отличий.


4.1    Автоматизированная система «Дельта: Кадровое агентство»


Центр автоматизации учета «Дельта Ай-Ти» предлагает программу автоматизации работы кадрового агентства - «Дельта: Кадровое агентство». Решение предназначено для организации ввода, хранения и обработки банка данных, используемого в работе кадрового агентства: анкеты (резюме) потенциальных работников, моделей рабочих мест. Реализован также широкий спектр сервисных функций.

Программа позволяет хранить предопределенные анкетные данные о потенциальном работнике. Кроме данных, ввод которых изначально заложен в программе, пользователю предоставляется возможность самостоятельно определять произвольную структуру и тип дополнительных данных, присутствующих в анкете. Таким образом, достигается полнота анкетных данных, необходимых для работы кадрового агентства. При этом пользователь остается независим от разработчика программы, что повышает удобство работы, оперативность решения новых задач.

Предусмотрена функция сканирования и хранения цифрового образа фотографических изображений и прочих документов. Т.е. программа позволяет сопроводить анкету работника фотографией, а также «прицепить» к анкете копии документов, затребованных работодателем и необходимых для участия в конкурсе (копия диплома, аттестаты и пр.). Кроме предопределенных печатных форм, заложенных разработчиками программы, предусмотрена возможность распечатки анкеты с выбором полей базы данных, выводимых на печать. Доступна функция распечатки анкет (резюме) соискателей по произвольной выборке из базы данных программы. Предусмотрена печать как заполненной анкеты (для предоставления работодателю), так и «пустого» бланка (для последующего заполнения анкеты работником и ввода данных в программу).

В программе реализована функция подбора по банку данных:

-       подбор анкет работников, удовлетворяющих требованиям конкретной модели рабочего места;

-       подбор моделей рабочего места, требованиям которых удовлетворяет конкретный работник.

Функция подбора работает с учетом вариации требований к кандидатам по приоритету (обязательные, желательные). Специалисты (модели рабочего места) в выборке также сортируются по приоритету (сперва выводятся наиболее подходящие). Кроме этого программа позволяет сформировать и вывести на печать произвольную выборку анкет работников и моделей рабочего места, хранимых в банке данных.

Программа дополнительно позволяет:

-       вести учет долгов клиентов КА и соискателей, получать баланс взаиморасчетов с контрагентами;

-       печатать акт выполненных работ по факту подбора работников под конкретную модель рабочего места;

-       хранить и обрабатывать результаты профессиональных и психологических тестов, предлагаемых работнику;

-       хранить историю контактов и взаимодействий как с работниками, так и с работодателями;

Универсальность решения достигается также довольно простой адаптацией его под пожелания конкретного пользователя. На этом этапе могут быть изменены и диалоговые формы, предназначенные для ввода данных, и сама структура данных, и печатные формы, генерируемые программой. При необходимости на программу может быть «возложено» решение дополнительных задач, актуальных для конкретного кадрового агентства.

«Дельта: Кадровое агентство» не является самостоятельной программой и предназначено для использования с любой компонентой системы программ «1С: Предприятие 7.7».

 

4.2    Автоматизированная система «Триплан-Персонал»


Программа «Триплан-Персонал» - это автоматизированная система управления персоналом.

Основные функции системы:

-       создание иерархической структуры предприятия любой сложности, работа с филиалами предприятия и несколькими юридическими лицами, а также отражение ее на любой момент времени;

-       ведение личных карточек, в которых содержится разнообразная информация о сотруднике;

-       хранение фотографий сотрудников;

-       оперативный учет кадровых перемещений;

-       привязка должностных инструкций к должностям;

-       ведение штатного расписания;

-       ведение архива предприятия;

-       учет информации о претендентах для возможности анализа при подборе кандидатуры на вакансии;

-       автоматический расчет стажа работника;

-       планирование и автоматический расчет продолжительности ежегодных оплачиваемых и дополнительных отпусков;

-       формирование шаблонов индивидуальных и групповых приказов по отделу кадров и их печать;

-       формирование стандартных отчетов и статистических данных с помощью мощного редактора отчетов;

-       получение выборок необходимой информации любой сложности с помощью мощной системы фильтрации;

-       разграничение прав доступа к информации;

-       интеграция с другими программными продуктами.

4.3    Автоматизированная система «Служба кадров»


Автоматизированная система «Служба кадров» предназначена для автоматизации управления персоналом на предприятиях, в учреждениях и организациях различных форм собственности.

Внедряется в отделе кадров (службе управления персоналом) для облегчения и ускорения следующих работ:

-   ведение личных карточек работников;

-       приём, перевод и увольнение работников;

-       внутреннее совместительство;

-       оформление отпусков и командировок;

-       ведение приказов и отчётной документации;

-       получение статистической информации.

Основные возможности системы:  

-   хранение всех данных необходимых для форм №Т-2 и №Т-2ГС (Постановление №1 от 05.01.2004);

-       многопользовательская работа;

-       создание и сохранение в базе данных новых отчётов и изменение ранее сохранённых;

-       построение запросов и их сохранение в базе данных, для последующего использования;

-       печать унифицированных форм №Т-2 и №Т-2ГС;

-       ведение штатного расписания;

-       использование механизма приказов, формы: Т-1, Т-1а, Т-5, Т-5а, Т-6, Т-6а, Т-8, Т-8а, Т-9, Т-9а (Постановление №1 от 05.01.2004);

-       ведение графика отпусков;

-       возможность приёма работника на неограниченное число должностей по внутреннему совместительству;

-       одновременное использование двух видов оплаты труда: "вилка" и единая тарифная сетка;

-       автоматический подсчёт до 10-ти видов стажа, в том числе 7 пользовательских.

4.4    Автоматизированная система «E-Staff Рекрутер»


Программный продукт E-Staff Рекрутер предназначен для HR-служб компаний, осуществляющих подбор сотрудников,  и для кадровых агентств. E-Staff Рекрутер - система полного цикла, автоматизирующая большинство рутинных операций в рекрутинге.

Функциональные возможности программы E-Staff Рекрутер:

-       хранение штатной структуры (для кадровых служб компаний);

-       ведение учета клиентов (для кадровых агентств), а также произвольных контрагентов (поставщиков) ;

-       учет вакансий и заявок на подбор сотрудников;

-       автоматическая публикация объявлений о вакансиях в Интернет:

-       поиск кандидатов в Интернет;

-       импорт резюме кандидатов из почтовых ящиков и документов Microsoft Word или OpenOffice;

-       работа с кандидатами;

-       настраиваемый доступ для заказчика (руководителя) для просмотра кандидатов, дошедших до определенного этапа подбора, через корпоративный портал;

-       возможность назначения кандидатам тестирования через внешнюю систему тестирования;

-       хранение полной истории работы по каждому кандидату, вакансии и заказчику;

-       отправка резюме и типовых сообщений по настраиваемым шаблонам;

-       поиск любых данных в базе как по формальным критериям так и по произвольным словам;

-       возможность работы нескольких пользователей в сети;

-       получение статистики как по всей компании так и по каждому рекрутеру;

-       расширение базы дополнительными полями и справочниками, используемыми в компании.

4.5    Сравнительный анализ представленных систем


В ходе изучения каждой системы, был сформулирован ряд ключевых критериев, по которым имеется возможность провести сравнительный анализ имеющихся программ:

К1)    создание и отражение структуры организации;

К2)    кадровый документооборот;

К3)    инструментарий поиск;

К4)    инструментарии отчетов;

К5)    использование баз данных;

К6)    эргономика;

К7)    сложность в настройке, освоении, использовании (общая);

К8)    возможность расширения системы.

Системы по каждому критерию оцениваются по шкале от 1 до 5, где:

- неудовлетворительно, 2 - удовлетворительно, 3 - нормально, 4 - хорошо, 5 - превосходно.

Таблица 1. Сравнительный анализ систем

Наименование системы

Критерии оценки


К1

К3

К4

К5

К6

К7

К8

К9

Конфигурация «Дельта: Кадровое агентство»

5

4

5

4

5

3

4

«Триплан-Персонал»

4

5

4

4

4

4

4

4

«Служба кадров»

4

4

4

3

3

3

4

2

E-Staff Рекрутер

5

4

5

5

5

5

4

3


5.        
Проектирование автоматизированной системы

5.1    Текстовое описание бизнес процессов протекающих на предприятии


Объектом автоматизации является работа кадровых и рекрутинговых агентств. Кадровое, или рекрутинговое агентство, - посредник на рынке труда, организация, оказывающая услуги работодателям по поиску и подбору персонала и/или оказывающая услуги соискателям по поиску работы и трудоустройству, а также другие сопутствующие услуги. Для успешной и эффективной работы, существует необходимость в решении следующих задач:

-       обновляемая и дополняемая база кандидатов и клиентов;

-       учет клиентов, договоров и вакансий, по которым работают сотрудники;

-       поиск вакансий и кандидатов по произвольным критериям;

-       учет событий: собеседований, прохождения испытательного срока и т.д.

Автоматизация этих задач позволит эффективно и быстро облегчить труд менеджеров кадрового агентства, автоматизировав рутинные операции по обработке, сопоставлению заявок и резюме, тестированию дав возможность оперативно получать информацию об отношениях кадрового агентства с работодателями и кандидатами.

5.2    Описание бизнес процессов в виде диаграмм.


Состав задач требующих автоматизации в виде диаграмм IDEF0 AS IS представлен в приложение А.

Состав автоматизируемых задач в виде диаграмм IDEF0 TO BE представлен в приложение Б.

5.3    Функциональная схема

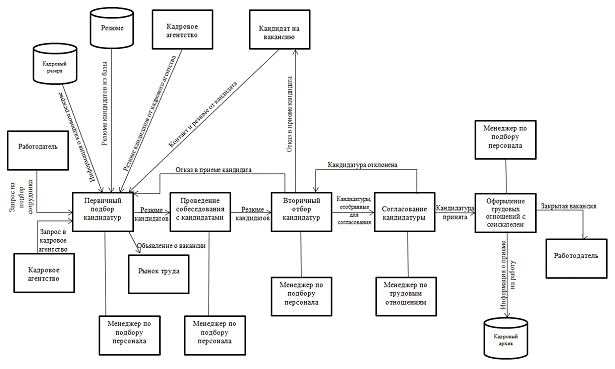
Функциональная схема представлена в приложение В.

5.4    Формирование приблизительной архитектуры системы.


Приблизительная архитектура системы представлена в приложение Г.

5.5    Схема архитектуры планируемой системы в представлении 1С.


Схема архитектуры планируемой системы в представлении 1С представлена в приложении Д.

5.6    Планируемые подсистемы программного комплекса в представлении 1С


1.      Подсистема «Информация об агентстве, настройки программы».

-       внесение информации о кадровом агентстве;

-       внесение информации о сотрудниках;

-       настройки программы (услуги агентства: услуги работодателям, услуги соискателям).

.        Подсистема «Работа с работодателями».

-       внесение основной информации о работодателе;

-       заключение договора;

-       внесение информации о вакансиях работодателя;

-       подбор соискателей;

-       внесение информации о предложенных соискателях, собеседованиях, отказах;

-       внесение информации о закрытии вакансий.

.        Подсистема «Работа с соискателями».

-       внесение основной информации о соискателе;

-       заключение договора;

-       внесение резюме;

-       подбор вакансий;

-       внесение информации о предложениях, собеседованиях, отказах;

-       внесение информации о трудоустройстве.

.        Подсистема «Отчетность».

-       вакансии (по критериям отбора);

-       резюме (по критериям отбора);

-       история работы с работодателями;

-       история работы с соискателями;

-       отчет по сотрудникам агентства;

-       анализ работы.

.        Подсистема «Дополнительная функциональность».

-       резервное копирование информационной базы.

5.7    Планируемые таблицы базы данных.


Справочники:

-       организации;

-       должности;

-       соискатель;

-       работодатель

-       вакансия;

-       резюме;

-       учебная деятельность соискателя (структурированное хранение);

-       профессии;

-       договоры (организаций);

-       счета (организаций).

Документы:

-       собеседования (соискателя на должность организации);

-       договоры, заключенные с работодателями;

-       договоры, заключенные с соискателями;

-       профессии соискателя (список профессий конкретного соискателя).

5.8    Примеры экранных форм


Примеры экранных форм представлены в приложении Е.

5.9    Требования к программному обеспечению


Программа должна корректно работать на следующем программном обеспечении:

–       операционная система Windows XP SP3 или более поздняя версия;

–       платформа «1С: Предприятие 8»;

5.10  Требования к аппаратному обеспечению


Системные программные средства, используемые программой, должны быть представлены лицензионной локализованной версией операционной системы Windows NT/ХР/Vista/7. Персональный компьютер, с процессором Intel Pentium/ Celeron 1.8ГГц и выше, рекомендованный объем оперативной памяти 512 Мб, жесткий диск со свободным пространством 300 Мб.

5.11  Перечень нормативно-технических документов, используемых при разработке.


При разработке автоматизированной информационной системы и создании проектно-эксплуатационной документации следует руководствоваться требованиями следующих нормативных документов:

–       ГОСТ 19.201-78. Техническое задание. Требования к содержанию и оформлению;

–       ГОСТ 34.601-90. Комплекс стандартов на автоматизированные системы. Автоматизированные системы. Стадии создания;

–       ГОСТ 34.201-89. Информационная технология. Комплекс стандартов на автоматизированные системы. Виды, комплексность и обозначение документов при создании автоматизированных систем;

–       РД 50-34.698-90. Методические указания. Информационная технология. Комплекс стандартов на автоматизированные системы. Автоматизированные системы. Требования к содержанию документов.

Приложение А


Состав задач требующих автоматизации (диаграммы IDEF0 AS IS)

Рис. 1. Деятельность кадрового агентства

Рис. 2. Деятельность кадрового агентства (Второй уровень декомпозиции)

Приложение Б

Автоматизируемые задачи (IDEF0 TO BE)

Рис. 3. Деятельность кадрового агентства

Рис. 4. Подбор персонала для конкретной заявки

Приложение В

Рис. 5. Функциональная схема автоматизированной системы «Кадровое агентство»

Приложение Г

Формирование приблизительной архитектуры системы

Рис. 6. Приблизительная архитектура системы «Автоматизация кадрового агентства».

Приложение Д


Рис. 7 . Схема архитектуры планируемой системы в представлении 1С

Приложение Е

Рис. 8. Форма справочника «Соискатель»

Рис. 9. Форма справочника «Должности»

Рис. 10. Форма документа «Журнал собеседований»

Рис. 11. Форма отчета «Кандидаты»

Похожие работы на - Автоматизация деятельности кадрового агентства

 

Не нашли материал для своей работы?
Поможем написать уникальную работу
Без плагиата!
Без нейросетей!