Автоматизація водогрійного котла ПТВМ-30

  • Вид работы:
    Курсовая работа (т)
  • Предмет:
    Другое
  • Язык:
    Украинский
    ,
    Формат файла:
    MS Word
    1,58 Мб
  • Опубликовано:
    2014-10-15
Вы можете узнать стоимость помощи в написании студенческой работы.
Помощь в написании работы, которую точно примут!

Автоматизація водогрійного котла ПТВМ-30

Міністерство освіти і науки України

Національний університет

“Львівська політехніка”

Кафедра АТХП







КУРСОВИЙ ПРОЕКТ

Тема: “Автоматизація водогрійного котла ПТВМ-30 ”

з курсу

“Мікропроцесорні та програмні засоби автоматизації”



Виконав:

студент групи АВ-41

Андрусечко С.О.

Прийняв:

Кріль О. В.


Львів 2015

Зміст

1.Вступ

2. Опис технологічного процесу

. Вибір первинних вимірювальних перетворювачів та виконавчих механізмів

. Вибір мікропроцесорних засобів автоматизації

. Розробка блок-схеми системи автоматичного керування

. Розробка програми функціонування вибраних засобів автоматизації

. Розробка принципових електричних схем зовнішніх з’єднань мікропроцесорних засобів

Висновки

Список літератури

1.Вступ

Застосування цифрової обчислювальної техніки дозволяє запрограмувати практично будь-який алгоритм керування, і забезпечити більш високу точність його виконання, ніж це можливо при використанні аналогової техніки. Кожне ускладнення алгоритму в цифровій техніці практично не впливає на надійність контуру регулювання. У випадку аналогової техніки збільшення кількості аналогових блоків суттєво зменшує надійність функціонування контуру.

На початкових етапах впровадження мікропроцесорної техніки вважалось, що в контролері достатньо запрограмувати функцію передачі регулятора в загальному вигляді, а її параметри, в тому числі і кількість членів рівняння, та значення коефіцієнтів слід обирати індивідуально для конкретного об’єкту. Це справедливо лише для об’єктів, параметри яких є сталими в часі.

Крім того існує певна складність знайти оптимальні коефіцієнти настроювання складних законів регулювання, і це ускладнює процес натроювання автоматичних систем регулювання. Таким чином ЕОМ, які орієнтовані на реалізацію цифрового керування повинні здійснювати щонайменше ПІД регулювання з різними модифікаціями, і деякі додаткові функції:

Прості алгебраїчні операції: додавання, віднімання, множення, ділення;

Логічні операції;

Програмування елементарних динамічних локальних систем;

Вибір найбільшого, або найменшого сигналу;

Обмеження за максимумом, або за мінімумом;

Можливість побудови складних схем регулювання;

Реалізувати оперативне втручання в процес керування;

Мати можливість стендової імітації процесу і відлагодження програми керування.

Мікропроцесорні контролери призначені для автоматизації неперервних та періодичних технологічних процесів. Мікропроцесорні контролери перетворюють первинну інформацію про стан технологічного об’єкта керування в цифрову форму і за відповідними алгоритмами здійснюють керування технологічним об’єктом і обмін інформацією з оператором.

На даний час існують три напрямки розвитку мікропцесорних засобів автоматизації:

РС - контролер - побудовані на базі персонального комп`ютера;- мікропроцесорні програмні - логічні контролери; - мікропроцесорні системи керування розподіленого типу.

За призначенням контролери поділяються на два типи:

Контролери, які призначені для реалізації алгоритмів регулювання і перетворення аналогових та дискретних сигналів;

Контролери, які призначені для вирішення програмно-логічних задач.

Блок-схема мікропроцесорного контролера буде мати такий вигляд:

Рис. 1. Блок-схема мікропроцесорного контролера.

 Склад будь-якого мікропроцесорного контролера входить незмінний для даного типу базовий комплект (БК), проектно-компонований комплект (ПКК).

До складу БК входить процесор (ПР), декілька видів пам`яті:

ПЗП - постійний запам`ятовуючий пристрій;

ОЗП - оперативний запам`ятовуючий пристрій.

ПКК - це пристрій вводу-виводу сигналів. Його склад визначається кількістю каналів вводу-виводу і містить блоки гальванічного розмежування (ГР), мультиплексор (МПКС) для комутації вхідних сигналів, АЦП, ЦАП, дискретно-цифровий перетворювач (ДЦП) і цифро-дискретний перетворювач (ЦДП).

Ці два комплекти з`єднює між собою внутрішньосистемна магістраль (ВСМ).

Програмовані контролери мають ряд переваг :

Функціональна та конструктивна завершеність, тобто наявність в одному пристрої засобів програмування, збору інформації про стан об`єкту і здійснення керуючих на ВМ;

Простота спілкування користувача з програмованим контролером, як на етапі проектування системи керування так і під час експлуатації (не має в потребі професійних програмістів).

2.Опис технологічного процесу

ПТВМ-30 М4 котел водогрійний, радіаційного типу прямоточний з П-подібною зімкнутою компоновкою поверхонь нагріву, з вимушеною циркуляцією, працює по 10-ходовій схемі. Призначений для получення гарячої води з температурою 150 °С і тиском 2.5 МПа, яка використовується в системах опалення і гарячого водопостачання, а також для технологічних цілей.


Топка котла повністю екранована трубами діаметром 60x3мм, розміщені з кроком S=64 мм і обладнана шістьома газомазутними горілками, встановленими назустріч один одному на бокових стінках. Розпалювачі обладнані захисно-запальними пристроями. Продуктивність пальників 660 н./год. газу. На пальниках передбачено перефирійне підведення газу. Тиск газу перед пальниками близько 750 мм. вод. ст. Діапазон регулювання загрузки котла 20-100% від номінального тепловиробництва.

Зміна тепловиробництва котла здійснюється зміною числа працюючих пальників. Повітря в котел подається через спільний короб за допомогою насоса. Витрата води через котел повинна підтримуватись на одному рівні, при зміні теплової загрузки змінюється різниця температур води на виході і вході з котла.

Циркуляція води в котлі здійснюється по 10-ходовій схемі.

-й хід - вхід води - права частина фронтового екрану (блок ф.2) підйом води в гору;

-й хід - ліва частина фронтового екрану (блок ф.1) опускання води;

-й хід - лівий боковий екран топки (блок Б-1) підйом води;

-й хід - лівий боковий екран (блок Б-3) і конвективна частина (опускання води);

-й хід - задній екран (Б-5) підйом води;

-й хід - задній екран (Б-6) опускання води;

-й хід - конвективна частина (друга половина) і правий боковий екран (Б-4) підйом вгору;

-й хід - задній екран топки (3-1) опускання води;

-й хід - задній екран топки (3-2) підйом води;

-й хід - лівий боковий екран топки (Б-2) - опускання води і вихід її до споживачів.

Конвективна частина складається із 32 секцій.Кожна частина складається із U-подібних змієвиків із труб 28/3 мм, які вварені своїми кінцями в стояки труб 83/3.5 мм.

По ходу газів конвективна частина розділена на два пакети, проміжок між якими складає 600 мм.

Ширми встановлені таким чином щоб труби утворювали конвективний шахматний пучок з кроками S1=64 мм S2=40 мм.

Трубна система котла опирається на каркасну раму на відмітці 5.14 м.

Обмуровка котла виконана облекшено з кріпленям безпосередньо до екранованих труб. Загальна товщина обмурівки складає приблизно 110 мм.

Каркас - зварний паралелепіпед висотою 8900 мм від рівня підлоги котельні, розмір в плані 4970х4740 мм.

Зміна температури мережевої води не більше 30°С/год.


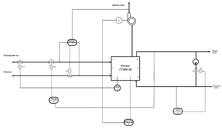
Спрощена ФСА водогрійного котла ПТВМ-30

Схемою автоматизації водогрійного котла передбачені наступні схеми регулювання: автоматизація котел мікропроцесорний

.Автоматичне регулювання співвідношення природного газу і повітря для подачі ії в топку котла.

Автоматичне регулювання температури води на виході з котла.

3 Автоматичне регулювання зворотньої води на вході в котел.

4 Автоматичне регулювання значення розрідження в топці котла.

.Вибір первинних перетворювачів та виконавчих механізмів

● Контур регулювання розрідження в котлі

Розрідження в котлі потрібно підтримувати на певному заданому значенні, для того, щоб димові гази вчасно і в заданій кількості виводилися із котла. В якості ПВП приймемо Сапфир-22-ДВ з уніфікованим струмовим вихідним сигналом 0-20 мА. Вихід із мікропроцесорного контролера подаємо на ВМ типу МЭО. Для керування димососом ми використовуємо частотний перетворювач Danfos.

● Контур регулювання співвідношення двох витрат з корекцією по концентрації кисню в димових газах

Вимірювання вмісту кисню в димових газах здійснюється за допомогою газоаналізатора кисню типу Oxymat 6 фірми Siemens з уніфікованим струмовим сигналом 0-20 мА. Вимір витрати газу і повітря здійснюємо за допомогою діафрагм типу ДКС, а також ПВП Сапфир-22-ДД (Верхня межа вимірювання 0,25 МПа. Вихідний сигнал 0-5 мА. ) з уніфікованим струмовим сигналом 0-20 мА. Вихід із мікропроцесорного контролера подаю на ВМ типу МЭО.

Контури регулювання температури прямої води

Вимірювання температури здійснимо за допомогою датчика температури Siemens Pt100 , який подає сигнал на вимірювальний перетворювач температури Sitrans TH 100 з якого сигнал поступає на програмований контролер . Вихід із мікропроцесорного контролера подаю на ВМ типу МЭО який керує положенням заслінки для подачі газу в топку котла .

Контури регулювання температури зворотньої води

Вимірювання температури здійснимо за допомогою датчика температури Siemens Pt100 , який подає сигнал на вимірювальний перетворювач температури Sitrans TH 100 з якого сигнал поступає на програмований контролер . Вихід із мікропроцесорного контролера подаю на ВМ типу МЭО який керує положенням заслінки для подачі прямої води в зворотню .

4.Опис керуючих мікропроцесорних засобів

Мікроконтролер Vision V570 являє собою потужний ПЛК з вбудованою панеллю оператора HMI. Мікроконтролер цієї серії підтримує наступні можливості і функції:

. Кольоровий сенсорний дисплей 5.7’’, розширенням 320x240 пікселів

. Підтримує до 170 входів/виходів , підключення термопар, потужний CPU (9μc/1k)

. Віртуальна екранна клавіатура

. ПІД-регулюваня, високошвидкісні входи/виходи, годинник реального часу

. Більше памяті для реєстрації даних і програм (2М+6М+1М)

. Карта памяті SD

. Зв'язок : 2 окремих порта RS232 та RS485, окремий порт шини CAN, CANopen & UniCAN

. Підключення до 8-ми модулів розширення входів/виходів

. Функції GSM/GPRS/3G

Для контролера Unitronics, що забезпечуватиме функціювання системи керування висуваються наступні вимоги:

Наявність 5-и дискретних входів для під’єднань пускачів, приладів плавного пуску, відсічних клапанів та лампочок сигналізації

Наявність 4-и дискретних виходів для керування двигуном сушарки , подачі сигналу на відсічний клапан, і підключення 3-х сигнальних ламп.

Наявність 6-и аналогових входів для отримання даних про температуру зон нагріву, про тиск і витрату, щоб в подальшому здійснити їх регулювання

Наявність 4-х аналогових виходів для керування регулюючими клапанами з електропневматичним приводом

Регулювання здійснюватиметься з застосуванням ПІД закону регулювання.

Для одержання заданої кількості входів/виходів , що перераховані вище, вибираю модифікацію контролера Vision V570 V200-18-E5B-18-E5B

Ця модель передбачає наявність в контролері наступних початкових входів:

18 дискретних входів

17 дискретних виходів

3 аналогових входи

Для розширення кількості аналогових входів і виходів підключаю також два модулі IO-AI4-AO2 (4 аналогових входи, 2 аналогові виходи)

5.Розробка блок-схеми алгоритму керування

Система керування роботою водогрійного котла складається з таких контурів:

Контур регулювання температури води на виході з котла. Значення температури поступає на ПІД-регулятор. Результатом регулюючої дії регулятора є зміна ступеня відкриття регулюючого органу.

Контур регулювання температури зворотньої води. Значення температури поступає на ПІД-регулятор. Результатом регулюючої дії регулятора є зміна ступеня відкриття регулюючого органу.

Контур регулювання розрідження в топці котла. Значення розрідження поступає на ПІД-регулятор. Результатом регулюючої дії регулятора є зміна частоти обертання мотору вентилятора.

Контур регулювання співвідношення витрати газ-повітря. Значення витрат поступає на ПІД-регулятор. Результатом регулюючої дії регулятора є зміна витрати повітря.


Перші 2 контури будуть працювати за таким блок-алгоритмом.

блок-алгоритм регулювання розрідження.

блок-алгоритм співвідношення двох витрат.

6.Розробка програми функціонування контролера

Програма функціонування водогрійного котла написана за наведеним у пункті 4 алгоритмом, і реалізована в компіляторі VisiLogic , який призначений для мікроконтролерів Unitronics Vision. Вигляд повної програми функціонування контролера наведений на листі 2 графічної частини курсового проекту.

Розгляну окремі елементи програми роботи водогрійного котла.

Контур регулювання температури у котлі.


Регулювання температури на вході в сушарку реалізую програмно за допомогою блоків:

Блок LINEAR лінеаризує наш аналоговий сигнал у формат REAL


За цією формулою відбувається лінеаризація нашого сигналу:

.

Далі лінеаризований вище сигнал поступає на ПІД регулятор для регулювання ВМ. Завдяки блоку STORE я переношу мій лінеаризований сигнал в комірку завдання ПІД регулятора. Далі програма перевіряє чи є дозвіл на автоматичне регулювання (включення ПІД регулятора) . В блоці PID_CONFIG я налаштовую параметри регулювання ПІД регулятора і прописую йому адреси для змінних:

Далі ставлю блок PID PAUSE, який використовується для зупинки регулятора для обрахування інтегральної складової. Після цього перевіряю ПІД регулятор на помилки, для цього статус ПІД регулятора має бути більше 0. Блок PID RUN використовуэться для включення ПІД регулятора.

Програма реалізовується наступним чином:

Спочатку задаємся таймером;

Шукаємо різницю між сигналом з ПІД- регулятора і сигналом з ШІМ;

Порівнєюмо дану різницю з заданим значенням;.

За допомогою інтегратора DEC(INC) формуємо перехід заданого сигналу на одиничку;

Формуємо вихід сигналу.


Регулювання температури зворотньої води виконуєм по аналогії до вище вказаної програми.

Регулювання розрідження в топці котла.

На початку лінеаризую аналоговий сигнал у формат REAL, далі переношу за допомогою блоку STORE цей сигнал на вхід ПІД регулятора. Далі аналогічно попереднім програмам регулюю цей сигнал і перетворюю його в аналоговий для подачі на частотний перетворювач


Контур регулювання співвідношення паливо-повітря.

На початку обробляю першу витрату:


Завдяки блоку A+B/n я створюю єдине число з плавающею комою (float) з двох цілочисельних. За кількість цифр після коми відповідає обраний для операнда В тип даних ( МІ чи ML). Я прийняв, що після коми буде 4 знака.

Далі за допомогою блока SQRT_F дістаю корень квадратний і блоком MUL_F я здійснюю множення числа з плавоючею комою на 100 для збереження знаків після коми. Далі конвертуємо обратно це число за допомогою блока INV(A+B/n). В цьому блоці наше дробове число розділяється на два: на виході В ми маємо на ше значення, яке стояло до коми, а на виході С я маю число, яке стояло після коми.

Аналогічно до обробки першої витрати обробляю другу витрату:


Тепер лінеаризую ці дві витрати і одержую коефіцієнт їх співвідношення за допомогою блока DIV:


Наступним кроком значення коефіцієнта подається на ПІД регулятор і після обробки в ПІД-регуляторі реалізую ШІМ для реалізації імпульсного регулювання:


7. Синтез схеми електричних з’єднань

Для побудови схеми електричних з’єднань, я застосовував технічні матеріали, інструкції кожного із обладнань.

Для живлення мікроконтролера та більшої частини обладнання застосував блок живлення ~220В на 24В. Двигун насосу трьохфазний і живляться напругою 380В. Усі обладнання є заземленими і підримують вимоги щодо безпеки.

Розглянемо деякі елементи електричної схеми.V570 і модуль розширення аналогових входів-виходів IO-AI4-AO2


Це база контролера і схеми електричних з’єднань. Сюди заводяться живлення і всі провідники, що з’єднують прилади із контролером. Модулі розширення також потребують окремого живлення на них.

Блок Живлення

Він призначений для перетворення змінного струму 220В в постійний струм 24В


Живлення 24В в схемі електричних з’єднань водогрійного котла необхідне перетворювачам з ТО, виконавчим механізмам і самому контролеру. Вентилятор розрідження живиться трьохфазним струмом 380В.
Під’єднання ТО з перетворювачем


Сам термометр опору підключається до перетворювача по 2-х, 3-х або

-х провідній схемі. А ось перетворювач лише по 2-х провідній. Для заведення живлення використовується саме таке підключення, яке зображене на рисунку. Контролер і перетворювач з’єднує тільки один провідник, з контролера другий поступає на 0В, а з обладнання на 24В.

Реле тиску


Таке реле доцільно використовувати для захисту ситеми від перевищення тиску.

Відсічний клапан


Електромагнітний клапан призначений для використання в неагресивних середовищах. Клапан працює, як нормально замкнутий і відкривається лишень при подачі на нього живлення.

Сигналізатор полум’я


Сигналізатор полум’я використовується для контроля наявності полум’я запальника та полум’я топки.

Частотний перетворювач Danfoss


Частотний перетворювач живиться від мережи 380В. Клема 18 (дискретний вхід) використовується для включення частотного перетворювача з контролера і підключається до модуля розширення дискретних виходів. Клема 1 (дискретний вихід) використовується для подачі на контролер сигналу з частотного перетворювача про включення двигуна, підключається до модуля розширення дискретних входів. Клема 60 і 55 підключаються до модуля розширення аналогових виходів, використовуються для одержання аналогового сигналу з контролера. Клема 60 підключається до «+», а клема 55 на СОМ. Клеми 20 і О2 підключають до нуля.

Підключення Сапфир -22ДД до контролера Unitronics V570


Виконавчий механізм МЕО

Для переміщення клапана я обрав МЕО 250/63-0,63-У-99

Він живиться напругою 220В. Датчик положення вихідного вала також живиться напругою 220В.

Висновок

В даному курсовому проекті було розроблено систему автоматизації водогрійного котла. Згідно з методичними вказівками я склав програму для реалізації технологічного процесу мікропроцесорними засобами на контролері Unitronics Viosio V570, підібрав мікропроцесорні автоматизації, визначив фактори, що впливають на процес підігріву пари, а також склав схему електричних підєднань мікропроцесорних засобів автоматизації.

Список використаної літератури

Автоматизация производственных процессов и АСУ ТП в пищевой промышленности / Широков Л.А., В.И. Михайлов, Р.З. Фельдман и др.; под ред. Л.А. Широков. - М.: Агропромиздат,1986 - 311 с.

Автоматизація технологічних процесів і виробництв харчової промисловості / Ладанюк А.П., Трегуб В.Г., Ельперін І.В., Цюцюра В.Д. - К.: Аграрна освіта, 2001 - 224с.

Проектирование схем автоматизации технологических процессов: Справочное пособие / А.С. Клюев, Б.В. Глазов, А.Х. Дубровский, А.А.

Клюев; Под ред. А.С. Клюева. - 2е изд. перераб. и доп. - М.: Энергоавтомиздат, 1990 - 464 с.

Похожие работы на - Автоматизація водогрійного котла ПТВМ-30

 

Не нашли материал для своей работы?
Поможем написать уникальную работу
Без плагиата!
Без нейросетей!